Abstract
Battery storage systems are becoming very popular around the world. However, they are mainly used in industry for high-performance applications. Domestic use is still sporadic due to size and cost issues. This work overviews basic conceptual designs for a cost-effective battery storage system. The main specificity of the proposed systems is the use of commonly available recycled batteries from household appliances such as laptops and backup power supplies. The circuit topology considered is a 3S (three cells in series) configuration. This is because such wiring arrangements are those that are most often found in the home appliances described here. The technical solutions of the device itself focus on the ratio of the efficiency of the whole system to the production cost. Given the above, attention was paid to the simulation analysis of the operating modes, which directly influenced the components’ price. Changing the switching control scheme of the power transistors makes it possible to reduce the requirements for the driving components used with minimal impact on the power conversion efficiency (Δη 1–4%). According to the established findings, a prototype was made on which the simulation findings were verified; then, we further focused on the experimental measurement of the efficiency of the MPPT converter and conducted an analysis of a methodology in which we measure the deviation from the actual point of maximum power. The simple possibility of parallelizing the individual storage devices will again help improve the system’s overall efficiency. This makes the system suitable for use in small spaces such as houses, garages, cellars, etc.
1. Introduction
Demand and consumption of electricity are constantly increasing; at the same time, energy prices are increasing. Along with minimizing the impact of fossil fuels on the environment, solar systems with photovoltaic (PV) panels are becoming increasingly popular. Renewable energy is becoming increasingly crucial for future sustainability. Currently, photovoltaic (PV) systems are growing at a high rate worldwide, not only in industrial areas, but also in domestic systems. A considerable effort is evident in developing solutions for renewable power systems or systems for increasing the efficiency of electricity consumption and storage [1].
Research into power electronic systems, renewables, and energy storage systems is fundamental and relevant for the coming decade. In recent years, the EU has established its long-term vision, the goal of which is to achieve a modern, competitive, and climate-neutral economy. Several risks arise from the commercial utilization of photovoltaic systems with high-voltage specifications. Because of the high-voltage operation, the system became dangerous for public use. Simultaneously, installing high-power solar array systems (app. 10 kW) is not always a suitable choice because of the high system demands on the space. Considering the direct AC grid connection of the inverter, the photovoltaic string must provide sufficient DC voltage to provide reliable and stable operation. This can be overcome by adding a boost converter with the MPPT control algorithm, which maintains the required DC voltage level for the AC grid inverter. Such a solution is preferred because of the continuous character of the input current. However, this solution is ineffective within the power range of tens of watts (due to space) [1,2,3,4].
Battery storage systems are experiencing a rapid increase in applications across all industrial sectors. One important sector where an increase in the use of energy storage batteries can be recorded is energy and electricity distribution. This trend also increases the demand for the optimal use of battery storage systems [2,3,4].
In cases where the electricity network is unavailable (off-grid locations, etc.), it is possible to design an island network using photovoltaic systems or a wind turbine. The popularity of DC or AC microgrids and their operation is increasing due to the elevated level of DC-power-renewable generations and ubiquitous DC loads. The photovoltaic module converts solar irradiation into DC electrical energy, and a wind turbine, in turn, converts wind energy into electrical energy (DC or AC). In both cases, in order to connect the system to the load/grid, electrical energy must be processed using a power semiconductor converter. These microgrids combine energy storage systems, renewable energy sources, and the grid, and they can operate in island or grid-connected modes. The output of this island network can be a separate AC microgrid or a separate DC microgrid. To achieve better conditions and higher user comfort, it is advantageous if the given microgrid is supplemented with a battery storage system (BSS); this is because microgrids, particularly in islanded operation, are prone to instability and power fluctuations due to the intermittent nature of renewable energy sources (RESs) and the behavior of the loads [5,6,7,8,9,10,11,12].
Applying batteries to the microgrid system is beneficial because it will allow better use of the available energy from the renewable energy source, ensure the supply of constant power and longer operation, and increase the stability and user comfort of the entire network. Lithium-based batteries [13,14] are very popular and often used, but it is also possible to use other types, such as lead-acid batteries [15,16]. In certain cases, it is also possible to use used (i.e., recycled) batteries to reduce procurement costs for the implementation of such a system [16,17]. Another possibility is hybrid energy storage, formed by a combination of a battery and a supercapacitor, which are also often used in various applications [18,19,20].
An important part of the entire system is the management of the individual used converters and the management strategy of the entire system, i.e., system management, in order to achieve the required properties [21]. Current control methods can ensure different modes of operation in the system and its two-way operation [22]. Many systems also already use advanced methods for control based on elements of artificial intelligence, such as neural networks [23,24].
This paper focuses on the design, simulation verification, and practical verification of a modular low-voltage DC-DC microgrid system with small energy storage based on the use of lithium batteries. This solution uses an inverter with an MPPT algorithm at the input to obtain maximum power from the photovoltaic panels for charging the batteries. At the output of this system, there is a second converter, which creates the required voltage for the battery load. Only one module (low power) is suitable for powering home applications such as lighting, routers, home cameras, TVs, laptops, etc. The modules can be connected in parallel to power appliances with higher power. Recycled batteries can be used to reduce the production costs of the entire system.
2. DC-DC Microgrid System Design
Nowadays, high-power photovoltaic arrays are mostly under consideration once practical realization is provided. These arrays are mostly connected in strings; each string can provide DC bus voltage within the range of 80–560 Vdc depending on the installed power and configuration of the photovoltaic array. A high-voltage DC bus is efficient for directly connecting the inverters to the AC grid. Another possibility is a simple connection using converters with the MPPT algorithm. In this way, each string of photovoltaic array supplies a constant voltage within the common DC bus. Using proper power control with the possibility of bidirectional energy flow makes storing the energy within the battery storage system possible (see Figure 1) [6,7,8].
Figure 1.
Schematic of a grid-connected solar photovoltaic system.
Island systems are mainly used in remote places with no power line or where introducing an electrical connection would be complicated and economically demanding. The second aspect of island systems is independence from other energy suppliers—self-sufficiency. In general, these are power plants operating independently of the electrical distribution network. A plant can be a photovoltaic power plant, but it can also be a wind power plant, or any other type of power plant, or a combination of them, regardless of whether it uses renewable or non-renewable resources. As mentioned earlier, microgrid networks are becoming more and more popular. Above all, DC-DC microgrid networks, Figure 2, are suitable for supplying less-demanding devices, making it easier to operate and maintain the required parameters, and these are more affordable than AC microgrid networks [25].
Figure 2.
Principial block scheme of DC-DC microgrid system.
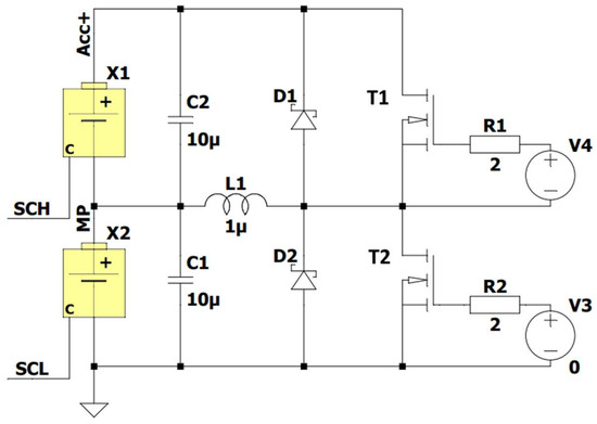
The presented solution represents simulation and creation, creating a working prototype of a cost-effective, compact solar energy storage system (Figure 3). Such a system should efficiently store energy from low-power solar cells and supply a home DC microgrid [11,12]. The design can be related to new organic solar cells that provide better efficiency and flexible cell options that can be implemented in various spaces with a small area within the building complex [26]. The basic parameters of the investigated system are shown in Table 1.
Figure 3.
Principial block scheme of proposed DC-DC microgrid system.
Table 1.
The basic parameters of the investigated system.
Since the system’s input voltage (generated from the PV panels) varies over a wide range, and similarly, the voltage on the batteries when feeding the load can vary over a wide range, it is necessary to use two buck–boost converters. The first inverter manages the correct charging of the batteries; the second inverter manages the constant voltage for the load. This solution makes this system more compatible and stable at any level of working voltages (PV panels, batteries, and load, but within a defined safe range). Self-energy consumption can be reduced by switching it off during time intervals once solar energy is unavailable. On the other hand, the output converter must be continuously operated to supply the microgrid system [27].
This proposal aims to create a modular system that can be adapted to the requirements of a specific application. The power range, range of input and output voltages, and other parameters can be considered during the solution’s design.
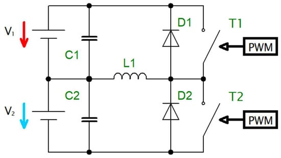
3. Buck–Boost Topology Overview
Four-switch buck–boost converters can be represented as two converters connected in series. Figure 4 shows the first buck converter (represented by leg T2 + T1) and the second boost converter (leg T3 + T4).
Figure 4.
Principial block scheme of proposed buck (leg T2 + T1)–boost (leg T3 + T4) converter with one common energy storage (L1) and output filter capacitor (C1).
4. MPPT Algorithm Overview
Solar cells or wind turbines have variable output power due to weather conditions. This can be modeled from an energy source point of view, like different internal resistance. For example, see Figure 5. There are AV and PV characteristics of solar cells; for an example, we present one case of light intensity.

Figure 5.
(a) AV characteristic of solar cell; (b) PV characteristic of solar cell.
The system is supposed to find the maximum power point (MPP) in almost real time. For small power systems, many algorithms can track MPP. The basic algorithm from a family of “hill climbing” algorithms is called perturb and observe.
The algorithm is based on changing (constant increment or decrement) the value of the duty cycle, and according to changes in voltage and power in the system, the algorithm can find the maximum power point. For this case, a small microprocessor’s computing power is required, and the algorithm can be applied by a maximum of five “if” statements. The cause of power loss due to a constant increase or decrease around the maximum power point is negligible for the power scale presented.
5. Modes of Operation
The legs of the buck–boost converter can be controlled by multiple variations of duty cycles for each converter (b); the unused leg can be permanently switched on (c), with the same duty cycle for each converter (a) or a compromise solution of the constant duty cycle for one converter (a special case of (b)). Each of these affects the current ripple through the inductor. The peak current directly affects the efficiency of the inverter.
(a) D1 = D2 (b) D1 ≠ D2 (c) D1 or D2 = 1
For a cost-effective solution in the case of a tenth of watts, a special driver with an isolated power supply that can provide a long turn on of high side transistors is ineffective. For this case, we investigate the special case of (b) with the constant duty cycle for the buck converter. In this mode of operation, we can easily use bootstrap-based half-bridge drivers.
First, we need to determine the value of the constant duty cycle for the buck converter. Buck converters are more efficient at higher duty values, so we need to choose the highest possible value from Table 2.
Table 2.
The output voltage for various duty cycles of each converter.
The first higher value from the nominal 12 V output is highlighted in red. For optimum control range, we select as a constant for the step-down converter an open time ratio equal to 80% of the switching period. The output voltage Uout = 12 V corresponds to a relative % switch-on time of 30% for the boost converter.
In this mode of operation, the current is ideally trapezoidal when the input voltage is equal to the desired output voltage, i.e., the slope of the curve in the second interval is zero. In cases where the input voltage is greater than the output voltage, the slope of the curve in the second interval is positive. Otherwise, if the input voltage is less than the output voltage, the slope of the current curve is negative (Figure 6). All working intervals in operation for special case of (b) are presented in (b) part of Figure 6.
Figure 6.
(a) Current slope for different cases; (b) converter working intervals (active parts are red).
6. Battery
Many old appliances use energy supplies from batteries. In modern times, producers mainly use standard rechargeable 18,560 Lithium-ion cells. These used cells may be interesting for low-power energy storage, especially due to their low cost and potentially high power density in small areas. The disadvantage of this solution is the necessity of the recycling process. Batteries must be disassembled, and unused parts must be safely recycled. However, centralized workplaces for battery recycling are emerging worldwide, offering already-measured cells in good condition. This makes creating simple low-power energy storage possible even in small households.
Balancing Circuit
Lithium-ion batteries are sensitive to an even voltage distribution between cells connected in series. To avoid overvoltage damage while charging, an external balancing circuit is required.
There are two main types of balancers regarding small power scale depending on topology.
A passive balancing circuit mostly compensates for small voltage differences, and an active circuit topology is used for big voltage differences. A large-capacity power bank usually uses an active system due to the high power flow needed.
Passive systems are based on the burning energy of cells to a dummy load, so they are not very effective. Their advantages are cost and minimal possible voltage differences for starting to balance.
The active systems require isolated converter topologies and usually start working only if the voltage difference between cells reaches the threshold value.
A passive balancing circuit looks like a good cost-effective solution on a small power scale. However, in our case of using 18,650 recycled cells from laptop batteries, the cells are not in the same condition. These differences can be reduced by pairing cells with capacity and equivalent series resistance parameters.
Despite this context, voltage differences can still be high when using only a passive balancer. Our proposed solution uses a cheap active system balancer based on energy flow only between two adjacent cells (Figure 7). This eliminates the need for isolated topology because isolated magnetic components are large and expensive.
Figure 7.
Principial schematic of active balancer without galvanic isolation.
High-frequency switching can also eliminate the size and price of components. In our design, we use a factory-produced balancer IC ETA3000. It provides a high switching frequency in built-in switching components. Only passive external components are needed. Therefore, this solution is cheap, small, and suitable for recycled cells with bigger parameter dispersion. The average value of the balancing current is set to 1 A. This means there is a battery capacity of 0.1 (10 Ah).
The disadvantage of this solution is that it balances only between adjacent cells. For our battery voltage using three cells in a series topology, we need to use two balancer circuits. In practice, there may be a need to transfer energy between two non-adjacent cells. In this case, the middle cell is used to transfer energy between two balancing circuits (Figure 8). This can reduce the life of the middle cell.
Figure 8.
Energy transfer through the middle cell.
7. Control Algorithms
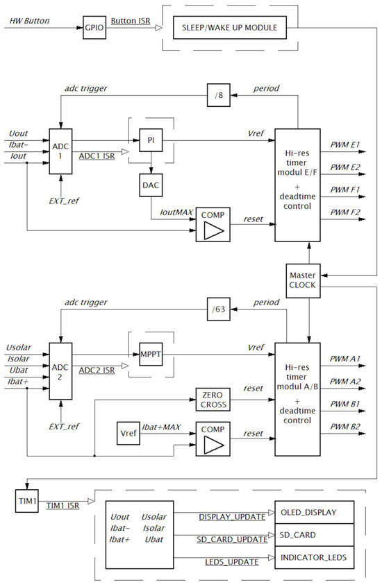
Control algorithms in discrete form have many advantages. Furthermore, using microprocessors enables advanced functions like communication data acquisition and processing. For our design, we chose a cost-effective modern digital signal processor from the family STM32g474 with a high-resolution timer, multiple ADCs, and a core frequency of up to 170 MHz.
Each of the converters on prototype has its discrete controller (Figure 9), which, depending on the state of the output variable, adjusts the relative switch-on time (duty) using a reference for the module. The high-resolution timer generates PWM signals. The inputs to the controller are the necessary variables in the inverter, which are converted to digital form by an analog-to-digital converter with a resolution of 12 bits. The sampling moment is synchronized with the PWM frequency. The sampling time is at the clock signal frequency for analog-to-digital converters fclkADC = 36 MHz, about 70 ns.
Figure 9.
Complex control algorithm.
Considering the time length for calculation of the controller parameters, at the frequency fpwm = 250 kHz, the action is applied every 8 periods, i.e., 32 µs; for the MPPT charge converter controller, it is applied every 63 periods, i.e., 252 µs. This is because of the possibly slower changes in the solar controller circuit. The hardware built-in comparator compares the maximum current limit for each half period. The current limit for the solar controller is fixed to a maximum peak value of 17 A. For the output converter, the maximum peak current is selectable using an internal digital-to-analog converter, defaulting to 21 A, the same as the saturation current of the coil used. Another potential problem is the reverse power flow for the charging inverter from the battery to the solar panel input. This problem is solved by the zero-crossing current module, which closes the inverter transistors if this situation occurs.
To simplify user access, the system also includes an OLED display showing the values of charging/output currents, voltages, and power flows; the display’s refresh rate is 0.33 Hz, controlled by the TIM1 timer. To verify the functionality of the system and its possible self-sustained operation, the module also contains an SD card slot, where the values of all variables are stored at regular intervals of one second in a text file. For a quick status indication for the operator, the module also contains a set of multicolored LEDs that indicate the operating status by lighting or flashing.
Since the whole module is powered by a battery of cells that need to be recharged, the module’s consumption must be considered, which can range from 20 to 70 mA depending on the additional functions used. To put the whole system to sleep, a button in the corner of the board is used, and the interruption generated by pressing this button is directly connected to the clock pulse control. This will cause the system to sleep or wake up. The energy consumption in sleep mode is less than 200 mW.
8. Simulation Results
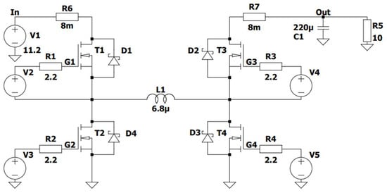
After defining the operating modes and cycles of the inverter, we can then start calculating the circuit components for the inverter simulation scheme. For the calculations, we will consider the most unfavorable condition, which will be the inverter function in buck–boost mode (variant (b)); this has a constant 80% duty cycle ratio for the buck inverter. From the dependence of the output voltage on the relative rise times, we can then express the relative rise time required for the boost converter to achieve the desired output voltage. We consider the ripple current for an output current value of 4 A.
From the calculation, we obtain the minimum inductor values needed for both modes of operation; we choose the nearest larger value, namely L= 6.8 µH. The current carrying capacity is deliberately chosen to be as large as possible to reduce the DC resistance of the inductance winding. Thus, we selected an inductance type XAL1010-682 with saturation current Isat= 21.5 A and DC resistance Rdc= 8.1 mΩ
We determine the size of the output capacitor from the relationship for the response when the full load is disconnected, corresponding to an output power of 100 W, Istep = 8.33 A. Then, according to the required output voltage ripple and the calculated current ripple, we can determine the maximum equivalent series resistance of the output capacitors.
For the simulation model, we choose a capacitor of 220 µF with ESR = 22 mΩ. From all the calculated parameters, we can then construct the desired inverter model in LTspice, Figure 10, also with the considered shunts for the input and output current measurement.
Figure 10.
LT-spice model with calculated values of component.
From the simulated efficiency plot of Figure 11, the most efficient form of operation is variant (c); thus, the variant where the transistor of the unnecessary converter is permanently open, i.e., the transfer function of the given converter, is almost equal to one. The least efficient is variant (a); thus, the relative switch-on time for both types of inverters are the same.
Figure 11.
Simulated efficiency of the converter in different modes of operation.
The consequence of the increase in losses can be seen in the graph with current waveforms Figure 12 at the same output power. The mean value of the current is the smallest in variant (c), and the highest value is in variant (a). This causes greater switching and especially conduction losses on all the active resistors in the current path, i.e., the shunt resistors, the resistance in the switched state of MOSFET-type transistors, and the DC resistance of the inductor winding.
Figure 12.
Current waveform through inductor for different modes of operation.
For better comparison, we have entered the mean and effective values for all operating modes of the inverter in Table 3. The simulation shows that option (a) is the most inefficient regarding the efficiency ratio and mean or peak current to the same output power.
Table 3.
The effective and average values of the current for each operating mode.
To work in mode (c), it is necessary to use excitation circuits that allow the top (high-side) transistor to be left open for an indefinitely long period. This means that the standard available drivers based on bootstrap technology, i.e., supplying power using a charge pump while switching to the low-side transistor, are not applicable. This solution would imply the need to generate a separate isolated power supply for the driver of both the top (high-side) transistors.
Such a solution is cost- and space-inefficient for the chosen power scale. For this reason, we will further discuss the theoretical analysis of the inverter function in mode (b), i.e., always as a function of both inverters being active with a fixed relative switch-on time for the step-down converter. In this mode of operation, the current is ideally trapezoidal when the input voltage equals the desired output voltage, i.e., the slope of the curve in the second interval is zero (see Figure 6).
In cases where the input voltage is greater than the output voltage, the slope of the curve in the second interval is positive, i.e., rising. Otherwise, when the input voltage is less than the output voltage, the slope of the current curve is negative, i.e., decreasing.
The theoretical assumptions were verified by simulation using the given simulation model. The results of the current waveforms are shown in the graph presented in Figure 13.
Figure 13.
Simulation of current slope in middle interval depends on input vs. output ratio.
As a solution for the balancing circuit, we selected a commercially available circuit based on an inverter topology with power flow between cells without galvanic isolation. This method of power transfer is advantageous in terms of space saving. A transmission between two remote cells that are not connected in series to one inverter is problematic. Therefore, we use two identical circuits of two pairs of cells to balance the three cells. Here, then, under the condition of the need for energy transfer between the two outermost cells, the transfer of energy to the common-center cell for both inverters occurs.
To build the simulation model, we use the catalog values of the already selected integrated circuit, which contains two internal switches and control logic. The advantage is then the minimum of the external components.
The selected type of ETA3000 active balancer operates at a switching frequency of 1 MHz. For the considered mean value of the balancing current IbalAV = 1 A, the manufacturer has determined the inductance of the coil L = 1 µH. The recommended values of the filter capacitors are C = 10 µF of MLCC type with a maximum operating voltage of 25 V.
We transfer all these values to the simulation model (see Figure 14). To verify the simulation model function, we will use off-the-shelf and freely available Li-ion battery models created by the LTspice user community. Balancing the state of charge of large-capacity batteries at a relatively small balancing current is slow; so, for simulation purposes, we reduce the capacity of the batteries to 2 mAh. Because of the small simulation step, Δn < 1 µs, simulating the real battery capacity would take a very long time. However, the waveform would be the same.
Figure 14.
LTspice model for battery equalization circuit.
The simulation results are shown in the graph presented in Figure 15. The state of charge of the cells is unbalanced from the start, at 50% and 30%; thus, almost-ideal models were used in the simulation. The transmission works with almost 100% efficiency; hence, the resulting graph looks almost symmetrical. The selection of real components is unnecessary since the optimized internal switching components in the mentioned integrated circuit will be used. The manufacturer of the active balancing circuit used declares a power transfer efficiency of up to 92%.
Figure 15.
Simulation result of the balancing circuit.
The disadvantage of the used circuit is the relatively low sensitivity to the voltage difference of the individual cells. The manufacturer declares the difference voltage for putting the circuit into operation to be >100 mV. In the worst-case scenario, this means a maximum voltage difference between two unconnected cells of up to 200 mV. The manufacturer declares the termination of balancing at a differential voltage of less than 30 mV. Again, in the worst-case scenario, this would mean a voltage difference of up to 60 mV between two non-neutral cells.
9. Experimental Results
The resulting solar system prototype is fabricated on a single common four-layer printed circuit board, conceived as a single complex module with a plate size equal to the cell battery under consideration. The individual circuits are separable due to the easy verification of the separate inverters.
The entire system is minimized and implemented to connect to a DIN rail for practical use. The 3D model and the real system are shown in Figure 16.
Figure 16.
Function prototype of the designed system: (a) 3D model and (b) real system.
9.1. Maximum Power Point Tracking Verification
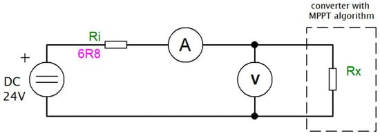
To verify the maximum operating point tracking function on a prototype, a power source must be connected to the charging inverter input since the use of a solar cell would be highly problematic due to the need for a constant luminous flux, due to the maintenance of the cell parameters for the measurement period of the charging inverter and equally for the measurement period of the cell parameters themselves. Artificial lighting and maintaining the same conditions would be required. We will, therefore, use the alternative method described in Figure 17, where a voltage source with a sufficient current range is artificially supplied with a Ri resistor of known value, preferably a power resistor with a small temperature coefficient. Once these conditions are met, we can consider the resistor Ri = 6.8 Ω as a constant; in the case of a classical laboratory-regulated DC source, because of the introduction of feedback in the source itself, we can consider its internal resistance to be almost zero and thus negligible concerning the value of Ri.
Figure 17.
Schematic connection for MPPT function verification.
To achieve the maximum possible power transfer, the charging inverter should adjust its imaginary internal resistance Rx, neglecting the resistance of the wires and ammeter, Ri = Rx.
For this ideal case, we can then calculate and plot the P-A and V-A characteristics Figure 18, to which we mark the peak of the power curve and, hence, the maximum power point. The shape of the curve is, of course, different than the shape of the curve for the solar cell (Figure 5, but from the principle of the function of the algorithms for finding the maximum operating point, changing the shape of the curve will not affect the overall results, provided that the curve contains just one maximum.
Figure 18.
PA and VA characteristics of the replacement model.
For the other parameters, we can then generally write the following:
Thus, we will test the algorithm at three points for three different known values of Ri. We then compare the measured results and the theoretically calculated values of the possible power maximum by percentage to obtain the deviation from the ideal state (see Table 4).
Table 4.
Measured values of the steady point of the prototype inverter and their percentage comparison with the theoretically calculated value.
Table 4 shows that the inverter’s operating steady-state point is within 4% of the ideal point of maximum output. This error can be caused by several factors, such as neglecting the ammeter’s internal resistance, the resistance of the lead wires, measurement calibration, or voltage ripple.
Figure 19 graphically shows the measurement results and the positions of the actual measured PowerPoints concerning the ideal curve. It can be observed that the point locations are similar for all three power curves. Thus, the error is applied equally to all tested powers. Given a considered solar cell power of 50 W, which produces a power loss of 2 W at a maximum point error of 4% and a measured mean inverter efficiency of 93%, we can estimate the resulting efficiency of the charging inverter with MPPT function to be 89.2% at the maximum considered power of 50 W.
Figure 19.
The position of the three measured points in their ideal characteristics.
9.2. Efficiency Prototype Measurements
To test the efficiency of the whole inverter with the proposed control algorithm, we replaced the battery with a laboratory power supply because of the dependence of the battery voltage change on the current drawn and the battery state of charge, respectively, which would make it impossible to measure for constant input voltage values. These were chosen purposely, namely the minimum considered voltage, where the inverter should draw the largest possible current. Thus, the conduction losses and losses on the measuring current shunts should be the highest, the nominal voltage of the 3S lithium battery, i.e., 11.2 V, and the maximum input voltage equal to the maximum possible voltage of the 3S battery, i.e., 12.6 V. In the last case, the current will be the smallest possible, so conduction losses should apply the least.
The measurement results for the control algorithm (b), i.e., the combination of the step-up and step-down converter, where the step-down converter operates with a fixed relative switching time, D1 = 80%, and the step-up converter is connected to the voltage regulator are shown in Figure 20.
Figure 20.
Efficiency of output converter.
The measured dependence curve shape follows the simulated waveform Figure 12, but the real values are higher than the simulated ones. This may be due to an inaccurate transistor and coil model or possibly a model operating with the worst possible catalog parameters and the real transistors not reaching these worst extremes. Another possible cause is different safe intervals (deadtime), where in the model, the guard interval size is 100 ns. In the actual circuit, 150 ns was used.
Better efficiency than simulated is not a problem, as the curve copying the simulated shape can be seen. Likewise, the assumption about the maximum and minimum currents and their influences on the conduction losses, hence on the overall efficiency, is confirmed. The inverter has the best efficiency when supplied with the maximum possible voltage. Conversely, the worst efficiency is obtained when supplied with the minimum voltage considered.
The shape of the current at different operating modes remains to be investigated in the (b) type algorithm. The curve changes its slope in the second interval according to the ratio of input and output voltages (Figure 13). We verified this fact by attaching a contact current probe to the PCB path away from the coil when the inverter is loaded with the output power when supplied from the laboratory power supply. The resulting waveform is shown in Figure 21, by varying the input voltage between the maximum and minimum input range, the slope of the current waveform in the second interval changes accordingly, the blue waveform corresponds to case 2, i.e., the input voltage is greater than the output voltage. The black waveform is the stored reference for case 3 at the same output power. The input voltage is smaller than the output voltage.
Figure 21.
Measured current waveform through inductor in two different cases (black for case 3, blue for case 2).
10. Discussion
The presented experimental measured results reflect the simulation results. In terms of price optimization and maintaining a simple hard-switching solution, we can consider a peak efficiency of 94% to be adequate when considering the power scale. Globally, the demand from companies for simple and functional solutions is increasing, even at the cost of compromises and not always the highest efficiency. This solution offers an example of a simple modular battery management system with the possibility of recharging from renewable energy sources, storing energy in a battery, and subsequently powering a direct current microgrid. In practice, these solutions are used for much higher performances; therefore, supercapacitors are often used as part of the energy storage system, as they are capable of absorbing and delivering peak energy surges. Another option is battery storage with a direct current network, from which the alternating current distribution grid is powered through an inverter; such usage is suitable for improving the quality of the distribution network. However, this solution places increased demands on the condition and voltage ripple of the DC bus. This is due to voltage ripple in the DC microgrid [28]. Our system copes with ripple on the DC bus of the battery on a small scale through the output converter described above. For this reason, the output is directly usable for powering voltage-sensitive devices. The integration of supercapacitors is not currently considered for this power scale.
11. Conclusions
According to the selected concept of the need for voltage processing, we have built a simulation model of the selected inverter in a suitable power scale based on the required parameters. Identical topology was chosen for both the charge and output converter. Hence, we decided to investigate only the output converter due to the larger number of steady-state parameters. For this inverter, three control algorithms were selected; simulation validation of the parameters, especially the efficiency, was performed, resulting then in peak efficiencies ranging from 95 to 91%. For the simulated efficiency results, we assumed the result from the simulated current waveforms in a single current-accumulating element in the inverter. These assumptions were validated, and we chose the mode of operation (b) as a reasonable choice based on the cost and complexity of implementation relative to the available output power (estimated efficiency up to 94%). For this mode, we further investigated the current waveform for all three possible operating modes of the inverter, concerning the ratios of the input and output voltages. We then implemented the MPPT algorithm in one of the inverter pairs to find the maximum power point from the available solar energy source. Given the maximum input power point under consideration, we chose a perturb and a observed control algorithm; these are commonly used in low-power applications mainly because of their simple implementation.
For the whole system, we selected 10 Ah battery storage consisting of 18,650 recycled lithium batteries, which are mainly used in consumer electronics. The processor provides protection against undercharging and overcharging by controlling and disabling the inverters. Protection against asymmetrical voltage distribution on the cells is provided by an active balancing circuit based on a commercially available solution using an integrated circuit with implemented power switches.
After composing a working prototype using the values fitted according to the calculations in the simulation, we proceeded to verify all the above units and device properties. After the initial composition of the battery, it was connected to a balancing inverter that kept the differential cell voltages within the tolerance specified by the manufacturer and operated with a set mean current value at the desired switching frequency. From this, we can conclude that the balancing circuit is working as expected.
The output converter was subjected to an efficiency test when supplied by a laboratory power supply due to maintaining a constant input voltage at the converter terminals. The shape of the efficiency curve corresponded to the simulated waveform. The inverter exhibited slightly higher efficiency, probably due it having a higher protection interval time than the simulation. The maximum efficiency was 94.3% at the nominal battery supply voltage in the 3S circuit. The self-consumption of the whole device, including the indicating elements, is included in the efficiency calculations. The highest possible peak inverter efficiency was 95%. The inverters were then connected to the battery for further testing.
After measuring the efficiency, we focused on verifying the assumptions of the current waveform, which, according to the measurements, is consistent with the described waveform.
To validate the MPPT charger function, we have described an alternate methodology without needing a solar cell with constant illumination intensity. We have used a laboratory source substitute with artificially predefined internal resistance. Thus, the shape of the power curve was changed, but it contained just one maximum that the described algorithm can achieve. The measurement results show a maximum 4% deviation from the actual maximum power point, which, together with the average observed efficiency of 93%, gives an estimated efficiency of 89.2% for the charging inverter.
The total consumption of the whole device is up to 70 mA in full operation. All peripherals drop below ten mA in sleep mode, inducible by pressing a button. For a battery capacity of 10 Ah, this represents an operating time of about 1000 h, i.e., negligible consumption.
From the above results, we have successfully constructed a comprehensive low-voltage energy storage system with reasonable efficiency and affordable manufacturing costs. Further possibilities for extending the work include investigating possible parallelization to obtain the desired performance and capacity of the storage. Another possibility is to create an expansion card for power flow to the distribution grid and focus on improving the overall efficiency and accuracy of reaching the maximum power point from the renewable energy source.
Author Contributions
Conceptualization, M.P. and J.T.; methodology, M.P. and J.T.; software, J.T.; validation, S.K. and P.R.; formal analysis, T.P.; investigation, J.T.; resources, M.P.; data curation, J.T.; writing—original draft preparation, M.P. and J.T.; writing—review and editing, S.K. and P.R.; visualization, T.P.; supervision, M.P.; project administration, J.T.; funding acquisition, M.P. All authors have read and agreed to the published version of the manuscript.
Funding
This work was supported by projects APVV-22-0330, Research of a system for active and optimal management of electrical energy using battery storage system, and VEGA 1/0314/24, “Research of a system for active management of electrical energy using the battery storage system”.
Institutional Review Board Statement
Not applicable.
Informed Consent Statement
Not applicable.
Data Availability Statement
The original contributions presented in this study are included in the article. Further inquiries can be directed to the corresponding authors.
Conflicts of Interest
The authors declare no conflicts of interest.
References
- Available online: https://www.iea.org/reports/electricity-information-overview/electricity-consumption (accessed on 25 October 2024).
- Nko, M.; Chowdhury, S.P.D.; Popoola, O. Application Assessment of Pumped Storage and Lithium-Ion Batteries on Electricity Supply Grid. Energies 2019, 12, 2855. [Google Scholar] [CrossRef]
- Quintana-Barcia, P.; Dragicevic, T.; Garcia, J.; Ribas, J.; Guerrero, J.M. A Distributed Control Strategy for Islanded Single-Phase Microgrids with Hybrid Energy Storage Systems Based on Power Line Signaling. Energies 2019, 12, 85. [Google Scholar] [CrossRef]
- NWEUROPE. State of the Art Report on Storage Technologies, Opportunities and Trends; European Union, Interreg NEW: Lille, France, 2021. [Google Scholar]
- Keshavarzi, M.D.; Ali, M.H. A Novel Bidirectional DC-DC Converter for Dynamic Performance Enhancement of Hybrid AC/DC Microgrid. Electronics 2020, 9, 1653. [Google Scholar] [CrossRef]
- Protogeropoulos, C.; Tselepis, S.; Neris, A. Research issues on stand-alone pv/hybrid systems: State-of-art and future technology perspectives for the integration of μgrid topologies on local island grids. In Proceedings of the IEEE 4th World Conference on Photovoltaic Energy Conference, Waikoloa, HI, USA, 7–12 May 2006; pp. 2277–2282. [Google Scholar] [CrossRef]
- Sun, M.; Zhao, Y.; Meng, T.; Jiang, X.; Ge, L.; Yu, M.; Wei, W. A Field Experiment and Analysis for Islanding Operation of PV Power Stations. In Proceedings of the Asia Energy and Electrical Engineering Symposium (AEEES), Chengdu, China, 29–31 May 2020; pp. 914–918. [Google Scholar] [CrossRef]
- Dey, J.; Mohammad, N.; Islam, M.T. Analysis of a Microgrid having Solar System with Maximum Power Point Tracking and Battery Energy System. In Proceedings of the 10th International Conference on Smart Grid (icSmartGrid), Istanbul, Turkey, 27–29 June 2022; pp. 179–184. [Google Scholar] [CrossRef]
- Dhillon, J.; Kouam, A.K. Design and Modelling of a DC Microgrid for Wind and Solar System. In Proceedings of the 1st International Conference on Sustainable Technology for Power and Energy Systems (STPES), Srinagar, India, 4–6 July 2022; pp. 1–6. [Google Scholar] [CrossRef]
- Pesce, C.; Riedemann, J.; Peña, R.; Degano, M.; Pereda, J.; Villalobos, R.; Maury, C.; Young, H.; Andrade, I. A Modified Multi-Winding DC–DC Flyback Converter for Photovoltaic Applications. Appl. Sci. 2021, 11, 11999. [Google Scholar] [CrossRef]
- Morgos, J.; Frivaldsky, M.; Hanko, B. Investigation of residential energy hub operation suited for smart grid applications. In Proceedings of the ELEKTRO 2020, Taormina, Italy, 25–28 May 2020; pp. 1–6. [Google Scholar] [CrossRef]
- Takacs, K.; Frivaldsky, M. Simulation design of residential smart-grid based on solid-state transformer. In Proceedings of the ELEKTRO 2022, Krakow, Poland, 23–26 May 2022; pp. 1–6. [Google Scholar] [CrossRef]
- Sim, J.; Lee, J.; Choi, H.; Jung, J.H. High Power Density Bidirectional Three-Port DC-DC Converter for Battery Applications in DC Microgrids. In Proceedings of the 10th International Conference on Power Electronics and ECCE Asia (ICPE 2019—ECCE Asia), Busan, Republic of Korea, 27–30 May 2019; pp. 843–848. [Google Scholar] [CrossRef]
- Adamec, J.; Danko, M.; Taraba, M.; Drgona, P. Analysis of selected energy storage for electric vehicle on the lithium based. Transp. Res. Procedia 2019, 40, 127–131. [Google Scholar] [CrossRef]
- Galad, M.; Spanik, P.; Cacciato, M.; Nobile, G. Analysis of state of charge estimation methods for smart grid with VRLA batteries. Electr. Eng. 2017, 99, 1233–1244. [Google Scholar] [CrossRef]
- Townsend, A.; Gouws, R. A Comparative Review of Lead-Acid, Lithium-Ion and Ultra-Capacitor Technologies and Their Degradation Mechanisms. Energies 2022, 15, 4930. [Google Scholar] [CrossRef]
- Danko, M.; Simcak, M. Cyclic Evaluation of Capacity of Recovered Traction Battery after Short-Circuit Damage. Adv. Sci. Technol. Eng. Syst. J. 2021, 6, 879–885. [Google Scholar] [CrossRef]
- Bocklisch, T. Hybrid Energy Storage Systems for Renewable Energy Applications. Energy Procedia 2015, 73, 103–111. [Google Scholar] [CrossRef]
- Frivaldsky, M.; Biel, Z.; Pčola, M.; Kácsor, G.; Franko, M.; Surový, J. Supercapacitor Module Sizing concerning Operational Constraints of the Power Converter. Commun.—Sci. Lett. Univ. Zilina 2023, 25, C62–C69. [Google Scholar] [CrossRef]
- Atawi, I.E.; Al-Shetwi, A.Q.; Magableh, A.M.; Albalawi, O.H. Recent Advances in Hybrid Energy Storage System Integrated Renewable Power Generation: Configuration, Control, Applications, and Future Directions. Batteries 2023, 9, 29. [Google Scholar] [CrossRef]
- Eyimaya, S.E.; Altin, N. Review of Energy Management Systems in Microgrids. Appl. Sci. 2024, 14, 1249. [Google Scholar] [CrossRef]
- López-Santos, O.; Aldana-Rodríguez, Y.A.; Garcia, G.; Martínez-Salamero, L. A Unified Multimode Control of a DC–DC Interlinking Converter Integrated into a Hybrid Microgrid. Electronics 2019, 8, 1314. [Google Scholar] [CrossRef]
- Das, S.R.; Mishra, A.K.; Ray, P.K.; Salkuti, S.R.; Kim, S.-C. Application of Artificial Intelligent Techniques for Power Quality Improvement in Hybrid Microgrid System. Electronics 2022, 11, 3826. [Google Scholar] [CrossRef]
- Kang, K.-M.; Choi, B.-Y.; Lee, H.; An, C.-G.; Kim, T.-G.; Lee, Y.-S.; Kim, M.; Yi, J.; Won, C.-Y. Energy Management Method of Hybrid AC/DC Microgrid Using Artificial Neural Network. Electronics 2021, 10, 1939. [Google Scholar] [CrossRef]
- Khan, D.; Hu, P.; Waseem, M.; Yasir Ali Khan, M.; Tahir, M.; Annuk, A. Practical Evaluation of Loss Reduction in Isolated Series Resonant Converter with Fixed Frequency Modulation. Energies 2022, 15, 5802. [Google Scholar] [CrossRef]
- Feng, W.; Ma, K.; Song, G.; Shao, T.; Liang, H.; Lu, S.; Chen, Y.; Long, G.; Li, C.; Wan, X.; et al. P-doped all-small-molecule organic solar cells with power conversion efficiency of 17.73%. Sci. China Chem. 2023, 66, 2371–2379. [Google Scholar] [CrossRef]
- Tvarozek, J.; Paulec, T.; Prazenica, M. Analysis of the DC-DC converter characteristics for cost effective low voltage battery storage system. In Proceedings of the 2024 ELEKTRO, Zakopane, Poland, 20–22 May 2024. [Google Scholar]
- Patel, S.; Ghosh, A.; Ray, P.K. Efficient power management and control of DC microgrid with supercapacitor-battery storage systems. J. Energy Storage 2023, 73, 109082. [Google Scholar] [CrossRef]
Disclaimer/Publisher’s Note: The statements, opinions and data contained in all publications are solely those of the individual author(s) and contributor(s) and not of MDPI and/or the editor(s). MDPI and/or the editor(s) disclaim responsibility for any injury to people or property resulting from any ideas, methods, instructions or products referred to in the content. |
© 2025 by the authors. Licensee MDPI, Basel, Switzerland. This article is an open access article distributed under the terms and conditions of the Creative Commons Attribution (CC BY) license (https://creativecommons.org/licenses/by/4.0/).