Profit Optimization in Multi-Unit Construction Projects Under Variable Weather Conditions: A Wind Farm Case Study
Abstract
1. Introduction
2. Literature Review
2.1. Impact of Weather Phenomena on the Efficiency of Construction Works
2.2. Multi-Unit Construction Project Scheduling Problem
3. Materials and Methods: New Optimization Model for Scheduling the Onshore Wind Farm Construction Project
- The project creates a set of wind turbines Z = {Z1, Z2, Z3, …, Zi, …, Zn}.
- There are work groups to perform all the work in the project, each of which performs one type of work. They form the set B = {B1, B2, B3, …, Bj, …, Bm}.
- Each object Zi ∈ Z requires the implementation of m activities (each representing a given type of work) that form the set Oi = {Oi,1, Oi,2, Oi,3, …, Oi,j, …, Oi,m}.
- It is assumed that the activity Oi,j ∈ Oi can be carried out by the working group Bj. The duration of the activity Oi, is pi,j > 0. The set of durations pi of the action from the set Oi is given by the vector ti = [ti,1, ti,2, ti,3, …, ti,j, …, ti,m]. The duration of activities ti,j are determined on the basis of the workload (expressed in man-hours or machine hours) determined on the basis of the normative base (historical data) and the size of the working group (number of employees and machines). During the implementation of the project schedule, the duration of the ti,j activity is modified by the weather performance coefficient depending on the weather conditions.
- The direct cost of materials and equipment used for the implementation of activities Oi,j by the Bj working group is determined by the variable ci,j ≥ 0. The set of possible costs of works ci from the set Oi are defined by the vector ci = [ci,1, ci,2, ci,3, …, ci,j, …, cj,m]. The cost of the activity ci,j is determined by calculating the costs of performing the work Oi,j by the Bj working group belonging to the contractor’s resources.
- The cost of labor for the performance of activities by the Bj work group is determined by the variable ≥ 0.
- The indirect cost of performing works is determined by the variable ≥ 0.
- The sequence of performing activities results from the chosen technology of construction works:
- It is assumed that each workgroup in the Bj team can perform only one activity in a given facility at any given time.
- It is assumed that the activity Oi,j ∈ Oi is carried out continuously by one working group Bj for the duration of ti,j > 0.
- —completion time of tasks carried out by a work group j on unit i,
- —final completion time of all construction activities,
- h—billing cycle index, where , and H denotes the final billing cycle (period),
- k—the number of the calendar month in the project,
- TI—timespan (in days) representing the duration of a single billing period,
- —the initial (minimum) duration of the activity Oi,j without taking into account the influence of the weather,
- —total time required by work group j to complete all tasks on a unit i, dependent on the weather performance coefficient
- —time spent by work group j on a unit i during billing period h,
- —idle time or work interruption for crew j within billing cycle h,
- —deadline for finishing tasks on unit i,
- —delay associated with completing tasks on unit i in billing period h,
- —direct cost of works carried out by crew j to complete unit i,
- —daily indirect cost per unit,
- α—discount rate applied per billing interval,
- Pro—profit margin, expressed as a percentage,
- —penalty cost per unit for delays in completing work on a unit i,
- —penalty cost per unit for idle time (discontinuities) experienced by crew j,
- —penalty applied as a percentage for periods with negative cash flow,
- —binary variable indicating whether a penalty for negative cash flow is applied in billing period h,
- —lag (in billing cycles) before income is recorded,
- —lag (in billing cycles) before penalties are recorded,
- —cumulated cash flow for billing period h,
- —indirect costs incurred during billing period h,
- —direct costs incurred during billing period h,
- —production cost during billing period h,
- —value of production achieved during billing period h,
- —total penalty for a delay of works in billing period h,
- —total penalty for a downtime (discontinuities/work interruptions) of work groups during billing period h.
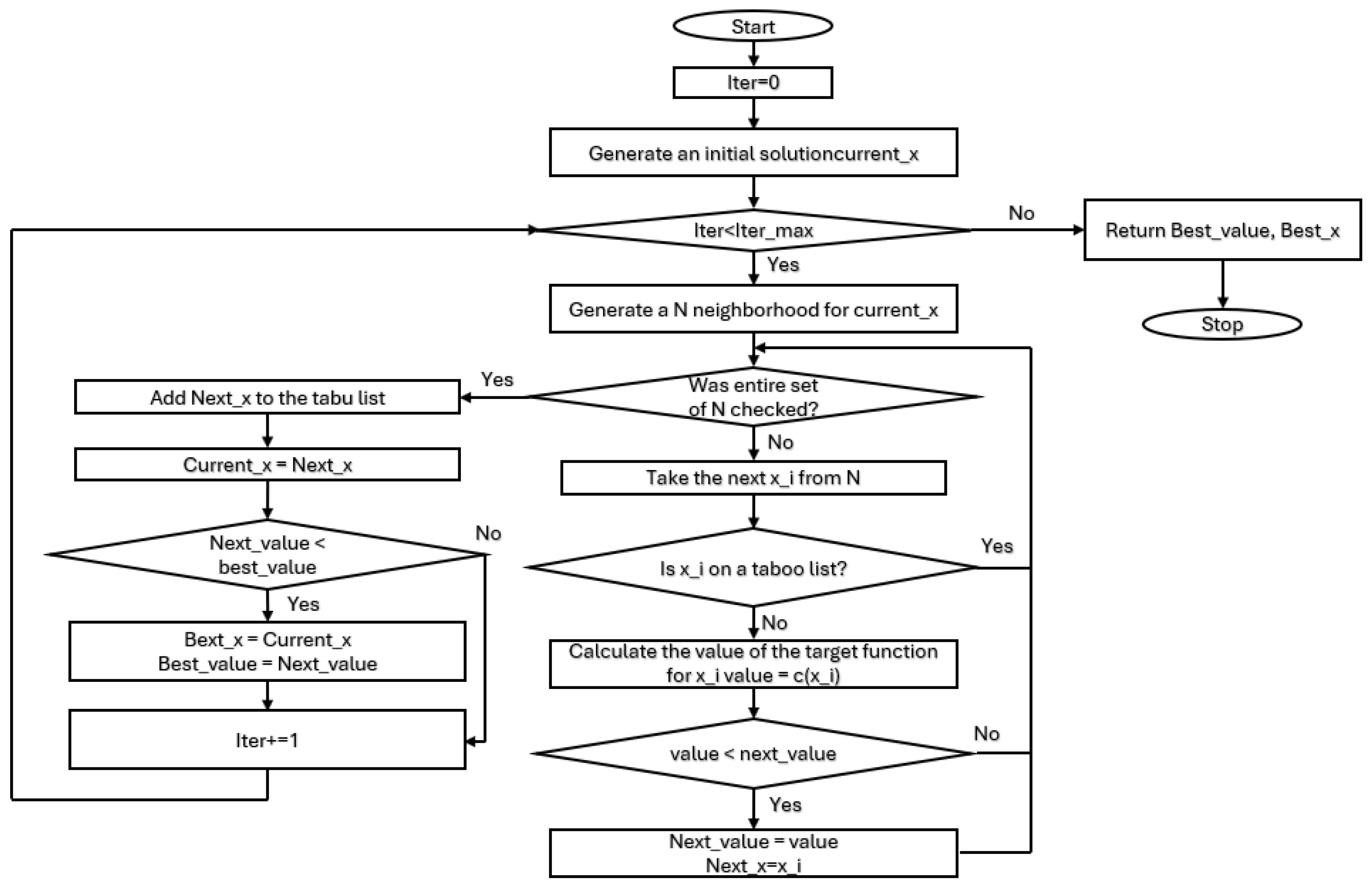
4. Optimization Method for the Presented Multi-Unit Model
5. Testing the Accuracy of the Results Obtained Using the TS Algorithm
6. Case Study—Wind Farm Construction
- 4 turbines of type A, each with a rotor diameter of 54 m and a maximum power output of 1 MW,
- 3 turbines of type B, each with a rotor diameter of 82 m and a power output of 2.5 MW,
- 3 turbines of type C, each having a rotor diameter of 138.6 m and a power output of 4 MW.
- α = 10%,
- Pro = 40%,
- = 6%.
- Surveying and land clearing.
- Access road construction.
- Foundation construction.
- Crane pad construction.
- Turbine installation p.I.
- Electrical network installation.
- Turbine installation p.II.
- Substation construction.
- Site rehabilitation.
- Turbine commissioning.
7. Discussion
Author Contributions
Funding
Data Availability Statement
Acknowledgments
Conflicts of Interest
References
- Podolski, M.; Sroka, B. Cost optimization of multiunit construction projects using linear programming and metaheuristic-based simulated annealing algorithm. J. Civ. Eng. Manag. 2019, 25, 848–857. [Google Scholar] [CrossRef]
- Tomczak, M.; Jaśkowski, P. Harmonizing construction processes in repetitive construction projects with multiple buildings. Automat. Constr. 2022, 139, 104266. [Google Scholar] [CrossRef]
- Tomczak, M.; Jaśkowski, P. Customized particle swarm optimization for harmonizing multi-section construction projects. Automat. Constr. 2024, 162, 105359. [Google Scholar] [CrossRef]
- Sroka, B.; Rosłon, J.; Podolski, M.; Bożejko, W.; Burduk, A.; Wodecki, M. Profit optimization for multi-mode repetitive construction project with cash flows using metaheuristics. Arch. Civ. Mech. Eng. 2021, 21, 67. [Google Scholar] [CrossRef]
- Podolski, M.; Rosłon, J.; Sroka, B. The impact of the learning and forgetting effect on the cost of a multi-unit construction project with the use of the simulated annealing algorithm. Appl. Sci. 2022, 12, 12667. [Google Scholar] [CrossRef]
- Gupta, J.; Stafford, E.F., Jr. Flowshop scheduling research after five decades. Eur. J. Oper. Res. 2006, 169, 699–711. [Google Scholar] [CrossRef]
- Al Refaie, A.M.; Alashwal, A.M.; Abdul-Samad, Z.; Salleh, H. Weather and labor productivity in construction: A literature review and taxonomy of studies. Int. J. Product. Perform. Manag. 2021, 70, 941–957. [Google Scholar] [CrossRef]
- Ballesteros-Pérez, P.; Rojas-Céspedes, Y.A.; Hughes, W.; Kabiri, S.; Pellicer, E.; Mora-Melià, D.; del Campo-Hitschfeld, M.L. Weather-wise: A weather-aware planning tool for improving construction productivity and dealing with claims. Automat. Constr. 2017, 84, 81–95. [Google Scholar] [CrossRef]
- Moselhi, O.; Gong, D.; El-Rayes, K. Estimating weather impact on the duration of construction activities. Can. J. Civil. Eng. 1997, 24, 359–366. [Google Scholar] [CrossRef]
- Shahin, A.; AbouRizk, S.M.; Mohamed, Y.; Fernando, S. Simulation modeling of weather-sensitive tunnelling construction activities subject to cold weather. Can. J. Civil. Eng. 2014, 41, 48–55. [Google Scholar] [CrossRef]
- AACE® International. Schedule Levels of Detail-As Applied in Engineering, Procurement, and Construction; AACE® International Recommended Practice No. 37R-06; AACE® International: Fairmont, WV, USA, 2010. [Google Scholar]
- Guo, S.-J.; Chen, J.-H.; Chiu, C.-H. Fuzzy duration forecast model for wind turbine construction project subject to the impact of wind uncertainty. Autom. Constr. 2017, 81, 401–410. [Google Scholar] [CrossRef]
- Atef, D.; Osman, H.; Ibrahim, M.; Nassar, K. A Simulation-Based Planning System for Wind Turbine Construction. In Proceedings of the 2010 Winter Simulation Conference, Baltimore, MD, USA, 5–8 December 2010; pp. 3283–3294. [Google Scholar]
- Zhou, Y.; Miao, J.; Yan, B.; Zhang, Z. Stochastic resource-constrained project scheduling problem with time varying weather conditions and an improved estimation of distribution algorithm. Comput. Ind. Eng. 2021, 157, 107322. [Google Scholar] [CrossRef]
- Mohamed, E.; Jafari, P.; Chehouri, A.; AbouRizk, S. Simulation-Based Approach for Lookahead Scheduling of Onshore Wind Projects Subject to Weather Risk. Sustainability 2021, 13, 10060. [Google Scholar] [CrossRef]
- Podolski, M. Management of resources in multiunit construction projects with the use of a tabu search algorithm. J. Civ. Eng. Manag. 2017, 23, 263–272. [Google Scholar] [CrossRef]
- Rosłon, J.H.; Kulejewski, J.E. A hybrid approach for solving multi-mode resource-constrained project scheduling problem in construction. Open Eng. 2019, 9, 7–13. [Google Scholar] [CrossRef]
- AbouRizk, S.M.; Wales, R.J. Combined discrete-event/continuous simulation for project planning. J. Constr. Eng. Manag. ASCE 1997, 123, 11–20. [Google Scholar] [CrossRef]
- El-Rayes, K.; Moselhi, O. Impact of rainfall on the productivity of highway construction. J. Constr. Eng. Manag. ASCE 2001, 127, 125–131. [Google Scholar] [CrossRef]
- Carr, V.; Tah, J.H.M. A fuzzy approach to construction project risk assessment and analysis: Construction project risk management system. Adv. Eng. Softw. 2001, 32, 847–857. [Google Scholar] [CrossRef]
- Marzouk, M.; Hamdy, A. Quantifying weather impact on formwork shuttering and removal operation using system dynamics. KSCE J. Civ. Eng. 2013, 17, 620–626. [Google Scholar] [CrossRef]
- Golizadeh, H.; Sadeghifam, A.N.; Aadal, H.; Abd Majid, M.Z. Automated tool for predicting duration of construction activities in tropical countries. KSCE J. Civ. Eng. 2016, 20, 12–22. [Google Scholar] [CrossRef]
- Senouci, A.; Mubarak, S. Time-Profit Trade-Off of Construction Projects Under Extreme Weather Conditions. J. Constr. Eng. Project Manag. 2014, 4, 33–40. [Google Scholar] [CrossRef][Green Version]
- Senouci, A.; Mubarak, S. Multiobjective optimization model for scheduling of construction projects under extreme weather. J. Civ. Eng. Manag. 2016, 22, 373–381. [Google Scholar] [CrossRef]
- Senouci, A.; Al-Abbasi, M.; Eldin, N.N. Impact of weather conditions. Middle East J. Manag. 2018, 5, 34–49. [Google Scholar] [CrossRef]
- Galloway, P.D. Survey of the construction industry relative to the use of CPM scheduling for construction projects. J. Constr. Eng. Manag. ASCE 2006, 132, 697–711. [Google Scholar] [CrossRef]
- Arditi, D.; Tokdemir, O.B.; Suh, K. Challenges in line-of-balance scheduling. J. Constr. Eng. Manag. ASCE 2002, 128, 545–556. [Google Scholar] [CrossRef]
- Mattila, K.G.; Park, A. Comparison of linear scheduling model and repetitive scheduling method. J. Constr. Eng. Manag. ASCE 2003, 129, 56–64. [Google Scholar] [CrossRef]
- Rogalska, M.; Hejducki, Z. The application of time coupling methods in the engineering of construction projects. Tech. Trans. 2017, 114, 67–74. [Google Scholar] [CrossRef]
- Tomczak, M.; Jaśkowski, P. Scheduling repetitive construction projects: Structured literature review. J. Civ. Eng. Manag. 2022, 28, 422–442. [Google Scholar] [CrossRef]
- Bożejko, W.; Hejducki, Z.; Wodecki, M. Applying metaheuristic strategies in construction projects management. J. Civ. Eng. Manag. 2012, 18, 621–630. [Google Scholar] [CrossRef]
- Bożejko, W.; Hejducki, Z.; Wodecki, M. Flowshop scheduling of construction processes with uncertain parameters. Arch. Civ. Mech. Eng. 2019, 19, 194–204. [Google Scholar] [CrossRef]
- Anysz, H.; Buczkowski, B. The association analysis for risk evaluation of significant delay occurrence in the completion date of construction project. Int. J. Environ. Sci. Technol. 2019, 16, 5369–5374. [Google Scholar] [CrossRef]
- Assaad, R.; Abdul-Malak, M.A. Legal perspective on treatment of delay liquidated damages and penalty clauses by different jurisdictions: Comparative analysis. J. Leg. Aff. Disput. Resolut. Eng. Constr. 2022, 12, 04520013. [Google Scholar] [CrossRef]
- Graham, R.L.; Lawler, E.L.; Lenstra, J.K.; Kan, A.R. Optimization and approximation in deterministic sequencing and scheduling: A survey. Ann. Discrete Math. 1979, 5, 287–326. [Google Scholar] [CrossRef]
- Glover, F. Tabu search—Part I. ORSA J. Comput. 1989, 1, 190–206. [Google Scholar] [CrossRef]
- Glover, F. Tabu search—Part II. ORSA J. Comput. 1990, 2, 4–32. [Google Scholar] [CrossRef]
- Karamichailidou, D.; Kaloutsa, V.; Alexandridis, A. Wind turbine power curve modeling using radial basis function neural networks and tabu search. Renew. Energy 2021, 163, 2137–2152. [Google Scholar] [CrossRef]
- Ma, X.; Wang, Z.; Wang, C. An image encryption algorithm based on Tabu Search and hyperchaos. Int. J. Bifurc. Chaos. 2024, 34, 2450170. [Google Scholar] [CrossRef]
- Umam, M.S.; Mustafid, M.; Suryono, S. A hybrid genetic algorithm and tabu search for minimizing makespan in flow shop scheduling problem. J. King Saud Univ. Comput. Inf. Sci. 2022, 34, 7459–7467. [Google Scholar] [CrossRef]
- Bartz-Beielstein, T.; Chiarandini, M.; Paquete, L.; Preuss, M. Experimental Methods for the Analysis of Optimization Algorithms, 1st ed.; Springer: Berlin/Heidelberg, Germany, 2010. [Google Scholar] [CrossRef]
- Karnopp, D.C. Random Search Techniques for Optimization Problems. Automatica 1963, 1, 111–121. [Google Scholar] [CrossRef]
- Taillard, E. Some efficient heuristic methods for the flow shop sequencing problem. Eur. J. Oper. Res. 1990, 47, 65–74. [Google Scholar] [CrossRef]
- Kirkpatrick, S.; Gelatt, C.D.; Vecchi, M.P. Optimization by simulated annealing. Science 1983, 220, 671–680. [Google Scholar] [CrossRef]
- Ogbu, F.; Smith, D. The application of the simulated annealing algorithm to the solution of the n/m/Cmax flowshop problem. Comput. Oper. Res. 1990, 17, 243–253. [Google Scholar] [CrossRef]
- Lorenc, H. (Ed.) Atlas klimatu Polski (Eng. Polish Climate Atlas); IMGW: Warszawa, Poland, 2005. [Google Scholar]
- Kulejewski, J.; Ibadov, N.; Rosłon, J.; Zawistowski, J. Cash flow optimization for renewable energy construction projects with a new approach to critical chain scheduling. Energies 2021, 14, 5795. [Google Scholar] [CrossRef]







| Example Name: Number of Units × Number of Works | PRD (TS)_RS [%]—Algorithm RS | PRD (TS)_CR [%]—Algorithm CR | PRD (TS)_SA [%]—Algorithm SA | PRD (TS)_BF [%]—Algorithm BF |
|---|---|---|---|---|
| Examples n = 6 units | ||||
| 6 × 3 | −2.92 | −2.97 | −2.89% | 0.95 |
| 6 × 5 | −3.22 | −2.09 | −2.42% | 0.13 |
| 6 × 7 | −2.03 | −2.36 | −2.15% | 0.51 |
| mean PRD for size n = 6 | −2.72 | −2.47 | −2.49% | 0.53 |
| Examples n = 10 units | ||||
| 10 × 3 | −6.69 | −1.78 | −1.83% | n/a |
| 10 × 5 | −5.96 | −2.88 | −2.36% | n/a |
| 10 × 7 | −5.38 | −1.56 | −2.85% | n/a |
| mean PRD for size n = 10 | −6.01 | −2.07 | −2.35% | n/a |
| Examples n = 15 units | ||||
| 15 × 3 | −8.77 | −1.15 | −1.58% | n/a |
| 15 × 5 | −9.89 | −1.77 | −2.15% | n/a |
| 15 × 7 | −7.68 | −0.84 | −1.31% | n/a |
| mean PRD for size n = 15 | −8.78 | −1.25 | −1.68% | n/a |
| Examples n = 20 units | ||||
| 20 × 3 | −9.32 | −1.82 | −1.72% | n/a |
| 20 × 5 | −8.63 | −1.35 | −1.59% | n/a |
| 20 × 7 | −3.83 | −0.69 | −1.94% | n/a |
| mean PRD for size n = 20 | −7.26 | −1.28 | −1.75% | n/a |
| All examples | ||||
| mean PRD [%] | −6.19 | −1.77% | −2.07% | n/a |
| Object (Unit) ID | Turbine Type | Start [Day] | Finish [Day] | Contractual Deadline [Day] | Delay [Days] |
|---|---|---|---|---|---|
| O1 | A | 0 | 288 | 200 | 88 |
| O2 | A | 25 | 407 | 200 | 207 |
| O3 | A | 43 | 530 | 400 | 130 |
| O4 | A | 62 | 641 | 400 | 241 |
| O5 | B | 77 | 651 | 600 | 51 |
| O6 | B | 91 | 714 | 600 | 114 |
| O7 | B | 104 | 791 | 1000 | - |
| O8 | C | 117 | 1104 | 1000 | 104 |
| O9 | C | 146 | 1267 | 1300 | - |
| O10 | C | 173 | 1436 | 1300 | 136 |
| m | Activity | Weather Productivity Coefficient |
|---|---|---|
| 1 | Surveying and land clearing | |
| 2 | Access road construction | |
| 3 | Foundation construction | |
| 4 | Crane pad construction | |
| 5 | Turbine installation pt. I | |
| 6 | Electrical network installation | |
| 7 | Turbine installation pt. II | |
| 8 | Substation construction | |
| 9 | Site rehabilitation | |
| 10 | Turbine commissioning | - |
| Months k | ||||||
|---|---|---|---|---|---|---|
| 1 | 0.7327 | 0.9539 | 1.0000 | 0.9124 | 0.7005 | 1.0000 |
| 2 | 0.8112 | 0.9541 | 1.0000 | 0.9133 | 0.7755 | 1.0000 |
| 3 | 0.9143 | 0.9952 | 1.0000 | 0.9524 | 0.8714 | 0.9952 |
| 4 | 1.0000 | 1.0000 | 1.0000 | 0.9539 | 0.9032 | 0.9816 |
| 5 | 1.0000 | 0.9667 | 1.0000 | 0.9667 | 0.9762 | 0.9048 |
| 6 | 1.0000 | 0.9585 | 1.0000 | 0.9908 | 1.0000 | 0.8986 |
| 7 | 1.0000 | 0.8714 | 0.9952 | 0.9905 | 1.0000 | 0.8333 |
| 8 | 1.0000 | 0.9217 | 0.9954 | 0.9954 | 1.0000 | 0.8664 |
| 9 | 1.0000 | 0.9476 | 1.0000 | 0.9952 | 0.9810 | 0.9429 |
| 10 | 1.0000 | 0.9585 | 1.0000 | 0.9631 | 0.9908 | 0.9954 |
| 11 | 0.9333 | 0.9714 | 1.0000 | 0.9905 | 0.8905 | 0.9857 |
| 12 | 0.8525 | 0.9724 | 1.0000 | 0.9447 | 0.7834 | 1.0000 |
| Activity m | ||||||||||
|---|---|---|---|---|---|---|---|---|---|---|
| Months k | 1 | 2 | 3 | 4 | 5 | 6 | 7 | 8 | 9 | 10 |
| 1 | 0.6682 | 0.6682 | 0.4467 | 0.4467 | 0.6686 | 0.6097 | 0.6686 | 0.4467 | 0.6682 | 1.0000 |
| 2 | 0.7399 | 0.7399 | 0.5482 | 0.5482 | 0.7409 | 0.6757 | 0.7409 | 0.5482 | 0.7399 | 1.0000 |
| 3 | 0.8673 | 0.8673 | 0.7516 | 0.7516 | 0.8666 | 0.8220 | 0.8666 | 0.7516 | 0.8673 | 1.0000 |
| 4 | 0.9032 | 0.9032 | 0.8457 | 0.8457 | 0.9363 | 0.8457 | 0.9363 | 0.8457 | 0.9032 | 1.0000 |
| 5 | 0.9437 | 0.9437 | 0.8253 | 0.8253 | 0.8746 | 0.8253 | 0.8746 | 0.8253 | 0.9437 | 1.0000 |
| 6 | 0.9585 | 0.9585 | 0.8534 | 0.8534 | 0.8903 | 0.8534 | 0.8903 | 0.8534 | 0.9585 | 1.0000 |
| 7 | 0.8714 | 0.8714 | 0.7193 | 0.7193 | 0.8215 | 0.7193 | 0.8215 | 0.7193 | 0.8714 | 1.0000 |
| 8 | 0.9217 | 0.9217 | 0.7948 | 0.7948 | 0.8584 | 0.7948 | 0.8584 | 0.7948 | 0.9217 | 1.0000 |
| 9 | 0.9296 | 0.9296 | 0.8723 | 0.8723 | 0.9384 | 0.8723 | 0.9384 | 0.8723 | 0.9296 | 1.0000 |
| 10 | 0.9497 | 0.9497 | 0.9105 | 0.9105 | 0.9587 | 0.9105 | 0.9587 | 0.9105 | 0.9497 | 1.0000 |
| 11 | 0.8650 | 0.8650 | 0.7883 | 0.7883 | 0.9112 | 0.8446 | 0.9112 | 0.7883 | 0.8650 | 1.0000 |
| 12 | 0.7617 | 0.7617 | 0.6135 | 0.6135 | 0.8054 | 0.7196 | 0.8054 | 0.6135 | 0.7617 | 1.0000 |
| Object (Unit) ID | Turbine Type | Start [Day] | Finish [Day] | Contractual Deadline [Day] | Delay [Days] |
|---|---|---|---|---|---|
| O5 | B | 0 | 176 | 200 | - |
| O7 | B | 15 | 235 | 200 | 35 |
| O1 | A | 30 | 408 | 400 | 8 |
| O6 | B | 46 | 425 | 400 | 25 |
| O3 | A | 59 | 592 | 600 | - |
| O4 | A | 75 | 701 | 600 | 101 |
| O10 | C | 93 | 976 | 1000 | - |
| O2 | A | 120 | 997 | 1000 | - |
| O8 | C | 135 | 1248 | 1300 | - |
| O9 | C | 163 | 1411 | 1300 | 111 |
Disclaimer/Publisher’s Note: The statements, opinions and data contained in all publications are solely those of the individual author(s) and contributor(s) and not of MDPI and/or the editor(s). MDPI and/or the editor(s) disclaim responsibility for any injury to people or property resulting from any ideas, methods, instructions or products referred to in the content. |
© 2025 by the authors. Licensee MDPI, Basel, Switzerland. This article is an open access article distributed under the terms and conditions of the Creative Commons Attribution (CC BY) license (https://creativecommons.org/licenses/by/4.0/).
Share and Cite
Podolski, M.; Rosłon, J.; Sroka, B. Profit Optimization in Multi-Unit Construction Projects Under Variable Weather Conditions: A Wind Farm Case Study. Appl. Sci. 2025, 15, 10769. https://doi.org/10.3390/app151910769
Podolski M, Rosłon J, Sroka B. Profit Optimization in Multi-Unit Construction Projects Under Variable Weather Conditions: A Wind Farm Case Study. Applied Sciences. 2025; 15(19):10769. https://doi.org/10.3390/app151910769
Chicago/Turabian StylePodolski, Michał, Jerzy Rosłon, and Bartłomiej Sroka. 2025. "Profit Optimization in Multi-Unit Construction Projects Under Variable Weather Conditions: A Wind Farm Case Study" Applied Sciences 15, no. 19: 10769. https://doi.org/10.3390/app151910769
APA StylePodolski, M., Rosłon, J., & Sroka, B. (2025). Profit Optimization in Multi-Unit Construction Projects Under Variable Weather Conditions: A Wind Farm Case Study. Applied Sciences, 15(19), 10769. https://doi.org/10.3390/app151910769

