Validation and Refinement of an Experience-Based Onboarding Model for the IT Industry Through Multivocal Literature Review †
Abstract
1. Introduction
1.1. Research Background
1.2. Research Questions
- Causal effect—it is presented in the form of a change in practice that is accompanied by an intervention and leads to a certain change in the outcome (structured training). In evaluations of formal onboarding, this was presented through RCTs and groups, where the programs increased competence and role clarity. Based on this application, they enabled a stronger conclusion about the effects of the intervention [29].
- Correlational effect—it is used when it is necessary to report a statistical association between elements, but without claiming causation. Within Socialization Resources Theory, resources such as support from a superior, feedback, and recognition are described as key factors that facilitate adaptation, can lead to different outcomes and can be called correlational [3,30].
- Indirect effect—mediation occurs when X influences Y through the variable Z. In socialization research, adjustment through role clarity, self-efficacy, and social acceptance has been shown to have socialization and information-seeking effects on outcomes such as job satisfaction, performance, and potential job retention. Such indirect relations were confirmed in the work [31].
- Conditional effect—when the direction of the relation changes depending on the conditions. The research paper [31] explicitly codes moderators such as longitudinal versus average design, transition from school to work versus transition from work to work, and measurement principle. In the software engineering literature, a study [10] indicates that remote onboarding makes socialization with the team very difficult, requiring additional steps in the integration of the new employee.
2. Literature Review
2.1. Mentor and the Role of Manager
2.2. Reflection and Skill Development
2.3. Mapping Learning Objectives, Methods, Resources, and Tasks
2.4. Evaluation in the Onboarding Process
2.5. Team and Community of Practice
3. Materials and Methods
3.1. Research Design and Overview
3.2. EBOM and Gaps
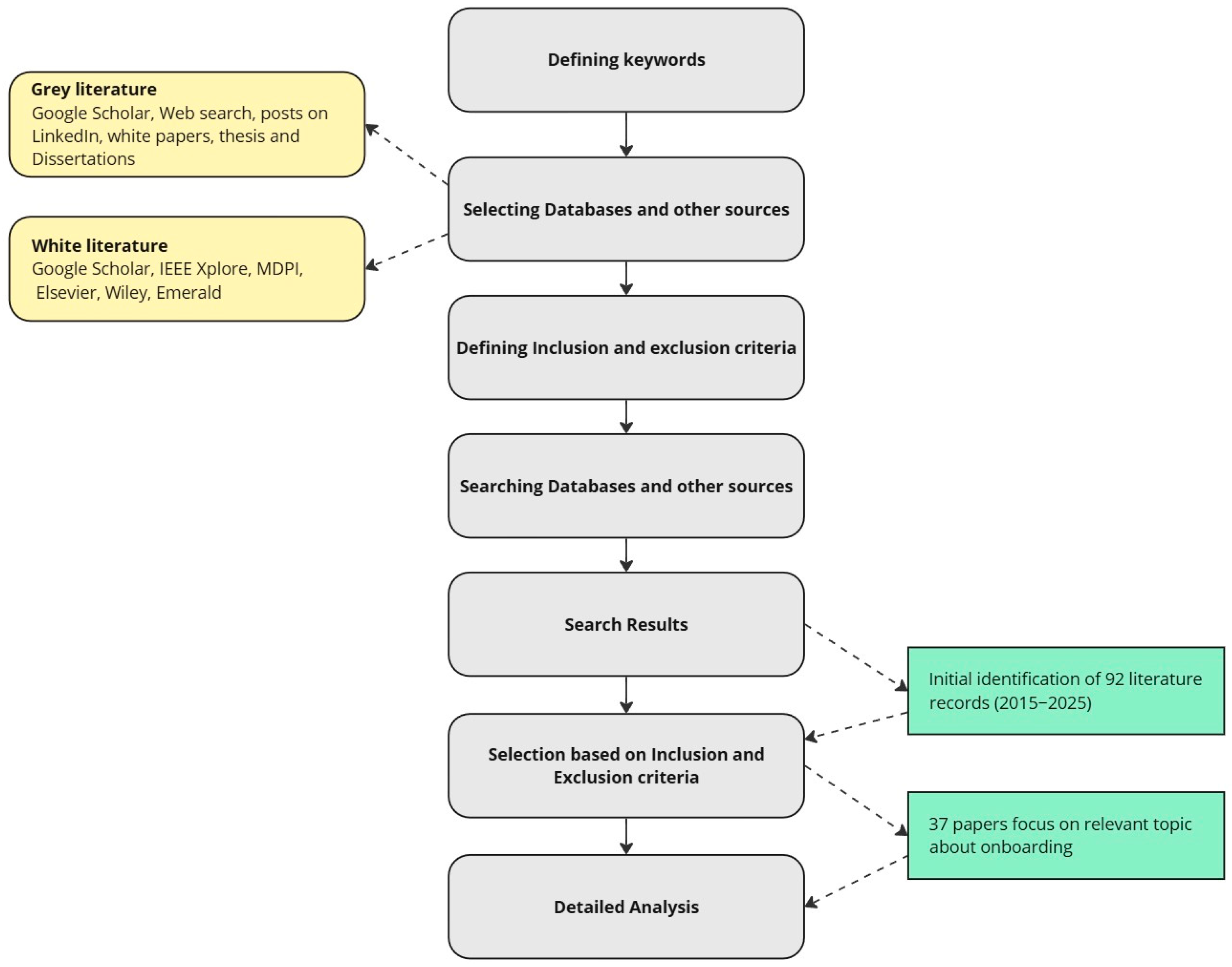
3.3. Validation Approach: Multivocal Literature Review
3.4. Research Question and Operationalization
3.5. Search Strategy and Data Sources
- Keyword 1 (KW1)–“Onboarding” OR “Newcomer adjustment” OR “Employee orientation”.
- Keyword 2 (KW2)–(“Software Engineering” OR “SE”) OR (“Information Technology” OR “IT”) OR “Engineering teams”.
- Keyword 3 (KW3)–“Mentor” OR “Buddy program” OR “Knowledge transfer” OR “Training” OR “Code review” OR “Pair programming” OR “Evaluation”.
3.6. Inclusion and Exclusion Criteria
3.7. Study Selection
3.8. Decision Rules and Notations
- Strongly confirmed (SC)—when there are five or more independent literature sources.
- Confirmed (CN)—when there are two to four independent literature sources.
- Provisional (PV)—when there is only one literature source.
- Experience-only (EO)—when there is no confirmation from a literature source and when the entity/semantic relation comes only from the author’s personal experience.
4. Results of Theoretical Validation
4.1. Entity Validation
4.2. Semantic Relation Validation
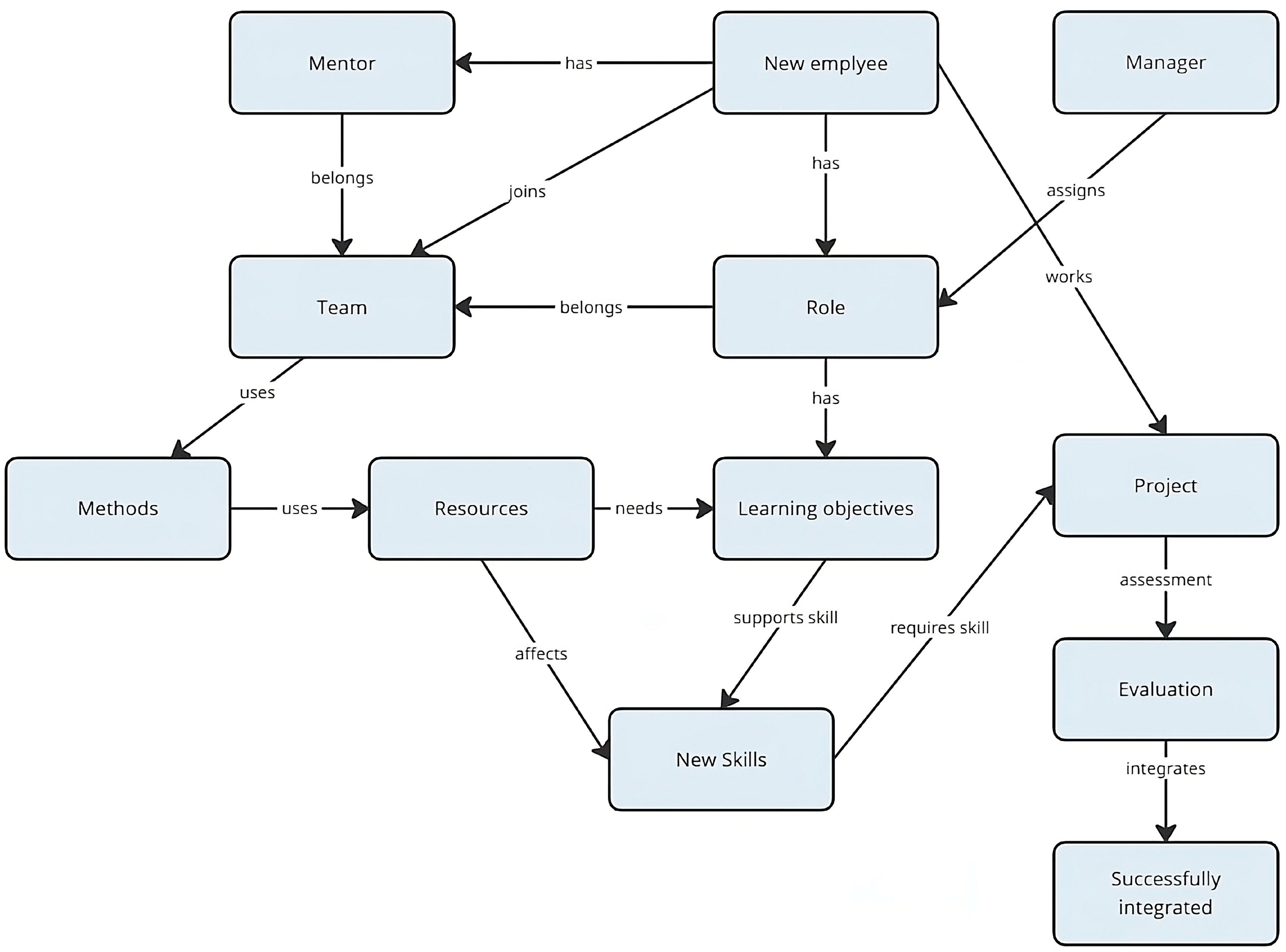
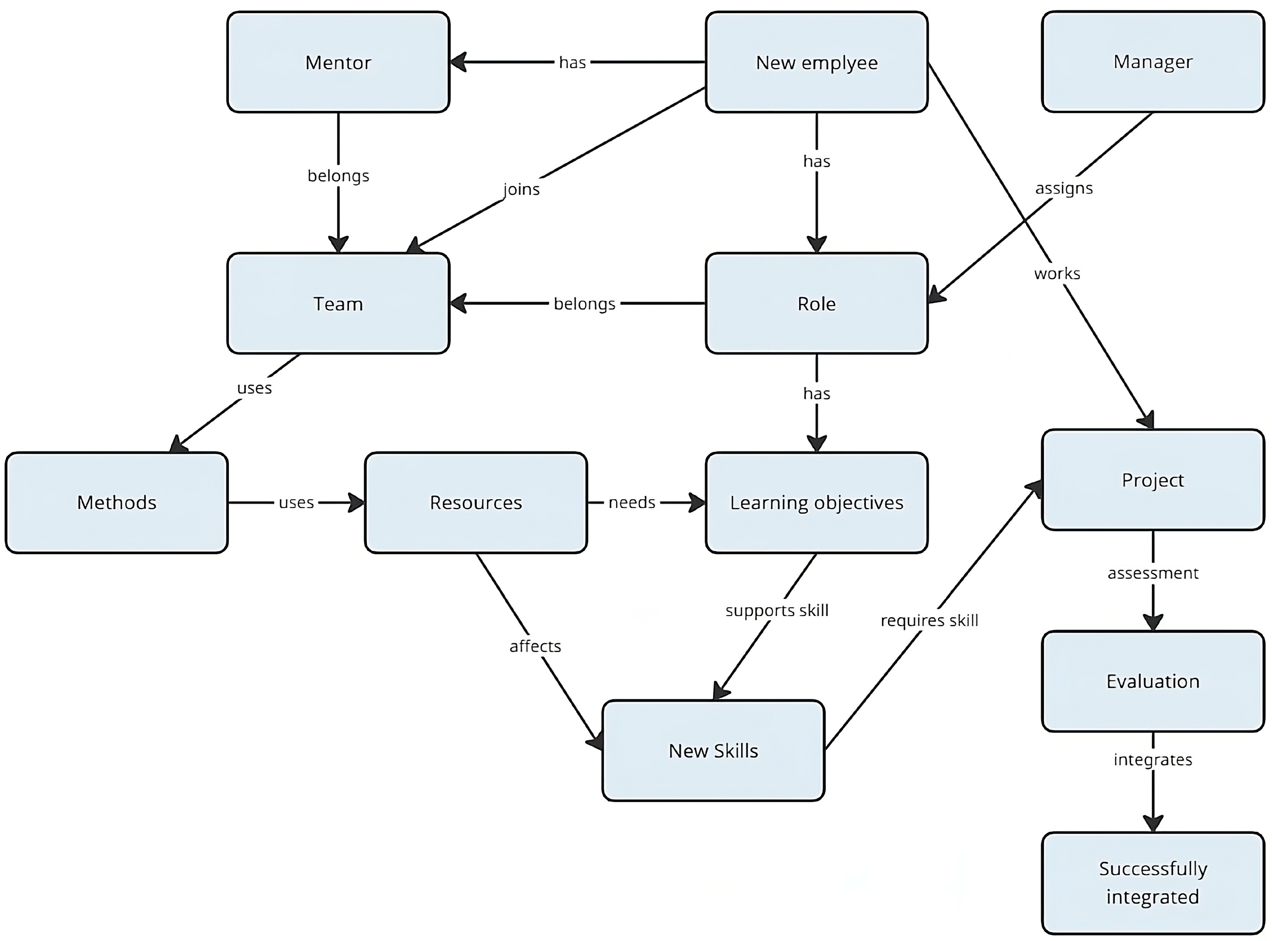
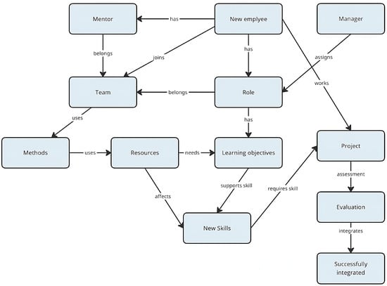
4.3. Refined Onboarding Model
5. Discussion
5.1. Answer to RQ1: Which Entities from the Experience-Based Onboarding Model Have Stable Support in White and Gray Literature?
5.2. Answer to RQ2: Which Relations Between Entities Are Confirmed in the Literature, and What Are Their Natures (Causal Effect, Correlational Effect, Indirect Effect, Conditional Effect)?
- Causal effect—when suggestions are given through the review, the task given to the new employee can be adjusted. If such a process is repeated, the probability of such an assignment being accepted increases. In this way, positive feedback will be obtained, the onboarding plan can be corrected in a qualitative way, and in this way, a successful evaluation can be achieved.
- Example: Evaluation–verifies–Successfully Integrated—the evaluation formally confirms the integration of the new employee and directly affects the success of the onboarding process.
- Correlational—resources systematically support the learning and preparation of the task assigned to the new employee.
- Example: Mentor–facilitates–New Employee—the importance of the mentor’s support in order to adapt the new employee is confirmed.
- Indirect effect—based on the evaluation results, certain feedback is formed that leads to the adjustment of learning objectives or the correction of methods. Based on this, there is an increase in the mastery level of new skills.
- Example: Resource–mediate–New Skills—resources indirectly contribute to the acquisition of new skills through the levels of the learning process.
- Conditional effect—based on the literature sources, the Manager–Resources–Methods relationship is contextual. In large companies, the manager must formally approve access to certain resources (software licenses, development tools). Once usage is approved, the new employee can apply the methods provided in their onboarding plan.
- Example: Role–situates–Team–team fit depends on the context of the role assigned to the new employee, as well as the context of the organization.
5.3. Answer to RQ3: (RQ3) Which New Entities and Semantic Relations from Literature Sources Extend the EBOM?
- Feedback—represents a feedback loop that can adjust methods and goals, and update the onboarding plan, thus losing the literature flow of the process.
- Onboarding plan—it is implicitly present in WL through step-by-step guides and formalized procedures, and in this way, it is fully justified to create a model and connect the plan with the task and evaluation in the model.
- Buddy program—although the buddy program is not popular and dominant in the literature, such a function is also described through mentoring.
- Manager–collaborates–Mentor—the joint role of manager and mentor in the onboarding process is emphasized.
- Manager–authorizes–Resources—the formal role of the manager in ensuring access to resources is confirmed.
- Manager–sets–Learning Objectives—the manager sets learning objectives according to the type of project and the role assigned to the new employee.
- Team–informs–Evaluation—team contributes with their observations to the evaluation of the new employee’s progress.
- Evaluation–yields–Feedback—shows that the evaluation generates feedback that leads to further adaptation of the onboarding process.
- Evaluation–verifies–New skills—formally checks acquired skills during the onboarding process.
- Evaluation–verifies attainment of–Learning Objectives—it is checked whether the learning objectives have been achieved.
- Feedback–adjusts–Learning Objectives—learning goals are adapted based on feedback.
- Feedback–refines–Methods—the methodology of work is corrected according to the evaluation results.
- Feedback–informs–Manager—the manager is given guidelines for further organization of the process.
- Feedback–informs–Mentor—the mentor is given guidelines to tailor the training to the new employee.
- Feedback–updates–Onboarding plan—the onboarding plan process is updated.
- Feedback–clarifies–Role—clarifies expectations regarding the employee’s role.
- Onboarding plan–assigns–Project—connects the plan with concrete tasks and the project.
- Buddy program–bridges–Team—represents a channel of socialization between the new employee and the team.
- Buddy program–facilitates–Methods—makes it easier to understand the methods recommended through the tips.
- Buddy program–reduces uncertainty–New Employee—counseling reduces uncertainty and thereby contributes to faster orientation.
- Mentor–informs–Evaluation—the mentor contributes his observations to the evaluation process.
- Mentor–provides–Resources—the mentor delivers resources that are relevant to learning, work, and advancement.
- Mentor–aligns–Learning Objectives—classifies and helps align learning objectives with assignments and projects.
- Successfully integrated–contributes to–Team—confirmation that the successfully integrated new employee contributes to the team.
- Methods–support–Learning Objectives—provided methods help the new employee to achieve the learning objectives.
- New employee–seeks guidance–Mentor—the new employee actively seeks advice and help from the mentor.
- Learning Objective–defines criteria–Evaluation—evaluation criteria are set based on the learning objectives.
5.4. Theoretical Contribution
5.5. Practical Contribution
5.6. Comparison with Previous Studies
6. Limitations
7. Conclusions
Author Contributions
Funding
Institutional Review Board Statement
Informed Consent Statement
Data Availability Statement
Conflicts of Interest
Abbreviations
| EBOM | Experience-Based Onboarding Model |
| MLR | Multivocal Literature Review |
| IT | Information Technology |
| SE | Software Engineering |
| WL | White Literature |
| GL | Gray Literature |
| SLR | Systematic Literature Review |
| SC | Strongly confirmed |
| CN | Confirmed |
| PV | Provisional |
| EO | Experience-only |
| S | Subject |
| P | Predicate |
| O | Object |
| CoP | Community of Practice |
| GFI | Good First Issue |
References
- Bauer, T.N.; Erdogan, B.; Ellis, A.M.; Truxillo, D.M.; Brady, G.M.; McCarthy, J.M. The Evolving Future of Work: Implications for Newcomer Adaptability and Connectivity During Organizational Socialization. Hum. Resour. Manag. 2025. [CrossRef]
- Didion, E.; Perello-Marin, M.R.; Catala-Perez, D.; Ambrosius, U. Mapping the organizational socialization and onboarding literature: A bibliometric analysis of the field. Cogent Bus. Manag. 2024, 11, 2337957. [Google Scholar] [CrossRef]
- Bauer, T.N.; Bodner, T.; Erdogan, B.; Truxillo, D.M.; Tucker, J.S. Newcomer adjustment during organizational socialization: A meta-analytic review of antecedents, outcomes, and methods. J. Appl. Psychol. 2007, 92, 707–721. [Google Scholar] [CrossRef] [PubMed]
- Kamei, F.K. The use of grey literature review as evidence for practitioners. ACM SIGSOFT Softw. Eng. Notes 2019, 44, 23. [Google Scholar] [CrossRef]
- Chao, G.T.; O’Leary-Kelly, A.M.; Wolf, S.; Klein, H.J.; Gardner, P.D. Organizational socialization: Its content and consequences. J. Appl. Psychol. 1994, 79, 730. [Google Scholar] [CrossRef]
- Wanous, J.P.; Reichers, A.E. New employee orientation programs. Hum. Resour. Manag. Rev. 2000, 10, 435–451. [Google Scholar] [CrossRef]
- Gregory, P.; Strode, D.E.; AlQaisi, R.; Sharp, H.; Barroca, L. Onboarding: How newcomers integrate into an agile project team. In Proceedings of the Agile Processes in Software Engineering and Extreme Programming (XP 2020), Copenhagen, Denmark, 8–12 June 2020; Springer: Cham, Switzerland, 2020; pp. 20–36. [Google Scholar] [CrossRef]
- Buchan, J.; MacDonell, S.G.; Yang, J. Effective team onboarding in agile software development: Techniques and goals. In Proceedings of the 2019 ACM/IEEE International Symposium on Empirical Software Engineering and Measurement (ESEM), Porto de Galinhas, Brazil, 19–20 September 2019; IEEE: Piscataway, NJ, USA, 2019; pp. 1–11. [Google Scholar]
- Enberg, T.; Alander, S.; Paasivaara, M. Onboarding for an agile software development company. In Proceedings of the XP 2024, Bolzano, Italy, 5–7 June 2024; Springer: Cham, Switzerland, 2024; pp. 144–162. [Google Scholar]
- Rodeghero, P.; Zimmermann, T.; Houck, B.; Ford, D. Please turn your cameras on: Remote onboarding of software developers during a pandemic. In Proceedings of the 2021 IEEE/ACM 43rd International Conference on Software Engineering: Software Engineering in Practice (ICSE-SEIP), Madrid, Spain, 22–30 May 2021; IEEE: Piscataway, NJ, USA, 2021; pp. 41–50. [Google Scholar]
- Syed, A. Remote Onboarding for Software Engineers: From “Forming” to “Performing”. Master’s Thesis, University of Washington, Seattle, WA, USA, 2022. [Google Scholar]
- Hoogeveen, D.J.W. Exploring the Effects of Remote Onboarding and Management Styles on Employee Productivity, Job Satisfaction, and Autonomy: An Exploratory Case Study at NL-ix. Ph.D. Thesis, Tilburg University, Tilburg, The Netherlands, 2024. [Google Scholar]
- Padoan, F.; Santos, R.D.S.; Medeiros, R.P. Charting a path to efficient onboarding: The role of software visualization. In Proceedings of the 2024 IEEE/ACM 17th International Conference on Cooperative and Human Aspects of Software Engineering (CHASE), Lisbon, Portugal, 15–19 April 2024; IEEE: Piscataway, NJ, USA, 2024; pp. 133–143. [Google Scholar]
- Stoiber, C.; Moitzi, D.; Stitz, H.; Grassinger, F.; Prakash, A.S.G.; Girardi, D.; Streit, M.; Aigner, W. VisAhoi: Towards a library to generate and integrate visualization onboarding using high-level visualization grammars. Vis. Inform. 2024, 8, 1–17. [Google Scholar] [CrossRef]
- Fronchetti, F.; Shepherd, D.C.; Wiese, I.; Treude, C.; Gerosa, M.A.; Steinmacher, I. Do CONTRIBUTING files provide information about OSS newcomers’ onboarding barriers? In Proceedings of the ESEC/FSE 2023, San Francisco, CA, USA, 3–9 December 2023; ACM: New York, NY, USA, 2023; pp. 16–28. [Google Scholar]
- Klein, H.J.; Polin, B.; Sutton, K.L. Specific onboarding practices for the socialization of new employees. Int. J. Sel. Assess. 2015, 23, 263–283. [Google Scholar] [CrossRef]
- Feng, Z.; Kimura, K.; Trinkenreich, B.; Sarma, A.; Steinmacher, I. Guiding the way: A systematic literature review on mentoring practices in open source software projects. Inf. Softw. Technol. 2024, 171, 107470. [Google Scholar] [CrossRef]
- Cable, D.M.; Gino, F.; Staats, B.R. Breaking them in or eliciting their best? Reframing socialization around newcomers’ authentic self-expression. Adm. Sci. Q. 2013, 58, 1–36. [Google Scholar] [CrossRef]
- Zhao, T.; Liu, J.; Zawacki, A.M.; Michel, J.S.; Li, H. The effects of newcomer proactive behaviours on socialization outcomes: A meta-analysis. J. Occup. Organ. Psychol. 2023, 96, 1–32. [Google Scholar] [CrossRef]
- Mitschelen, A.; Kauffeld, S. Workplace learning during organizational onboarding: Integrating formal, informal, and self-regulated workplace learning. Front. Organ. Psychol. 2025, 3, 1569098. [Google Scholar] [CrossRef]
- Shafiq, S.; Mayr-Dorn, C.; Mashkoor, A.; Egyed, A. Balanced knowledge distribution among software development teams—Observations from open- and closed-source software development. J. Softw. Evol. Process 2024, 36, e2655. [Google Scholar] [CrossRef]
- Kamei, F.; Wiese, I.; Lima, C.; Polato, I.; Nepomuceno, V.; Ferreira, W.; Ribeiro, M.; Pena, C.; Cartaxo, B.; Pinto, G. Grey literature in software engineering: A critical review. Inf. Softw. Technol. 2021, 138, 106609. [Google Scholar] [CrossRef]
- Garousi, V.; Felderer, M.; Mäntylä, M.V. Guidelines for including grey literature and conducting multivocal literature reviews in software engineering. Inf. Softw. Technol. 2019, 106, 101–121. [Google Scholar] [CrossRef]
- Adams, R.J.; Smart, P.; Huff, A.S. Shades of grey: Guidelines for working with the grey literature in systematic reviews for management and organizational studies. Int. J. Manag. Rev. 2017, 19, 432–454. [Google Scholar] [CrossRef]
- Vecštejn, I.; Stojanov, Z. Personal experience in the onboarding process: A reflective analysis through autoethnography. In Proceedings of the 7th International Workshop on Information, Computation, and Control Systems for Distributed Environments (ICCS-DE 2025), Irkutsk, Russia, 7–11 July 2025. [Google Scholar]
- Ruiz, L.; Benitez, J.; Castillo, A.; Braojos, J. Digital human resource strategy: Conceptualization, theoretical development, and an empirical examination of its impact on firm performance. Inf. Manag. 2024, 61, 103966. [Google Scholar] [CrossRef]
- Kitchenham, B.A.; Budgen, D.; Brereton, P. Evidence-Based Software Engineering and Systematic Reviews, 1st ed.; Chapman and Hall/CRC: Boca Raton, FL, USA, 2015. [Google Scholar] [CrossRef]
- Turzo, A.K.; Sultana, S.; Bosu, A. From first patch to long-term contributor: Evaluating onboarding recommendations for OSS newcomers. IEEE Trans. Softw. Eng. 2025, 51, 1303–1318. [Google Scholar] [CrossRef]
- Frögéli, E.; Jenner, B.; Gustavsson, P. Effectiveness of formal onboarding for facilitating organizational socialization: A systematic review. PLoS ONE 2023, 18, e0281823. [Google Scholar] [CrossRef]
- Mosquera, P.; Soares, M.E. Onboarding: A key to employee retention and workplace well-being. Rev. Manag. Sci. 2025, in press. [CrossRef]
- Saks, A.M.; Uggerslev, K.L.; Fassina, N.E. Socialization tactics and newcomer adjustment: A meta-analytic review and test of a model. J. Vocat. Behav. 2007, 70, 413–446. [Google Scholar] [CrossRef]
- Green, C.; Jaspan, C.; Hodges, M.; He, L.; Shen, D.; Zhang, N. Developer Productivity for Humans, Part 5: Onboarding and Ramp-Up. IEEE Softw. 2023, 40, 13–19. [Google Scholar] [CrossRef]
- Gregory, P.; Strode, D.E.; Sharp, H.; Barroca, L. An onboarding model for integrating newcomers into agile project teams. Inf. Softw. Technol. 2022, 143, 106792. [Google Scholar] [CrossRef]
- Ellis, A.M.; Nifadkar, S.S.; Bauer, T.N.; Erdogan, B. Newcomer adjustment: Examining the role of managers’ perception of newcomer proactive behavior during organizational socialization. J. Appl. Psychol. 2017, 102, 993. [Google Scholar] [CrossRef]
- Tan, X.; Long, X.; Zhu, Y.; Shi, L.; Lian, X.; Zhang, L. Revolutionizing Newcomers’ Onboarding Process in OSS Communities: The Future AI Mentor. Proc. ACM Softw. Eng. 2025, 2, 1091–1113. [Google Scholar] [CrossRef]
- Przybyłek, A.; Albecka, M.; Springer, O.; Kowalski, W. Game-based Sprint retrospectives: Multiple action research. Empir. Softw. Eng. 2022, 27, 1. [Google Scholar] [CrossRef] [PubMed]
- Plonka, L.; Sharp, H.; Van der Linden, J.; Dittrich, Y. Knowledge transfer in pair programming: An in-depth analysis. Int. J. Hum.–Comput. Stud. 2015, 73, 66–78. [Google Scholar] [CrossRef]
- Tan, X.; Zhou, M.; Sun, Z. A first look at good first issues on GitHub. In Proceedings of the 28th ACM Joint Meeting on European Software Engineering Conference and Symposium on the Foundations of Software Engineering (ESEC/FSE 2020), Sacramento, CA, USA, 8–13 November 2020; ACM: New York, NY, USA, 2020; pp. 398–409. [Google Scholar]
- Xiao, W.; He, H.; Xu, W.; Tan, X.; Dong, J.; Zhou, M. Recommending good first issues in GitHub OSS projects. In Proceedings of the 44th International Conference on Software Engineering (ICSE 2022), Pittsburgh, PA, USA, 22–27 May 2022; IEEE: Piscataway, NJ, USA, 2022; pp. 1830–1842. [Google Scholar]
- Xiao, W.; Li, J.; He, H.; Qiu, R.; Zhou, M. Personalized First Issue Recommender for Newcomers in Open Source Projects. In Proceedings of the 38th IEEE/ACM International Conference on Automated Software Engineering (ASE’23), Luxembourg, 11–15 September 2023; IEEE: Piscataway, NJ, USA, 2024; pp. 800–812. [Google Scholar] [CrossRef]
- Yu, L.; Ren, H.; Singh, R. Newcomers’ organizational socialization: A systemic literature review. Int. J. Manag. Econ. Soc. Sci. (IJMESS) 2025, 14, 23–53. [Google Scholar] [CrossRef]
- Moe, N.B.; Stray, V.; Goplen, M.R. Studying onboarding in distributed software teams: A case study and guidelines. In Proceedings of the 24th International Conference on Evaluation and Assessment in Software Engineering (EASE 2020), Trondheim, Norway, 15–17 April 2020; ACM: New York, NY, USA, 2020; pp. 150–159. [Google Scholar]
- Santos, I.; Felizardo, K.R.; Steinmacher, I.; Gerosa, M.A. Software solutions for newcomers’ onboarding in software projects: A systematic literature review. Inf. Softw. Technol. 2025, 177, 107568. [Google Scholar] [CrossRef]
- Britto, R.; Šmite, D.; Damm, L.O.; Börstler, J. Evaluating and strategizing the onboarding of software developers in large-scale globally distributed projects. J. Syst. Softw. 2020, 169, 110699. [Google Scholar] [CrossRef]
- Reissner, T.A.; Guenter, H.; de Jong, S.B. Exploring newcomer voice and silence dynamics: The role of organizational socialization. J. Occup. Organ. Psychol. 2024, 97, 1307–1329. [Google Scholar] [CrossRef]
- Yu, Y.; Yang, L.; Lindley, S.; Wan, M. Large-scale analysis of new employee network dynamics. In Proceedings of the ACM Web Conference, Austin, TX, USA, 30 April–4 May 2023; pp. 2719–2730. [Google Scholar]
- Tobisch, F.; Schmidt, J.; Matthes, F. Investigating communities of practice in large-scale agile software development: An interview study. In Proceedings of the XP 2024, Bolzano, Italy, 5–7 June 2024; Springer: Cham, Switzerland, 2024; pp. 3–19. [Google Scholar]
- Tobisch, F.; Matthes, F. Fostering New Work Practices Through a Community of Practice A Case Study in a Large-Scale Software Development Organization. In Proceedings of the International Conference on Agile Software Development, Brugg-Windisch, Switzerland, 2–5 June 2025; Springer Nature: Cham, Switzerland, 2025; pp. 116–126. [Google Scholar]
- Paasivaara, M.; Lassenius, C. Communities of practice in a large distributed agile software development organization—Case Ericsson. Inf. Softw. Technol. 2014, 56, 1556–1577. [Google Scholar] [CrossRef]
- Calderón, A.; Ruiz, M.; O’Connor, R.V. A multivocal literature review on serious games for software process standards education. Comput. Stand. Interfaces 2018, 57, 36–48. [Google Scholar] [CrossRef]
- Tom, E.; Aurum, A.; Vidgen, R. An exploration of technical debt. J. Syst. Softw. 2013, 86, 1498–1516. [Google Scholar] [CrossRef]
- Ogawa, R.T.; Malen, B. Towards rigor in reviews of multivocal literatures: Applying the exploratory case study method. Rev. Educ. Res. 1991, 61, 265–286. [Google Scholar] [CrossRef]
- Recupito, G.; Pecorelli, F.; Catolino, G.; Moreschini, S.; Di Nucci, D.; Palomba, F.; Tamburri, D. A multivocal literature review of MLOps tools and features. In Proceedings of the 2022 48th Euromicro Conference on Software Engineering and Advanced Applications (SEAA 2022), Gran Canaria, Spain, 31 August–2 September 2022; IEEE: Piscataway, NJ, USA, 2022; pp. 84–91. [Google Scholar]
- Ellis, C.; Adams, T.E.; Bochner, A.P. Autoethnography: An overview. Hist. Soc. Res./Histor. Sozialforsch. 2011, 36, 273–290. [Google Scholar]
- Anderson, L. Analytic autoethnography. J. Contemp. Ethnogr. 2006, 35, 373–395. [Google Scholar] [CrossRef]
- Snyder, H. Literature review as a research methodology: An overview and guidelines. J. Bus. Res. 2019, 104, 333–339. [Google Scholar] [CrossRef]
- Kitchenham, B.; Charters, S. Guidelines for Performing Systematic Literature Reviews in Software Engineering; EBSE Technical Report; Keele University: Keele, UK; University of Durham: Durham, UK, 2007. [Google Scholar]
- Schöpfel, J. Towards a Prague definition of grey literature. Grey J. 2011, 7, 5–18. [Google Scholar]
- Paez, A. Gray literature: An important resource in systematic reviews. J. Evid.-Based Med. 2017, 10, 233–240. [Google Scholar] [CrossRef]
- Pham, R.; Kiesling, S.; Singer, L.; Schneider, K. Onboarding inexperienced developers: Struggles and perceptions regarding automated testing. Softw. Qual. J. 2017, 25, 1239–1268. [Google Scholar] [CrossRef]
- Ju, A.; Sajnani, H.; Kelly, S.; Herzig, K. A case study of onboarding in software teams: Tasks and strategies. In Proceedings of the 2021 IEEE/ACM 43rd International Conference on Software Engineering (ICSE 2021), Madrid, Spain, 22–30 May 2021; IEEE: Piscataway, NJ, USA, 2021; pp. 613–623. [Google Scholar]
- Godinho, T.; Reis, I.P.; Carvalho, R.; Martinho, F. Onboarding handbook: An indispensable tool for onboarding processes. Adm. Sci. 2023, 13, 79. [Google Scholar] [CrossRef]
- Pinco, O.; Crișan, E.L. The first impression matters: A literature review on employee onboarding. In Proceedings of the 11th Edition of STRATEGICA International Conference, Bucharest, Romania, 26–27 October 2023; pp. 467–483. [Google Scholar] [CrossRef]
- Pinco, O.; Salanță, I.I.; Beleiu, I.N.; Crișan, E.L. The onboarding process: A review. Vilakshan-XIMB J. Manag. 2024, 22, 2–13. [Google Scholar] [CrossRef]
- Jeske, D.; Olson, D. Onboarding new hires: Recognising mutual learning opportunities. J. Work-Appl. Manag. 2022, 14, 63–76. [Google Scholar] [CrossRef]
- Azanza, M.; Irastorza, A.; Medeiros, R.; Díaz, O. Onboarding in software product lines: Concept maps as welcome guides. In Proceedings of the 2021 IEEE/ACM 43rd International Conference on Software Engineering: Software Engineering Education and Training (ICSE-SEET 2021), Madrid, Spain, 22–30 May 2021; IEEE: Piscataway, NJ, USA, 2021; pp. 122–133. [Google Scholar]
- Pal, M. Workplace challenges for new employees: An existing view. Int. J. Res. Hum. Resour. Manag. 2025, 7, 338–342. [Google Scholar] [CrossRef]
- Aamer, T.; Milani, F. Improving digital onboarding processes for financial services—A multivocal literature review. Balt. J. Mod. Comput. 2023, 11, 607–652. [Google Scholar] [CrossRef]
- Petrilli, S.; Galuppo, L.; Ripamonti, S.C. Digital onboarding: Facilitators and barriers to improve worker experience. Sustainability 2022, 14, 5684. [Google Scholar] [CrossRef]
- Tot, V. Analysis of the onboarding and orientation process of employees in Central Serbian organizations. Int. J. Manag. Trends Key Concepts Res. 2024, 3, 39–46. [Google Scholar] [CrossRef]
- Menon, S.; Narayanan, L.; Hampton, A.J.; Whitlock, D.W.; Kennedy, E. Virtual onboarding effectiveness: A comparison of factors influencing perceptions. J. Manag. Mark. Res. 2025, 28, 1–19. [Google Scholar]
- Caldwell, C.; Peters, R. New employee onboarding—Psychological contracts and ethical perspectives. J. Manag. Dev. 2018, 37, 27–39. [Google Scholar] [CrossRef]
- Subash, S.; Rani, J. A study on onboarding process of new employees in Annalect. Int. J. Novel Res. Dev. 2023, 8, f699–f713. [Google Scholar]
- Lemmen, C.; Sommer, P.S. Good modelling software practices. Ecol. Model. 2024, 498, 110890. [Google Scholar] [CrossRef]
- HR Cloud. The Psychology of Onboarding: Understanding New Hire Anxiety and Expectations. Available online: https://www.hrcloud.com/blog/the-psychology-of-onboarding-understanding-new-hire-anxiety-and-expectations (accessed on 14 June 2025).
- National Archives and Records Administration (NARA). Agency Onboarding and Offboarding Processes: Assessment Report. Available online: https://www.archives.gov/files/records-mgmt/resources/entrance-exit-assessment-report.pdf (accessed on 14 June 2025).
- Onboarding Guide for Oregon State Government. Oregon Department of Administrative Services; Chief Human Resources Office: Salem, OR, USA, 2023. Available online: https://www.oregon.gov/das/HR/Documents/onboarding-guide.pdf (accessed on 15 June 2025).
- Onboarding Workgroup Final Report; Council of University of California Staff Assemblies (CUCSA): Oakland, CA, USA, 2015. Available online: https://cucsa.ucla.edu/wp-content/uploads/sites/85/2018/02/SAMPLE-Onboarding-Workgroup-Report.pdf (accessed on 15 June 2025).
- Wilcox, L. White Paper: On-Boarding Fire Service Recruits Can Help Change the Fire Service Culture. Available online: https://www.fireemsleaderpro.org/wp-content/uploads/sites/21/2013/12/Lydia-Wilcox-On-boarding-White-Paper.pdf (accessed on 15 June 2025).
- Boateng, M.O. Examining the Relationship Between Onboarding Practices and Employee Turnover Within the First Year of Hire. Ph.D. Thesis, Johnson & Wales University, Providence, RI, USA, 2024. [Google Scholar]
- Bowers, J.C. Investigating Onboarding Practices for New Principals. Ph.D. Thesis, High Point University, High Point, NC, USA, 2017. [Google Scholar]
- DiStasio, C. 8 Onboarding Best Practices to Boost New-Hire Engagement and Retention. ADP. Available online: https://www.adp.com/spark/articles/2025/01/8-onboarding-best-practices-to-boost-new-hire-engagement-and-retention.aspx (accessed on 17 June 2025).
- Mitrofanova, E. Value in Onboarding: Designing the New Employee Onboarding Procedure for a Hybrid Working Environment. Master’s Thesis, Laurea University of Applied Sciences, Vantaa, Finland, 2023. [Google Scholar]
- Murphy, L. Learning the Ropes: A Phenomenological Exploration of Newcomer Experiences of Onboarding at a Health Services Organisation during the COVID-19 Pandemic. Master’s Thesis, National College of Ireland, Dublin, Ireland, 2021. [Google Scholar]
- Geiger, E. How to Evaluate and Improve Onboarding. Available online: https://www.lumos.com/topic/employee-onboarding-evaluation (accessed on 17 June 2025).
- Pavlina, K. Assessing Best Practices for the Virtual Onboarding of New Hires in the Technology Industry. Master’s Thesis, Pepperdine University, Malibu, CA, USA, 2020. [Google Scholar]
- GitLab. Onboarding Buddies. Available online: https://handbook.gitlab.com/handbook/people-group/general-onboarding/onboarding-buddies (accessed on 23 June 2025).
- Banut, I.; Ragauskaitė, Ž. The Relationship Between the Onboarding Training Program and Employees’ Intentions to Leave an Organization. Master’s Thesis, Copenhagen Business School, Copenhagen, Denmark, 2017. [Google Scholar]
- Eduflow. 5 Psychological Concepts to Improve Your Onboarding Training. Available online: https://web.archive.org/web/20230327205155/https://www.eduflow.com/blog/psychological-concepts-to-improve-your-onboarding-training (accessed on 23 June 2025).
- White Paper: New Rules of Employee Onboarding. Practitioner Guide. Available online: https://uploads-ssl.webflow.com/61765b2fddbd189ca3cbeda5/6356cca47d581d3443f907c5_Whitepaper-Final.pdf (accessed on 23 June 2025).
- Whitlock, C. Ask an HR Expert: Creating a Successful Onboarding Program. BambooHR. Available online: https://www.bamboohr.com/blog/ask-an-hr-expert-onboarding-program (accessed on 23 June 2025).
- Maxwell, J. A Qualitative Research Design: An Interactive Approach; Sage: Thousand Oaks, CA, USA, 2013. [Google Scholar]
- Bhattacherjee, A. Social Science Research: Principles, Methods and Practices; University of South Florida: Tampa, FL, USA, 2012. [Google Scholar]
- Becker, K.; Bish, A. A framework for understanding the role of unlearning in onboarding. Hum. Resour. Manag. Rev. 2021, 31, 100730. [Google Scholar] [CrossRef]
- Dickson, K.; Isaiah, S.O. An exploration of effective onboarding on employee engagement and retention in work organizations. Res. J. Hum. Resour. 2024, 9, 1–20. [Google Scholar]




| Selected Studies | Type | Authors Name | Title | Reference |
|---|---|---|---|---|
| SS1 | WL | Britto, R.; Šmite, D.; Damm, L. O.; Börstler, J. | Evaluating and strategizing the onboarding of software developers in large-scale globally distributed projects | [44] |
| SS2 | WL | Santos, I.; Felizardo, K. R.; Steinmacher, I.; Gerosa, M. | Software solutions for newcomers’ onboarding in software projects: A systematic literature review | [43] |
| SS3 | WL | Pham, R.; Kiesling, S.; Singer, L.; Schneider, K. | Onboarding inexperienced developers: Struggles and perceptions regarding automated testing | [60] |
| SS4 | WL | Buchan, J.; MacDonell, S. G.; Yang, J. | Effective team onboarding in agile software development: Techniques and goals | [8] |
| SS5 | WL | Ju, A.; Sajnani, H.; Kelly, S.; Herzig, K. | A case study of onboarding in software teams: Tasks and strategies | [61] |
| SS6 | WL | Rodeghero, P.; Zimmermann, T.; Houck, B.; Ford, D. | Please turn your cameras on: Remote onboarding of software developers during a pandemic | [10] |
| SS7 | WL | Godinho, T.; Reis, I. P.; Carvalho, R.; Martinho, F. | Onboarding handbook: An indispensable tool for onboarding processes | [62] |
| SS8 | WL | Pinco, O.; Crișan, E. L. | The first impression matters: A literature review on employee onboarding | [63] |
| SS9 | WL | Pinco, O.; Salanță, I. I.; Beleiu, I. N.; Crișan, E. L. | The onboarding process: A review | [64] |
| SS10 | WL | Jeske, D.; Olson, D. | Onboarding new hires: Recognizing mutual learning opportunities | [65] |
| SS11 | WL | Azanza, M.; Irastorza, A.; Medeiros, R.; Díaz, O. | Onboarding in software product lines: Concept maps as welcome guides | [66] |
| SS12 | WL | Pal, M. | Workplace challenges for new employees: An existing view | [67] |
| SS13 | WL | Aamer, T.; Milani, F. | Improving digital onboarding processes for financial services—A multivocal literature review | [68] |
| SS14 | WL | Petrilli, S.; Galuppo, L.; Ripamonti, S. C. | Digital onboarding: Facilitators and barriers to improve worker experience | [69] |
| SS15 | WL | Tot, V. | Analysis of the onboarding and orientation process of employees in Central Serbian organizations | [70] |
| SS16 | WL | Menon, S.; Narayanan, L.; Hampton, A. J.; Whitlock, D. W.; Kennedy, E. | Virtual onboarding effectiveness: a comparison of factors influencing perceptions | [71] |
| SS17 | WL | Caldwell, C.; Peters, R. | New employee onboarding—Psychological contracts and ethical perspectives | [72] |
| SS18 | WL | Subash, S.; Rani, J. | A study on onboarding process of new employees in Annalect | [73] |
| SS19 | WL | Lemmen, C.; Sommer, P. S. | Good modeling software practices | [74] |
| SS20 | WL | Turzo, A. K.; Sultana, S.; Bosu, A. | From first patch to long-term contributor: Evaluating onboarding recommendations for OSS newcomers | [28] |
| SS21 | GL | HR Cloud | The Psychology of Onboarding: Understanding New Hire Anxiety and Expectations | [75] |
| SS22 | GL | National Archives and Records Administration (NARA) | Agency Onboarding and Offboarding Processes: Assessment Report | [76] |
| SS23 | GL | Oregon Department of Administrative Services, Chief Human Resources Office | Onboarding Guide for Oregon State Government. Salem, OR, USA | [77] |
| SS24 | GL | Council of University of California Staff Assemblies (CUCSA) | Onboarding Workgroup Final Report | [78] |
| SS25 | GL | Wilcox, L. | White paper: Onboarding fire service recruits can help change the fire service culture | [79] |
| SS26 | GL | Boateng, M. O. | Examining the Relationship Between Onboarding Practices and Employee Turnover Within the First Year of Hire | [80] |
| SS27 | GL | Bowers, J. C. | Investigating Onboarding Practices for New Principals | [81] |
| SS28 | GL | ADP–DiStasio, C. | 8 onboarding best practices to boost new-hire engagement and retention | [82] |
| SS29 | GL | Mitrofanova, E. | Value in Onboarding: Designing the New Employee Onboarding Procedure for a Hybrid Working Environment | [83] |
| SS30 | GL | Murphy, S. | Phenomenological Exploration of Newcomer Onboarding | [84] |
| SS31 | GL | Geiger, E. | How to evaluate and improve onboarding | [85] |
| SS32 | GL | Pavlina, K. | Assessing Best Practices for the Virtual Onboarding of New Hires in the Technology Industry | [86] |
| SS33 | GL | GitLab | Onboarding buddies | [87] |
| SS34 | GL | Banut, I.; Ragauskaitė, Ž. | The Relationship between the Onboarding Training Program and Employees’ Intentions to Leave an Organization | [88] |
| SS35 | GL | Eduflow | 5 psychological concepts to improve your onboarding training | [89] |
| SS36 | GL | Workwize | New rules of employee onboarding. Practitioner guide | [90] |
| SS37 | GL | BambooHR–Whitlock, C. | Ask an HR expert: Creating a successful onboarding program | [91] |
| Entity | WL (SSn) | GL (SSn) | Rate |
|---|---|---|---|
| New employee | SS4, SS5, SS6, SS7, SS8, SS10, SS12, SS17 | SS21, SS23, SS28, SS30 | SC |
| Mentor | SS1, SS2, SS4, SS5, SS6, SS7, SS10, SS20 | SS23, SS24, SS28, SS33, SS37 | SC |
| Manager | SS4, SS7, SS15, SS17 | SS22,SS23, SS28, SS29, SS33, SS37 | SC |
| Team | SS1, SS4, SS5, SS6, SS10, SS20 | SS23, SS24, SS25, SS3, SS29 | SC |
| Role | SS4, SS5, SS7, SS10, SS11, SS20 | SS22, SS23, SS28, SS29, SS33 | SC |
| Methods | SS2, SS3, SS4, SS5, SS6, SS11, SS13, SS14, SS16, SS18, SS20 | SS23, SS24,SS27, SS28, SS32, SS33, SS36, SS37 | SC |
| Resources | SS1, SS2, SS7, SS11, SS14, SS20 | SS22, SS23, SS28, SS29, SS33, SS36, SS37 | SC |
| Learning Objectives | SS1, SS4, SS7, SS10, SS11, SS16, SS20 | SS23, SS28, SS35 | SC |
| New skills | SS1, SS5, SS6, SS7, SS11, SS14 | SS24, SS28, SS32, SS34 | SC |
| Project | SS1, SS2, SS3, SS4, SS5, SS20 | SS23, SS33 | SC |
| Evaluation | SS1, SS2, SS3, SS7, SS9, SS20 | SS22, SS24, SS26, SS31, SS33 | SC |
| Successfully Integrated | SS1, SS7, SS14, SS20 | SS23, SS26, SS28, SS29 | SC |
| Subject (S) | Predicate (P) | Object (O) | Type | WL (SSn) | GL (SSn) | Rate |
|---|---|---|---|---|---|---|
| Mentor | Facilitates | New employee | correlational | SS1, SS4, SS5, SS6, SS7, SS20 | SS23, SS24, SS28, SS37 | SC |
| Mentor | Collaborates | Team | correlational | SS1, SS4, SS5, SS10, SS20 | SS23, SS24, SS28, SS33 | SC |
| Team | Integrates | New employee | correlational | SS4, SS5, SS10, SS20 | SS23, SS24, SS29 | SC |
| Team | Applies | Methods | correlational | SS4, SS5 | SS23, SS24 | CN |
| New employee | performs the assigned task | Project | correlational | SS1, SS4, SS5, SS20 | SS23, SS28, SS33 | SC |
| New Employee | Adopts | Role | correlational | SS4 | SS23 | CN |
| Manager | Clarifies | Role | correlational | SS4, SS7, SS17 | SS22, SS23, SS28, SS33 | SC |
| Evaluation | Verifies | Successfully integrated | causal/ correlational | SS1, SS2, SS7, SS9, SS20 | SS22, SS24, SS26, SS28, SS31, SS33 | SC |
| Evaluation | Assesses progress | Project | correlational | SS1, SS2, SS7, SS9, SS20 | SS22, SS24, SS26, SS28, SS31, SS33 | SC |
| Resource | Mediate | New skills | indirect | SS2,SS7, SS11 | SS23, SS37 | SC |
| Resource | Support | Learning objective | correlational | SS2, SS4, SS7, SS11, SS14 | SS23 | SC |
| New Skills | Enable contribution | Project | causal/ correlational | SS1, SS5, SS20, SS3, SS4 | SS23, SS32 | SC |
| Methods | Leverage | Resources | correlational | SS2, SS7, SS11, SS14 | SS23, SS37 | SC |
| Role | Defines | Learning objectives | correlational | SS4, SS7, SS11, SS20 | SS23 | SC |
| Role | Situates | Team | conditional | SS4, SS5 | SS23, SS29 | CN |
| Learning objective | guide development of | New skills | correlational | SS4, SS7, SS11, SS20 | SS23 | SC |
| Entity | Reason | WL (SSn) | GL (SSn) |
|---|---|---|---|
| Buddy program | SC | SS1, SS5, SS20 | SS23, SS24, SS28, SS37 |
| Onboarding plan | SC | SS4, SS7, SS20 | SS23, SS24, SS33 |
| Feedback | SC | SS3, SS5, SS6, SS20 | SS24, SS28 |
| Subject (S) | Predicate (P) | Object (O) | Arrow Type | Type | Rate | WL (SSn) | GL (SSn) |
|---|---|---|---|---|---|---|---|
| Manager | Collaborates | Mentor | ↔ | causal/ conditional | CN | SS4, SS7 | SS23, SS28 |
| Manager | Authorizes | Resources | → | correlational | SC | SS4 | SS22, SS23, SS33, SS28 |
| Manager | Sets | Learning objectives | → | correlational | SC | SS4, SS7, SS17 | SS22, SS23 |
| Team | Informs | Evaluation | → | correlational | CN | SS4 | SS24 |
| Evaluation | Yields | Feedback | → | causal/ correlational | SC | SS1, SS7, SS20 | SS22, SS26, SS31, SS33 |
| Evaluation | Verifies | New skills | → | causal/ correlational | SC | SS1, SS3, SS7, SS16, SS20 | SS22, SS24, SS26, SS31, SS33 |
| Evaluation | Verifies attainment of | Learning objective | → | causal/ correlational | SC | SS1, SS2, SS7, SS9, SS20 | SS22, SS24, SS26, SS31, SS33 |
| Feedback | Adjusts | Learning objectives | → | correlational | SC | SS3, SS5, SS7 | SS24, SS28 |
| Feedback | Refines | Methods | → | correlational | CN | SS3, SS5 | SS24, SS28 |
| Feedback | Informs | Manager | → | correlational | SC | SS4, SS7, SS17 | SS22, SS23, SS28, SS33 |
| Feedback | Informs | Mentor | → | correlational | CN | SS5, SS20 | SS23, SS24 |
| Feedback | Updates | Onboarding plan | → | causal | CN | SS4, SS7, SS20 | SS23 |
| Feedback | Clarifies | Role | → | correlational | CN | SS4, SS7 | SS23 |
| Onboarding plan | Assigns | Project | → | causal | CN | SS4, SS20 | SS23, SS28 |
| Buddy program | Bridges | Team | → | correlational | CN | SS5, SS20 | SS23, SS28 |
| Buddy program | Facilitates | Methods | → | causal | CN | SS3, SS4 | / |
| Buddy program | Reduces uncertainty | New employee | → | causal | CN | SS4, SS6 | SS23 |
| Mentor | Informs | Evaluation | ↔ | correlational | CN | SS5 | SS23, SS24, SS28 |
| Mentor | Provides | Resources | → | correlational | CN | SS5, SS7 | SS23, SS37 |
| Mentor | Aligns | Learning objectives | → | correlational | CN | SS5, SS7, SS11 | SS23 |
| Successfully integrated | Contributes to | Team | → | correlational | CN | SS1, SS5 | SS28 |
| Methods | Supports | Learning objectives | → | correlational | CN | SS4, SS5, SS11 | SS23 |
| New employee | Seeks guidance | Mentor | → | correlational | CN | SS5, SS6, SS20 | SS23 |
| Learning objective | Defines criteria | Evaluation | → | correlational | CN | SS4, SS7, SS20 | SS23 |
Disclaimer/Publisher’s Note: The statements, opinions and data contained in all publications are solely those of the individual author(s) and contributor(s) and not of MDPI and/or the editor(s). MDPI and/or the editor(s) disclaim responsibility for any injury to people or property resulting from any ideas, methods, instructions or products referred to in the content. |
© 2025 by the authors. Licensee MDPI, Basel, Switzerland. This article is an open access article distributed under the terms and conditions of the Creative Commons Attribution (CC BY) license (https://creativecommons.org/licenses/by/4.0/).
Share and Cite
Vecstejn, I.; Stojanov, Z.; Kavalic, M.; Gluvakov, V.; Amizic, V. Validation and Refinement of an Experience-Based Onboarding Model for the IT Industry Through Multivocal Literature Review. Appl. Sci. 2025, 15, 10672. https://doi.org/10.3390/app151910672
Vecstejn I, Stojanov Z, Kavalic M, Gluvakov V, Amizic V. Validation and Refinement of an Experience-Based Onboarding Model for the IT Industry Through Multivocal Literature Review. Applied Sciences. 2025; 15(19):10672. https://doi.org/10.3390/app151910672
Chicago/Turabian StyleVecstejn, Igor, Zeljko Stojanov, Mila Kavalic, Verica Gluvakov, and Vuk Amizic. 2025. "Validation and Refinement of an Experience-Based Onboarding Model for the IT Industry Through Multivocal Literature Review" Applied Sciences 15, no. 19: 10672. https://doi.org/10.3390/app151910672
APA StyleVecstejn, I., Stojanov, Z., Kavalic, M., Gluvakov, V., & Amizic, V. (2025). Validation and Refinement of an Experience-Based Onboarding Model for the IT Industry Through Multivocal Literature Review. Applied Sciences, 15(19), 10672. https://doi.org/10.3390/app151910672

