Next Article in Journal
True Triaxial Investigation of the Effects of Principal Stresses and Injection Pressure on Induced Seismicity Behavior in Geothermal Reservoirs
Next Article in Special Issue
Softwarized Edge Intelligence for Advanced IIoT Ecosystems: A Data-Driven Architecture Across the Cloud/Edge Continuum
Previous Article in Journal
Effects of Microscopic Properties and Calibration on the Mechanical Behavior of Cohesive Soil-Rock Mixtures Based on Discrete Element Method
Previous Article in Special Issue
Evaluation of a Lightweight IoT Protocol for Intelligent Parking Management in Urban Environments
 
 
Font Type:
Arial Georgia Verdana
Font Size:
Aa Aa Aa
Line Spacing:
Column Width:
Background:
Review

Collecting, Integrating and Processing IoT Sensor Data on Edge Devices for PD Monitoring: A Scoping Review

by
Eleftherios Efkleidis Stefanou
*,
Pavlos Bitilis
,
Georgios Bouchouras
and
Konstantinos Kotis
*
Intelligent Systems Laboratory, Department of Cultural Technology and Communication, University of the Aegean, 811 00 Mytilene, Greece
*
Authors to whom correspondence should be addressed.
Appl. Sci. 2025, 15(19), 10541; https://doi.org/10.3390/app151910541
Submission received: 23 July 2025 / Revised: 25 September 2025 / Accepted: 26 September 2025 / Published: 29 September 2025

Abstract

Bradykinesia and tremor are critical motor symptoms in diagnosing and monitoring Parkinson’s disease (PD), a progressive neurodegenerative disorder. The integration of IoT sensors, smartwatch technology, and edge computing has facilitated real-time collection, processing, and analysis of data related to these impairments, enabling continuous monitoring of PD beyond traditional clinical settings. This survey provides a comprehensive review of recent technological advancements in data collection from wearable IoT sensors and its semantic integration and processing on edge devices, emphasizing methods optimized for efficient and low-latency processing. Additionally, this survey explores AI-driven techniques for detecting and analyzing bradykinesia and tremor symptoms on edge devices. By leveraging localized computation on edge devices, these approaches facilitate energy efficiency, data privacy, and scalability, making them suitable for deployment in real environments. This paper also examines related open-source tools and datasets, assessing their roles in improving reproducibility and integration into these environments. Furthermore, key challenges, including variability in real environments, model generalization, and computational constraints, are discussed, along with potential strategies to enhance detection accuracy and system robustness. By bridging the gap between sensor data collection and integration, and AI-based detection of bradykinesia and tremor on edge devices, this survey intends to contribute to the development of efficient, scalable, and privacy-preserving healthcare solutions for continuous PD monitoring.

1. Introduction

Parkinson’s disease (PD) is a progressive neurodegenerative disorder characterized by motor impairments such as bradykinesia and tremor, significantly affecting patients’ quality of life and functional independence. The progressive nature of PD necessitates continuous monitoring to track symptom evolution and optimize therapeutic interventions [1]. Traditional clinical assessments, typically conducted at fixed intervals, fail to capture the variability of symptoms experienced in daily life, limiting their utility in personalized disease management [2]. As a result, there is an increasing demand for unobtrusive, real-time monitoring solutions capable of detecting and analyzing motor impairments in everyday environments.
Recent advancements in wearable technology have facilitated the development of smartwatches equipped with multimodal sensors, including accelerometers, gyroscopes, and heart rate monitors, enabling the continuous collection of movement-related data. These devices offer a promising means for tracking PD-related motor impairments such as bradykinesia and tremor, providing objective and fine-grained measurements that complement clinical evaluations [3,4]. However, the continuous streaming and processing of high-frequency sensor data poses computational, latency, and privacy challenges. Cloud-based approaches, while effective for centralized data analysis, introduce concerns regarding data security, network dependency, and processing delays, limiting their feasibility for real-time motor impairment detection in PD [5].
To address these limitations, edge computing has emerged as a viable alternative to cloud computing, allowing data to be processed locally on edge devices such as smartphones, embedded systems, or microcontrollers. By leveraging edge computing, sensor (streaming) data can be analyzed in real-time, reducing latency and bandwidth consumption while enhancing data privacy and system reliability [6].
Moreover, recent advancements in artificial intelligence (AI), particularly machine learning (ML) and deep learning (DL), have enabled the development of robust models capable of detecting PD-related motor impairments with high accuracy. The integration of AI-driven models with edge computing provides a scalable and energy-efficient solution for continuous PD monitoring, allowing for personalized and adaptive motor impairment tracking outside of clinical settings [7].
Despite these advancements, several challenges remain in relation to the collection, integration, and processing of smartwatch sensor data for PD motor impairment detection. Variability in sensor placement, movement artifacts, and individual differences in motor symptoms pose significant hurdles in achieving reliable and prompt detection [8]. Additionally, edge devices are often constrained by limited computational resources and battery life, necessitating the development of lightweight and efficient AI models optimized for edge deployment [6]. Furthermore, ensuring interoperability between different devices and standardizing data formats remains an open issue in integrating smartwatch-based monitoring into clinical workflows [1].
This systematic review provides a comprehensive overview of state-of-the-art technologies and methodologies for collecting IoT sensor data from smartwatches, integrating and processing them on the edge devices, towards detecting bradykinesia and tremor symptoms of PD in a more efficient and effective manner. It synthesizes recent advancements in the collection and integration of wearable sensor data, explores AI-driven approaches for motor impairment detection, and presents open-source tools and datasets available for PD monitoring.
Furthermore, key challenges related to implementation in real environments, model generalization, and computational constraints are discussed, alongside potential strategies to enhance detection accuracy and system robustness. By bridging the gap between sensor data acquisition and AI-based detection of critical events (low and high-level), this review aims to contribute to the development of scalable, privacy-preserving, and efficient solutions for continuous PD monitoring.
The remainder of this paper is structured as follows: Section 2 provides background knowledge on PD motor impairment detection and the role of wearable technologies. Section 3 outlines the survey methodology employed in this review. Section 4 presents state-of-the-art approaches in IoT sensor data collection, integration, and AI-driven detection. Section 5 discusses open-source tools and datasets relevant to PD monitoring. Section 6 identifies key challenges and research gaps for deployment in real-world environments. Section 7 proposes a suggested solution that integrates machine learning with ontology-based reasoning to enhance real-time, edge-based PD monitoring, while Section 8 concludes the review with insights into future directions for scalable, AI-powered motor impairment monitoring in PD.

2. Background

2.1. Parkinson’s Disease and Motor Impairments

PD is a progressive neurodegenerative disorder that primarily affects motor function due to the degeneration of dopaminergic neurons in the substantia nigra [9]. The hallmark motor impairments of PD include bradykinesia, tremor, rigidity, and postural instability, which significantly impact an individual’s ability to perform daily activities [10,11].
Among these, bradykinesia, defined as slowness in movement initiation and execution, is one of the most critical symptoms for diagnosis and monitoring [12]. It manifests through reduced amplitude and speed of voluntary movements, often assessed clinically using the Unified PD Rating Scale (UPDRS) [13,14].
Tremor, typically observed at rest, is another key characteristic, affecting the hands, legs, or other body parts in rhythmic oscillations at 4–6 Hz [15,16]. While bradykinesia and tremor are common early indicators, their progression varies between individuals, necessitating long-term monitoring to assess disease severity and treatment effectiveness [17,18,19].
Traditional PD assessments rely on clinical observations and structured rating scales, such as the UPDRS and Movement Disorder Society UPDRS (MDS-UPDRS), which require in-person evaluations by trained specialists [20,21]. However, these assessments provide only a snapshot of a patient’s condition and fail to capture symptom fluctuations occurring throughout the day [22].
To address this limitation, continuous monitoring systems leveraging wearable sensors and computational models have been developed to provide objective and real-time tracking of motor impairments [23,24].
Before turning to recent developments, it is useful to briefly revisit the early wearable-based contributions that established the foundation for today’s digital biomarker approaches in PD.

2.2. Early Landmark Works

While our primary emphasis is on the most recent (2020–2025) landscape, it is essential to recognize the foundational wearable-based studies (2015–2019) that shaped today’s approaches in digital biomarker development for Parkinson’s Disease. These early efforts laid the groundwork for accelerometer- and wearable-based gait, tremor, and bradykinesia monitoring, and paved the way for AI- and graph-based methods.
A series of influential contributions during this period collectively demonstrated both the feasibility and the challenges of wearable-based PD monitoring. Rovini et al. [25] conducted one of the most comprehensive early reviews of wearable sensors for PD, categorizing applications into early diagnosis, tremor detection, body motion analysis, motor fluctuations (ON–OFF phases), and long-term home monitoring. This work highlighted the feasibility of inertial sensors for continuous PD assessment and emphasized methodological challenges in validation. This review established a taxonomy of use cases, but also pointed to methodological difficulties in validation that subsequent research would need to overcome.
Building on this, Silva de Lima et al. [26] demonstrated the feasibility of large-scale deployment of smartphones and smartwatches in the Parkinson at home study. Nearly 1000 participants contributed accelerometer and usage data, showing that consumer-grade devices could support long-term monitoring in daily life outside the clinic. This was a turning point, showing that consumer-grade devices could extend monitoring beyond clinical trials and into daily life, although issues of data heterogeneity and standardization remained.
At the same time, several studies emphasized technical innovation in detecting specific motor symptoms. Mazilu et al. [27] pioneered the use of wearable inertial sensors for detecting freezing of gait (FOG) in PD patients in real-world walking scenarios. Their work provided one of the earliest validations of real-time FOG detection using accelerometer data, which remains a critical benchmark in the field. Similarly, Rodríguez-Martín et al. [28] proposed an accelerometer-based wearable system for continuous monitoring of tremor and dyskinesia, demonstrating high accuracy in discriminating motor complications in free-living conditions. Together, these works illustrated the potential for objective quantification of daily motor complications, but they also revealed the difficulty of balancing sensitivity with robustness in uncontrolled environments.
Finally, Hammerla et al. [29] investigated the use of wearable accelerometry combined with machine learning models for PD assessment, comparing random forests, convolutional networks, and recurrent models. This marked a shift toward data-driven approaches, though the study also underscored the limitations of small datasets and the risk of overfitting, challenges that remain relevant today.
Collectively, these landmark contributions between 2015 and 2019 demonstrated the feasibility of wearable-based monitoring at scale, introduced early machine learning approaches, and emphasized real-world validation. These pioneering efforts not only validated the potential of consumer-grade and inertial devices but also motivated the subsequent generation of wearable technologies.

2.3. Wearable Technology for Parkinson’s Disease Monitoring

Wearable sensors have emerged as a key technology for tracking PD-related motor impairments, enabling continuous data collection in real environments beyond clinical settings [30,31]. Devices such as smartwatches, wristbands, and inertial measurement units (IMUs) embedded with accelerometers and gyroscopes allow for unobtrusive motion tracking and quantitative analysis of motor symptoms [32,33].
These sensors measure acceleration, angular velocity, and orientation, capturing fine-grained movement characteristics that are indicative of bradykinesia and tremor [34].
In clinical research, wearables have demonstrated high feasibility in detecting PD symptoms and disease progression, complementing traditional assessments with continuous movement tracking [35,36].
For instance, studies have employed ML models to classify bradykinesia severity based on smartwatch accelerometry data, achieving significant accuracy improvements over subjective clinical ratings [37,38]. Similarly, DL architectures, such as long short-term memory (LSTM) networks, have been applied to time series sensor data, improving detection robustness in real environments [39,40].
Despite their potential, several challenges remain in the widespread adoption of wearable-based PD monitoring. Inter-device variability, sensor placement differences, and environmental factors introduce noise into data collection, affecting detection reliability [41]. Additionally, battery life constraints and real-time processing requirements necessitate efficient computational approaches that balance accuracy with resource efficiency [42].

2.4. Edge Computing for Real-Time Data Processing

Edge computing has gained significant traction as an alternative to cloud-based processing, particularly in healthcare applications requiring low-latency analysis [15,43]. In the context of PD monitoring, edge devices such as smartphones, embedded microcontrollers, and local servers process sensor data near the source, enabling real-time detection of motor impairments without requiring constant internet connectivity [44,45].
This reduces bandwidth usage, improves response times, and enhances data privacy, addressing key limitations of centralized cloud-based systems [46].
A major advantage of edge computing is its ability to perform on-device AI inference, allowing lightweight ML and DL models to analyze data streams efficiently [47]. Techniques such as knowledge distillation and model quantization have been applied to reduce the computational footprint of deep networks, making them suitable for deployment on low-power edge hardware [48].
Additionally, frameworks such as TinyML have enabled the development of ultra-low-power AI models optimized for embedded platforms, further extending the feasibility of edge-based PD monitoring [49].
However, computational constraints and energy limitations remain key challenges in edge-based approaches. Real-time processing of high-frequency sensor data requires optimized model architectures and adaptive resource allocation techniques to balance power consumption with detection accuracy. Furthermore, interoperability between different hardware platforms and software frameworks remains an open issue, requiring standardization efforts to facilitate seamless integration of wearable sensors with edge-based systems [50].

2.5. AI for PD Detection

The application of AI-driven models in PD monitoring has significantly advanced the ability to detect and analyze motor impairments with high precision. ML and DL algorithms are widely used to classify bradykinesia severity, tremor patterns, and movement irregularities, leveraging sensor data collected from wearables [22,51].
Supervised learning techniques, including support vector machines (SVM), decision trees, and convolutional neural networks (CNNs), have shown promising results in distinguishing PD-related movement patterns from normal motion [23,48].
DL models, particularly LSTMs, CNNs, and transformers, have been employed to capture the temporal dependencies in movement data, improving detection robustness in real environments [52,53]. Additionally, graph neural networks (GNNs) have recently been explored for modeling the complex interactions between sensor data and clinical variables, enabling more interpretable AI-based symptom tracking [50].
Despite these advancements, model generalization and data variability remain key challenges in AI-driven PD detection. Training datasets often exhibit participant-specific movement characteristics, leading to potential overfitting and reduced performance in new patient populations [54].
Addressing these issues requires transferring learning approaches, domain adaptation techniques, and federated learning strategies to enhance model robustness and ensure applicability across diverse user groups.

3. Survey Methodology

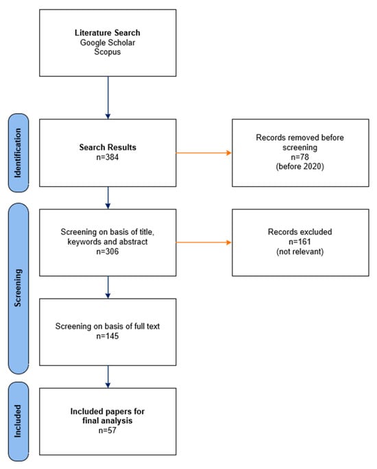
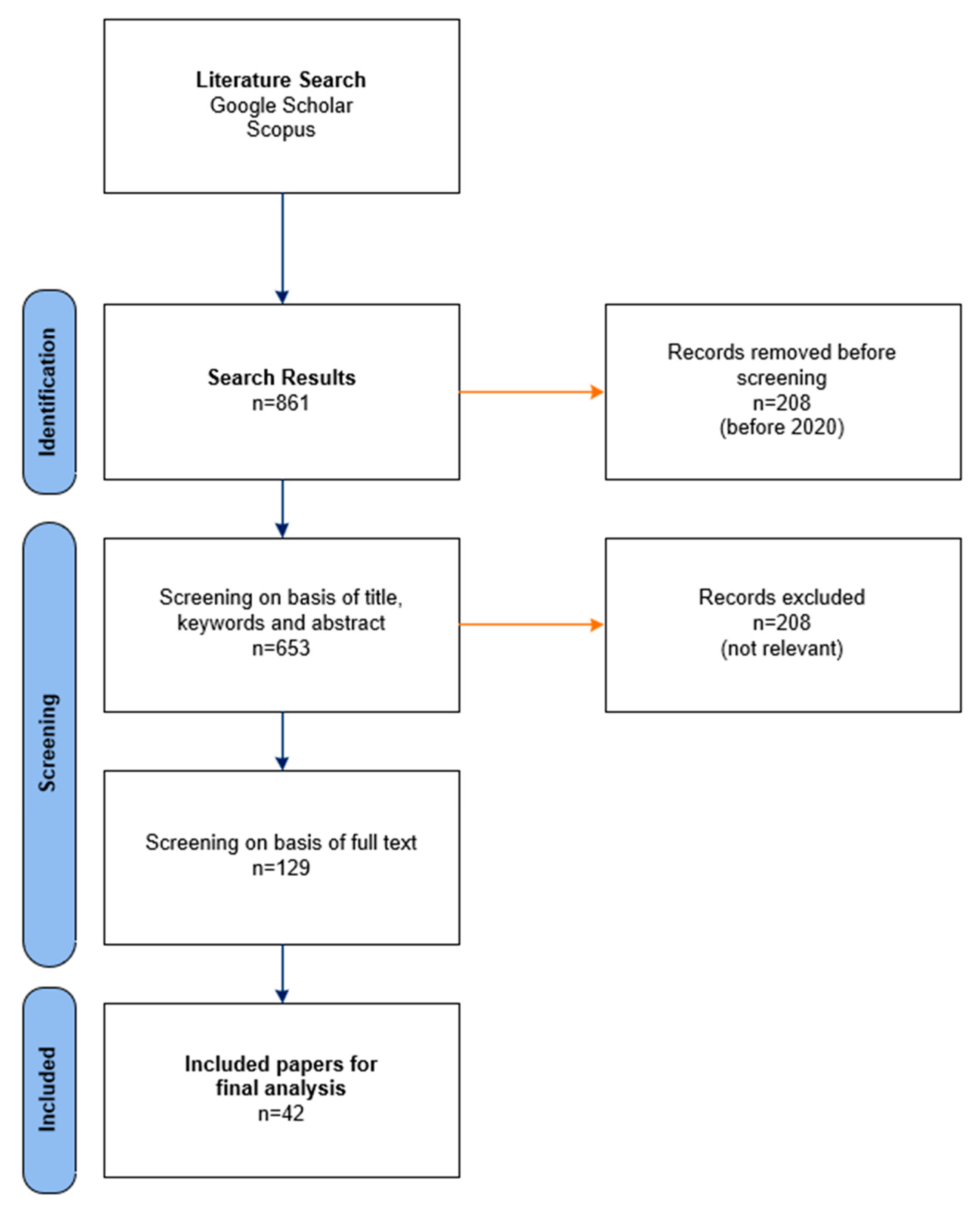
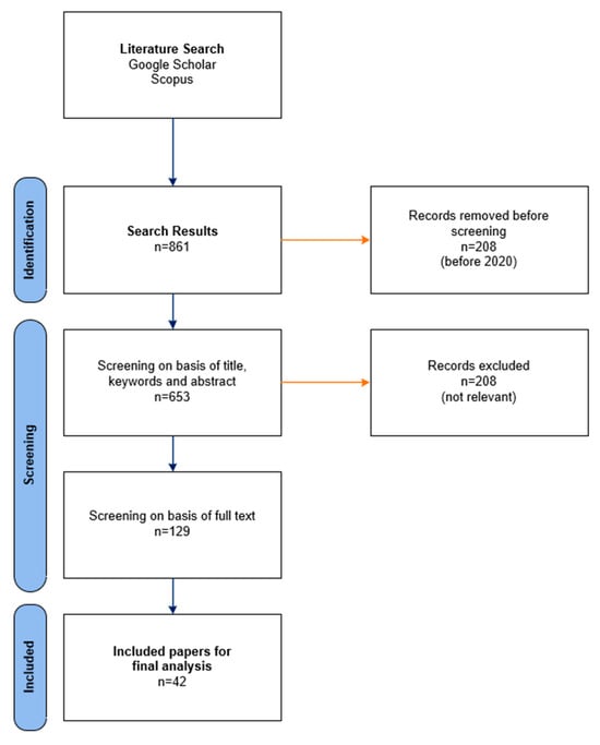
This review follows a systematic approach to identify, evaluate, and synthesize research related to IoT sensor data collection and integration for PD monitoring, as well as AI-driven approaches for bradykinesia and tremor detection. The methodology adheres to PRISMA (Preferred Reporting Items for Systematic Reviews and Meta-Analyses) guidelines, ensuring a structured and reproducible literature selection process. Two separate PRISMA flow diagrams (Figure 1 and Figure 2) were generated to illustrate the selection process, one for IoT sensor data collection and integration, and another for AI-driven bradykinesia and tremor detection.

3.1. Literature Search Strategy

A comprehensive search was conducted using Google Scholar, with articles further cross-verified in the Scopus database to ensure their inclusion in peer-reviewed, high-impact sources. The search was limited to journal articles, conference papers, and systematic reviews published between 2020 and 2025, reflecting the latest advancements in the field.
Only English-language publications were considered to ensure accessibility and consistency in interpretation. The search queries were formulated using key terms relevant to each thematic category, including:
  • For IoT wearable sensor data collection and integration: “Parkinson’s Disease”, “IoT Wearable Sensors”, “Smartwatch”, “Bradykinesia”, “Tremor”, “Sensor Data Collection”, “Sensor Data Integration”, “Edge Device”.
  • For AI-driven approaches for bradykinesia and tremor detection: “Parkinson’s Disease”, “Bradykinesia”, “Tremor”, “Edge Device”, “Machine Learning”, “Deep Learning”, “Graph Neural Networks”.

3.2. Inclusion and Exclusion Criteria

To ensure relevance, studies were included if they:
  • Focused on PD, specifically addressing bradykinesia and/or tremor detection.
  • Discussed sensor-based data collection, including integration and processing on wearable or edge devices.
  • Explored AI-based approaches for detecting motor impairments in PD.
  • Were published between 2020 and 2025 and were available in English.
Studies were excluded if they:
  • Focused on other movement disorders, not related to PD.
  • Addressed motor impairments other than bradykinesia or tremor.
  • Did not provide a full/detailed description of data collection, integration, or processing methodologies.
  • They were review articles that did not comprehensively cover both sensor-based data acquisition and AI-driven analysis.
  • Reported insufficient experimental context (e.g., missing dataset size, participant demographics, or sensor configuration), which made it impossible to assess reproducibility or generalizability.
  • Presented only conceptual or theoretical discussions without empirical evaluation.
  • Relied exclusively on proprietary “black-box” solutions without methodological transparency.
  • Lacked quantitative performance indicators (e.g., accuracy, sensitivity, specificity) needed for comparison.

3.3. Study Selection and Screening Process

The search results were first screened based on title and abstract, with irrelevant or duplicate studies removed. The remaining full-text articles were assessed for eligibility, ensuring that they met the inclusion criteria.
At the full-text stage, we excluded studies that did not report sufficient methodological transparency or quantitative evaluation. Specifically, papers were removed if they omitted dataset size or participant information, did not describe sensor modalities or placement, or lacked clear validation procedures (e.g., train/test split, cross-validation). Studies relying only on descriptive or narrative results, without empirical evidence, were also excluded.
For example, Moreau et al. [55] was excluded because it lacked quantitative performance analysis, Hirczy et al. [56] was excluded due to insufficient technical implementation detail, and Sigcha et al. [57] was excluded for lacking a clear, reproducible methodological framework.
Additionally, open-source tools and publicly available datasets were specifically screened to determine whether there were existing, reproducible resources that could facilitate the integration of wearable sensor data and AI-based detection methods. This included evaluating the availability of pre-existing frameworks, ML models, and datasets that could be applied to PD monitoring in real-world scenarios. Studies that introduced novel open-source implementations or utilized publicly available datasets were prioritized, as they contribute to the reproducibility and scalability of research in this domain.

3.4. Handling of Existing Related Reviews

Previous systematic reviews [21,50,58,59,60,61] on wearable-based PD monitoring often failed to comprehensively address the full pipeline from data collection and integration to AI-driven analysis. Others [62,63] excluded recent research papers or focused only on individual topics, such as sensor technology or ML models, without integrating them into a cohesive framework. Furthermore, prior work [21,58] did not sufficiently discuss edge-based implementations, a key aspect of real-time and privacy-preserving PD monitoring solutions.
This review aims to bridge these gaps by providing a systematic and recent presentation of methodologies and technologies related to sensor data acquisition, integration, real-time processing, and AI-based detection of low/high level events in PD monitoring, ensuring a comprehensive evaluation of the state-of-the-art related works.

4. State-of-the-Art Technology

Recent advancements in IoT wearable sensors, edge devices, and AI have significantly improved the ability to monitor PD motor impairments, specifically bradykinesia and tremor. The integration of smartwatch-based sensor data collection and real-time processing allows for continuous tracking of movement characteristics, enabling early detection, personalized intervention, and disease progression analysis outside traditional clinical settings [43,64]. At the same time, ML and DL models have demonstrated strong potential in enhancing the accuracy and efficiency of bradykinesia and tremor detection [42,47].
This section provides a comprehensive review of state-of-the-art methodologies for collecting, integrating, and processing sensor data from smartwatches and other wearable IoT devices. The discussion is divided into two main areas:
  • IoT Sensor Data Collection and Integration covers the collection and integration of sensor data from smartwatches and other IoT wearable sensors, emphasizing sensor data acquisition, transmission, and fusion techniques on edge devices.
  • AI-Driven Approaches for Bradykinesia and Tremor Detection: focuses on the processing of smartwatch sensor data using AI-based methods for bradykinesia and tremor detection, including ML models, DL architectures, and feature extraction techniques.
By researching existing methodologies, technologies, and implementations in real environments, this review aims to provide a structured and up-to-date overview of the current landscape in PD motor impairment detection.

4.1. IoT Sensor Data Collection and Integration

The collection and integration of sensor data from smart-watches and other IoT wearable sensors is essential for real-time bradykinesia and tremor monitoring in PD. The ability to continuously acquire, transmit, and process movement data in real environments allows for early detection, symptom tracking, and disease progression analysis, significantly enhancing clinical assessments [15].
An efficient sensor-based PD monitoring system requires an effective data collection pipeline that captures precise movement characteristics, ensures reliable data streaming, and integrates multiple heterogeneous sensor sources to achieve improved motion analysis accuracy. The sensor integration phase ensures that the collected data is optimized for processing using AI-driven detection methods, which will be discussed in Section 4.2.

4.1.1. Wearable Sensor Technologies

The adoption of smartwatches and Inertial Measurement Units (IMUs) for continuous motion tracking has significantly improved remote PD monitoring, enabling non-intrusive symptom tracking [13,50]. These devices integrate multiple sensor modalities, including
  • Accelerometers—Measuring linear acceleration, crucial for bradykinesia and tremor intensity detection [65].
  • Gyroscopes—Capturing angular velocity, essential for classifying rotational tremor movements [33].
  • Pedometers—Measuring step count and gait rhythm, essential for assessing locomotor impairments in PD patients [36].
  • IIMUs—Combining accelerometer and gyroscope data to improve motion tracking accuracy [23].
  • Magnetometers—Providing orientation correction, which reduces sensor drift during long-term use [37].
  • Heart Rate Monitors—Recording heart rate variability (HRV), which has been correlated with motor fluctuations in PD [39].
(i)
Smartwatch-Based Sensor Systems
Commercial smartwatches are among the most widely used IoT wearable sensors for PD monitoring due to their accessibility, portability, and built-in motion sensors. Studies have demonstrated that motion data from smartwatches can effectively track bradykinesia and tremor, aligning with clinical evaluations [16,37].
A review by Krishnamurthi et al. [59] found that off-the-shelf smartwatches could accurately classify tremor severity levels, while Donié et al. [24] demonstrated that IMUs embedded in smartwatches could track bradykinesia progression with high sensitivity.
However, commercial-grade devices are often limited by shorter battery life, proprietary firmware restrictions, and variability in sensor sampling rates, which may affect longitudinal data consistency [66]. Furthermore, the reliance on built-in algorithms for motion processing can introduce unknown preprocessing steps, complicating cross-study comparisons.
(ii)
Research-Grade Sensor Systems
While commercial smartwatches offer ease of access, research-grade IMUs and medical wearables provide higher precision in PD monitoring. Studies comparing commercial-grade vs. research-grade wearables indicate that while smartwatches provide valuable insights, research-grade devices offer higher accuracy for fine-grained motion tracking [23,64].
Research-grade sensors, however, tend to be bulkier, less user-friendly, and may require technical expertise for setup and calibration, potentially reducing patient adherence in long-term studies [67]. Additionally, their higher cost and limited integration with consumer devices can hinder large-scale deployment, despite their superior measurement fidelity. Therefore, the choice between commercial and research-grade wearables often involves balancing precision with practicality, especially in home-based PD monitoring scenarios.
Table 1 contrasts commercial smartwatches with research/medical-grade wearables by sensor modalities, features, battery life, and streaming options; it is designed to make explicit the trade-offs between accessibility and ecosystem support versus measurement fidelity and recording duration, thereby guiding device selection for PD tremor/bradykinesia monitoring and edge-based deployment.

4.1.2. Data Collection and Streaming

The continuous collection and streaming of sensor data are critical components of real-time monitoring for bradykinesia and tremor in PD. Effective data collection and streaming require high-frequency movement recordings, reliable wireless transmission methods, and efficient buffering strategies to ensure low-latency processing on edge devices.
(i)
Sensor Data Collection: Sampling Rates and Buffering Strategies
The sampling rate of wearable sensors significantly affects motion tracking accuracy, computational load, and energy efficiency. Studies indicate that optimal sampling rates for PD symptom monitoring vary across sensor modalities:
Table 2 summarizes typical sampling rates across different sensor modalities used in PD monitoring, linking them to specific applications and related studies. It is intended to illustrate how sensor configuration choices affect detection accuracy, computational requirements, and energy efficiency, thereby informing trade-offs between high-resolution monitoring and long-term wearable operation.
High-frequency data collection improves PD symptom detection accuracy but leads to increased power consumption. Dynamic sampling rate adjustments have been proposed as an energy-efficient solution, reducing sensor power drain while maintaining data integrity [38].
Buffering strategies are employed to handle high-volume sensor data, particularly when real-time streaming is not possible due to network limitations. Methods such as local data storage on smartwatches and intermittent transmission have been investigated as a means of reducing power consumption while maintaining continuous data collection [66].
(ii)
Wireless Data Streaming to Edge Devices
Real-time streaming of motion sensor data from smartwatches to edge devices is crucial for PD monitoring. The most widely used wireless communication protocols include:
  • Bluetooth Low Energy (BLE)—A power-efficient protocol widely used in wearable health monitoring for low-latency data transmission [59]. BLE-based streaming has been optimized to minimize packet loss and ensure reliable data transfer from wearables to smartphones or microcontrollers. It offers higher bandwidth than BLE but consumes more power, making it more suitable for batch data uploads rather than continuous streaming [35].
  • 5G Connectivity—Though still emerging in wearable health applications, 5G technology has been proposed for ultra-low-latency streaming, enabling real-time motion tracking with minimal delay [68].
  • MQTT—A lightweight communication protocol frequently used in IoT-based PD monitoring, enabling publish-subscribe data transfer with minimal overhead [69].
  • Wi-Fi—A widely adopted wireless communication technology offering high data throughput and stable connectivity for real-time data streaming. Wi-Fi is commonly used in PD monitoring setups where continuous, high-volume data transfer is required [70].
Studies indicate that streaming approaches combining BLE for continuous monitoring and Wi-Fi for periodic high-volume uploads balance power efficiency and streaming reliability, making them ideal for PD tracking.

4.1.3. Sensor Data Integration

The integration of multimodal and heterogeneous sensor data ensures accurate representation of movement patterns, enabling reliable bradykinesia and tremor detection. This section presents sensor synchronization techniques, data normalization, and ontology-based integration approaches.
(i)
Synchronization and Normalization of Sensor Data
To enhance sensor-based PD monitoring, data collected from accelerometers, gyroscopes, and heart rate monitors must be aligned and standardized. Key integration techniques include
  • Time Synchronization Algorithms—Used to align data streams from multiple sensors to prevent data misalignment artifacts [71].
  • Signal Normalization—Involves rescaling sensor data to compensate for variability in sensor placements, improving AI-based detection accuracy.
  • Noise Filtering Techniques—Such as Kalman filtering transforms, used to remove motion artifacts and improve signal clarity [72].
(ii)
Ontology-Based Sensor Data Integration
A key solution in heterogeneous data integration is the adoption of ontology-based frameworks. As recently introduced by Zafeiropoulos et al. [73], ontologies such as the Wear4PDmove enable structured, knowledge-driven sensor data integration.
The Wear4PDmove ontology provides a semantic framework for standardizing sensor data integration, ensuring interoperability between different devices and personal health records (PHRs). This ontology supports
  • Unifying wearable sensor data with clinical health records (PHKG—Health Knowledge Graphs).
  • Enabling automated reasoning for high-level PD event recognition (e.g., missed medication detection based on tremor severity).
  • Facilitating AI-based analytics by structuring sensor data into clinically relevant features.
By structuring data into clinically relevant features, ontology-based methods overcome many limitations of traditional synchronization and normalization techniques, as summarized in Table 3.
The ontology-based approach is particularly beneficial for long-term PD monitoring, as it facilitates data interpretation across multiple time scales, providing rich contextual insights for AI-driven bradykinesia and tremor detection [73].
(iii)
Pre-Processing for sensor data
Pre-processing of sensor data ensures that motion signals are optimized for AI-based bradykinesia and tremor detection, as discussed in Section 4.2. This involves
  • Normalization of accelerometer and gyroscope signals to correct sensor placement differences.
  • Feature extraction techniques, such as Fourier Transform and Wavelet Analysis, to detect motion irregularities [31].
  • Filtering algorithms to remove artifacts from unintended movements [10].
Multiple studies confirm that sensor data pre-processing significantly improves AI-based detection performance, emphasizing its role in integrating wearable sensor data into PD monitoring frameworks [20,41].
The collection and integration of sensor data from wearable devices form the foundation of real-time PD monitoring. However, raw sensor data alone is not sufficient for accurate bradykinesia and tremor detection. The next step in PD monitoring involves the processing and analysis of this data using AI-driven models to extract meaningful clinical insights and to detect actual symptoms (e.g., tremor) as low-level events, and consequently to use these events towards automating the recognition of high-level events (e.g., a missing dose).

4.2. AI-Driven Approaches for Bradykinesia and Tremor Detection

The ability to effectively detect bradykinesia and tremor using smartwatch sensor data relies on advanced AI techniques. Recent developments in ML and DL have significantly improved the ability to extract meaningful patterns from high-frequency motion data, allowing for the classification and quantification of PD-related motor impairments with increasing accuracy [4]. The integration of AI models with edge computing enables real-time analysis, reducing latency and ensuring privacy by minimizing the need for cloud-based processing [24].

4.2.1. ML-Based Approaches

ML-based approaches using wearable sensor data have played a significant role in the automated detection of bradykinesia and tremor in PD. Traditional clinical assessments of PD symptoms rely on structured rating scales and periodic clinical visits, which fail to capture symptom variability in real environmental conditions. The use of ML models on smart-watches and inertial sensor data enables continuous and objective monitoring, improving both detection accuracy and early intervention strategies [4,9].
(i)
Supervised ML-based Approaches
Supervised learning methods form the backbone of ML-based PD symptoms classification. These models are trained using labeled sensor data, learning to differentiate between movement abnormalities and normal motor activity.
Support Vector Machines (SVMs) have been extensively used in tremor and bradykinesia classification due to their ability to handle high-dimensional data. Studies have shown that SVM models trained on accelerometers and gyroscope data from wrist-worn sensors achieve high accuracy in distinguishing PD-related movement impairments. In related work, an SVM-based classifier reached an accuracy of 87.75–94.5% for bradykinesia and tremor detection, outperforming simpler linear models [38,62]. Additionally, kernel-based SVM models have demonstrated superior performance in detecting low-amplitude tremors, making them particularly effective in early-stage PD detection [32].
Random Forest (RF) models have also been widely employed for PD symptom monitoring. These models utilize decision tree ensembles, improving robustness and mitigating overfitting issues common in small sensor datasets. Studies applying RF classifiers to smartwatch-based sensor data report detection accuracies above 90% for both bradykinesia and tremor classification [52,74]. One notable study found that RF models outperformed logistic regression in differentiating between PD and non-PD movements, highlighting their ability to generalize across diverse movement patterns [4].
Another widely used supervised learning model is k-Nearest Neighbors (kNN). This algorithm is computationally efficient and performs well in small dataset scenarios. Studies using kNN for bradykinesia classification have reported accuracy rates exceeding 91.7%, demonstrating its potential for wearable-based PD detection [4]. However, kNN models are sensitive to high-dimensional feature spaces, making them less efficient for real-time, edge-based classification without dimensionality reduction techniques [21].
Finally, Artificial Neural Networks (ANNs), including multi-layer perceptrons (MLPs) and deep feedforward networks, have been investigated for PD movement classification. ANNs trained on wearable sensor data have achieved high performance in distinguishing tremor and bradykinesia, with studies reporting accuracy above 86% in large-scale datasets [10]. While ANN-based classifiers show promise, they often require significantly more training data than traditional ML approaches, limiting their practical deployment on small, patient-specific datasets [60].
(ii)
Feature Engineering and Selection for ML Models
The effectiveness of ML models for PD symptom detection is heavily dependent on feature selection and extraction techniques. Motion data from accelerometers and gyroscopes contain rich temporal and frequency-domain features that can be leveraged for classification.
Time-domain features extracted from sensor signals include
  • Root Mean Square (RMS)—A widely used metric for tremor intensity measurement.
  • Mean and Standard Deviation—Used to detect irregular motion amplitudes.
  • Zero Crossing Rate (ZCR)—A feature that captures the frequency of tremor oscillations [3].
Frequency-domain features provide additional insights, especially for periodic tremor detection. These include:
  • Spectral Power Distribution—Used to identify dominant tremor frequencies via the Fourier Transform.
  • Wavelet Transform Coefficients—Applied to detect subtle variations in bradykinesia over time.
  • Entropy Measures—Used for quantifying the randomness of PD-affected movement patterns [60,62].
Feature selection techniques such as Principal Component Analysis (PCA) and Recursive Feature Elimination (RFE) have been applied to reduce dimensionality while retaining the most relevant movement features. Studies show that applying PCA to sensor data reduces computational complexity without significantly impacting classification accuracy, making it particularly useful for edge device implementation [11].
(iii)
Comparative Performance of ML Models
While Table 4 summarizes reported accuracy ranges of commonly used ML models, it is important to note that these results originate from independent studies with heterogeneous datasets, sensor setups, and evaluation protocols. Therefore, the values should not be interpreted as direct head-to-head benchmarks. Instead, the table is intended to provide a comparative overview of how different approaches have been applied in PD monitoring, highlighting their reported accuracy ranges and application focus.
For example, SVMs have consistently demonstrated strength in tremor detection, whereas ensemble methods such as RF are often favored for bradykinesia classification and general movement differentiation. Supervised ML models overall have demonstrated high efficacy in automated bradykinesia and tremor detection, particularly when trained on high-quality sensor data. SVM and RF classifiers consistently show strong performance, while ANNs remain a promising alternative for multi-feature classification tasks. Nonetheless, performance differences across studies are as much a reflection of dataset characteristics, feature engineering, and sensor configurations as of algorithmic properties.
However, challenges in real environment implementation, such as data variability, computational constraints, and dataset imbalance, must be addressed to enable scalable, real-time PD monitoring using smartwatches and other wearable devices. DL techniques offer more advanced feature extraction capabilities and improved robustness in uncontrolled environments.

4.2.2. DL Approaches

DL has significantly enhanced the capability of wearable sensor-based systems for bradykinesia and tremor detection in PD. Unlike traditional ML methods that rely on handcrafted features, DL architecture can automatically extract relevant features from raw sensor data, improving detection accuracy and robustness. These architectures, including convolutional neural networks (CNNs), long short-term memory networks (LSTMs), graph neural networks (GNNs), and hybrid models, have demonstrated effectiveness in classifying PD-related motor impairments.
(i)
Convolutional Neural Networks
CNNs have been extensively applied to PD symptom detection due to their ability to process temporal and spatial patterns in sensor data. These networks extract hierarchical features from raw movement signals, enabling the identification of tremor frequency, bradykinesia severity, and motor fluctuations [24,33].
A study by Tong et al. [33] used a CNN-based model for wrist sensor-based tremor severity quantification, achieving high classification accuracy and outperforming conventional signal-processing methods. Similarly, Donié et al. [24] developed a one-dimensional CNN (1D-CNN) to classify tremor and bradykinesia using gait-based inertial sensor data, demonstrating superior accuracy compared to SVM and decision trees. Another approach employed again by Tong et al. [33] used CNN models for PD detection from accelerometer data, achieving state-of-the-art accuracy by leveraging multi-scale feature extraction.
Despite their effectiveness, CNNs require large, labeled datasets, and are computationally intensive, making them challenging to deploy on edge devices. To address these limitations, quantized CNNs have been developed, optimizing real-time processing on mobile and embedded platforms while maintaining detection accuracy [33].
(ii)
Long Short-Term Memory Networks
LSTMs are a type of recurrent neural network (RNN) designed to handle sequential data, making them well-suited for analyzing temporal patterns in PD movement data. Since bradykinesia and tremor fluctuate over time, LSTMs capture long-range dependencies, enhancing classification performance [4,15,24].
Several studies have demonstrated the effectiveness of LSTMs in PD symptom monitoring. Li et al. [15] developed an LSTM-based DL model for voice-based bradykinesia assessment, achieving significant improvements over traditional ML approaches. In another study, LSTMs were applied to analyze gait abnormalities in PD patients, demonstrating high sensitivity in distinguishing between different disease progression stages [24].
Hybrid architectures combining CNNs and LSTMs have also been proposed to leverage the advantages of both models. For instance, a CNN-LSTM network was developed for human activity recognition in PD patients, improving classification accuracy by capturing both spatial and temporal features from wearable sensor data [4]. However, LSTMs are prone to overfitting when trained on small datasets, necessitating dropout regularization and data augmentation to enhance model generalization.
(iii)
Graph Neural Networks
GNNs have recently emerged as a promising approach for analyzing complex relationships in PD sensor data. Unlike CNNs and LSTMs, which operate on grid-like data structures, GNNs can model non-Euclidean relationships, making them suitable for representing interactions between multiple sensor modalities [50].
Zafeiropoulos et al. [7] introduced a GNN-based method for PD symptom progression analysis, leveraging wearable sensors and electronic health record (EHR) data to improve disease monitoring. The GNN framework effectively captured hidden dependencies between motor symptoms and clinical biomarkers, outperforming traditional ML models. Similarly, another study applied GNNs for predicting missed medication events in PD patients, demonstrating improved accuracy in identifying symptom fluctuations.
Recent research has also extended GNN applications to gait analysis, where a CNN–GRU–GNN architecture modeled each wearable sensor as a graph node, capturing both spatial and temporal dependencies and achieving accuracy, precision, recall, and F1 scores exceeding 99% [76]. In a related effort, a dynamic spatiotemporal GNN was proposed to learn global–local relationships among gait sensors, reporting F1 scores above 96% for both PD diagnosis and severity estimation [77]. These studies highlight the versatility of GNNs in integrating multimodal sensor data and exploiting relational information for more accurate and robust PD monitoring.
While GNNs offer a powerful tool for PD monitoring, the practical implementation of GNNs in real-time PD monitoring remains challenging due to high computational demands and the complexity of model optimization for resource-constrained edge devices. Researchers have explored knowledge graph-based methods to integrate wearable sensor data into GNN architectures, enabling efficient symptom tracking and personalized intervention planning [76].
(iv)
Comparison of DL Models
DL models have shown considerable promise in enhancing PD monitoring through wearable sensor data analysis. However, the deployment of these models in real environment conditions presents challenges related to computational efficiency, data availability, and generalization. Table 5 summarizes the key strengths, limitations, and application areas of commonly used DL architectures in PD research, including CNNs, LSTMs, hybrid CNN-LSTM models, and GNNs. This comparative view is intended to help identify which architectures are best suited for specific symptom detection tasks, while clarifying the trade-offs between performance, resource demands, and dataset requirements.

5. Open-Source Tools and Datasets

The development of methods for sensor data collection, integration, and AI-based processing has improved the accuracy and efficiency of bradykinesia and tremor detection in PD. However, the practical implementation of these approaches relies on the availability of open-source tools and datasets, which support reproducibility, comparative evaluation, and further optimization of detection frameworks.
Several open-source tools and datasets have been developed to facilitate the integration and evaluation of wearable sensor-based PD monitoring systems. These resources provide publicly available implementations and data repositories that support research in bradykinesia and tremor detection. A summary of the key open-source tools and datasets for PD monitoring is provided in Table 6.
The open-source resources presented provide essential tools for advancing PD monitoring through wearable sensor data. Each of these tools and datasets supports different aspects of bradykinesia and tremor detection, from data collection to AI-based processing.
TremorNet is a DL framework tailored for classifying tremor severity in PD patients. It incorporates pre-trained models optimized for sensor-based tremor detection and can be integrated with real-time monitoring systems [54].
PDkit is a Python-based toolkit designed for analyzing PD symptoms using digital biomarkers. It provides a set of functions for processing motion data, enabling researchers to extract relevant features from wearable sensors for symptom assessment [16].
EdgeML for PD is a set of ML models optimized for running on edge devices. It provides lightweight AI implementations for real-time bradykinesia and tremor detection, addressing computational constraints in wearable-based PD monitoring [24].
GaitPD is an open dataset specifically focused on gait analysis in PD. It includes motion data from multiple walking trials, enabling researchers to investigate gait abnormalities associated with bradykinesia and postural instability [20].
The Wearable Sensor Data Repository contains a collection of movement data from PD patients and healthy individuals, captured through wrist-worn IMUs. It provides a valuable resource for evaluating sensor-based classification models [78].
mPower dataset is a publicly available dataset collected from a smartphone-based study on PD. It includes accelerometer data and participant-reported symptom assessments, allowing for model training and validation in real-world conditions [9].
ParaDigMa is a Python package offering end-to-end pipelines for extracting digital biomarkers from passive wrist sensor data in PD patients. It supports preprocessing, feature extraction, and validated classification modules covering arm swing during gait, tremor detection, and pulse-rate analysis—culminating weekly aggregation of digital marker scores for motor and non-motor symptoms [79].
By leveraging these resources, the research community can enhance the reproducibility and scalability of AI-driven PD detection frameworks.

6. Open Issues and Challenges

Despite significant advancements in sensor data collection, integration, and AI-driven detection methods for bradykinesia and tremor in PD, several open issues and challenges remain. These challenges stem from technical limitations, real-world variability, computational constraints, and the need for standardization in data handling and model deployment. Addressing these challenges is essential to ensure that wearable-based PD monitoring systems are reliable, scalable, and clinically applicable.
This section discusses key issues related to data variability, model generalization, edge device constraints, interoperability, and the integration of these systems into real-world healthcare applications.

6.1. Variability in Real-World Sensor Data

A fundamental challenge in PD monitoring using wearable sensors is the high variability in movement data across individuals and environments. Unlike controlled clinical settings, real-world conditions introduce fluctuations in movement patterns due to differences in daily activities, sensor placement, and user behavior. Variability in bradykinesia severity and tremor intensity further complicates detection, as symptom expression differs among patients and fluctuates over time [38,78].
Inter-device variability also impacts the accuracy of AI-driven detection models. Differences in hardware specifications, sampling rates, and sensor sensitivity across commercially available smartwatches and research-grade wearables introduce inconsistencies in data quality [16,24]. These discrepancies reduce the generalizability of trained models, as a model optimized for one specific device may not perform reliably on another.
Developing adaptive models capable of accounting for these variations remains a significant challenge. Domain adaptation and transfer learning techniques have been proposed to address sensor data heterogeneity, but their effectiveness in large-scale, real-world deployments remains limited [9]. Further research is needed to develop robust methodologies that enhance model adaptability while maintaining high detection accuracy across different patient populations and device types.

6.2. Generalization and Model Robustness

AI-based bradykinesia and tremor detection models often struggle with generalization beyond the datasets used for training. Many existing models rely on limited, patient-specific datasets that fail to represent the full spectrum of PD motor impairments. Consequently, models trained on one dataset often exhibit reduced performance when applied to unseen data collected from different cohorts or sensor configurations [20].
Overfitting of training data is a common issue, particularly for DL models, which require large, diverse datasets to generalize effectively. However, the scarcity of publicly available PD datasets constrains model training and evaluation. While open-source datasets such as mPower and GaitPD provide valuable resources, they remain limited in size and diversity, affecting model robustness [9].
Federated learning and data augmentation techniques have been explored to improve generalization, allowing models to be trained on decentralized datasets without compromising patient privacy. However, the computational overhead associated with federated learning presents a challenge for edge-based implementations [24]. Future research should focus on strategies for enhancing model robustness while ensuring efficiency in real-time symptom detection.

6.3. Computational and Energy Constraints in Edge-Based Systems

Deploying AI-driven detection models on edge devices introduces constraints related to computational resources and energy efficiency. While edge computing minimizes latency and enhances privacy, the limited processing power and battery life of wearable and mobile devices pose significant challenges for real-time analysis [54].
DL models, particularly CNNs and LSTM networks, require substantial computational resources, making them challenging to implement on resource-constrained edge hardware. While model compression techniques such as quantization and knowledge distillation have been explored to reduce computational requirements, they often lead to trade-offs in detection accuracy [4].
Another challenge is power consumption associated with continuous sensor data streaming and AI inference. High-frequency motion tracking drains batteries quickly, limiting the feasibility of long-term monitoring. Energy-efficient AI algorithms and dynamic sensor sampling strategies have been proposed to mitigate these issues, but further optimizations are required to balance accuracy with resource efficiency [24].

6.4. Real-World Deployment and Clinical Integration

Despite promising advancements, the interpretation of AI-based PD monitoring solutions from research settings to clinical practice remains an ongoing challenge. Many studies focus on algorithmic development without considering practical deployment factors, such as user acceptance, physician integration, and clinical validation [78]. An equally important factor is ensuring compliance with healthcare data protection regulations, including the General Data Protection Regulation (GDPR) in the European Union and the Health Insurance Portability and Accountability Act (HIPAA) in the United States. These regulations impose strict requirements for data security, informed consent, and patient privacy. Compatibility with such frameworks requires implementing secure data transmission protocols, on-device anonymization, and auditable consent management systems [80,81]. Failure to address these compliance aspects can limit large-scale deployment and hinder clinical adoption, particularly in cross-border healthcare collaborations [82].
User adherence to wearable-based monitoring is another challenge. Long-term engagement with smartwatch-based tracking depends on factors such as comfort, usability, and data interpretability. If users perceive these systems as intrusive or difficult to use, adherence rates may decline, limiting their effectiveness in real-world symptom monitoring [9].
Clinicians also face difficulties in integrating AI-driven detection results into their decision-making processes. Most PD symptom detection models generate probability scores or classification outputs that require clinical interpretation. Bridging the gap between AI-generated insights and actionable clinical recommendations remains a key area for future research [24].
Developing human-in-the-loop systems, where AI models work in conjunction with medical professionals, may facilitate adoption by ensuring that detection results are interpretable and clinically relevant. Additionally, prospective validation studies involving diverse patient populations are needed to assess the real-world utility of these models and refine their deployment strategies.

6.5. Towards More Efficient PD Monitoring Approaches

While recent advancements in wearable sensors, edge computing, and AI have contributed to significant improvements in bradykinesia and tremor detection, addressing the challenges discussed above is essential for the widespread adoption of these technologies. Future research should focus on improving data quality, enhancing model generalization, optimizing resource efficiency, and ensuring interoperability across different hardware and software platforms.
The development of standardized frameworks, privacy-preserving AI techniques, and energy-efficient algorithms will play a crucial role in enabling scalable, real-time PD monitoring. Additionally, interdisciplinary collaborations between engineers, clinicians, and data scientists will be necessary to translate research findings into clinically viable solutions.

7. Proposed Approach

Despite the advancements in wearable sensor technology, AI-driven detection, and edge computing, existing solutions still face critical limitations that hinder their effectiveness in real-world PD monitoring. Many current methodologies rely on either direct symptom detection or high-frequency streaming to centralized systems, while struggling to bridge the gap between low-level sensor readings and high-level clinical insights, limiting their utility in personalized disease management.
The state-of-the-art has demonstrated the potential of ML and DL in detecting bradykinesia and tremor; however, most implementations focus on direct classification without integrating broader contextual reasoning.
To address these gaps, we propose a hybrid approach (Figure 3) that combines off-the-shelf smartwatches and edge devices, aiming to enhance continuous PD monitoring through a hybrid solution that combines ML with ontology-based data integration and reasoning.
The proposed approach builds upon the advancements in wearable-based PD monitoring while addressing the limitations identified in real-world implementation. By utilizing off-the-shelf smartwatches, the system ensures unobtrusive and continuous monitoring of bradykinesia and tremor, leveraging readily available sensor data to facilitate seamless integration into patients’ daily lives. While data collection occurs on the smartwatch, all subsequent processing takes place on an edge device, ensuring low-latency analysis, improved privacy, and reduced dependency on cloud resources. In this way, the approach helps mitigate computational and energy constraints while simultaneously strengthening privacy safeguards and regulatory compliance.
Given the variability in sensor data and the need for adaptable detection methods, an open-source ML algorithm will be employed to detect low-level events (tremor, bradykinesia), following a structured evaluation of existing solutions to determine the most effective model for real-time processing on edge devices. For tremor classification, we will utilize the ParaDigMa toolbox [79], which provides validated pipelines for processing wearable wrist sensor data in PD patients. Such modular, open-source ML components allow adaptation across heterogeneous devices, helping to counteract variability in real-world sensor data and supporting greater generalization across cohorts.
Simultaneously, both raw sensor outputs and ML-detected low-level events will undergo semantic data annotation and integration using Wear4PDMove—i.e., an ontology-driven framework developed in our laboratory—ensuring structured representation of sensor-derived low-level and high-level events within a knowledge graph (KG). The structured KG representation allows for semantic reasoning, where interrelated symptoms and contextual factors can be inferred, enabling the recognition of high-level events, such as the identification of a missed medication dose (automatically inferred by rules that define logic based on the synthesis of low-level events and physiological indicators). By providing interpretable high-level reasoning, this ontology-based integration directly tackles the challenge of clinical integration, making AI results more meaningful to physicians.
High-level events will be inferred through SWRL rules as described by Zafeiropoulos et al. [83] which define explicit logical conditions linking low-level sensor events and contextual data. For example, a missed medication dose can be inferred if: (i) the KG records tremor intensity above a set threshold within a defined post-dose interval, (ii) no medication intake event is present in the corresponding time window, and (iii) patient-specific medication schedules from the medical history indicate a planned dose. Similar rules allow detection of patterns such as symptom worsening trends or abnormal gait fluctuations, integrating temporal, physiological, and contextual constraints.
By combining ML-driven low-level events detection with ontology-based reasoning, the proposed approach bridges the gap between sensor data processing and clinically based decision support, ensuring a scalable, interpretable, and real-time PD monitoring solution. In doing so, it offers a pathway to overcoming key challenges identified in Section 6. While the proposed framework has not yet been empirically validated, it provides a structured direction for future implementation and evaluation in real-world PD monitoring environments.

8. Conclusions

Bradykinesia and tremor are critical motor impairments in PD, which need real-time and unobtrusive monitoring beyond traditional clinical settings. The integration of wearable IoT sensors, smartwatch technology, and edge computing has enabled real-time data collection and processing, allowing for accurate symptom tracking while addressing concerns regarding privacy, latency, and scalability. This survey has reviewed state-of-the-art methods for sensor data collection, semantic integration, and AI-driven detection of PD-related motor impairments, with a focus on leveraging edge-based computation to achieve optimal efficiency and reduce cloud infrastructure reliance. Additionally, open-source tools and datasets have been researched, supporting reproducibility and real-world deployment. Despite significant advancements, challenges such as sensor variability, model generalization, computational constraints, and interoperability remain critical obstacles. To address these issues, the development of adaptive AI models, energy-efficient algorithms, and standardized frameworks to enhance detection reliability and system robustness is required. By reviewing and conceptualizing approaches that integrate raw sensor data with AI-based event detection, this survey aims to lay the groundwork for future development of scalable, privacy-preserving, and clinically viable PD monitoring solutions, paving the way for future research in real-time, AI-powered symptom tracking.

Author Contributions

Conceptualization, E.E.S. and K.K.; methodology, E.E.S. and K.K.; validation, P.B., G.B. and K.K.; formal analysis, E.E.S. and K.K.; investigation, E.E.S.; writing—original draft preparation, E.E.S.; writing—review and editing, P.B., G.B. and K.K.; visualization, E.E.S.; supervision, K.K.; project administration, E.E.S. and K.K. All authors have read and agreed to the published version of the manuscript.

Funding

This research received no external funding.

Institutional Review Board Statement

Not applicable.

Informed Consent Statement

Not applicable.

Conflicts of Interest

The authors declare no conflicts of interest.

Abbreviations

The following abbreviations are used in this manuscript:
AIArtificial Intelligence
ANNArtificial Neural Network
BLEBluetooth Low Energ
CNNConvolutional Neural Network
DLDeep Learning
EDAElectrodermal Activity
EHRElectronic Health Record
FOGFreezing of Gait
GNNGraph Neural Network
GRUGated Recurrent Unit
HRVHeart Rate Variability
IMUInertial Measurement Unit
IoTInternet of Things
KGKnowledge Graph
kNNk-Nearest Neighbors
LSTMLong Short-Term Memory (network)
MLMachine Learning
MLPMulti-Layer Perceptron
MQTTMessage Queuing Telemetry Transport
PDParkinson’s Disease
PCAPrincipal Component Analysis
PHRPersonal Health Record
RFERecursive Feature Elimination
RFRandom Forest
RMSRoot Mean Square
SVMSupport Vector Machine
SWRLSemantic Web Rule Language
TinyMLTiny Machine Learning
UPDRSUnified Parkinson’s Disease Rating Scal
Wi-FiWireless Fidelity
ZCRZero Crossing Rate

References

  1. Bitilis, P.; Zafeiropoulos, N.; Koletis, A.; Kotis, K. Uncovering the Semantics of PD Patients’ Movement Data Collected via Off-the-Shelf Wearables. In Proceedings of the 14th International Conference on Information, Intelligence, Systems & Applications (IISA), Volos, Greece, 10–12 July 2023. [Google Scholar] [CrossRef]
  2. Juanjuan, H.; Jianguo, W.; Bochen, L.; Zhiming, Y.; Xianjun, Y. An automatic detection method for bradykinesia in Parkinson’s disease based on inertial sensor. In Proceedings of the IEEE 3rd International Conference on Electronics Technology (ICET), Chengdu, China, 8–12 May 2020; IEEE: New York, NY, USA, 2020; pp. 166–169. [Google Scholar] [CrossRef]
  3. San-Segundo, R.; Zhang, A.; Cebulla, A.; Panev, S.; Tabor, G.; Stebbins, K.; Massa, R.E.; Whitford, A.; de la Torre, F.; Hodgins, J. Parkinson’s disease tremor detection in the wild using wearable accelerometers. Sensors 2020, 20, 5817. [Google Scholar] [CrossRef]
  4. Tong, L.; Liu, D.; Zhang, M.; Peng, L. A Parkinson’s Bradykinesia Recognition System Based on Deep Learning Method. In Proceedings of the 12th International Conference on CYBER Technology in Automation, Control, and Intelligent Systems (CYBER), Baishan, China, 27–31 July 2022; IEEE: New York, NY, USA, 2022; pp. 1005–1008. [Google Scholar] [CrossRef]
  5. Desyansah, S.F.; Mohammed, M.N.; Al-Zubaidi, S.; Syamsudin, H.; Abdullah, I.; Yusuf, E. Bradykinesia detection system using IoT based health care system for Parkinson’s disease patient. In Proceedings of the 2021 IEEE International Conference on Automatic Control & Intelligent Systems (I2CACIS), Shah Alam, Malaysia, 26 June 2021; IEEE: New York, NY, USA, 2021; pp. 329–333. [Google Scholar] [CrossRef]
  6. Soundararajan, R.; Prabu, A.V.; Routray, S.; Malla, P.P.; Ray, A.K.; Palai, G. Deeply trained real-time body sensor networks for analyzing the symptoms of Parkinson’s disease. IEEE Access 2022, 10, 63403–63421. [Google Scholar] [CrossRef]
  7. Zafeiropoulos, N.; Bitilis, P.; Tsekouras, G.E.; Kotis, K. Graph Neural Networks for Parkinson’s Disease Monitoring and Alerting. Sensors 2023, 23, 8936. [Google Scholar] [CrossRef]
  8. Crowe, C.; Sica, M.; Kenny, L.; O’Flynn, B.; Mueller, D.S.; Timmons, S. Wearable-Enabled Algorithms for the Estimation of Parkinson’s Symptoms Evaluated in a Continuous Home Monitoring Setting Using Inertial Sensors. IEEE Trans. Neural Syst. Rehabil. Eng. 2024, 32, 3828–3836. [Google Scholar] [CrossRef]
  9. Habets, J.G.V.; Herff, C.; Kubben, P.L.; Kuijf, M.L.; Temel, Y.; Evers, L.J.W.; Bloem, B.R.; Starr, P.A.; Gilron, R.; Little, S. Rapid dynamic naturalistic monitoring of bradykinesia in Parkinson’s disease using a wrist-worn accelerometer. Sensors 2021, 21, 7876. [Google Scholar] [CrossRef] [PubMed]
  10. Hammoud, M.; Shcherbak, A.; Getahun, M.; Istrakova, O.; Shindryaeva, N.; Zimniakova, O. Wearable Sensors and Machine Learning Fusion for Parkinson’s Disease Assessment. In Proceedings of the 2024 IEEE International Instrumentation and Measurement Technology Conference (I2MTC), Glasgow, UK, 20–23 May 2024; IEEE: New York, NY, USA, 2024; pp. 1–6. [Google Scholar] [CrossRef]
  11. Victorino, J.N.; Shibata, Y.; Inoue, S.; Shibata, T. Predicting wearing-off of Parkinson’s disease patients using a wrist-worn fitness tracker and a smartphone: A case study. Appl. Sci. 2021, 11, 7354. [Google Scholar] [CrossRef]
  12. Adams, J.L.; Kangarloo, T.; Tracey, B.; O’donnell, P.; Volfson, D.; Latzman, R.D.; Zach, N.; Alexander, R.; Bergethon, P.; Cosman, J.; et al. Using a smartwatch and smartphone to assess early Parkinson’s disease in the WATCH-PD study. npj Park. Dis. 2023, 9, 64. [Google Scholar] [CrossRef]
  13. Hashim, H.A.; Mohammed, S.L.; Gharghan, S.K. Accurate fall detection for patients with Parkinson’s disease based on a data event algorithm and wireless sensor nodes. Measurement 2020, 156, 107573. [Google Scholar] [CrossRef]
  14. Sieberts, S.K.; Schaff, J.; Duda, M.; Pataki, B.Á.; Sun, M.; Snyder, P.; Daneault, J.F.; Parisi, F.; Costante, G.; Rubin, U.; et al. Crowdsourcing digital health measures to predict Parkinson’s disease severity: The Parkinson’s Disease Digital Biomarker DREAM Challenge. npj Digit. Med. 2021, 4, 53. [Google Scholar] [CrossRef] [PubMed]
  15. Li, X.; Liu, S.; Zhou, Z.; Guo, B.; Xu, Y.; Yu, Z. EchoPFL: Asynchronous Personalized Federated Learning on Mobile Devices with On-Demand Staleness Control. Proc. ACM Interact. Mob. Wearable Ubiquitous Technol. 2024, 8, 1–22. [Google Scholar] [CrossRef]
  16. Stamate, C.; Saez Pons, J.; Weston, D.; Roussos, G. PDKit: A data science toolkit for the digital assessment of Parkinson’s Disease. PLoS Comput. Biol. 2021, 17, e1008833. [Google Scholar] [CrossRef]
  17. Carissimo, C.; Cerro, G.; Komici, K.; Miele, G.; Ferrigno, L.; Landi, E.; Spinelli, F.; Fort, A.; Mugnaini, M. A Low-Cost Edge Computing Device for Real-Time Detection of Movement Disorders. In Proceedings of the 2022 IEEE International Symposium on Medical Measurements and Applications (MeMeA), Messina, Italy, 22–24 June 2022. [Google Scholar]
  18. Carissimo, C.; Cerro, G.; Komici, K.; Miele, G.; Ferrigno, L.; Landi, E. A Low-Cost Edge Computing Device for Real-Time Detection of Motor Symptoms in Neurodegenerative Diseases Using Machine Learning. In Proceedings of the 2024 IEEE International Instrumentation and Measurement Technology Conference (I2MTC), Glasgow, UK, 20–23 May 2024; IEEE: New York, NY, USA, 2024; pp. 1–6. [Google Scholar] [CrossRef]
  19. Wu, Y.; Chen, Y.; Zhang, J.; Gong, X.; Bi, H. Ubi-AD: Towards Ubiquitous, Passive Alzheimer Detection using the Smartwatch. ACM Trans. Sens. Netw. 2024, 20, 1–22. [Google Scholar] [CrossRef]
  20. Brand, Y.E.; Kluge, F.; Palmerini, L.; Paraschiv-Ionescu, A.; Becker, C.; Cereatti, A.; Maetzler, W.; Sharrack, B.; Vereijken, B.; Yarnall, A.J.; et al. Self-supervised learning of wrist-worn daily living accelerometer data improves the automated detection of gait in older adults. Sci. Rep. 2024, 14, 20854. [Google Scholar] [CrossRef]
  21. Rao, H.; Zeng, M.; Zhao, X.; Miao, C. A survey of artificial intelligence in gait-based neurodegenerative disease diagnosis. Neurocomputing 2025, 626, 129533. [Google Scholar] [CrossRef]
  22. Mezzina, G.; De Venuto, D. A Digital Architecture for the Real-Time Tracking of Wearing off Phenomenon in Parkinson’s Disease. Sensors 2022, 22, 9753. [Google Scholar] [CrossRef] [PubMed]
  23. Bikias, T.; Iakovakis, D.; Hadjidimitriou, S.; Charisis, V.; Hadjileontiadis, L.J. DeepFoG: An IMU-Based Detection of Freezing of Gait Episodes in Parkinson’s Disease Patients via Deep Learning. Front. Robot. AI 2021, 8, 537384. [Google Scholar] [CrossRef]
  24. Donié, C.; Das, N.; Endo, S.; Hirche, S. Time Series Classification for Detecting Parkinson’s Disease from Wrist Motions. arXiv 2023, arXiv:2304.11265. [Google Scholar] [CrossRef]
  25. Rovini, E.; Maremmani, C.; Cavallo, F. How Wearable Sensors Can Support Parkinson’s Disease Diagnosis and Treatment: A Systematic Review. Front. Neurosci. 2017, 11, 555. [Google Scholar] [CrossRef]
  26. Silva de Lima, A.L.; Hahn, T.; de Vries, N.M.; Cohen, E.; Bataille, L.; Little, M.A.; Baldus, H.; Bloem, B.R.; Faber, M.J. Large-Scale Deployment of Multiple Wearable Sensors in Parkinson’s Disease: The Parkinson@Home Study. PLoS ONE 2017, 12, e0189161. [Google Scholar] [CrossRef] [PubMed]
  27. Mazilu, S.; Calatroni, A.; Gazit, E.; Roggen, D.; Hausdorff, J.M.; Tröster, G. Feature Learning for Detection and Prediction of Freezing of Gait in Parkinson’s Disease. In Machine Learning and Data Mining in Pattern Recognition; Perner, P., Ed.; MLDM 2013, Lecture Notes in Computer Science; Springer: Berlin/Heidelberg, Germany, 2013; Volume 7988. [Google Scholar] [CrossRef]
  28. Rodríguez-Martín, D.; Samà, A.; Pérez-López, C.; Català, A.; Moreno Arostegui, J.M.; Cabestany, J.; Bayés, À.; Alcaine, S.; Mestre, B.; Prats, A.; et al. Home detection of freezing of gait using support vector machines through a single waist-worn triaxial accelerometer. PLoS ONE 2017, 12, e0171764. [Google Scholar] [CrossRef]
  29. Hammerla, N.Y.; Fisher, J.M.; Andras, P.; Rochester, L.; Walker, R.; Plötz, T. PD Disease State Assessment in Naturalistic Environments Using Deep Learning. In Proceedings of the ACM International Joint Conference on Pervasive and Ubiquitous Computing, Osaka, Japan, 7–11 September 2015; pp. 1509–1518. [Google Scholar] [CrossRef]
  30. Bailey, C.A.; Mir-Orefice, A.; Uchida, T.K.; Nantel, J.; Graham, R.B. Smartwatch-Based Prediction of Single-Stride and Stride-to-Stride Gait Outcomes Using Regression-Based Machine Learning. Ann. Biomed. Eng. 2023, 51, 2504–2517. [Google Scholar] [CrossRef]
  31. Sun, M.; Watson, A.; Blackwell, G.; Jung, W.; Wang, S.; Koltermann, K. TremorSense: Tremor Detection for Parkinson’s Disease Using Convolutional Neural Network. In Proceedings of the 2021 IEEE/ACM Conference on Connected Health: Applications, Systems and Engineering Technologies (CHASE), Washington, DC, USA, 16–18 December 2021; IEEE: New York, NY, USA, 2021; pp. 1–10. [Google Scholar] [CrossRef]
  32. Moon, S.; Song, H.J.; Sharma, V.D.; Lyons, K.E.; Pahwa, R.; Akinwuntan, A.E.; Devos, H. Classification of Parkinson’s disease and essential tremor based on balance and gait characteristics from wearable motion sensors via machine learning techniques: A data-driven approach. J. Neuroeng. Rehabil. 2020, 17, 125. [Google Scholar] [CrossRef]
  33. Tong, L.; He, J.; Peng, L. CNN-based PD hand tremor detection using inertial sensors. IEEE Sens. Lett. 2021, 5, 7002504. [Google Scholar] [CrossRef]
  34. Pham, M.H.; Elshebabi, M.; Haertner, L.; Del Din, S.; Srulijes, K.; Heger, T.; Synofzik, M.; Hobert, M.A.; Faber, G.S.; Hansen, C.; et al. Validation of a Step Detection Algorithm during Straight Walking and Turning in Patients with Parkinson’s Disease and Older Adults Using an Inertial Measurement Unit at the Lower Back. Front. Neurol. 2017, 8, 457. [Google Scholar] [CrossRef]
  35. Kubben, P.L.; Kuijf, M.L.; Ackermans, L.P.C.M.; Leentjes, A.F.G.; Temel, Y. TREMOR12: An open-source mobile app for tremor quantification. Stereotact. Funct. Neurosurg. 2016, 94, 182–186. [Google Scholar] [CrossRef]
  36. Um, T.T.; Pfister, F.M.J.; Pichler, D.; Endo, S.; Lang, M.; Hirche, S.; Fietzek, U.; Kulić, D. Data augmentation of wearable sensor data for Parkinson’s disease monitoring using convolutional neural networks. In Proceedings of the 19th ACM International Conference on Multimodal Interaction, Glasgow, UK, 13–17 November 2017. [Google Scholar]
  37. Fujikawa, J.; Morigaki, R.; Yamamoto, N.; Nakanishi, H.; Oda, T.; Izumi, Y.; Takagi, Y. Diagnosis and Treatment of Tremor in Parkinson’s Disease Using Mechanical Devices. Life 2023, 13, 78. [Google Scholar] [CrossRef]
  38. Shetty, S.; Rao, Y.S. SVM based machine learning approach to identify Parkinson’s disease using gait analysis. In Proceedings of the 2016 International Conference on Inventive Computation Technologies (ICICT), Coimbatore, India, 26–27 August 2016; IEEE: New York, NY, USA, 2016; Volume 2, pp. 1–5. [Google Scholar] [CrossRef]
  39. Sun, M.; Jung, W.; Koltermann, K.; Zhou, G.; Watson, A.; Blackwell, G.; Helm, N.; Cloud, L.; Pretzer-Aboff, I. Parkinson’s disease action tremor detection with supervised-learning models. In Proceedings of the 8th ACM/IEEE International Conference on Connected Health: Applications, Systems and Engineering Technologies, Orlando, FL, USA, 21–23 June 2023; pp. 1–10. [Google Scholar] [CrossRef]
  40. Thakur, D.; Guzzo, A.; Fortino, G. Attention-based multihead deep learning framework for online activity monitoring with smartwatch sensors. IEEE Internet Things J. 2023, 10, 17746–17754. [Google Scholar] [CrossRef]
  41. Wazwaz, A.; Amin, K.; Semary, N.; Ghanem, T. Dynamic and distributed intelligence over smart devices, internet of things edges, and cloud computing for human activity recognition using wearable sensors. J. Sens. Actuator Netw. 2024, 13, 5. [Google Scholar] [CrossRef]
  42. Boshoff, D.; Nkrow, R.E.; Silva, B.; Hancke, G.P. Gait Device Pairing in Unconstrained Environments with Signal Morphing. IEEE Trans. Consum. Electron. 2024, 70, 5040–5052. [Google Scholar] [CrossRef]
  43. Masi, G.; Amprimo, G.; Priano, L.; Ferraris, C. New Perspectives in Nonintrusive Sleep Monitoring for Neurodegenerative Diseases—A Narrative Review. Electronics 2023, 12, 1098. [Google Scholar] [CrossRef]
  44. Cicirelli, G.; Marani, R.; Petitti, A.; Milella, A.; D’Orazio, T. Ambient Assisted Living: A Review of Technologies, Methodologies and Future Perspectives for Healthy Aging of Population. Sensors 2021, 21, 3549. [Google Scholar] [CrossRef]
  45. Sigcha, L.; Polvorinos-Fernández, C.; Costa, N.; Costa, S.; Arezes, P.; Gago, M.; Lee, C.; López, J.M.; de Arcas, G.; Pavón, I. Monipar: Movement data collection tool to monitor motor symptoms in Parkinson’s disease using smartwatches and smartphones. Front. Neurol. 2023, 14, 1326640. [Google Scholar] [CrossRef]
  46. Harris, E.J.; Khoo, I.-H.; Demircan, E. A survey of human gait-based artificial intelligence applications. Front. Robot. AI 2022, 8, 749274. [Google Scholar] [CrossRef]
  47. Dai, H.; Cai, G.; Lin, Z.; Wang, Z.; Ye, Q. Validation of Inertial Sensing-Based Wearable Device for Tremor and Bradykinesia Quantification. IEEE J. Biomed. Health Inform. 2020, 25, 997–1005. [Google Scholar] [CrossRef] [PubMed]
  48. Leone, A.; Rescio, G.; Diraco, G.; Manni, A.; Siciliano, P.; Caroppo, A. Ambient and Wearable Sensor Technologies for Energy Expenditure Quantification of Ageing Adults. Sensors 2022, 22, 4893. [Google Scholar] [CrossRef] [PubMed]
  49. Sotirakis, C.; Su, Z.; Brzezicki, M.A.; Conway, N.; Tarassenko, L.; FitzGerald, J.J.; Antoniades, C.A. Identification of Motor Progression in Parkinson’s Disease Using Wearable Sensors and Machine Learning. npj Park. Dis. 2023, 9, 142. [Google Scholar] [CrossRef]
  50. Zolfaghari, S.; Suravee, S.; Riboni, D.; Yordanova, K. Sensor-Based Locomotion Data Mining for Supporting the Diagnosis of Neurodegenerative Disorders: A Survey. ACM Comput. Surv. 2023, 56, 1–36. [Google Scholar] [CrossRef]
  51. Demrozi, F.; Turetta, C.; Kindt, P.H.; Chiarani, F.; Bacchin, R.A.; Valè, N. A Low-Cost Wireless Body Area Network for Human Activity Recognition in Healthy Life and Medical Applications. IEEE Trans. Emerg. Top. Comput. 2023, 11, 839–850. [Google Scholar] [CrossRef]
  52. Goñi, M.; Eickhoff, S.B.; Sahandi Far, M.; Patil, K.R.; Dukart, J. Smartphone-based digital biomarkers for Parkinson’s disease in a remotely-administered setting. IEEE Access 2022, 10, 28361–28384. [Google Scholar] [CrossRef]
  53. Jeong, H.; Jeong, Y.W.; Park, Y.; Kim, K.; Park, J.; Kang, D.R. Applications of deep learning methods in digital biomarker research using noninvasive sensing data. Digit. Health 2022, 8, 20552076221136642. [Google Scholar] [CrossRef]
  54. Varghese, J.; Brenner, A.; Fujarski, M.; van Alen, C.M.; Plagwitz, L.; Warnecke, T. Machine Learning in the Parkinson’s disease smartwatch (PADS) dataset. npj Park. Dis. 2024, 10, 9. [Google Scholar] [CrossRef]
  55. Moreau, C.; Cao, J.; O’Donovan, J.; Ponticorvo, S.; Bonato, P.; Maetzler, W. Overview on wearable sensors for the management of Parkinson’s disease. npj Park. Dis. 2023, 9, 68. [Google Scholar] [CrossRef]
  56. Hirczy, S.; Zabetian, C.; Lin, Y.H. The current state of wearable device use in Parkinson’s disease: A survey of individuals with Parkinson’s. Front. Digit. Health 2024, 6, 1472691. [Google Scholar] [CrossRef] [PubMed]
  57. Sigcha, L.; Costa, N.; Pavón, I.; Costa, S.; Arezes, P.; López, J.M.; De Arcas, G. Deep learning approaches for detecting freezing of gait in Parkinson’s disease patients through on-body acceleration sensors. Sensors 2020, 20, 1895. [Google Scholar] [CrossRef] [PubMed]
  58. Zadoo, S.; Singh, Y.; Singh, P.K. Automated Parkinson’s Disease Detection: A Review of Techniques, Datasets, Modalities, and Open Challenges. Int. J. Smart Sens. Intell. Syst. 2024, 17. [Google Scholar] [CrossRef]
  59. Krishnamurthi, R.; Kumar, A.; Gopinathan, D.; Nayyar, A.; Qureshi, B. An overview of IoT sensor data processing, fusion, and analysis techniques. Sensors 2020, 20, 6076. [Google Scholar] [CrossRef] [PubMed]
  60. Mei, J.; Desrosiers, C.; Frasnelli, J. Machine Learning for the Diagnosis of Parkinson’s Disease: A Review of Literature. Front. Aging Neurosci. 2021, 13, 633752. [Google Scholar] [CrossRef]
  61. Rana, A.; Dumka, A.; Singh, R.; Panda, M.K.; Priyadarshi, N.; Twala, B. Imperative role of machine learning algorithm for detection of Parkinson’s disease: Review, challenges and recommendations. Diagnostics 2022, 12, 2003. [Google Scholar] [CrossRef]
  62. Giannakopoulou, K.M.; Roussaki, I.; Demestichas, K. Internet of things technologies and machine learning methods for Parkinson’s disease diagnosis, monitoring, and management: A systematic review. Sensors 2022, 22, 1799. [Google Scholar] [CrossRef]
  63. Mughal, H.; Javed, A.R.; Rizwan, M.; Almadhor, A.S.; Kryvinska, N. Parkinson’s disease management via wearable sensors: A systematic review. IEEE Access 2022, 10, 35219–35237. [Google Scholar] [CrossRef]
  64. Perumal, S.V.; Sankar, R. Gait and tremor assessment for patients with Parkinson’s disease using wearable sensors. ICT Express 2016, 2, 168–174. [Google Scholar] [CrossRef]
  65. Ramdhani, R.A.; Khojandi, A.; Shylo, O.; Kopell, B.H. Optimizing Clinical Assessments in Parkinson’s Disease Through the Use of Wearable Sensors and Data Driven Modeling. Front. Comput. Neurosci. 2018, 12, 72. [Google Scholar] [CrossRef]
  66. Young, F.; Mason, R.; Morris, R.E.; Stuart, S.; Godfrey, A. IoT-enabled gait assessment: The next step for habitual monitoring. Sensors 2023, 23, 4100. [Google Scholar] [CrossRef] [PubMed]
  67. Keogh, A.J.; Dorn, J.F.; Walsh, L.; Calvo, F.; Caulfield, B. Comparing the usability and acceptability of wearable sensors among older Irish adults in a real-world context: An observational study. JMIR Hum. Factors 2020, 8, e17613. [Google Scholar] [CrossRef]
  68. Moglia, A.; Georgiou, K.; Marinov, B.; Georgiou, E.; Berchiolli, R.N.; Satava, R.M. 5G in Healthcare: From COVID-19 to Future Challenges. IEEE J. Biomed. Health Inform. 2022, 26, 4187–4196. [Google Scholar] [CrossRef]
  69. Fechet, R.; Petrariu, A.I.; Graur, A. Partial discharge and internet of things: A switchgear cell maintenance application using microclimate sensors. Sensors 2021, 21, 8372. [Google Scholar] [CrossRef]
  70. Minguez, E.; Faundez-Zanuy, M. Low Cost Fall Detection Based on Cortex M4. In Proceedings of the 42nd International Conference on Telecommunications and Signal Processing (TSP), Budapest, Hungary, 1–3 July 2019; pp. 36–40. [Google Scholar] [CrossRef]
  71. Kulakli, A.B.; Erciyes, K. Time synchronization algorithms based on Timing-sync Protocol in Wireless Sensor Networks. In Proceedings of the 23rd International Symposium on Computer and Information Sciences, Istanbul, Turkey, 27–29 October 2008; pp. 1–5. [Google Scholar] [CrossRef]
  72. Wu, Y.; Zou, D.; Liu, P.; Yu, W. Dynamic magnetometer calibration and alignment to inertial sensors by Kalman filtering. IEEE Trans. Control Syst. Technol. 2017, 26, 716–723. [Google Scholar] [CrossRef]
  73. Zafeiropoulos, N.; Bitilis, P.; Kotis, K. Wear4PDmove: An Ontology for Knowledge-based Personalized Health Monitoring of PD Patients. In Proceedings of the 22nd International Semantic Web Conference (ISWC) (Posters/Demos/Industry), Athens, Greece, 6–10 November 2023. [Google Scholar]
  74. Swami, S.; Krishna Prasad, S.J.; Mohana Kumar, S. Detection and Prediction of Neurological Disorder Using Tremor Signals and Machine Learning Algorithms. In Proceedings of the 2021 International Conference on Recent Trends on Electronics, Information, Communication & Technology (RTEICT), Bengaluru, India, 27–28 August 2021; IEEE: New York, NY, USA, 2021; pp. 43–50. [Google Scholar] [CrossRef]
  75. Nahm, F.S. Receiver operating characteristic curve: Overview and practical use for clinicians. Korean J. Anesthesiol. 2022, 75, 25–36. [Google Scholar] [CrossRef] [PubMed]
  76. Rashnu, A.; Salimi-Badr, A. Integrative Deep Learning Framework for Parkinson’s Disease Early Detection using Gait Cycle Data Measured by Wearable Sensors: A CNN-GRU-GNN Approach. arXiv 2024, arXiv:2404.15335. [Google Scholar] [CrossRef]
  77. Huang, Z.; Qiu, Z.; Chen, Y.; Wu, H.; Li, S.; Qin, J.; Wei, Y.; Xu, Y.; Fu, W. GLSTGNN: Parkinson’s Disease Assessment Using Global-Local Spatiotemporal Features from Gait Signals in the Internet of Medical Things. SSRN Electron. J. 2024. [Google Scholar] [CrossRef]
  78. He, T.; Chen, J.; Xu, X.; Fortino, G.; Wang, W. Early detection of Parkinson’s disease using deep NeuroEnhanceNet with smartphone walking recordings. IEEE Trans. Neural Syst. Rehabil. Eng. 2024, 32, 3603–3614. [Google Scholar] [CrossRef] [PubMed]
  79. Post, E.; Veldkamp, K.; Timmermans, N.; Soriano, D.; Kasalica, V.; Kok, P.; Cagnan, H.; Bloem, B.; Little, M.; Raykov, Y.; et al. ParaDigMa—A toolbox for deriving Parkinson’s disease Digital Markers from real-life wrist sensor data (v0.4.2). Zenodo 2025. [Google Scholar] [CrossRef]
  80. Robitaille, É.; Paquette, M.C.; Durette, G.; Bergeron, A.; Dubé, M.; Doyon, M.; Mercille, G.; Lemire, M.; Lo, E. Implementing a Rural Natural Experiment: A Protocol for Evaluating the Impacts of Food Coops on Food Consumption, Resident’s Health and Community Vitality. Methods Protoc. 2022, 5, 33. [Google Scholar] [CrossRef] [PubMed]
  81. Yahyaoui, A.; Said, A.; Abdellatif, T. HIPAA and GDPR Compliance in IoT Healthcare Systems. In Advances in Model and Data Engineering in the Digitalization Era; Springer: Cham, Switzerland, 2024. [Google Scholar] [CrossRef]
  82. Thapa, C.; Camtepe, S. Precision Health Data: Requirements, Challenges and Existing Techniques for Data Security and Privacy. arXiv 2020, arXiv:2008.10733. [Google Scholar] [CrossRef]
  83. Zafeiropoulos, N.; Bitilis, P.; Tsekouras, G.E.; Kotis, K. Evaluating Ontology-Based PD Monitoring and Alerting in Personal Health Knowledge Graphs and Graph Neural Networks. Information 2024, 15, 100. [Google Scholar] [CrossRef]
Figure 1. PRISMA Flowchart for Data Collection and Integration.
Figure 1. PRISMA Flowchart for Data Collection and Integration.
Applsci 15 10541 g001
Figure 2. PRISMA Flowchart for AI-Driven Detection.
Figure 2. PRISMA Flowchart for AI-Driven Detection.
Applsci 15 10541 g002
Figure 3. Proposed Approach.
Figure 3. Proposed Approach.
Applsci 15 10541 g003
Table 1. Wearable Smartwatch and Sensor Technologies.
Table 1. Wearable Smartwatch and Sensor Technologies.
DeviceSensorsFeaturesBattery LifeData Streaming
Apple Watch (Cupertino, CA, USA)Accelerometer, Gyroscope, Heart Rate MonitorCommercial-grade PD symptom tracking~18 hBLE, Wi-Fi
Samsung Galaxy Watch (Suwon, Republic of Korea)Accelerometer, Gyroscope, Heart Rate MonitorCommercial-grade PD symptom tracking~24 hBLE, Wi-Fi
Actigraph GT9X (Pensacola, FL, USA)3-Axis AccelerometerResearch-grade motion tracking10+ daysUSB
Movesense Sensor (Vantaa, Finland)IMUHigh-resolution motion analysisVariesBLE
Empatica E4 (Cambridge, MA, USA)IMU, EDA SensorMedical-grade physiological tracking~24 hBLE
Table 2. Sensor Data Collection Sampling Rates.
Table 2. Sensor Data Collection Sampling Rates.
Sensor TypeTypical Sampling Rate (Hz)ApplicationRelated Paper
Accelerometer50–100Bradykinesia, tremor detection[38,66]
Gyroscope50–100Motion classification[65]
IMU100–200High-resolution movement tracking[23]
Magnetometer10–50Orientation tracking[37]
Heart Rate Monitor1–10Physiological variability tracking[39]
Table 3. Comparison of Traditional vs. Ontology-Based Sensor Data Integration.
Table 3. Comparison of Traditional vs. Ontology-Based Sensor Data Integration.
Integration MethodFeaturesLimitations
Traditional Synchronization/alignmentAligns raw sensor streamsRequires manual calibration
Signal NormalizationRescales sensor dataMay lose fine-grained details
Ontology-Based IntegrationStandardizes and semantically integrate sensor data using medical and sensor/IoT-based ontologiesComputationally expensive on edge devices
Table 4. Comparison of Commonly Used ML Models.
Table 4. Comparison of Commonly Used ML Models.
ML ModelAccuracy (%)AUROC 1Applications in PDRelated Papers
SVM87.75–94.50.91Tremor classification, early-stage PD detection[32,37,38]
RF90–960.92Bradykinesia detection, general movement classification[4,52,74]
kNN91.70.89Tremor vs. bradykinesia differentiation[4]
ANN860.94General movement classification[10,60]
1 The AUROC score summarizes the ROC curve into a single number that describes the performance of a model for multiple thresholds at the same time [75].
Table 5. Comparison of Commonly Used DL Models.
Table 5. Comparison of Commonly Used DL Models.
DL ModelKey StrengthsChallengesApplications in PDRelated Papers
CNNEffective in spatial feature extraction; Suitable for tremor detectionComputationally expensive; Requires large, labeled datasetsTremor classification, motion pattern recognition[24,33]
LSTMCaptures long-term dependencies; Effective for sequential data analysisProne to overfitting; Requires large temporal datasetsGait analysis, bradykinesia severity classification[4,15,24]
CNN-LSTMCombines spatial and temporal feature extraction; Improves classification accuracyHigh computational requirementsHybrid tremor and bradykinesia classification[4]
GNNModel complex relationships; Effective in multi-modal data integrationHigh computational cost; Requires structured data representationsPD symptom progression tracking, medication adherence monitoring[7,50,76,77]
Table 6. Open-Source Tools and Datasets Information.
Table 6. Open-Source Tools and Datasets Information.
Open-Source Tool/DatasetDescriptionLicenseLast UpdatedRelated Paper
TremorNetDL framework for PD tremor classificationBSD 3-Clause “New” or “Revised” License7 months ago[54]
PDkitPython toolkit for digital PD assessment and biomarker analysisMIT license2 years ago[16]
EdgeML for PDML models for PD detection on edge devices-2 years ago[24]
GaitPDOpen dataset for gait analysis in PD-5 months ago[20]
Wearable Sensor Data RepositoryPublic dataset for wearable-based PD monitoringMIT license9 months ago[78]
mPower DatasetSmartphone-based PD monitoring datasetMIT license5 years ago[9]
ParaDigMaPython toolbox for processing wearable wrist sensor dataApache-2.0 license1 month ago[79]
Disclaimer/Publisher’s Note: The statements, opinions and data contained in all publications are solely those of the individual author(s) and contributor(s) and not of MDPI and/or the editor(s). MDPI and/or the editor(s) disclaim responsibility for any injury to people or property resulting from any ideas, methods, instructions or products referred to in the content.

Share and Cite

MDPI and ACS Style

Stefanou, E.E.; Bitilis, P.; Bouchouras, G.; Kotis, K. Collecting, Integrating and Processing IoT Sensor Data on Edge Devices for PD Monitoring: A Scoping Review. Appl. Sci. 2025, 15, 10541. https://doi.org/10.3390/app151910541

AMA Style

Stefanou EE, Bitilis P, Bouchouras G, Kotis K. Collecting, Integrating and Processing IoT Sensor Data on Edge Devices for PD Monitoring: A Scoping Review. Applied Sciences. 2025; 15(19):10541. https://doi.org/10.3390/app151910541

Chicago/Turabian Style

Stefanou, Eleftherios Efkleidis, Pavlos Bitilis, Georgios Bouchouras, and Konstantinos Kotis. 2025. "Collecting, Integrating and Processing IoT Sensor Data on Edge Devices for PD Monitoring: A Scoping Review" Applied Sciences 15, no. 19: 10541. https://doi.org/10.3390/app151910541

APA Style

Stefanou, E. E., Bitilis, P., Bouchouras, G., & Kotis, K. (2025). Collecting, Integrating and Processing IoT Sensor Data on Edge Devices for PD Monitoring: A Scoping Review. Applied Sciences, 15(19), 10541. https://doi.org/10.3390/app151910541

Note that from the first issue of 2016, this journal uses article numbers instead of page numbers. See further details here.

Article Metrics

Back to TopTop