Next Article in Journal
A Multimodal Framework for Advanced Cybersecurity Threat Detection Using GAN-Driven Data Synthesis
Next Article in Special Issue
Challenges of Tunnel Support in Low Overburden Zones in Urban Areas—Case Study
Previous Article in Journal
A Rotation Target Detection Network Based on Multi-Kernel Interaction and Hierarchical Expansion
 
 
Font Type:
Arial Georgia Verdana
Font Size:
Aa Aa Aa
Line Spacing:
Column Width:
Background:
Article

Comparative Analysis of the NorSand and HS Small Constitutive Models for Evaluating Static Liquefaction in a Silt Derived from Mine Tailings

1
School of Civil Engineering, Pontificia Universidad Católica de Valparaíso, Av. Brasil 2147, Valparaíso 2340000, Chile
2
Faculty of Engineering and Science, Universidad Adolfo Ibáñez, Peñalolén 7941169, Chile
3
Department of Civil Works and Geology, Catholic University of Temuco, Temuco 4780000, Chile
4
Department of Civil Engineering, Universidad de Piura, Piura 20001, Peru
*
Authors to whom correspondence should be addressed.
Appl. Sci. 2025, 15(15), 8726; https://doi.org/10.3390/app15158726
Submission received: 14 June 2025 / Revised: 29 July 2025 / Accepted: 29 July 2025 / Published: 7 August 2025
(This article belongs to the Special Issue Mining Engineering: Present and Future Prospectives)

Abstract

The representation and assessment of static liquefaction in mine tailings is a significant challenge due to the severe environmental and social damage it can cause. This phenomenon, known for its catastrophic nature, is triggered when the undrained shear strength is exceeded by a static loading stress. In this study, the constitutive models HSS and NS were evaluated to calibrate the experimental curves from an isotropically consolidated undrained (CIU) triaxial test on a low-plasticity silt derived from mine tailings. An axisymmetric model was developed in Plaxis 2D for calibration, followed by a sensitivity analysis of the parameters of both constitutive models, using the RMSE to validate their accuracy. The results indicate that the proposed methodology adequately simulates the experimental curves, achieving an RMSE of 8%. After calibration, a numerical model was implemented to evaluate the propagation of the PFS of a mine tailings storage facility using both models, in terms of excess pore pressures, shear strains, and p’-q diagrams at three control points. The results show that both models are capable of representing the PFS; however, the HSS model reproduces the experimental curves more accurately, establishing itself as an ideal tool for simulating undrained behavior and, consequently, the phenomenon of static liquefaction in mine tailings.

1. Introduction

Since the beginning of the 21st century, there has been a significant increase in the extraction of metals and minerals, which has resulted in a substantial rise in mining waste and, consequently, in the number of TSFs [1,2]. In Chile, several mining projects include the construction of tailings dams exceeding 100 m in height, such as Ovejería (120 m), Las Tórtolas (170 m), Quillayes (198 m), and El Mauro (237 m) [3]. These structures are essential for the controlled management of mining waste; however, they also pose a significant risk in the event of failure. Historical records of disasters associated with TSFs, as demonstrated by recent incidents around the world [4], highlight the potentially devastating impacts of such failures on the environment and nearby communities [5]. Notable examples include the failure of the Córrego do Feijão dam in Brumadinho, Brazil, in 2019, which resulted in 272 fatalities [6]; the collapse of the Fundão dam in Mariana, Brazil, in 2015, which is considered the most severe environmental disaster in the history of the global mining industry in terms of tailings volume released and extent of damage; and the recent tailings failure at Las Cenizas mine in Cabildo, Chile, in June 2024, which caused significant environmental impacts on water resources and agricultural soils in surrounding communities [7,8].
The primary cause of these disasters is the onset of instability under monotonic loading in granular materials, commonly referred to as static liquefaction or flow failure [9]. Liquefaction is associated with the sudden loss of shear strength in soil, followed by large deformations [10]. This type of failure occurs when saturated soils experience a sudden loss of strength due to an increase in pore water pressure, potentially leading to TSF failure [11,12].
In this context, the use of constitutive models emerges as a valuable tool for evaluating and predicting the behavior of TSFs under various loading conditions [13]. These models enable the assessment of stability, deformation analysis, and evaluation of static liquefaction potential [14].
This study compares two constitutive models to determine which is more suitable for simulating undrained stress paths and, therefore, for assessing the potential for static liquefaction. The constitutive models evaluated are HSS and NS. The HSS model has extensive empirical support for capturing soil stiffness and nonlinearity in the small-strain range [15]; it is based on plasticity theory and includes soil dilatancy. In contrast, the NS model is grounded in critical state soil mechanics and uses the state parameter to control soil behavior [16].
Over the past two decades, literature reviews have shown that various constitutive models have been developed to represent static liquefaction, such as Mohr–Coulomb, Hyperbolic, and Hardening Soil. The NS model is capable of capturing key aspects of plastic soil behavior, including critical state phenomena [17]. On the other hand, the HSS model excels at simulating elasto-plastic behavior and is versatile in modeling undrained conditions. These two models were selected for this research due to their respective abilities to address different aspects of soil behavior, allowing for a comprehensive comparison of their results against experimental data. In this regard, selecting the most appropriate model remains a challenge, as both have specific advantages and limitations [18].
CIU triaxial test data provided the experimental basis for calibrating the HSS and NS constitutive models in subsequent phases of this study. These experimental data were later used to perform parameter fitting to evaluate which constitutive model best reproduces the observed behavior in the laboratory tests.
The calibration results indicate that the proposed methodology enables the simulation and representation of the experimental curves from a CIU test on a tailings sample classified as a silt-like soil. Through the methodology implemented in this study, key factors governing the configuration of the simulated curves were identified. A combination of sensitivity analysis, error analysis, and validation using an axisymmetric model allowed for an optimal representation of the experimental results.
The main innovation of this study lies in the development and implementation of a semi-automated calibration methodology for constitutive models using the SoilTest module of PLAXIS 2D (version 2024.1 was used) in combination with a Python script. This tool enables continuous and efficient calibrations without the need to adjust parameters for each confinement condition manually. In this way, the time invested in the process is significantly optimized, and the selection of relevant variables for simulating soil behavior is improved, representing a methodological advancement over more traditional, manual, and segmented approaches.
The contribution of this research resides not only in the efficiency of the calibration process but also in its universal applicability: the proposed methodology can be adapted to any constitutive model, regardless of its complexity or number of variables. This flexibility broadens the scope of geotechnical analysis in tailings engineering projects. In particular, it is highlighted that although the NS model presents a larger number of input parameters, its formulation based on the critical state allows for a more accurate capture of the mechanisms associated with static liquefaction in silty soils, underscoring its potential as an advanced tool for stability assessment under undrained conditions.
The purpose of this research is to compare the NS and HSS constitutive models to evaluate static liquefaction in copper tailings storage facilities. A sensitivity analysis was conducted to calibrate the parameters of both constitutive models in PLAXIS 2D, aiming to identify which model more accurately captures soil behavior under static liquefaction conditions, based on CIU test results. First, the response differences between the two models are evaluated through sensitivity analysis, identifying the influence of each model’s parameters on the calibration process. Second, the calibration error is compared with the amount of data used to determine which constitutive model offers a more accurate representation based on real test data [19]. Subsequently, the model comparison is validated by simulating an axisymmetric model in PLAXIS 2D, in order to establish which of the selected models exhibits a better correlation with empirical results.
This study proposes a methodological framework for calibrating the experimental curves of CIU triaxial tests using PLAXIS 2D, leveraging the SoilTest module and implementing an axisymmetric model, followed by an optimization phase carried out using Python. Also, the only available data source was anisotropic undrained triaxial (CIU) tests, which limited the possibility of using traditional methods to estimate initial values, such as empirical correlations, oedometer tests, or resonant column tests. Faced with this limitation, a Python-based automatic calibration methodology was developed, which works directly with the PLAXIS 2D SoilTest tool. This strategy allowed the parameters of the constitutive models to be adjusted efficiently and consistently with the experimental curves, without relying on initial assumptions from other types of tests.

2. Methodology

The methodology was structured into several stages, each designed to enable a comparative analysis between the NS and HSS constitutive models against experimental data from undrained triaxial tests, as shown in Figure 1.
The first stage involved a theoretical analysis of both constitutive models. The NS model is widely used to simulate the behavior of liquefiable sands under quasi-static loading conditions, owing to its ability to capture stress-state-dependent behavior and the evolution of the state parameter. Conversely, the HSS model is an extension of the Hardening Soil model that incorporates small-strain stiffness, allowing for improved representation of the initial response of granular materials.
A sensitivity analysis of the model parameters was conducted using the SoilTest module in PLAXIS 2D. This analysis identified the most influential parameters affecting the model response, which was critical for calibration. Prioritizing the accurate estimation of these key parameters enhances the reliability of the model predictions.
On the other hand, a Python script was developed to automate the curve-fitting process using an optimization approach based on the RMSE. This tool was essential for achieving better alignment between the stress–strain curves generated by SoilTest and the experimental data derived from undrained triaxial tests. The relevance of this approach has been highlighted in previous studies, such as Benz (2007) [20], which emphasized the importance of validating constitutive models to ensure their applicability in real geotechnical contexts. Also, using the calibrated parameters, an axisymmetric model was constructed in PLAXIS 2D to replicate the triaxial test. This step enabled the validation of the behavior observed in the SoilTest module, confirming that the numerical model accurately reproduces the dilative behavior observed in the experimental curves.
An automated parametric calibration procedure was implemented through a Python script connected to the SoilTest module of PLAXIS 2D. The constitutive model parameters were iteratively adjusted using an algorithm that overwrites the input values and runs consecutive simulations, evaluating the degree of fit against the experimental data. Validation of each parameter set was performed by comparing the numerical response with the curves obtained from CIU triaxial tests, specifically the deviatoric stress versus axial strain relationship and the excess pore pressure versus axial strain evolution. A valid calibration was considered one that exhibited physical consistency and an acceptable qualitative and quantitative correspondence with the behavior observed in the laboratory tests.
Finally, the performance of each model was assessed to determine which one more faithfully represented the actual behavior of the material. This evaluation was based on quantitative error metrics and qualitative observation of key features such as dilatancy and peak strength in the stress–strain response. The comparison provided insights into the predictive capabilities and limitations of each model under undrained loading conditions.
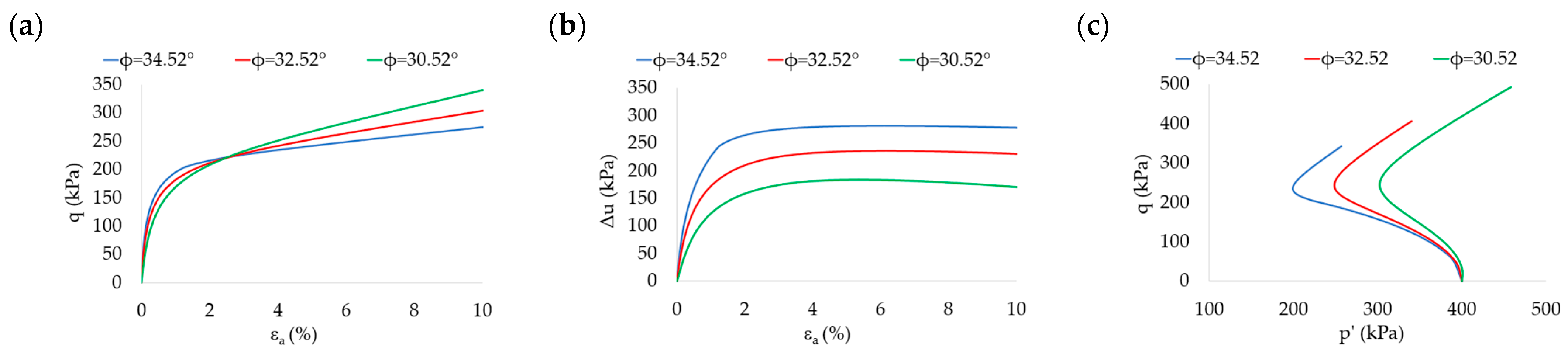
The samples used in the CIU triaxial tests were obtained from fresh copper tailings sourced from a sulfide concentrator plant located in northern Chile. The specimens were prepared using the moist tamping method to achieve a density corresponding to 81% of the Standard Proctor maximum dry density. Additionally, according to the geotechnical design firm responsible for the project, the water content of the samples was approximately 16% [21]. The main physical properties of the material are presented below in Table 1. The soil under study corresponds to a low-plasticity silt. Figure 2 shows the particle size distribution curve of the material, as reported by Gallardo et al. [22].
The experimental analysis for obtaining the curves was carried out using the CIU triaxial test, under controlled conditions that simulate the field behavior of silt-like mine tailings [28]. These tests were selected due to their relevance in evaluating the phenomenon of static liquefaction, as such conditions represent states in which excess pore pressure can rapidly accumulate in mine tailings storage facilities, potentially leading to a sudden loss of shear strength.
Standard cylindrical soil specimens were used, with dimensions of 38 mm in diameter and 76 mm in height, a dry density of 16.5 kN/m3, and an estimated void ratio of e = 0.8.
The specimens were subjected to prior isotropic consolidation to ensure full saturation of the material [29]. The tests were conducted under three different confining pressures: 100, 200, and 400 kPa, up to an axial strain of approximately 20%. These confining pressures were selected to represent a range of field-relevant conditions.
Figure 3 presents the stress–strain response curves (a), pore pressure–strain curves (b), and p’–q stress path diagrams (c).
The specimens were reconstituted using the moist tamping method. To optimize specimen saturation, CO2 was applied through back pressure from the base of the sample (upward flow) for 30 min. Subsequently, and still using upward flow through back pressure, the sample was saturated at a pressure of 5 kPa with distilled and demineralized water with neutral pH. The water flow was stopped once a water volume equivalent to four times the void volume of the specimens had been reached. Table 2 shows the conditions of each specimen and the applied pressures in the triaxial tests.

3. Sensitivity Analysis of the NorSand and HSSmall Models Using SoilTest

The validation of the amount of data used to represent the deviatoric stress (q) versus mean effective stress (p) curves, through the SoilTest tool implemented in Plaxis®, is crucial to ensure that the curve calibration is both efficient and representative. Initially, 500 data pairs were used to define the discrete points of this curve, aiming to capture the entire stress–strain behavior, including the transitions between the contractive and dilative phases. However, it was observed that a larger amount of data does not always lead to improved model accuracy. Under this scenario, what happens when the curve is over- or under-dimensioned? To address this question, a comparative analysis was conducted using datasets of 40, 250, and 1000 points. For this study, a dataset of 250 points was found to be sufficient to achieve an accurate simulation of the stress path in the p’-q diagram, as shown in Figure 4. This approach allowed for the evaluation of the model’s sensitivity to the number of points used and helped determine how the curve responded under different scenarios for the three confining pressures of 400 kPa, 200 kPa, and 100 kPa.
The results showed that using 250 data points provided an optimal curve configuration. Below this quantity, the curve failed to adequately capture the smoothness required to accurately represent soil behavior. Straight segments and abrupt transitions were evident, which did not align with the experimental curves. When the number of data points was undersized, the calibration did not simulate the experimental curve behavior; instead, it tended to produce a rough shape due to the lack of sufficient points for proper definition. Conversely, when the curve was oversized, it tended to exaggerate the structure of the experimental curve due to the excessive number of data points [30].
The sensitivity analysis performed during the calibration using the SoilTest tool was essential for understanding the impact of each parameter on the stress–strain and pore pressure curves. This analysis focused on identifying the most influential variables of the constitutive models through systematic modification of each one. Initially, a preliminary calibration was conducted to obtain an approximate fit to the experimental curves. Based on this initial calibration, a procedure was structured to individually vary each parameter [31].
To perform this analysis, a methodology was established in which each parameter governing the constitutive model was modified under three scenarios: (i) a significant decrease in the specific variable, (ii) maintaining the calibrated value from the previous step, and (iii) a significant increase in the parameter. Each variable was analyzed individually: the state parameter was varied by −0.03 and 0.03; the hardening parameters were reduced by 90% and increased by 900%; and the critical friction ratio was varied by approximately 30%. The choice of a ±30% variation range responds to the need for a sensitivity analysis that identifies which parameters govern the material behavior under dilative conditions. This approach aims to observe the overall model response to significant parameter changes and thus recognize their influence on the shape of the stress paths obtained from CIU triaxial tests. The resulting information is key to establishing a more efficient and well-founded calibration, as it allows focusing adjustment efforts on the most sensitive parameters.
This process aimed to capture exaggerated variations and understand the influence of each parameter. The procedure was designed to observe how these changes affected the deviatoric stress vs. axial strain curves, pore pressure vs. axial strain curves, and stress paths in the p’-q diagram.
The following section presents the constitutive models addressed in this study, along with the parameters used in the calibration of the experimental curves. NS is an elasto-plastic model based on CSSM, designed to describe soil behavior under static liquefaction and dilatancy conditions. It uses the state parameter (ψ0) as a key variable to represent dilatancy in dense soils and liquefaction in loose soils [32]. The calibrated parameters for the NS model are shown in Table 3.
The most dominant parameter is the state parameter (ψ0), which governs the stress path (see Figure 5).
Subsequently, the hardening parameters (H0 and Hψ) are identified, which control the strength and pore pressure (see Figure 6 and Figure 7, respectively).
Two parameters have a significant impact on the calibration, namely the shear modulus (Gref), which controls the initial elastic stiffness of the soil (see Figure 8).
The critical friction ratio (Mtc) controls the soil’s shear strength when it reaches the critical state, that is, when the material experiences no changes in volume or stress during deformation [33] (see Figure 9).
The HSS model, based on plasticity theory and formulated as an elasto-plastic model, stands out for its ability to capture the nonlinear behavior of soils, especially at small strains [34]. Its main advantage lies in considering the dependency of the elastic modulus on the strain level, which improves accuracy in simulations under cyclic or static loading conditions [35]. Table 4 presents the calibrated parameters of the HSs model.
The dependency of the curve on the friction angle (ϕ) is evident. This parameter defines the shear strength and is critical for configuring the peak of the stress–strain strength curve (see Figure 10). It is worth noting that, regarding the deviatoric stress versus axial strain curve, although the curves initially follow the expected theoretical trend, beyond a certain strain (~2.5%), the curve with the highest ϕ exhibits a relative decrease in deviatoric stress compared to the curves with lower ϕ. This behavior is based on the fact that an increase in ϕ can intensify the dilatant behavior of the material, leading to an over-strength followed by stiffness degradation associated with softening mechanisms [36]. This behavior is consistent with the formulation of the HSS model and justifies the observed curve behavior.
On the other hand, a significant impact is observed on the stress path curve with the variation in the parameter K 0 n c (see Figure 11c). This parameter relates to the distribution of lateral and vertical stresses in the soil under initial consolidation conditions (see Figure 11).
The parameters presented in Table 3 and Table 4 were estimated and adjusted using a sensitivity analysis to represent the dilative behavior of the CIU triaxial tests, without resorting to values estimated through empirical correlations or other tests. On the other hand, the initial state parameters (ψ0) in NS and the reference shear modulus (Gref) in HSS were key in defining the initial stiffness, dilatancy, and peak strength.
During the parameter adjustment process, the major challenge was to identify common variables between the models to avoid altering the intrinsic material parameters. For this reason, a correlation between the parameters of both constitutive models was performed to achieve consistent calibration. Although the models represent different approaches to simulating soil behavior, they share some variables that allow a smoother transition between them. One of the main correlatable parameters is the reference elastic shear modulus at a given pressure ( G r e f ). Additionally, the Poisson’s ratio (ν) appears in both models with the same role of describing lateral deformation relative to axial deformation under load. However, the configuration of these parameters cannot be identical, as they affect the shape of the stress–strain strength curve.
s i n ϕ = 3 M t c 6 + M t c
The effective friction angle (ϕ’) in the HSS model correlates with the critical state friction parameter ( M t c ) in the NS model, as shown in Equation (1). While the latter specifically focuses on friction at the critical state, both parameters serve to represent the soil’s shear strength. On the other hand, some model-specific parameters do not have direct correlations. NS includes plastic hardening parameters (H0 and Hψ), whereas HSS uses parameters (E50 and Eur) to describe the soil’s elasto-plastic response. Although these parameters cannot be directly interchanged, fundamental aspects such as elasticity, friction, and dilatancy, present in both models, allow data consistency when switching between the two simulation approaches [37].
During calibration, parameter correlation allowed an initial approximation of the curves for both models. Practice shows that correlated parameters do not necessarily replicate, as each constitutive model is based on different formulations and governed by different theories. Therefore, parameter variability depends exclusively on the material type and the specific model parameters under evaluation [38]. On the other hand, some model-specific parameters do not have direct correlations. NS includes plastic hardening parameters (H0 and Hψ), whereas HSS uses parameters (E50 and Eur) to describe the soil’s elasto-plastic response. Although these parameters cannot be directly interchanged, fundamental aspects such as elasticity, friction, and dilatancy, present in both models, allow data consistency when switching between the two simulation approaches [37].
Based on empirical experience and the development of this research, the NS model is capable of representing both contractive and dilative soil behavior, thus allowing analysis of the static liquefaction phenomenon. This is a feature that the HSS model cannot represent; instead, HSS simulates stiffness degradation under cyclic loading, making it more suitable for dynamic analysis [39]. However, the HSS model implements a flow rule [40] from dilatancy theory that relates volumetric change to the distance from the critical state line through the following formulation (Equation (2)):
ψ e , p Δ ψ = ψ e Δ e + ψ p Δ p
where dilatancy (ψ) is a function of the void ratio (e) and pressure (p), meaning dilatancy variation depends on changes in either variable.
In the HSS constitutive model, the void ratio is not considered a state variable and can therefore be excluded from the model equations. To evaluate static liquefaction—a phenomenon that occurs only under undrained, constant-volume paths—the void ratio remains constant. This implies that the HSS model is applicable for static liquefaction analysis as long as undrained conditions are considered, as proposed in this research. Under these conditions, the void ratio does not change, allowing proper use of the model for this type of analysis [41].
A total of 250 points were used as the base, according to the sensitivity analysis developed in Section 5. This number proved to be optimal for faithfully representing the triaxial test curve. This selection allowed for efficient calibration of both constituent models. The results obtained from calibration via parameter adjustment show significant accuracy in representing soil behavior for both the NS and HSS constitutive models, as observed in Figure 12, Figure 13 and Figure 14.

4. Curve Calibration Using an Axisymmetric Constitutive Model

To represent the geometry of the cylindrical experimental specimens, an axisymmetric model was implemented in Plaxis 2D, using dimensions of 1 m × 1 m to represent the soil domain under analysis. Once the geometric model was defined, the domain was discretized, and initial stress conditions, boundary conditions, and flow conditions were established [42]. Figure 15 shows the configuration of the specimen, including boundary and flow conditions.
The calibrated parameters for both constitutive models were directly applied to this geometry. The staged construction process integrated into the software was used to simulate the phases of the CIU triaxial test, which correspond to the red, blue, and green curves shown in Figure 16 and Figure 17. The process was divided into the following stages: (i) initial phase, (ii) consolidation phase, and (iii) shearing phase.
The initial phase initializes the specimen’s stress state using the “K0 procedure” calculation type. The consolidation phase simulates the isotropic consolidation stage of the experimental test, gradually applying vertical and lateral stress conditions [43].
It is important to note that the NS constitutive model, which is designed to capture the plastic behavior of soil, does not accurately represent the initial effective stress equilibrium or the volumetric strains associated with soil compressibility, due to its limited treatment of initial elastic behavior. Therefore, initial stress conditions must be established using the HSS model, which ensures a stable stress state before proceeding to the shearing phase with NS [44].
To rapidly apply the confining pressure, the “Plastic” calculation type was used with an initial time step (t = 0). Simultaneously, undrained conditions were simulated by keeping the flow boundaries closed, allowing the buildup of excess pore pressure in the modeled sample. Subsequently, drainage was allowed to simulate the consolidation process, enabling the gradual dissipation of pore pressures and reaching stress equilibrium. Finally, during the shearing phase, an axial deformation load was applied to the soil. Deviatoric stress and pore pressure behavior were monitored. As in the previous phase, a “Plastic” calculation type was used, and water flow was restricted to maintain undrained conditions.
This procedure was conducted for three confining pressures—100, 200, and 400 kPa—allowing the simulation of curves corresponding to the segmented lines (Axis), which were then compared with the experimental curves (semi-transparent color curves, HSS) previously defined.

5. Calibration Automation in Python

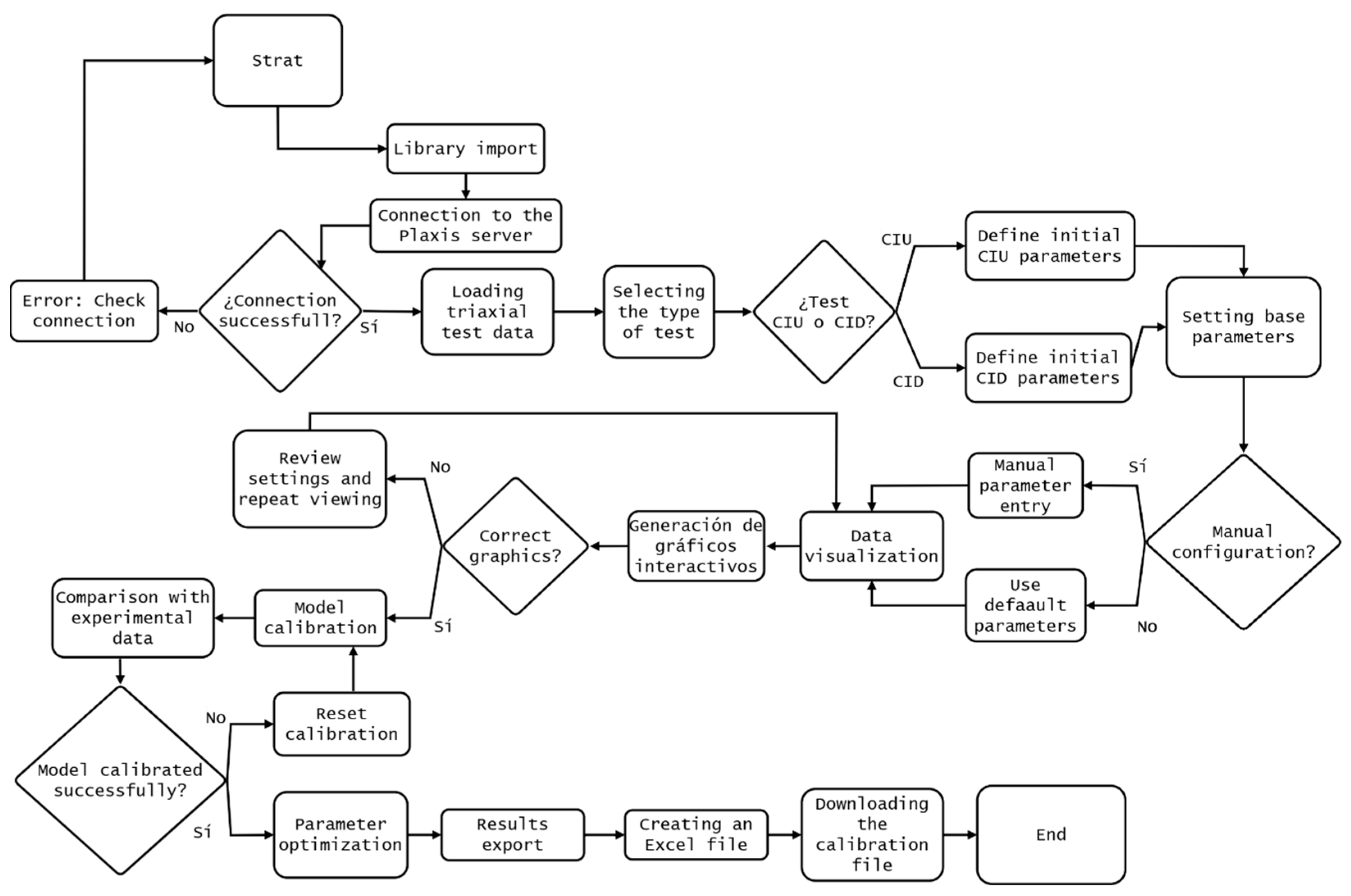
The calibration process automation was developed in Visual Studio Code, version 1.92 sing the Python programming language and represents a significant advancement in optimizing calibration efficiency. This automated approach adds value by simplifying and accelerating a process that is traditionally time-consuming and computationally intensive. The developed code not only facilitates the import of experimental data but also offers interactive tools to adjust parameters accurately and efficiently, reducing calibration time and improving result accuracy.
The Python code was designed to create a web-based user interface, which connects directly to the SoilTest tool in Plaxis 2D through a custom-built private server. This enables smooth interaction and allows comparison between experimental data and the model, eliminating the need for repetitive manual adjustments. The process begins with the option to select whether a “Drained” or “Undrained” analysis will be performed, along with the definition of the axial strain to be applied.
In this way, the system automatically reads the data and generates the experimental curves. The interface is designed to be intuitive, featuring a preview section that automatically generates an initial parameter range based on the input data, providing a starting point for the calibration process. Figure 18 shows the flowchart of the calibration and visualization process for the HSS constitutive model using Python.
The code includes a “Calibration” tab, where users can control and modify all relevant parameters. This tab allows users to make necessary adjustments to the HSS model, which are then introduced into the Plaxis environment via the SoilTest tool. Simulated curves are automatically generated and updated in real time with each parameter change, providing immediate visual feedback on how the curves evolve, greatly aiding calibration accuracy. Users can iteratively fine-tune the parameters until the simulated curves optimally match the experimental ones.
The automation enables quick and dynamic adjustments, offering users immediate feedback on the impact of parameter changes. This significantly improves the efficiency of the process and allows for a broader exploration of parameter combinations to achieve a more precise calibration. Figure 19 shows the user interface generated by the code.
Additionally, the procedure used to implement the developed code is described in detail, with usage notes provided in Supplementary Material S1. This practical approach enables anyone with basic knowledge of Python and the HSS constitutive model to implement and adapt the code in their soil analysis or tailings modeling projects.

6. Application: Identification of the PFS

Based on the results obtained during the calibration stage, the adjusted parameters were applied to a larger-scale analysis to evaluate the material behavior under more practical and realistic conditions. For this purpose, a plane strain model was developed in Plaxis 2D. A simple geometry was created to represent the behavior of the tailings storage facility, which has a height of 10 m and a slope of 29.7 degrees (1V:1.75H). For comparison purposes, an axisymmetric model with a height of 10 m and a slope of 29.7° was defined. This configuration does not respond to a specific design criterion but was established for demonstration purposes. The main objective was to evaluate the performance of the NS and HS constitutive models in identifying potential failure surfaces, confirming that both models are capable of adequately capturing this behavior, regardless of their internal formulation.
The HSS constitutive model was used to simulate the construction sequence, and a “Plastic” analysis type was carried out, which allows modeling the nonlinear behavior of the soil by capturing its transition from elastic to plastic once stresses exceed the yield limit. This type of analysis is useful for predicting both local and global failures, enabling the visualization of failure surfaces and evaluation of stability [45].
Subsequently, a time-dependent incremental load was applied to trigger static liquefaction. The load was applied at the surface of the tailings storage facility to simulate a rapid deposition of material. The procedure followed is similar to that described by Rivas et al. (2023) [41]. In both models, a global failure surface was identified. In the HSS model, the triggering load at the point of failure was 200 kPa, while for the NS model it was 118.8 kPa.
It is important to note that the NS model does not allow for an SRF analysis, as it mobilizes strength through a hardening variable instead of relying on a parameter that can be systematically reduced. For this reason, an alternative analysis was conducted in which the incremental surcharge allowed for visualization of the PFS in terms of shear deformation (see Figure 20).
Control points were established along the PFS identified in the numerical analysis of the tailings storage facility for both models to evaluate and compare soil behavior under critical loading conditions. Points A, B, and C were strategically selected in representative locations within the failure surface: Point A near the base, Point B in an intermediate zone, and Point C at the upper part of the surface. This distribution allows for analysis of how mechanical responses vary across different sections of the failure zone.
It is worth mentioning that although the identified failure surfaces for both models exhibit slight differences due to the specific formulations of each constitutive model, the control points were chosen to match the same relative coordinates within the failure surface. Figure 20 shows the control points placed along the PFS for both models.
From the control points, a deviatoric stress (q) vs. shear strain (γxy) graph was generated to assess how both models represent the evolution of shear deformations in response to applied stresses, as shown in Figure 21. The parameters used to generate the simulations presented in Figure 21, Figure 22 and Figure 23 correspond to those reported in Table 2 for the NS model and in Table 3 for the HSS model. These parameters were previously calibrated using the procedure described in the methodology section.
A steep slope is observed at control points A and B in the HSS model, indicating that the soil undergoes large deformations under relatively small deviatoric stresses. The low initial stiffness, as obtained during calibration, results in a rapid progression toward failure. In contrast, point C displays an opposite behavior: it shows the ability to withstand stress without developing critical deformations, making it less prone to imminent failure. Being located in an area with lower stress concentrations along the PFS, point C exhibits a more stable and controlled response, generating limited deformations even with increasing deviatoric stress.
Additionally, a “M-stage vs. excess pore pressure” graph was created to analyze how pore pressure evolves in the soil during the progression of loading stages, as shown in Figure 22.
Interpretation of this graph reveals that points A and B in both constitutive models exhibit dilative soil behavior. This is reflected in the development of negative pore pressures under shear stresses, which increase effective stress and reduce the likelihood of failure. For point C, the initial increase in pore pressure, a peak, and subsequent dissipation toward values near zero reflect a soil that initially exhibits contractive behavior but stabilizes through the dissipation of excess pressure. In Figure 23, the deviatoric stress vs. mean effective stress graph can be observed.
The curves from the HSS constitutive model display a steeper slope compared to those of the NS model, indicating a stiffer soil response. At point A, located near the base, the curves suggest that the soil experiences higher resistance to deviatoric stress, which implies that the base of the tailings deposit is less susceptible to static liquefaction due to higher confining stress. Conversely, point C suggests a higher likelihood of static liquefaction due to lower confinement.
The HSS model predicts a stiffer and less liquefiable behavior, making it more suitable for deeper layers. The NS model, in contrast, is better suited for evaluating liquefaction near the surface, where confining stresses are lower and dilative behavior is more pronounced.

7. Discussion of the Results

The use of computational simulation tools, combined with the increasing availability of experimental data, has streamlined the calibration process of constitutive models, enabling more precise automation [21]. Through automation, it is possible to accelerate parameter fitting, reduce the need for manual intervention, and obtain real-time feedback regarding the accuracy of the fit relative to experimental data. This approach not only enhances analysis efficiency but also enables broader parameter exploration, ultimately contributing to the precision of the simulated models.
The technical comparison between NS and HSS confirms that, although both models adequately represent silt behavior under undrained conditions, the HSS model presents computational efficiency and ease of automation compared to the NS model. Table 5 shows the summary as a comparison of the main strengths and weaknesses observed in the NS and HSS models during this study.
The main strengths and weaknesses observed in the NS and HSS models during this study are comparatively summarized in Table 5, which provides a clear view of the key differences between both two constitutive approaches.
Although the systematic literature review identified relevant studies related to the use of constitutive models in static liquefaction assessment, most did not address simulations applied to Mine Tailings or focus on detailed comparisons between NS and HSS models under the same conditions. For this reason, only a subset of the identified articles was useful for comparing the results of this work. Furthermore, the differences observed in the simulations, particularly in the liquefaction trigger load, are in line with those reported in previous studies, which highlight the sensitivity of the NS model to variations in density and stress state, while the HSS model tends to overestimate stiffness and underestimate post-peak strength loss in saturated soils with low plasticity.
The NS model, based on CSSM, has been widely employed to simulate static liquefaction in mining tailings due to its ability to capture the sudden loss of shear strength associated with pore pressure generation under monotonic loading. NS incorporates the state parameter (ψ), enabling a realistic representation of contractive behavior and liquefaction-induced instability in loose materials such as tailings [46,47,48,49].
Studies have shown that NS reliably reproduces the stress–strain response and liquefaction onset; however, it is highly sensitive to parameter calibration, requiring robust laboratory practices to ensure accuracy [47,50,51].
In contrast, the HSS model is an extension of the conventional Hardening Soil model, including small-strain stiffness behavior, yet it is not specifically formulated to simulate static liquefaction. Although the Hardening Soil model has been used in comparative analyses alongside NS and other advanced models, its ability to capture sudden strength loss and post-liquefaction behavior is limited compared to critical state-based formulations such as NS [46,50].
Direct comparisons between NS and advanced models (e.g., CASM and Hardening Soil) indicate that, while the predicted failure mechanisms may appear similar, significant differences exist regarding the level of disturbance required to trigger liquefaction. The model’s ability to represent sudden strength loss is the most relevant feature when assessing static liquefaction potential, while the specific constitutive formulation is of secondary importance [46]. NS stands out for its ability to simulate localized stress–strain paths and the progression of failure due to liquefaction, both of which are critical aspects in the evaluation of tailings dam stability [46,47,48].
Nevertheless, each model presents inherent limitations. In the case of NS, the main challenges include the following:
  • High sensitivity to parameter calibration: NS requires accurate calibration of critical state parameters, such as the CSL. Uncertainty in these parameters can lead to significant variability in the prediction of displacements, strains, and safety factors, particularly under low stress levels [47,50];
  • Simplified behavioral representation: Although NS is capable of reproducing liquefaction-induced strength loss, its CSSM-based formulation may not fully capture the behavior of tailings with variable composition or partial saturation ([51,52,53]);
  • Strong dependence on high-quality laboratory data: Reliable parameter determination is contingent upon high-quality triaxial testing, which can be challenging for heterogeneous tailings or in the absence of comprehensive datasets [47,54].
Similarly, limitations associated with the HSS model include the following:
  • Inability to simulate liquefaction: The HSS model is not designed to simulate the sudden loss of strength associated with static liquefaction, as it lacks the state parameter and does not account for pore pressure generation mechanisms under monotonic loading [46];
  • Restricted applicability: Its use is better suited to soils not susceptible to liquefaction. Applying it to tailings with high liquefaction potential may lead to underestimation of risks [46].
In summary, while NS offers advanced capabilities for modeling static liquefaction and associated failure mechanisms in loose tailings, it requires careful calibration and high-quality input data. HSS, though easier to implement and calibrate, is limited in its ability to model liquefaction phenomena. The selection of an appropriate constitutive model must therefore balance the complexity of the soil behavior, data availability, and the objectives of the geotechnical analysis.

8. Conclusions

The calibration results indicated an optimal and accurate fit of the simulated curves to the experimental curves obtained from CIU triaxial tests. It is concluded that the constitutive models addressed in this study are capable of adequately reproducing the behavior exhibited by the mining tailings soil classified as low-plasticity silt. Through the methodology implemented in this research, it was possible to identify key factors controlling the configuration of the simulated curves. Based on a sensitivity analysis, error assessment, and validation using the axisymmetric model, the best curve representation was achieved.
The analysis revealed that an intermediate dataset size of 250 data points provided the most accurate representation of the stress–strain curve, effectively capturing both the smooth transitions and critical inflection points. This dataset size allowed for a precise modeling of soil behavior without overfitting the model or omitting essential information due to insufficient data. This finding is crucial for future calibration studies, as it optimizes the time and computational resources required for a reliable soil behavior representation.
The automation of the HSS model represents a significant advancement in the calibration of curves using constitutive models. It also demonstrates the functionality and simplicity with which a code can be developed to enable a more dynamic calibration process. In addition, the automation of the NS model is proposed for future studies and recommended for implementation by researchers. Despite the results obtained in the calibration and simulation of soil behavior using the evaluated constitutive models, this study presents certain limitations that must be considered. Firstly, the analysis focused exclusively on the dilative behavior of a silty soil under fully saturated conditions (100%) and along undrained loading paths, which restricts the scope of the conclusions drawn. To move toward a more robust implementation, it is recommended to extend the study to drained conditions and to soils with contractive behavior, which would allow for evaluating whether the variables calibrated in this research remain optimal or require significant adjustments.
Likewise, the main limitations of this research stemmed from the gap in the literature with regard to the specific topic addressed. Although the literature that exists regarding constitutive models is extensive, most of it focuses on the HSS model, which benefits from broader empirical validation and is widely adopted in the mining industry.
In conclusion, the observed differences between the constitutive models stem from the theoretical foundations on which each is based. It was demonstrated that although the NS model is more suitable for evaluating phenomena such as static liquefaction—due to its emphasis on plasticity and critical state theory—the HSS model proved to be more accurate in calibrating the experimental curves. This is because, as previously mentioned, the HSS model is capable of simulating static liquefaction under undrained conditions, provided that there are no changes in the void ratio [20], thereby offering a more faithful representation of the conditions observed in the laboratory tests. Based on these results, it is concluded that the HSS model provides a more consistent representation compared to NS. However, it is important to note that for drained loading analyses, the NS model remains the most appropriate tool for assessing static liquefaction, given its formulation and empirical support.

Supplementary Materials

The following supporting information can be downloaded at: https://www.mdpi.com/article/10.3390/app15158726/s1, S1: Code for the automation of the calibration of the HSS constitutive model.

Author Contributions

Conceptualization, R.G. and M.M.-G.; methodology, E.A.; software, R.M.; validation, P.F.P. and C.C.; formal analysis, R.G.; investigation, M.M.-G.; resources, E.A., C.C. and P.F.P.; data curation, P.F.P., R.M. and W.A.; writing—original draft preparation, M.M.-G., W.A. and R.G.; writing—review and editing, W.A., C.C., E.A., P.F.P. and R.G.; visualization, R.G.; supervision, R.G., R.M. and P.F.P.; project administration, R.G. and E.A.; funding acquisition, R.G. and R.M. All authors have read and agreed to the published version of the manuscript.

Funding

This research received no external funding.

Institutional Review Board Statement

Not applicable.

Informed Consent Statement

Not applicable.

Data Availability Statement

The raw data supporting the conclusions of this article will be made available by the authors on request.

Conflicts of Interest

The authors declare no conflicts of interest.

Abbreviations

The main abbreviations used in this study are presented in the following table:
AbbreviationMeaning
CIUConsolidated Isotropically Undrained
HSSHardening Soil with Small-strain Stiffness
NSNorSand
RMSERoot Mean Square Error
PFSPotential Failure Surface
TSFsTailings Storage Facilities
MLSilt of Low Plasticity
CSSMCritical State Soil Mechanics
SRFStrength Reduction Factor
CASMClay and Sand Model
CSLCritical State Line

References

  1. Fernández-Naranjo, F.J.; Rodríguez, V.; Rodríguez, R.; Alberruche, M.E.; Arranz, J.C.; Vadillo, L. Liquefaction susceptibility assessment and study of ‘La Luciana’ tailings dam fault (Spain, 1960) based on historical documents | Análisis de la susceptibilidad a la licuefacción y estudio de la rotura del depósito de residuos mineros ‘La Luciana’ España. DYNA 2015, 82, 189–198. [Google Scholar] [CrossRef]
  2. Das, S.; Priyadarshana, A.; Grebby, S. Monitoring the risk of a tailings dam collapse through spectral analysis of satellite InSAR time-series data. Stoch. Environ. Res. Risk Assess. 2024, 38, 2911–2926. [Google Scholar] [CrossRef]
  3. Verdugo, R. Static liquefaction in the context of steady state/critical state and its application in the stability of tailings dams. Soil. Dyn. Earthq. Eng. 2024, 167, 108270. [Google Scholar] [CrossRef]
  4. Rico, M.; Benito, G.; Díez-Herrero, A. Floods from tailings dam failures. J. Hazard. Mater. 2008, 154, 79–87. [Google Scholar] [CrossRef]
  5. Chen, C.; Ma, B. Safety Assessment of Dam Failure of Tailings Pond Based on Variable Weight Method: A Case Study in China. Min. Metall. Explor. 2022, 39, 2401–2413. [Google Scholar] [CrossRef]
  6. de Lima, R.E.; de Lima Picanço, J.; da Silva, A.F.; Acordes, F.A. An anthropogenic flow type gravitational mass movement: The Córrego do Feijão tailings dam disaster, Brumadinho, Brazil. Landslides 2020, 17, 2895–2906. [Google Scholar] [CrossRef]
  7. do Carmo, F.F.; Kamino, L.H.Y.; Junior, R.T.; de Campos, I.C.; Carmo, F.F.D.; Silvino, G.; da Silva Xavier de Castro, K.J.; Mauro, M.L.; Rodrigues, N.U.A.; de Souza Miranda, M.P.; et al. Fundão tailings dam failures: The environmental tragedy of the largest technological disaster of Brazilian mining in global context. Assoc. Bras. De Cienc. Ecol. E Conserv. 2017, 11, 145–151. [Google Scholar] [CrossRef]
  8. González, A. Seremi Confirma Falla en Relave de Minera Las Cenizas Tras Denuncia de Contaminación en Río La Ligua. Nacional. Available online: https://www.biobiochile.cl/noticias/nacional/chile/2024/06/15/seremi-confirma-falla-en-relave-de-minera-las-cenizas-tras-denuncia-de-contaminacion-en-rio-la-ligua.shtml (accessed on 13 June 2024).
  9. Robles, J.M. The flow liquefaction phenomenon. Theoretical and practical approach. Geotecnia 2022, 2022, 3–32. [Google Scholar]
  10. Macedo, J.; Vergaray, L. State-based assessment of cyclic liquefaction manifestation. Soil Dyn. Earthq. Eng. 2024, 179, 108520. [Google Scholar] [CrossRef]
  11. Bokkisa, S.V.; Macedo, J.; Petalas, A.L.; Arson, C. Assessing static liquefaction triggering considering fabric anisotropy effects under the ACST framework. Comput Geotech 2022, 148, 104796. [Google Scholar] [CrossRef]
  12. Moss, R.E.S.; Gebhart, T.R.; Frost, J.D.; Ledezma, G.C.T. Flow-Failure Case History of the Las Palmas, Chile, Tailings Dam 2019; UC Berkeley: Berkeley, CA, USA, 2019. [Google Scholar]
  13. Quintero, J.; Gomes, R.C.; Rios, S.; Ferreira, C.; da Fonseca, A.V. Liquefaction assessment based on numerical simulations and simplified methods: A deep soil deposit case study in the Greater Lisbon. Soil. Dyn. Earthq. Eng. 2023, 169, 107866. [Google Scholar] [CrossRef]
  14. Vogel, A. Failures of dams—Challenges to the present and the future. In Safety, Failures and Robustness of Large Structures, Proceedings of the International Association for Bridge and Structural Engineering (IABSE), Helsinki, Finland, 14–15 February 2013; IABSE Workshop: Helsinki, Finland, 2013; pp. 178–185. [Google Scholar]
  15. Brinkgreve, R.B.J. Beyond 2000 in Computational Geotechnics, 1st ed.; Routledge: Abingdon, UK, 2019; pp. 2–3. [Google Scholar]
  16. Jefferies, M.G. Nor-Sand: A simple critical state model for sand. Geotechnique 1993, 43, 91–103. [Google Scholar] [CrossRef]
  17. Silva, A.V.; Gomes, G.J.C.; Huertas, J.R.C.; Cândido, E.S. Exploring Tailings Dam Stability Considering Uncertainties in the Critical State Parameters of the NorSand Model. Geotech. Geol. Eng. 2024, 42, 4721–4741. [Google Scholar] [CrossRef]
  18. Hussain, M.; Sachan, A. Static liquefaction and effective stress path response of Kutch soils. Soils Found. 2019, 59, 2036–2055. [Google Scholar] [CrossRef]
  19. Ziotopoulou, K.; Boulanger, R.W. Calibration and implementation of a sand plasticity plane-strain model for earthquake engineering applications. Soil. Dyn. Earthq. Eng. 2013, 53, 268–280. [Google Scholar] [CrossRef]
  20. Benz, T. Small-Strain Stiffness of Soils and Its Numerical Consequences, Mitteilung 55; Institut Für Geotechnik, Universität Stuttgart: Stuttgart, Germany, 2007. [Google Scholar]
  21. Nassr, A.; Javadi, A.; Faramarzi, A. Developing constitutive models from EPR-based self-learning finite element analysis. Int. J. Numer. Anal. Methods Geomech. 2018, 42, 401–417. [Google Scholar] [CrossRef]
  22. Sepúlveda, R.G.; Robert, E.S.; Camacho-Tauta, J. Assessment of the Self-Compaction Effect in Filtered Tailings Disposal under Unsaturated Conditions. Minerals 2022, 12, 422. [Google Scholar] [CrossRef]
  23. ASTM D854-14; Standard Test Methods for Specific Gravity of Soil Solids by Water Pycnometer 1. ASTM International: West Conshohocken, PA, USA, 2023.
  24. ASTM D2487-17e1; Standard Practice for Classification of Soils for Engineering Purposes (Unified Soil Classification System) 1. ASTM International: West Conshohocken, PA, USA, 2023.
  25. ASTM D4318-17e1; Designation: D4318 − 17’117’1 Standard Test Methods for Liquid Limit, Plastic Limit, and Plasticity Index of Soils 1. ASTM International: West Conshohocken, PA, USA, 2018.
  26. ASTM D698-07e1; Standard Test Methods for Laboratory Compaction Characteristics of Soil Using Standard Effort (12 400 ft-lbf/ft3 (600 kN-m/m3)) 1. ASTM International: West Conshohocken, PA, USA, 2012.
  27. ASTM D1557-12; Standard Test Methods for Laboratory Compaction Characteristics of Soil Using Modified Effort—D1557-12. ASTM International: West Conshohocken, PA, USA, 2021.
  28. Wang, L.; Sun, X.; Shen, S.; Wu, P.; Liu, T.; Liu, W.; Zhao, J.; Li, Y. Undrained triaxial tests on water-saturated methane hydrate-bearing clayey-silty sediments of the South China sea. Can. Geotech. J. 2021, 58, 351–366. [Google Scholar] [CrossRef]
  29. Bella, G.; Musso, G. Liquefaction susceptibility of silty tailings under monotonic triaxial tests in nearly saturated conditions. Geomech. Eng. 2024, 36, 247–258. [Google Scholar]
  30. Duttine, A.; Tatsuoka, U.; Lee, J.I.; Kongkitkul, W. Viscous Property of Toyoura Sand over A Wide Range of Shear Deformation Rate And Its Model Simulation. Soils Found. 2009, 49, 231–247. [Google Scholar] [CrossRef]
  31. Elgamal, Z.Y.A. Application of unconstrained optimization and sensitivity analysis to calibration of a soil constitutive model. Int. J. Numer. Anal. Methods Geomech. 2003, 27, 1277–1297. [Google Scholar]
  32. Cheng, Z.; Asce, M.; Jefferies, M.; Eng, P. Implementation and Verification of NorSand Model in General 3D Framework. In Proceedings of the Geo-Congress 2020, Geo-Congress 2020, Minneapolis, MN, USA, 25–28 February 2020. [Google Scholar]
  33. Handspiker, W.; Ghafghazi, M. A Review of the NorSand Constitutive Model’s Capabilities in Representing Common Loading Modes in Soil Mechanics. In Proceedings of the Geotechnical Special, Vancouver Convention Centre 1055 Canada Place, Vancouver, BC, Canada, 25–28 February 2024; pp. 294–303. [Google Scholar]
  34. Mitew-Czajewska, M. Parametric study of deep excavation in clays. Bull. Pol. Acad. Sci. Tech. Sci. 2018, 66, 747–754. [Google Scholar] [CrossRef]
  35. Dahal, B.K.; Regmi, S.; Paudyal, K.; Dahal, D.; KC, D. Enhancing Deep Excavation Optimization: Selection of an Appropriate Constitutive Model. CivilEng 2024, 5, 785–800. [Google Scholar] [CrossRef]
  36. Clayton, C.R.I. Stiffness at Small Strain: Research and Practice. Géotechnique 2011, 61, 5–37. [Google Scholar] [CrossRef]
  37. Vitali, F.P.M.; Vitali, O.P.M.; Celestino, T.B.; Bobet, A. Numerical analysis of relative density effects on shallow TBM tunnel excavation: Ground behavior and principal strains at surface in greenfield conditions. Tunn. Undergr. Space Technol. 2024, 154, 106104. [Google Scholar] [CrossRef]
  38. Ayala, J.; Fourie, A.; Reid, D. Improved cone penetration test predictions of the state parameter of loose mine tailings. Can. Geotech. J. 2022, 59, 1969–1980. [Google Scholar] [CrossRef]
  39. Sidorov, V.V.; Le, D.A. Investigations of Soil Models Used to Study Soil Base Liquefaction. Soil. Mech. Found. Eng. 2024, 61, 138–144. [Google Scholar] [CrossRef]
  40. Khosravifar, A.; Elgamal, A.; Lu, J.; Li, J. A 3D model for earthquake-induced liquefaction triggering and post-liquefaction response. Soil. Dyn. Earthq. Eng. 2018, 110, 43–52. [Google Scholar] [CrossRef]
  41. Rivas, N.; Sottile, M.; Lopez, F.; Sfriso, A. Comparing HSS and NorSand Constitutive Models for Modeling Flow Liquefaction in Tailings Dams. In Proceedings of the 1st International Conference on Geotechnics of Tailings and Mine Waste, Ouro Preto, MG, Brazil, 24–26 October 2023. [Google Scholar]
  42. Avila, M.C.V.; Redrovan, I.E.A. Análisis de Modelos Constitutivos Para Representar el Comportamiento de Los Suelos del SECTOR las Orquideas de la Ciudad de Cuenca, ECUADOR. Available online: https://administracionytecnologiaparaeldiseno.azc.uam.mx/publicaciones/anuario_2016/04.pdf (accessed on 1 June 2025).
  43. Quevedo, F.P.M.; Bernaud, D. Parametric study of the convergence of deep tunnels with long-term effects: Abacuses. Geomech. Eng. 2018, 15, 973–986. [Google Scholar]
  44. Reyes, A.; Bravo, J.; Gallardo-Sepúlveda, R.; Oviedo-Veas, J.E.; Díaz-Segura, E.G. Analysis of Liquefaction in Tailings Deposits by Fem Modeling of Undrained Cyclic Triaxial. Minerals 2024, 14, 991. [Google Scholar] [CrossRef]
  45. Tucker, P. Modelling wet high intensity magnetic separation: A case study. Miner. Eng. 1994, 7, 1281–1300. [Google Scholar] [CrossRef]
  46. Liu, Y.; Li, L.; Wang, J.; Liu, H. Numerical modeling of liquefaction-induced large deformation of slopes using SPH–FEM coupling method. Arch. Civ. Eng. 2024, 70, 175–191. [Google Scholar]
  47. Costa, G.C.L.R.d.; Gomes, G.J.C.; Nierwinski, H.P. Susceptibility to Liquefaction of Iron Ore Tailings in Upstream Dams Considering Drainage Conditions Based on Seismic Piezocone Tests. Appl. Sci. 2024, 14, 6129. [Google Scholar] [CrossRef]
  48. Sternik, K. Static liquefaction as a form of material instability in element test simulations of granular soil. Arch. Civ. Eng. 2024, 70, 309–322. [Google Scholar] [CrossRef]
  49. Ledesma, O.; Sfriso, A.; Manzanal, D. Procedure for Assessing the Liquefaction Vulnerability of Tailings Dams. Comput. Geotech. 2022, 144, 104632. [Google Scholar] [CrossRef]
  50. Villavicencio, G.; Breul, P.; Bacconnet, C.; Fourie, A.; Espinace, R. Liquefaction Potential of Sand Tailings Dams Evaluat-ed Using a Probabilistic Interpretation of Estimated In-Situ Relative Density. Rev. La Constr. 2016, 15, 9–18. [Google Scholar]
  51. Vatsala, A.; Nova, R.; Srinivasa Murthy, B.R. Elastoplastic Model for Cemented Soils. J. Geotech. Geoenviron. Eng. 2001, 127, 679–687. [Google Scholar] [CrossRef]
  52. Rogenes, E.; Paes, I.; Delgado, B.; Bittar, R.; Santos, A.; Cirone, A.; Favero, A.; Rasmussen, L. Assessing Static Liquefaction Triggers in Tailings Dams Using the Critical State Constitutive Models CASM and NorSand. Int. J. Numer. Anal. Methods Geomech. 2025, 49, 1092–1112. [Google Scholar] [CrossRef]
  53. van Ballegooy, S.; Wentz, F.; Boulanger, R.W. Evaluation of CPT-Based Liquefaction Procedures at Regional Scale. Soil Dyn. Earthq. Eng. 2015, 79, 315–334. [Google Scholar] [CrossRef]
  54. Ortigao, A.; Sieira, A.C.; Santos, F.; Moraes, J.; Soares, C. Liquefaction Analysis of Four High Tailings Dams. Eur. J. Eng. Technol. Res. 2024, 9, 91–103. [Google Scholar] [CrossRef]
Figure 1. Geotechnical Characterization of the Material Used.
Figure 1. Geotechnical Characterization of the Material Used.
Applsci 15 08726 g001
Figure 2. Particle size distribution of the tested material [22].
Figure 2. Particle size distribution of the tested material [22].
Applsci 15 08726 g002
Figure 3. (a) Stress–strain curve. (b) Pore pressure–strain curve. (c) p’–q stress path curve.
Figure 3. (a) Stress–strain curve. (b) Pore pressure–strain curve. (c) p’–q stress path curve.
Applsci 15 08726 g003
Figure 4. Error analysis concerning sample size in the stress path curve p’-q. (a) CIU 400 kPa. (b) CIU 200 kPa. (c) CIU 100 kPa.
Figure 4. Error analysis concerning sample size in the stress path curve p’-q. (a) CIU 400 kPa. (b) CIU 200 kPa. (c) CIU 100 kPa.
Applsci 15 08726 g004
Figure 5. Variation in the state parameter ψ. (a) Stress–strain strength curve. (b) Pore pressure–strain curve. (c) p’-q stress path curve.
Figure 5. Variation in the state parameter ψ. (a) Stress–strain strength curve. (b) Pore pressure–strain curve. (c) p’-q stress path curve.
Applsci 15 08726 g005
Figure 6. Variation in the initial plastic hardening modulus H0. (a) Stress–strain strength curve. (b) Pore pressure–strain curve. (c) p’-q stress path curve.
Figure 6. Variation in the initial plastic hardening modulus H0. (a) Stress–strain strength curve. (b) Pore pressure–strain curve. (c) p’-q stress path curve.
Applsci 15 08726 g006
Figure 7. Variation in the plastic hardening modulus as a function of the state parameter Hψ. (a) Stress–strain strength curve. (b) Pore pressure–strain curve. (c) p’-q stress path curve.
Figure 7. Variation in the plastic hardening modulus as a function of the state parameter Hψ. (a) Stress–strain strength curve. (b) Pore pressure–strain curve. (c) p’-q stress path curve.
Applsci 15 08726 g007
Figure 8. Variation in the reference shear modulus Gref. (a) Stress–strain strength curve. (b) Pore pressure–strain curve. (c) p’-q stress path curve.
Figure 8. Variation in the reference shear modulus Gref. (a) Stress–strain strength curve. (b) Pore pressure–strain curve. (c) p’-q stress path curve.
Applsci 15 08726 g008
Figure 9. Variation in the slope of the critical state line Mtc. (a) Stress–strain strength curve. (b) Pore pressure–strain curve. (c) p’-q stress path curve.
Figure 9. Variation in the slope of the critical state line Mtc. (a) Stress–strain strength curve. (b) Pore pressure–strain curve. (c) p’-q stress path curve.
Applsci 15 08726 g009
Figure 10. Variation in the friction angle ϕ. (a) Stress–strain strength curve. (b) Pore pressure–strain curve. (c) p’-q stress path curve.
Figure 10. Variation in the friction angle ϕ. (a) Stress–strain strength curve. (b) Pore pressure–strain curve. (c) p’-q stress path curve.
Applsci 15 08726 g010
Figure 11. Variation in the non-cohesive consolidation coefficient K 0 n c . (a) Stress–strain strength curve. (b) Pore pressure–strain curve. (c) p’-q stress path curve.
Figure 11. Variation in the non-cohesive consolidation coefficient K 0 n c . (a) Stress–strain strength curve. (b) Pore pressure–strain curve. (c) p’-q stress path curve.
Applsci 15 08726 g011
Figure 12. Calibration results of the stress–strain strength curve. (a) Comparison of experimental curves and simulated curves from the HSS model. (b) Comparison of experimental curves and simulated curves from the NS model.
Figure 12. Calibration results of the stress–strain strength curve. (a) Comparison of experimental curves and simulated curves from the HSS model. (b) Comparison of experimental curves and simulated curves from the NS model.
Applsci 15 08726 g012
Figure 13. Calibration results of the p-q stress path curve. (a) Comparison of experimental curves and simulated curves from the HSS model. (b) Comparison of experimental curves and simulated curves from the NS model.
Figure 13. Calibration results of the p-q stress path curve. (a) Comparison of experimental curves and simulated curves from the HSS model. (b) Comparison of experimental curves and simulated curves from the NS model.
Applsci 15 08726 g013
Figure 14. Calibration results of the pore pressure–strain curve. (a) Comparison of experimental curves and simulated curves from the HSS model. (b) Comparison of experimental curves and simulated curves from the NS model.
Figure 14. Calibration results of the pore pressure–strain curve. (a) Comparison of experimental curves and simulated curves from the HSS model. (b) Comparison of experimental curves and simulated curves from the NS model.
Applsci 15 08726 g014
Figure 15. (a) Three-dimensional model of the specimen. (b) Consolidation phase. Flow boundary conditions. (c) Shearing phase. Deformation boundary conditions.
Figure 15. (a) Three-dimensional model of the specimen. (b) Consolidation phase. Flow boundary conditions. (c) Shearing phase. Deformation boundary conditions.
Applsci 15 08726 g015
Figure 16. Comparison of simulated curves from the HSS model and the axisymmetric model. (a) Stress–strain strength curve. (b) Pore pressure–strain curve. (c) p′–q stress path curve.
Figure 16. Comparison of simulated curves from the HSS model and the axisymmetric model. (a) Stress–strain strength curve. (b) Pore pressure–strain curve. (c) p′–q stress path curve.
Applsci 15 08726 g016
Figure 17. Comparison of simulated curves from the NS model and the axisymmetric model. (a) Stress–strain strength curve. (b) Pore pressure–strain curve. (c) p′–q stress path curve.
Figure 17. Comparison of simulated curves from the NS model and the axisymmetric model. (a) Stress–strain strength curve. (b) Pore pressure–strain curve. (c) p′–q stress path curve.
Applsci 15 08726 g017
Figure 18. Flowchart illustrating the calibration and visualization process of the HSS constitutive model using Python. Developed by the authors.
Figure 18. Flowchart illustrating the calibration and visualization process of the HSS constitutive model using Python. Developed by the authors.
Applsci 15 08726 g018
Figure 19. The user interface was generated with Python programming code in Visual Studio Code.
Figure 19. The user interface was generated with Python programming code in Visual Studio Code.
Applsci 15 08726 g019
Figure 20. Control points along the failure surface. (a) NS constitutive model. (b) HSS constitutive model.
Figure 20. Control points along the failure surface. (a) NS constitutive model. (b) HSS constitutive model.
Applsci 15 08726 g020
Figure 21. Deviatoric stress (q) vs. shear strain (γxy) graph.
Figure 21. Deviatoric stress (q) vs. shear strain (γxy) graph.
Applsci 15 08726 g021
Figure 22. ΣMstage vs. excess pore pressure (∆u) graph.
Figure 22. ΣMstage vs. excess pore pressure (∆u) graph.
Applsci 15 08726 g022
Figure 23. Deviatoric stress (q) vs. mean effective stress (p’) graph.
Figure 23. Deviatoric stress (q) vs. mean effective stress (p’) graph.
Applsci 15 08726 g023
Table 1. Physical Properties of the Tailings.
Table 1. Physical Properties of the Tailings.
PropertyValueTest Procedure
Specific Gravity, Gs2,97ASTM D854-14 [23]
Specific particle sizes (μm)
(D10, D30, D50, D60)
3, 15, 65, 112ASTM D2487-17e1 [24]
Coefficient of curvature and uniformity
Cu, Cc
37.3, 0.7ASTM D2487-17e1 [24]
Atterberg limits (liquid limit, plastic limit and plasticity index)
LL, PL, PI
18, 15, 3ASTM D4318-17e1 [25]
γd,max (kN/m3) SP *20.3ASTM 2012 D698-12; D1557-12 [26,27]
Unified Soil Classification SystemMLASTM D2487-17E1 [24]
* Standard Proctor Test.
Table 2. Initial conditions and sample preparation procedure.
Table 2. Initial conditions and sample preparation procedure.
SpecimenWater Content [%]Effective Confining Pressure [kPa]B Value [%]Cell Pressure [kPa]Back Pressure [kPa]
11610098.3700600
21620099.1700500
31640098.8700300
Table 3. Calibrated parameters of the NS model.
Table 3. Calibrated parameters of the NS model.
NS Model
ParameterGrefprefnGνΓλeMtcNXtcH0HψRSψ0
Value79008710.21.090.021.73.33.33151001.061−0.03
UnitkPakPa------------
Table 4. Calibrated parameters of the HSS model.
Table 4. Calibrated parameters of the HSS model.
HSS Model
ParameterprefEref50ErefurErefoedmνGref0γ0.7K0ncϕψcRf
Value60131025,900391210.1812,0000.00010.82341410.82
UnitkPakPakPakPa--kPa--°°kPa-
Table 5. Summarizes comparatively the main strengths and weaknesses observed in the NS and HSS models during this study.
Table 5. Summarizes comparatively the main strengths and weaknesses observed in the NS and HSS models during this study.
CriterionNorSandHardening Soil Small
Fitting experimental curvesWell, especially in the dilative and peak deviatoric stress behavior.Accurate in small deformations, less representative post-peak.
Static liquefaction captureSuitable: reproduces progressive loss of resistance.Limited: Does not represent post-liquefaction strain-softening.
Reproduction of pore pressuresRepresents accumulation in the undrained charge.Partial: simulates initial increase but without cumulative effects.
Sensitivity to parametersHigh: requires careful calibration of initial state and density.Moderate: sensitive to stiffness modulus and OCR.
Practical applicabilityHigh in critical conditions, but require greater computational effort.High in conventional modeling; more automatable.
Disclaimer/Publisher’s Note: The statements, opinions and data contained in all publications are solely those of the individual author(s) and contributor(s) and not of MDPI and/or the editor(s). MDPI and/or the editor(s) disclaim responsibility for any injury to people or property resulting from any ideas, methods, instructions or products referred to in the content.

Share and Cite

MDPI and ACS Style

Muñoz-Gaete, M.; Gallardo, R.; Atencio, E.; Moffat, R.; Parra, P.F.; Cacciuttolo, C.; Araujo, W. Comparative Analysis of the NorSand and HS Small Constitutive Models for Evaluating Static Liquefaction in a Silt Derived from Mine Tailings. Appl. Sci. 2025, 15, 8726. https://doi.org/10.3390/app15158726

AMA Style

Muñoz-Gaete M, Gallardo R, Atencio E, Moffat R, Parra PF, Cacciuttolo C, Araujo W. Comparative Analysis of the NorSand and HS Small Constitutive Models for Evaluating Static Liquefaction in a Silt Derived from Mine Tailings. Applied Sciences. 2025; 15(15):8726. https://doi.org/10.3390/app15158726

Chicago/Turabian Style

Muñoz-Gaete, Matias, Ricardo Gallardo, Edison Atencio, Ricardo Moffat, Pablo F. Parra, Carlos Cacciuttolo, and William Araujo. 2025. "Comparative Analysis of the NorSand and HS Small Constitutive Models for Evaluating Static Liquefaction in a Silt Derived from Mine Tailings" Applied Sciences 15, no. 15: 8726. https://doi.org/10.3390/app15158726

APA Style

Muñoz-Gaete, M., Gallardo, R., Atencio, E., Moffat, R., Parra, P. F., Cacciuttolo, C., & Araujo, W. (2025). Comparative Analysis of the NorSand and HS Small Constitutive Models for Evaluating Static Liquefaction in a Silt Derived from Mine Tailings. Applied Sciences, 15(15), 8726. https://doi.org/10.3390/app15158726

Note that from the first issue of 2016, this journal uses article numbers instead of page numbers. See further details here.

Article Metrics

Back to TopTop