Next Article in Journal
Influence of Silane-Modified Coal Gangue Ceramsite on Properties of Ultra-High-Performance Concrete
Next Article in Special Issue
Seismic Assessment and Strengthening of a Load-Bearing Masonry Structure Considering SSI Effects
Previous Article in Journal
MPVT: An Efficient Multi-Modal Prompt Vision Tracker for Visual Target Tracking
Previous Article in Special Issue
An In-Depth Analysis of the Seismic Performance Characteristics of Steel–Concrete Composite Structures
 
 
Font Type:
Arial Georgia Verdana
Font Size:
Aa Aa Aa
Line Spacing:
Column Width:
Background:
Review

State-of-the-Art Review of Structural Vibration Control: Overview and Research Gaps

by
Neethu B. Dharmajan
1,2 and
Mohammad AlHamaydeh
1,*
1
Department of Civil Engineering, College of Engineering, American University of Sharjah, Sharjah P.O. Box 26666, United Arab Emirates
2
Department of Civil and Environmental Engineering, Khalifa University, Abu Dhabi P.O. Box 127788, United Arab Emirates
*
Author to whom correspondence should be addressed.
Appl. Sci. 2025, 15(14), 7966; https://doi.org/10.3390/app15147966
Submission received: 26 May 2025 / Revised: 5 July 2025 / Accepted: 14 July 2025 / Published: 17 July 2025
(This article belongs to the Special Issue Vibration Monitoring and Control of the Built Environment)

Abstract

This paper comprehensively reviews structural vibration control systems for earthquake mitigation in civil engineering structures. Structural vibration control is vital for enhancing the resilience and safety of infrastructure subjected to seismic activity. This study examines various control strategies, including passive, active, and hybrid methods, with a focus on the advantages of semi-active systems, which offer a balance of energy efficiency and adaptive capabilities. Semi-active devices, such as magnetorheological dampers, are highlighted for their ability to offer adaptive control without the high energy demands of fully active systems. The review discusses challenges like time delays, sensor placement, and model uncertainties that can impact the practical implementation of these systems. Experimental studies and real-world applications demonstrate the effectiveness of semi-active systems in reducing seismic responses. This paper emphasizes the need for further research into optimizing control algorithms and addressing practical challenges to enhance the reliability and robustness of these systems. It concludes that semi-active control systems are a promising solution for enhancing structural resilience in earthquake-prone areas, offering a practical alternative that strikes a balance between performance and energy requirements.

1. Introduction

1.1. General

Structural vibrations in civil engineering have a significant impact on the performance, safety, and serviceability of various infrastructures, including buildings, bridges, and towers. Seismic vibrations pose a significant threat to the safety and performance of civil structures, particularly in regions prone to earthquakes. Structural vibration control has recently emerged as an effective technology for earthquake mitigation. Over the years, extensive research has been conducted to develop effective approaches for mitigating seismic vibrations and minimizing the adverse effects of earthquakes on structures. Researchers have studied different passive, active, semi-active, and hybrid control methods for the seismic response control of structures. Comprehensive, state-of-the-art reviews on structural control in general [1,2,3,4] and specific controls [5,6,7] are presented, providing an overview of the various control strategies and their applications. A list of all state-of-the-art review papers is presented in Table 1. Housner et al. [8] presented an in-depth review covering diverse control systems, sensors, and research requirements from 1990 to 1996. Notably, this study pioneers the Physical Design Problem (PDP) concept, subsequently becoming a fundamental principle in various research endeavors. The authors advocate for prioritizing specific topics, including energy-efficient strategies for control devices and algorithms, integrating intelligent sensors for distributed sensing and control in dispersed systems, and addressing concerns related to near-field strong earthquake ground motion that influences structural control applications. Their recommendations set the stage for subsequent research, shaping the trajectory of advancements in the field during the specified period. Regarding active structural control, recent influential papers by Soong [4,9,10] offer a comprehensive overview of the various active structural control systems developed up to 1990. Additionally, Datta [11] provides a thorough review of the active control of structures subject to earthquake excitations. This review discusses different types of active control and their theoretical foundations, highlights key findings from parametric studies on various control strategies, addresses the limitations and practical challenges of active control systems, briefly examines the more promising semi-active control methods, and concludes with an outline of several active control strategies implemented in practice. Korkmaz [12] provides a comprehensive review of active control, delving into the challenges posed by engineering informatics. The review emphasizes the imperative for multi-objective control strategies, highlighting their dual focus on ensuring the structure’s safety and serviceability while enhancing the robustness of the control system. Reviews on semi-active control are also reported [13,14]. Other notable review papers include state-of-the-art reviews on the base isolation of structures [15,16,17].
The development of active, hybrid, and semi-active control systems has reached the stage of full-scale applications in actual structures. Nevertheless, every structural control system and its applications encounter challenges and limitations across various aspects. The challenges in implementing control strategies have hindered their expected applications.
To maximize effectiveness, the controller must be designed with consideration for the issues and should be robust, stable, reliable, and simple to design and implement. This paper presents a comprehensive examination of these challenges and limitations, providing insights into future research requirements and directions.
Structural control constitutes a vast and interdisciplinary research domain within civil engineering systems, making it impractical to discuss or reference all relevant publications and applications comprehensively. Therefore, the initial section of this paper provides an overview of various structural control systems, outlining their general limitations and challenges. Upon reviewing the literature, it becomes evident that semi-active control systems have emerged as promising techniques, offering the versatility and adaptability of active control systems without the need for a substantial energy supply while retaining the reliability characteristic of passive control systems. The following section provides a comprehensive examination of various semi-active control devices and their associated advantages. The practical implementation of a semi-active control system crucially depends on the chosen control strategy, presenting a foundational challenge. The following section provides a systematic review of the control theories and algorithms for semi-active control systems.
This section summarizes the advantages and disadvantages of each control algorithm, highlighting efforts to address the distinct challenges associated with each. In discussions related to control theory, emphasis is placed on issues directly tied to the physical behavior of civil structures, rather than delving into intricate developments in control system theory. The subsequent section explores the ongoing efforts of various researchers to refine control strategies tailored to specific issues and requirements, outlining different approaches to modify algorithms for enhanced system performance. The final section consolidates the research findings, offering a conclusion and outlining potential avenues for future research. This structured approach thoroughly explores the diverse aspects of structural control, ranging from devices to theories and strategies, and provides valuable insights for researchers and practitioners.

1.2. Research Significance

Numerous surveys have explored vibration control strategies for civil structures, with a predominant focus on distinct control system categories. Most of these review papers emphasize the limitations of control systems, impeding their anticipated implementation. Unfortunately, none comprehensively address the experimental challenges of implementing semi-active control for structures. This study presents a state-of-the-art review paper to address this research gap, offering a broader perspective on research efforts to overcome practical implementation challenges in semi-active control systems.
The contributions of this review include studying and summarizing the various types of semi-active control devices and control algorithms in civil structures, identifying key challenges and limitations in the application of control systems, and reviewing emerging trends in semi-active control strategies to address these challenges and ensure robust performance. This paper provides a realistic evaluation of semi-active control systems, discussing practical issues such as delays, uncertainties, algorithm selection, and system integration. It emphasizes methods to mitigate these undesirable effects and highlights the advantages of semi-active systems in seismic applications. Additionally, it highlights the increasing importance of multi-objective adaptive control algorithms, which address multiple challenges, such as optimizing control parameters, mitigating uncertainties, managing sensor and actuator configurations, facilitating decentralized control, and minimizing time delays.

2. Overview of Structural Control Systems

It is crucial to recognize that the control system and the structure do not operate as isolated dynamic entities; instead, they significantly interact and mutually influence each other. The control system, integrated with the structure, manages seismic forces by providing counteracting forces or dissipating seismic energy, thereby preventing a catastrophic failure of the structural system. Structural control class selection depends on various factors, including budget constraints, desired performance, specific structural characteristics, and project requirements. Each class has its advantages and limitations, and informed choices are to be made based on the type of structure, control goals, and constraints. This section presents the classification of the control systems and their critical features.
Structural control can be broadly classified based on the amount of external energy required; the different control systems can be categorized as passive, active, semi-active, hybrid, and passive control systems (Figure 1) [13]. Based on the mathematical modeling of the control systems, active and semi-active systems are further classified according to their mathematical modeling [11], as shown in Figure 2.

2.1. Passive Control System

Passive control systems are the basic structural control systems that do not need any external power to operate. The passive systems do not generate energy within the structure, thereby maintaining the stability of the control system. Passive energy-dissipating systems are external add-on damping devices commonly used to dissipate energy from structural vibrations. Passive devices generate control forces in response to the structure’s motion. Passive control devices are broadly classified into two categories: passive isolation devices and energy-dissipating devices [22]. Some of the most widely used passive devices are viscoelastic dampers, viscous fluid dampers, friction dampers, metallic dampers, tuned mass dampers, liquid column dampers, and base isolators. Researchers have conducted state-of-the-art reviews on the application of passive isolation [15,16,17]. Rahimi et al. [7] presented a critical review of the application of tuned mass dampers for the structural vibration control of structures subjected to wind and earthquakes, providing a comparison of their efficiency and the comparative advantages and disadvantages. The potential of TMDs for improving the wind and seismic behaviors of prototype civil structures was also reviewed by Elias et al. [24]. The review highlights the dynamic characteristics and unique features of different systems, namely single-tuned mass dampers (STMDs), multiple-tuned mass dampers (MTMDs), and spatially distributed MTMDs (d-MTMDs), which have been explored both theoretically and through experimental investigations.

2.2. Active Control System

Active control systems are more sophisticated and require a significant power source for operation. These control systems use sensors to measure structural responses. Based on feedback from the sensors, the control forces are computed according to a prescribed controller and are then applied to the structure through actuators. These systems have the advantage over passive systems in adapting to varying load conditions [8]. However, it can also destabilize the structure if the control forces are not applied in the proper position and at the appropriate time. Some control devices are active mass dampers, active tuned mass dampers, and active tendon systems. Fisco et al. [2] presented a review of active and semi-active devices for structures since 1997 and identified that research in recent years has moved toward semi-active and hybrid control systems. Ikeda [28] provided a report on the application of active and semi-active devices in Japan, which discusses the practical application of active control devices in structures.

2.3. Semi-Active Control System

These systems require low power supplies for their activation compared to typical active control systems. These systems generate counteracting forces by reactive devices with variable damping and/or stiffness characteristics. These systems are also referred to as controllable passive systems. These systems can operate during large earthquakes, as they require a minimal magnitude of external energy, which can be supplied with the help of battery power. Semi-active systems do not impart energy into the structure and therefore do not cause structural instability. The semi-active control devices include hydraulic dampers, electrorheological and magnetorheological dampers, semi-active stiffness control devices, friction control devices, semi-active tuned mass dampers, and tuned liquid dampers [13]. It is noted that these control systems are adaptable to active systems and possess fail-safe features similar to those of passive systems. A detailed review of dynamic models of MR dampers and control algorithms is presented by Jung et al. [6]. The MR-fluid-based dampers are shown to be highly effective for full-scale civil engineering structures. Gkatzogias et al. [30] presented a current state-of-the-art review of semi-active control in bridges, focusing on some full-scale applications of semi-active control devices and relevant benchmark studies. Among the semi-active control devices, the MR damper is suggested to be a promising alternative due to its reduced adaptability and reliability compared to passive and active devices.

2.4. Hybrid Control System

Hybrid control systems are developed by combining a passive system with an active or semi-active one. Hybrid systems employ multiple control devices, meaning both active control devices and passive devices are installed within the same structure. Hence, combining the systems can eliminate some of the limitations and disadvantages of each system that arise when they are used separately, thereby achieving better performance. Some of the combinations studied include base isolation and active actuators, tuned mass dampers and base isolation, and viscoelastic dampers and base isolation, among others. Fisco et al. [3] provided a review of the hybrid control systems and the control algorithms for the structures. The authors also noted that most research on smart structures is concentrated in the US, Japan, Taiwan, China, and Korea, with lesser attention given to Europe.
Passive and semi-active controls have better preference than active control due to their reliability and inherent stability. An active control system may develop asynchronous control forces due to time delays, which can render the structure unstable. Out of semi-active, passive, and hybrid control, semi-active control has garnered more attention because it can offer a more effective reduction in seismic responses. Therefore, this paper reviews the advancement in semi-active control applications for earthquake mitigation. The following section presents a review of semi-active control systems for structures.

3. General Limitations of Structural Control Systems

Although the structural control of civil engineering structures has emerged as a notably efficient method to mitigate the potentially devastating effects of earthquakes, most papers report that the limitations of the control system have hindered the expected implementation of the systems. Jiang and Wang [5] state that while structural control has advanced significantly, three major concerns still impede the application of active or hybrid control techniques to full-scale structures: system complexity, reliable measurements, and the capacity of the actuators. One of the most challenging aspects of active control research in civil engineering is its interdisciplinary nature [4]. It requires integrating knowledge from various fields beyond traditional civil engineering, including computer science, data processing, control theory, material science, sensing technology, stochastic processes, structural dynamics, and wind and earthquake engineering.
The successful implementation of structural control systems is not without its intricate challenges that demand careful consideration and resolution. For the practical implementation of structural control systems, aside from the availability of ample power sources for implementing control schemes, several intricate real-time application challenges require careful consideration. These challenges encompass a broad spectrum of issues that engineers and researchers face when designing and deploying effective strategies to mitigate structural vibrations and enhance the resilience of buildings and infrastructure. This section discusses the challenges associated with implementing structural control.

3.1. Modeling Errors

The accuracy of structural control depends on the ability to model the actual structure effectively. However, limitations in modeling, often arising from a reduced number of degrees of freedom, can introduce errors. Consequently, control algorithms based on idealized models may struggle to effectively manage the actual structure’s dynamic behavior. The modeling errors are classified into four types: parameter errors, model order errors, neglected disturbances, and neglected nonlinearities. No controller can treat all four at once [8]. Disregarding various errors and concentrating solely on one category may result in inaccurate conclusions. Most hardware and design suggestions and results are based on satisfactory computer simulations. It is challenging to draw clear conclusions about hardware and design recommendations because the research papers heavily rely on numerous referenced hardware tests. The available results predominantly stem from computer simulations, which are effective in conservative systems where errors in design parameters cannot destabilize the system. However, active feedback control can introduce instability or suboptimal performance if significant modeling errors and control energy are substantial. Relying solely on computer simulations may not offer sufficient evidence for a robust design. Simulations may or may not encompass enough modeling errors to assess the stability of the actual system. The lack of addressing the interdependency between modeling and control design is one of the severe issues in control systems. The study by Housner et al. [8] stated that robust control theories, such as adaptive control and H can treat the errors and stabilize the system if the unbounded error is known. However, such systems usually trade performance for robustness.

3.2. Time Delay

A standard structural control system for civil engineering structures comprises multiple components, including sensors, filters, controllers, and control devices. Since each element requires a finite amount of time to function, there is always a delay between measuring response quantities and applying control forces. In seismic control systems, these delays stem from the time required to measure state vector responses during earthquakes and to process this data using digital computer units. Furthermore, time delays are introduced when calculating active forces through control algorithms, activating control devices, and applying them to the plant or system.
Experimental studies have shown that time delay is inevitable in operating control systems, which can deteriorate control performance. The existence of a time lag between sensing structural responses and applying control forces is a critical issue. From previous studies [39,40,41], it is observed that time delay can cause degradation in control performance. These time delays can occur in control system inputs, outputs, or states, and their characteristics can vary from being discrete to distributed, constant, time-varying, known, or unknown, and from deterministic to stochastic, depending on the specific features of the system [42].
Study [39] demonstrated that the decentralized output feedback polynomial controller, the Lyapunov controller, and the simple passive controller are highly robust to time delay issues, even without implementing any compensation to mitigate the effects of the delays. Also, various compensation methods have been proposed to address the instability and performance degradation caused by these delays. Extensive real-scale semi-active tests and simulations were conducted [43] to estimate the time delay effects in the control electronics and the mechanical and electrical parts of the MR damper within a closed control loop using a Bingham model of 50 kN MR dampers. They identified three distinct time delays in the real-scale 50 kN MR damper: Control Electronics Time Delay, which included signal acquisition, processing of the acquired signal, and power supply operations; Electrical Time Delay, which pertains to the electrical part of the damper or its electromagnetic circuit; and Mechanical Time Delay, which is the interval between the moment the current to the device starts changing and the moment the device begins to adjust its mechanical behavior.

3.3. Sensor and Controller Placement

The practical constraints of installing sensors at all critical points for comprehensive feedback collection are formidable. Balancing the optimization of sensors and controller locations with limited resources can be a complex task, and using observers to construct a state vector from sparse measurements may introduce additional challenges. The strategic positioning of actuators and sensors not only enhances energy efficiency and cost-effectiveness but also plays a crucial role in influencing the stability and reliability of a control system. The methods for designing optimal damper placement can be categorized into three primary groups: evolutionary, analytical, and heuristic. A review of these methods has been outlined by Kookalani et al. [44]. The authors recommend that more studies be conducted on damper placement for algorithms such as the artificial bee colony algorithm (ABCA) and the firefly algorithm (FA). Soto and Adeli [45] presented a review of placement control devices for structural control techniques, stating that most of the available literature on semi-active control focuses on MR dampers. The study also states that the research on the optimal placement of control devices in semi-active and hybrid control systems remains largely unexplored. While structural control systems show promise in effectively mitigating external dynamic forces, such as those induced by winds and earthquakes, the precise optimization of device placement has not received extensive investigation.

3.4. Parametric Uncertainties

Structural parameters, such as material properties and nonlinear behaviors, often exhibit uncertainties. Additionally, online identification complicates the management of time-dependent degradation and further complicates maintaining the effectiveness of control schemes in the face of evolving structural conditions. The mathematical model of a system is typically an approximation of its actual dynamic behavior, with differences arising from unmodeled and uncertain parameters. These uncertainties can significantly affect the performance and stability of the control system. These uncertainties can be classified into structured and unstructured categories.
Navigating these multifaceted challenges is crucial for successfully implementing structural control systems, ultimately enhancing the safety and resilience of civil infrastructure. In summary, the structural control of civil engineering structures presents a promising solution for earthquake mitigation. However, it encompasses intricate challenges related to control strategy, mathematical modeling, sensor networks, input variables, and parameter uncertainties. Successfully addressing these challenges is crucial for designing effective control systems that safeguard structures and enhance their resilience against seismic events. These efforts are crucial in enhancing the overall safety and longevity of critical infrastructure. Experimental studies form the basis for studying these challenges. This paper emphasizes the significance of experimentally assessing semi-active control systems. It illustrates how numerous issues that may arise in real-world applications are also evident during the experimental testing of these systems. The following section presents experimental studies on the semi-active control of structures and discusses how the issues related to these studies are addressed.

4. Semi-Active Control Systems

The introduction of structural control in civil engineering is widely acknowledged on a global scale, attributed to the groundbreaking article authored by Yao [46] and the subsequent promotion of its implementations by Kobori [47]. Despite the successful application of numerous structural control strategies, their widespread adoption has been hindered by challenges related to cost, dependence on external power sources, and the complexity of mechanical aspects throughout the structure’s lifespan. Although active control effectively reduces structural responses, its requirement for an extensive external power source and its potential to destabilize the structure are significant concerns regarding its applicability. Semi-active control systems offer the advantages of versatility and adaptability of active control systems, without requiring an ample energy supply, while maintaining the reliability of passive control systems [41]. Comprehensive state-of-the-art reviews on active and semi-active control [2,26,27,28] and MR are notable [6,13,29,31,32]. Symans and Constantinou [13] conducted an extensive literature review that examined dynamic characteristics and distinctive attributes of various semi-active systems. The review presents the control systems experimentally tested at the component level and within scaled-down structural models, and it considers semi-active systems, including stiffness control devices, electrorheological dampers, magnetorheological (MR) dampers, friction control devices, fluid viscous dampers, tuned mass dampers (TMDs), and tuned liquid dampers. Table 2 lists the different semi-active control devices and their salient features.
Semi-active systems offer a strong alternative to both passive and active systems, as they outperform the former in terms of structural performance and the latter in terms of power consumption. This has been demonstrated in several scaled-down experimental investigations involving bridges and framed structures, e.g., [44,45,46,47,48,49]. Table 3 lists publications on semi-active control for buildings and bridges. It has been observed that most of these studies focus on the controller’s efficiency in mitigating seismic vibrations. However, little attention is given to addressing the practical issues in implementing the systems.
Experimental studies with controllable devices demand focused efforts to address distinct aspects within the three stages of the semi-active control loop: acquisition, processing, and command. Additionally, the control system’s efficiency is dramatically dependent on the control algorithm. Dyke et al. [158] examined the effectiveness of different control strategies for MR dampers, illustrating that the performance of the control system is significantly influenced by the algorithm selected for implementation. The subsequent section offers a comprehensive overview of the control algorithms employed in semi-active vibration control.

5. Control Algorithms Used for Different Semi-Active Control Systems

Semi-active control systems employ various control algorithms to achieve their intended purposes. These control algorithms are designed to adaptively regulate the damping or stiffness properties of structural components, thereby mitigating vibrations and enhancing the overall performance of structures. Creating an accurate mathematical model of the structure–controller system for real-world structures, while accounting for the various uncertainties associated with process parameters, is a challenging endeavor. Nonetheless, these issues must be addressed to create and develop controllers that operate effectively in these complex systems. Various control strategies have been documented in the literature, including fuzzy logic, neural networks, instantaneous optimal control, the sliding mode technique, linear quadratic Gaussian (LQG) controllers, and linear quadratic regulators (LQRs). Jansen and Dyke [29] examined and assessed the effectiveness of different semi-active control techniques for MR dampers, including the Lyapunov controller, decentralized bang-bang controller, modulated homogeneous friction algorithm, and a clipped optimal controller. Numerous recognized algorithms in control engineering have been applied to manage systems, including optimal control, LQR or LQG, pole placement, sliding mode control, the H2 and H1 methods, fuzzy control, and various additional techniques. Soong [4] and Casciati et al. [159] detail the most appropriate algorithms for structural applications and the practical factors that need consideration. The selection of a control algorithm relies on the unique features of the semi-active control system, the type of structural vibrations, and the goals of control. Engineers and researchers select the most suitable algorithm based on the application and desired performance outcomes.

Classification of Control Algorithms

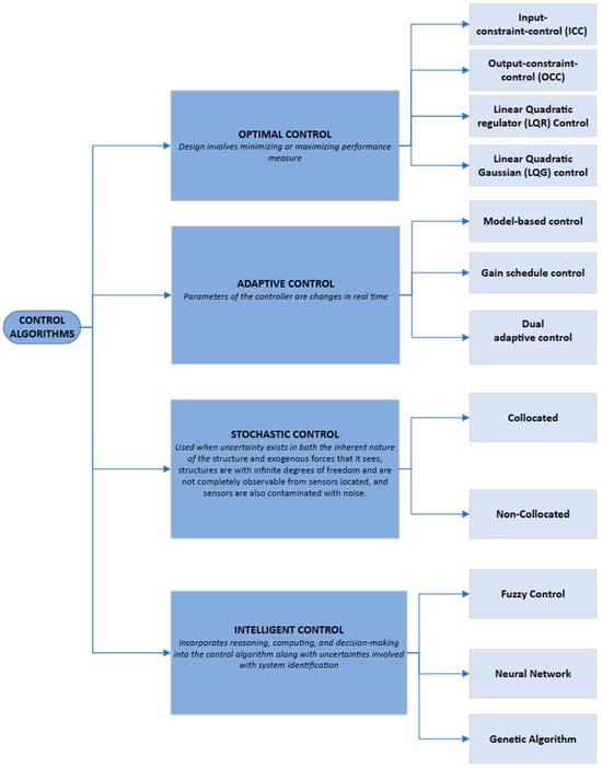
The key factor in determining the overall performance of an innovative adaptive structure is the implementation of a control algorithm that can effectively counteract both known and unknown external excitations by providing additional force input through control devices. This control algorithm should be robust, versatile, and easy to design and implement. Furthermore, it should allow flexibility in selecting performance objectives to ensure a comprehensive and effective response reduction. The issue of modeling for controllers is a complex and ongoing challenge because no established theory offers a model ideally suited for control design, primarily due to the complexity of modeling the system and designing the controller. After all, no established theory offers a model ideally suited for control design, primarily because modeling the system and designing the controller are inherently interconnected problems. The optimal choice of a control algorithm may hinge on factors such as the specific nonlinearity exhibited by the semi-active device, the accessibility of the feedback measurements, or the number of devices intended for incorporation into the structure. Furthermore, the specific structural feedback data, such as acceleration, velocity, and displacement, are of great importance in determining the control strategy for a feedback control system. Control algorithms are classified based on various factors or criteria in different literature sources. Control algorithms can be classified as linear and nonlinear based on the measured response and the control signal. Additionally, control algorithms can be classified as open-loop, closed-loop, or open–closed-loop, depending on the type of information used to determine their output control signals (Figure 3). Another common practice among researchers in classifying control algorithms is to categorize them as optimal, stochastic, adaptive, intelligent, and hybrid. Figure 4 shows this classification and the sub-classification for this type.
Some of the commonly used algorithms and their features are discussed below. The linear quadratic regulator (LQR) and linear quadratic Gaussian (LQG) algorithms are the most widely used optimal control algorithms, appreciated for their simplicity [29]. Neither of these control approaches require prior knowledge of the external excitation, as they are based solely on the system’s state variables. However, they are primarily suitable for linear systems [160]. Additionally, the LQG control requires accurate feedback or structural models, and its primary flaw is that the uncertainty is modeled as white noise, which is not ideal [161].
Sliding mode control (SMC) is a form of nonlinear control that generates intermittent control signals to modify a system’s dynamic behavior. Sliding mode control (SMC) operates on the concept of switching between various independent structural configurations. The control approach drives the system to follow a trajectory along predefined behavioral surfaces. The design ensures that system trajectories are continually directed toward a nearby region of this surface, with varying control intensities, rather than remaining confined to a single control regime [162,163]. As a result, the system navigates the boundaries of different control structures while minimizing errors. SMC stands out for its robustness and ability to handle both linear and nonlinear systems without requiring precise models [164], although it suffers from issues like the chattering effect and limited optimization capabilities.
A robust control algorithm is a frequency-domain strategy designed to effectively handle uncertainties. These uncertainties—arising from external excitations or inaccuracies in structural response measurements—can degrade control system performance. Robust control addresses these challenges during the design phase to maintain reliable operation. Among the prominent methods are the H and H2 controllers. The H controller uses a combination of time- and frequency-domain approaches to tackle a wide range of control problems. It excels in disturbance rejection and guarantees system stability under diverse operating conditions [165]. Its popularity stems from its flexibility—performance goals can be incorporated as weighting functions during the design process. The H framework also includes process and measurement noise, making it robust to model uncertainties. It is suitable for both single-input single-output (SISO) and multi-input multi-output (MIMO) systems. The H2 controller is a specific subset of the H approach. It minimizes the H2 norm, aiming for optimal performance while stabilizing the system. Like H, the H2 controller typically follows a two-input, two-output configuration and is particularly effective for systems where the emphasis is on minimizing overall energy or variance in the output. Robust control is favored for its ability to function without a structural model and handle system uncertainties, but its complex design poses practical challenges. One of the limitations of a robust control system is that time-domain constraints cannot be integrated easily.
Adaptive control algorithms are designed to respond to changes, uncertainties, and the random nature of control systems, whether in the controller itself or the feedback and feedforward signals. In recent years, adaptive control strategies have been widely explored both numerically and experimentally in the field of structural control for various civil engineering applications [166,167,168]. Adaptive control demonstrates strong real-time adaptability and robustness under both linear and nonlinear conditions by dynamically responding to uncertainties, albeit at the cost of increased design complexity. This comparison underscores the importance of selecting control algorithms based on specific structural needs, performance criteria, and implementation feasibility [169].
The accuracy of nonlinear system modeling has a significant impact on the effectiveness of traditional control algorithms. While conventional control strategies account for uncertainties in measuring both input excitations and system responses, their success still largely depends on the specific control law used. In contrast, intelligent control systems enhance these algorithms by incorporating elements such as reasoning, computation, and decision-making, while also addressing uncertainties in system identification and modeling. This makes intelligent controls a more realistic approach, offering a wider range of solutions. Intelligent systems are influenced by human input, which introduces the potential for error due to reliance on the designer’s experience. Intelligent control methods are typically classified into three main types: (a) fuzzy control, (b) neural network control, and (c) genetic algorithms. Neural network control and fuzzy logic control both eliminate the need for predefined structural models, relying instead on data-driven or rule-based approaches [122,170,171,172,173]. While they offer flexibility for nonlinear systems, they face challenges related to training complexity, stability, and design intricacy. These algorithms do not consider feedback from the actuator and rely solely on the structural responses, which can be difficult to obtain during seismic events.
The effectiveness of a specific controller can vary for different structures, indicating that the performance of control algorithms relies on the characteristics of the structural system and the earthquake data it experiences. It is crucial to compare structural responses using ground motions with the same hazard level. For example, the performance of a controller on the first floor may decrease as the number of building stories increases, making it more suitable for lower floors. Therefore, it is crucial to investigate the optimal number and placement of dampers based on the specific structures. To achieve a more robust performance evaluation for semi-actively controlled structures using MR dampers, it is necessary to expand the dataset by including more seismic ground motions, building more comprehensive models, and developing more advanced control algorithms. The most effective way to demonstrate the robustness of the control algorithms is through experimental testing. The review shows that several novel control algorithms have been developed to enhance the efficiency of the control systems [117,134,158,159,160,161,162,163,164,165,166]. However, most of them are not tested experimentally. Experimental testing of semi-active control systems in structures requires addressing specific aspects to achieve a more realistic evaluation of their effectiveness in controlling earthquake-induced vibrations [174]. The practicality of a semi-active control system in mitigating the seismic impact on structures is studied through experimental testing at both the component level and with small-scale model structures affixed to a shake table [165]. It has been observed from the literature that control systems are developed to address specific challenges, such as uncertainty, time delay, and sensor optimization. The following section reviews the controllers developed to address specific issues.

6. Optimized Control System Designed to Tackle Practical Implementation Challenges

Upon reviewing the literature, it becomes evident that each control algorithm exhibits strengths and weaknesses. Researchers have consistently focused on enhancing control system performance by taking various factors into account [28,39,42,56,61,122,169,170,171,175,176,177,178,179,180,181,182,183]. The overall effectiveness of the control system can be improved by considering a range of factors, which are elaborated in this section.
To successfully apply control systems to structures, a balance must be found between reliability and robustness. Reliability, as a crucial concept, depends on the control system’s sustained efficiency over time, encompassing all aspects of frequent system use, regardless of whether it is used for controlling minor, major, near-field, or far-field earthquake ground motions. However, increasing the reliability of a system does not automatically ensure optimal performance under varying earthquake conditions.
In contrast, system robustness is crucial for preventing failure, malfunction, or counterproductive effects in structural response during exposure to a wide range of ground motions, including extreme earthquakes. While enhancing reliability ensures consistent system operation, enhancing robustness guarantees effective performance under more substantial seismic events.
The subsequent section discusses research-driven strategies to elevate seismic control performance. These strategies are tailored to enhance the robustness of semi-active control systems. Notable approaches include minimizing the impact of uncertainty, time delay, and the optimal placement of sensors and actuators. This paper aims to shed light on how advancements in robustness can strengthen the effectiveness of active and semi-active control systems under seismic conditions.

6.1. Control Systems to Ensure Robustness to Uncertainties

This review observes that most control algorithms developed are investigated for their robustness and stability in response to system uncertainties, such as stiffness and mass. Conventional control algorithms rely on nominal models and may not work well in uncertain models [42]. Various methods, including H, H2, H/H2, μ-synthesis, and linear matrix inequalities, are employed for robust controller design. Table 4 presents a comprehensive overview of advanced control algorithms specifically designed to address various types of uncertainties commonly encountered in structural systems. These uncertainties may include variations in structural damping, changes in frequency content due to ground motion characteristics, the nonlinear behavior of materials and components, and inherent time delays in sensing, computation, and actuation.
To manage these complex and dynamic challenges, the following table highlights several sophisticated control strategies that have shown promising results in both theoretical and experimental studies. Among these, the Discrete Wavelet Transform (DWT) stands out for its ability to decompose non-stationary signals and extract relevant features in both time and frequency domains, making it suitable for real-time monitoring and adaptive control during seismic events. Fuzzy logic control is another method, known for its effectiveness in handling imprecise or ambiguous input data. This approach does not require a precise mathematical model of the system; instead, it relies on rule-based reasoning, making it particularly suitable for systems that are uncertain or nonlinear in nature.
Additionally, Adaptive Neuro-Fuzzy Inference Systems (ANFISs) are employed as a hybrid method, combining the learning capabilities of neural networks with the interpretability of fuzzy logic. This approach enables the controller to adapt to changing system dynamics by updating its rule base and membership functions over time, resulting in enhanced control accuracy and robustness.
It is observed that the use of frequency domain control methods involves analyzing and designing control systems in the frequency domain, where the behavior of a system is examined in terms of its response to different frequencies. H control is one such method that is often used for robust control system design, particularly in the presence of uncertainties and disturbances. Robust H control seeks to minimize the impact of disturbances on the controlled system while maintaining stability and optimal performance. It provides a framework for handling uncertainties and disturbances to optimize the system’s response in the presence of these factors. Studies have also shown that the use of frequency-shaping filters incorporated into the control system influence or shape the system’s frequency response. These filters allow us to tailor the system’s behavior at specific frequencies, making it more responsive or less sensitive to specific input frequencies. Narasimhan and Nagarajaiah [165] developed a novel control algorithm based on H for a variable friction-based semi-active control system. The controller was designed to determine the optimal control force for reducing responses to near-fault earthquakes. The study’s results, considering stiffness uncertainty, indicate that both active and semi-active H controllers demonstrate robustness and effectiveness in reducing responses for intelligent base-isolated structures in the face of near-fault earthquakes.
Loh et al. [192] conducted an experimental validation of wireless communications for real-time structural control, assessing the control performance of the wireless system in comparison to a conventional tethered control system. The efficacy of the wireless control system is evaluated through a shaking table test performed on a three-story steel frame equipped with an MR damper on each floor. The study demonstrates that wireless sensor networks represent a promising technology capable of operating in real-time environments. Additionally, the study highlights the advantages of decentralized control approaches due to their robustness against failure, ensuring that the control system can still operate even if one damper fails to function correctly.
Wang et al. [107] studied the mechanical performance of a piezoelectric ceramic friction damper installed on a three-story structure. An adaptive fuzzy neural network controller (FNNC) is proposed, and its performance is compared with the LQR optimal control. To study the robustness and stability of the proposed controller in the presence of model uncertainties, a stiffness adjustment of ±10% is considered. The results indicate that FNCC exhibits good robustness and stability, particularly in the face of uncertainty, and can effectively reduce the responses.

6.2. Control Systems to Handle Time-Delay Issues

The existence of a time lag between sensing structural responses and applying control forces is a critical issue. Research focused on mitigating time delays in control systems has been reviewed, and it is seen that control algorithms such as the time-delay compensation method based on Newmark’s method decentralized output feedback polynomial control (DOFPC), Lyapunov control, the Taylor series expansion of the control force, the decentralized H1 controller, adaptive control, and the Proportional–Integral–Derivative (PID) controller demonstrate robustness to time delay. Wang [40] conducted a study employing decentralized dynamic output feedback controllers to reduce the H norm of the closed-loop system. The formulation of the problem considers the impact of feedback time delay, which is consequently addressed in the design of the controllers. The controller’s performance is found to be more efficient when compared to a time-delayed LQG controller. Di Paolo and Pirrotta [193] studied the effect of time delay under random excitation. Comparing three approaches, the study suggests that the Taylor expansion method can serve the dual purpose of assessing both the critical time delay at which control effectiveness diminishes and of evaluating the response with variance. Cha et al. [39] studied the effects of time delay on large-scale semi-active control strategies. This study explored the impact of time delay on the performance of a structure equipped with a large-scale MR damper. The study utilized numerical simulations for earthquakes occurring in both near-field and far-field scenarios. The MR damper operates via four unique semi-active control methods: simple passive control (SPC), decentralized output feedback polynomial control (DOFPC), Lyapunov control, and clipped-optimal control (COC). The findings reveal that all controllers, except for COC, exhibit significant robustness in the face of time delay. In contrast, the clipped-optimal controller requires integration with a compensator to enhance performance when dealing with time delays. An experimental verification of the adaptive neuro-fuzzy inference system (ANFIS) and a novel fuzzy sliding mode controller (FSMC) was demonstrated in the study by Nguyen et al. [189] to mitigate the effects of time delay and uncertainties.

6.3. Control Systems for Optimal Placement and Number of Control Devices

Strategically positioning dampers optimally enhances control performance and reduces the system’s reliance on external power sources, thus lowering the overall cost of the control system and creating additional available space. Furthermore, an optimally placed, compact set of dampers can deliver the same level of performance as a complete set, typically requiring less energy to generate control forces. Ideal locations for these dampers may include the lower floors and other vulnerable areas of civil structures, where seismic excitations often induce significant nonlinear deformations [51,194,195,196].
An overview of the optimal damper distribution as a passive energy dissipation system for retrofitting structures against earthquakes is presented in [44]. Ribakov and Agranovich [197] introduced an algorithm for determining damper locations based on their maximum contribution to total seismic energy dissipation. Chat et al. [4,198] proposed a multi-objective genetic algorithm to optimize the placement of control devices and sensors, considering cost and seismic control performance when designing structural control systems. To study the optimal placement of devices, the linear quadratic Gaussian (LQG) algorithm emerges as the most employed in the studies reviewed, as seen in the works of [4,5,197,198,199] and [44].

7. Research Gaps and Future Directions

Research in the field of structural control systems has made significant progress; however, challenges to practical implementation require further investigation. In theory, structural control offers significant potential for enhancing the performance and safety of structures, particularly under dynamic loading such as earthquakes. However, its practical implementation often presents challenges that are not fully addressed in academic research. Therefore, greater emphasis should be placed on translating theoretical advancements into practical solutions. Future research should prioritize the development of control systems that are not only technically effective but also feasible and straightforward to implement from the perspective of builders and engineers in the field. Bridging this gap between theory and practice is essential to facilitate the broader adoption of structural control technologies in real-world construction projects.
Several significant gaps remain in the existing literature on adaptive control systems for structural engineering applications. One key area lacking sufficient research is the use of adaptive and intelligent controllers for mitigating seismic responses in structures employing control systems. This topic warrants further study to develop robust strategies suited for time-varying systems with inherent uncertainties. Another underexplored area is the use of indirect adaptive control, which is especially useful when the system model is either unknown or subject to change. Despite its potential to enhance performance and seismic resilience, its application remains limited. Addressing these shortcomings is crucial for advancing adaptive control technologies that aim to mitigate seismic impacts on structures.
To address these challenges and close the existing research gaps, several directions for future work can be considered. First, there is a need for the development of robust, multi-functional control systems that combine intelligent and adaptive control strategies. Such systems could offer more flexible and responsive solutions to structural vibrations. Second, the formulation of multi-objective control schemes that optimize both vibration mitigation performance and cost-efficiency would be highly beneficial, particularly for practical implementation. Third, since ensuring a stable energy supply during earthquakes is a significant challenge, future research should explore energy harvesting techniques and their seamless integration with vibration control systems to enable autonomous or semi-autonomous operation. Lastly, combining vibration control systems with structural health monitoring technologies can create a more holistic and responsive approach to managing structural performance, especially in post-earthquake scenarios.

8. Concluding Remarks

An overview of seismic vibration mitigation systems for structures has been provided in this review. Based on the current research landscape, there is a preference for semi-active control systems in structural vibration control over other control systems. Both numerical and experimental studies consistently demonstrate the superior performance of semi-active systems compared to passive systems, which require significantly less external energy than active control systems. Amongst the semi-active control devices, MR dampers have emerged as the most extensively studied.
Despite advancements in research on structural control strategies, their widespread adoption has been hindered by practical implementation challenges. This paper outlines the limitations and challenges of implementing control systems, identifies critical issues in experimental execution, and proposes improved control systems tailored to address each challenge. The careful selection of a control algorithm is crucial in ensuring the effective and robust performance of these control systems. Various control algorithms have been investigated in the pursuit of effective response control, revealing that no single algorithm can be deemed optimal.
This paper makes a clear and valuable contribution by critically evaluating the current state of seismic vibration mitigation systems, with a strong emphasis on the growing prominence of semi-active control strategies. This paper highlights the advantages of semi-active systems and addresses the significant gap between theoretical development and practical implementation. Key challenges in real-world applications, including experimental limitations, algorithmic selection, and system integration, are identified. This paper offers a comprehensive assessment of existing limitations. This paper also reviews improved control strategies to address these challenges, emphasizing the importance of selecting the appropriate algorithm. Notably, multi-objective adaptive control algorithms are gaining increased attention in seismic control research. These algorithms target challenges such as optimizing various parameters, minimizing uncertainties, optimizing the quantity and distribution of sensors and actuators, establishing decentralized control networks, and reducing time delays. This paper provides an overview of existing structural vibration control systems and enhances their practicality and robustness for mitigating seismic vibrations.

Author Contributions

Conceptualization, N.B.D.; methodology, N.B.D.; formal analysis, N.B.D.; investigation, N.B.D.; resources, N.B.D. and M.A.; data curation, N.B.D.; writing—original draft preparation, N.B.D.; writing—review and editing, M.A. and N.B.D.; visualization, N.B.D.; supervision, M.A.; project administration, M.A.; funding acquisition, M.A. All authors have read and agreed to the published version of the manuscript.

Funding

This research was financially supported by the Postdoctoral Fellowship Award (PDFA) program [Grant Number: PDF-RA-23-E7] and the Open Access Program (OAP) at the American University of Sharjah (AUS).

Institutional Review Board Statement

Not applicable.

Informed Consent Statement

Not applicable.

Data Availability Statement

The original contributions presented in the study are included in the article, further inquiries can be directed to the corresponding author.

Acknowledgments

The authors greatly appreciate financial support from AUS. This paper represents the opinions of the authors and does not mean to represent the position or opinions of AUS.

Conflicts of Interest

The authors declare no conflicts of interest.

References

  1. Saeed, M.U.; Sun, Z.; Elias, S. Research developments in adaptive intelligent vibration control of smart civil structures. J. Low Freq. Noise Vib. Act. Control 2022, 41, 292–329. [Google Scholar] [CrossRef]
  2. Fisco, N.R.; Adeli, H. Smart structures: Part I—Active and semi-active control. Sci. Iran. 2011, 18, 275–284. [Google Scholar] [CrossRef]
  3. Fisco, N.R.; Adeli, H. Smart structures: Part II—Hybrid control systems and control strategies. Sci. Iran. 2011, 18, 285–295. [Google Scholar] [CrossRef]
  4. Soong, T.T.; Spencer, B.F. Supplemental energy dissipation: State-of-the-art and state-of-the- practice. Eng. Struct. 2002, 24, 243–259. [Google Scholar] [CrossRef]
  5. Jiang, H.; Cheng, F.Y.; Wang, Z. State-of-the-Art in Hybrid Control and Issues on Optimum Seismic Observer and Device Placement. In Proceedings of the 12th World Conference on Earthquake Engineering, Auckland, New Zealand, 30 January–4 February 2000; pp. 1–8. [Google Scholar]
  6. Jung, H. State-of-the-art of semiactive control systems using MR fluid dampers in civil engineering applications. Struct. Eng. Mech. 2004, 17, 493–526. [Google Scholar] [CrossRef]
  7. Rahimi, F.; Aghayari, R.; Samali, B. Application of tuned mass dampers for structural vibration control: A state-of-the-art review. Civ. Eng. J. 2020, 6, 1622–1651. [Google Scholar] [CrossRef]
  8. Housner, B.G.W.; Bergman, L.A.; Caughey, T.K.; Chassiakos, A.G.; Claus, R.O.; Masri, S.F.; Skelton, R.E.; Soong, T.T.; Spencer, B.F.; Yao, J.T.P. Structural control: Past, present, and future. J. Eng. Mech. 1997, 123, 897–971. [Google Scholar] [CrossRef]
  9. Spencer, B.F.; Soong, T.T. New applications and development of active, semi-active, and hybrid control techniques for seismic and non-seismic vibration in the USA. In Proceedings of the International Post-SMiRT Conference Seminar on Seismic Isolation, Passive Energy Dissipation and Active Control of Vibration of Structures, Cheju, Republic of Korea, 23–25 August 1999. [Google Scholar]
  10. Soong, T.T.; Spencer, B.F. Active, semi-active and hybrid control of structures. In Proceedings of the 12th World Conference on Earthquake Engineering, Auckland, New Zealand, 30 January–4 February 2000. [Google Scholar]
  11. Datta, T.K. On Active Control of StructuresA State-of-the-Art Review. ISET J. Earthq. Technol. 2003, 40, 1–17. [Google Scholar] [CrossRef]
  12. Korkmaz, S. A review of active structural control: Challenges for engineering informatics. Comput. Struct. 2011, 89, 2113–2132. [Google Scholar] [CrossRef]
  13. Symans, M.D.; Constantinou, M.C. Semi-active control systems for seismic protection of structures: A state-of-the-art review. Eng. Struct. 1999, 21, 469–487. [Google Scholar] [CrossRef]
  14. Spencer, B.F., Jr.; Nagarajaiah, S. State of the Art of Structural Control. J. Struct. Eng. 2003, 129, 845–856. [Google Scholar] [CrossRef]
  15. Patil, S.; Reddy, G. State of Art Review—Base isolation systems for structures. Int. J. Emerg. Technol. Adv. Eng. 2012, 2, 438–453. [Google Scholar]
  16. Girish, M.; Pranesh, M. Sliding Isolation Systems: State-of-the-Art Review. IOSR J. Mech. Civ. Eng. 2015, 12, 30–35. [Google Scholar]
  17. Kunde, M.C.; Jangid, R.S. Seismic behavior of isolated bridges: A-state-of-the-art review. Electron. J. Struct. Eng. 2003, 3, 140–170. [Google Scholar] [CrossRef]
  18. Kumar, G.; Kumar, R.; Kumar, A. A Review of the Controllers for Structural Control. Arch. Comput. Methods Eng. 2023, 30, 3977–4000. [Google Scholar] [CrossRef]
  19. Koutsoloukas, L.; Nikitas, N.; Aristidou, P. Passive, semi-active, active and hybrid mass dampers: A literature review with associated applications on building-like structures. Dev. Built Environ. 2022, 12, 100094. [Google Scholar] [CrossRef]
  20. Javanmardi, A.; Ghaedi, K.; Huang, F.; Hanif, M.U.; Tabrizikahou, A. Application of Structural Control Systems for the Cables of Cable-Stayed Bridges: State-of-the-Art and State-of-the-Practice. Arch. Comput. Methods Eng. 2022, 29, 1611–1641. [Google Scholar] [CrossRef]
  21. Kavyashree, B.; Patil, S.; Rao, V.S. Review on vibration control in tall buildings: From the perspective of devices and applications. Int. J. Dyn. Control 2021, 9, 1316–1331. [Google Scholar] [CrossRef]
  22. Saaed, T.E.; Nikolakopoulos, G.; Jonasson, J.E.; Hedlund, H. A state-of-the-art review of structural control systems. JVC/J. Vib. Control 2015, 21, 919–937. [Google Scholar] [CrossRef]
  23. Banerjee, T.; Ghosh, D.; Das, D. A state-of-the-art review and future challenges on application of devices for vibration control of bridges. Mech. Adv. Mater. Struct. 2025, 0, 1–27. [Google Scholar] [CrossRef]
  24. Elias, S.; Matsagar, V. Research developments in vibration control of structures using passive tuned mass dampers. Annu. Rev. Control 2017, 44, 129–156. [Google Scholar] [CrossRef]
  25. Liu, C.; Jing, X.; Daley, S.; Li, F. Recent advances in micro-vibration isolation. Mech. Syst. Signal Process 2015, 56, 55–80. [Google Scholar] [CrossRef]
  26. Casciati, F.; Rodellar, J.; Yildirim, U. Active and semi-active control of structures-theory and applications: A review of recent advances. J. Intell. Mater. Syst. Struct. 2012, 23, 1181–1195. [Google Scholar] [CrossRef]
  27. Morales-Beltran, M.; Paul, J. Technical Note: Active and Semi-Active Strategies to Control Building Structures under Large Earthquake Motion. J. Earthq. Eng. 2015, 19, 1086–1111. [Google Scholar] [CrossRef]
  28. Ikeda, Y. Active and semi-active vibration control of buildings in Japan-practical applications and verification. Struct. Control Health Monit. 2009, 16, 703–723. [Google Scholar] [CrossRef]
  29. Jansen, L.M.; Dyke, S.J. Semiactive Control Strategies for MR Dampers: Comparative Study. J. Eng. Mech. 2000, 126, 795–803. [Google Scholar] [CrossRef]
  30. Gkatzogias, K.I.; Kappos, A.J. Semi-active control systems in bridge engineering: A review of the current state of practice. Struct. Eng. Int. 2016, 26, 290–300. [Google Scholar] [CrossRef]
  31. Ratna, K.S.; Daniel, C.; Ram, A.; Yadav, B.S.K.; Hemalatha, G. Analytical Investigation of MR Damper for Vibration Control: A Review. J. Appl. Eng. Sci. 2021, 11, 49–52. [Google Scholar] [CrossRef]
  32. Masa’id, A.; Lenggana, B.W.; Ubaidillah, U.; Susilo, D.D.; Choi, S.B. A Review on Vibration Control Strategies Using Magnetorheological Materials Actuators: Application Perspective. Actuators 2023, 12, 113. [Google Scholar] [CrossRef]
  33. Kori, J.G.; Jangid, R.S. Semi-active mr dampers for seismic control of structures. Bull. N. Z. Soc. Earthq. Eng. 2009, 42, 157–166. [Google Scholar] [CrossRef]
  34. Cha, Y.-J.; Zhang, J.; Agrawal, A.K.; Dong, B.; Friedman, A.; Shirley; Dyke, J.; Ricles, J. Comparative Studies of Semi-active Control Strategies for MR dampers. J. Chem. Inf. Model. 2013, 53, 1689–1699. [Google Scholar] [CrossRef]
  35. Dyke, S.J.; Spencer, B.F., Jr. A Comparison of Semi-Active Control Strategies for the MR Damper. In Proceedings of the Intelligent Information Systems IIS’97, Grand Bahama Island, Bahamas, 8–10 December 1997; pp. 580–584. [Google Scholar] [CrossRef]
  36. Spencer, B.F., Jr.; Dyke, S.J.; Sain, M.K.; Carlson, J.D. Phenomenological Model for Magnetorheological Dampers. J. Eng. Mech. 1997, 123, 230–238. [Google Scholar] [CrossRef]
  37. Wani, Z.R.; Tantray, M.; Noroozinejad Farsangi, E.; Nikitas, N.; Noori, M.; Samali, B.; Yang, T. A Critical Review on Control Strategies for Structural Vibration Control. Annu. Rev. Control 2022, 54, 103–124. [Google Scholar] [CrossRef]
  38. Liu, J.; Xia, K.; Zhu, C. The state-of-the-art review of structural control strategy. In Proceedings of the 2009 International Conference on E-learning, E-Business, Enterprise Information Systems, and E-Government, EEEE, Hong Kong, China, 5–6 December 2009; pp. 211–213. [Google Scholar] [CrossRef]
  39. Cha, Y.J.; Agrawal, A.K.; Dyke, S.J. Time delay effects on large-scale MR damper based semi-active control strategies. Smart Mater. Struct. 2013, 22, 015011. [Google Scholar] [CrossRef]
  40. Wang, Y. Time-delayed dynamic output feedback H∞controller design for civil structures: A decentralized approach through homotopic transformation. Struct. Control Health Monit. 2011, 18, 121–139. [Google Scholar] [CrossRef]
  41. Lee, T.; Kawashima, K. Semiactive Control of Nonlinear Isolated Bridges with Time Delay. J. Struct. Eng. 2007, 133, 235–241. [Google Scholar] [CrossRef]
  42. Palizvan Zand, J.; Sabouri, J.; Katebi, J.; Nouri, M. A new time-domain robust anti-windup PID control scheme for vibration suppression of building structure. Eng. Struct. 2021, 244, 112819. [Google Scholar] [CrossRef]
  43. Occhiuzzi, A.; Spizzuoco, M.; Serino, G. Experimental analysis of magnetorheological dampers for structural control. Smart Mater. Struct. 2003, 12, 703–711. [Google Scholar] [CrossRef]
  44. Kookalani, S.; Shen, D.; Zhu, L.L.; Lindsey, M. An Overview of Optimal Damper Placement Methods in Structures. Iran. J. Sci. Technol.—Trans. Civ. Eng. 2022, 46, 1785–1804. [Google Scholar] [CrossRef]
  45. Soto, M.G.; Adeli, H. Placement of control devices for passive, semi-active, and active vibration control of structures. Sci. Iran. 2013, 20, 1567–1578. [Google Scholar]
  46. Yao, J.T.P. Concept of Structural Control. J. Struct. Div-ASCE. 1972, 98, 7. [Google Scholar] [CrossRef]
  47. Kurata, N.; Kobori, T.; Takahashi, M.; Niwa, N.; Midorikawa, H. Actual seismic response controlled building with semi-active damper system. Earthq. Eng. Struct. Dyn. 1999, 28, 1427–1447. [Google Scholar] [CrossRef]
  48. Yang, G.; Spencer, B.F.; Carlson, D.; Sain, K. Large-scale MR uid dampers: Modeling and dynamic performance considerations. Eng. Struct. 2002, 24, 309–323. [Google Scholar] [CrossRef]
  49. Iemura, H.; Pradono, M.H. Passive and semi-active seismic response control of a cable-stayed bridge. J. Struct. Control 2002, 9, 189–204. [Google Scholar] [CrossRef]
  50. Das, D.; Datta, T.K.; Madan, A. ANN-cum-Fuzzy Control of Seismic Response using MR Dampers. In Proceedings of the 15th World Conference on Earthquake Engineering, Lisbon, Portugal, 24–28 September 2012. [Google Scholar]
  51. Das, D.; Datta, T.K.; Madan, A. Semiactive fuzzy control of the seismic response of building frames with MR dampers. Earthq. Eng. Struct. Dyn. 2012, 41, 99–118. [Google Scholar] [CrossRef]
  52. Wongprasert, N.; Symans, M.D. Experimental Evaluation of Adaptive Elastomeric Base-Isolated Structures Using Variable-Orifice Fluid Dampers. J. Struct. Eng. 2005, 131, 867–877. [Google Scholar] [CrossRef]
  53. Villarreal, K. Effects of MR damper placement on structure vibration parameter. Proc. IEEE Conf. Control. 2005. [Google Scholar]
  54. Dyke, S.J.; Spencer, B.F.; Sain, M.K.; Carlson, J.D. Modeling and control of magnetorheological dampers for seismic response reduction. Smart Mater. Struct. 1999, 5, 565–575. [Google Scholar] [CrossRef]
  55. Nagarajaiah, B.S.; Riley, M.A.; Member, S.; Reinhorn, A. Control of Sliding—Isolated bridge with absolute acceleration feedback. J. Eng. Mech. 1994, 119, 2317–2332. [Google Scholar] [CrossRef]
  56. Kwok, N.M.; Nguyen, T.H.; Ha, Q.P.; Li, J.; Samali, B. MR Damper Structural Control Using a Multi-Level Sliding Mode Controller. In Australian Earthquake Engineering Conference; Australian Earthquake Engineering Society: Melbourne, Australia, 2007; pp. 1–7. [Google Scholar]
  57. Yoshioka, H.; Ramallo, J.C.; Spencer, B.F., Jr. “Smart” Base Isolation Strategies Employing Magnetorheological Dampers. J. Eng. Mech. 2002, 128, 540–551. [Google Scholar] [CrossRef]
  58. Zahrai, S.M.; Salehi, H. Semi-active seismic control of mid-rise structures using magneto-rheological dampers and two proposed improving mechanisms. Iran. J. Sci. Technol. Trans. Civ. Eng. 2014, 38, 21–36. [Google Scholar]
  59. Bagherkhani, A.; Baghlani, A. Probability of Failure of High-Rise Buildings Equipped with Magnetorheological Dampers by Considering Uncertainty in Stationary and Nonstationary Earthquakes. ASCE-ASME J. Risk Uncertain. Eng. Syst. Part A Civ. Eng. 2023, 9, 04023038. [Google Scholar] [CrossRef]
  60. Li, Z.X.; Wen, D.; Shi, Y.; Wei, X.; Liu, B. A frequency-dependent variable damping control method for base-isolated structures under ground motions with different frequency characteristics. Soil Dyn. Earthq. Eng. 2023, 165, 107717. [Google Scholar] [CrossRef]
  61. Bhaiya, V.; Shrimali, M.K.; Bharti, S.D.; Datta, T.K. Modified semiactive control with MR dampers for partially observed systems. Eng. Struct. 2019, 191, 129–147. [Google Scholar] [CrossRef]
  62. Cruze, D.; Gladston, H.; Farsangi, E.N.; Banerjee, A.; Loganathan, S.; Solomon, S.M. Seismic Performance Evaluation of a Recently Developed Magnetorheological Damper: Experimental Investigation. Pract. Period. Struct. Des. Constr. 2021, 26, 04020061. [Google Scholar] [CrossRef]
  63. Lenggana, B.W.; Ubaidillah, U.; Imaduddin, F.; Choi, S.B.; Purwana, Y.M.; Harjana, H. Review of magnetorheological damping systems on a seismic building. Appl. Sci. 2021, 11, 9339. [Google Scholar] [CrossRef]
  64. Abdeddaim, M.; Djerouni, S.; Ounis, A.; Athamnia, B.; Noroozinejad Farsangi, E. Optimal design of Magnetorheological damper for seismic response reduction of Base-Isolated structures considering Soil-Structure interaction. Structures 2022, 38, 733–752. [Google Scholar] [CrossRef]
  65. Hojat Jalali, H.; Fahimi Farzam, M.; Mousavi Gavgani, S.A.; Bekdaş, G. Semi-active control of buildings using different control algorithms considering SSI. J. Build. Eng. 2023, 67, 105956. [Google Scholar] [CrossRef]
  66. Suthar, S.J.; Patil, V.B.; Jangid, R.S. Optimization of MR Dampers for Wind-Excited Benchmark Tall Building. Pract. Period. Struct. Des. Constr. 2022, 27, 04022048. [Google Scholar] [CrossRef]
  67. Ostrowski, M.; Błachowski, B.; Popławski, B.; Pisarski, D.; Mikułowski, G.; Jankowski, L. Semi-active modal control of structures with lockable joints: General methodology and applications. Struct. Control. Health Monit. 2021, 28, e2710. [Google Scholar] [CrossRef]
  68. Alexander, S.; Sumathi, P.; Panigrahi, S.K. Semi-Active Control of Structures with Magnetorheological Fluid Dampers. In Proceedings of the 2022 IEEE Global Conference on Computing, Power and Communication Technologies, GlobConPT, New Delhi, India, 23–25 September 2022; Institute of Electrical and Electronics Engineers Inc.: Piscataway, NJ, USA, 2022. [Google Scholar] [CrossRef]
  69. Sadek, F.; Mohraz, B. Semiactive Control Algorithms for Structures with Variable Dampers. J. Eng. Mech. 1998, 124, 981–990. [Google Scholar] [CrossRef]
  70. Choi, K.M.; Cho, S.W.; Jung, H.J.; Lee, I.W. Semi-active fuzzy control for seismic response reduction using magnetorheological dampers. Earthq. Eng. Struct. Dyn. 2004, 33, 723–736. [Google Scholar] [CrossRef]
  71. Lara, L.A.V.; Brito, J.L.V.; Valencia, Y.G. Comparative analysis of semi-active control algorithms applied to magnetorheological dampers. Ingeniare Rev. Chil. Ing. 2017, 25, 39–58. [Google Scholar] [CrossRef]
  72. Karami, K.; Manie, S.; Ghafouri, K.; Nagarajaiah, S. Nonlinear structural control using integrated DDA/ISMP and semi-active tuned mass damper. Eng. Struct. 2019, 181, 589–604. [Google Scholar] [CrossRef]
  73. Renzi, E.; De Angelis, M. Semi-active continuous control of base-excited structures: An exploratory study. Struct. Control Health Monit. 2010, 17, 563–589. [Google Scholar] [CrossRef]
  74. Troise, A.; Bruschi, E.; Rosso, M.M.; Alosio, A.; Rizzo, A.; Lagaros, N.D.; Quaglini, V.; Marano, G.C. Variable orifice damper implementation for seismic semi-active control of civil structures. In Proceedings of the COMPDYN 2023, 9th ECCOMAS Thematic Conference on Computational Methods in Structural Dynamics and Earthquake Engineering, Athens, Greece, 12–14 June 2023. [Google Scholar]
  75. Weber, F. Semi-active vibration absorber based on real-time controlled MR damper. Mech. Syst. Signal Process 2014, 46, 272–288. [Google Scholar] [CrossRef]
  76. Xu, Z.-D.; Shen, Y.-P.; Guo, Y.-Q. Semi-active control of structures incorporated with magnetorheological dampers using neural networks. Smart Mater. Struct. 2003, 12, 80–87. [Google Scholar] [CrossRef]
  77. Saleh Al-Fahdawi, O.A.; Niedzwecki, J.M.; Jones, H.L.; Newton, H.J. Semi-Active Adaptive Control of Coupled Structures for Seismic Hazard Mitigation. Ph.D. Thesis, Texas A&M University, College Station, TX, USA, 2019. [Google Scholar]
  78. Lin, C.C.; Lu, L.Y.; Lin, G.L.; Yang, T.W. Vibration control of seismic structures using semi-active friction multiple tuned mass dampers. Eng. Struct. 2010, 32, 3404–3417. [Google Scholar] [CrossRef]
  79. Gattulli, V.; Lepidi, M.; Potenza, F. Seismic protection of frame structures via semi-active control: Modeling and implementation issues. Earthq. Eng. Eng. Vib. 2009, 8, 627–645. [Google Scholar] [CrossRef]
  80. Mulligan, K. Experimental and Analytical Studies of Semi-Active and Passive Structural Control of Buildings. Ph.D. Thesis, University of Canterbury, Christchurch, New Zealand, 2007. [Google Scholar]
  81. Iemura, H.; Igarashi, A.; Kalantari, A. Experimental verification and numerical studies of an autonomous semi-active seismic control strategy. Struct. Control Health Monit. 2006, 13, 301–323. [Google Scholar] [CrossRef]
  82. Huang, Z.S.; Wu, C.; Hsu, D.S. Semi-Active Fuzzy Control of a MR Damper on Structures by Genetic Algorithm. J. Mech. 2009, 25, 1–6. [Google Scholar] [CrossRef]
  83. Wang, L.; Shi, W.; Zhou, Y.; Zhang, Q. Semi-active eddy current pendulum tuned mass damper with variable frequency and damping. Smart Struct. Syst. 2020, 25, 65–80. [Google Scholar] [CrossRef]
  84. Karamodin, A.; Kazemi, H.; Akbarzadeh, T. Semi-active control of structures using neuro-predictive algorithm for MR dampers. Struct. Control Health Monit. 2008, 17, 237–253. [Google Scholar] [CrossRef]
  85. Chae, Y.; Ricles, J.M. Seismic Performance Enhancement of Base-Isolation Using Semi-Active Damping Devices Systems. In Proceedings of the 15th World Conference of Earthquake Engineering, Lisbon, Portugal, 24–28 September 2012. [Google Scholar]
  86. Samali, B.; Djajakesukma, S.L.; Nguyen, H.; Li, J. An experimental study of a five storey steel frame using semi-active control system. APVC Proc. 2003, 2, 604–609. [Google Scholar]
  87. Sun, Q.; Zhang, L.; Zhou, J.; Shi, Q. Experimental study of the semi-active control of building structures using the shaking table. Earthq. Eng. Struct. Dyn. 2003, 32, 2353–2376. [Google Scholar] [CrossRef]
  88. Liu, Y.F.; Lin, T.K.; Chang, K.C. Analytical and experimental studies on building mass damper system with semi-active control device. Struct. Control Health Monit. 2018, 25, e2154. [Google Scholar] [CrossRef]
  89. Pu, H.; Yuan, S.; Peng, Y.; Meng, K.; Zhao, J.; Xie, R.; Huang, Y.; Sun, Y.; Yang, Y.; Xie, S.; et al. Multi-layer electromagnetic spring with tunable negative stiffness for semi-active vibration isolation. Mech. Syst. Signal Process 2019, 121, 942–960. [Google Scholar] [CrossRef]
  90. Symans, M.D.; Constantinou, M.C. Seismic testing of a building structure with a semi-active fluid damper control system. Earthq. Eng. Struct. Dyn. 1997, 26, 759–777. [Google Scholar] [CrossRef]
  91. Ostrowski, M.; Jedlińska, A.; Popławski, B.; Blachowski, B.; Mikułowski, G.; Pisarski, D.; Jankowski, Ł. Sliding Mode Control for Semi-Active Damping of Vibrations Using on/off Viscous Structural Nodes. Buildings 2023, 13, 348. [Google Scholar] [CrossRef]
  92. Gehb, C.M. Uncertainty Evaluation of Semi-Active Load Redistribution in a Mechanical Load-Bearing Structure. Ph.D. Thesis, Technische Universität Darmstadt, Darmstadt, Germany, 2019. [Google Scholar]
  93. Wang, L.; Nagarajaiah, S.; Shi, W.; Zhou, Y. Seismic performance improvement of base-isolated structures using a semi-active tuned mass damper. Eng. Struct. 2022, 271, 114963. [Google Scholar] [CrossRef]
  94. Lu, L.Y.; Lin, T.K.; Jheng, R.J.; Wu, H.H. Theoretical and experimental investigation of position-controlled semi-active friction damper for seismic structures. J. Sound Vib. 2018, 412, 184–206. [Google Scholar] [CrossRef]
  95. Miah, M.S.; Chatzi, E.N.; Dertimanis, V.K.; Weber, F. Real-time experimental validation of a novel semi-active control scheme for vibration mitigation. Struct. Control Health Monit. 2017, 24, e1878. [Google Scholar] [CrossRef]
  96. Sahasrabudhe, S.S.; Nagarajaiah, S. Semi-active control of sliding isolated bridges using MR dampers: An experimental and numerical study. Earthq. Eng. Struct. Dyn. 2005, 34, 965–983. [Google Scholar] [CrossRef]
  97. Ferreira, F.; Moutinho, C.; Cunha, Á.; Caetano, E. Use of semi-active tuned mass dampers to control footbridges subjected to synchronous lateral excitation. J. Sound Vib. 2019, 446, 176–194. [Google Scholar] [CrossRef]
  98. Bagherkhani, A.; Baghlani, A. Reliability assessment of MR fluid dampers in passive and semi-active seismic control of structures. Probabilistic Eng. Mech. 2021, 63, 103114. [Google Scholar] [CrossRef]
  99. Zizouni, K.; Saidi, A.; Fali, L.; Bousserhane, I.K.; Djermane, M. Semi-active structural vibration control with magnetorheological damper based on hybrid fuzzy sliding mode controller. IAES Int. J. Robot. Autom. (IJRA) 2023, 12, 167. [Google Scholar] [CrossRef]
  100. Barros, R.C. Semi-active Vibration Control of Buildings using MR Dampers: Numerical and Experimental Verification. In Proceedings of the 14th European Conference on Earthquake Engineering 2010, Ohrid, North Macedonia, 30 August–3 September 2010. [Google Scholar]
  101. Zabihi-Samani, M.; Ghanooni-Bagha, M. Optimal Semi-active Structural Control with a Wavelet-Based Cuckoo-Search Fuzzy Logic Controller. Iran. J. Sci. Technol.—Trans. Civ. Eng. 2019, 43, 619–634. [Google Scholar] [CrossRef]
  102. Gu, X.; Yu, Y.; Li, Y.; Li, J.; Askari, M.; Samali, B. Experimental study of semi-active magnetorheological elastomer base isolation system using optimal neuro fuzzy logic control. Mech. Syst. Signal Process 2019, 119, 380–398. [Google Scholar] [CrossRef]
  103. Li, H.N.; Li, X.L. Experiment and analysis of torsional seismic responses for asymmetric structures with semi-active control by MRdampers. Smart Mater. Struct. 2009, 18, 075007. [Google Scholar] [CrossRef]
  104. Ramezani, M.; Bathaei, A.; Zahrai, S.M. Comparing fuzzy type-1 and -2 in semi-active control with TMD considering uncertainties. Smart Struct. Syst. 2019, 23, 155–171. [Google Scholar] [CrossRef]
  105. Shih, M.H.; Sung, W.P. Structural Control Effect and Performance of Structure Under Control of Impulse Semi-active Mass Control Mechanism. Iran. J. Sci. Technol.—Trans. Civ. Eng. 2021, 45, 1211–1226. [Google Scholar] [CrossRef]
  106. Bani-hani, K.A.; Sheban, M.A. Semi-active neuro-control for base-isolation system using magnetorheological (MR) dampers. Earthq. Eng. Struct. Dyn. 2006, 35, 1119–1144. [Google Scholar] [CrossRef]
  107. Wang, T.; Zhang, X.; Li, K.; Yang, S. Mechanical performance analysis of a piezoelectric ceramic friction damper and research of its semi-active control strategy. Structures 2021, 33, 1510–1531. [Google Scholar] [CrossRef]
  108. Xu, Y.L.; Chen, B. Integrated vibration control and health monitoring of building structures using semi-active friction dampers: Part I-methodology. Eng. Struct. 2008, 30, 1789–1801. [Google Scholar] [CrossRef]
  109. Bakhshinezhad, S.; Mohebbi, M. Multi-objective optimal design of semi-active fluid viscous dampers for nonlinear structures using NSGA-II. Structures 2020, 24, 678–689. [Google Scholar] [CrossRef]
  110. Ab Talib, M.H.; Mat Darus, I.Z.; Mohd Samin, P.; Mohd Yatim, H.; Ardani, M.I.; Shaharuddin, N.M.R.; Hadi, M.S. Vibration control of semi-active suspension system using PID controller with advanced firefly algorithm and particle swarm optimization. J. Ambient. Intell. Humaniz. Comput. 2021, 12, 1119–1137. [Google Scholar] [CrossRef]
  111. Kim, H.-S.; Roschke, P.N.; Lin, P.-Y.; Loh, C.-H. Neuro-fuzzy model of hybrid semi-active base isolation system with FPS bearings and an MR damper. Eng. Struct. 2006, 28, 947–958. [Google Scholar] [CrossRef]
  112. Shaikh Faruque Ali, by. Semi-active Control of Earthquake Induced Vibrations in Structures using MR Dampers: Algorithm Development, Experimental Verification and Benchmark Applications. Ph.D. Thesis, Indian Institute of Science, Bangalore, India, 2008. [Google Scholar]
  113. Wang, L.; Zhou, Y.; Shi, W. Seismic Response Control of a Nonlinear Tall Building under Mainshock-Aftershock Sequences Using Semi-Active Tuned Mass Damper. Int. J. Struct. Stab. Dyn. 2023, 23, 2340027. [Google Scholar] [CrossRef]
  114. Şahin, Ö.; Gökhan Adar, N.; Kemerli, M.; Çaglar, N.; Şahin, İ.; Parlak, Z.; Kükrek, S.; Engin, T. A comparative evaluation of semi-active control algorithms for real-time seismic protection of buildings via magnetorheological fluid dampers. J. Build. Eng. 2021, 42, 102795. [Google Scholar] [CrossRef]
  115. Altay, O.; Klinkel, S. A semi-active tuned liquid column damper for lateral vibration control of high-rise structures: Theory and experimental verification. Struct. Control Health Monit. 2018, 25, e2270. [Google Scholar] [CrossRef]
  116. Brennan, M.J.; Day, M.J.; Randall, R.J. An Experimental Investigation into the Semi-Active and Active Control of Longitudinal Vibrations in a Large Tie-Rod Structure. Vib. Acoust. 1998, 120, 1–12. [Google Scholar] [CrossRef]
  117. Zhao, D.; Li, H. Shaking table tests and analyses of semi-active fuzzy control for structural seismic reduction with a piezoelectric variable-friction damper. Smart Mater. Struct. 2010, 19, 105031. [Google Scholar] [CrossRef]
  118. Ghaffarzadeh, H.; Dehrod, E.A.; Talebian, N. Semi-active fuzzy control for seismic response reduction of building frames using variable orifice dampers subjected to near-fault earthquakes. JVC/J. Vib. Control 2013, 19, 1980–1998. [Google Scholar] [CrossRef]
  119. Bathaei, A.; Zahrai, S.M.; Ramezani, M. Semi-active seismic control of an 11-DOF building model with TMD+MR damper using type-1 and -2 fuzzy algorithms. JVC/J. Vib. Control 2018, 24, 2938–2953. [Google Scholar] [CrossRef]
  120. Al-Fahdawi, O.A.S.; Barroso, L.R.; Soares, R.W. Adaptive neuro-fuzzy and simple adaptive control methods for attenuating the seismic responses of coupled buildings with semi-active devices: Comparative study. J. Soft Comput. Civ. Eng. 2019, 3, 1–21. [Google Scholar] [CrossRef]
  121. Kawashima, K.; Unjoh, S. Seismic Response Control of Bridges by Variable Dampers. J. Struct. Eng. 1994, 120, 2583–2601. [Google Scholar] [CrossRef]
  122. Yeh, K.; Chen, C.W.; Hsiung, T.K. Fuzzy Control for Seismically Excited Bridges with Sliding Bearing Isolation; Springer: Berlin/Heidelberg, Germany, 2007; pp. 473–483. [Google Scholar]
  123. Liu, Y.; Gordaninejad, F.; Evrensel, C.A.; Wang, X.; Hitchcock, G. Comparative Study on Vibration Control of a Scaled Bridge Using Fail-Safe Magneto-Rheological Fluid Dampers. J. Struct. Eng. 2005, 131, 743–751. [Google Scholar] [CrossRef][Green Version]
  124. Panchal, V.R.; Jangid, R.S. Seismic isolation of bridge using variable curvature friction pendulum system. In Proceedings of the 14th World conference of Earthquake Engineering, Beijing, China, 12–17 October 2008; pp. 1–8. [Google Scholar]
  125. Wang, Y.-P.; Chung, L.-L.; Liao, W.-H. Seismic Response Analysis of Bridges Isolated with Friction Pendulum Bearings. Earthq. Eng. Struct. Dyn. 1998, 27, 1069–1093. [Google Scholar] [CrossRef]
  126. Bhuiyan, A.R.; Alam, M.S. Seismic performance assessment of highway bridges equipped with superelastic shape memory alloy-based laminated rubber isolation bearing. Eng. Struct. 2013, 49, 396–407. [Google Scholar] [CrossRef]
  127. Yang, J.N.; Wu, J.C.; Kawashima, K.; Unjoh, S. Hybrid control of seismic-excited bridge structures. Earthq. Eng. Struct. Dyn. 1995, 24, 1437–1451. [Google Scholar] [CrossRef]
  128. Kori, J.; Jangid, R. Semiactive control of seismically isolated bridges. Int. J. Struct. Stab. Dyn. 2008, 8, 547–568. [Google Scholar] [CrossRef]
  129. Yeh, K.; Chiang, W.-L. Application of Adaptive fuzzy sliding mode control for Bridges. J. Adv. Comput. Intell. 2001, 5, 172–173. [Google Scholar] [CrossRef]
  130. Jangid, R.S. Stochastic Response of Bridges Seismically Isolated by friction pendulum system. J. Bridge Eng. 2008, 13, 319–330. [Google Scholar] [CrossRef]
  131. Lee, T.; Kawashima, K. Control of Seismic-Excited Nonlinear Isolated Bridges with Variable Viscous Dampers. In Proceedings of the JSCE Earthquake Engineering Symposium; Japan Society of Civil Engineers: Tokyo, Japan, 2005; pp. 1–7. [Google Scholar]
  132. Lee, T.Y.; Kawashima, K.; Chen, P.C. Experimental and Analytical Study on A Nonlinear Isolated Bridge Under Semiactive Control. In Proceedings of the 14th World Conference on Earthquake Engineering, Beijing, China, 12–17 October 2008. [Google Scholar]
  133. Ok, S.-Y.; Kim, D.-S.; Park, K.-S.; Koh, H.-M. Semi-active fuzzy control of cable-stayed bridges using magneto-rheological dampers. Eng. Struct. 2007, 29, 776–788. [Google Scholar] [CrossRef]
  134. Ko, J.M.; Ni, Y.Q. Structural health monitoring and intelligent vibration control of cable-supported bridges: Research and application. KSCE J. Civ. Eng. 2003, 7, 701–716. [Google Scholar] [CrossRef]
  135. Ghobarah, A.; Ali, H.M. Seismic performance of highway bridges. Eng. Struct. 1988, 10, 157–166. [Google Scholar] [CrossRef]
  136. Jangid, R.S. Seismic Response of Isolated Bridges. J. Bridge Eng. 2004, 9, 156–166. [Google Scholar] [CrossRef]
  137. Lee, T.-Y.; Chen, P.-C. Sliding Mode Control for Nonlinear Isolated Bridges. J. Earthq. Eng. 2011, 15, 582–600. [Google Scholar] [CrossRef]
  138. Ucak, A.; Tsopelas, P. Effect of Soil–Structure Interaction on Seismic Isolated Bridges. J. Struct. Eng. 2008, 134, 1154–1164. [Google Scholar] [CrossRef]
  139. Tongaonkar, N.P.; Jangid, R.S. Seismic response of isolated bridges with soil–structure interaction. Soil Dyn. Earthq. Eng. 2003, 23, 287–302. [Google Scholar] [CrossRef]
  140. Jangid, R.S. Equivalent linear stochastic seismic response of isolated bridges. J. Sound Vib. 2008, 309, 805–822. [Google Scholar] [CrossRef]
  141. Du, X.L.; Han, Q.; Zhan, J.D. Nonlinear seismic response of isolated bridges with lrb. In Proceedings of the 14th World Conference of Earthquake Engineering, Beijing, China, 12–17 October 2008. [Google Scholar]
  142. Gordaninejad, F.; Saiidi, M.; Hansen, B.C.; Ericksen, E.O.; Chang, F.-K. Magneto-Rheological Fluid Dampers for Control of Bridges. J. Intell. Mater. Syst. Struct. 2002, 13, 167–180. [Google Scholar] [CrossRef]
  143. Dicleli, M.; Albhaisi, S.; Mansour, M.Y. Static Soil–Structure Interaction Effects in Seismic-Isolated Bridges. Pract. Period. Struct. Des. Constr. 2005, 10, 22–33. [Google Scholar] [CrossRef]
  144. Kim, T.M.; Kim, G.; Kim, M.K. TMD-Based Structural Control of High Performance Steel Bridges. J. Phys. Conf. Ser. 2012, 382, 012040. [Google Scholar] [CrossRef]
  145. Dimitrakopoulos, E.G. Seismic response analysis of skew bridges with pounding deck–abutment joints. Eng. Struct. 2011, 33, 813–826. [Google Scholar] [CrossRef]
  146. Konstantakopoulos, T.G.; Michaltsos, G.T. A mathematical model for a combined cable system of bridges. Eng. Struct. 2010, 32, 2717–2728. [Google Scholar] [CrossRef]
  147. YeganehFallah, A.; Attari, N.K.A. Robust control of seismically excited cable stayed bridges with MR dampers. Smart Mater. Struct. 2017, 26, 35056. [Google Scholar] [CrossRef]
  148. Lee, K.J.; Yun, C.B. Extended Kalman Filter for Identification of Nonlinear Earthquake Responses of Bridges. IFAC Proc. Vol. 2008, 41, 15768–15773. [Google Scholar] [CrossRef]
  149. Amjadian, M. Influence of Seismic Pounding on Dynamic Response of Skewed Highway Bridges. In Proceedings of the 15th World Conference on Earthquake Engineering, Lisbon, Portugal, 24–28 September 2012. [Google Scholar]
  150. Park, K.-S.; Koh, H.-M.; Ok, S.-Y.; Seo, C.-W. Fuzzy supervisory control of earthquake-excited cable-stayed bridges. Eng. Struct. 2005, 27, 1086–1100. [Google Scholar] [CrossRef]
  151. Caicedo, J.M.; Dyke, S.J.; Moon, S.J.; Bergman, L.; Turan, G.; Hague, S. Phase II Benchmark Control Problem for Seismic Response of Cable-Stayed Bridges. J. Struct. Control 2003, 10, 137–168. [Google Scholar] [CrossRef]
  152. Schemmann, A.G. Vibration control of cable-stayed bridges—Part 2: Control analyses. Earthq. Eng. Struct. Dyn. 1998, 27, 825–843. [Google Scholar] [CrossRef]
  153. Dyke, S.J.; Caicedo, J.M.; Turan, G.; Bergman, L.A.; Hague, S. Phase I Benchmark Control Problem for Seismic Response of Cable-Stayed Bridges. J. Struct. Eng. 2003, 129, 857–872. [Google Scholar] [CrossRef]
  154. Sheikh, M.N.; Xiong, J.; Li, W. MR Damper in Reducing Pounding Effect of Base- Isolated RC Highway Bridges. In Proceedings of the Australian Earthquake Engineering Society 2010 Conference, Perth, Australia, 26–28 November 2010. [Google Scholar]
  155. Chen, C.-W.; Yeh, K.; Fong, K.; Liu, R. Adaptive Fuzzy Sliding Mode Control for Seismically Excited Bridges with Lead Rubber Bearing Isolation. Int. J. Uncertain. 2009, 17, 705–727. [Google Scholar] [CrossRef]
  156. Jung, H.; Spencer, B.F.; Lee, I. Benchmark Control Problem for Seismically Excited Cable-Stayed Bridges Using Smart Damping Strategies. In Proceedings of the IABSE Conference: Cable-Supported Bridges—Challenging Technical Limits, Seoul, Republic of Korea, 12–14 June 2001; pp. 1–8. [Google Scholar]
  157. Heo, G.; Kim, C.; Lee, C. Experimental test of asymmetrical cable-stayed bridges using MR-damper for vibration control. Soil Dyn. Earthq. Eng. 2014, 57, 78–85. [Google Scholar] [CrossRef]
  158. Dyke, S.J.; Spencer, F.; Sain, M.K.; Carlson, J.D. An experimental study of MR dampers for seismic protection. Smart Mater. Struct. 1998, 7, 693–703. [Google Scholar] [CrossRef]
  159. Fabio, C.; Georges, M.; Francesco, M. Technology of Semiactive Devices and Applications in Vibration Mitigation; John Wiley & Sons, Ltd.: Hoboken, NJ, USA, 2006. [Google Scholar]
  160. Kim, Y.; You, K.; You, J. Active Control of Along-Wind Response of a Tall Building with AMD using LQR Controller. Appl. Mech. Mater. 2014, 491, 1063–1067. [Google Scholar] [CrossRef]
  161. Wang, S.Q.; Li, N. Semi-active vibration control for offshore platforms based on LQG method. J. Mar. Sci. Technol. 2013, 21, 562–568. [Google Scholar] [CrossRef]
  162. Neethu, B.; Das, D. A comparative study on the performance of semi- active and passive control systems for multi-span bridges. In Proceedings of the 16th European Conference of Earthquake Engineering, Thessaloniki, Greece, 18–21 June 2018; pp. 1–12. [Google Scholar]
  163. Moon, S.J.; Bergman, L.A.; Voulgaris, P.G. Sliding Mode Control of Cable-Stayed Bridge Subjected to Seismic ExcitationSeismic Excitation. J. Eng. Mech. 2003, 129, 71–78. [Google Scholar] [CrossRef]
  164. Das, D.; Khan, M. Hybrid Control of Offshore Jacket Platforms Using Decentralized Sliding Mode Control and Shape Memory Alloy-Rubber Bearing Under Multiple Hazards. J. Offshore Mech. Arct. Eng. 2020, 142, 011603. [Google Scholar] [CrossRef]
  165. Narasimhan, S.; Nagarajaiah, S. Smart base isolated buildings with variable friction systems: H∞ controller and SAIVF device. Earthq. Eng. Struct. Dyn. 2006, 35, 921–942. [Google Scholar] [CrossRef]
  166. Soleymani, M.; Khodadadi, M. Adaptive fuzzy controller for active tuned mass damper of a benchmark tall building subjected to seismic and wind loads. Struct. Des. Tall Spec. Build. 2013, 23, 781–800. [Google Scholar] [CrossRef]
  167. Wasilewski, M.; Pisarski, D.; Bajer, C.I. Adaptive optimal control for seismically excited structures. Autom. Constr. 2019, 106, 102885. [Google Scholar] [CrossRef]
  168. Saidi, A.; Zizouni, K.; Kadri, B.; Fali, L.; Bousserhane, I.K. Adaptive sliding mode control for semi-active structural vibration control. Stud. Inform. Control 2019, 28, 371–380. [Google Scholar] [CrossRef]
  169. Lavretsky, E.; Wise, K.A. Robust and Adaptive Control, 2nd ed.; Springer: Berlin/Heidelberg, Germany, 2024. [Google Scholar] [CrossRef]
  170. Darbanian, R.; Mousavi Gavgani, S.A.; Kalatjari, V.R. Robust Control of Structures with Active Tendon and Fuzzy-LQR Algorithm Considering Uncertainties of Structural Parameters. J. Vib. Eng. Technol. 2023, 12, 1635–1647. [Google Scholar] [CrossRef]
  171. Fazaeli, H.; Nejad, H.; Karamodin, A. Semi-active control of three-story benchmark structure using LQG algorithm with a fuzzy-genetic system. J. Struct. Constr. Eng. 2022, 9, 107–123. [Google Scholar] [CrossRef]
  172. Sabetahd, R.; Arash, S.; Ghasemi, M.; Poursorkhabi, R.V.; Mohammadzadeh, A.; Zandi, Y. Response Attenuation of a Structure Equipped with ATMD under Seismic Excitations Using Methods of Online Simple Adaptive Controller and Online Adaptive Type-2 Neural-Fuzzy Controller. Comput. Intell. Neurosci. 2022, 2022, 5832043. [Google Scholar] [CrossRef]
  173. Wang, D.H.; Liao, W.H. Modeling and control of magnetorheological fluid dampers using neural networks. Smart Mater. Struct. 2005, 14, 111–126. [Google Scholar] [CrossRef]
  174. Caterino, N.; Spizzuoco, M.; Londoño, J.M.; Occhiuzzi, A. Experimental issues in testing a semiactive technique to control earthquake induced vibration. Model. Simul. Eng. 2014, 2014, 535434. [Google Scholar] [CrossRef]
  175. Laflamme, S.; Asce, S.M.; Slotine, J.J.E.; Connor, J.J.; Asce, F. Wavelet Network for Semi-Active Control. J. Eng. Mech. 2011, 137, 462–474. [Google Scholar] [CrossRef]
  176. Wang, L.-X. Stable adaptive fuzzy control of nonlinear systems. IEEE Trans. Fuzzy Syst. 1993, 1, 146–155. [Google Scholar] [CrossRef]
  177. Fujino, Y. Vibration, control and monitoring of long-span bridges—Recent research, developments and practice in Japan. J. Constr. Steel Res. 2002, 58, 71–97. [Google Scholar] [CrossRef]
  178. Pourzeynali, S.; Datta, T.K. Semiactive Fuzzy Logic Control of Suspension Bridge Flutter. J. Struct. Eng. 2005, 131, 900–912. [Google Scholar] [CrossRef]
  179. Jung, H.; Spencer, B.F., Jr.; Asce, M.; Lee, I. Control of Seismically Excited Cable-Stayed Bridge Employing Magnetorheological Fluid Dampers. J. Struct. Eng. 2003, 129, 873–883. [Google Scholar] [CrossRef]
  180. Lin, X.; Lin, W. Optimal Allocation and Control of Magnetorheological Dampers for Enhancing Seismic Performance of the Adjacent Structures Using Whale Optimization Algorithm. Shock Vib. 2021, 2021, 1218956. [Google Scholar] [CrossRef]
  181. Lee, S.H.; Min, K.W.; Lee, Y.C. Modified sliding mode control using a target derivative of the Lyapunov function. Eng. Struct. 2005, 27, 49–59. [Google Scholar] [CrossRef]
  182. Sayed, S. Modified Sliding Mode Controller with Extended Kalman Filter for Stochastic Systems. In Proceedings of the 2007 IEEE International Conference on Control and Automation, Guangzhou, China, 30 May–1 June 2007; pp. 630–635. [Google Scholar]
  183. Liang, C.-Y.; Su, J.-P. A new approach to the design of a fuzzy sliding mode controller. Fuzzy Sets Syst. 2003, 139, 111–124. [Google Scholar] [CrossRef]
  184. Amini, F.; Ghaderi, P. Seismic motion control of structures: A developed adaptive backstepping approach. Comput. Struct. 2013, 114–115, 18–25. [Google Scholar] [CrossRef]
  185. Bagheri, A.; Amini, F. Control of structures under uniform hazard earthquake excitation via wavelet analysis and pattern search method. Struct. Control Health Monit. 2013, 20, 671–685. [Google Scholar] [CrossRef]
  186. Amiri, E.; Keshavarz, H.; Alizadeh, M.; Zamani, M.; Khodadadi, T. Energy efficient routing in wireless sensor networks based on fuzzy ant colony optimization. Int. J. Distrib. Sens. Netw. 2014, 10, 768936. [Google Scholar] [CrossRef]
  187. Bitaraf, M.; Hurlebaus, S.; Barroso, L.R. Active and Semi-active Adaptive Control for Undamaged and Damaged Building Structures Under Seismic Load. Comput. -Aided Civ. Infrastruct. Eng. 2012, 27, 48–64. [Google Scholar] [CrossRef]
  188. Oliveira, F.; Morais, P.; Suleman, A. Predictive control for earthquake response mitigation of buildings using semiactive fluid dampers. Shock Vib. 2014, 2014, 670683. [Google Scholar] [CrossRef]
  189. Nguyen, S.D.; Kim, W.; Park, J.; Choi, S.B. A new fuzzy sliding mode controller for vibration control systems using integrated-structure smart dampers. Smart Mater. Struct. 2017, 26, 045038. [Google Scholar] [CrossRef]
  190. Ghaderi, P.; Amini, F. Adaptive block backstepping control for civil structures with unknown parameters subjected to seismic excitation. Struct. Control Health Monit. 2017, 24, e1875. [Google Scholar] [CrossRef]
  191. Shan, J.; Ouyang, Y.; Shi, W. Adaptive control of earthquake-excited nonlinear structures with real-time tracking on prescribed performance criteria. Struct. Control Health Monit. 2018, 25, e2247. [Google Scholar] [CrossRef]
  192. Loh, C.H.; Lynch, J.P.; Lu, K.C.; Wang, Y.; Chang, C.M.; Lin, P.Y.; Yeh, T. Experimental verification of a wireless sensing and control system for structural control using MR dampers. Earthq. Eng. Struct. Dyn. 2007, 36, 1303–1328. [Google Scholar] [CrossRef]
  193. Di Paola, M.; Pirrotta, A. Time delay induced effects on control of linear systems under random excitation. Probabilistic Eng. Mech. 2001, 16, 43–51. [Google Scholar] [CrossRef]
  194. Nguyen, T.H.; Kwok, N.M.; Ha, Q.P.; Li, J.; Samali, B. Adaptive sliding mode control for civil structures using magnetorheological dampers. In Proceedings of the 23rd ISARC, Tokyo, Japan, 3–5 October 2006; pp. 636–641. [Google Scholar] [CrossRef]
  195. Yu, W.; Thenozhi, S. Active Structural Control with Stable Fuzzy PID Techniques; Springer: Cham, Switzerland, 2016. [Google Scholar] [CrossRef]
  196. Das, D. Semiactive and Hybrid Seismic Control of Building Frames Using MR Dampers. Ph.D. Thesis, Indian Institute of Technology, Delhi, India, 2009. Available online: https://libcat.iitd.ac.in/bib/164882 (accessed on 25 May 2025).
  197. Ribakov, Y.; Agranovich, G. Control of structural seismic response by a limited set of active dampers. Struct. Des. Tall Spec. Build. 2011, 20, 594–611. [Google Scholar] [CrossRef]
  198. Kim, H.; Adeli, H.; Asce, F. Hybrid Feedback-Least Mean Square Algorithm for Structural Control. J. Struct. Eng. 2004, 130, 120–127. [Google Scholar] [CrossRef]
  199. Cha, Y.-J.; Zhang, J.; Agrawal, A.K.; Dong, B.; Friedman, A.; Dyke, S.J.; Ricles, J. Comparative Studies of Semiactive Control Strategies for MR Dampers: Pure Simulation and Real-Time Hybrid Tests. J. Struct. Eng. 2013, 139, 1237–1248. [Google Scholar] [CrossRef]
Figure 1. Classification of control systems.
Figure 1. Classification of control systems.
Applsci 15 07966 g001
Figure 2. Classification of control systems based on mathematical modeling.
Figure 2. Classification of control systems based on mathematical modeling.
Applsci 15 07966 g002
Figure 3. Classification of control strategies based on the type of input.
Figure 3. Classification of control strategies based on the type of input.
Applsci 15 07966 g003
Figure 4. Classification of control algorithms based on different factors.
Figure 4. Classification of control algorithms based on different factors.
Applsci 15 07966 g004
Table 1. List of publications on the state of the art of structural control.
Table 1. List of publications on the state of the art of structural control.
List (40)Publications
General (13)[4,8,10,12,14,18,19,20,21,22,23]
Passive (4)[15,16,24,25]
Active (3)[11,12]
Active and Semi-active (3)[2,26,27,28]
Semi-active (3)[13,28,29,30]
MR Damper (7)[6,31,32,33,34,35,36]
Hybrid (2)[3,5]
Control Strategies (5)[27,29,32,37,38]
Table 2. Critical features of semi-active control devices.
Table 2. Critical features of semi-active control devices.
Control SystemsKey Features
Stiffness control devices
  • Used to alter the stiffness and, consequently, the natural vibration properties of the structure to which they are connected.
  • The system mainly regulates the rigidity of a structure to achieve a non-resonant state during earthquakes.
  • The semi-active stiffness devices are activated or deactivated to incorporate or remove, respectively, the stiffness of the structure’s bracing system.
Electrorheological dampers
  • Comprise a hydraulic cylinder that holds micron-sized dielectric particles dispersed in a fluid (typically oil).
  • In a strong electric field, the particles align and polarize, thereby providing greater resistance to flow.
  • Altering the electric field can adjust the dynamic performance of an ER damper.
Magnetorheological (MR) dampers
  • MR dampers generally comprise a hydraulic cylinder filled with micron-sized, magnetically polarizable particles dispersed in a fluid (commonly oil).
  • The behavior of MR fluid is managed by applying a magnetic field to the fluid.
  • Without a magnetic field, the MR fluid moves freely; however, when subjected to a magnetic field, it behaves like a semi-solid.
  • MR fluids can withstand a maximum yield stress in the range of 50–100 kPa [35,43]
Friction control devices
  • Employed either as energy dispersers in the lateral bracing of a structure or as elements in sliding isolation systems.
Friction-controllable sliding bearing
  • The pressure between the two sliding surfaces can be adjusted to manage the friction between the bearing and the ground.
Tuned mass dampers
  • Tuned mass dampers essentially comprise a single-degree-of-freedom mass–spring–damper arrangement usually positioned on the uppermost floor of a multi-story building.
  • The dynamic traits of the system are adjusted to manage the movement of the structure to which it is connected.
Tuned liquid dampers
  • An effective control approach for managing a variety of dynamic loading scenarios.
Semi-active slip bracing system
  • Commonly used when the lateral force-resisting consists of braces.
  • It slips at the interface when the brace’s axial forces reach a predetermined threshold (the friction coefficient multiplied by the clamping force).
  • Installing this type of device allows for the adjustment of a brace’s strength without changing its stiffness.
  • Another benefit of this device over a passive one is its ability to operate effectively under minor forces (such as small earthquakes or winds) while still delivering effective performance under greater demands.
Electro-inductive device
  • Key factors in utilizing electro-inductive devices rather than fluid dampers include the following:
  • The behavior is essentially unaffected by outside temperature, as the device’s operating temperature consistently exceeds the air temperature and is achieved in just a few seconds.
  • Maintenance of the device is minimized due to the absence of aging or leakage issues, which are present in fluid dampers.
Air-jet actuators
  • They were introduced as an effective solution to the traditional concern that power would not be available when needed unless it was stored in advance.
  • The flow of compressed air supplies the actuator force, to be transmitted to the structure through the principle of momentum preservation.
SMA actuators
  • They are commonly adopted to realize passive devices, while the different (and long) reaction times for cooling and heating prevent their adoption in semi-active devices.
Table 3. List of publications on the semi-active control of structures.
Table 3. List of publications on the semi-active control of structures.
ListPublications
Buildings[29,35,36,39,45,48,50,51,52,53,54,55,56,57,58,59,60,61,62,63,64,65,66,67,68,69,70,71,72,73,74,75,76,77,78,79,80,81,82,83,84,85,86,87,88,89,90,91,92,93,94,95,96,97,98,99,100,101,102,103,104,105,106,107,108,109,110,111,112,113,114,115,116,117,118,119,120]
Bridges[20,41,49,55,96,121,122,123,124,125,126,127,128,129,130,131,132,133,134,135,136,137,138,139,140,141,142,143,144,145,146,147,148,149,150,151,152,153,154,155,156,157]
Table 4. Robust control algorithms for uncertainties.
Table 4. Robust control algorithms for uncertainties.
PublicationMethod UsedIssues Addressed
(Amini and Ghaderi) [184]Discrete Wavelet Transform and particle swarm optimizationUncertainty in structural damping and earthquake
(Bagheri and Amini) [185]Wavelet analysis and pattern search methodUncertainty in the frequency content of earthquakes
(Amiri et al.) [186], (Bitaraf and Hurlebaus) [187]Fuzzy logic-based control algorithmNonlinearity
(Oliveira et al.) [188]Predictive controlUncertainty and time delay
(Nguyen et al.) [189]New fuzzy sliding mode controller
Adaptive neuro-fuzzy inference system
Uncertainty and time delay
(Ghaderi and Amini) [190]Adaptive block backsteppingUnknown parameters
(Ramezani et al.) [104]Fuzzy type-1 and type-2Uncertainties
(Shan et al.) [191]Model reference adaptive backstepping control algorithmStructural nonlinearity, structural uncertainty, and the influence of actuator saturation
(Zabihi-Samani and Ghanooni-Bagha) [101]Adjustable cuckoo search wavelet-based fuzzy logic controller (ACSWBFLC)Nonlinear modeling of MR damper
Optimization of placement and number of MR dampers
(Darbanian et al.) [170]Fuzzy-LQR Algorithm Uncertainties of Structural Parameters
Disclaimer/Publisher’s Note: The statements, opinions and data contained in all publications are solely those of the individual author(s) and contributor(s) and not of MDPI and/or the editor(s). MDPI and/or the editor(s) disclaim responsibility for any injury to people or property resulting from any ideas, methods, instructions or products referred to in the content.

Share and Cite

MDPI and ACS Style

Dharmajan, N.B.; AlHamaydeh, M. State-of-the-Art Review of Structural Vibration Control: Overview and Research Gaps. Appl. Sci. 2025, 15, 7966. https://doi.org/10.3390/app15147966

AMA Style

Dharmajan NB, AlHamaydeh M. State-of-the-Art Review of Structural Vibration Control: Overview and Research Gaps. Applied Sciences. 2025; 15(14):7966. https://doi.org/10.3390/app15147966

Chicago/Turabian Style

Dharmajan, Neethu B., and Mohammad AlHamaydeh. 2025. "State-of-the-Art Review of Structural Vibration Control: Overview and Research Gaps" Applied Sciences 15, no. 14: 7966. https://doi.org/10.3390/app15147966

APA Style

Dharmajan, N. B., & AlHamaydeh, M. (2025). State-of-the-Art Review of Structural Vibration Control: Overview and Research Gaps. Applied Sciences, 15(14), 7966. https://doi.org/10.3390/app15147966

Note that from the first issue of 2016, this journal uses article numbers instead of page numbers. See further details here.

Article Metrics

Back to TopTop