High-Performance Speed Control of PMSM Using Fuzzy Sliding Mode with Load Torque Observer
Abstract
1. Introduction
2. Mathematical Model of Permanent Magnet Synchronous Motor
3. Controller Design
3.1. Current Feedback Decoupling
3.2. Speed Sliding Mode Controller Design
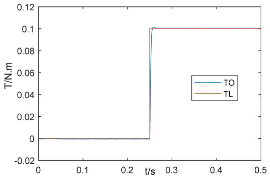
3.3. Load Torque Observer Design
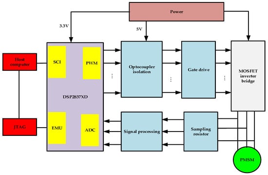
4. Simulation and Experiment
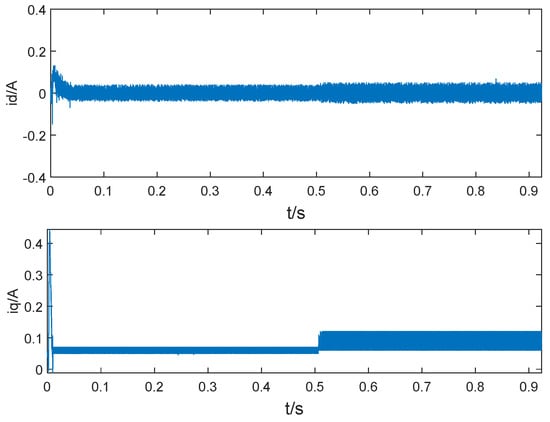
4.1. Simulation Experiment Research
4.2. Prototype Experiment
5. Conclusions
- (1)
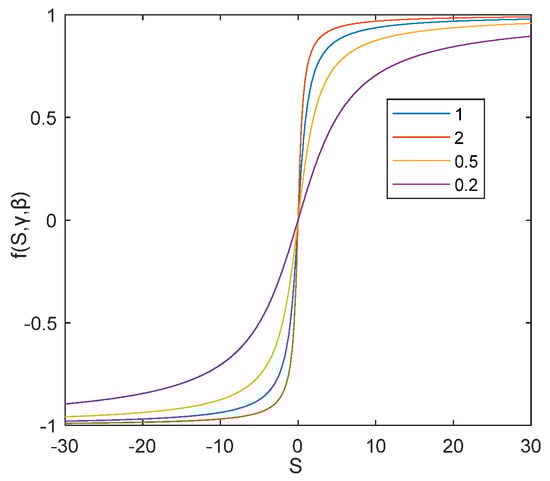
- A nonlinear smoothing function with flexible shape adjustment is proposed to replace the symbolic function , and the chattering caused by the discontinuity of the symbolic function is solved;
- (2)
- The fuzzy self-setting algorithm of equal speed switching item parameters and the self-setting rules of exponential switching term parameters for exponential reaching law are proposed, the constant switching term and affecting the system chattering, and the rapidity problem of reaching the sliding mode surface from the initial state are solved;
- (3)
- To achieve rapid suppression of load-torque disturbance, a load torque observer is designed, which only needs the electromagnetic torque and the actual speed of the motor to observe the load torque.
Author Contributions
Funding
Institutional Review Board Statement
Informed Consent Statement
Data Availability Statement
Conflicts of Interest
References
- Fu, X.; Gu, S.; Xiong, J. Review of dq Axis Current Decoupling Strategy for Permanent Magnet Synchronous Motor. Proc. CSEE 2024, 44, 314–332. [Google Scholar]
- Zhao, K.; Dai, W.; Zhou, R.; Leng, A.; Liu, W.; Qiu, P. Novel Model-free Sliding Mode Control of Permanent Magnet Synchronous Motor Based on Extended Sliding Mode Disturbance Observer. Proc. CSEE 2022, 42, 2375–2385. [Google Scholar]
- Ghanayem, H.; Alathamneh, M.; Nelms, R.M. Decoupled Speed and Flux Control of Three-Phase PMSM Based on the Proportional-Resonant Control Method. Energies 2023, 16, 1053. [Google Scholar] [CrossRef]
- Liu, T.; Fadel, M. An Efficiency-optimal Control Method for Mono-inverter dual-PMSM Systems. IEEE Trans. Ind. Appl. 2018, 54, 1737–1745. [Google Scholar] [CrossRef]
- Kawai, H.; Cordier, J.; Kennel, R.; Doki, S. Model predictive current control with a finite set of novel voltages and modulator in permanent magnet synchronous motor drives. IET Electr. Power Appl. 2023, 17, 1197–1211. [Google Scholar] [CrossRef]
- Song, Z.; Zhang, R. Two-step-prediction-horizon-based Variable Vector Action Period Model Predictive Flux Control for Permanent Magnet Synchronous Machines. Proc. CSEE 2021, 41, 5748–5758. [Google Scholar]
- Wang, Y.; Zhu, Y.; Feng, Y.; Tian, B. New Reaching Law Sliding Mode Control Strategy for Permanent Magnet Synchronous Motor. Electr. Power Autom. Equip. 2021, 41, 192–197. [Google Scholar]
- Cruz-Ortiz, D.; Chairez, I.; Poznyak, A. Non-singular terminal sliding-mode control for a manipulator robot using a barrier Lyapunov function. ISA Trans. 2022, 121, 268–283. [Google Scholar] [CrossRef]
- Mosin, M.; Popov, N.; Domakhin, E.; Vilberger, M. Justification of the application of the sliding mode method for controlling the speed of the PMSM at hydrogen energy units. Int. J. Hydrogen Energy 2025, 98, 590–593. [Google Scholar] [CrossRef]
- Chigane, K.; Ouassaid, M. Experimental assessment of integral-type terminal sliding mode control designed for a single-phase grid-interlinked PV system. Control Eng. Pract. 2024, 147, 105903. [Google Scholar] [CrossRef]
- Sajjad Moosapour, S.; Mehdipour, H.; Keramatzadeh, M. Sliding Mode Disturbance Observer-Based Control of a Laboratory Twin Rotor Multi Input-Multi Output System. IEEE Access 2025, 13, 394–406. [Google Scholar] [CrossRef]
- Belkhier, Y.; Oubelaid, A. Passivity-Based Control of PMSM Servo System with Load Torque Adaptation: Theoretical and Experimental Validation. IEEE Trans. Transp. Electrif. 2025, 11, 4494–4503. [Google Scholar] [CrossRef]
- Zhang, R.; Zhou, C.; Shi, P. Multi-PMSM Synchronous Control Based on Adaptive Integral Sliding Mode and Disturbance Observation. Power Syst. Prot. Control 2022, 50, 127–137. [Google Scholar]
- Zhang, W.J.; Du, H.B.; Zhu, W.W.; Wang, L.N. Finite-time Speed Sensorless Control of Permanent Magnet Synchronous Motor Based on Generalized Ssuper-twisting Algorithm. Control Theory Appl. 2021, 38, 833–841. [Google Scholar]
- Zhang, H.; Bi, K. Anti-load Disturbance Control of Permanent Magnet Synchronous Motor Based on LT-FOSMO. Control Eng. China 2022, 29, 2257–2264. [Google Scholar]
- Benhamida, I.; Ameur, A.; Kouzi, K.; Gaoui, B. Torque Ripple Minimization in Predictive Torque Control Method of PMSM Drive Using Adaptive Fuzzy Logic Modulator and EKF Estimator. J. Control Autom. Electr. 2019, 30, 1007–1018. [Google Scholar] [CrossRef]
- Chen, Q.; Xu, C.; Sun, M. Extended State Observer-based Repetitive Learning Control for Permanent Magnet Synchronous Motors. Control Theory Appl. 2021, 38, 1372–1380. [Google Scholar]
- Zhou, Q.; Liu, F.; Gong, H. Model Predictive Torque and Stator Flux Control Method for PMSM with Prediction Error Compensation. Trans. China Electrotech. Soc. 2022, 37, 5728–5739. [Google Scholar]
- Nguyen, T.A. Fuzzy sliding mode control based on an adaptive sliding surface and extended state observer for automotive electric power steering. Adv. Mech. Eng. 2025, 17, 16878132251315517. [Google Scholar] [CrossRef]
- Qian, J.; Ji, C.; Pan, N.; Wu, J. Improved Sliding Mode Control for Permanent Magnet Synchronous Motor Speed Regulation System. Appl. Sci. 2018, 8, 2491. [Google Scholar] [CrossRef]
- Wang, Q.; Yu, H.; Wang, M.; Qi, X. An Improved Sliding Mode Control Using Disturbance Torque Observer for Permanent Magnet Synchronous Motor. IEEE Access 2019, 7, 36691–36701. [Google Scholar] [CrossRef]
- Liu, D.; Han, J.; Chen, G.; Cheng, Y.; Liang, X.; Song, C. Fuzzy self-tuning fractional order PD permanent magnet synchronous motor speed control based on torque compensation. Sci. Rep. 2025, 15, 2141. [Google Scholar] [CrossRef] [PubMed]
- Huang, J.; Zhang, Z.; Han, J.; Jiang, W. Sliding mode control of permanent magnet generator system based on improved exponential rate reaching law. IET Electr. Power Appl. 2020, 14, 1154–1162. [Google Scholar] [CrossRef]
- Jin, Y.; Du, M.; Han, J.; Liu, D. Research on Self-tuning Fractional Order PID Speed Control of Permanent Magnet Synchronous Motor Based on Torque Observer Compensation. In Proceedings of the 2024 12th International Conference on Smart Grid and Clean Energy Technologies (ICSGCE), Jilin, China, 18–20 October 2024; pp. 8–13. [Google Scholar]


















| NB | NM | NS | ZO | PS | PM | PB | ||
|---|---|---|---|---|---|---|---|---|
| NB | PB | PB | PB | PM | PB | PB | PB | |
| NM | PB | PB | PM | PS | PM | PB | PB | |
| NS | PB | PM | PM | NM | PM | PM | PB | |
| ZO | PB | PM | NM | NB | NM | PM | PB | |
| PS | PB | PM | PM | NM | PM | PM | PB | |
| PM | PB | PB | PM | PS | PM | PB | PB | |
| PB | PB | PB | PB | PM | PB | PB | PB | |
| Stator Inductor Lq, Lq | Nominal Power | Stator Resistance | Maximum Torque | Moment of Inertia | Permanent Magnet Flux Linkage | Polar Logarithms |
|---|---|---|---|---|---|---|
| 0.000835 H | 200 W | 2.875 | 0.63 N∙m | 0.0003 kg∙m2 | 0.3654 Wb | 4 |
| Property Index | PID + LO | ADRC | SMC + LO | ISMC + LO |
|---|---|---|---|---|
| Adjusting time (s) | 0.14 | 0.11 | 0.032 | 0.032 |
| Dynamic deceleration (r/min) | 4.1 | 3.7 | 3.2 | 2.7 |
| Recovery time (s) | 0.03 | 0.02 | 0.015 | 0.011 |
| Property Index | PID + LO | ADRC | SMC + LO | ISMC + LO | |
|---|---|---|---|---|---|
| Phase I : 0→800 r/min | Adjusting time (s) | 0.14 | 0.11 | 0.032 | 0.032 |
| Phase II : 800→1000 r/min | 0.13 | 0.11 | 0.018 | 0.018 | |
| Phase III : 1000→600 r/min | 0.1 | 0.1 | 0.02 | 0.02 |
Disclaimer/Publisher’s Note: The statements, opinions and data contained in all publications are solely those of the individual author(s) and contributor(s) and not of MDPI and/or the editor(s). MDPI and/or the editor(s) disclaim responsibility for any injury to people or property resulting from any ideas, methods, instructions or products referred to in the content. |
© 2025 by the authors. Licensee MDPI, Basel, Switzerland. This article is an open access article distributed under the terms and conditions of the Creative Commons Attribution (CC BY) license (https://creativecommons.org/licenses/by/4.0/).
Share and Cite
Xin, P.; Liu, P.; Qu, P. High-Performance Speed Control of PMSM Using Fuzzy Sliding Mode with Load Torque Observer. Appl. Sci. 2025, 15, 7053. https://doi.org/10.3390/app15137053
Xin P, Liu P, Qu P. High-Performance Speed Control of PMSM Using Fuzzy Sliding Mode with Load Torque Observer. Applied Sciences. 2025; 15(13):7053. https://doi.org/10.3390/app15137053
Chicago/Turabian StyleXin, Ping, Peilin Liu, and Pingping Qu. 2025. "High-Performance Speed Control of PMSM Using Fuzzy Sliding Mode with Load Torque Observer" Applied Sciences 15, no. 13: 7053. https://doi.org/10.3390/app15137053
APA StyleXin, P., Liu, P., & Qu, P. (2025). High-Performance Speed Control of PMSM Using Fuzzy Sliding Mode with Load Torque Observer. Applied Sciences, 15(13), 7053. https://doi.org/10.3390/app15137053
