Flexible Rectenna on an Eco-Friendly Substrate for Application in Next-Generation IoT Devices
Abstract
Featured Application
Abstract
1. Introduction
2. Development Approach: Design Goals, Materials, and Methods
2.1. Design Goals
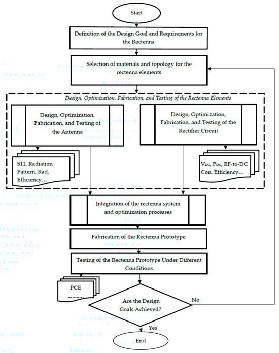
2.1.1. Flowchart of the Rectenna Design, Optimization, Fabrication, and Testing Methodology
2.1.2. Design Goals and Target Specifications
2.2. Materials
2.3. Methods
2.4. Statistical Analysis of Experimental Data
3. Results and Discussion
3.1. Flexible Antenna Design, Fabrication, and Testing
3.2. Design, Fabrication, and Testing of the Rectifier
3.3. Rectenna: Fabrication and Testing
3.4. Practical Use Cases of the Proposed Rectenna
- -
- Integrated into sensor nodes in smart homes, environmental monitoring, or precision agriculture. These nodes can function in passive mode, harvesting energy from nearby Wi-Fi routers or cellular base stations, thus eliminating the need for batteries.
- -
- Integrated into wearable devices. The rectenna can be embedded into garments or accessories to harvest energy from ambient RF fields for powering low-energy devices, such as biometric sensors and fitness trackers.
- -
- Integrated into passive tracking tags, enabling battery-free operation by scavenging RF energy from nearby readers or ambient signals for logistics systems.
4. Conclusions
Author Contributions
Funding
Institutional Review Board Statement
Informed Consent Statement
Data Availability Statement
Conflicts of Interest
Abbreviations
| IoT | Internet of Things |
| RF | Radio Frequency |
| ISM | Industrial, Scientific, and Medical frequency bands |
| EMFs | Electromagnetic fields |
| GSM | Global System for Mobile Communications |
| UMTS | Universal Mobile Telecommunications System |
| LTE | Long Term Evolution |
| 5G | Fifth Generation |
| IEEE | Institute of Electrical and Electronics Engineers |
| RHA | Rice Husk Ash |
| FDTD | Finite-Difference Time-Domain |
| CPW | Coplanar Waveguide |
| DC | Direct Current |
References
- IoT Analytics. State of IoT 2024: Number of Connected IoT Devices Growing 13% to 18.8 Billion Globally. Available online: https://iot-analytics.com/number-connected-iot-devices/ (accessed on 3 September 2024).
- Sooriarachchi, V.P.; Perera, T.D.P.; Jayakody, D.N.K. Ambient Backscatter- and Simultaneous Wireless Information and Power Transfer-Enabled Switch for Indoor Internet of Things Systems. Appl. Sci. 2025, 15, 478. [Google Scholar] [CrossRef]
- Rahmani, H.; Basiri, M.; Mirjalili, S.; Jha, N.K.; Razaque, A.; Bolic, M.; Shubair, R.M. Next-Generation IoT Devices: Sustainable Eco-Friendly Manufacturing, Energy Harvesting, and Wireless Connectivity. IEEE J. Microw. 2023, 3, 237–255. [Google Scholar] [CrossRef]
- Sherazi, H.H.R.; Zorbas, D.; O’Flynn, B. A Comprehensive Survey on RF Energy Harvesting: Applications and Performance Determinants. Sensors 2022, 22, 2990. [Google Scholar] [CrossRef] [PubMed]
- Niotaki, K.; Borges Carvalho, N.; Georgiadis, A.; Gu, X.; Hemour, S.; Wu, K.; Matos, D.; Belo, D.; Pereira, R.; Figueiredo, R.; et al. RF Energy Harvesting and Wireless Power Transfer for Energy Autonomous Wireless Devices and RFIDs. IEEE J. Microw. 2023, 3, 763–782. [Google Scholar] [CrossRef]
- Moloudian, G.; Roshani, S.; Roshani, S.; Abdolali, A.; Mohammadi, A. RF Energy Harvesting Techniques for Battery-Less Wireless Sensing, Industry 4.0, and Internet of Things: A Review. IEEE Sens. J. 2024, 24, 5732–5745. [Google Scholar] [CrossRef]
- Bougas, I.D.; Papadopoulou, M.S.; Boursianis, A.D.; Kokkinidis, K.; Goudos, S.K. State-of-the-Art Techniques in RF Energy Harvesting Circuits. Telecom 2021, 2, 369–389. [Google Scholar] [CrossRef]
- Afridi, A.; Hameed, I.; Koo, I. Quantum PSO-Based Optimization of Secured IRS-Assisted Wireless-Powered IoT Networks. Appl. Sci. 2024, 14, 11677. [Google Scholar] [CrossRef]
- Atanasov, B.; Atanasov, N.; Atanasova, G. A Multi-Band Antenna with an Aesthetic Design for Ambient RF Energy Harvesting. In Proceedings of the 17th European Conference on Antennas and Propagation (EuCAP), Florence, Italy, 26–31 March 2023. [Google Scholar]
- Kim, S.; Vyas, R.; Bito, J.; Niotaki, K.; Collado, A.; Georgiadis, A.; Tentzeris, M.M. Ambient RF Energy-Harvesting Technologies for Self-Sustainable Standalone Wireless Sensor Platforms. Proc. IEEE 2014, 102, 1649–1666. [Google Scholar] [CrossRef]
- Alex-Amor, A.; Moreno-Núñez, J.; Fernández-González, J.M.; Padilla, P.; Esteban, J. Parasitics Impact on the Performance of Rectifier Circuits in Sensing RF Energy Harvesting. Sensors 2019, 19, 4939. [Google Scholar] [CrossRef]
- ISO/IEC/IEEE 8802-11:2022; Telecommunications and Information Exchange between Systems—Specific Requirements for Local and Metropolitan Area Networks—Part 11: Wireless LAN Medium Access Control (MAC) and Physical Layer (PHY) Specifications. ISO/IEC/IEEE: Geneva, Switzerland, 2022.
- IEEE Std 802.15.1-2005 (Revision of IEEE Std 802.15.1-2002); IEEE Standard for Information Technology—Local and Metropolitan Area Networks—Specific Requirements—Part 15.1a: Wireless Medium Access Control (MAC) and Physical Layer (PHY) Specifications for Wireless Personal Area Networks (WPANs). Institute of Electrical and Electronics Engineers: New York, NY, USA, 2005. [CrossRef]
- ISO/IEC/IEEE 8802-15-4:2024; Information Technology—Telecommunications and Information Exchange between Systems—Local and Metropolitan Area Networks—Specific Requirements—Part 15-4: Wireless Medium Access Control (MAC) and Physical Layer (PHY) Specifications for Low-Rate Wireless Personal Area Networks (WPANs). ISO/IEC/IEEE: Geneva, Switzerland, 2024.
- ISO/IEC/IEEE 8802-15-6:2017; Information Technology—Telecommunications and Information Exchange between Systems—Local and Metropolitan Area Networks—Specific Requirements—Part 15-6: Wireless Body Area Networks. ISO/IEC/IEEE: Geneva, Switzerland, 2017.
- Prashad, L.; Mohanta, H.C.; Mohamed, H.G. A Compact Circular Rectenna for RF-Energy Harvesting at ISM Band. Micromachines 2023, 14, 825. [Google Scholar] [CrossRef] [PubMed]
- Awais, Q.; Jin, Y.; Chattha, H.T.; Jamil, M.; Qiang, H.; Khawaja, B.A. A compact rectenna system with high conversion efficiency for wireless energy harvesting. IEEE Access 2018, 6, 35857–35866. [Google Scholar] [CrossRef]
- Ojha, S.S.; Sharma, J.K.; Dhakad, B.; Kumar, S.; Sharma, N.; Pandey, A.K.; Hasnain, S.M.; Kumar, S.; Kumar, R. A dual ultra-wideband rectenna with a compact conical antenna for RF energy harvesting from S and C bands. Results Eng. 2024, 22, 102279. [Google Scholar] [CrossRef]
- Sidibe, A.; Takacs, A.; Loubet, G.; Dragomirescu, D. Compact Antenna in 3D Configuration for Rectenna Wireless Power Transmission Applications. Sensors 2021, 21, 3193. [Google Scholar] [CrossRef] [PubMed]
- Khang, S.-T.; Yu, J.W.; Lee, W.-S. Compact folded dipole rectenna with RF-based energy harvesting for IoT smart sensors. Electron. Lett. 2015, 51, 926–928. [Google Scholar] [CrossRef]
- Zhang, X.; Cao, C.; Song, C. A compact dual-band dual-circular-polarization wideband rectenna using reverse Wilkinson power divider for wireless information and power transfer. IEEE Antennas Wirel. Propag. Lett. 2024, 23, 2728–2732. [Google Scholar] [CrossRef]
- Benkalfate, C.; Ouslimani, A.; Kasbari, A.-E.; Feham, M. A New Compact Triple-Band Triangular Patch Antenna for RF Energy Harvesting Applications in IoT Devices. Sensors 2022, 22, 8009. [Google Scholar] [CrossRef]
- Adami, S.-E.; Proynov, P.; Hilton, G.S.; Yang, G.; Zhang, C.; Zhu, D. A flexible 2.45-GHz power harvesting wristband with net system output from −24.3 dBm of RF power. IEEE Trans. Microw. Theory Tech. 2018, 66, 380–395. [Google Scholar] [CrossRef]
- Du, C.-H.; Cheng, F.; Yang, Y.; Zhu, H.; Gu, C. Omnidirectional flexible tri-band rectenna with eliminated matching circuit for ambient RF energy harvesting. IEEE Trans. Microw. Theory Tech. 2025, 73, 674–686. [Google Scholar] [CrossRef]
- Wagih, M.; Weddell, A.S.; Beeby, S. High-Efficiency Sub-1 GHz Flexible Compact Rectenna based on Parametric Antenna-Rectifier Co-Design. In Proceedings of the 2020 IEEE/MTT-S International Microwave Symposium (IMS), Los Angeles, CA, USA, 4–6 August 2020; pp. 1066–1069. [Google Scholar]
- Al-Sehemi, A.; Al-Ghamdi, A.; Dishovsky, N.; Atanasova, G.; Atanasov, N. A Flexible Multiband Antenna for Biomedical Telemetry. IETE J. Res. 2020, 66, 1006–1014. [Google Scholar] [CrossRef]
- Silva, M.J.; Claro, P.I.C.; da Silva, J.C.; Scaloppi Júnior, E.J.; Gonçalves, P.S.; Martins, M.A.; Mattoso, L.H.C. Evaluation of the physicochemical properties of natural rubber from Hevea brasiliensis clones. Ind. Crops Prod. 2021, 171, 113906. [Google Scholar] [CrossRef]
- Arayapranee, W.; Na-Ranong, N.; Rempel, G.L. Application of rice husk ash as fillers in the natural rubber industry. J. Appl. Polym. Sci. 2005, 98, 34–41. [Google Scholar] [CrossRef]
- Al-Sehemi, A.; Al-Ghamdi, A.; Dishovsky, N.; Atanasov, N.; Atanasova, G. Rubber composites based on renewable resources and their potential for application in flexible wearable antennas. Iran. Polym. J. 2022, 31, 1117–1127. [Google Scholar] [CrossRef]
- The Circular Economy of Brass Recycling. Available online: https://highspeedmachiningbrass.com/the-circular-economy-of-brass-recycling/ (accessed on 1 March 2020).
- Taflove, A.; Hagness, S.C. Computational Electrodynamics: The Finite-Difference Time-Domain Method, 3rd ed.; Artech House: Norwood, MA, USA, 2005; pp. 607–676. [Google Scholar]
- Atanasov, N.T.; Atanasov, B.N.; Atanasova, G.L. Electromagnetic Properties of Natural Plant Leaves for Eco-Friendly and Biodegradable Substrates for Wireless IoT Devices. Sensors 2025, 25, 1118. [Google Scholar] [CrossRef] [PubMed]
- Al-Sehemi, A.; Al-Ghamdi, A.; Dishovsky, N.; Atanasova, G.; Atanasov, N. Flexible polymer/fabric fractal monopole antenna for wideband applications. IET Microw. Antennas Propag. 2021, 15, 80–92. [Google Scholar] [CrossRef]
- Zang, H.; Zhao, X.; Xu, X.; Zhang, G.; Lu, J. A Review of Fractal Tree Antennas. In Proceedings of the 2014 International Conference on Future Computer and Communication Engineering, Dalian, China, 21–22 March 2014; pp. 15–18. [Google Scholar]
- Al-Sehemi, A.; Al-Ghamdi, A.; Dishovsky, N.; Atanasov, N.; Atanasova, G. A Flexible Miniature Antenna for Body-Worn Devices: Design and Transmission Performance. Micromachines 2023, 14, 514. [Google Scholar] [CrossRef]
- Kanaparthi, S.; Sekhar, V.R.; Badhulika, S. Flexible, eco-friendly and highly sensitive paper antenna based electromechanical sensor for wireless human motion detection and structural health monitoring. Extreme Mech. Lett. 2016, 9, 324–330. [Google Scholar] [CrossRef]
- Li, Z.; Sinha, S.K.; Treich, G.M.; Wang, Y.; Yang, Q.; Deshmukh, A.A.; Sotzing, G.A.; Cao, Y. All-organic flexible fabric antenna for wearable electronics. J. Mater. Chem. C 2020, 8, 5662–5667. [Google Scholar] [CrossRef]
- Eid, A.; Hester, J.; Nauroze, A.; Lin, T.-H.; Costantine, J.; Tawk, Y.; Ramadan, A.H.; Tentzeris, M. A Flexible Compact Rectenna for 2.4 GHz ISM Energy Harvesting Applications. In Proceedings of the 2018 IEEE International Symposium on Antennas and Propagation and USNC-URSI Radio Science Meeting, Boston, MA, USA, 8–13 July 2018; pp. 1887–1888. [Google Scholar]
- Awang, Z.; Affendi, N.A.M.; Alias, N.A.L.; Razali, N.M. Flexible antennas based on natural rubber. Prog. Electromagn. Res. C 2016, 61, 75–90. [Google Scholar] [CrossRef]
- Shen, S.; Chiu, C.-Y.; Murch, R.D. Multiport Pixel Rectenna for Ambient RF Energy Harvesting. IEEE Trans. Antennas Propag. 2018, 66, 644–656. [Google Scholar] [CrossRef]
- Halimi, M.A.; Khan, T.; Palandoken, M.; Kishk, A.A.; Antar, Y.M.M. Rectifier Design Challenges for Wireless Energy Harvesting/Wireless Power Transfer Systems: Broadening Bandwidth and Extended Input Power Range. IEEE Microw. Mag. 2023, 24, 54–67. [Google Scholar] [CrossRef]
- Sârbu, A.; Miclăuș, S.; Digulescu, A.; Bechet, P. Comparative Analysis of User Exposure to the Electromagnetic Radiation Emitted by the Fourth and Fifth Generations of Wi-Fi Communication Devices. Int. J. Environ. Res. Public Health 2020, 17, 8837. [Google Scholar] [CrossRef] [PubMed]
- Atanasov, N.T.; Atanasova, G.L.; Gârdan, D.A.; Gârdan, I.P. Experimental Assessment of Electromagnetic Fields Inside a Vehicle for Different Wireless Communication Scenarios: A New Alternative Source of Energy. Energies 2023, 16, 5622. [Google Scholar] [CrossRef]
- Kwon, D.; Lee, A.-K.; Choi, H.-D. Spatial Electric Field Distribution near the Base Station Antenna Using Ray Tracing. In Proceedings of the 2017 International Symposium on Antennas and Propagation (ISAP), Phuket, Thailand, 30 October–2 November 2017. [Google Scholar]
- Atanasova, G.L.; Atanasov, B.N.; Atanasov, N.T. Assessment of Electromagnetic Field Exposure on European Roads: A Comprehensive In Situ Measurement Campaign. Sensors 2023, 23, 6050. [Google Scholar] [CrossRef] [PubMed]
- Li, K.-R.; See, K.-Y.; Koh, W.-J.; Zhang, J.-W. Design of 2.45 GHz Microwave Wireless Power Transfer System for Battery Charging Applications. In Proceedings of the 2017 Progress in Electromagnetics Research Symposium—Fall (PIERS-FALL), Singapore, 19–22 November 2017. [Google Scholar]














| Parameter | Specifications |
|---|---|
| Application | For powering devices with ultra-low power consumption |
| Operating Frequency | 5G lower mid-band—n40 and n7—and ISM 2.4 GHz |
| Bandwidth (GHz) | ≥0.5 |
| |S11| in operating frequency range (dB) | ≤−10 |
| Rectifier RF-to-DC Conversion Efficiency (%) | ≥30 |
| Maximum size (cm2) | ≤30 |
| Weight (g) | ≤10 (antenna and rectifier integrated) |
| Total Thickness (Profile) | ≤2 mm (antenna and rectifier integrated) |
| Rectenna Materials | Flexible, eco-friendly, biodegradable, or recyclable materials |
| Real Part of the Relative Permittivity | Electrical Conductivity (S/m) | Density (kg/m3) |
|---|---|---|
| 2.8687 | 0.004926 | 700 |
| Reference | Antenna Type | Antenna Size (mm) | Antenna Substrate Material | Efficiency (%) at 2.45 GHz | Frequency Band (GHz) at |S11| ≤ −10 dB | Eco-Friendly |
|---|---|---|---|---|---|---|
| [23] | patch | 70 × 64 × 3.7 | Polyester felt Woven polyester | 73 | 2.4–2.5 | No |
| [36] | patch | 29.5 × 37.7 | Paper | NA | 2.43–2.51 | Yes |
| [37] | patch | NA | PEDOT:PSS | 28 | 2.2–2.5 | Yes |
| [38] | monopole | 50 × 11.5 × 0.18 | Liquid crystal polymer | 40 | NA | No |
| [39] | patch | 50 × 50 × 1 | Natural rubber | 30.5 | 2.43–2.5 | Yes |
| [29] | dipole | 50 × 40 × 4.6 | Natural rubber + RHA | 53.89 | 2.4–2.5 | Yes |
| [33] | monopole | 58 × 76 × 2 | Natural rubber + SiO2 | 95 | 2.2–6.0 | Yes |
| This work | monopole | 50 × 60 × 2 | Natural rubber + RHA | 96.7 | 2.0–2.92 | Yes |
Disclaimer/Publisher’s Note: The statements, opinions and data contained in all publications are solely those of the individual author(s) and contributor(s) and not of MDPI and/or the editor(s). MDPI and/or the editor(s) disclaim responsibility for any injury to people or property resulting from any ideas, methods, instructions or products referred to in the content. |
© 2025 by the authors. Licensee MDPI, Basel, Switzerland. This article is an open access article distributed under the terms and conditions of the Creative Commons Attribution (CC BY) license (https://creativecommons.org/licenses/by/4.0/).
Share and Cite
Atanasov, N.; Atanasov, B.; Atanasova, G. Flexible Rectenna on an Eco-Friendly Substrate for Application in Next-Generation IoT Devices. Appl. Sci. 2025, 15, 6303. https://doi.org/10.3390/app15116303
Atanasov N, Atanasov B, Atanasova G. Flexible Rectenna on an Eco-Friendly Substrate for Application in Next-Generation IoT Devices. Applied Sciences. 2025; 15(11):6303. https://doi.org/10.3390/app15116303
Chicago/Turabian StyleAtanasov, Nikolay, Blagovest Atanasov, and Gabriela Atanasova. 2025. "Flexible Rectenna on an Eco-Friendly Substrate for Application in Next-Generation IoT Devices" Applied Sciences 15, no. 11: 6303. https://doi.org/10.3390/app15116303
APA StyleAtanasov, N., Atanasov, B., & Atanasova, G. (2025). Flexible Rectenna on an Eco-Friendly Substrate for Application in Next-Generation IoT Devices. Applied Sciences, 15(11), 6303. https://doi.org/10.3390/app15116303

