Next Article in Journal
NuCap: A Numerically Aware Captioning Framework for Improved Numerical Reasoning
Previous Article in Journal
Defects in Silicon Carbide as Quantum Qubits: Recent Advances in Defect Engineering
 
 
Font Type:
Arial Georgia Verdana
Font Size:
Aa Aa Aa
Line Spacing:
Column Width:
Background:
Article

Optimal Selection of Gravity Field Model Order for Spaceborne GNSS Receivers: A Study on System Resources and Real-Time Orbit Determination Accuracy

1
College of Intelligence and Computing, Tianjin University, Tianjin 300192, China
2
Space Star Technology Co., Ltd., Beijing 100089, China
*
Authors to whom correspondence should be addressed.
Appl. Sci. 2025, 15(10), 5607; https://doi.org/10.3390/app15105607
Submission received: 13 March 2025 / Revised: 29 April 2025 / Accepted: 2 May 2025 / Published: 17 May 2025

Abstract

In this study, different data types are employed according to the objectives of each experiment. Simulated orbit data are used for analyzing the effects of atmospheric drag modeling in order to ensure controlled and consistent comparisons. In contrast, real on-orbit data from the Gaofen-7 satellite are used for evaluating gravity field models with the aim of validating the accuracy and adaptability of the proposed method in real orbital environments. By examining the effects of various gravity field orders on orbit determination accuracy, computation time, and other factors using spaceborne GNSS navigation receivers, the study concludes that setting the gravity field model order to 60 is the best option for LEO satellites at 500 km altitude. With this setup, the orbit determination accuracies in the radial, tangential, and normal directions are 0.420 m, 0.191 m, and 0.225 m, respectively, for a three-dimensional position accuracy of 0.522 m. The computation time is 286 ms.

1. Introduction

The demand for spaceborne GNSS (Global Navigation Satellite System) real-time orbit determination technology is growing steadily in fields such as spacecraft orbit control, precise positioning, and flight monitoring. As satellite science and technology advance, the accuracy requirements for spaceborne GNSS orbit determination are becoming increasingly stringent. A technical framework based on post-mission precise orbit determination (POD) and real-time precise orbit determination (RTOD) has been developed [1].
In recent years, post-mission precise orbit determination (POD) has advanced significantly, with orbit determination accuracy reaching centimeters. In 1982, LANDSAT-4 became the first resource satellite with a GNSS receiver, as well as the first LEO satellite to successfully use GNSS-based orbit determination. Although its accuracy was limited to several tens of meters, it was a significant advancement in the field [2]. In 1992, the TOPEX/Poseidon satellite, developed in collaboration between the United States and France, carried a GPS receiver and achieved the first centimeter-level orbit determination using post-processed ground techniques, demonstrating the potential for high-precision satellite positioning [3]. Germany’s GFZ launched the CHAMP satellite in 2000, which was equipped with NASA’s Jet Propulsion Laboratory’s (JPL) Black Jack GPS receiver. Ijssel et al. (2003) used a reduced-dynamic orbit determination technique using ionosphere-free phase combinations to show that CHAMP’s 3D orbit accuracy approached sub-decimeter levels [4]. Zhao Qile et al. (2005) achieved centimeter-level orbit precision with the CHAMP and GRACE satellites [5]. Yang Yuanxi et al. (2013) improved the study of relative orbit determination for GPS satellite formations, achieving an accuracy of 5 mm [6]. Guo Xiang et al. (2013) confirmed the HY-2A orbit determination results using Satellite Laser Ranging (SLR), obtaining an accuracy of 1–2 cm [7]. Zhou Xuhua et al. (2015) used a reduced-dynamic method and obtained a mean radial accuracy of 1.3 cm and a 3D accuracy of 6.2 cm [8]. Xu Na (2019) combined geometric and dynamic approaches to achieve centimeter-level precision [9]. Jiang Kecai (2020) determined a long-arc orbit for the high-altitude satellite TJS-2. The non-differenced overlapping orbit approach had a precision of 1.3 m, but the epoch-differenced method successfully reduced slowly varying geometric errors, increasing orbit determination accuracy to more than 0.7 m [10].
With the rapid advancement of space technology, real-time orbit determination research evolved in response to the growing demand for autonomous satellite navigation, notably the independent functioning of low Earth orbit (LEO) satellites. This field has made steady international advancement. For example, Goldstein et al. (2001) at NASA’s Goddard Space Flight Center used dual-frequency GPS pseudorange measurements from the TOPEX/Poseidon satellite to obtain meter-level real-time orbit accuracy [11]. Reichert et al. (2022) at JPL obtained an accuracy of about 1.5 m using onboard dual-frequency GPS data from the SAC-C satellite [12]. Montenbruck et al. (2008) developed a method for absorbing mistakes from broadcast ephemerides by modeling carrier phase ambiguities as random-walk parameters, resulting in a real-time accuracy of 0.5 m [13]. More recently, Montenbruck et al. (2022a) used onboard GPS and Galileo observations from the Sentinel-6A satellite to achieve a real-time orbit determination accuracy of 0.1 m, outperforming other satellites with onboard GNSS real-time orbit determination capabilities [14].
In recent years, the development of multi-frequency, multi-constellation GNSS systems (such as GPS and BDS) has accelerated research into real-time orbit determination utilizing spaceborne GNSS data. Several research groups have made significant progress, particularly in the integration of multi-source observations, model refining, and filtering strategy optimization. With the implementation of dual-system fusion, real-time orbit determination precision has progressively increased, from meter-level in the early 2000s to centimeter- and even sub-centimeter-level beyond 2020. This tendency represents the ongoing technological improvement and maturation of real-time orbit determination, bringing it closer to the international standard. Wang Fuhong et al. (2006) used the CHAMP spacecraft to achieve an onboard GPS real-time orbit determination accuracy of 1.5–3 m [15]. Wang et al. (2015) presented a “pseudo-ambiguity” methodology to absorb broadcast ephemeris errors, achieving an accuracy of 0.39 m utilizing dual-mode (GPS+BDS) observations from the FY3C satellite [16]. Li et al. (2022) achieved a 0.2 m precision using BDS-3 B1C/B2a readings from the HY2D satellite [17]. Zhang Wanwei et al. (2024) used a numerical stepwise search and comparison method to optimize the random process parameters for pseudo-ambiguities. Using two low-Earth orbit satellites, GRACE-C and SWARM-A, they achieved a real-time exact orbit determination 3D position error (RMS) of around 4.62 to 7.56 cm [18]. Zheng Yongai et al. [19] used ultra-rapid forecast ephemerides from the ground-based IGS (International GNSS Service) to replace broadcast ephemerides and performed real-time orbit determination of LEO satellite positions and velocities. Compared to traditional airborne orbit determination methods, the sub-meter precision method suggested in this study has substantial advantages, especially in real-time orbit determination in high-dynamic settings. While other investigations, like Sentinel-3A, have demonstrated good orbit accuracy, traditional and novel approaches may perform similarly in some circumstances [20,21,22]. Wang Fuhong et al. [23] improved real-time orbit determination accuracy by reasonably setting the random model of pseudo-ambiguity parameters, achieving a roughly 10% improvement over GPS. However, the introduction of additional parameters during the numerical integration phase increased the computational load, which may make this algorithm unsuitable for spaceborne GNSS receivers.
The research on sub-meter-level orbit determination discussed above has only been validated in ground-based tests and has yet to be verified on spaceborne GNSS receiver platforms. In existing gravity field models, the degree of expansion at different orders significantly impacts orbit determination accuracy. However, as the order increases, the computational load required grows exponentially [24,25,26]. To match the computational capabilities of spaceborne receivers, it is essential to strike the right balance between computational efficiency and orbit determination accuracy. By selecting an appropriate gravity field model order, accuracy can be ensured while minimizing the consumption of system resources as much as possible. Therefore, optimizing orbit determination accuracy under limited system resources has become a critical challenge that needs to be addressed.

2. Materials and Methods

The current mainstream spaceborne receiver products rely on GPS/COMPASS dual-frequency observation data to establish pseudo-ambiguities of carrier phase observations, the parameters to be estimated, and their corresponding random models, which are used to compensate for errors in broadcast ephemerides. These error parameters can absorb the propagation path delay of broadcast ephemerides due to their inherent slow-varying characteristics and the constraints imposed by the dynamic model. However, if the dynamic model loses its constraining effect, the error parameters will no longer be able to absorb the propagation path delay of the broadcast ephemerides. The accuracy of the dynamic model is primarily determined by the gravity field model [27,28].

2.1. Satellite Observation Equation

In spaceborne GNSS receiver orbit determination, pseudorange and carrier phase are the most important observables for locating (Lou et al., 2022) [29]. After thoroughly evaluating all sources of inaccuracy, the observation models for pseudorange and carrier phase may be developed. The pseudorange observation equation is shown in Equation (1).
P i , L e o s = ρ L e o s + c δ t L e o δ t s t + I i , L e o s t + T i , L e o s t + B L i , L e o t + B L i s t + ε L i , L e o s ( t )
In this equation, P represents the pseudorange observation value, where the superscript “s” refers to GPS satellites, the subscript “ L i ” indicates the L 1 and L 2 frequencies (with i = 1 for L 1 ), and the subscript “Leo” denotes the spaceborne GNSS receiver. ρ represents the geometric distance between the LEO satellite’s GNSS receiver and the GPS satellite. c is the speed of light in a vacuum, δ t represents the clock bias, I represents the ionospheric delay, T represents the tropospheric delay, B represents hardware delay, and ε represents the observation phase noise. The carrier phase observation model is:
L i , L e o s = ρ L e o s + c δ t L e o δ t s t + I i , L e o s t + T i , L e o s t + λ i . N i , L e o s t + B L i , L e o t + B L i s t + ε L i , L e o s t
In this equation, L represents the carrier phase observation value, λ represents the GPS signal wavelength, and N represents the integer cycle carrier phase ambiguity. The meanings of the other symbols are the same as those defined above.
Two main categories can be used to describe the forces operating on an artificial satellite while it is in orbit around the Earth:
(1)
Conservative forces: These include the gravitational pull from third bodies like the Sun and Moon, the perturbations from the Earth’s non-spherical gravity field because of its ellipsoidal shape and heterogeneous mass distribution, and the central gravitational field produced by the Earth’s mass center—assuming that the Earth’s mass is concentrated at a point at the geocenter. These forces are the main and most important elements in orbit determination models, and they are distinguished by well-defined potential functions.
(2)
Non-conservative forces: These include atmospheric drag caused by interactions with rarefied atmospheric particles at orbital altitudes, solar radiation pressure acting on the satellite’s surface, recoil forces caused by the satellite’s thermal emissions, interactions with the geomagnetic field, tidal effects, and other non-conservative disturbances. Accurate modeling of these forces necessitates precise information about the satellite’s surface material qualities, geometric configuration, real-time attitude data, and surrounding environmental variables.
The combined impact of the aforementioned conservative and nonconservative forces regulates the satellite’s orbital dynamics [30]. The solution strategy is presented in Table 1 below [31,32,33,34,35]:

2.2. Error Model Analysis

LEO satellites operate at relatively low altitudes in a complicated orbital environment characterized by multiple perturbative factors, many of which are challenging to accurately model. While the majority of these pressures can be adequately compensated using existing models, certain non-conservative perturbations remain difficult to precisely quantify and require further investigation to improve overall orbit determination accuracy [36]. Montenbruck et al. completed a thorough examination of the perturbative forces operating on an LEO spacecraft at 500–1000 km altitude. The typical magnitudes of these forces are summarized in Table 2 [37].

Effect of Atmospheric Density Models on Orbit Determination Accuracy

Atmospheric drag perturbation refers to the aerodynamic resistance exerted by the atmosphere on a satellite and is one of the most common perturbation sources for LEO satellites [38,39,40]. This can be expressed as:
a g e r g = a D B + a D P
In this context, a D B and a D P represent the atmospheric drag perturbations on the satellite body and the solar panels, respectively.
a D B can be expressed as:
a D B = 1 2 C D . ρ . ( s m ) v R v R
In this equation, s m   denotes the area-to-mass ratio of the satellite, defined as the ratio of its reference cross-sectional area to its mass, ρ denotes atmospheric density, and v R represents the velocity of atmospheric motion.
Satellites use varying installation angles for their solar panels and sun-pointing control systems. As a result, the direction and amount of air drag vary correspondingly. This section describes the method for calculating the atmospheric drag acceleration acting on solar panels in a full sun-pointing control mode, where the panels are constantly pointed toward the Sun. In this design, the atmospheric drag acceleration on the solar panels a D P is given by:
a D p = 1 2 C D . ρ . ( s p m ) v R ( v R . S ) S
In this equation, C D represents the solar panel’s air drag coefficient, s p is the panel area, and S is the unit normal vector of the surface. The atmospheric drag coefficient C D is difficult to properly calculate due to factors such as satellite surface material, shape, and atmospheric composition. Furthermore, the satellite’s cross-sectional size is not constant; when the attitude changes, the projected area perpendicular to the velocity vector fluctuates over time. As a result, in orbit determination, the product C D . s m is often handled as an unknown quantity to be estimated with the satellite’s state variables.
The present atmospheric density models are primarily dependent on years of observational data, and each model has a limited range of applications. In this part, the DTM-94 atmospheric density model, the initial set of six orbital elements, the EIGEN-6C gravity field model, Earth Orientation Parameters (EOP), and other necessary inputs are utilized to simulate the satellite’s orbital state under actual operational conditions. This orbit is used as a reference trajectory to assess the performance of different atmospheric density models. The orbit is then determined using the DTM-78, MSISE-90, and NRLMSISE-00 models, and the results are compared. The results are presented in Table 3.
In addition to atmospheric density, the solar panel area has an impact on atmospheric drag during satellite operation. Satellites in LEO occasionally travel into the Earth’s shadow. The software determines the solar panel’s effective area based on satellite, Earth, and Sun locations. This section uses the DTM-94 atmospheric model to simulate an orbit with a solar panel area of 2 m2 as the reference value. To evaluate the impact of panel area variation on orbit determination findings, we performed a comparative accuracy investigation using area parameters of 4 m2 and 6 m2. The results are presented in Table 4.
The results indicate that the orbit determination accuracy achieved from various atmospheric density models is relatively similar. This is due to two main reasons: first, the differences between these models are relatively small for LEO satellites; second, while there are differences between the models, the addition of atmospheric drag parameters and empirical force model parameters for radial, tangential, and normal directions allows these empirical parameters to account for the majority of the unmodeled atmospheric drag. As a result, the accurate orbit determination results are remarkably consistent. This study focuses specifically on the effect of solar panel area variation on orbit determination accuracy. The simulation results reveal that changes in panel area can dramatically increase atmospheric drag, resulting in orbit inaccuracies of up to a meter—far beyond the discrepancies reported across various atmospheric density models. These findings highlight the vital relevance of precisely modeling solar panel properties in orbit determination, and they also validate the effectiveness of empirical force parameters in adjusting for unmodeled disturbances.

2.3. Satellite Motion Equations

According to Newton’s law of universal gravitation, two objects exert a gravitational force on each other, with the magnitude of the force being directly proportional to the product of their masses and inversely proportional to the square of the distance between them. For satellites, the Earth’s gravitational force is the dominant central force. However, to fully describe the satellite’s motion, other forces must also be considered. While these additional forces are relatively small, they cannot be neglected in precise orbit calculations. The satellite’s motion is primarily governed by the Earth’s central gravitational force, and the satellite’s motion equation is [41]:
r ¨ = G M r r 3 + R
In this expression, r = ( x , y , z ) represents the satellite’s position vector in the inertial reference frame; R is the total perturbing acceleration acting on the satellite, including both conservative and non-conservative forces. These forces include, for example, the Earth’s non-spherical gravitational field, atmospheric drag, solid tides, and ocean tides. To simplify numerical computation, this can be converted into a system of first-order differential equations:
r ˙ = v v ˙ = G M r r 3 + R
In this equation, V stands for the satellite’s velocity vector. Given the initial state vector ( r 0 , v 0 ) at time t 0 and the forces acting on the satellite, the state vector at the next time t , ( r t , v t ) can be determined through numerical integration. As a result, the numerical solution to the satellite’s motion equation becomes an initial value problem for an ordinary differential equation.

2.4. Non-Spherical Earth Gravitational Perturbation

The gravitational field of the Earth plays a significant role in satellite orbit determination. Accurately detecting the satellite’s acceleration within the Earth’s gravitational field is crucial for improving orbit determination precision. The spherical harmonic expansion of the gravitational field is an effective method for representing the Earth’s gravitational potential and hence for calculating the satellite’s acceleration. The spherical harmonic expansion of gravitational potential V is shown below [15].
V r , θ , λ = G M r [ 1 + n = 2 R r n   m = 0 n C n m cos m λ + S n m sin m λ P n m ( c o s θ ) ]
r is the distance from the Earth’s center; θ is the geocentric latitude; λ is the geocentric longitude; G M is the Earth’s standard gravitational coefficient; R is the reference radius (usually the Earth’s average radius); C n m and S n m are the spherical harmonic coefficients, corresponding to the cosine and sine components, respectively. C n m represents the symmetric part of the Earth’s mass distribution, while S n m   represents the asymmetric part; P n m is the normalized associated Legendre polynomial. Using the spherical harmonic expansion of the gravitational potential V r , θ , λ , the gravitational acceleration acting on the satellite can be obtained by computing the gradient of the gravitational potential: a r , θ , λ = V r , θ , λ . By substituting the spherical harmonic-expanded gravitational potential into this equation, the radial, tangential, and normal components of the gravitational acceleration in three-dimensional space can be computed from the gradient of the potential.
Radial acceleration a r :
a r   = V r
Tangential acceleration a t :
a t   = 1 r V θ
Normal acceleration a n :
a n   = 1 r s i n θ V λ
By combining these components, the satellite’s total acceleration at any given position can be determined.

2.5. Numerical Integration

The satellite motion equation is an extremely complex differential equation due to the multiple changing variables. Although an analytical solution is theoretically conceivable, the process is extremely complex and time-consuming, and some perturbing factors are challenging to represent and solve. As a result, analytical methodologies are inadequate for practical engineering applications. Thus, numerical integration is employed to solve the motion equation. Numerical integration enables a full estimation of the parameters involved in orbit determination, with the resulting accuracy meeting engineering standards.
This paper employs the Runge–Kutta–Fehlberg single-step integration method to integrate the orbit and state transition matrix. The classical Runge–Kutta method approximates the derivative of the function f by a linear combination of the right-hand function values at several points within the integration interval [ t n , t n + 1 ]. The coefficients of this approximation are then determined using a Taylor expansion, which allows for avoiding the calculation of higher-order derivatives while maintaining accuracy. If F(k) represents the highest order achieved by calculating the function f k times, then F(k) = k, where 1     k     4 , and F(5) = 4, F(6) = 5, F(7) = 6, and so on. The classical Runge–Kutta method has a fixed integration step size, complicating the treatment of local truncation errors. In contrast, the Runge–Kutta–Fehlberg technique enables dynamic adjustment of the step size by supplying two sets of Runge–Kutta formulas: one of order m and one of order m + 1. The local truncation error can be calculated using both formulas, which will help determine the size of the next integration step. The related RKF4(5) formula is given below:
x n + 1   = x n + h i = 0 4 c i f i + O ( h 5 )   x ^ n + 1 = x n + h i = 0 5 c i ^ f i + O h 5
f 0 = f t n , x n
f i = f t n + α i h , x n + h j = 0 i 1 β i j f j , i = 1,2 , 3 ,
The values of the coefficients α i , β i j , c i ,   c i ^ can be found in detail in reference [42].

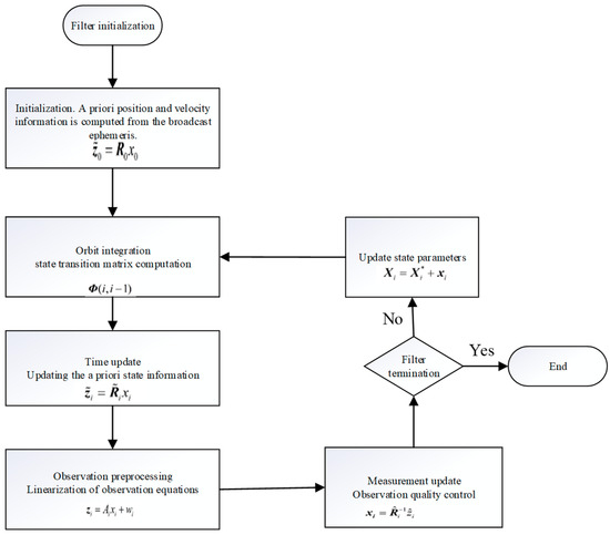
2.6. Real-Time Filtering Method

A significant problem in real-time orbit determination for low Earth orbit (LEO) satellites is choosing appropriate estimation parameters and methodologies depending on the underlying dynamical and observational models. This work uses a simplified dynamic orbit determination approach for real-time applications. The method combines the dynamical model with geometric GNSS observations to enable the estimate of model parameters and empirical accelerations using observation data. These empirical accelerations help to correct flaws in the dynamic model. In situations where GNSS readings are interrupted or deteriorated in quality, orbit propagation via numerical integration can continue to deliver orbital forecasts, maintaining excellent stability. As a result, the reduced dynamic technique is naturally less sensitive to both model and observational mistakes. This technique builds on the satellite. This approach extends the previously introduced satellite dynamical equations and the GNSS observation model given in Section 2.1. The state vector X , reflecting the estimated parameters in onboard GNSS real-time orbit determination, can be expressed as follows:
X = ( r t , r ˙ t , C R , C D , a e m p , T , a e m p , N , δ t , N I F 1 , N I F m )
In this expression, r t and r ˙ t are the position and velocity of the satellite’s center of mass; C R and C D are the scale factors for solar radiation pressure and air drag, respectively; a e m p , T and a e m p , N are the empirical accelerations in the along-track and cross-track directions within the orbital frame; N I F are the ambiguity parameters of the ionosphere-free (IF) combined carrier phase measurements; and m is the number of GNSS satellites involved in the solution. Using the defined set of estimated parameters, the carrier phase observation equation in Equation (1) is enlarged using a first-order Taylor series approximation, yielding the linearized observation equation:
Z i , P Z i , L = A P A L x i + ω i , P ω i , L
In the equation, i represents the epoch; Z i , P and Z i , L denote the residuals between the observed and computed pseudorange and carrier phase measurements, respectively; ω is the observation noise; A P and A L are the linearized observation matrices for pseudorange and carrier phase, respectively; and x i = X i X i * denotes the initial state vector. Incorporating the dynamical model, the functional model of the filter can be expressed as:
X ~ i = Φ i , i 1 X i 1 + W i z i = A x i + ω i
In the equation, W and ω denote the process noise.
In real-time data processing, filtering is commonly used to estimate parameters. For the functional model mentioned above, we use the Square Root Information Filter (SRIF) as an estimator. The JPL created SRIF, an improved form of the Kalman filter, which provides greater computing efficiency and numerical stability. Householder transformations are used during the filtering process, which is an important component of SRIF (Bierman, 1977) [43]. The real-time orbit determination process based on SRIF is described in Figure 1.

3. Results

3.1. Data Source

The Gaofen-7 satellite is a high-resolution Earth observation satellite that operates in a sun-synchronous orbit at an altitude of about 506 km. The observation data used in this study are spaceborne GPS dual-frequency data with a 1 s sampling interval, and the observation arc lasts for 24 h. The reference orbit is based on post-mission precise orbit data provided by Wuhan University. This study compares and analyzes the orbit determination accuracy of the same gravity field model at different orders using on-orbit data from the Gaofen-7 satellite collected between 20 March 2022, and 28 April 2022. The Gaofen-7 satellite has a repeat cycle of about 60 days. Although only 40 days of on-orbit observation data have been acquired thus far, this timeframe adequately captures the fundamental aspects of the orbital cycle, ensuring strong representativeness. It accurately depicts the satellite’s operating behavior and orbit determination accuracy throughout this stage of its orbit.

3.2. Data Preprocessing

Data preprocessing is used to identify excessive mistakes and cycle lapses in GNSS measurements. The Geometry-Free (GF) [44] and Melbourne–Wübbena (MW) [45] combinations are popular methods for detecting cycle slip, and they are frequently employed jointly. Blewitt (1990) [46] proposed the TurboEdit approach, which detects gross errors and cycle slippage using dual-frequency GF and MW combinations. Its usefulness in GNSS-based positioning and orbit determination has been well tested (Li Min 2011) [41]. As a result, this work uses the TurboEdit approach to preprocess dual-frequency GNSS data and then finds gross mistakes using dual-frequency pseudorange observations. Figure 2 depicts the whole data preprocessing method.

3.3. Components of the GNSS System

The onboard GNSS receiver system consists of two GNSS receiving antennas, one low-noise front-end amplifier, and two GNSS navigation receivers. The GNSS antennae collect navigation signals, which are first filtered and boosted by the front-end amplifier before being routed to the navigation receivers. These receivers perform signal processing functions like down-conversion, digital sampling, demodulation, despreading, acquisition, and tracking in order to obtain raw navigation observation data. These data allow the satellite to execute key activities such as positioning, orbit determination, and timing. The GNSS system architecture is illustrated in Figure 3.
The Gaofen-7 satellite’s onboard receiver has an FT601 floating-point DSP processor with a 32-bit external bus and word-access mode. With a clock speed of 160 MHz, the CPU can achieve up to 960 MFLOPS in floating-point operations and 1280 MIPS in fixed-point performance. The device features two multichannel buffered serial ports (MCBSP), 1 Mbit of on-chip SRAM, and two 32-bit timers. The processor’s EMIF interface allows for connectivity with a variety of external memory types, including SBSRAM, SDRAM, and asynchronous memory. In this investigation, the DSP operates at a frequency of 112 MHz. The BOOTMODE pin is set to allow MAPI memory mapping, and the system initializes programs using a 16-bit FLASH loading method. Several critical operations in spaceborne GNSS receivers must be done in under a second, including inter-board communication, data packaging, and clock disciplining. Among these jobs, the sub-meter-level orbit determination technique normally requires a large amount of computer power. Figure 4 provides an overview of the Gaofen-7 receiver system architecture, while Figure 5 outlines the software execution flow of the orbit determination module.

3.4. Analysis of Orbit Determination Accuracy for Different Orders

The accuracy evaluation in this study starts 60 min after the orbit determination starts in order to account for the filter’s notable convergence characteristic during the initial phase. This method removes the impact of initial state mistakes on the accuracy evaluation and guarantees that the results represent the filter’s stable performance. Using the EIGEN6C model as an example, when the gravity field order is 50, the radial, tangential, and normal position accuracies are 0.523 m, 0.233 m, and 0.290 m, respectively, with a three-dimensional position accuracy of 0.654 m. When the order is increased to 60, the radial, tangential, and normal position accuracies improve to 0.420 m, 0.191 m, and 0.225 m, respectively, with a three-dimensional position accuracy of 0.522 m. The radial, tangential, and normal accuracy improves by around 0.01 m, 0.004 m, 0.007 m, respectively, while the three-dimensional position accuracy improves by about 0.013 m. The accuracy of orbit determination increased by over 20% overall. Further study demonstrates that, while orbit determination accuracy improves with increasing gravity field model degree, the rate of progress gradually slows. Given the trade-off between accuracy increases and computational expense, a degree of 60 is suggested as the ideal choice. This strikes a sensible compromise between orbit precision and resource consumption, providing an effective and feasible optimization technique for onboard processing systems. The next stage is to determine whether the receiver can handle the system resources required by changes in the gravity field order. Figure 6 and Table 5 below show the specific results for orbit determination accuracy at different orders.

3.5. Comparison of CPU Resources for Different Orders

This section investigates the computing efficiency of models at different orders. Higher-order gravity field models produce more precise orbit determination results, but they also add significant computing complexity. This is especially true for spaceborne GNSS receivers with limited CPU power, where computational efficiency is important. Thus, in addition to comparing accuracy, it is critical to assess the computational efficiency of various gravity field models. To accomplish this, this section examines the computation times of various order models for processing identical data.

3.5.1. Verification of CPU Resources on PC

The current study looks at two important computing phases linked to gravity field order: numerical integration and filtering. The goal of comparison analysis is to discover the optimal balance of accuracy and efficiency, giving theoretical support for enhancing the orbit determination performance of spaceborne GNSS receivers. The validation results for the personal computer (PC) are shown in Figure 7 and Table 6:
The receiver currently features a built-in gravity field model of order 50. After testing on a personal computer (PC), it was discovered that increasing the order from 40 to 60 resulted in a significant improvement in accuracy while incurring no notable increase in computing time. As a result, raising the gravitational field order is a realistic strategy. The next step is to move the code to the spaceborne GNSS receiver and ensure that it works properly.

3.5.2. Verification of CPU Resources in the Receiver

To verify that the receiver can satisfy all task time restrictions while performing high-precision orbit determination, a complete examination of the orbit determination algorithm’s computation time under various gravity field models is required [47,48]. By measuring the calculation time for each model order, we can ensure that all receiver duties work properly, ensuring the system’s overall stability. Next, we evaluate the performance of each order model on the spaceborne receiver and investigate how to strike the best balance between orbit determination accuracy and computational efficiency with limited computational resources. Verification results from the receiver are shown in Figure 8 and Table 7:

3.6. Memory Resource Analysis

On spaceborne GNSS receivers, memory resources are constrained, and gravity field models with excessively high orders may result in memory overflow. As a result, optimizing memory use while preserving orbit determination accuracy has become a significant topic that demands in-depth investigation. The structure of the gravity field in the programming implementation is depicted in Table 8:
The gravitational mass coefficient of the celestial body is approximately 3,986,004,415 m 3 / s 2 , and the Earth’s reference radius is about 6,378,136.46 m. The order and degree of the spherical harmonic coefficients are the main subjects of this investigation. In this comparison, KB (kilobytes) is used as the unit of measurement to examine the memory space occupied by different orders, with a particular focus on the space occupied by the code (.text), static variables and global variables (.bss), and the memory used by the gravity field definition structures. The memory usage for different orders is shown in Table 9 and Figure 9.
The experimental results reveal that when the order grows from 40 to 80, the memory space required by static variables, global variables, and structures gradually increases, as does the memory demand throughout the computation process. Comparing memory consumption at different orders reveals that the existing system’s memory allocation is sufficient to enable gravity field model calculations up to order 80, although this is approaching the memory limit. To allow calculations at even higher levels, memory allocation must be further optimized or system memory resources increased to ensure that the calculations run smoothly. This analysis gives critical information for carrying out high-order gravity field model calculations in resource-constrained contexts.

4. Conclusions

This paper investigates the balance between gravity field orders and system resources in spaceborne GNSS receivers by analyzing the on-orbit data from the Gaofen-7 satellite. The results reveal that selecting the appropriate gravity field order allows for sub-meter accuracy in orbit determination despite limited system resources. Specifically, setting the gravity field order to 60 is found to be the optimal choice. This setting significantly improves orbit determination accuracy while still reserving enough system resources to support the execution of other programs, thereby enabling additional functionalities. These findings are important for spaceborne GNSS receiver platforms with limited resources and provide both practical strategies and a theoretical foundation for real-time precise orbit determination of LEO satellites.

5. Discussion

In the future, as receiver computing power increases and orbit determination algorithms are further optimized, we believe that the real-time orbit determination accuracy of spaceborne receivers will be significantly enhanced. Moreover, the methods and strategies proposed in this paper are tailored to LEO satellites, which are more strongly influenced by the gravity field. As a result, the impact of different gravity field models on orbit determination accuracy is more evident. For high Earth orbit satellites and deep space exploration missions, perturbations from non-conservative forces such as solar radiation pressure (SRP) and antenna phase center variation (PCO) will increase, while the influence of gravity field perturbations will decrease. This shift will require further in-depth investigation in future studies. We look forward to applying these research findings to a broader range of aerospace fields to achieve more efficient and precise satellite orbit determination.

Author Contributions

Conceptualization, C.Z. and J.H.; methodology, C.Z. and X.L. (Xiangyu Li). and M.W. and X.L. (Xianyand Liu); software, C.Z. and X.L. (Xiangyu Li). and M.W. and X.L. (Xianyand Liu); validation, C.Z., J.H. and X.L. (Xiangyu Li). and M.W. and X.L. (Xianyand Liu); data curation, X.L. (Xiangyu Li); writing—original draft preparation, C.Z.; writing—review and editing, C.Z., J.H. and X.L. (Xiangyu Li).; visualization, C.Z. and X.L. (Xiangyu Li). and M.W.; supervision, J.H. and X.L. (Xiangyu Li). and M.W. and X.L. (Xianyand Liu); funding acquisition, X.L. (Xiangyu Li). All authors have read and agreed to the published version of the manuscript.

Funding

This study was funded by State Key Laboratory of Micro-Spacecraft Rapid Design and Intelligent Cluster (Grant No. MS01240105).

Institutional Review Board Statement

Not applicable.

Informed Consent Statement

Not applicable.

Data Availability Statement

The data used in this study comes from observation data obtained during the in-orbit operation of the Gaofen-7 satellite. According to national security regulations, the raw data are not publicly available. If necessary, please contact the corresponding author to submit a data access request.

Conflicts of Interest

Authors Chongao Zhou, Xiangyu Li, Meng Wang, and Xianyang Liu were employed by the company “Aerospace Stellar Technology Co., Ltd., Beijing”. Author Jing Hu is employed by “Tianjin University”. The remaining authors declare that the research was conducted in the absence of any commercial or financial relationships that could be construed as potential conflicts of interest.

References

  1. Li, X.X.; Zhang, W.; Yuan, Y.Q.; Liu, J.; Wang, H.; Chen, Z.; Zhao, M.; Zhou, Y.; Zhang, L.; Wu, J. A Review on GNSS Satellite Precise Orbit Determination: Status, Challenges, and Opportunities. Acta Geod. Cartogr. Sin. 2022, 51, 1271–1293. (In Chinese) [Google Scholar]
  2. Hu, G.R. Theoretical Research on Spaceborne GPS Precise Orbit Determination for LEO Satellites. Acta Geod. Cartogr. Sin. 1999, 3, 281. (In Chinese) [Google Scholar]
  3. Yang, Y. Research on Sequential Precise Orbit Determination Method for LEO Satellites Based on PPP Algorithm. Master’s Thesis, Northwestern Polytechnical University, Xi’an, China, 2016. (In Chinese). [Google Scholar]
  4. Ijssel, J.; Visser, P.; Rodriguez, P.E. CHAMP Precise Orbit Determination Using GPS Data. Adv. Space Res. 2003, 31, 1889–1895. [Google Scholar] [CrossRef]
  5. Zhao, Q.L.; Liu, J.N.; Ge, M.R. Research on Theories and Software for Precise Orbit Determination of GPS Constellation and LEO Satellites. J. Wuhan Univ. (Inf. Sci. Ed.) 2005, 30, 1. (In Chinese) [Google Scholar]
  6. Qin, X.P.; Ren, X.; Yang, Y.X. Real-Time Relative Orbit Determination of Formation-Flying Satellites Based on Adaptive Filtering. J. Beijing Univ. Aeronaut. Astronaut. 2014, 40, 1195–1199. (In Chinese) [Google Scholar] [CrossRef]
  7. Guo, X.; Zhang, Q.; Zhao, Q.L.; Guo, J. Precise Orbit Determination for LEO Satellites Based on Single-Frequency Spaceborne GPS Data. Chin. Space Sci. Technol. 2013, 2, 45–50. (In Chinese) [Google Scholar]
  8. Xu, N. Research on Orbit Determination Method for LEO Satellites Based on Spaceborne GNSS. Master’s Thesis, Nanjing University of Aeronautics and Astronautics, Nanjing, China, 2019. (In Chinese). [Google Scholar]
  9. Guo, N.N.; Zhou, X.H.; Wu, B. Fast Precise Orbit Determination for HY-2A Satellite Using Spaceborne GPS Data. J. Astronaut. 2015, 36, 797–803. (In Chinese) [Google Scholar]
  10. Jiang, K.C. Research on Precise Orbit Determination of High-Orbit Spacecraft Based on Spaceborne GNSS Weak Signals. Ph.D. Thesis, Wuhan University, Wuhan, China, 2020. (In Chinese). [Google Scholar] [CrossRef]
  11. Goldstein, D.B.; Born, G.H.; Axelrad, P. Real-Time, Autonomous, Precise Orbit Determination Using GPS. Navigation 2001, 48, 155–168. [Google Scholar] [CrossRef]
  12. Reichert, A.; Meehan, T.; Munson, T. Toward Decimeter-Level Real-Time Orbit Determination: A Demonstration Using the SAC-C and CHAMP Spacecraft. In Proceedings of the 15th International Technical Meeting of the Satellite Division of The Institute of Navigation, Portland, OR, USA, 24–27 September 2002. [Google Scholar]
  13. Montenbruck, O.; Ramos-Bosch, P. Precision Real-Time Navigation of LEO Satellites Using Global Positioning System Measurements. GPS Solut. 2008, 12, 187–198. [Google Scholar] [CrossRef]
  14. Montenbruck, O.; Kunzi, F.; Hauschild, A. Performance Assessment of GNSS-Based Real-Time Navigation for the Sentinel-6 Spacecraft. GPS Solut. 2022, 26, 12. [Google Scholar] [CrossRef]
  15. Wang, F.H. Theoretical Research and Software Implementation of Autonomous Onboard GPS Precise Orbit Determination. Ph.D. Thesis, Wuhan University, Wuhan, China, 2006. (In Chinese). [Google Scholar]
  16. Wang, F.; Gong, X.; Sang, J.; Zhang, J.; Liu, Y.; Li, H.; Li, M.; Chen, Y.; Zhao, T.; Hu, S. A Novel Method for Precise Onboard Real-Time Orbit Determination with a Standalone GPS Receiver. Sensors 2015, 15, 30403–30418. [Google Scholar] [CrossRef] [PubMed]
  17. Li, M.; Qin, G.; Jiang, K.; Xie, Y.; Liu, Y.; Xu, Q.; Zhao, H.; Zhu, W.; Wu, L.; Wang, C. Performance Assessment of Real-Time Orbit Determination for the Haiyang-2D Using Onboard BDS-3/GPS Observations. Adv. Space Res. 2022, 71, 1657–1669. [Google Scholar] [CrossRef]
  18. Zhang, W.W.; Liu, Y.K.; Wang, F.H. Optimization of Pseudo-Ambiguity Stochastic Parameters in Real-Time Precise Orbit Determination for LEO GPS. Geod. Geodyn. 2024, 44, 680–683, 736. [Google Scholar]
  19. Zheng, Y.A.; Peng, P.; Li, Z.N.; Tang, C.; Huang, W.; Zhang, T.; Fang, H.; Sun, J.; Shen, L.; Wu, R.; et al. Design of Real-Time High-Precision Orbit Determination Software in Spaceborne Computer. In Proceedings of the 2018 Software-Defined Satellite Summit, Shanghai, China; 2018; p. 1. [Google Scholar]
  20. Peter, H.; Jäggi, A.; Fernández, J.; Escobar, D.; Ayuga, F.; Arnold, D.; Wermuth, M.; Hackel, S.; Otten, M.; Simons, W. Sentinel-3A Precise Orbit Determination Using Copernicus POD Service. Remote Sens. 2017, 9, 243. [Google Scholar]
  21. Montenbruck, O.; Hackel, S.; Jäggi, A.; Arnold, D. Reduced Dynamic and Kinematic Precise Orbit Determination for Sentinel-3A. Adv. Space Res. 2018, 62, 881–897. [Google Scholar]
  22. Fernández, J.; Escobar, D.; Peter, H.; Jäggi, A.; Arnold, D.; Hackel, S. Sentinel-3A and Sentinel-3B Precise Orbit Determination—Overview, Methods, and Results. Adv. Space Res. 2020, 66, 2763–2779. [Google Scholar]
  23. Wang, F.H.; Ling, S.L.; Gong, X.W.; Liu, Y.C.; Zhao, T.; Ma, J.F.; Li, Q.; Zeng, W.; Zhang, M.; Yang, C. Research on Decimeter-Level Real-Time Orbit Determination Model of FY-3C Satellite Using Onboard GPS/BDS. J. Wuhan Univ. (Inf. Sci. Ed.) 2020, 45, 1–6. (In Chinese) [Google Scholar] [CrossRef]
  24. Luo, Z.Y.; Jiang, C.H.; Fan, H.Y.; Zhu, H.Z. Simplified Dynamic Orbit Determination and Orbit Prediction for LEO Satellites under Different Gravity Field Models. J. Geod. Geodyn. 2025, Online First, 1–8. Available online: https://afffg1b13095ec5284139sx66o995xpxkx66wofgfy.eds.tju.edu.cn/10.14075/j.jgg.2024.05.261 (accessed on 29 April 2025). (In Chinese).
  25. Wang, G.; Guo, J.; Guo, H.; Yang, Z.; Ji, B.; Peng, H.; Lin, M. Analysis of HY-2B Onboard GPS Data Quality and Simplified Dynamic Precise Orbit Determination. J. Geod. Geodyn. 2022, 42, 472–476, 550. (In Chinese) [Google Scholar] [CrossRef]
  26. Chen, P.; Sun, T.; Sun, X. Autonomous Orbit Determination Using Epoch-Differenced Gravity Gradients and Starlight Refraction. Chin. J. Aeronaut. 2017, 30, 1740–1749. [Google Scholar] [CrossRef]
  27. Gong, X.W.; Wang, F.H. A New Sub-Meter-Level Real-Time Orbit Determination Method for Spaceborne GPS Pseudorange. J. Astronaut. 2015, 36, 477–482. (In Chinese) [Google Scholar]
  28. Guo, L.; Wang, F. Precise Real-Time Orbit Determination Model Using Space-Borne Single-Frequency GPS Observations. J. Geod. Geodyn. 2020, 40, 371–375. [Google Scholar]
  29. Lou, Y.D.; Dai, X.L.; Gong, X.P.; Li, C.L.; Qing, Y.; Liu, Y.; Peng, Y.Q.; Gu, S.F. A Review of Real-Time Multi-GNSS Precise Orbit Determination Based on the Filter Method. Satell. Navig. 2022, 3, 15. [Google Scholar] [CrossRef]
  30. Cui, H.; Tang, G.; Song, B.; Liu, H.; Ge, M. BDS Satellite Real-Time Orbit and Clock Determination and Initial Results Analysis. Chin. Space Sci. Technol. 2015, 35, 1–7. (In Chinese) [Google Scholar]
  31. Shako, R.; Förste, C.; Abrikosov, O.; Flechtner, F.; Bruinsma, S.; Marty, J.-C.; Barthelmes, F.; König, R.; Lemoine, J.M.; Biancale, R. EIGEN-6C: A High-Resolution Global Gravity Combination Model Including GOCE Data. In Observation of the System Earth from Space—CHAMP, GRACE, GOCE and Future Missions: GEOTECHNOLOGIEN Science Report No. 20; Flechtner, F., Sneeuw, N., Schuh, W., Eds.; Springer: Berlin/Heidelberg, Germany, 2014; pp. 155–161. [Google Scholar]
  32. Standish, E.M.; Williams, J.G. Orbital Ephemerides of the Sun, Moon, and Planets. In Explanatory Supplement to the Astronomical Almanac; University Books: Mill Valley, CA, USA, 1992; pp. 279–323. [Google Scholar]
  33. Petit, G.; Luzum, B. IERS Conventions (2010), IERS Technical Note No. 36. Available online: https://www.iers.org/SharedDocs/Publikationen/EN/IERS/Publications/tn/TechnNote36/tn36.pdf?__blob=publicationFile&v=1 (accessed on 20 April 2025).
  34. Bruinsma, S.; Tamagnan, D.; Biancale, R. Atmospheric Densities Derived from CHAMP/STAR Accelerometer Observations. J. Spacecr. Rocket. 2003, 40, 230–236. [Google Scholar] [CrossRef]
  35. Marshall, J.A.; Luthcke, S.B. Modeling Radiation Forces Acting on TOPEX/Poseidon for Precision Orbit Determination. J. Spacecr. Rocket. 1994, 31, 99–105. [Google Scholar] [CrossRef]
  36. Dai, X.L. Research on Real-Time Precise Orbit Determination Theory and Method for GNSS Navigation Satellites Based on Square Root Information Filtering. Ph.D. Thesis, Wuhan University, Wuhan, China, 2016. (In Chinese). [Google Scholar]
  37. Montenbruck, O.; Gill, E. Satellite Orbits: Models, Methods, Applications, 1st ed.; Springer: Berlin/Heidelberg, Germany, 2012. [Google Scholar]
  38. Liu, J.W. Research and Analysis on Precise Orbit Determination Methods for LEO Satellites Using Spaceborne GNSS. Ph.D. Thesis, University of Chinese Academy of Sciences (National Time Service Center, Chinese Academy of Sciences), Xi’an, China, 2023. (In Chinese). [Google Scholar] [CrossRef]
  39. She, L.L. Research on Real-Time Precise Orbit Determination Algorithms for LEO Satellites Based on Spaceborne GNSS. Ph.D. Thesis, University of Chinese Academy of Sciences (National Space Science Center, Chinese Academy of Sciences), Beijing, China, 2018. (In Chinese). [Google Scholar]
  40. Qin, X.P. Research on Theories and Methods of Spaceborne GPS Orbit Determination for LEO Satellites. Ph.D. Thesis, PLA Information Engineering University, Zhengzhou, China, 2009. (In Chinese). [Google Scholar]
  41. Li, M. Research on Multi-Modal GNSS Fusion Precise Orbit Determination Theory and Its Application. Ph.D. Thesis, Wuhan University, Wuhan, China, 2011. (In Chinese). [Google Scholar]
  42. Liu, L. Orbital Theory of Spacecraft; National Defense Industry Press: Beijing, China, 2000. (In Chinese) [Google Scholar]
  43. Bierman, G.J. Factorization Methods for Discrete Sequential Estimation; Academic Press: New York, NY, USA, 1977. [Google Scholar]
  44. Li, Z.H. GPS Surveying and Data Processing, 1st ed.; Science Press: Beijing, China, 2013. (In Chinese) [Google Scholar]
  45. Melbourne, W.G. The Case for Ranging in GPS-Based Geodetic Systems. In Proceedings of the First International Symposium on Precise Positioning with the Global Positioning System, Rockville, MD, USA, 15–19 April 1985; U.S. Department of Commerce: Rockville, MD, USA, 1985; pp. 373–386. [Google Scholar]
  46. Blewitt, G. An Automatic Editing Algorithm for GPS data. Geophys. Res. Lett. 1990, 17, 199–202. [Google Scholar] [CrossRef]
  47. Wang, S.Y. Research on Spaceborne Embedded Software Fully Digital Simulation Testing Platform Based on QEMU. Ph.D. Thesis, East China Normal University, Shanghai, China, 2024. (In Chinese). [Google Scholar]
  48. Wang, F.H.; Wang, J.; Gong, X.W.; Xia, B. Optimal Determination Method for Gravity Field Model Degree in Real-Time Spaceborne GPS Orbit Determination. Geod. Geodyn. 2017, 37, 149–153. (In Chinese) [Google Scholar] [CrossRef]
Figure 1. Real-time orbit determination procedure based on SRIF.
Figure 1. Real-time orbit determination procedure based on SRIF.
Applsci 15 05607 g001
Figure 2. Data preprocessing workflow.
Figure 2. Data preprocessing workflow.
Applsci 15 05607 g002
Figure 3. GNSS system architecture.
Figure 3. GNSS system architecture.
Applsci 15 05607 g003
Figure 4. Receiver Example Diagram.
Figure 4. Receiver Example Diagram.
Applsci 15 05607 g004
Figure 5. Execution flow of the orbit determination software.
Figure 5. Execution flow of the orbit determination software.
Applsci 15 05607 g005
Figure 6. Orbit determination error accuracy for different orders of EIGEN6C (unit: meters).
Figure 6. Orbit determination error accuracy for different orders of EIGEN6C (unit: meters).
Applsci 15 05607 g006
Figure 7. Computation time on PC: (a) numerical integration time; (b) square root information filter time.
Figure 7. Computation time on PC: (a) numerical integration time; (b) square root information filter time.
Applsci 15 05607 g007
Figure 8. Computation time in the receiver: (a) numerical integration time; (b) filter time.
Figure 8. Computation time in the receiver: (a) numerical integration time; (b) filter time.
Applsci 15 05607 g008
Figure 9. Memory usage for different orders.
Figure 9. Memory usage for different orders.
Applsci 15 05607 g009
Table 1. Satellite Solution Strategy.
Table 1. Satellite Solution Strategy.
CategoryOrbit Determination
Strategy
Description
Observation ModelObservation Value
Processing Strategy
Non-Differenced Ionosphere-Free Combination
Sampling Interval1 s
Integration Step Size20 s
Satellite AttitudeAttitude quaternion
GNSS orbit, satellite clock offsetGPS LNAV broadcast ephemeris
Estimation filterSRIF (Square Root Information Filter)
Estimated parametersLEO satellite position, velocity, atmospheric drag coefficient, solar radiation pressure coefficient, tangential and normal accelerations, receiver clock offset, and ambiguity parameters
Earth Orientation Parameters (EOP)Broadcast ephemeris EOP
Dynamic modelEarth Gravity FieldEIGEN-6C (Shako et al., 2014) [31]
Three-Body PerturbationJPL DE405 (Standish et al., 1992) [32]
Relativistic EffectsIERS 2010
Solid Tides, Polar TidesIERS 2010 (Petit et al., 2010) [33]
Atmospheric DragDTM94 (Bruinsma, 2003) [34]
Solar radiation pressureBox-Wing Model (Marshall et al., 1994) [35]
Table 2. Typical magnitudes of perturbative forces acting on LEO satellites.
Table 2. Typical magnitudes of perturbative forces acting on LEO satellites.
Perturbing ForcesAcceleration Magnitude (m/s2)
Two-Body Problem8.6
Non-Spherical Earth Gravity 1.5 × 10 6
Moon’s Gravitational Influence 1.0 × 10 8
Solar Gravity 4.0 × 10 7
Solid Tides 1.5 × 10 7
Solar Radiation Pressure 3.0 × 10 8
Atmospheric Drag 5.0 × 10 7
Table 3. Effect of atmospheric density models on orbit determination accuracy (unit: millimeters).
Table 3. Effect of atmospheric density models on orbit determination accuracy (unit: millimeters).
Atmospheric Density ModelRadialNormalTangentialThree-Dimensional
DTM-785.71.34.27.2
MSISE-905.71.44.27.2
NRLMSISE-005.71.44.37.2
Table 4. Impact of sail area on orbit determination results under atmospheric drag (unit: millimeters).
Table 4. Impact of sail area on orbit determination results under atmospheric drag (unit: millimeters).
Input ParametersOrbit Accuracy
RadialNormalTangentialThree-Dimensional
4.0 m2620 kg342.527.7131.1368.0
6.0 m2620 kg1399.10.428.91399.3
Table 5. Orbit determination error accuracy for different orders of EIGEN-6C.
Table 5. Orbit determination error accuracy for different orders of EIGEN-6C.
OrderRTN3D
400.87870.437450.51581.0845
500.52330.23280.29310.6412
600.41530.19120.22520.5138
700.40040.17230.21460.4944
800.39880.16860.21210.4902
Table 6. Computation time on PC (unit: milliseconds).
Table 6. Computation time on PC (unit: milliseconds).
OrderNumerical IntegrationFilter Time
40305.655.89
50314.365.92
60325.475.92
70355.385.96
80362.715.94
Table 7. Computation time in receiver (unit: milliseconds).
Table 7. Computation time in receiver (unit: milliseconds).
OrderNumerical IntegrationFilter Time
40225.6822.67
50252.9522.84
60286.923
70323.1823.73
80367.7924.52
Table 8. Structure of gravity field.
Table 8. Structure of gravity field.
Data TypeNameMeanings
doubleGMConstGravitational Mass Coefficient of Celestial Bodies
doublerefRadiusEarth Reference Radius
charmaxDegreeOrder of Spherical Harmonic Coefficients
charmaxOrderDegree of Spherical Harmonic Coefficients
doubleC[]Sine Terms of Spherical Harmonic Coefficients
doubleS[]Cosine Terms of Spherical Harmonic Coefficients
Table 9. Memory usage for different orders (Unit: KB).
Table 9. Memory usage for different orders (Unit: KB).
Order4050607080
Type
.text19.9320.0220.0220.0220.02
.bss41.2857.3076.4398.70124.10
Size (struct)13.5020.7429.5739.9651.91
Total74.7198.06126.02158.68196.03
Disclaimer/Publisher’s Note: The statements, opinions and data contained in all publications are solely those of the individual author(s) and contributor(s) and not of MDPI and/or the editor(s). MDPI and/or the editor(s) disclaim responsibility for any injury to people or property resulting from any ideas, methods, instructions or products referred to in the content.

Share and Cite

MDPI and ACS Style

Zhou, C.; Hu, J.; Li, X.; Wang, M.; Liu, X. Optimal Selection of Gravity Field Model Order for Spaceborne GNSS Receivers: A Study on System Resources and Real-Time Orbit Determination Accuracy. Appl. Sci. 2025, 15, 5607. https://doi.org/10.3390/app15105607

AMA Style

Zhou C, Hu J, Li X, Wang M, Liu X. Optimal Selection of Gravity Field Model Order for Spaceborne GNSS Receivers: A Study on System Resources and Real-Time Orbit Determination Accuracy. Applied Sciences. 2025; 15(10):5607. https://doi.org/10.3390/app15105607

Chicago/Turabian Style

Zhou, Chongao, Jing Hu, Xiangyu Li, Meng Wang, and Xianyang Liu. 2025. "Optimal Selection of Gravity Field Model Order for Spaceborne GNSS Receivers: A Study on System Resources and Real-Time Orbit Determination Accuracy" Applied Sciences 15, no. 10: 5607. https://doi.org/10.3390/app15105607

APA Style

Zhou, C., Hu, J., Li, X., Wang, M., & Liu, X. (2025). Optimal Selection of Gravity Field Model Order for Spaceborne GNSS Receivers: A Study on System Resources and Real-Time Orbit Determination Accuracy. Applied Sciences, 15(10), 5607. https://doi.org/10.3390/app15105607

Note that from the first issue of 2016, this journal uses article numbers instead of page numbers. See further details here.

Article Metrics

Back to TopTop