Electrification in Maritime Vessels: Reviewing Storage Solutions and Long-Term Energy Management
Abstract
1. Introduction
1.1. Rise of Electric Vessels and Their Power
1.2. The Benefits and Challenges of Hybrid Marine Vessels
2. Electrification of Marine Vessels
2.1. Environmental Aspects
2.2. Charging Infrastructure of Marine Vessels
2.3. Energy Management System (EMS) for Marine Vessels
2.4. Battery Management Systems (BMSs) for Marine Vessels
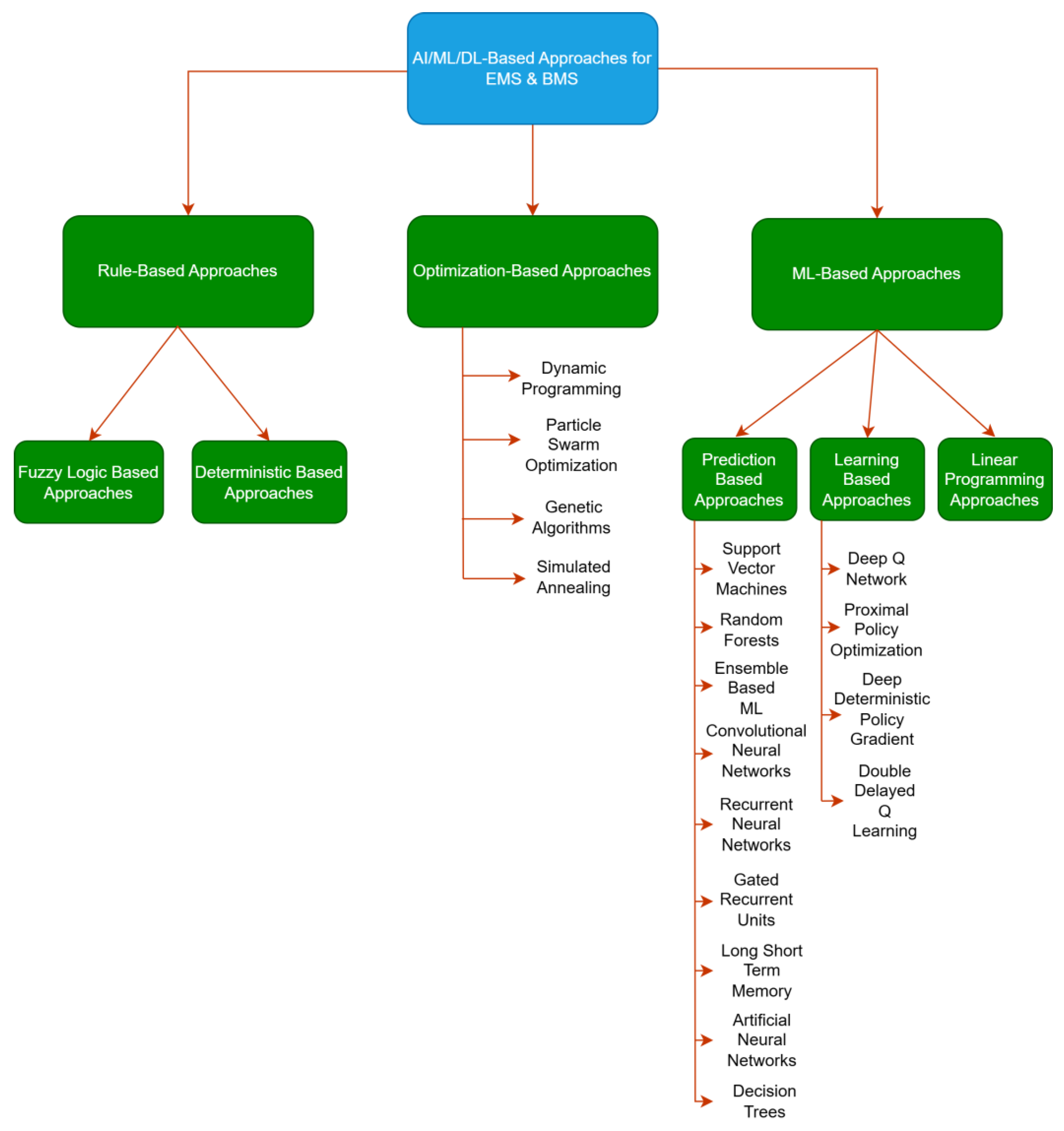
2.5. Artificial Intelligence and Applications in Marine Vessels
2.5.1. Rule-Based Approaches
Fuzzy-Logic-Based Approaches
Deterministic-Based Approaches
2.5.2. Optimization-Based Approaches
2.5.3. ML-Based Approaches
Prediction-Based Approaches
Learning-Based Approaches
Linear Programming Approaches
3. Energy Storage System for the Marine Power System
3.1. Lithium Nickel Manganese Cobalt Oxide (LiNixMnyCozO2, NMC)
3.2. Lithium Iron Phosphate (LiFePO4, LFP)
3.3. Lithium Nickel Cobalt Aluminum (NCA)
3.4. Lithium Cobalt Oxide (LiCoO2, LCO)
3.5. Lithium Manganese Oxide (LiMn2O4, LMO)
3.6. Lithium Titanate Oxide (LTO)
3.7. Future Battery Technologies for Marine Vessels
4. Maritime Battery Projects
4.1. Major Market Players of Energy Storage Systems for Maritime Industry
4.2. Battery Projects of Hybrid and All-Electrical Vessels in the World
5. Grid System of Marine Vehicles
6. Conclusions
- Thermal management and safety mechanisms for high-energy-density chemistries (e.g., NCA, NMC) in enclosed marine environments.
- Durability and degradation modeling of batteries under marine-specific duty cycles (e.g., frequent docking, vibration, salinity exposure).
- Standardization of battery integration and modularity for ship retrofitting and multivessel fleets.
- Hybrid architectures that combine batteries with alternative fuels or renewable inputs for longer voyages.
Author Contributions
Funding
Data Availability Statement
Acknowledgments
Conflicts of Interest
References
- Handl, G. Decarbonising the shipping industry: A status report. Int. J. Mar. Coast. Law 2023, 38, 730–791. [Google Scholar] [CrossRef]
- Durgaprasad, S.; Malbašić, Z.; Popov, M.; Lekić, A. Analysis of hybrid solutions with Li-ion battery system for DP-2 vessels. Heliyon 2024, 10, e37068. [Google Scholar] [CrossRef] [PubMed]
- Behforouzi, M.; Mirmiran, R.; Haghdousti, M.; Mazhari, S. Maritime decarbonization-the pathway, chances, developments and obstacles. J. Maritime Res. 2023, 20, 214–223. [Google Scholar]
- Koumentakos, A.G. Developments in electric and green marine ships. App. Syst. Innov. 2019, 2, 34. [Google Scholar] [CrossRef]
- Mutarraf, M.U.; Terriche, Y.; Niazi, K.A.K.; Vasquez, J.C.; Guerrero, J.M. Energy storage systems for shipboard microgrids—A review. Energies 2018, 11, 3492. [Google Scholar] [CrossRef]
- Tarkowski, M. Towards a more sustainable transport future—The cases of ferry shipping electrification in Denmark, Netherland, Norway and Sweden. In Innovations and Traditions for Sustainable Development World Sustainability Series; Leal Filho, W., Krasnov, E.V., Gaeva, D.V., Eds.; Springer: Cham, Switzerland, 2021; pp. 177–191. [Google Scholar]
- Anwar, S.; Zia, M.Y.I.; Rashid, M.; de Rubens, G.Z. and Enevoldsen, P. Towards Ferry Electrification in the Maritime Sector. Energies 2020, 13, 6506. [Google Scholar] [CrossRef]
- Amoros, F.; Charpentier, J.F.; Lhomme, W.; Billard, J.Y.; Nottellet, B. Electrification of River Freight: Current Status and Future Trends in Europe. In ELECTRIMACS 2022 Selected Papers; Pierfederici, S., Martin, J.-P., Eds.; Springer International Publishing: Cham, Switzerland, 2022; Volume 1, pp. 41–53. [Google Scholar]
- Bakar, N.N.A.; Bazmohammadi, N.; Vasquez, J.C.; Guerrero, J.M. Electrification of onshore power systems in maritime transportation towards decarbonization of ports: A review of the cold ironing technology. Renew. Sust. Energy Rev. 2023, 178, 113243. [Google Scholar] [CrossRef]
- Ichimura, Y.; Dalaklis, D.; Kitada, M.; Christodoulou, A. Shipping in the era of digitalization: Mapping the future strategic plans of major maritime commercial actors. Digit. Bus. 2022, 2, 100022. [Google Scholar] [CrossRef]
- Issa, M.; Ilinca, A.; Ibrahim, H.; Rizk, P. Maritime autonomous surface ships: Problems and challenges facing the regulatory process. Sustainability 2022, 14, 15630. [Google Scholar] [CrossRef]
- Tarkowski, M. On the emergence of sociotechnical regimes of electric urban water transit systems. Energies 2021, 14, 6111. [Google Scholar] [CrossRef]
- Skjong, E.; Volden, R.; Rødskar, E.; Molinas, M.; Johansen, T.A.; Cunningham, J. Past, present, and future challenges of the marine vessel’s electrical power system. IEEE Trans. Transp. Electrif. 2016, 2, 522–537. [Google Scholar] [CrossRef]
- White, D.A. Modular design of Li-ion and Li-polymer batteries for undersea environments. Mar. Technol. Soc. J. 2009, 43, 115–122. [Google Scholar] [CrossRef]
- Kaur, D.; Singh, M.; Singh, S. Lithium–sulfur batteries for marine applications. In Lithium-Sulfur Batteries, Materials, Challenges and Applications; Gupta, R.K., Nguyen, T.A., Song, H., Yasin, G., Eds.; Elsevier: Amsterdam, The Netherlands, 2022; pp. 549–577. [Google Scholar]
- Guo, S.; Wang, Y.; Dai, L.; Hu, H. All-electric ship operations and management: Overview and future research directions. E-Transp. 2023, 17, 100251. [Google Scholar] [CrossRef]
- Tang, W.; Dickie, R.; Roman, D.; Robu, V.; Flynn, D. Optimisation of hybrid energy systems for maritime vessels. J. Eng. 2019, 2019, 4516–4521. [Google Scholar] [CrossRef]
- Valera-García, J.J.; Atutxa-Lekue, I. On the optimal design of hybrid-electric power systems for offshore vessels. IEEE Trans. Transp. Electrif. 2018, 5, 324–334. [Google Scholar] [CrossRef]
- Karden, E.; Ploumen, S.; Fricke, B.; Miller, T.; Snyder, K. Energy storage devices for future hybrid electric vehicles. J. Power Sources 2007, 168, 2–11. [Google Scholar] [CrossRef]
- Nguyen, H.P.; Hoang, A.T.; Nizetic, S.; Nguyen, X.P.; Le, A.T.; Luong, C.N.; Pham, V.V. The electric propulsion system as a green solution for management strategy of CO2 emission in ocean shipping: A comprehensive review. Int. Trans. Electr. Energy Syst. 2021, 31, e12580. [Google Scholar] [CrossRef]
- Chan, R.R.; Chua, L.; Tjahjowidodo, T. Enabling technologies for sustainable all-electric hybrid vessels. In Proceedings of the 2016 IEEE International Conference on Sustainable Energy Technologies (ICSET), Hanoi, Vietnam, 14–16 November 2016; pp. 401–406. [Google Scholar]
- Melnyk, O.; Onishchenko, O.; Onyshchenko, S. Renewable energy concept development and application in shipping industry. Lex. Portus 2023, 9, 15. [Google Scholar] [CrossRef]
- Chai, M.; Bonthapalle, D.R.; Sobrayen, L.; Panda, S.K.; Wu, D.; Chen, X. Alternating current and direct current-based electrical systems for marine vessels with electric propulsion drives. Appl. Energy. 2018, 231, 747–756. [Google Scholar] [CrossRef]
- Damian, S.E.; Wong, L.A.; Shareef, H.; Ramachandaramurthy, V.K.; Chan, C.; Moh, T.; Tiong, M.C. Review on the challenges of hybrid propulsion system in marine transport system. J. Energy Storage 2022, 56, 105983. [Google Scholar] [CrossRef]
- Jeong, B.; Jang, H.; Lee, W.; Park, C.; Ha, S.; Kim, D.K.; Cho, N.-K. Is electric battery propulsion for ships truly the lifecycle energy solution for marine environmental protection as a whole? J. Clean. Prod. 2022, 355, 131756. [Google Scholar] [CrossRef]
- Inal, O.B.; Charpentier, J.-F.; Deniz, C. Hybrid power and propulsion systems for ships: Current status and future challenges. Renew. Sustain. Energy Rev. 2022, 156, 111965. [Google Scholar] [CrossRef]
- Amir, M.; Deshmukh, R.G.; Khalid, H.M.; Said, Z.; Raza, A.; Muyeen, S.; Nizami, A.-S.; Elavarasan, R.M.; Saidur, R.; Sopian, K. Energy storage technologies: An integrated survey of developments, global economical/environmental effects, optimal scheduling model, and sustainable adaptation policies. J. Energy Storage 2023, 72, 108694. [Google Scholar] [CrossRef]
- McCoy, T.J. Electric ships past, present, and future. IEEE Electrif. Mag. 2015, 3, 4–11. [Google Scholar] [CrossRef]
- Bach, H.; Bergek, A.; Bjørgum, Ø.; Hansen, T.; Kenzhegaliyeva, A.; Steen, M. Implementing maritime battery-electric and hydrogen solutions: A technological innovation systems analysis. Transp. Res. Part D Transp. Environ. 2020, 87, 102492. [Google Scholar] [CrossRef]
- The Paris Agreement. Available online: https://www.un.org/en/climatechange/paris-agreement, (accessed on 27 September 2024).
- Arena, F.; Laface, V.; Malara, G.; Romolo, A.; Viviano, A.; Fiamma, V.; Sannino, G.; Carillo, A. Wave climate analysis for the design of wave energy harvesters in the Mediterranean Sea. Renew. Energy 2015, 77, 125–141. [Google Scholar] [CrossRef]
- For a Livable Climate: Net-Zero Commitments Must Be Backed by Credible Action. Available online: https://www.un.org/en/climatechange/net-zero-coalition, (accessed on 27 September 2024).
- Relating Short-Term Measures to IMO’s Minimum 2050 Emissions Reduction Target, International Council on Clean Transportation. Available online: https://theicct.org/publication/relating-short-term-measures-to-imos-minimum-2050-emissions-reduction-target/ (accessed on 24 September 2024).
- Advancements in Battery Technology for Marine Energy Storage Systems. Available online: https://www.roypow.com/blog/advancements-in-battery-technology-for-marine-energy-storage-systems/ (accessed on 27 September 2024).
- Karimi, S.; Zadeh, M.; Suul, J.A. A Charging Management System for Multi-Vessel Shore-to-Ship Charging Systems by Hybrid dynamical systems. In Proceedings of the 2022 IEEE International Conference on Environment and Electrical Engineering and 2022 IEEE Industrial and Commercial Power Systems Europe (EEEIC/I&CPS Europe), Prague, Czech Republic, 28 June–1 July 2022. [Google Scholar] [CrossRef]
- Ghimire, P.; Park, D.; Zadeh, M.K.; Thorstensen, J.; Pedersen, E. Shipboard electric power conversion: System architecture, applications, control, and challenges. IEEE Electrif. Mag. 2019, 7, 6–20. [Google Scholar] [CrossRef]
- Patel, M.R. Shipboard Electrical Power Systems, 2nd ed.; Taylor and Francis Group: Boca Raton, FL, USA, 2021. [Google Scholar] [CrossRef]
- Karimi, S.; Zadeh, M.; Suul, J.A. A multilayer framework for reliability assessment of shore-to-ship fast charging system design. IEEE Trans. Transp. Electrif. 2021, 8, 3028–3040. [Google Scholar] [CrossRef]
- Karimi, S.; Zadeh, M.; Suul, J.A. Shore charging for plug-in battery-powered ships: Power system architecture, infrastructure, and control. IEEE Electrif. Mag. 2020, 8, 47–61. [Google Scholar] [CrossRef]
- Mahfouz, M.M.; Iravani, M.R. Grid-integration of battery-enabled DC fast charging station for electric vehicles. IEEE Trans. Energy Convers. 2019, 35, 375–385. [Google Scholar] [CrossRef]
- Frković, L.; Ćosić, B.; Falkoni, A.; Pukšec, T.; Vladimir, N. Shore-to-ship: Enabling the electrification sustainability of maritime transport with the nexus between berthed cruise ships and renewables in the isolated energy systems. Ocean Eng. 2024, 302, 117537. [Google Scholar] [CrossRef]
- Aditya, K.; Pradhan, S.; Munsi, A. Feasibility study on megawatt-level fast charging system for shore power supply using wireless power transfer technology. Electr. Eng. 2024, 106, 1569–1583. [Google Scholar] [CrossRef]
- Ziakas, A.; Boile, M. The potential of offshore charging in the Greek coastal shipping network–A GIS approach. In Advances in Maritime Technology and Engineering; CRC Press: Boca Raton, FL, USA, 2024; pp. 113–123. [Google Scholar] [CrossRef]
- Hsu, S.-H.; Tzu, F.-M.; Chang, W.-H.; Chen, Y.-D. Assessing high-voltage shore connection safety: An in-depth study of grounding practices in shore power systems. Energies 2024, 17, 1373. [Google Scholar] [CrossRef]
- Vardakas, J.S.; Zenginis, I.; Verikoukis, C. Machine Learning Methodologies for Electric-Vehicle Energy Management Strategies: A Comprehensive Survey. In Connected and Autonomous Vehicles in Smart Cities, 1st ed.; Mouftah, H.T., Erol-Kantarci, M., Sorour, S., Eds.; Taylor Francis Group: Boca Raton, FL, USA, 2020; pp. 115–132. [Google Scholar] [CrossRef]
- Kolodziejski, M.; Michalska-Pozoga, I. Battery energy storage systems in ships’ hybrid/electric propulsion systems. Energies 2023, 16, 1122. [Google Scholar] [CrossRef]
- Issa, M.; Ilinca, A.; Martini, F. Ship energy efficiency and maritime sector initiatives to reduce carbon emissions. Energies 2022, 15, 7910. [Google Scholar] [CrossRef]
- Pan, X.; Zhu, X.; Zhao, F. More Environmental Sustainability Routing and Energy Management for All Electric Ships. Front. Energy Res. 2022, 9, 821236. [Google Scholar] [CrossRef]
- Tay, Z.Y.; Konovessis, D. Sustainable energy propulsion system for sea transport to achieve United Nations sustainable development goals: A review. Discov. Sustain. 2023, 4, 20. [Google Scholar] [CrossRef]
- Qazi, S.; Venugopal, P.; Rietveld, G.; Soeiro, T.B.; Shipurkar, U.; Grasman, A.; Watson, A.J.; Wheeler, P. Powering maritime: Challenges and prospects in ship electrification. IEEE Electrif. Mag. 2023, 11, 74–87. [Google Scholar] [CrossRef]
- Tummakuri, V.; Chelliah, T.R.; Ramesh, U. Energy management and charging portfolio analysis for future battery powered harbor vessels. IEEE Trans. Ind. Appl. 2023, 59, 6522–6531. [Google Scholar] [CrossRef]
- Lipu, M.S.H.; Miah, S.; Jamal, T.; Rahman, T.; Ansari, S.; Rahman, S.; Ashique, R.H.; Shihavuddin, A.S.M.; Shakib, M.N. Artificial intelligence approaches for advanced battery management system in electric vehicle applications: A statistical analysis towards future research opportunities. Vehicles 2023, 6, 22–70. [Google Scholar] [CrossRef]
- Mousaei, A.; Naderi, Y.; Bayram, I.S. Advancing state of charge management in electric vehicles with machine learning: A technological review. IEEE Access 2024, 12, 43255–43283. [Google Scholar] [CrossRef]
- Baldi, F.; Coraddu, A.; Mondejar, M.E. (Eds.) Sustainable Energy Systems on Ships: Novel Technologies for Low Carbon Shipping; Elsevier: Amsterdam, The Netherlands, 2022. [Google Scholar]
- Babay, M.-A.; Adar, M.; Chebak, A.; Mabrouki, M. Forecasting green hydrogen production: An assessment of renewable energy systems using deep learning and statistical methods. Fuel 2025, 381, 133496. [Google Scholar] [CrossRef]
- Banaei, M.; Boudjadar, J.; Khooban, M.-H. Stochastic model predictive energy management in hybrid emission-free modern maritime vessels. IEEE Trans. Industr. Inform. 2020, 17, 5430–5440. [Google Scholar] [CrossRef]
- Elkafas, A.G.; Rivarolo, M.; Gadducci, E.; Magistri, L.; Massardo, A.F. Fuel cell systems for maritime: A review of research development, commercial products, applications, and perspectives. Processes 2022, 11, 97. [Google Scholar] [CrossRef]
- Taroual, K.; Nachtane, M.; Adeli, K.; Faik, A.; Boulzehar, A.; Saifaoui, D.; Tarfaoui, M. Hybrid marine energy and AI-driven optimization for hydrogen production in coastal regions. Int. J. Hydrogen Energy 2025, 118, 80–92. [Google Scholar] [CrossRef]
- Qarssis, Y.; Nachtane, M.; Karine, A.; Abichou, A.; Faik, A.; Tarfaoui, M. Machine learning-based analytical approach for mechanical analysis of composite hydrogen storage tanks under internal pressure. Int. J. Hydrogen Energy 2024, 89, 1440–1453. [Google Scholar] [CrossRef]
- Geng, P.; Xing, J.; Wang, Q. Analytical model for stress and deformation of multiple-winding-angle filament-wound composite pipes/vessels under multiple combined loads. Appl. Math. Model. 2021, 94, 576–596. [Google Scholar] [CrossRef]
- Regenerative Electric/Hybrid Drive Train for Ships RENSEA II. Available online: https://www.nordicinnovation.org/2016/regenerative-electrichybrid-drive-train-ships-rensea-ii (accessed on 24 September 2024).
- Xiao, G.; Yang, D.; Xu, L.; Li, J.; Jiang, Z. The application of artificial intelligence technology in shipping: A bibliometric review. J. Mar. Sci. Eng. 2024, 12, 624. [Google Scholar] [CrossRef]
- Imran, M.H.; Jamaludin, S.; Ayob, A.F.M.; Ali, A.A.I.M.; Ahmad, S.Z.A.S.; Akhbar, M.F.A.; Suhrab, M.I.R.; Zainal, N.; Norzeli, S.M.; Mohamed, S.B. Application of artificial intelligence in marine corrosion prediction and detection. J. Mar. Sci. Eng. 2023, 11, 256. [Google Scholar] [CrossRef]
- Jui, J.J.; Ahmad, M.A.; Molla, M.I.; Rashid, M.I.M. Optimal energy management strategies for hybrid electric vehicles: A recent survey of machine learning approaches. J. Eng. Res. 2024, 12, 454–467. [Google Scholar] [CrossRef]
- Fayyazi, M.; Sardar, P.; Thomas, S.I.; Daghigh, R.; Jamali, A.; Esch, T.; Kemper, H.; Langari, R.; Khayyam, H. Artificial intelligence/machine learning in energy management systems, control, and optimization of hydrogen fuel cell vehicles. Sustainability 2023, 15, 5249. [Google Scholar] [CrossRef]
- Valencia-Arias, A.; García-Pineda, V.; González-Ruiz, J.D.; Medina-Valderrama, C.J.; García, R.B. Machine-learning applications in energy efficiency: A bibliometric approach and research agenda. Designs 2023, 7, 71. [Google Scholar] [CrossRef]
- Planakis, N.; Papalambrou, G.; Kyrtatos, N. Ship energy management system development and experimental evaluation utilizing marine loading cycles based on machine learning techniques. Appl. Energy 2022, 307, 118085. [Google Scholar] [CrossRef]
- Fan, A.; Li, Y.; Liu, H.; Yang, L.; Tian, Z.; Li, Y.; Vladimir, N. Development trend and hotspot analysis of ship energy management. J. Clean. Prod. 2023, 389, 135899. [Google Scholar] [CrossRef]
- Gaber, M.; El-Banna, S.; El-Dabah, M.; Hamad, O. Designing and implementation of an intelligent energy management system for electric ship power system based on adaptive neuro-fuzzy inference system (ANFIS). Adv. Sci. Technol. Eng. Syst. J. 2021, 6, 195–203. [Google Scholar] [CrossRef]
- Gaber, M.; El-Banna, S.; El-Dabah, M.; Hamad, M. Intelligent Energy Management System for an all-electric ship based on adaptive neuro-fuzzy inference system. Energy Rep. 2021, 7, 7989–7998. [Google Scholar] [CrossRef]
- Tian, H.; Wang, X.; Lu, Z.; Huang, Y.; Tian, G. Adaptive fuzzy logic energy management strategy based on reasonable SOC reference curve for online control of plug-in hybrid electric city bus. IEEE Trans. Intell. Transp. Syst. 2017, 19, 1607–1617. [Google Scholar] [CrossRef]
- Ali, A.M.; Söffker, D. Towards optimal power management of hybrid electric vehicles in real-time: A review on methods, challenges, and state-of-the-art solutions. Energies 2018, 11, 476. [Google Scholar] [CrossRef]
- Bagwe, R.M.; Byerly, A.; Dos Santos, E.C., Jr.; Ben-Miled, Z.; Miled, B. Adaptive rule-based energy management strategy for a parallel HEV. Energies 2019, 12, 4472. [Google Scholar] [CrossRef]
- Zhou, Y.; Ravey, A.; Péra, M.-C. A survey on driving prediction techniques for predictive energy management of plug-in hybrid electric vehicles. J. Power Sources 2019, 412, 480–495. [Google Scholar] [CrossRef]
- Zeng, Y.; Sheng, J.; Li, M. Adaptive real-time energy management strategy for plug-in hybrid electric vehicle based on simplified-ECMS and a novel driving pattern recognition method. Math. Probl. Eng. 2018, 2018, 5816861. [Google Scholar] [CrossRef]
- Liu, T.; Yu, H.; Guo, H.; Qin, Y.; Zou, Y. Online energy management for multimode plug-in hybrid electric vehicles. IEEE Trans. Industr. Inform. 2018, 15, 4352–4361. [Google Scholar] [CrossRef]
- Rahmani-Andebili, M. Optimal placement and sizing of parking lots for the plug-in electric vehicles considering the technical, social, and geographical aspects. In Planning and Operation of Plug-In Electric Vehicles: Technical, Geographical, and Social Aspects; Rahmani-Andebil, M., Ed.; Springer Nature: Cham, Switzerland, 2019; pp. 149–209. [Google Scholar] [CrossRef]
- Rahmani-Andebili, M.; Shen, H.; Fotuhi-Firuzabad, M. Planning and operation of parking lots considering system, traffic, and drivers behavioral model. IEEE Trans. Syst. Man Cybern. Syst. 2018, 49, 1879–1892. [Google Scholar] [CrossRef]
- Ramya, K.; Teekaraman, Y.; Kumar, K.R. Fuzzy-based energy management system with decision tree algorithm for power security system. Int. J. Comput. Intell. Syst. 2019, 12, 1173–1178. [Google Scholar] [CrossRef]
- Oyucu, S.; Dogan, F.; Aksöz, A.; Biçer, E. Comparative analysis of commonly used machine learning approaches for Li-ion battery performance prediction and management in electric vehicles. Appl. Sci. 2024, 14, 2306. [Google Scholar] [CrossRef]
- Oyucu, S.; Dümen, S.; Duru, I.; Aksöz, A.; Biçer, E. Discharge Capacity Estimation for Li-Ion Batteries: A Comparative Study. Symmetry 2024, 16, 436. [Google Scholar] [CrossRef]
- Oyucu, S.; Ersöz, B.; Sağıroğlu, Ş.; Aksöz, A.; Biçer, E. Optimizing Lithium-Ion battery performance: Integrating machine learning and explainable AI for enhanced energy management. Sustainability 2024, 16, 4755. [Google Scholar] [CrossRef]
- Çetinus, B.; Oyucu, S.; Aksöz, A.; Biçer, E. The role of machine learning in enhancing battery management for drone operations: A focus on SoH prediction using ensemble learning techniques. Batteries 2024, 10, 371. [Google Scholar] [CrossRef]
- Ersöz, B.; Oyucu, S.; Aksöz, A.; Sağıroğlu, Ş.; Biçer, E. Interpreting CNN-RNN hybrid model-based ensemble learning with explainable artificial intelligence to predict the performance of Li-ion batteries in drone flights. Appl. Sci. 2024, 14, 10816. [Google Scholar] [CrossRef]
- Rajput, A.K.; Lather, J. Energy management of a DC microgrid with hybrid energy storage system using PI and ANN based hybrid controller. Int. J. Ambient. Energy 2023, 44, 703–718. [Google Scholar] [CrossRef]
- Yavasoglu, H.A.; Tetik, Y.E.; Ozcan, H.G. Neural network-based energy management of multi-source (battery/UC/FC) powered electric vehicle. Int. J. Energy Res. 2020, 44, 12416–12429. [Google Scholar] [CrossRef]
- Gan, M.; Hou, H.; Wu, X.; Liu, B.; Yang, Y.; Xie, C. Machine learning algorithm selection for real-time energy management of hybrid energy ship. Energy Rep. 2022, 8, 1096–1102. [Google Scholar] [CrossRef]
- Li, M.; Wang, L.; Wang, Y.; Chen, Z. Sizing optimization and energy management strategy for hybrid energy storage system using multiobjective optimization and random forests. IEEE Trans. Power Electron. 2021, 36, 11421–11430. [Google Scholar] [CrossRef]
- Wang, Y.; Li, K.; Zeng, X.; Gao, B.; Hong, J. Energy consumption characteristics-based driving conditions construction and prediction for hybrid electric buses energy management. Energy 2022, 245, 123189. [Google Scholar] [CrossRef]
- Gaber, M.; Hamad, M.S.; El-Banna, S.H.; El-Dabah, M. An intelligent energy management system for ship hybrid power system based on renewable energy resources. J. Al-Azhar Univ. Eng. Sect. 2021, 16, 712–723. [Google Scholar] [CrossRef]
- Zeng, X.; Chen, M.; Li, H.; Wu, X. A data-driven intelligent energy efficiency management system for ships. IEEE Intell. Transp. Syst. Mag. 2022, 15, 270–284. [Google Scholar] [CrossRef]
- Mazzi, Y.; Ben Sassi, H.; Gaga, A.; Errahimi, F. State of charge estimation of an electric vehicle’s battery using tiny neural network embedded on small microcontroller units. Int. J. Energy Res. 2022, 46, 8102–8119. [Google Scholar] [CrossRef]
- Li, S.; Ju, C.; Li, J.; Fang, R.; Tao, Z.; Li, B.; Zhang, T. State-of-charge estimation of lithium-ion batteries in the battery degradation process based on recurrent neural network. Energies 2021, 14, 306. [Google Scholar] [CrossRef]
- Duan, W.; Song, C.; Peng, S.; Xiao, F.; Shao, Y.; Song, S. An improved gated recurrent unit network model for state-of-charge estimation of lithium-ion battery. Energies 2020, 13, 6366. [Google Scholar] [CrossRef]
- Ren, X.; Liu, S.; Yu, X.; Dong, X. A method for state-of-charge estimation of lithium-ion batteries based on PSO-LSTM. Energy 2021, 234, 121236. [Google Scholar] [CrossRef]
- Jung, W.; Chang, D. Deep reinforcement learning-based energy management for liquid hydrogen-fueled hybrid electric ship propulsion system. J. Mar. Sci. Eng. 2023, 11, 2007. [Google Scholar] [CrossRef]
- Chen, Z.; Hu, H.; Wu, Y.; Zhang, Y.; Li, G.; Liu, Y. Stochastic model predictive control for energy management of power-split plug-in hybrid electric vehicles based on reinforcement learning. Energy 2020, 211, 118931. [Google Scholar] [CrossRef]
- Tang, X.; Chen, J.; Liu, T.; Qin, Y.; Cao, D. Distributed deep reinforcement learning-based energy and emission management strategy for hybrid electric vehicles. IEEE Trans. Veh. Technol. 2021, 70, 9922–9934. [Google Scholar] [CrossRef]
- Lian, R.; Peng, J.; Wu, Y.; Tan, H.; Zhang, H. Rule-interposing deep reinforcement learning based energy management strategy for power-split hybrid electric vehicle. Energy 2020, 197, 117297. [Google Scholar] [CrossRef]
- Chen, Z.; Wu, S.; Shen, S.; Liu, Y.; Guo, F.; Zhang, Y. Co-optimization of velocity planning and energy management for autonomous plug-in hybrid electric vehicles in urban driving scenarios. Energy 2023, 263, 126060. [Google Scholar] [CrossRef]
- Singh, A.R.; Kumar, R.S.; Bajaj, M.; Khadse, C.B.; Zaitsev, I. Machine learning-based energy management and power forecasting in grid-connected microgrids with multiple distributed energy sources. Sci. Rep. 2024, 14, 19207. [Google Scholar] [CrossRef]
- Joshi, A.; Capezza, S.; Alhaji, A.; Chow, M.-Y. Survey on AI and machine learning techniques for microgrid energy management systems. IEEE/CAA J. Autom. Sin. 2023, 10, 1513–1529. [Google Scholar] [CrossRef]
- D’Agostino, F.; Gallo, M.; Saviozzi, M.; Silvestro, F. A security-constrained optimal power management algorithm for shipboard microgrids with battery energy storage system. In Proceedings of the 2023 IEEE International Conference on Electrical Systems for Aircraft, Railway, Ship Propulsion and Road Vehicles & International Transportation Electrification Conference (ESARS-ITEC), Venice, Italy, 29–31 March 2023. [Google Scholar]
- What Are Hybrid Ships? Available online: https://www.marineinsight.com/types-of-ships/what-are-hybrid-ships/ (accessed on 27 September 2024).
- The Opportunities, the Inhibitors, and the Latest Developments of Electrification in the Shipping Industry. Available online: https://www.maritimebatteryforum.com/news/the-opportunities-the-inhibitors-and-the-latest-developments-of-electrification-in-the-shipping-industry (accessed on 27 September 2024).
- Hybrid Use Cases for Batteries on Ships. Available online: https://www.maritimebatteryforum.com/news/hybrid-use-cases-for-batteries-on-ships (accessed on 27 September 2024).
- Pastorelli, M.; Musumeci, S.; Mandrile, F. Battery sources and power converters interface in waterborne transport applications. In Proceedings of the 2021 AEIT International Conference on Electrical and Electronic Technologies for Automotive (AEIT AUTOMOTIVE), Torino, Italy, 17–19 November 2021. [Google Scholar] [CrossRef]
- SEABAT D1.2—Market Evolution and Potential Within 5, 10, 15 Years for Different Marine Applications. Available online: https://seabat-h2020.eu/download/documents/SEABAT_D1.2_Market-evolution-and-potential-within-5-10-15-years-PU-2021.05.31.pdf (accessed on 27 September 2024).
- Batteries on Board Ocean-Going Vessels. Available online: https://www.man-es.com/docs/default-source/marine/tools/batteries-on-board-ocean-going-vessels.pdf?sfvrsn=deaa76b8_14 (accessed on 27 September 2024).
- Biçer, E.; Mazman, M.; Kaypmaz, C.; Uzun, D. Li-iyon Piller ve Uygulamaları, 3rd ed.; Nobel Akademik Yayıncılık: Ankara, Türkiye, 2021; pp. 54–113. [Google Scholar]
- Verma, J.; Kumar, D. Recent developments in energy storage systems for marine environment. Mater. Adv. 2021, 2, 6800–6815. [Google Scholar] [CrossRef]
- How to Select a Battery System for Your Ship? Available online: https://www.maritimebatteryforum.com/news/maritime-batteries (accessed on 27 September 2024).
- Uzun, D.; Doğrusöz, M.; Mazman, M.; Biçer, E.; Avci, E.; Şener, T.; Kaypmaz, T.C.; Demir-Cakan, R. Effect of MnO2 coating on layered Li(Li0.1Ni0.3Mn0.5Fe0.1)O2 cathode material for Li-ion batteries. Solid State Ion. 2013, 249–250, 171–176. [Google Scholar] [CrossRef]
- Jung, R.; Metzger, M.; Maglia, F.; Stinner, C.; Gasteiger, H.A. Oxygen Release and Its Effect on the Cycling Stability of LiNixMnyCozO2 (NMC) Cathode Materials for Li-ion Batteries. J. Electrochem. Soc. 2017, 164, A1361. [Google Scholar] [CrossRef]
- About EST-Floattech. Available online: https://www.est-floattech.com/about-us/ (accessed on 27 September 2024).
- Mazman, M.; Çuhadar, Ö.; Uzun, D.; Avcı, E.; Biçer, E.; Kaypmaz, C. Optimization of LiFePO4 synthesis by hydrothermal method. Turk. J. Chem. 2014, 38, 297–308. [Google Scholar] [CrossRef]
- Yarali, M.; Biçer, E.; Gürsel, S.A.; Yürüm, A. The effect of pH on the interlayer distances of elongated titanate nanotubes and their use as a Li-ion battery anode. Nanotechnology 2015, 27, 15401. [Google Scholar] [CrossRef] [PubMed]
- Yarali, M.; Biçer, E.; Gürsel, S.A.; Yürüm, A. Expansion of titanate nanotubes by the use of a surfactant and its improved performance as an anode in Li-ion batteries. Eletrochim. Acta 2016, 220, 453–464. [Google Scholar] [CrossRef]
- Octopus Series. Available online: https://www.est-floattech.com/products/ (accessed on 27 September 2024).
- Rehmatulla, N.; Calleya, J.; Smith, T. The implementation of technical energy efficiency and CO2 emission reduction measures in shipping. Ocean Eng. 2017, 139, 184–197. [Google Scholar] [CrossRef]
- Navius MRS-3 Marine Rack System. Available online: https://www.leclanche.com/solutions/e-transport-solutions/e-marine/ (accessed on 27 September 2024).
- Battery Systems. Available online: https://corvusenergy.com/experience-old/battery-systems/ (accessed on 27 September 2024).
- Chin, C.S.; Zhang, C.; Gao, Z. Deploying battery technology for marine vessel electrification. IEEE Potentials 2021, 40, 24–33. [Google Scholar] [CrossRef]
- Faddel, S.; Saad, A.A.; El Hariri, M.; Mohammed, O.A. Coordination of hybrid energy storage for ship power systems with pulsed loads. IEEE Trans. Ind. Appl. 2019, 56, 1136–1145. [Google Scholar] [CrossRef]
- Witolla, T.; Sames, P.; Greig, A. Vessels for the Future. Transport. Res. Procedia 2016, 14, 1641–1648. [Google Scholar] [CrossRef]
- Next Generation European Research Vessels: Current Status and Foreseeable Evolution. Available online: https://www.marineboard.eu/publications/next-generation-european-research-vessels-current-status-and-foreseeable-evolution (accessed on 24 September 2024).
- Zereik, E.; Bibuli, M.; Mišković, N.; Ridao, P.; Pascoal, A. Challenges and future trends in marine robotics. Annu. Rev. Control 2018, 46, 350–368. [Google Scholar] [CrossRef]











| Electric Marine Vessels: Electric marine vessels are those that rely solely on electric power for propulsion and onboard systems. They have no direct emissions, making them environmentally friendly options for maritime transportation | |
| Propulsion | Electric marine vessels use electric motors powered by batteries to drive the propellers or water jets. This propulsion method eliminates the need for fossil fuels and reduces emissions |
| Batteries | Batteries are a fundamental component of electric vessels. They store electrical energy that is used to power the vessel’s systems and propulsion. Common battery types include Li-ion and Li-polymer batteries |
| Charging | Electric vessels are charged through shore power connections or onboard generators that produce electricity. Charging infrastructure in ports is essential for keeping electric vessels operational |
| Advantages | Electric vessels offer zero emissions at the point of use, reduced operating costs (lower fuel and maintenance expenses), quieter operation, and potential for integration with renewable energy sources |
| Challenges | Limited range due to battery capacity, longer charging times compared to refueling, and initial investment in charging infrastructure are challenges for electric vessels |
| Hybrid Marine Vessels: Hybrid marine vessels combine multiple power sources, typically an internal combustion engine (often diesel) and an electric propulsion system. This setup offers operational flexibility and efficiency improvements | |
| Propulsion Modes | Hybrid vessels can operate in different modes, such as pure electric mode, hybrid mode (using both engines and electric motors), or internal combustion engine mode. This adaptability allows vessels to optimize fuel efficiency and emissions |
| Energy Storage | Hybrid vessels have batteries that store energy for electric propulsion. This energy can come from regenerative braking, surplus engine power, or shore charging |
| Advantages | Hybridization improves fuel efficiency, reduces emissions, enables silent operation in electric mode, and provides backup power in case of engine failure. It also reduces wear and tear on the main engines |
| Challenges | Hybrid systems are more complex to design and maintain compared to traditional power systems. The initial investment cost can be higher due to the integration of multiple technologies |
| Battery Type | Cost (USD/kWh) | Energy Density (Wh.g−1) | C-Rate | Degradation Rate | Cycle Life | Safety | Applications |
|---|---|---|---|---|---|---|---|
| Lithium-Ion (Li-Ion) | 150–300 | 150–250 | 1–5 C | Moderate | 500–1500 | Moderate (thermal runaway risk) | Hybrid and fully electric propulsion systems |
| Lithium Iron Phosphate (LiFePO4) | 100–200 | 90–120 | 1–3 C | Low (better stability) | 1500–3000 | High (stable, safer) | Electric vehicles, grid storage, maritime |
| Lead–Acid | 100–150 | 30–50 | 0.1–0.5 C | High (rapid capacity loss) | 300–500 | Low (can be hazardous) | Emergency backup, auxiliary power systems |
| Nickel–Cadmium (Ni-Cd) | 200–300 | 40–60 | 1–3 C | Moderate to high | 1000–1500 | Moderate (toxic cadmium) | Marine applications, aerospace |
| Nickel–Metal Hydride (NiMH) | 250–500 | 60–120 | 0.5–2 C | Moderate | 500–1000 | Moderate (less toxic than Ni-Cd) | Hybrid vehicles, medical equipment |
| Solid-State | 500–1000 | 250–500 | 1–5 C | Very low (due to solid electrolyte) | 3000–5000 | High (no flammability) | Emerging tech, future maritime applications |
| Flow Batteries | 200–400 | 20–40 | 0.2–1 C | Low | 5000+ | High (liquid-based, scalable) | Large-scale energy storage, offshore platform |
| Hydrogen Storage | 400–600 | 33000 (by weight) | - | - | 3000–5000 | High (flammable) | Long-range cargo, ferries, backup systems |
| Fuel Cells (PEMFC) | 1000–5000 | 800–1500 (system level) | - | - | 5000–10,000 | High (but controlled) | Passenger ships, cruise ships, auxiliary power |
| Products/Vessels | Character |
|---|---|
| Mobile phone | High energy, short life |
| Nissan Leaf | High energy, medium life |
| Tesla Model S100d | High energy, medium life |
| Ampere—the first modern electric car ferry | Medium power, long life |
| Aurora and Tycho Brahe—the world’s largest electric vessels | Medium power, long life |
| Name | Country | Battery (kWh) | Battery Type | Year | Passengers | Cars | Operational Profile | Speed (Knots) | Length (m) |
|---|---|---|---|---|---|---|---|---|---|
| M/S Sjovagen | Sweden | 500 | Li-ion | 2014 | 150 | - | Short-range commuter routes | 8.5 | 24.5 |
| Movitz | Sweden | 120 | NiMH | 2014 | 100 | - | Quiet, low-speed passenger service | 9 | 22.8 |
| MV Ampere | Norway | 1000 | Li-ion | 2015 | 360 | - | Regular fixed route, medium range | 10 | 79 |
| Aditya | India | 50 | Li-ion | 2016 | 75 | - | Short distances, low power demand | 7.5 | 21 |
| MF Tycho | Denmark | 4100 | Li-ion | 2017 | 1250 | 240 | Medium to high load, moderate range | 14.5 | 111 |
| Zhongtiandianyum 001 | China | 2400 | Li-ion | 2017 | - | - | Port-to-port logistics in coastal waters | 7 | 70 |
| Ellen | Denmark | 4300 | Li-ion | 2019 | 200 | - | Long-distance route for a ferry | 21 | 60 |
| MF Moldefjord | Norway | 1582 | Li-ion | 2020 | 390 | 125 | Frequent docking, reliable scheduling | - | 122.67 |
| MF Hella | Norway | 1582 | Li-ion | 2020 | 300 | 80 | Short- to mid-range ferry services | - | 84.2 |
| NZK Pont 104 | Netherlands | 678 | Li-ion | 2021 | 400 | 20 cars, 4 trucks | High turnaround, frequent stops | - | 41 |
| Randsfjordferja Elrond | Norway | 678 | Li-ion | 2021 | 48–65 | 16 | Intermittent usage, short routes | - | 33.7 |
| OP Stroom | Belgium | 396 | Li-ion | 2022 | 150 | 75 Bikes | Urban mobility for mixed traffic | - | |
| Norddalsfjord | Norway | 1808 | Li-ion | 2023 | 248 | 80 | Medium-load trips with regular intervals | - | 84 |
| Name | Country | Battery (kWh) | Battery Types | Year | Passengers | Cars | Speed (Knots) | Length (m) |
|---|---|---|---|---|---|---|---|---|
| M/S Sjovagen | Sweden | 500 | Li-ion | 2014 | 150 | - | 8.5 | 24.5 |
| Movitz | Sweden | 120 | NiMH | 2014 | 100 | - | 9 | 22.8 |
| MV Ampere | Norway | 1000 | Li-ion | 2015 | 360 | - | 10 | 79 |
| Aditya | India | 50 | Li-ion | 2016 | 75 | - | 7.5 | 21 |
| MF Tycho | Denmark | 4100 | Li-ion | 2017 | 1250 | 240 | 14.5 | 111 |
| Zhongtiandianyum 001 | China | 2400 | Li-ion | 2017 | - | - | 7 | 70 |
| Ellen | Denmark | 4300 | Li-ion | 2019 | 200 | - | 21 | 60 |
| MF Moldefjord | Norway | 1582 | Li-ion | 2020 | 390 | 125 | - | 122.67 |
| MF Hella | Norway | 1582 | Li-ion | 2020 | 300 | 80 | - | 84.2 |
| NZK Pont 104 | Netherlands | 678 | Li-ion | 2021 | 400 | 20 cars, 4 trucks | - | 41 |
| Randsfjordferja Elrond | Norway | 678 | Li-ion | 2021 | 48–65 | 16 | - | 33.7 |
| OP Stroom | Belgium | 396 | Li-ion | 2022 | 150 | 75 bikes | - | |
| Norddalsfjord | Norway | 1808 | Li-ion | 2023 | 248 | 80 | - | 84 |
Disclaimer/Publisher’s Note: The statements, opinions and data contained in all publications are solely those of the individual author(s) and contributor(s) and not of MDPI and/or the editor(s). MDPI and/or the editor(s) disclaim responsibility for any injury to people or property resulting from any ideas, methods, instructions or products referred to in the content. |
© 2025 by the authors. Licensee MDPI, Basel, Switzerland. This article is an open access article distributed under the terms and conditions of the Creative Commons Attribution (CC BY) license (https://creativecommons.org/licenses/by/4.0/).
Share and Cite
Aksöz, A.; Asal, B.; Golestan, S.; Gençtürk, M.; Oyucu, S.; Biçer, E. Electrification in Maritime Vessels: Reviewing Storage Solutions and Long-Term Energy Management. Appl. Sci. 2025, 15, 5259. https://doi.org/10.3390/app15105259
Aksöz A, Asal B, Golestan S, Gençtürk M, Oyucu S, Biçer E. Electrification in Maritime Vessels: Reviewing Storage Solutions and Long-Term Energy Management. Applied Sciences. 2025; 15(10):5259. https://doi.org/10.3390/app15105259
Chicago/Turabian StyleAksöz, Ahmet, Burçak Asal, Saeed Golestan, Merve Gençtürk, Saadin Oyucu, and Emre Biçer. 2025. "Electrification in Maritime Vessels: Reviewing Storage Solutions and Long-Term Energy Management" Applied Sciences 15, no. 10: 5259. https://doi.org/10.3390/app15105259
APA StyleAksöz, A., Asal, B., Golestan, S., Gençtürk, M., Oyucu, S., & Biçer, E. (2025). Electrification in Maritime Vessels: Reviewing Storage Solutions and Long-Term Energy Management. Applied Sciences, 15(10), 5259. https://doi.org/10.3390/app15105259

