Next Article in Journal
Reliability of Critical Fitness Tests for Police Officers
Next Article in Special Issue
Research on Indoor Positioning Systems and Autonomous Mechatronic Systems for Surveillance of Intrabuilding Zones
Previous Article in Journal
Identifying the Initial Corrosion Fatigue Failure Based on Dropping Electrochemical Potential
 
 
Font Type:
Arial Georgia Verdana
Font Size:
Aa Aa Aa
Line Spacing:
Column Width:
Background:
Article

Robust Position Control of a Knee-Joint Rehabilitation Exoskeleton Using a Linear Matrix Inequalities-Based Design Approach

by
Sahar Jenhani
1,
Hassène Gritli
1,2,* and
Jyotindra Narayan
3,4,5,*
1
Laboratory of Robotics, Informatics and Complex Systems (RISC Lab, LR16ES07), National Engineering School of Tunis, University of Tunis El Manar, BP. 37, Le Belvédère, Tunis 1002, Tunisia
2
Higher Institute of Information and Communication Technologies, University of Carthage, Technopole of Borj Cédria, Route de Soliman, BP. 123, Hammam Chatt, Ben Arous 1164, Tunisia
3
Department of Mechanical Engineering, Thapar Institute of Engineering and Technology, Patiala 147004, Punjab, India
4
Department of Mechanical Engineering, Indian Institute of Technology Patna, Bihta, Patna 801106, Bihar, India
5
Department of Computing, Imperial College London, London SWS 2AZ, UK
*
Authors to whom correspondence should be addressed.
Appl. Sci. 2025, 15(1), 404; https://doi.org/10.3390/app15010404
Submission received: 13 November 2024 / Revised: 31 December 2024 / Accepted: 1 January 2025 / Published: 4 January 2025

Abstract

This study focuses on developing a control methodology for exoskeleton robots designed for lower limb rehabilitation, specifically addressing the needs of elderly individuals and pediatric therapy. The approach centers on implementing an affine state-feedback controller to effectively regulate and stabilize the knee-joint exoskeleton robot at a desired position. The robot’s dynamics are nonlinear, accounting for unknown parameters, solid and viscous frictions, and external disturbances. To ensure robust stabilization, the Lyapunov approach is utilized to derive a set of Linear Matrix Inequality (LMI) conditions, guaranteeing the stability of the position error. The derivation of these LMI conditions is grounded in a comprehensive theoretical framework that employs advanced mathematical tools, including the matrix inversion lemma, Young’s inequality, the Schur complement, the S-procedure, and specific congruence transformations. Simulation results are presented to validate the proposed LMI conditions, demonstrating the effectiveness of the control strategy in achieving robust and accurate positioning of the lower limb rehabilitation exoskeleton robotic system.

1. Introduction

Population aging impacts mobility and functional abilities, highlighting the need for assistive technologies [1]. Neurological conditions like muscle weakness, spinal cord injury, and stroke further contribute to mobility loss and reduced autonomy [2]. Physical therapy is effective for rehabilitation but is time-consuming and costly, requiring constant medical supervision [3,4]. Actuated exoskeleton robotics offer a promising alternative to traditional rehabilitation, reducing the need for continuous supervision while effectively aiding patient recovery. Medical and healthcare robots, particularly exoskeletons, represent one of the most promising categories of robotic systems in recent years [2]. Exoskeletons, wearable devices designed to enhance physical capabilities, have shown significant potential in rehabilitation, physical therapy, and assisting individuals with limited mobility, including the elderly [2,5,6,7,8]. These devices have provided hope in addressing mobility challenges faced by the aging population. Exoskeletons can improve mobility, balance [9], and independence in daily activities. When combined with personalized healthcare, they have the potential to transform elderly care and enhance support for individuals with mobility impairments [10].
A crucial area of focus in the exoskeleton field is the development of specialized exoskeletons for rehabilitation [11,12], aiming to assist individuals with disabilities [13] and older individuals in terms of mobility and walking improvement [14,15]. Control strategies are essential to guaranteeing the effective and safe functioning of exoskeletons. Researchers have investigated different control methods, such as classical approaches, model-based control [16], adaptive controller [17], and neural networks, to enhance exoskeleton functionality, adaptability, stability, and user safety [18].
In the context of lower-limb exoskeletons [19], numerous studies have investigated different control strategies [20,21] for enhancing walking assistance and gait rehabilitation [22]. Among the methods investigated are fuzzy logic, neural networks [23], impedance control, robust control [24], trajectory tracking, and neural networks [25,26,27]. The goal is to achieve accurate joint movement, adaptability to user needs, and overall user safety. These diverse control methodologies highlight the importance of creating adaptable and personalized exoskeleton systems that cater to individual user requirements. Lee et al. [28] implemented a sliding mode controller to address the nonlinearities of an electro-hydraulic actuator powering a polycentric one-Degree-of-Freedom (1-DoF) knee exoskeleton for efficient torque transfer and energy use. Heo et al. [29] developed a unilateral knee exoskeleton with a finite state machine-based gait control strategy using IMU and knee angle sensors to detect intentions, applying negative damping for assistive torque. However, they have hardly discussed how to handle system uncertainties. In [30], the authors investigated an affine state-feedback control strategy to ensure robust position control of a knee exoskeleton system. They considered its nonlinear dynamics, accounting for viscous and solid frictions. Conversely, in [31], the authors focused on knee-joint control of the exoskeleton, addressing external disturbances through a combination of linear state-feedback control and nonlinear control law. In another work by Jiang et al. [32], an anthropomorphic exoskeleton with a variable instantaneous center of rotation using a 2-DoF five-bar mechanism was controlled using a PID controller, and experiments showed minimal errors and improved comfort for rehabilitation training.
This paper focuses on achieving precise position control, with a particular emphasis on the knee joint [30,31] within a powered lower limb exoskeleton. Due to its critical role in walking and weight-bearing activities, the knee joint holds significant importance. Our objective is to develop and put into practice a robust state feedback control law with an affine structure to proficiently oversee and stabilize the knee exoskeleton robot at an intended position. The proposed controller carefully considers the nonlinear dynamics of the exoskeleton robot, encompassing crucial variables like viscous and solid frictions, as well as handling uncertain parameters and external disturbances. These factors could exert a substantial impact on the effectiveness of the control process.
To accomplish this goal, we employ an affine state-feedback controller coupled with the Lyapunov approach. Through four distinct approaches, we utilize the Linear Matrix Inequality (LMI) techniques [33,34] to formulate a series of LMI criteria that enable the computation of the gain for the proposed affine state feedback control law. These conditions are established based on various technical lemmas, ensuring the stabilization and resilience of the rehabilitation exoskeleton robot at the knee-joint level. To handle the nonlinearities present in the exoskeleton robot, we introduce constraints aimed at minimizing it, satisfying specific second-order polynomial conditions. Our initial development yields a nonlinear matrix inequality (NLMI), which can be challenging to solve numerically. To address this challenge, we employ theoretical techniques, including the matrix inversion lemma and the Schur complement in conjunction with the Young inequality and the S-procedure lemma, to convert the NLMI into a more tractable LMI. Adhering to the derived LMI conditions enables us to develop an affine state-feedback controller that effectively mitigates uncertainties and external disturbances, thereby enhancing control performance. Alongside the theoretical analysis and design, we present simulation results that validate the application of the established LMI requirements and demonstrate the efficacy of the adopted affine state-feedback controller.
These simulations underscore the system’s robustness and stability across diverse scenarios and in the presence of perturbations. The main contributions of this paper are summarized as follows:
(i)
An affine state-feedback controller is developed for stabilizing a knee exoskeleton robot with nonlinear dynamics, accounting for critical factors such as solid and viscous friction, uncertainties, and external disturbances. These uncertainties and disturbances are combined into a single term, the lumped disturbance.
(ii)
Stabilization conditions are derived using the Lyapunov approach, Young’s inequality, and the S-procedure lemma, initially formulated as nonlinear matrix inequalities (NMIs).
(iii)
The derived NMIs are converted into linear matrix inequalities (LMIs) using the Schur complement, matrix inversion lemma, and congruence transformations.
(iv)
The stability criteria in LMI form are refined by introducing optimization problems to maximize or minimize critical parameters, including the magnitude of the lumped disturbance and a constraint parameter on the controller.
(v)
Numerical simulations validate the theoretical results, demonstrating the controller’s ability to mitigate the effects of the lumped disturbance effectively.
The structure of this paper is outlined as follows in the sections that follow: Section 2 provides a literature review on the applications of LMIs in rehabilitation robotics. Section 3 presents the problem formulation and describes the nonlinear dynamics used to control the knee joint of the rehabilitation exoskeleton system. In Section 4, we explore the specifics of the linearized dynamics and elaborate on the implementation of the affine state-feedback control law. Section 5 focuses on elaborating the design of LMI stability conditions through four distinct approaches. A comparison with the classical PD and PID controllers is discussed in Section 6. The simulation results, shedding light on practical implications, are unveiled in Section 7. Finally, Section 8 serves as the conclusion of this paper, encapsulating our findings and considering possible directions for future research efforts.

2. Literature Review on LMI Applications in Rehabilitation Robotics

LMI techniques have become a cornerstone in control system design due to their flexibility and robustness, enabling the simultaneous consideration of multiple performance objectives in dynamic systems [35]. By transforming control problems into convex optimization problems, LMIs provide a powerful framework for robust control design, addressing challenges such as dynamic feedback stabilization, covariance control, gain-scheduled control, and regional pole placement. This mathematical approach, supported by efficient numerical algorithms, has significantly advanced the capabilities of non-linear control systems [36].

2.1. Applications in Rehabilitation Robotics

LMI techniques have become a pivotal tool in rehabilitation robotics, addressing challenges associated with human–robot interactions, nonlinear dynamics, and adaptive control. Their application in lower-limb rehabilitation systems has demonstrated robustness and adaptability in diverse tasks. For instance, ref. [37] applied LMI-based control to lower-limb models for robust rehabilitation device control, while [38] introduced an LMI-based computed-torque controller to estimate human torque contributions and personalize tasks, validated using the OpenSim platform. In knee-joint control, ref. [39] developed a Takagi–Sugeno (T-S) fuzzy discrete-time regulator using LMIs, effectively adapting to varied patient conditions and enhancing rehabilitation for paraplegic and healthy individuals.
Further advancements include integrating fuzzy logic with LMIs to manage complex system dynamics in rehabilitation robotics. For example, ref. [40] proposed a composite fuzzy control framework for a two-joint leg device, using LMIs to ensure stability and optimize control gains. Tracking controllers for exoskeletons, such as those designed using a T-S fuzzy model in [41], have also benefited from LMIs, enabling robust performance and improved human–robot synchronization. Additionally, ref. [42] demonstrated the versatility of LMI-based controllers in mitigating external disturbances and enhancing closed-loop performance through nonlinear control strategies. Collectively, these studies underscore the growing adoption of LMI methods in advancing rehabilitation robotics.

2.2. Added Value of LMI-Based Methods in Rehabilitation Robotics

The integration of LMI techniques in rehabilitation robotics provides robust solutions to challenges such as nonlinear dynamics, uncertainty management, and dynamic human–robot interactions [43,44,45]. Tools such as MATLAB’s LMI toolbox and Lyapunov stability theory ensure stability and adaptability across varying operational conditions while optimizing performance over extended usage periods [40]. Additionally, LMI-based controllers excel in modeling and effectively addressing disturbances, making them particularly well-suited for rehabilitation applications, as evidenced by their increasing adoption in both simulation and experimental settings.
Furthermore, recent studies have shown significant impacts of LMIs in the design of robust controllers for increasingly sophisticated rehabilitation devices, particularly exoskeletons and other robotic assistance systems [46,47,48]. The extension of recent research into diverse contexts, along with experimental validation, suggests that LMI techniques will continue to play a central role in the development of robotic rehabilitation technologies [38,49,50].

3. Dynamics of the Knee Exoskeleton and Problem Formulation

3.1. Rehabilitation-Oriented Wearable Exoskeletons

Wearable rehabilitation exoskeletons typically offer one to three degrees of freedom per leg, primarily for sagittal plane motion, with configurations tailored to specific rehabilitation goals. This study focuses on a 1-DoF knee-joint rehabilitation exoskeleton, prioritizing simplicity and effectiveness for addressing knee rehabilitation needs. As illustrated in Figure 1, the design features two segments representing the thigh and shin, connected by a rotational axis at the knee joint for smooth sagittal plane motion. Adjustable straps secure the exoskeleton to the leg, ensuring proper alignment and ease of use for individuals with knee-joint restrictions. The range of motion (ROM) of the knee is intentionally constrained to 0 θ 90 , which corresponds to typical rehabilitation movements such as walking, sitting, and stair climbing. It is important to note that this ROM is specifically relevant to the early stages of recovery. In contrast, the ideal knee flexion ROM for a fully rehabilitated individual extends from 0 of extension to 130 of flexion. This ROM is maintained throughout the present study, as defined by the following condition:
0 θ 90
The 1-DoF knee-joint exoskeleton is designed to replicate sagittal plane motion, simplifying mechanical design and control strategies for rehabilitation [51]. Its dynamic model incorporates key biomechanical parameters, such as joint rotation and mass distribution, to represent the flexion–extension cycle critical for rehabilitation. While prior studies [52,53] focused on physical prototypes, this work emphasizes theoretical modeling and control strategies, building on studies like [54,55]. The schematic design (Figure 1) highlights the exoskeleton’s kinematic simplicity, making it a suitable platform for control strategy evaluation in simulation and future experimental validation.

3.2. Dynamic Model of the Knee-Joint Exoskeleton

Using a pendulum model to represent the exoskeleton robot, we can derive its dynamic model using the Lagrangian mechanical system, resulting in the following equations of motion:
d d t L θ ˙ L θ = T
In this context, T, representing the total torques acting on the robot, is defined by the following equation:
T = T s T v δ t + u
where T v = f v θ ˙ represents the torque due to viscous friction, while T s = f s sgn ( θ ˙ ) accounts for solid friction. Additionally, δ t denotes the load torque, and u signifies the control torque applied to the system.
In Equation (2), L refers to the Lagrangian function, described as follows:
L = G e + K e
where G e denotes the gravitational potential energy, and K e is the kinetic energy.
By inserting Equations (3) and (4) into the Lagrangian Equation (2), we derive the dynamics of the knee exoskeleton depicted in Figure 1, considering uncertainties including external disturbances, unmodeled dynamics, and parameter variations:
ν θ ¨ = f v θ ˙ + u + a cos ( θ ) f s sgn ( θ ˙ ) δ t
In the context of the knee exoskeleton, the symbol ν represents the inertia of the system, the viscous friction coefficient is denoted by f v , and f s corresponds to the solid friction coefficient. The scalar a = m g l , where m is the mass of the system, g denotes the acceleration due to gravity, and l represents a characteristic length.
In the model (5), the applied torque is denoted by u. Furthermore, δ t incorporates the effects of external forces as well as any uncertainties that may arise. Indeed, it is crucial to acknowledge that precisely determining parameters for a dynamic model is often unattainable in advance, leading to system uncertainty arising from parameter fluctuations and unmodeled dynamics. Consequently, the dynamics are partitioned into a nominal component and an uncertain component, with the system’s parameters expressed as follows:
a = a + ⁢Δ a , ν = ν + ⁢Δ ν , f v = f v + ⁢Δ f v , and f s = f s + ⁢Δ f s
By substituting the previously defined expressions from (6) into Equation (5), the subsequent result is derived:
ν θ ¨ = f v θ ˙ + u + ⁢Δ t f s sgn ( θ ˙ ) + a cos ( θ )
The equation representing the lumped or total disturbance, denoted as ⁢Δ t , is as follows:
⁢Δ t = ⁢Δ J θ ¨ ⁢Δ f v θ ˙ + ⁢Δ a cos ( θ ) ⁢Δ f s sgn ( θ ˙ ) δ ( t )
Here, we chose to represent the uncertainties through a single lumped term, ⁢Δ t , to simplify the analysis and facilitate the design of the control framework. This approach ensures that the aggregated effects of all uncertainties are bounded by a uniform term, | ⁢Δ t | δ ¯ , which is particularly advantageous when applying robust control methods such as the LMI framework. Similar strategies have been used effectively in rehabilitation robotics, as seen in [56], where lumped uncertainties simplified robust control design, and in [57], where a high-order observer efficiently handled fast time-varying disturbances. Additionally, [58] demonstrated the benefits of addressing bounded uncertainties through lumped modeling in exoskeleton systems. This simplification enables efficient control synthesis while maintaining stability and performance under uncertain conditions.
The desired state that the knee exoskeleton robot aims to stabilize and control is denoted by θ d . The relationships θ ˙ = ϕ ˙ and θ ¨ = ϕ ¨ follow from the assumption that ϕ = θ θ d . Consequently, the motion Equation (7) becomes as follows:
ν ϕ ¨ = u f s sgn ( ϕ ˙ ) + ⁢Δ t f v ϕ ˙ + a cos ( ϕ + θ d )
Assumption A1. 
Assuming that the lumped disturbing term ⁢Δ t satisfies the following requirement:
⁢Δ t δ ¯
where δ ¯ > 0 is a scalar either to be fixed a priori or to be maximized via the LMI approach.

3.3. Problem Statement

This study focuses on controlling a lower limb exoskeleton designed to assist individuals with lower limb impairments. While exoskeleton robots can serve a variety of purposes, the primary goal of this research is to improve mobility for individuals with disabilities. Consequently, wearable technologies such as exoskeletons or orthotics are frequently employed to help older adults and those with limb impairments regain physical mobility. Therefore, our overarching objective is to regulate and stabilize the exoskeleton robot depicted in Figure 1, defined by its nonlinear dynamics (5). To achieve this goal, we employ the LMI technique, where we develop LMI requirements guaranteeing the robustness of the knee rehabilitation robot’s control toward an intended state. This endeavor draws upon various technical lemmas, including the matrix inversion lemma, the Young inequality, the Schur complement, and the S-procedure [59]. These lemmas will be elaborated upon in the following section.

3.4. Some Useful Technical Tools

3.4.1. Notations

Throughout this work, the subsequent conventions will be employed:
  • O represents the zero matrix of a suitable dimension, O n indicates the zero square matrix with dimensions n × n , and O n × m denotes the zero matrix with dimensions n × m .
  • I is the identity matrix of an appropriate dimension. I n represents the identity matrix of dimension n × n .
  • The symbol ⋆ in a matrix represents the element induced by the transpose of such matrix.

3.4.2. Preliminary Lemmas

This section introduces several technical lemmas that will be utilized throughout this study.
Lemma 1 
(The Young inequality [59]). For matrices X and Y of appropriate dimensions, and for any positive-definite symmetric matrix Q (i.e., Q = Q T > 0 ), the subsequent inequality is valid:
X T Y + Y T X X T Q X + Y T Q 1 Y
Lemma 2 
(The Schur complement Lemma [59]). The equivalences of the subsequent inequalities hold for matrices Q = Q T , R = R T , and S with appropriate dimensions:
Q S R > 0
R > 0 Q S R 1 S T > 0
Q > 0 R S T Q 1 S > 0
Lemma 3 
(The S-procedure Lemma [59]). Consider F 0 , …, F p as symmetric matrices in R n × n . Let us examine the subsequent constraints on F 0 , …, F p :
ζ T F 0 ζ > 0 for all ζ 0 such that ζ T F i ζ 0 , i = 1 , , p
Given scalars τ 1 0 , …, τ p 0 , provided that the following condition holds:
F 0 i = 1 p τ i F i > 0
therefore, premise (13) is satisfied.
Lemma 4 
(The Matrix Inversion Lemma [59]). Let P R n × n be an invertible matrix, Q R n × m , R R m × m , and S R m × n be an invertible matrix. Then, the following expression is satisfied:
( P + Q R S ) 1 = P 1 P 1 Q ( S P 1 Q + R 1 ) 1 S P 1

4. Linearized Dynamics and the Proposed Control Law

4.1. Desired Control Effort at Equilibrium

If we suppose that the controller u has effectively positioned and stabilized the exoskeleton robot at the intended state θ d , a specific level of control effort is needed to maintain this balance position, where θ ˙ d = 0 . The required control input at the target point θ d is represented by u d . Thus, using expression (9), we can derive the following equation:
0 = u d + a cos ( θ d )
Therefore, in the exoskeleton’s equilibrium state, the following relation determines the desired control effort u d :
u d = a cos ( θ d )

4.2. Linearized Dynamic Model

The primary aim of this section is to perform linearization of the dynamics (9) with respect to the intended state θ d , u d . Ignoring the solid friction term and lumped disturbance, the following equation may be derived:
ν ϕ ¨ = a cos ( θ ) f v ϕ ˙ + u
We may also obtain cos ( θ ) cos ( θ d ) sin ( θ d ) ϕ by using the first-order Taylor approximation. Consequently, the expression (18) can be rephrased as follows:
ν ϕ ¨ = f v ϕ ˙ a sin ( θ d ) ϕ + a cos ( θ d ) + u
Therefore, based on the derived desired controller (17) and considering ⁢Δ u = u u d , the linearized dynamics (9) may be stated like so:
ν ϕ ¨ = a sin ( θ d ) ϕ f v ϕ ˙ + ⁢Δ u

4.3. Expanded Nonlinear Dynamics

Considering the equation of motion (9) governing the knee-joint exoskeleton with its linearized representation given by (20), and applying (17), we can establish a dynamic that quantifies the disparity between them, expressed as follows:
ν ϕ ¨ = ⁢Δ u f s sgn ( ϕ ˙ ) a sin ( θ d ) ϕ f v ϕ ˙ + a cos ( ϕ + θ d ) + sin ( θ d ) ϕ cos ( θ d ) + ⁢Δ t

4.4. State-Space Formulation

We define the state vector as X = ϕ ϕ ˙ . Therefore, the nonlinear dynamic model (21) may be represented in the subsequent state-space representation:
X ˙ = A X + B ⁢Δ u + D 1 Φ 1 ( X ) + D 2 Φ 2 ( X ) + B ⁢Δ t
where the following equations define the functions Φ 1 ( X ) and Φ 2 ( X ) :
Φ 1 ( X ) = sgn ( ϕ ˙ )
Φ 2 ( X ) = sin ( θ d ) ϕ + cos ( ϕ + θ d ) cos ( θ d )
The matrices A , B , D 1 , and D 2 are represented by the subsequent expressions:
A = 0 1 a ν sin ( θ d ) f v ν , B = 0 1 ν , D 1 = 0 f s ν , and D 2 = 0 a ν

4.5. Proposed Affine State Feedback Control Law

The main goal of this research is to precisely control the position of the knee-joint exoskeleton robotic system. To achieve this, we will employ a state-feedback control law designed based on the robot’s equation of motion (5).
Therefore, an affine state-feedback control law can be adopted as follows:
u = u d + ⁢Δ u
The definition of the term ⁢Δ u is given below:
⁢Δ u = K X if X 2 > ϵ 2 0 if X 2 ϵ 2
where K R 2 is the gain matrix to be determined, and the small constant ϵ will ultimately be either fixed or minimized through the LMI approach.
Note that the restriction X 2 > ϵ 2 on the proposed controller ⁢Δ u in (26) becomes:
Z ( X ) = X 1 T I O ϵ 2 X 1 > 0
The equation of motion (22) under the proposed controller (25) with (26) becomes:
X ˙ = A + B K X + D 1 Φ 1 ( X ) + D 2 Φ 2 ( X ) + B ⁢Δ t where Z ( X ) > 0
Remark 1. 
In this study, we adopted the LMI approach to determine the feedback gain for the proposed control law (25), providing distinct advantages over both linear controllers, such as LQR, and nonlinear controllers, like PD with gravity compensation. While LQR is limited to linear systems, our method leverages the nonlinear dynamics of the knee exoskeleton to enhance performance. Unlike PD controllers, which are computationally intensive and constrained by gain structure requirements, the LMI technique allows for flexible and unrestricted gain matrix design. Furthermore, it incorporates additional conditions to minimize the feedback gain K , resulting in a straightforward, efficient, and robust controller suitable for real-world rehabilitation applications.

5. Formulation of the LMI Stability Criterion

5.1. Development of the Stability Condition

In this section, we focus on formulating an LMI requirement to determine the gain K of the controller (25)–(26), aiming to regulate and stabilize the knee-joint exoskeleton robot at the intended state. Thus, we propose to achieve this aim by applying the Lyapunov approach. Let us examine the subsequent Lyapunov function:
V ( X ) = X T P X such that Z ( X ) > 0
Therefore, its time derivation is expressed as follows:
V ˙ ( X ) = 2 X T P X ˙ such that Z ( X ) > 0
Using the proposed control law (28), the established expression (30) becomes as follows:
V ˙ ( X ) = 2 X T P A + B K X + 2 X T P D 1 Φ 1 ( X ) + 2 X T P D 2 Φ 2 ( X ) + 2 X T P B ⁢Δ t
To further enhance the control outcomes, let us adopt the following constraint:
V ˙ ( X ) + ζ V ( X ) < 0 such that Z ( X ) > 0
here, a fixed positive scalar ζ > 0 is indicated.
Consequently, the stability condition for the closed-loop exoskeleton system is as follows:
2 X T P A + B K X + ζ X T P X + 2 X T P D 1 Φ 1 ( X ) + 2 X T P D 2 Φ 2 ( X ) +   2 X T P B ⁢Δ t < 0 such that Z ( X ) > 0
We primarily rely on condition (33) to ensure the stability of the regulated exoskeleton robot. Therefore, the subsequent steps will establish specific LMI constraints on the gain K .
According to the Young inequality (Lemma 1), and using Φ 1 ( X ) = sgn ( ϕ ˙ ) = ± 1 for ϕ ˙ 0 leading to Φ 1 ( X ) 2 = 1 , it is simple to demonstrate that in the inequality condition (31), we obtain:
2 X T P D 1 Φ 1 ( X ) X T P M 1 P X + D 1 T M 1 1 D 1
with M 1 = M 1 T > 0 , and where the scalar function Φ 1 ( X ) is defined by Expression (23a).
Moreover, recall that the function Φ 2 ( X ) is a scalar function defined by Expression (23b). Therefore, applying the Young inequality (Lemma 1) to the term in the condition (33) containing the function Φ 2 ( X ) , we can demonstrate the subsequent equation:
2 X T P D 2 Φ 2 ( X ) X T P D 2 m 2 D 2 T P X + m 2 1 Φ 2 ( X ) 2 with m 2 > 0 .
Let us examine Expression (23b) of the nonlinear function Φ 2 ( X ) . This statement could be rephrased like so:
Φ 2 ( X ) = cos ( θ ) + sin ( θ d ) ϕ cos ( θ d )
Hence, the quantity Φ 2 ( X ) 2 is expressed as follows:
Φ 2 ( X ) 2 = 2 cos ( θ ) sin ( θ d ) ϕ + cos 2 ( θ ) + sin 2 ( θ d ) ϕ 2 + cos 2 ( θ d )   2 cos ( θ d ) cos ( θ ) 2 sin ( θ d ) cos ( θ d ) ϕ
Next, by utilizing condition (1), we can easily derive the subsequent equation:
cos 2 ( θ ) a 1 θ 2 + 1 with a 1 4 π 2
2 cos ( θ ) a 2 θ + b 2 with a 2 = 4 π , b 2 = 2
Additionally, we have:
2 sin ( θ d ) cos ( θ ) ϕ = 2 cos ( θ ) sin ( θ d ) θ 2 cos ( θ ) sin ( θ d ) θ d
Using inequality (38b), and since sin ( θ d ) θ d 0 , we deduce:
2 cos ( θ ) sin ( θ d ) θ d ( a 2 θ + b 2 ) θ d sin ( θ d )
Moreover, following condition (1), we can demonstrate that 0 cos ( θ ) θ θ , thus:
2 sin ( θ d ) cos ( θ ) θ 2 sin ( θ d ) θ
Consequently, incorporating Constraints (40) and (41), we derive the following condition:
2 sin ( θ d ) cos ( θ ) ϕ 2 sin ( θ d ) θ + ( a 2 θ + b 2 ) sin ( θ d ) θ d
As θ = ϕ + θ d , then using expressions (38a), (38b) and (42), we obtain the following relations:
cos 2 ( θ ) a 1 ϕ 2 + 2 a 1 θ d ϕ + a 1 θ d 2 + 1
2 cos ( θ ) cos ( θ d ) ( a 2 θ d + b 2 ) cos ( θ d ) + a 2 cos ( θ d ) ϕ
2 sin ( θ d ) cos ( θ ) ϕ 2 sin ( θ d ) ϕ + 2 sin ( θ d ) θ d + a 2 sin ( θ d ) θ d ϕ + ( a 2 θ d + b 2 ) sin ( θ d ) θ d
Therefore, it is simple to show that Condition (37) is recast as follows based on the prior inequalities in (Section 5.1):
Φ 2 ( X ) 2 μ 1 ϕ 2 + 2 μ 2 ϕ + μ 3
where μ 1 , μ 2 , and μ 3 are constants, defined like so:
μ 1 = a 1 + sin 2 ( θ d )
μ 2 = a 1 θ d + a 2 2 cos ( θ d ) + a 2 2 sin ( θ d ) θ d + sin ( θ d ) sin ( θ d ) cos ( θ d )
μ 3 = a 1 θ d 2 + cos 2 ( θ d ) + ( a 2 θ d + b 2 ) cos ( θ d ) + 1 + ( a 2 θ d + b 2 ) sin ( θ d ) θ d + 2 sin ( θ d ) θ d
Notice that we obtain μ 3 > 0 and μ 2 > 0 for all θ d values in the range of 0 and π 2 .
Taking ϕ = C 1 X , with C 1 = 1 0 . Therefore, Expression (44) becomes as follows:
Φ 2 ( X ) 2 μ 1 X T C 1 T C 1 X + 2 μ 2 C 1 X + μ 3
As a result, Expression (35) is recast like so:
2 X T P D 2 Φ 2 ( X ) X T P D 2 m 2 D 2 T P X + μ 1 m 2 1 X T C 1 T C 1 X + 2 μ 2 m 2 1 C 1 X + μ 3 m 2 1
Furthermore, since ⁢Δ t denotes a scalar function, then using the Young inequality (Lemma 1), the following equation is established:
2 X T P B ⁢Δ t X T P M 3 P X + B T M 3 1 B ⁢Δ t 2
where M 3 = M 3 T > 0 .
Moreover, condition (48) may be recast in the following way based on Assumption A1:
2 X T P B ⁢Δ t X T P M 3 P X + δ ¯ 2 B T M 3 1 B
Replacing conditions (34), (47) and (49) in the resulting expression (33), the following inequality is hence obtained:
2 X T P A + B K X + ζ X T P X + X T P M 1 P X + D 1 T M 1 1 D 1 + X T P D 2 m 2 D 2 T P X + μ 1 m 2 1 X T C 1 T C 1 X + 2 μ 2 m 2 1 C 1 X + μ 3 m 2 1 + X T P M 3 P X + δ ¯ 2 B T M 3 1 B < 0 such that Z ( X ) > 0
This is another way to recast this condition:
Y ( X ) = X 1 T Υ 11 Υ 12 Υ 22 X 1 < 0 such that Z ( X ) > 0
where
Υ 11 = P A + P B K + P A + P B K T + P M 1 P + m 2 P D 2 D 2 T P + μ 1 m 2 1 C 1 T C 1 + P M 3 P + ζ P
Υ 12 = μ 2 m 2 1 C 1 T
Υ 22 = D 1 T M 1 1 D 1 + μ 3 m 2 1 + δ ¯ 2 B T M 3 1 B
Utilizing the S-procedure (Lemma 3) along with Expressions (51) and (27), the subsequent stability criteria are developed:
Υ 11 + ξ 1 I n Υ 12 Υ 22 ξ 1 ϵ 2 < 0
with ξ 1 > 0
The resultant matrix inequality (53) is clearly defined with regard to the unknown matrix variables P , K , M 1 , and M 3 , and the scalar variables m 2 , δ ¯ and ξ 1 , where the parameter ζ will be fixed. Due to the presence of the nonlinear terms P B K , P M 1 P , m 2 P D 2 D 2 T P , P M 3 P , δ ¯ 2 B T M 3 1 B , and ξ 1 ϵ 2 , the numerical resolution of the nonlinear matrix inequality (53) is not traceable. Then, to solve this computation problem, the goal is to convert the nonlinear matrix inequality (53) into an LMI.

5.2. Design of the LMI Condition

By setting S = P 1 and multiplying the obtained nonlinear matrix condition described by (53) on the right side and on the left side by Q = S O I , we obtain the the following inequality:
Γ 11 Γ 12 Γ 22 < 0
where
Γ 11 = A S + B R + A S + B R T + M 1 + D 2 m 2 D 2 T + μ 1 m 2 1 S C 1 T C 1 S + M 3 + ζ S + ξ 1 S 2
Γ 12 = μ 2 m 2 1 S C 1 T
Γ 22 = D 1 T M 1 1 D 1 + μ 3 m 2 1 + δ ¯ 2 B T M 3 1 B ξ 1 ϵ 2
with R = K S .
For simplicity, let us set β 1 = ξ 1 ϵ 2 , J = O μ 2 S C 1 T O , Q 1 = I O O μ 3 O δ ¯ 2 , D = D 1 I B , and M 1 = M 1 1 O O m 2 1 O M 3 1 .
Therefore, Inequality (54) becomes as follows:
Γ 11 J M 1 D ( β 1 D T M 1 Q 1 D ) < 0
According to the Schur complement (Lemma 2), Expression (56) is equal to the subsequent two inequality constraints:
β 1 D T M 1 Q 1 D > 0
Γ 11 + J M 1 D β 1 D T M 1 Q 1 D 1 J M 1 D T < 0
Applying the matrix inversion lemma (Lemma 4) to the term on the left-hand side of the expression in (57a), we obtain the following:
β 1 D T M 1 Q 1 D 1 = β β 2 D T H 1 D
with
H = β D D T Q M
Then, according to Relation (58), Inequality (57b) after rephrasing is equivalent to the following:
Γ 11 β 2 J M 1 D D T H 1 D D T M 1 J T + β J M 1 D D T M 1 J T < 0
Using the matrix H in the expression defined in (59) yields the following expressions:
β 2 J M 1 D D T H 1 D D T M 1 J T = 2 J M 1 Q M M 1 J T + J M 1 H M 1 J T + J M 1 Q M H 1 Q M M 1 J T
β J M 1 D D T M 1 J T = J M 1 H M 1 J T + J M 1 Q M M 1 J T
Then, using the two equations defined in (Section 5.2) in Expression (60), and taking into account the quantity in (55a), Inequality (60) is simplified as follows:
A S + B R + A S + B R T + M 1 + D 2 m 2 D 2 T + μ 1 m 2 1 S C 1 T C 1 S + M 3 + ζ S + ξ 1 S 2 J Q M 1 J T J Q H 1 Q J T < 0
For simplicity, let us write the two terms μ 1 m 2 1 S C 1 T C 1 S and J Q M 1 J T like so:
J Q M 1 J T = 1 μ 3 J M 1 J T
μ 1 m 2 1 S C 1 T C 1 S = μ 1 μ 2 2 J M 1 J T
Therefore, using the two expressions (63a) and (63b) in the condition (62), it is easy to demonstrate the subsequent relation:
A S + B R + A S + B R T + M 1 + D 2 m 2 D 2 T + M 3 + ζ S + ξ 1 S 2 + J W J T < 0
where the quantity W is defined as follows:
W = σ 1 M 1 Q H 1 Q
where σ 1 = μ 1 μ 2 2 1 μ 3 .
Through the application of the Schur complement to condition (57a), and given that M Q > 0 , we arrive at the subsequent expression:
β 1 D T M Q > 0
Moreover, applying the Schur complement to the previous expression (66), we obtain the subsequent relation:
M Q β D D T > 0
therefore, using expression (59), it follows that:
H < 0
Moreover, using the expressions of the three variables μ 1 , μ 2 , and μ 3 defined in (Section 5.1), it is easy to show that σ 1 < 0 . Therefore, based on the expression of the quantity W defined in Expression (65), it is obvious that since M > 0 , we can easily obtain W > 0 .
Then, by setting γ = ξ 1 1 and applying the Schur complement to Equation (64), we establish the following criterion:
Ξ 11 S J γ I O W 1 < 0
with
Ξ 11 = A S + B R + A S + B R T + M 1 + m 2 D 2 D 2 T + M 3 + ζ S
Furthermore, applying the matrix inversion lemma (Lemma 4) to Expression (65), we obtain the following:
W 1 = σ M σ 2 M Q σ Q M Q H 1 Q M
Notably, we have the following:
W 1 = σ M + σ 2 M Q σ Q M Q H 1 Q M < 0
Moreover, as σ < 0 then σ M < 0 . Therefore, relying on condition (72), it is obvious that the inequality σ 2 M Q σ Q M Q H 1 Q M < 0 holds. Hence, we conclude the following:
σ Q M Q H < 0
The Young inequality (Lemma 1) enables us to derive the following:
σ 2 M Q σ Q M Q H 1 Q M σ Q M Q + H + 2 σ M Q
Therefore, by using Expression (74) in (72), we obtain the following:
W 1 σ M ( Q I ) 2 + H
Hence, using this previous relation (75), Expression (69) becomes as follows:
Ξ 11 S J γ I O σ M ( Q I ) 2 + H < 0
It is important to emphasize that, based on the matrix inequality (76), we can derive four different LMI requirements for the gain K of the proposed control law (25). The first method assumes that both ϵ and δ ¯ are known parameters that are predefined before solving the LMI. In the second method, δ ¯ is fixed as a known parameter, while ϵ is treated as an unknown variable to be minimized. Conversely, the third method considers ϵ as a fixed known parameter, while δ ¯ is treated as an unknown variable to be maximized. Finally, the fourth method addresses the scenario where both ϵ and δ ¯ are unknown, with the objective being to maximize δ ¯ while minimizing ϵ .

5.2.1. LMI Approach with Fixed Parameters δ ¯ and ϵ

After formulating the LMI condition (76) and adjusting its expression to incorporate the matrices J , M , Q , and H along with the scalar β , the following theorem is derived. In the first approach to creating the LMI condition for stabilizing the gain K , the developed LMI is presented in this theorem.
Theorem 1. 
Assuming that there exist matrices S > 0 , R , M 1 > 0 , and M 3 > 0 , as well as scalar variables γ > 0 and m 2 > 0 , satisfying the following LMI condition for a fixed scalar ζ 0 and considering certain positive constant parameters ϵ and δ ¯ :
Ξ 11 S O μ 2 S C 1 T O γ I O O O γ ϵ 2 D 1 D 1 T M 1 γ ϵ 2 D 1 γ ϵ 2 D 1 B T γ ϵ 2 I σ 1 μ 3 1 2 + 1 μ 3 m 2 γ ϵ 2 B T Ξ 55 < 0
where the quantity Ξ 11 is defined by expression (70), and Ξ 55 = γ ϵ 2 B B T σ 1 δ ¯ 2 1 2 + 1 δ ¯ 2 M 3 .
Next, the knee exoskeleton robot’s nonlinear dynamics, as described by (5), are stabilized by the proposed controller specified in (25). Additionally, the following equation can be employed to calculate the gain K of the implemented controller:
K = R S 1
Notice that the stability condition expressed by (77) represents an LMI formulated regarding unknown variables S , R , M 1 , m 2 , M 3 , and γ .
In this section, the two parameters were taken to be fixed a priori, for which ϵ should be small enough according to the definition of the adopted controller (25)–(26), and δ ¯ should be high since it defines the allowable maximum level of the lumped disturbance as noted in Assumption A1. Thus, these two parameters should be optimized, which is the objective of the subsequent three sections. We start by presenting the LMI with an unknown parameter ϵ while δ ¯ is fixed. After that, we establish the LMI with an unknown parameter δ ¯ after fixing ϵ . In the third and final section, we formulate the LMI in which we need to optimize two unknown parameters, ϵ and δ ¯ .

5.2.2. LMI Design with Fixed Parameter δ ¯ and Unknown Parameter ϵ

The parameter ϵ is treated as an unknown quantity to be reduced in the second approach for the LMI criteria, whereas the parameter δ ¯ remains constant. Now, let us reevaluate the inequality of the matrix (77). As can be seen from (77), the parameter ϵ is related to the parameter γ in various terms of expression, making it a non-LMI condition with regard to both ϵ and γ .
To convert the matrix inequality (77) into an LMI, we introduce a new parameter η = γ ϵ 2 . This implies that ϵ = γ η . Recall that γ > 0 and η > 0 . Accordingly, in order to minimize the parameter ϵ , we need to minimize γ and minimize η , or alternatively, we should minimize the quantity γ + η 1 . To minimize this previous quantity, let us consider the following condition:
γ + η 1 < ϑ 1
where ϑ 1 > 0 .
Hence, we conclude that to minimize ϵ , we should minimize the parameter ϑ 1 . It is clear that inequality (79) can be reformulated as follows:
ϑ 1 γ η 1 > 0
We can determine the following LMI condition by applying the expression (80) and the Schur complement (Lemma 2):
ϑ 1 γ 1 η > 0
with γ > 0 .
Thus, we can formulate the following theorem based on LMI conditions.
Theorem 2. 
let us pose that, for a fixed scalar ζ 0 , and for some parameter δ ¯ 0 fixed a priori, there exist matrices S > 1 , R , M 1 > 0 , and M 3 > 0 , as well as scalars m 2 > 0 , γ > 0 , ϑ 1 > 0 , and η > 0 , so that the subsequent LMI-based minimization issue is feasible:
min ϑ 1 s . T .
Ξ 11 S O μ 2 S C 1 T O γ I O O O η D 1 D 1 T M 1 η D 1 η D 1 B T Ξ 44 η B T η B B T σ 1 δ ¯ 2 1 2 + 1 δ ¯ 2 M 3 < 0
ϑ 1 γ 1 η > 0
where the quantity Ξ 11 is defined by expression (70), and Ξ 44 = η I σ 1 μ 3 1 2 + 1 μ 3 m 2 .
Consequently, the exoskeleton robot’s nonlinear dynamics (5) are stabilized to the intended position by the suggested controller (25). The control law’s gain K is computed using relation (78). Moreover, the following formula may be used to obtain the minimal value, ϵ min , of the parameter ϵ:
ϵ min = γ η
Two LMI conditions, represented by Equations (82b) and (82c), were found in the preceding theorem. These expressions include the unknown variables S , R , M 1 , m 2 , M 3 , γ , η , and ϑ 1 .

5.2.3. LMI Approach with Fixed Parameter ϵ and Unknown Parameter δ ¯

This section addresses the parameter ϵ as fixed a priori and the parameter δ ¯ as unknown, then to be optimized and hence maximized. Notice that the parameter δ ¯ exists only in the fourth and last element of the diagonal of the matrix inequality (77), which is not, in the present case, an LMI due to the presence of the terms 1 δ ¯ 4 M 3 and 1 δ ¯ 2 M 3 . Thus, the objective is to convert the matrix inequality (77) into an LMI. This idea is not simple to achieve because of the presence of the previous two nonlinear terms.
Thus, to design the third LMI condition, the first step is to transform the matrix M 3 to a scalar by setting: M 3 = m 3 I . As a result, the fourth diagonal element of the matrix inequality (77) becomes as follows:
γ ϵ 2 B B T σ 1 δ ¯ 2 1 2 + 1 δ ¯ 2 M 3 = γ ϵ 2 B B T m 3 δ ¯ 2 I σ m 3 1 δ ¯ 2 1 2 I < 0
The idea is to express the quantity m 3 δ ¯ 2 . To achieve this, relation (84) can be formulated as follows:
γ ϵ 2 B B T σ 1 δ ¯ 2 1 2 + 1 δ ¯ 2 M 3 = γ ϵ 2 B B T m 3 δ ¯ 2 I σ 1 m 3 m 3 δ ¯ 2 m 3 2 I
The second step is to make a variable change by setting λ = m 3 δ ¯ 2 . Thus, expression (85) becomes the following:
γ ϵ 2 B B T σ 1 δ ¯ 2 1 2 + 1 δ ¯ 2 M 3 = γ ϵ 2 B B T λ I σ m 3 1 λ m 3 2 I
It is clear that the term γ ϵ 2 B B T is linear with respect to the variable γ since ϵ was assumed to be constant in this part. Moreover, the term λ I is linear with respect to the variable λ . Additionally, notice that the term σ m 3 1 λ m 3 2 I is quadratic. Thus, since σ < 0 and m 3 > 0 , this previous quadratic term can be linearized utilizing the Schur complement to then obtain the subsequent subpart of the matrix inequality:
γ ϵ 2 B B T λ I λ m 3 m 3 σ < 0
Recall that the objective is to maximize the parameter δ ¯ . Since λ = m 3 δ ¯ 2 , we have δ ¯ = m 3 λ . Accordingly, to maximize δ ¯ , we need to maximize m 3 and minimize λ . To transform the maximization problem of the parameter δ ¯ into a minimization problem, we should write κ = δ ¯ 1 = λ m 3 . Then, to maximize δ ¯ , we should minimize κ and consequently minimize the two variables λ and m 3 1 , hence minimizing the quantity λ + m 3 1 . Therefore, the maximization problem of δ ¯ can be recast by the following condition:
λ + m 3 1 < ϑ 2
where ϑ 2 > 0 , and that should be minimized. Hence, to maximize δ ¯ , we should minimize ϑ 2 .
Then, we need to transform inequality (88) into an LMI. It is clear that this condition (88) can be recast like so:
ϑ 2 λ m 3 1 > 0
Using the Schur complement for expression (89), we can establish the subsequent LMI condition:
ϑ 2 λ 1 m 3 > 0
where λ > 0 .
Following the past outcomes, we can hence establish the subsequent Theorem subject to two LMI conditions.
Theorem 3. 
Suppose that there exist matrices S > 0 , R and M 1 > 0 , along with scalars m 2 > 0 , m 3 > 0 , γ > 0 , λ > 0 , and ϑ 2 > 0 . Therefore, the subsequent LMI minimization task is posed for a given constant ζ 0 and a fixed parameter ϵ > 0 .
min ϑ 2 s . T .
Ξ 33 S O μ 2 S C 1 T O O γ I O O O O γ ϵ 2 D 1 D 1 T M 1 γ ϵ 2 D 1 γ ϵ 2 D 1 B T O γ ϵ 2 I σ 1 μ 3 1 2 + 1 μ 3 m 2 γ ϵ 2 B T O γ ϵ 2 B B T λ I λ m 3 m 3 σ < 0
ϑ 2 λ 1 m 3 > 0
where Ξ 33 = A S + B R + A S + B R T + M 1 + m 2 D 2 D 2 T + m 3 I + ζ S .
As a result, the joint-knee rehabilitation exoskeleton robot’s nonlinear dynamics (5) are stabilized at the intended position by the affine state-feedback controller (25). Relation (78) is used to compute the controller’s gain K . Moreover, the parameter δ ¯ of the lumped disturbance ⁢Δ t meeting condition (10) can have its maximum value, δ ¯ max , determined as follows:
δ ¯ max = m 3 λ
The two LMI conditions resulting from this process are represented by formulas (91b) and (91c). They involve the unknown variables S , R , M 1 , m 2 , m 3 , γ , λ , and ϑ 2 .

5.2.4. LMI Approach with Unknown Parameters ϵ and δ ¯

The two parameters δ ¯ and ϵ are employed as decision variables to optimize in this fourth approach of the LMI criteria, where they are regarded as unknown. Recall that we need at the same time to minimize ϵ and maximize δ ¯ . The idea is based on previous results and starts from the matrix inequality (77). Thus, we adopt the same change in variables as previously described by taking η = γ ϵ 2 , M 3 = m 3 I , and λ = m 3 δ ¯ 2 . Then, the minimization of the parameter ϵ lies in minimizing ϑ 1 subject to the LMI condition (82c). Additionally, the maximization of the parameter δ ¯ lies in minimizing the variable ϑ 2 by considering the LMI condition (91c).
As a result, we can derive the following theorem, which presents a minimization problem under LMI conditions.
Theorem 4. 
Given that ζ 0 and that matrices S > 0 , R , and M 1 > 0 exist, together with scalars m 2 > 0 , m 3 > 0 , γ > 0 , λ > 0 , ϑ 1 > 0 , ϑ 2 > 0 , and η > 0 , the following LMI-based problem is appropriate.
min ϑ 1 + ϑ 2 s . T .
Ξ 33 S O μ 2 S C 1 T O O γ I O O O O η D 1 D 1 T M 1 η D 1 η D 1 B T O η I σ 1 μ 3 1 2 + 1 μ 3 m 2 η B T O η B B T λ I λ m 3 m 3 σ < 0
ϑ 1 γ 1 η > 0
ϑ 2 λ 1 m 3 > 0
Thus, the knee exoskeleton’s nonlinear dynamics (5) are stabilized at the intended position by the affine state-feedback controller (25). Relation (78) is used to compute the controller’s gain K . Moreover, expression (83) may be used to compute the lowest value of the parameter ϵ, and relation (92) can be used to establish the upper bound for the parameter δ ¯ .
Thus, we derive three LMI stability conditions, which are denoted by Formulas (93b), (93c), and (93d), involving the unknown variables S , R , M 1 , m 2 , m 3 , γ , λ , ϑ 1 , ϑ 2 , and η .

5.3. Additional LMI Requirements to Reduce the Controller Gain Magnitude

It is crucial to highlight that the LMI-based problems developed in the previous theorems can result in a significantly large control gain K of the proposed controller (25), making it impractical for real-world applications. As a result, reducing the controller’s gain K is our primary goal. To achieve this goal, since K is computed via Relation (78), we introduce the subsequent conditions:
R T R < 1 I , 1 > 0
S 1 < 2 I , 2 > 0
Hence, we can reformulate the two constraints mentioned earlier, defined by expressions (94a) and (94b), as follows:
1 I R I > 0
2 I I S > 0
In the intended LMIs (95a) and (95b), the two parameters 1 and 2 need to be minimized to effectively reduce the controller gain’s size. It is essential to emphasize that we will incorporate the two additional LMIs, (95a) and (95b), into the previously expanded theorems to decrease the magnitude of the gain K . This endeavor aims to enhance the practicality and real-world applicability of the control approach.
Note that the additional LMIs (95a) and (95b) do not change the feasibility feature of the different LMIs established in the previous theorems. Indeed, an unfeasible LMI-based problem without these two additional LMIs remains unfeasible by introducing these two LMIs.
Remark 2. 
Our study focuses on the crucial knee joint and aims to improve the precise control of a lower-limb exoskeleton [60,61]. To achieve this goal, we have implemented a state feedback controller specifically tailored to handle the challenges intrinsic to this field. Our study is unique from other studies [51,54,62] because we apply the LMI technique, which guarantees effective control and stability of the knee exoskeleton robot for rehabilitation. Proving that it can manage parametric uncertainties and disturbances more effectively, this invention greatly advances the body of knowledge already in existence and improves control performance.
Remark 3. 
In this research, the parametric uncertainties ( ⁢Δ a , ⁢Δ J , ⁢Δ f v , ⁢Δ f s ) in the knee-joint exoskeleton’s nonlinear dynamics (5) were combined with the disturbing torque δ t to form the lumped disturbance ⁢Δ t , simplifying the design process. The primary goal was to determine the maximum allowable lumped disturbance δ ¯ max . Individual parametric uncertainties in the robust controller design would significantly increase the complexity of the LMI formulation, particularly in the case of norm-bounded uncertainties [59], requiring additional subcases for analysis.
  • Case 1: All unknown parameters are assumed to have identical maximum values. While this simplifies the LMI computation, it imposes an unrealistic constraint, since parameters with varying levels of uncertainty are forced to adopt small values, ignoring the significance of higher uncertainties in some parameters.
  • Case 2: Each parameter is assigned its own maximum uncertainty value. For the knee exoskeleton, this adds four additional parameters to the LMI design. With two parameters already fixed a priori in the first approach and one in the second and third approaches, this significantly increases the computational complexity. In the fourth approach, incorporating these four uncertainties results in an optimization problem involving eight parameters, including 1 and 2 , for minimizing the gain K . This not only complicates the LMI minimization but may also influence the maximum/minimum values of δ ¯ and ϵ.

6. Comparison with the Classical PD and PID Controllers

Proportional–Derivative (PD) and Proportional–Integral–Derivative (PID) controllers have been extensively used in exoskeleton control due to their simplicity and effectiveness in addressing various challenges. Applications range from lower-limb rehabilitation to upper-limb assistance, as demonstrated in [63], where a PID controller enhanced stability and tracking for a lower-limb exoskeleton, and [64], which showcased its relevance in therapeutic settings. These controllers provide robust solutions for stability and performance, making them a popular choice in exoskeleton applications.
Advancements in PID control include adaptive approaches, such as the particle swarm-optimized adaptive PID controller for multi-joint exoskeletons in [17], which improved trajectory tracking and handled dynamic uncertainties. Combining PD controllers with advanced methods has further expanded their capabilities. For instance, [65] proposed a PD-based fuzzy sliding mode control for a wheelchair upper-limb exoskeleton, integrating PD control with sliding mode and fuzzy logic to address unmodeled dynamics and external disturbances, achieving smooth motion for tasks like eating and drinking.
PD controllers have also demonstrated their effectiveness in lower-limb exoskeletons for gait trajectory tracking and sit-to-stand motion. In [66], a gravity-compensated PD controller with a kinematic model derived using the Newton–Euler equations and the Lyapunov stability theorem reduced gait trajectory errors effectively. Similarly, a comparative study in [67] highlighted the advantages of an adaptive PD controller over an iterative LQR, showcasing its adaptability to dynamic uncertainties. Collectively, these studies establish PD and PID controllers as a robust foundation for addressing the complexities of human–exoskeleton interactions.

6.1. Comparison with the Classical PD Control Law

Let us assume that the state feedback gain K has the following expression:
K = K p K v
where K p and K v are gain matrices with appropriate dimensions.
It is crucial to highlight that when applying the specified control law (25) by taking into account expressions (17) and (96), the dynamics of the knee exoskeleton robot (9) in the closed loop become as follows:
ν ϕ ¨ = K p ϕ + K v ϕ ˙ f v ϕ ˙ f s sgn ( ϕ ˙ ) + a cos ( ϕ + θ d ) a cos ( θ d ) + ⁢Δ t
After assuming ⁢Δ t = 0 and reaching the equilibrium state, where ϕ ¨ = 0 and ϕ ˙ = 0 , the final expression (97) may be rewritten as follows:
θ θ d = K p 1 a cos ( θ d ) cos ( θ )
In θ = θ d , it is evident that the preceding Equation (98) possesses a simple solution. Therefore, we may conclude that the intended affine state-feedback controller (25) successfully attains the required state configuration θ d .
Nonetheless, the following statement describes the classical PD controller:
u = K X = K p ϕ + K v ϕ ˙
Hence, by utilizing the classical PD controller (99), the regulated dynamic model (9) is changed into the following:
ν ϕ ¨ = f s sgn ( ϕ ˙ ) + a cos ( ϕ + θ d ) + K p ϕ + K v ϕ ˙ f v ϕ ˙ + ⁢Δ t
At the state of equilibrium, where ϕ ¨ = 0 , ϕ ˙ = 0 , and ⁢Δ t = 0 , the preceding dynamics (100) can be expressed as follows:
θ θ d = K p 1 a cos ( θ )
It is obvious that the intended state θ = θ d cannot be found as a solution for the previous Equation (101). Consequently, there will be an observable static inaccuracy between the equilibrium state θ at which the exoskeleton robot is stable and the target state θ d . The definition of this static mistake, θ , is as follows:
ϕ = θ θ d = K p 1 a cos ( θ )
Therefore, the traditional PD control law (99) causes a static error ϕ (102) compared to the developed controller (25) used in this work. The position control issue will not be resolved in such case.

6.2. Comparison with the Classical PID Controller

Consider the classical PID controller given by the expression below:
u = K p ϕ + K v ϕ ˙ + K i 0 t ϕ d ζ
The position gain, velocity gain, and integral position gain are represented, respectively, by the expressions K p , K v , and K i in expression (103). Using Expression (103) the PID controller u becomes as follows:
u = K p ϕ + K v ϕ ˙ + K i χ χ ˙ = ϕ
Consequently, by implementing the classical PID controller (104), the regulated dynamics (9) of robotic system are modified to the following:
ν ϕ ¨ = f v ϕ ˙ + K p ϕ + K v ϕ ˙ + K i χ + a cos ( ϕ + θ d ) f s sgn ( ϕ ˙ ) + ⁢Δ t χ ˙ = ϕ
At the equilibrium state of the system (105), where ϕ ¨ = 0 , ϕ ˙ = 0 , and χ ˙ = 0 , and for which ⁢Δ t = 0 , it follows from System (105) that ϕ = 0 ; therefore, the PID controller (104) will be utilized to regulate the position of the knee exoskeleton at the required point θ d . Moreover, when the target point θ d of stability for the knee exoskeleton has been reached, the dynamic model (105) leads to the following relation:
K i χ + a cos ( θ d ) = 0
Hence, using relation (106), the augmented variable χ at the desired position θ d becomes as follows:
χ = χ d = K i 1 a cos ( θ d )
It follows that at the desired point θ d , and since ϕ = 0 and ϕ ˙ = 0 , and relying on Expressions (104), (107), and (17), the PID controller u becomes equal to the following:
u = u d = a cos ( θ d )
As a result, the proposed LMI-based affine state-feedback controller (25) proposed in the present work and the classical PID controller (103) lead to the same final value u at the desired point θ d . Nevertheless, the impact of the PID controller on the trajectory stability to this desired point is still not realized. It will achieved in the sequel using the LMI approach.
Let us reconsider first the controlled dynamical system (105) and the PID controller (104). Let us also consider the term χ (or χ d ) and its expression (107). By making a new variable change ϕ χ = χ χ d , and as K i χ d = u d , the dynamical system (105) is recast like so:
ν ϕ ¨ = f v ϕ ˙ + K p ϕ + K v ϕ ˙ + K i ϕ χ a cos ( θ d ) + a cos ( ϕ + θ d ) f s sgn ( ϕ ˙ ) + ⁢Δ t ϕ ˙ χ = ϕ
Moreover, the PID controller (104) becomes as follows:
u = u d + K p ϕ + K v ϕ ˙ + K i ϕ χ
Let us consider the new state vector X = ϕ ϕ ˙ ϕ χ . Then, expression (110) of the PID controller u is rewritten in the form of (25), where the term ⁢Δ u is the state feedback controller defined by expression (26), and where, in the present case, the gain K R 3 , and is given as follows:
K = K p K v K i
In order to approach the development achieved in the previous parts and then to obtain the same form of the initial nonlinear dynamical model (21), and since u = u d + ⁢Δ u , the system (109) can be rewritten like so:
ν ϕ ¨ = ⁢Δ u a sin ( θ d ) ϕ f v ϕ ˙ f s sgn ( ϕ ˙ ) a cos ( θ d ) + sin ( θ d ) ϕ + cos ( ϕ + θ d ) + ⁢Δ t ϕ ˙ χ = ϕ
The nonlinear dynamic system (112) can be reformulated under the dynamical model (22) where in the present case, the matrices A , B , D 1 , and D 2 are defined like so:
A = 0 1 0 a ν sin ( θ d ) f v ν 0 1 0 0 , B = 0 1 ν 0 , D 1 = 0 f s ν 0 , D 2 = 0 a ν 0
and where the two quantities Φ 1 ( X ) and Φ 2 ( X ) are defined by expressions (23a) and (23b), respectively.
Thus, by employing the affine state-feedback controller, we can obtain a controller dynamic model structure similar to that of the previous work. The distinction is found in the dimensions of the gain K and the many matrices that define the two nonlinear models. As a result, we will use the same LMI design methodology and, as a result, derive the identical LMIs as those found in Theorems 1–4. We will only take into consideration the outcomes generated in Section 5.2.4 in the sequel, and we will compare them with the PID controller and the LMI-based minimization issue produced in Theorem 4.
Remark 4. 
The affine state-feedback controller (viewed as an affine PD controller) offers advantages over the PID controller in specific scenarios, including better adaptation to nonlinear systems, improved static error suppression, faster disturbance response, and reduced reliance on integration. For example, [68] demonstrated the superiority of a PD controller over a PID controller in neural network tracking control for a single flexible link. Similarly, [69] showed that PD control outperforms PID in set-point tracking. However, the choice between the two depends on system characteristics and performance requirements. In this study, the advantages of the affine state-feedback (PD) controller over the PID controller are discussed further in the next section.

6.3. Comparison with Existing Works

In the field of exoskeleton control, several advanced control strategies have been proposed to address the inherent challenges of these systems. For example, Munadi et al. (2018) designed and simulated a PID controller for a lower-limb exoskeleton, demonstrating good performance in handling linear and mildly nonlinear systems. However, as the complexity of the system increases with significant nonlinearities and disturbances, classical PID approaches face limitations in maintaining stability and achieving high trajectory tracking accuracy [63]. Similarly, Touati et al. (2017) proposed a PID controller for lower-limb rehabilitation, but their findings revealed difficulties in preserving system stability under complex dynamic disturbances [64]. Liu et al. (2021) further improved PID control by implementing an adaptive PID controller using particle swarm optimization, showing better performance in varying conditions. Despite these improvements, the adaptive PID approach remains sensitive to system variations and external disturbances, limiting its robustness in practical applications [17].
On the other hand, affine Proportional–Derivative (PD) controllers have been employed to improve the robustness and stability of knee exoskeletons [60], and state-feedback controllers have shown potential in effectively regulating knee-joint movements by accounting for frictional forces and system dynamics [30]. Adaptive methods, such as Model Reference Adaptive Control (MRAC) and Fuzzy PID control, have been explored to dynamically adjust to changing system parameters [27,52,54]. Recent advancements also include composite control strategies that combine linear and nonlinear control laws, offering robust stabilization in the presence of disturbances [31] and adaptive controllers like RISE controllers designed to handle high levels of nonlinearity in exoskeletons [70].
While these existing strategies represent significant advances, they often struggle to cope with the full complexity of nonlinear, uncertain exoskeleton systems. Our approach, based on LMI, offers a distinct advantage by providing a robust mathematical framework for addressing the challenges of system stability and performance. LMI-based methods allow for systematic derivation of stability conditions, which can be solved efficiently using optimization algorithms. This makes our approach particularly suited for exoskeleton systems where nonlinearities, parameter uncertainties, and external disturbances must be robustly managed. Additionally, the use of quadratic Lyapunov functions within the LMI framework ensures system stability under various operating conditions [33,34].
Thus, our LMI-based approach offers significant added value in terms of stability, robustness, and overall performance in complex practical applications, positioning it as a promising solution for future experimental implementations in knee exoskeleton systems. The ability to systematically address stability and robustness issues, combined with the flexibility offered by LMI techniques, distinguishes our work from existing methods and provides a solid foundation for real-world applications.

7. Simulation Results

This section contains the presentation of some numerical and simulation results that serve as a testament to verify that the established LMI conditions are effective in maintaining stability in the exoskeleton robot for actuated knee-joint rehabilitation. The parameter values of the robot, governed by the dynamics in (5), are comprehensively detailed in Table 1.
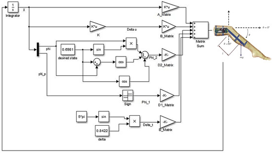
Moreover, Figure 2 presents the simulated dynamic model of the knee rehabilitation exoskeleton utilized in this study. This model was implemented and simulated in MATLAB/Simulink (https://www.mathworks.com/) to evaluate the effectiveness of the derived LMI conditions in achieving robust position control. The diagram highlights the interactions between various system components, including the viscous and solid friction parameters, and terms accounting for external disturbances.
The numerical studies in this part are intended to confirm the effectiveness and validity of the suggested design strategy for the gain K in the robust state-feedback controller (25). Our primary goal is to show that the LMI-based minimization/optimization issue, which we constructed in the various theorems in the preceding sections, is practically feasible. In the following simulations, we fix the candidate Lyapunov function’s decay rate ζ to ζ = 2 .
Moreover, the desired position θ d to which the exoskeleton robot is controlled and hence stabilized is selected to be θ d = 40 . Furthermore, in all the simulation results, and for comparison purposes, we will select the following initial condition:
X 0 = ϕ ϕ ˙ = 40 0
Additionally, we incorporate the lumped disturbance ⁢Δ t in the form of a sinusoidal input, described as follows:
⁢Δ t = δ ¯ × sin ( ω f × t )
Here, ω f denotes the signal’s pulse. The setting in the following is ω f = 5 π . Moreover, this perturbation input will only be active from 2 to 7 s. After this period of time, ⁢Δ t = 0 .
Remark 5. 
In this study, the lumped disturbance ⁢Δ t is modeled as a sinusoidal input (115) with a reference position θ d = 40 and an initial condition (114) to validate the LMI conditions for maintaining stability during knee-joint rehabilitation. To test robustness under varied conditions, alternative disturbance models, such as random torque variations ( ⁢Δ t = δ ¯ × ( 2 × rand 1 ) ) or constant torque ( ⁢Δ t = δ ¯ ), can be considered. Additionally, varying the desired position ( θ d between 0 and 90 ) and initial conditions allow a broader assessment of the controller’s performance and robustness.

7.1. Results Obtained for Fixed Parameters δ ¯ and ϵ

In this section, we consider that ϵ and δ ¯ are fixed a priori. The LMI stability condition, considering fixed parameters ϵ and δ ¯ , is defined through Theorem 1. Relation (78), in which the matrices S and R are the solutions of the LMI problem in Theorem 1, describes the gain K of the selected controller (25). After applying the fixed values δ ¯ = 0.8 and ϵ = 1 to the LMI problem that arises from this theorem, we arrive at the following results:
S = 0.5632 2.0302 2.0302 8.7185 , R = 0.9909 16.2810 , M 1 = 0.8667 0 0 16.9965 ,
m 2 = 25.7225 , M 3 = 0.8695 0 0 52.0745 , and γ = 4.7447
Hence, the gain K is calculated as follows:
K = 52.8728 14.1794
Note that these previous numerical outcomes and therefore the feedback gain K were obtained by solving the LMI (77) in Theorem 1 with a priori selection of ϵ and δ ¯ . Thus, to demonstrate (numerically) the feasibility of the LMI (77), it is essential to vary the two parameters ϵ and δ ¯ . To streamline the complexity of the computation involved in solving the LMI problem, specific values of ϵ and δ ¯ are selected, allowing the LMI problem to be either feasible or unfeasible. The chosen values for ϵ include 10 2 , 10 1 , 1.0 , 10 1 , 10 2 , and 10 3 , while for δ ¯ , the values are 1.64 , 1.63 , 1.5 , 1.0 , 0.7 , 0.62 , and 0.61 . Thus, we solve the LMI (77) in Theorem 1 for each possible combination of these two parameters ϵ and δ ¯ . In the following, only the resulting gain K will be presented.
Table 2 illustrates the obtained numerical outcomes of the gain K by resolving the LMI (77) in Theorem 1 for these possible various values of ϵ and δ ¯ and without considering the two LMIs (95a) and (95b) for reducing the magnitude of the gain K . In this table, the symbol ( ! ) represents an unfeasible LMI. Notably, the LMI was found to be feasible for values of δ ¯ between 0.62 and 1.63 . Thus, the LMI problem is unfeasible for all δ ¯ 0.61 and for all δ ¯ 1.64 . Moreover, notice from Table 2 that as the parameter ϵ decreases and the parameter δ ¯ increases, the feedback gain K increases substantially, and for the two values ϵ = 10 2 and ϵ = 10 3 , the gain K becomes extremely large and is not practicable. For these values of the parameter ϵ , the gain K cannot be considered in the controller for reliable control of the joint exoskeleton robot.
To enhance the achieved numerical outcomes presented in Table 2 while ensuring a feasible controller, it is imperative to diminish the feedback gain K . To accomplish this objective, we introduce the two LMIs denoted by (95a) and (95b) and subsequently minimize the two parameters 1 and 2 . In Table 3, we showcase the numerical outcomes for the feedback matrix gain K with identical parameter values for ϵ and δ ¯ as those used in Table 2, in addition to considering the two supplementary LMIs (95a) and (95b). The data in Table 3 clearly demonstrate that the magnitudes of the gains K are notably smaller than those in Table 2. For certain combinations of the parameters ϵ and δ ¯ , a substantial reduction in the size of K is observed. Nevertheless, for some other cases, there is only a marginal reduction in the individual elements of the gain matrix K . Consequently, based on the findings in Table 3, the most favorable value for the parameter ϵ that yields satisfactory results, and consequently, a reasonable magnitude (in the order of 10 2 ) for the feedback gain K , is ϵ = 0.1 .
We provide the graphical results shown in Figure 3 using the gain K described by Equation (116) within the suggested affine state-feedback controller (25). It is evident that the exoskeleton robot traveled exactly to θ d = 40 , the desired location. Moreover, once the knee exoskeleton robot is stable at the optimal position θ d , the control effort u decreases to the desired control.

7.2. Results Obtained for an Unknown Parameter ϵ and a Fixed Parameter δ ¯

We investigate different values of the parameter δ ¯ to determine the associated values of the parameter ϵ and the matrix gain K , in compliance with the LMI-based stability requirements formulated in Theorem 2, which considers a fixed parameter δ ¯ and an unknown parameter ϵ . We provide the obtained numerical results in Table 4 by addressing the LMI problem obtained from Theorem 2 and by integrating the extra LMI conditions specified by (95a) and (95b). Similarly, the LMI-based minimization problem is found to be unfeasible for all δ ¯ 0.61 and δ ¯ 1.64 . Moreover, for all feasible cases, the feedback gain K is small and realizable; hence, the obtained outcome is quite satisfactory.
Therefore, we provide the graphical results given in Figure 4 using the gain K corresponding to the value of δ ¯ = 0.9 , as presented in Table 4 for the adopted controller described by (25). As before, the figures clearly demonstrate that the actuated knee exoskeleton is effectively regulated to the desired condition. Additionally, regulation endeavor u is almost negligible at the equilibrium point.

7.3. Results Obtained for a Fixed Parameter ϵ and an Unknown Parameter δ ¯

We formulate LMI stability requirements based on a fixed parameter ϵ and an unknown parameter δ ¯ in Theorem 3. Next, we look into various ϵ values to determine the values of the gain K and the corresponding parameter δ ¯ . The results of resolving the LMI minimization issue in Theorem 3 and integrating the two additional LMI conditions (95a) and (95b) are shown in Table 5. In the present case, the LMI minimization problem is found to be unfeasible for all ϵ 2.75 . Moreover, except for the case ϵ 2.8 , the acquired values of the gain K are small and acceptable for practical application. In addition, for all values of the parameter ϵ (and for the feasible LMI problem), we obtained almost the same highest value, δ ¯ max , of the parameter δ ¯ , and then δ ¯ max 0.81 .
By employing the matrix feedback gain K corresponding to the value of ϵ = 3.3 as provided in Table 5, in the adopted affine state-feedback controller defined by (25), we produced the graphical outcomes that are shown in Figure 5. These figures demonstrate the actuated knee exoskeleton system’s successful control and achievement of its target condition. Furthermore, at equilibrium, the control effort u approaches zero.

7.4. Results Obtained for Unknown Parameters ϵ and δ ¯

We now consider the fourth design method presented in Section 5.2.4. Theorem 4 addresses the two unknown parameters ϵ and δ ¯ , outlining the developed LMI requirements for stabilization and the associated minimization problem. By solving the LMI problem and using the two additional LMI conditions described by (95a) and (95b), we derive the subsequent outcomes for the gain K and the minimal value, ϵ min of the parameter ϵ , and the maximal value, δ ¯ max , of the parameter δ ¯ :
K = 3.2384 1.1943 , ϵ min = 6.0827 , and δ ¯ max = 0.8422
We provide the graphical results presented in Figure 6 by using the gain K stated in (117) in the proposed controller (25). The actuated knee exoskeleton robot reaches stability in the intended condition. Furthermore, there is essentially no control effort once the knee exoskeleton system is stabilized.

7.5. Discussion

It is noteworthy that the suggested controller uses feedback gains derived from four distinct methods to efficiently handle the control difficulty of the knee exoskeleton robot’s position. Thus, as previously seen in Figure 3a, Figure 4a, Figure 5a and Figure 6a, the joint exoskeleton robot is controlled to the desired position θ d , resulting in the convergence of the angular position error ϕ to zero. Furthermore, as demonstrated in Figure 3b, Figure 4b, Figure 5b and Figure 6b, the angular velocity error ϕ ˙ approaches zero. In all four cases, it displays variations that are attributed to the perturbing torque’s presence ⁢Δ t . These outcomes show how resilient the controller is to the lumped disturbance.
In Figure 3d, Figure 4d, Figure 5d and Figure 6d, the lumped disturbance applied to the robotic system is depicted by the torque load ⁢Δ t . The lumped torque is represented as a signal varying between δ ¯ and δ ¯ , primarily implemented between 2 and 7 s. Accordingly, the simulation results are displayed in Figure 3, Figure 4, Figure 5 and Figure 6 under the influence of the lumped disturbing torque ⁢Δ t . It is clear that oscillations near the point of equilibrium are induced by the knee exoskeleton system. The regulated knee exoskeleton system returns to its desired state when the perturbing torque decreases. As indicated in Table 6, it is important to note that we assumed δ ¯ = 0.8 in the first example, δ ¯ = 0.9 in the second, and δ ¯ = 0.8101 in the third case. In the fourth case, δ ¯ = 0.8422 . Simulation results demonstrate that the state feedback control law effectively counteracts the perturbing torque’s effects, ensuring that the knee exoskeleton robot remains in the desired state.
Figure 3c–Figure 6c illustrate the temporal evolution of the control law u, showing that the knee exoskeleton stabilizes under the lumped disturbance with u approaching near-zero. As shown in Figure 7a and Figure 7b, the four approaches demonstrate the controller’s effectiveness but differ in stabilization times: approximately 1.8 s for the first method, under 2.8 s for the second, less than 1 s for the third, and about 1.4 s for the fourth. Initial control efforts (Figure 7c) also vary, with values of 37, 1.4 , 22, and 2.2 for the first, second, third, and fourth methods, respectively. While all techniques effectively stabilize the system, differences in stabilization time and control effort highlight the need for further investigation under varied conditions, including different lumped disturbances.
In our implementation, the computationally intensive step of solving the LMIs is performed offline during the design phase using MATLAB’s LMI Toolbox, specifically the mincx function. This process was measured to take approximately 0.0528 seconds on a standard PC, ensuring an efficient offline design process. For real-time implementation, the resulting control law involves only matrix multiplications, which execute in less than 0.029 ms on lightweight embedded processors, demonstrating the suitability of the proposed approach for wearable exoskeletons.
To further evaluate and thereby quantify the performance and efficacy of the adopted affine state-feedback control law in terms of the four different design approaches, we employ various metrics, namely the Root Mean Squared Error (RMSE), the Mean Squared Error (MSE), the Mean Absolute Error (MAE), the Control Effort Indicator (CEI) and the Maximum Absolute Torque Indicator (MATI). The mathematical expressions of these indicators are provided in Appendix A.
Notice that the indicator CEI u evaluates the control effort applied by the proposed control law u to the exoskeleton at the knee joint. Moreover, the indicator MATI u indicates the maximum value realized when applying the controller u. It is important to mention that in all previous simulations, the controller u reaches its maximum/minimum at the beginning of the simulation, and this reached value depends entirely on the initial condition and also on the feedback gain K . As noted previously, the same initial condition was adopted for all the simulations.
The different values of these indicators evaluated for the four scenarios/approaches are given in Table 7. It is clear that for the four approaches, the first three indicators, MAE, MSE, and RMSE, are small. However, what is comparable is the value of the last indicator; that is, MATI u . For the first and third approaches, this indicator was found to be very high: approximately 37 in the first approach and 22.5 in the third approach. As a result, the control effort indicator CEI u was found to be around 1.34 for these two cases, which is relatively high compared to the values obtained via the two other approaches. In contrast, for the second and fourth approaches, the values of the indicator MATI u are very small: approximately 1.37 for the second approach and 2.26 for the fourth approach. Hence, these results show the superiority of these two approaches over the first and third approaches.
Furthermore, by comparing the second and fourth approaches, we reveal that there is a difference between the results of the remaining indicators. Indeed, it is obvious that the values of the indicators MAE ϕ , MSE ϕ , and RMSE ϕ , were decreased for the fourth approach. Thus, the position control of the knee exoskeleton was improved in this approach compared to that in the second approach.

7.6. Comparison with the Classical PID Controller

Let us consider the development presented in Section 6.2 for the classical PID controller. The objective of this part is to compare the findings obtained from the PID controller with those obtained from the affine state-feedback controller employed in this research. Then, as discussed at the end of Section 6.2, let us consider the LMI conditions designed in Section 5.2.4, then the LMI-based minimization issue proposed in Theorem 4. By considering the matrices in (113), the same value of the desired position θ d = 40 , and the same value of the decay rate ζ of the candidate Lyapunov function ζ = 2 , we obtain, by considering the PID controller, the following results of the gain K , the minimal value, ϵ min of the parameter ϵ , and the maximal value, δ ¯ max , of the parameter δ ¯ :
K = 6.8920 1.6166 7.2216 , ϵ min = 16.5029 , and δ ¯ max = 0.8146
Note that the three gains of the PID controller (104) are equal to K p = 6.8920 , K v = 1.6166 , and K i = 7.2216 . It is clear that compared to the gain K in (117) of the affine state-feedback controller, the gains (the proportional and derivative parts) of the PID control law are slightly larger. Moreover, the maximum bound of the disturbance δ ¯ max by considering the PID controller is found to be smaller than that obtained with the affine controller adopted in this work. Furthermore, the value of ϵ min is relatively larger than that in (117). The difference between the two values is around 10, which is considerably high. The clear difference in the values of K p , δ ¯ max , and more obviously ϵ min reveals the superiority of the adopted affine state-feedback control law compared to the classical PID controller, and also compared to the classical PD controller as discussed in Section 6.1.
We achieved the graphical outcomes depicted in Figure 8 by using the conventional PID controller (104) and taking the feedback gain K specified in (118) into consideration. When the lumped disturbance ⁢Δ t is administered over a duration of 2–7 s, the knee exoskeleton robot is able to be controlled and stabilized at the intended position. Nonetheless, when juxtaposed with the simulation outcomes depicted in Figure 6, the knee exoskeleton’s reaction under the classical PID controller reveals unsatisfactory (degraded) results. Indeed, in Figure 8a, and compared to Figure 6a, the angular position error ϕ experiences an important deviation/decrease below the zero axis. The same remark holds for Figure 8b compared to Figure 6b, where the angular velocity error ϕ ˙ is decreased by around 50 [deg/s]. Moreover, these differences in the results of ϕ and ϕ ˙ , and even in the presence of the integral action, provoked the increase in the control effort applied to the exoskeleton robot, as seen in Figure 8c, compared to Figure 6b. As depicted in Table 6, at the beginning of the control process, the classical PID controller exhibits a control effort around 5 [Nm], whereas the proposed affine state-feedback controller starts around 2 [Nm]. When the knee exoskeleton moves and the lumped disturbance is absent, the PID controller’s control effort reaches a maximum value of approximately 1 [Nm], which is relatively higher than the 0.25 [Nm] value achieved by the affine state-feedback controller.
Furthermore, by evaluating various performance indicators (see Appendix A), the results shown in Table 7 were obtained when applying the classical PID controller with the fourth LMI design approach. These results include the following: MAE ϕ = 0.0417 , MAE ϕ ˙ = 0.1520 , MSE ϕ = 0.0134 , MSE ϕ ˙ = 0.1343 , RMSE ϕ = 0.1156 , RMSE ϕ ˙ = 0.3665 , CEI u = 0.5182 , and MATI u = 4.8115 . Compared to the values obtained in Table 7 for the fourth design approach of the affine state-feedback controller, all of the indicators derived from the PID controller are relatively higher.
Therefore, the affine state-feedback controller outperforms the classical PID controller in all aspects, as demonstrated by the simulation results presented in this section. These results validate the superior performance of the proposed controller over classical PD and PID methods, as also supported by previous experimental studies [17,63,64]. This lays the foundation for future practical implementation, where the proposed controller can be validated under real-world conditions.

7.7. Comparison with Existing Works

Several classical control strategies, such as PD and PID controllers, have been extensively studied in the literature for exoskeleton control. Munadi et al. (2018) designed and simulated a PID controller for a lower-limb exoskeleton, achieving good performance for systems with mild nonlinearities. However, these classical PID methods face challenges when applied to more complex exoskeletons with significant nonlinearities, resulting in decreased stability and position control accuracy [63]. Similarly, Touati et al. (2017) found that their PID controller struggled to maintain stability in the presence of dynamic disturbances during lower-limb rehabilitation [64]. Liu et al. (2021) introduced an adaptive PID controller enhanced by particle swarm optimization, showing improved performance. However, this approach remains vulnerable to system variations and external disturbances, limiting its robustness [17].
In contrast, our approach based on LMIs provides notable improvements over these classical methods. LMIs offer a robust framework that effectively handles system nonlinearities, uncertainties, and external disturbances. Our simulations demonstrate a significant reduction in position errors compared to classical PID and PD approaches, with improved system performance and stability. Unlike classical controllers, which may struggle under varying conditions, our method offers enhanced dynamic stability and better management of static errors, making it particularly effective for exoskeletons that must operate in complex and unpredictable environments.
The LMI-based method offers a systematic, optimization-driven approach to control design, ensuring reliable performance even under significant model uncertainties and external disturbances. Its robustness is evident from simulation results, consistently surpassing classical PID and PD controllers in position control accuracy and stability. By addressing the limitations of traditional methods, this approach enhances system stability and performance, showcasing practical advantages for future experimental applications in exoskeleton systems.

7.8. Towards Real-Life Implementation in Rehabilitation: A Strategic Outlook

In this study, the theoretical development and simulation-based validation of the proposed exoskeleton control driver were the primary focus. However, it is recognized that the translation of this approach into real-world rehabilitation settings is a crucial next step. Therefore, a key direction for future research lies in the practical implementation of the proposed control system.
Wearable exoskeletons have gained significant recognition as essential assistive technologies, particularly in rehabilitation and elderly care. As highlighted by Rupal et al. (2017), the growing demand for assistive exoskeletons, particularly for the elderly, emphasizes the need for systems that support independent living and promote a high quality of life. While much of the research has concentrated on medical applications for paraplegics and trauma patients, there is a notable shift toward developing exoskeletons for non-medical uses, which could play a pivotal role in assisting elderly individuals in their daily activities [7]. Similarly, Li et al. (2020) demonstrated that lower-limb exoskeletons (LLEs) can be compactly designed with modular actuation systems, ensuring high performance while minimizing mechanical complexity. Their work also validated the integration of ergonomic systems with control mechanisms that assist walking, offering insights into the design of systems that could eventually be adapted for rehabilitation [71].
The implementation of the proposed driver in real rehabilitation environments involves challenges such as hardware integration, real-time performance, and managing human–exoskeleton interactions while ensuring patient safety, comfort, and adaptability. Bio-inspired controllers, as highlighted by Ruiz et al. [72], replicate human locomotion principles to enable natural interactions and effective assistance in tasks like walking and stair climbing. To transition the proposed driver to practical use, key steps include: (i) integrating the control system with exoskeleton hardware, (ii) conducting pilot tests with patients to assess performance under diverse conditions, (iii) refining the system using real-time feedback, and (iv) ensuring flexibility for adaptation to different exoskeleton models and protocols. Adaptive control methods and real-time feedback mechanisms, such as user-friendly interfaces and enhanced safety features, are essential for continuous monitoring and timely adjustments, addressing the dynamic needs of rehabilitation environments.
Although the practical implementation of the proposed driver is beyond the scope of this study, the theoretical approach presented here provides a robust foundation for future experimental research. Future work will focus on adapting the control system to real rehabilitation environments, validating its effectiveness, and addressing the challenges that arise during practical implementation. Insights from recent studies, such as those by Rupal et al. (2017) [7], Li et al. (2020) [71], and Ruiz et al. (2017) [72], will offer valuable guidance for the development and clinical testing of the system.

8. Conclusions and Future Directions

The primary objective of this research was to control the position of a knee exoskeleton robot. To achieve this, we employed an affine state-feedback controller technique to regulate the robot’s movement during rehabilitation sessions, taking into account its complex nonlinear dynamics and inherent disturbances. As a result, we developed four methods for establishing LMI conditions to ensure stability in a controlled knee exoskeleton. These methods utilize an extended dynamic model to capture the differences between the linear approximation and the nonlinear model. These methods involve formulating the LMI requirements for the feedback gain in the control scheme using several lemmas. Additionally, we conducted a comparison with classical PD and PID controllers. The numerical and simulation findings effectively illustrate the stabilization of the controlled knee exoskeleton robot. This validation confirms the proposed LMI conditions and highlights the effectiveness of the affine state-feedback control law in addressing the robust control challenge under study and confirms the validity of the proposed LMI conditions. Furthermore, the results indicate that the selected affine state-feedback control approach outperforms the traditional PID and PD controllers.
Simulations have been conducted in the present study to validate the proposed control methodology. Future work will involve experimental validation using a physical lower-limb exoskeleton robot. The planned experiments will include elderly and pediatric participants in clinical and controlled laboratory conditions to assess the actual performance of the proposed controller. Program parameters such as stability, precision, and user comfort will be evaluated to determine whether the proposed approach is suitable for real-life rehabilitation settings. To bridge the gap between theory and reality, complex modeling and simulation environments, including Gazebo, CoppeliaSim, and MuJoCo, will be employed to emulate practical scenarios. Additionally, a new LMI-based control technique will be developed. The controller will be extended to handle uncertainties and external disturbances, such as state estimation through an observer. Future work will also involve further development of the LMI framework to address more complex rehabilitation tasks, including the movement of multiple lower-limb joints such as the knee, ankle, and hip, while focusing on energy minimization. The uncertainties will be modeled in detail to assess their impact on the controller’s performance. Furthermore, the performance of the developed system will be compared with modern control methods, including adaptive control and artificial intelligence-based control systems. This comparison will be extended to high-DoF rehabilitation exoskeletons to cover a wide range of clinical applications. Finally, field tests will be conducted to evaluate the efficiency of the proposed system in real rehabilitation scenarios, with particular emphasis on patient safety, comfort, and adaptability to individual needs. Efforts will also be made to explore low-cost design improvements to facilitate the adoption of the proposed method in clinical practice.

Author Contributions

Formal analysis, S.J., H.G. and J.N.; investigation, S.J., H.G. and J.N.; methodology, S.J. and H.G.; project administration, H.G.; software, S.J. and H.G.; supervision, H.G. and J.N.; validation, H.G. and J.N.; visualization, H.G. and J.N.; writing—original draft, S.J.; writing—review and editing, S.J., H.G. and J.N. All authors have read and agreed to the published version of the manuscript.

Funding

This research received no external funding.

Institutional Review Board Statement

Not applicable.

Informed Consent Statement

Not applicable.

Data Availability Statement

The original contributions presented in this study are included in the article. Further inquiries can be directed to the corresponding authors.

Conflicts of Interest

The authors declare no conflicts of interest.

Appendix A

The following metrics are employed to assess the performance of the adopted affine state-feedback control:
  • Mean Absolute Error (MAE):
    MAE ψ = 1 N i = 1 N ψ ( i )
    where ψ stands for the error signal: ψ ϕ , ϕ ˙ .
  • Mean Squared Error (MSE):
    MSE ψ = 1 N i = 1 N ψ ( i ) 2
  • Root Mean squared error (RMSE):
    RMSE ψ = 1 N i = 1 N ψ ( i ) 2
  • Control Effort Indicator (CEI):
    CEI u = 1 N i = 1 N u ( i ) 2
  • Maximum Absolute Torque Indicator (MATI):
    MATI u = max u

References

  1. Gerber, A.M.; Botes, R.; Mostert, A.; Vorster, A.; Buskens, E. A cohort study of elderly people in Bloemfontein, South Africa, to determine health-related quality of life and functional abilities. S. Afr. Med. J. 2016, 106, 298–301. [Google Scholar] [CrossRef] [PubMed]
  2. Boubaker, O. Medical and Healthcare Robotics: New Paradigms and Recent Advances, 1st ed.; Medical Robots and Devices: New Developments and Advances; Elsevier: Amsterdam, The Netherlands; Academic Press: Cambridge, MA, USA, 2023. [Google Scholar]
  3. Ergin, M.A.; Patoglu, V. A self-adjusting knee exoskeleton for robot-assisted treatment of knee injuries. In Proceedings of the 2011 IEEE/RSJ International Conference on Intelligent Robots and Systems, San Francisco, CA, USA, 25–30 September 2011; IEEE: Piscataway, NJ, USA, 2011; pp. 4917–4922. [Google Scholar]
  4. Veerbeek, J.M.; Langbroek-Amersfoort, A.C.; Van Wegen, E.E.; Meskers, C.G.; Kwakkel, G. Effects of robot-assisted therapy for the upper limb after stroke: A systematic review and meta-analysis. Neurorehabilit. Neural Repair 2017, 31, 107–121. [Google Scholar] [CrossRef] [PubMed]
  5. Young, A.J.; Ferris, D.P. State of the art and future directions for lower limb robotic exoskeletons. IEEE Trans. Neural Syst. Rehabil. Eng. 2016, 25, 171–182. [Google Scholar] [CrossRef] [PubMed]
  6. Hong, Y.W.; King, Y.; Yeo, W.; Ting, C.; Chuah, Y.; Lee, J.; Chok, E.T. Lower extremity exoskeleton: Review and challenges surrounding the technology and its role in rehabilitation of lower limbs. Aust. J. Basic Appl. Sci. 2013, 7, 520–524. [Google Scholar]
  7. Rupal, B.S.; Rafique, S.; Singla, A.; Singla, E.; Isaksson, M.; Virk, G.S. Lower-limb exoskeletons: Research trends and regulatory guidelines in medical and non-medical applications. Int. J. Adv. Robot. Syst. 2017, 14, 1729881417743554. [Google Scholar] [CrossRef]
  8. Bergamasco, M.; Herr, H. Human–robot augmentation. In Springer Handbook of Robotics; Springer: Cham, Switzerland, 2016; pp. 1875–1906. [Google Scholar]
  9. Clemson, L.; Singh, M.A.F.; Bundy, A.; Cumming, R.G.; Manollaras, K.; O’Loughlin, P.; Black, D. Integration of balance and strength training into daily life activity to reduce rate of falls in older people (the LiFE study): Randomised parallel trial. BMJ 2012, 345, e4547. [Google Scholar] [CrossRef]
  10. Baragash, R.S.; Aldowah, H.; Ghazal, S. Virtual and augmented reality applications to improve older adults’ quality of life: A systematic mapping review and future directions. Digit. Health 2022, 8, 20552076221132099. [Google Scholar] [CrossRef]
  11. Van der Loos, H.M.; Reinkensmeyer, D.J.; Guglielmelli, E. Rehabilitation and health care robotics. In Springer Handbook of Robotics; Springer: Cham, Switzerland, 2016; pp. 1685–1728. [Google Scholar]
  12. Faraj, M.A.; Maalej, B.; Derbel, N. Optimal sliding mode controller for lower limb rehabilitation exoskeleton in constrained environments. Indones. J. Electr. Eng. Comput. Sci. 2023, 30, 1458–1469. [Google Scholar] [CrossRef]
  13. Esquenazi, A.; Talaty, M.; Jayaraman, A. Powered exoskeletons for walking assistance in persons with central nervous system injuries: A narrative review. PM&R 2017, 9, 46–62. [Google Scholar]
  14. Kalita, B.; Narayan, J.; Dwivedy, S.K. Development of active lower limb robotic-based orthosis and exoskeleton devices: A systematic review. Int. J. Soc. Robot. 2021, 13, 775–793. [Google Scholar] [CrossRef]
  15. Bergmann, L.; Voss, D.; Leonhardt, S.; Ngo, C. Lower-Limb Exoskeleton With Compliant Actuators: Human Cooperative Control. IEEE Trans. Med. Robot. Bionics 2023, 5, 717–729. [Google Scholar] [CrossRef]
  16. Gambhire, S.; Kishore, D.R.; Londhe, P.; Pawar, S. Review of sliding mode based control techniques for control system applications. Int. J. Dyn. Control 2021, 9, 363–378. [Google Scholar] [CrossRef]
  17. Liu, J.; Fang, H.; Xu, J. Online adaptive PID control for a multi-joint lower extremity exoskeleton system using improved particle swarm optimization. Machines 2021, 10, 21. [Google Scholar] [CrossRef]
  18. Topini, A.; Sansom, W.; Secciani, N.; Bartalucci, L.; Ridolfi, A.; Allotta, B. Variable admittance control of a hand exoskeleton for virtual reality-based rehabilitation tasks. Front. Neurorobot. 2022, 15, 789743. [Google Scholar] [CrossRef]
  19. Baud, R.; Manzoori, A.R.; Ijspeert, A.; Bouri, M. Review of control strategies for lower-limb exoskeletons to assist gait. J. Neuroeng. Rehabil. 2021, 18, 119. [Google Scholar] [CrossRef]
  20. Faraj, M.A.; Maalej, B.; Derbel, N.; Naifar, O. Adaptive Fractional-Order Super-Twisting Sliding Mode Controller for Lower Limb Rehabilitation Exoskeleton in Constraint Circumstances Based on the Grey Wolf Optimization Algorithm. Math. Probl. Eng. 2023, 2023, 9641673. [Google Scholar] [CrossRef]
  21. Zaway, I.; Jallouli-Khlif, R.; Maaleja, B.; Medhaffar, H.; Derbela, N. Multi-objective Fractional Order PID Controller Optimization for Kid’s Rehabilitation Exoskeleton. Int. J. Robot. Control Syst. 2023, 3, 32–49. [Google Scholar] [CrossRef]
  22. Shi, D.; Zhang, W.; Zhang, W.; Ding, X. A review on lower limb rehabilitation exoskeleton robots. Chin. J. Mech. Eng. 2019, 32, 74. [Google Scholar] [CrossRef]
  23. Narayan, J.; Abbas, M.; Patel, B.; Dwivedy, S.K. Adaptive RBF neural network-computed torque control for a pediatric gait exoskeleton system: An experimental study. Intell. Serv. Robot. 2023, 16, 549–564. [Google Scholar] [CrossRef]
  24. Saeed, M.T.; Gul, J.Z.; Kausar, Z.; Mughal, A.M.; Din, Z.M.U.; Qin, S. Design of Model-Based and Model-Free Robust Control Strategies for Lower Limb Rehabilitation Exoskeletons. Appl. Sci. 2022, 12, 3973. [Google Scholar] [CrossRef]
  25. Islam, M.R.; Assad-Uz-Zaman, M.; Rahman, M.H. Design and control of an ergonomic robotic shoulder for wearable exoskeleton robot for rehabilitation. Int. J. Dyn. Control 2020, 8, 312–325. [Google Scholar] [CrossRef]
  26. Brahmi, B.; Saad, M.; Luna, C.O.; Archambault, P.S.; Rahman, M.H. Passive and active rehabilitation control of human upper-limb exoskeleton robot with dynamic uncertainties. Robotica 2018, 36, 1757–1779. [Google Scholar] [CrossRef]
  27. Al Rezage, G.; Tokhi, M.O. Fuzzy PID control of lower limb exoskeleton for elderly mobility. In Proceedings of the 2016 IEEE International Conference on Automation, Quality and Testing, Robotics (AQTR), Cluj-Napoca, Romania, 19–21 May 2016; IEEE: Piscataway, NJ, USA, 2016; pp. 1–6. [Google Scholar]
  28. Lee, T.; Lee, D.; Song, B.; Baek, Y.S. Design and control of a polycentric knee exoskeleton using an electro-hydraulic actuator. Sensors 2019, 20, 211. [Google Scholar] [CrossRef] [PubMed]
  29. Heo, Y.; Choi, H.J.; Lee, J.W.; Cho, H.S.; Kim, G.S. Motion-Based Control Strategy of Knee Actuated Exoskeletal Gait Orthosis for Hemiplegic Patients: A Feasibility Study. Appl. Sci. 2023, 14, 301. [Google Scholar] [CrossRef]
  30. Jenhani, S.; Gritli, H. An LMI-based robust state-feedback controller design for the position control of a knee rehabilitation exoskeleton robot: Comparative analysis. Meas. Control 2024, 57, 1326–1346. [Google Scholar] [CrossRef]
  31. Jenhani, S.; Gritli, H. A Composite Robust Position Control Design for an Actuated Knee Rehabilitation Exoskeleton. In Proceedings of the 2023 20th International Multi-Conference on Systems, Signals & Devices (SSD), Mahdia, Tunisia, 20–23 February 2023; pp. 129–134. [Google Scholar]
  32. Jiang, J.; Chen, P.; Peng, J.; Qiao, X.; Zhu, F.; Zhong, J. Design and optimization of lower limb rehabilitation exoskeleton with a multiaxial knee joint. Biomimetics 2023, 8, 156. [Google Scholar] [CrossRef]
  33. Boyd, S.; El-Ghaoui, L.; Feron, E.; Balakrishnan, V. Linear Matrix Inequalities in System and Control Theory, 1st ed.; Studies in Applied and Numerical Mathematics; Society for Industrial and Applied Mathematics (SIAM): Philadelphia, PA, USA, 1994; Volume 15. [Google Scholar]
  34. VanAntwerp, J.G.; Braatz, R.D. A tutorial on linear and bilinear matrix inequalities. J. Process Control 2000, 10, 363–385. [Google Scholar] [CrossRef]
  35. Skelton, R.E. Linear matrix inequality techniques in optimal control. In Encyclopedia of Systems and Control; Springer: Cham, Switzerland, 2021; pp. 1112–1121. [Google Scholar]
  36. Liu, K.Z. LMI approach to robust control. In Encyclopedia of Systems and Control; Springer: Berlin/Heidelberg, Germany, 2021; pp. 1152–1158. [Google Scholar]
  37. Velandia, C.; Celedón, H.; Tibaduiza, D.A.; Torres-Pinzón, C.; Vitola, J. Design and control of an exoskeleton in rehabilitation tasks for lower limb. In Proceedings of the 2016 XXI Symposium on Signal Processing, Images and Artificial Vision (STSIVA), Bucaramanga, Colombia, 31 August–2 September 2016; IEEE: Piscataway, NJ, USA, 2016; pp. 1–6. [Google Scholar]
  38. Ibarra, J.; Moussa, K.; Lauber, J. Human Torque Estimation for an LMI-based Convex Control Rehabilitation Strategy using Assistive Robots. In Proceedings of the American Control Conference 2024, Toronto, ON, Canada, 10–12 July 2024; p. 7. [Google Scholar]
  39. Gaino, R.; Covacic, M.R.; Cardim, R.; Sanches, M.A.; De Carvalho, A.A.; Biazeto, A.R.; Teixeira, M.C. Discrete Takagi-Sugeno fuzzy models applied to control the knee joint movement of paraplegic patients. IEEE Access 2020, 8, 32714–32726. [Google Scholar] [CrossRef]
  40. Huang, Y.C.; Hu, H.; Chen, C.H.; Chen, Y.J.; Chi, K.C. Assistive robot design for lower limbs rehabilitation using fuzzy control. Int. J. Fuzzy Syst. 2021, 23, 2384–2395. [Google Scholar] [CrossRef]
  41. Chen, M.; Luo, X.; Wang, X.; Liu, H.; Mo, Y. TS Fuzzy-Model-Based Tracking Control of Lower Limb Exoskeleton Rehabilitation Robot. In Proceedings of the 2024 IEEE International Conference on Cybernetics and Intelligent Systems (CIS) and IEEE International Conference on Robotics, Automation and Mechatronics (RAM), Hangzhou, China, 8–11 August 2024; IEEE: Piscataway, NJ, USA, 2024; pp. 81–86. [Google Scholar]
  42. Luzanilla, J.C.A.; Lauber, J.; Simoneau-Buessinger, E.; Cremoux, S. Nonlinear Convex Control for Robotic Assistive Therapy via LMIs. In Proceedings of the Workshop on Assistance and Service Robotics in a Human Environment: From Personal Mobility Aids to Rehabilitation-Oriented Robotics in the International Conference on Intelligent Robots 2018 (IROS 2018), Madrid, Spain, 1–5 October 2018. [Google Scholar]
  43. Chen, W.; Zhang, B.; Tan, X.; Zhao, Y.; Liu, L.; Zhao, X. Hip–Knee–Ankle Rehabilitation Exoskeleton with Compliant Actuators: From Human–Robot Interaction Control to Clinical Evaluation. IEEE Trans. Robot. 2024, 41, 269–288. [Google Scholar] [CrossRef]
  44. Abdullahi, A.M.; Chaichaowarat, R. Sensorless estimation of human joint torque for robust tracking control of lower-limb exoskeleton assistive gait rehabilitation. J. Sens. Actuator Netw. 2023, 12, 53. [Google Scholar] [CrossRef]
  45. Laubscher, C.A.; Sawicki, J.T. A robust impedance controller for improved safety in human–robot interaction. J. Dyn. Syst. Meas. Control 2021, 143, 091004. [Google Scholar] [CrossRef]
  46. Luo, S.; Androwis, G.; Adamovich, S.; Nunez, E.; Su, H.; Zhou, X. Robust walking control of a lower limb rehabilitation exoskeleton coupled with a musculoskeletal model via deep reinforcement learning. J. Neuroeng. Rehabil. 2023, 20, 34. [Google Scholar] [CrossRef] [PubMed]
  47. Liu, L.; Misgeld, B.J.; Pomprapa, A.; Leonhardt, S. A testable robust stability framework for the variable impedance control of 1-DOF exoskeleton with variable stiffness actuator. IEEE Trans. Control Syst. Technol. 2021, 29, 2728–2737. [Google Scholar] [CrossRef]
  48. Arceo, J.C.; Yu, L.; Bai, S. Robust sensor fusion and biomimetic control of a lower-limb exoskeleton with multimodal sensors. IEEE Trans. Autom. Sci. Eng. 2024. early access. [Google Scholar] [CrossRef]
  49. Dutta, D.; Sen, S.; Aruchamy, S.; Mandal, S. Prevalence of post-stroke upper extremity paresis in developing countries and significance of m-Health for rehabilitation after stroke—A review. Smart Health 2022, 23, 100264. [Google Scholar] [CrossRef]
  50. Yepes, J.C.; Rúa, S.; Osorio, M.; Pérez, V.Z.; Moreno, J.A.; Al-Jumaily, A.; Betancur, M.J. Human-robot interaction torque estimation methods for a lower limb rehabilitation robotic system with uncertainties. Appl. Sci. 2022, 12, 5529. [Google Scholar] [CrossRef]
  51. Rifaï, H.; Mohammed, S.; Hassani, W.; Amirat, Y. Nested saturation based control of an actuated knee joint orthosis. Mechatronics 2013, 23, 1141–1149. [Google Scholar] [CrossRef]
  52. Daachi, M.E.; Madani, T.; Daachi, B.; Djouani, K. A radial basis function neural network adaptive controller to drive a powered lower limb knee joint orthosis. Appl. Soft Comput. 2015, 34, 324–336. [Google Scholar] [CrossRef]
  53. Madani, T.; Daachi, B.; Djouani, K. Non-singular terminal sliding mode controller: Application to an actuated exoskeleton. Mechatronics 2016, 33, 136–145. [Google Scholar] [CrossRef]
  54. Aljuboury, A.S.; Hameed, A.H.; Ajel, A.R.; Humaidi, A.J.; Alkhayyat, A.; Mhdawi, A.K.A. Robust Adaptive Control of Knee Exoskeleton-Assistant System Based on Nonlinear Disturbance Observer. Actuators 2022, 11, 78. [Google Scholar] [CrossRef]
  55. Arof, S.; Noorsal, E.; Yahaya, S.Z.; Hussain, Z.; Mohd Ali, Y.; Abdullah, M.H.; Safie, M.K. Adaptive Sliding Mode Feedback Control Algorithm for a Nonlinear Knee Extension Model. Machines 2023, 11, 732. [Google Scholar] [CrossRef]
  56. Qin, F.; Zhao, H.; Zhen, S.; Zhang, Y. Adaptive robust control for lower limb rehabilitation robot with uncertainty based on Udwadia–Kalaba approach. Adv. Robot. 2020, 34, 1012–1022. [Google Scholar] [CrossRef]
  57. Li, Y.; Ke, J.; Zeng, J. Tracking control for lower limb rehabilitation robots based on polynomial nonlinear uncertain models. Int. J. Robust Nonlinear Control 2021, 31, 2186–2204. [Google Scholar] [CrossRef]
  58. Han, J.; Yang, S.; Xia, L.; Chen, Y.H. Deterministic adaptive robust control with a novel optimal gain design approach for a fuzzy 2-DOF lower limb exoskeleton robot system. IEEE Trans. Fuzzy Syst. 2020, 29, 2373–2387. [Google Scholar] [CrossRef]
  59. Gritli, H.; Belghith, S. Robust feedback control of the underactuated Inertia Wheel Inverted Pendulum under parametric uncertainties and subject to external disturbances: LMI formulation. J. Frankl. Inst. 2018, 355, 9150–9191. [Google Scholar] [CrossRef]
  60. Jenhani, S.; Gritli, H. LMI-based design of an affine PD controller for the robust stabilization of the knee joint of a lower-limb rehabilitation exoskeleton. In Proceedings of the 2023 IEEE International Conference on Advanced Systems and Emergent Technologies (IC_ASET), Hammamet, Tunisia, 29 April–1 May 2023; IEEE: Piscataway, NJ, USA, 2023; pp. 1–7. [Google Scholar]
  61. Wang, Z.; Yang, C.; Zhang, S.; Zhang, S.; Yi, C.; Ding, Z.; Wei, B.; Jiang, F. Knee Flexion-Assisted Method for Human-Exoskeleton System. IEEE Trans. Neural Syst. Rehabil. Eng. 2023, 31, 2800–2808. [Google Scholar] [CrossRef]
  62. Khamar, M.; Edrisi, M. Designing a backstepping sliding mode controller for an assistant human knee exoskeleton based on nonlinear disturbance observer. Mechatronics 2018, 54, 121–132. [Google Scholar] [CrossRef]
  63. Munadi, M.; Nasir, M.; Ariyanto, M.; Iskandar, N.; Setiawan, J. Design and simulation of PID controller for lower limb exoskeleton robot. In Proceedings of the AIP Conference Proceedings; AIP Publishing: Melville, NY, USA, 2018; Volume 1983, p. 13. [Google Scholar]
  64. Touati, N.; SAIDI, I.; Mbarek, H.B.H. PID Control of a Lower Limb Rehabilitation Exoskeleton. Rehabilitation 2024, 7, 8. [Google Scholar] [CrossRef]
  65. Teng, L.; Gull, M.A.; Bai, S. PD-based fuzzy sliding mode control of a wheelchair exoskeleton robot. IEEE/ASME Trans. Mechatronics 2020, 25, 2546–2555. [Google Scholar] [CrossRef]
  66. Aphiratsakun, N.; Parnichkun, M. Fuzzy based Gains Tuning of PD controller for joint position control of AIT Leg Exoskeleton-I (ALEX-I). In Proceedings of the 2008 IEEE International Conference on Robotics and Biomimetics, Bangkok, Thailand, 22–25 February 2009; IEEE: Piscataway, NJ, USA, 2009; pp. 859–864. [Google Scholar]
  67. Sergey, J.; Sergei, S.; Andrey, Y. Comparative analysis of iterative LQR and adaptive PD controllers for a lower limb exoskeleton. In Proceedings of the 2016 IEEE International Conference on Cyber Technology in Automation, Control, and Intelligent Systems (CYBER), Chengdu, China, 19–22 June 2016; IEEE: Piscataway, NJ, USA, 2016; pp. 239–244. [Google Scholar]
  68. Gutierrez, L.B.; Lewis, F.L.; Lowe, J.A. Implementation of a neural network tracking controller for a single flexible link: Comparison with PD and PID controllers. IEEE Trans. Ind. Electron. 1998, 45, 307–318. [Google Scholar] [CrossRef]
  69. Uniyal, J.; Joshi, M.; Juneja, P.K. Set point tracking capability and comparitive response of PI-PD controller with PI, PD and PID controller. In Proceedings of the 2016 International Conference on Advances in Computing Communication, & Automation (ICACCA) (Spring), Dehradun, India, 8–9 April 2016; IEEE: Piscataway, NJ, USA, 2016; pp. 1–6. [Google Scholar]
  70. Sherwani, K.I.; Kumar, N.; Chemori, A.; Khan, M.; Mohammed, S. RISE-based adaptive control for EICoSI exoskeleton to assist knee joint mobility. Robot. Auton. Syst. 2020, 124, 103354. [Google Scholar] [CrossRef]
  71. Li, Y.; Guan, X.; Han, X.; Tang, Z.; Meng, K.; Shi, Z.; Penzlin, B.; Yang, Y.; Ren, J.; Yang, Z.; et al. Design and preliminary validation of a lower limb exoskeleton with compact and modular actuation. IEEE Access 2020, 8, 66338–66352. [Google Scholar] [CrossRef]
  72. Ruiz Garate, V.; Parri, A.; Yan, T.; Munih, M.; Molino Lova, R.; Vitiello, N.; Ronsse, R. Experimental validation of motor primitive-based control for leg exoskeletons during continuous multi-locomotion tasks. Front. Neurorobot. 2017, 11, 15. [Google Scholar] [CrossRef]
Figure 1. Visual depiction of the knee exoskeleton’s geometry [30], adopted from [51].
Figure 1. Visual depiction of the knee exoskeleton’s geometry [30], adopted from [51].
Applsci 15 00404 g001
Figure 2. Simulated dynamic model of the knee-joint rehabilitation exoskeleton robot implemented in MATLAB/Simulink.
Figure 2. Simulated dynamic model of the knee-joint rehabilitation exoskeleton robot implemented in MATLAB/Simulink.
Applsci 15 00404 g002
Figure 3. Simulation results obtained based on the first designed method. Temporal variation of: (a) the angular position error ϕ , (b) the angular velocity error ϕ ˙ , (c) the affine state-feedback controller u, and (d) the lumped disturbance ⁢Δ t .
Figure 3. Simulation results obtained based on the first designed method. Temporal variation of: (a) the angular position error ϕ , (b) the angular velocity error ϕ ˙ , (c) the affine state-feedback controller u, and (d) the lumped disturbance ⁢Δ t .
Applsci 15 00404 g003
Figure 4. Simulation results obtained according to the second designed method. Temporal variation of: (a) the angular position error ϕ , (b) the angular velocity error ϕ ˙ , (c) the affine state-feedback controller u, and (d) the lumped disturbance ⁢Δ t .
Figure 4. Simulation results obtained according to the second designed method. Temporal variation of: (a) the angular position error ϕ , (b) the angular velocity error ϕ ˙ , (c) the affine state-feedback controller u, and (d) the lumped disturbance ⁢Δ t .
Applsci 15 00404 g004
Figure 5. Simulation results obtained relying to the third designed method. Temporal variation of: (a) the angular position error ϕ , (b) the angular velocity error ϕ ˙ , (c) the affine state-feedback controller u, and (d) the lumped disturbance ⁢Δ t .
Figure 5. Simulation results obtained relying to the third designed method. Temporal variation of: (a) the angular position error ϕ , (b) the angular velocity error ϕ ˙ , (c) the affine state-feedback controller u, and (d) the lumped disturbance ⁢Δ t .
Applsci 15 00404 g005
Figure 6. Simulation results obtained using the fourth designed method. Temporal variation of: (a) the angular position error ϕ , (b) the angular velocity error ϕ ˙ , (c) the affine state-feedback controller u, and (d) the lumped disturbance ⁢Δ t .
Figure 6. Simulation results obtained using the fourth designed method. Temporal variation of: (a) the angular position error ϕ , (b) the angular velocity error ϕ ˙ , (c) the affine state-feedback controller u, and (d) the lumped disturbance ⁢Δ t .
Applsci 15 00404 g006
Figure 7. Comparison of the four approaches: Temporal variation of (a) the angular position error ϕ , (b) the angular velocity error ϕ ˙ , (c) the affine state-feedback controller u, and (d) the lumped disturbance ⁢Δ t .
Figure 7. Comparison of the four approaches: Temporal variation of (a) the angular position error ϕ , (b) the angular velocity error ϕ ˙ , (c) the affine state-feedback controller u, and (d) the lumped disturbance ⁢Δ t .
Applsci 15 00404 g007
Figure 8. Simulation results obtained via the fourth design method and by applying the classical PID controller proposed in Section 6.2. (a) Temporal variation of the angular position error ϕ , (b) temporal variation of the angular velocity error ϕ ˙ , (c) temporal evolution of the applied PID controller, and (d) the applied lumped disturbance ⁢Δ t .
Figure 8. Simulation results obtained via the fourth design method and by applying the classical PID controller proposed in Section 6.2. (a) Temporal variation of the angular position error ϕ , (b) temporal variation of the angular velocity error ϕ ˙ , (c) temporal evolution of the applied PID controller, and (d) the applied lumped disturbance ⁢Δ t .
Applsci 15 00404 g008
Table 1. Parameter values for the adopted knee-joint rehabilitation exoskeleton robot [54,60].
Table 1. Parameter values for the adopted knee-joint rehabilitation exoskeleton robot [54,60].
ParameterValueUnit
ν 0.323kg· m 2 /rad
m 0.000105kg
l 0.25m
f v 0.35N·m·s/rad
f s 0.059N·m/A
g9.8N
Table 2. Numerical results, K T , of the LMI (77) in Theorem 1 for different values of ϵ and δ ¯ and without the two LMIs (95a) and (95b) for reducing the size of K .
Table 2. Numerical results, K T , of the LMI (77) in Theorem 1 for different values of ϵ and δ ¯ and without the two LMIs (95a) and (95b) for reducing the size of K .
δ ¯ ϵ 100101 10 1 10 2 10 3
1.64(!)(!)(!)(!)(!)(!)
1.63 10.08 3.50 31.64 9.49 351.95 53.26 10 3 × 5.37 0.41 10 4 × 4.50 0.41 10 5 × 4.45 0.41
1.50 14.19 4.77 22.68 7.50 146.01 28.84 749.10 93.00 10 4 × 1.02 0.07 10 5 × 1.46 0.05
1.00 16.42 5.23 16.72 5.34 54.76 14.50 351.05 43.78 10 3 × 3.43 0.31 10 4 × 3.18 0.27
0.70 16.40 5.22 16.70 5.33 54.07 14.34 349.52 43.64 10 3 × 3.42 0.31 10 4 × 3.17 0.27
0.62 14.24 4.78 22.88 7.55 125.62 25.32 739.74 91.96 10 4 × 1.00 0.07 10 5 × 1.23 0.05
0.61(!)(!)(!)(!)(!)(!)
Table 3. Numerical results, K T , of the LMI (77) in Theorem 1 for different values of ϵ and δ ¯ , and by considering the two LMIs (95a) and (95b) for reducing the size of the gain K .
Table 3. Numerical results, K T , of the LMI (77) in Theorem 1 for different values of ϵ and δ ¯ , and by considering the two LMIs (95a) and (95b) for reducing the size of the gain K .
δ ¯ ϵ 100101 10 1 10 2 10 3
1.64 (!)(!)(!)(!)(!)(!)
1.63 0.94 0.55 4.47 2.45 60.58 29.35 10 3 × 1.20 0.51 10 4 × 2.44 1.02 10 5 × 4.26 1.76
1.5 0.48 0.39 1.36 0.72 8.53 4.65 138.25 64.21 10 3 × 2.82 1.20 10 4 × 5.77 2.40
1.0 0.41 0.35 0.81 0.50 3.53 1.93 43.43 21.50 847.50 369.38 10 4 × 1.72 0.72
0.7 0.41 0.35 0.81 0.50 3.52 1.92 43.40 21.42 841.18 365.35 10 4 × 1.72 0.72
0.62 0.48 0.39 1.35 0.72 8.39 4.58 136.10 63.12 10 3 × 2.76 1.17 10 4 × 5.64 2.34
0.61 (!)(!)(!)(!)(!)(!)
Table 4. Numerical results of the feedback gain K and the optimal/minimal value ϵ min of the parameter ϵ obtained for some values of the parameter δ ¯ by resolving the LMI minimization issue in Theorem 2 and incorporating the two LMIs (95a) and (95b) for reducing the size of K .
Table 4. Numerical results of the feedback gain K and the optimal/minimal value ϵ min of the parameter ϵ obtained for some values of the parameter δ ¯ by resolving the LMI minimization issue in Theorem 2 and incorporating the two LMIs (95a) and (95b) for reducing the size of K .
δ ¯ K ϵ min
0.61 (!)(!)
0.62 2.75 1.67 3.85
0.7 2.00 1.04 2.13
0.8 1.95 1.00 2.00
0.9 1.96 1.01 2.03
1.1 2.06 1.09 2.28
1.3 2.27 1.26 2.77
1.5 2.77 1.68 3.89
1.6 3.91 2.66 6.30
1.63 7.10 5.35 12.66
1.64 (!)(!)
Table 5. Numerical results of the feedback gain K and the optimal/maximal value δ ¯ max obtained for various values of the parameter ϵ by resolving the LMI issue in Theorem 3 and considering the two additional LMIs (95a) and (95b).
Table 5. Numerical results of the feedback gain K and the optimal/maximal value δ ¯ max obtained for various values of the parameter ϵ by resolving the LMI issue in Theorem 3 and considering the two additional LMIs (95a) and (95b).
ϵ K δ ¯ max
10.00 2.57 0.98 0.83
5.00 5.35 1.60 0.81
4.00 10.08 2.35 0.81
3.70 14.42 2.89 0.81
3.30 32.25 4.52 0.81
3.00 121.85 9.11 0.81
2.80 3033.50 46.80 0.81
2.75(!)(!)
Table 6. Performance metrics for the affine state-feedback control law and PID controller: feedback gain, disturbance torque, stabilization time, and initial control effort.
Table 6. Performance metrics for the affine state-feedback control law and PID controller: feedback gain, disturbance torque, stabilization time, and initial control effort.
IndicatorApproach 1Approach 2Approach 3Approach 4PID Controller
K T 52.87 14.18 1.96 1.01 32.25 4.52 3.24 1.20 6.89 1.62 7.22
δ ¯ 0.80 0.90 0.81 0.84 0.81
t s 1.8 2.8 1.0 1.4 2.5
u t = 0 37.0 1.4 22.0 2.2 4.9
Table 7. Evaluation of the performance of the adopted affine state-feedback control law for the four approaches and the PID controller in terms of RMSE, MSE, MAE, CEI, and MATI.
Table 7. Evaluation of the performance of the adopted affine state-feedback control law for the four approaches and the PID controller in terms of RMSE, MSE, MAE, CEI, and MATI.
IndicatorApproach 1Approach 2Approach 3Approach 4PID Controller
MAE ϕ 0.02050.05710.01380.03960.0417
MAE ϕ ˙ 0.08500.10930.10710.10920.1520
MSE ϕ 0.00730.02380.00540.01720.0134
MSE ϕ ˙ 0.08900.03650.16330.05210.1343
RMSE ϕ 0.08550.15440.07320.13100.1156
RMSE ϕ ˙ 0.29830.19120.40410.22830.3665
CEI u 1.33600.18011.34600.25690.5182
MATI u 36.91241.368422.51642.26104.8115
Disclaimer/Publisher’s Note: The statements, opinions and data contained in all publications are solely those of the individual author(s) and contributor(s) and not of MDPI and/or the editor(s). MDPI and/or the editor(s) disclaim responsibility for any injury to people or property resulting from any ideas, methods, instructions or products referred to in the content.

Share and Cite

MDPI and ACS Style

Jenhani, S.; Gritli, H.; Narayan, J. Robust Position Control of a Knee-Joint Rehabilitation Exoskeleton Using a Linear Matrix Inequalities-Based Design Approach. Appl. Sci. 2025, 15, 404. https://doi.org/10.3390/app15010404

AMA Style

Jenhani S, Gritli H, Narayan J. Robust Position Control of a Knee-Joint Rehabilitation Exoskeleton Using a Linear Matrix Inequalities-Based Design Approach. Applied Sciences. 2025; 15(1):404. https://doi.org/10.3390/app15010404

Chicago/Turabian Style

Jenhani, Sahar, Hassène Gritli, and Jyotindra Narayan. 2025. "Robust Position Control of a Knee-Joint Rehabilitation Exoskeleton Using a Linear Matrix Inequalities-Based Design Approach" Applied Sciences 15, no. 1: 404. https://doi.org/10.3390/app15010404

APA Style

Jenhani, S., Gritli, H., & Narayan, J. (2025). Robust Position Control of a Knee-Joint Rehabilitation Exoskeleton Using a Linear Matrix Inequalities-Based Design Approach. Applied Sciences, 15(1), 404. https://doi.org/10.3390/app15010404

Note that from the first issue of 2016, this journal uses article numbers instead of page numbers. See further details here.

Article Metrics

Back to TopTop