Evaluation of Infrared Thermography Dataset for Delamination Detection in Reinforced Concrete Bridge Decks
Abstract
1. Introduction
- i
- Adopted publicly available IRT dataset of in-service bridge deck for training, validating, and testing DCNN model;
- ii
- Considered different levels of preprocessing on the performance of the model;
- iii
- Compared the DCNN model’s performance with the image-based method adopted on the same dataset.
1.1. Infrared Thermography (IRT)
1.2. DCNN Application in Segmentation
1.3. U-Net Encoder–Decoder Architecture
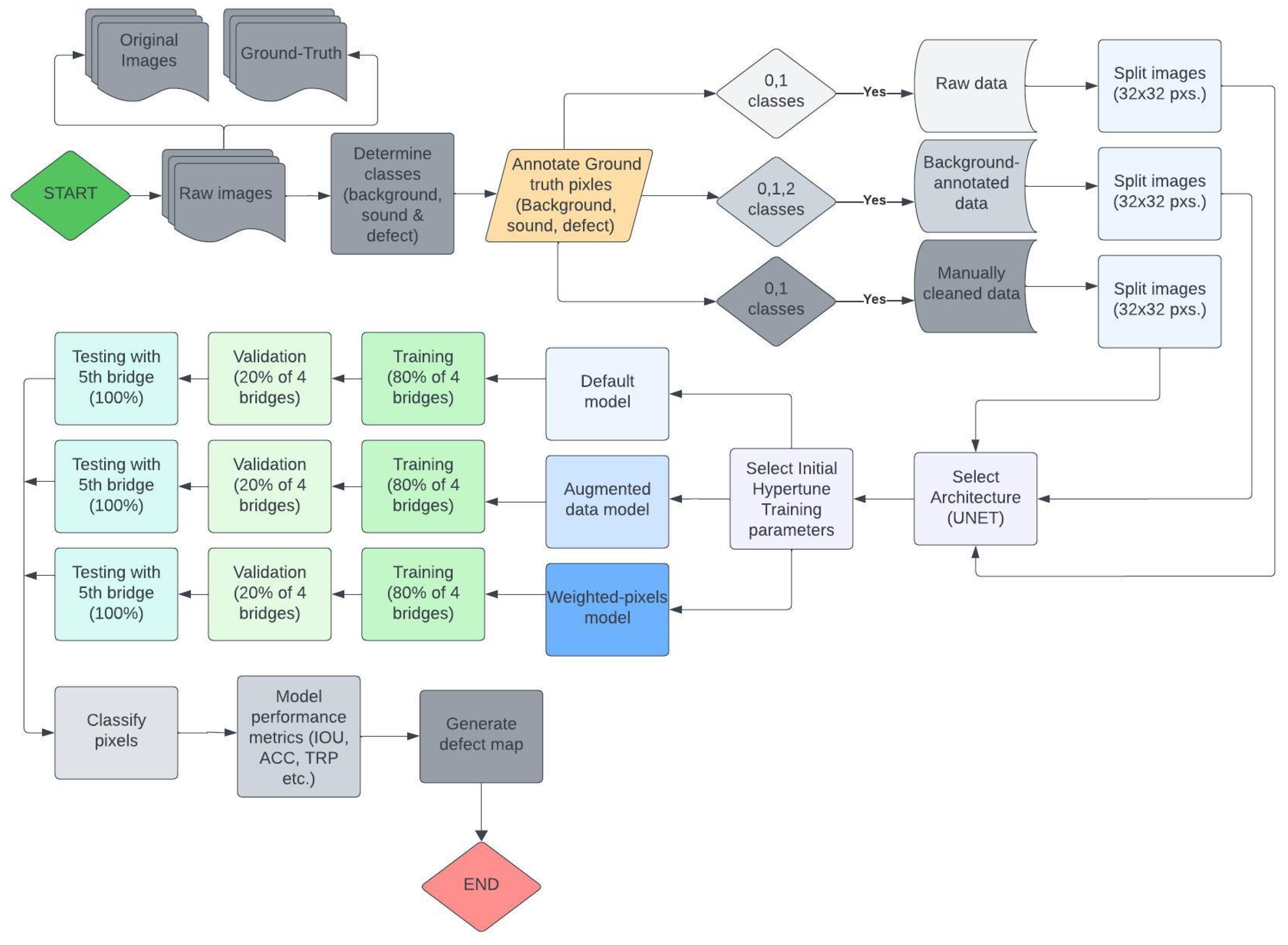
2. Research Methodology and Dataset
2.1. Data Acquisition and Ground Truth for Validation
- i.
- RD—The developed ground truth images were preprocessed such that the sound and background pixels were labeled zeros (0), and the delaminated pixels were labeled ones (1), showing a binary pixel annotation and classification problem.
- ii
- MD—After sub-dividing the image of 32 × 32 pixels, the blocks for the background pixels outside the bridge deck’s ROI were manually hand-picked and excluded from the ground truth and corresponding dataset. This thereby reduces the number of image blocks for each bridge deck. Similarly, the pixels were annotated as two classes (binary classification): sound (0) and delaminated (1).
- iii
- BD—The dataset was preprocessed such that the sound pixels were labeled zeros (0), delaminated pixels were labeled as ones (1), and the background pixels outside the deck’s ROI were annotated as twos (2). This presents three (3) classes with multiple classifications. The images were split into 32 × 32 sub-images based on the recommended least sizes for the selected UNET architecture [27].
2.2. Model Selection and Training
2.3. Data Balancing and Augmentation
2.4. Model Performance Evaluation Metrics
3. Results and Discussion
3.1. Raw Annotated Data (RD)
3.2. Background Annotated Data (BD)
3.3. Manually Cleaned Annotated Data (MD)
3.4. Semantic Segmentation Maps
3.5. Limitations of Study
4. Conclusions
- i.
- Preprocessing and annotation approach adopted before model development had a significant effect on the outcome of the results.
- ii
- The model trained with the raw annotated dataset (RD) with base hyper-tune parameters without pixel balancing and augmentation showed the best performance for all the bridges. This is the case when the global accuracy (GA) was used for the evaluation of the model’s performance. The GA ranged from the least 0.644 for Park River North Bound (PRNB) to the highest value of 0.773 for Park River South Bound (PRSB).
- iii
- The model trained with the raw annotated dataset (RD) with base hyper-tune parameters and pixel balancing showed the best performance for all the bridges. This is considered when at least three-out-of-six performance metrics were highest. All the bridges had the highest metrics for precision, true negative rate (TNR), and F1 score.
- iv
- A combination of multiple metrics is more adequate for model evaluation. In this study, a combination of precision, true negative rate (TNR), and F1 score with the semantic segmentation maps were used to evaluate the models’ performance and select the optimal model.
- v
- The models trained with the balanced datasets showed distinctive segmentation of the background, sound, and delaminated pixels compared to other models trained with manually cleaned and background annotated datasets (MD and BD).
- vi
- The scale, shear, and rotation augmentation parameters had no significant effect on the performance of the models. Considering the models being balanced alone or with augmentation, there was a performance improvement based on precision, TPR, and FI scores.
Author Contributions
Funding
Data Availability Statement
Acknowledgments
Conflicts of Interest
References
- Lehman, M. The American Society of Civil Engineers’ Report Card on America’s Infrastructure. In Women in Infrastructure; Springer International Publishing: Cham, Germany, 2022; pp. 5–21. [Google Scholar] [CrossRef]
- Graybeal, B.A.; Phares, B.M.; Rolander, D.D.; Moore, M.; Washer, G. Visual inspection of highway bridges. J. Nondestruct. Eval. 2002, 21, 67–83. [Google Scholar] [CrossRef]
- Dorafshan, S.; Maguire, M. Bridge inspection: Human performance, unmanned aerial systems, and automation. J. Civ. Struct. Health Monit. 2018, 8, 443–476. [Google Scholar] [CrossRef]
- Dorafshan, S.; Thomas, R.J.; Maguire, M. Comparison of deep convolutional neural networks and edge detectors for image-based crack detection in concrete. Constr. Build. Mater. 2018, 186, 1031–1045. [Google Scholar] [CrossRef]
- Rens, K.L.; Wipf, T.J.; Klaiber, F.W. Review of nondestructive evaluation techniques of civil infrastructure. J. Perform. Constr. Facil. 1997, 11, 152–160. [Google Scholar] [CrossRef]
- Gucunski, N.; Kee, S.-H.; La, H.; Basily, B.; Maher, A. Delamination and concrete quality assessment of concrete bridge decks using a fully autonomous RABIT platform. Struct. Monit. Maint. 2015, 2, 19–34. [Google Scholar] [CrossRef]
- Gucunski, N.; Maher, A.; Ghasemi, H. Condition assessment of concrete bridge decks using a fully autonomous robotic NDE platform. Bridge Struct. 2013, 9, 123–130. [Google Scholar] [CrossRef]
- Oh, T.; Kee, S.-H.; Arndt, R.W.; Popovics, J.S.; Zhu, J. Comparison of NDT methods for assessment of a concrete bridge deck. J. Eng. Mech. 2013, 139, 305–314. [Google Scholar] [CrossRef]
- Rathod, H.; Gupta, R. Sub-surface simulated damage detection using Non-Destructive Testing Techniques in reinforced-concrete slabs. Constr. Build. Mater. 2019, 215, 754–764. [Google Scholar] [CrossRef]
- Yehia, S.; Abudayyeh, O.; Nabulsi, S.; Abdelqader, I. Detection of common defects in concrete bridge decks using nondestructive evaluation Techniques. J. Bridg. Eng. 2007, 12, 215–225. [Google Scholar] [CrossRef]
- Hiasa, S.; Birgul, R.; Catbas, F.N. Infrared thermography for civil structural assessment: Demonstrations with laboratory and field studies. J. Civ. Struct. Health Monit. 2016, 6, 619–636. [Google Scholar] [CrossRef]
- Das, A.; Ichi, E.; Dorafshan, S. Image-Based Corrosion Detection in Ancillary Structures. Infrastructures 2023, 8, 66. [Google Scholar] [CrossRef]
- Ichi, E.; Jafari, F.; Dorafshan, S. SDNET2021: Annotated NDE Dataset for Subsurface Structural Defects Detection in Concrete Bridge Decks. Infrastructures 2022, 7, 107. [Google Scholar] [CrossRef]
- Ichi, E.; Dorafshan, S. Effectiveness of infrared thermography for delamination detection in reinforced concrete bridge decks. Autom. Constr. 2022, 142, 104523. [Google Scholar] [CrossRef]
- Sony, S.; LaVenture, S.; Sadhu, A. A literature review of next-generation smart sensing technology in structural health monitoring. Struct. Control Health Monit. 2019, 26, e2321. [Google Scholar] [CrossRef]
- Rakha, T.; Gorodetsky, A. Review of Unmanned Aerial System (UAS) applications in the built environment: Towards automated building inspection procedures using drones. Autom. Constr. 2018, 93, 252–264. [Google Scholar] [CrossRef]
- Kim, I.H.; Jeon, H.; Baek, S.C.; Hong, W.H.; Jung, H.J. Application of crack identification techniques for an aging concrete bridge inspection using an unmanned aerial vehicle. Sensors 2018, 18, 1881. [Google Scholar] [CrossRef]
- Voutetaki, M.E.; Naoum, M.C.; Papadopoulos, N.A.; Chalioris, C.E. Cracking Diagnosis in Fiber-Reinforced Concrete with Synthetic Fibers Using Piezoelectric Transducers. Fibers 2022, 10, 5. [Google Scholar] [CrossRef]
- Vaghefi, K.; Ahlborn, T.M.; Harris, D.K.; Brooks, C.N. Combined imaging technologies for concrete bridge deck condition assessment. J. Perform. Constr. Facil. 2015, 29, 04014102. [Google Scholar] [CrossRef]
- Qian, Y.; Huang, C.; Han, B.; Cheng, F.; Qiu, S.; Deng, H.; Duan, X.; Zheng, H.; Liu, Z.; Wu, J. Quantitative Analysis of Bolt Loosening Angle Based on Deep Learning. Buildings 2024, 14, 163. [Google Scholar] [CrossRef]
- Wu, J.; He, Y.; Xu, C.; Jia, X.; Huang, Y.; Chen, Q.; Huang, C.; Dadras Eslamlou, A.; Huang, S. Interpretability Analysis of Convolutional Neural Networks for Crack Detection. Buildings 2023, 13, 3095. [Google Scholar] [CrossRef]
- Tran, Q.H.; Han, D.; Kang, C.; Haldar, A.; Huh, J. Effects of ambient temperature and relative humidity on subsurface defect detection in concrete structures by active thermal imaging. Sensors 2017, 17, 1718. [Google Scholar] [CrossRef]
- Sun, Z.; Sun, M.; Siringoringo, D.M.; Dong, Y.; Lei, X. Predicting bridge longitudinal displacement from monitored operational loads with hierarchical CNN for condition assessment. Mech. Syst. Signal Process. 2023, 200, 110623. [Google Scholar] [CrossRef]
- Cheng, C.; Shang, Z.; Shen, Z. Automatic delamination segmentation for bridge deck based on encoder-decoder deep learning through UAV-based thermography. NDT E Int. 2020, 116, 102341. [Google Scholar] [CrossRef]
- Ichi, E.; Dorafshan, S. SDNET2021: Annotated NDE dataset for Structural Defects [Data set]. In UND Datasets; The University of North Dakota: Grand Forks, ND, USA, 2021; Available online: https://commons.und.edu/data/19 (accessed on 21 September 2023).
- Ichi, E.O. Validating NDE Dataset and Benchmarking Infrared Thermography For Delamination Detection In Bridge Decks. Master’s Thesis, University of North Dakota, Grand Forks, ND, USA, 2021. Available online: https://commons.und.edu/theses/4170 (accessed on 30 October 2023).
- Ronneberger, O.; Fischer, P.; Brox, T. U-net: Convolutional networks for biomedical image segmentation. In Medical Image Computing and Computer-Assisted Intervention–MICCAI 2015: 18th International Conference, Munich, Germany, 5–9 October 2015; Proceedings, Part III 18; Springer International Publishing: Berlin, Germany, 2015; pp. 234–241. [Google Scholar]
- Deng, W.; Mou, Y.; Kashiwa, T.; Escalera, S.; Nagai, K.; Nakayama, K.; Matsuo, Y.; Prendinger, H. Vision based pixel-level bridge structural damage detection using a link ASPP network. Autom. Constr. 2020, 110, 102973. [Google Scholar] [CrossRef]
- Avdelidis, N.; Moropoulou, A. Applications of infrared thermography for the investigation of historic structures. J. Cult. Herit. 2004, 5, 119–127. [Google Scholar] [CrossRef]
- Lahiri, B.; Bagavathiappan, S.; Jayakumar, T.; Philip, J. Medical applications of infrared thermography: A review. Infrared Phys. Technol. 2012, 55, 221–235. [Google Scholar] [CrossRef] [PubMed]
- Madding, R.P. Science behind thermography. In International Society for Optics and Photonics; Pratt, W.K., Ed.; Wiley & Sons. Inc.: Hoboken, NJ, USA, 1983; Volume 371, pp. 2–9. [Google Scholar] [CrossRef]
- Washer, G.; Fenwick, R.; Bolleni, N.; Harper, J. Effects of environmental variables on infrared imaging of subsurface features of concrete bridges. Transp. Res. Rec. J. Transp. Res. Board 2009, 2108, 107–114. [Google Scholar] [CrossRef]
- Tomita, K.; Chew, M.Y.L. A Review of infrared thermography for delamination detection on infrastructures and buildings. Sensors 2022, 22, 423. [Google Scholar] [CrossRef] [PubMed]
- Hiasa, S.; Birgul, R.; Catbas, F.N. Effect of defect size on subsurface defect detectability and defect depth estimation for concrete structures by infrared thermography. J. Nondestruct. Eval. 2017, 36, 57. [Google Scholar] [CrossRef]
- Washer, G.; Fenwick, R.; Nelson, S.; Rumbayan, R. Guidelines for thermographic inspection of concrete bridge components in shaded conditions. Transp. Res. Rec. J. Transp. Res. Board 2013, 2360, 13–20. [Google Scholar] [CrossRef]
- Krizhevsky, A.; Sutskever, I.; Hinton, G.E. Imagenet classification with deep convolutional neural networks. Commun. ACM 2017, 60, 84–90. [Google Scholar] [CrossRef]
- Simonyan, K.; Zisserman, A. Very deep convolutional networks for large-scale image recognition. arXiv 2014, arXiv:1409.1556. [Google Scholar]
- He, K.; Zhang, X.; Ren, S.; Sun, J. Deep residual learning for image recognition. In Proceedings of the IEEE Conference on Computer Vision and Pattern Recognition, Las Vegas, NV, USA, 27–30 June 2016; pp. 770–778. [Google Scholar]
- Rosso, M.M.; Aloisio, A.; Randazzo, V.; Tanzi, L.; Cirrincione, G.; Marano, G.C. Comparative deep learning studies for indirect tunnel monitoring with and without Fourier pre-processing. Integr. Comput. Eng. 2023, 31, 213–232. [Google Scholar] [CrossRef]
- Cha, Y.; Choi, W.; Suh, G.; Mahmoudkhani, S.; Büyüköztürk, O. Autonomous structural visual inspection using region-based deep learning for detecting multiple damage types. Comput. Civ. Infrastruct. Eng. 2018, 33, 731–747. [Google Scholar] [CrossRef]
- Pozzer, S.; Azar, E.R.; Rosa, F.D.; Pravia, Z.M.C. Semantic segmentation of defects in infrared thermographic images of highly damaged concrete structures. J. Perform. Constr. Facil. 2021, 35, 04020131. [Google Scholar] [CrossRef]
- Garcia-Garcia, A.; Orts-Escolano, S.; Oprea, S.; Villena-Martinez, V.; Martinez-Gonzalez, P.; Garcia-Rodriguez, J. A survey on deep learning techniques for image and video semantic segmentation. Appl. Soft Comput. 2018, 70, 41–65. [Google Scholar] [CrossRef]
- Long, J.; Shelhamer, E.; Darrell, T. Fully convolutional networks for semantic segmentation. In Proceedings of the IEEE Conference on Computer Vision and Pattern Recognition, Boston, MA, USA, 7–12 June 2015; pp. 3431–3440. [Google Scholar]
- Wang, L.; Li, R.; Zhang, C.; Fang, S.; Duan, C.; Meng, X.; Atkinson, P.M. UNetFormer: A UNet-like transformer for efficient semantic segmentation of remote sensing urban scene imagery. ISPRS J. Photogramm. Remote Sens. 2022, 190, 196–214. [Google Scholar] [CrossRef]
- Nanni, L.; Maguolo, G.; Paci, M. Data augmentation approaches for improving animal audio classification. Ecol. Inform. 2020, 57, 101084. [Google Scholar] [CrossRef]
- Kampffmeyer, M.; Salberg, A.-B.; Jenssen, R. Semantic segmentation of small objects and modeling of uncertainty in urban remote sensing images using deep convolutional neural networks. In Proceedings of the 2016 IEEE Conference on Computer Vision and Pattern Recognition Workshops (CVPRW), Las Vegas, NV, USA, 26 June–1 July 2016; pp. 1–9. [Google Scholar]
- Kumar, S.S.; Abraham, D.M.; Jahanshahi, M.R.; Iseley, T.; Starr, J. Automated defect classification in sewer closed circuit television inspections using deep convolutional neural networks. Autom. Constr. 2018, 91, 273–283. [Google Scholar] [CrossRef]


















| Characteristics | Specifications |
|---|---|
| Thermal Resolution | 640 × 512 pixels |
| Full Frame Rates | 30 Hz (NTSC) 25 Hz (PAL) |
| Spectral Band | 7.5–13.5 μm |
| Pixel Pitch | 17 μm |
| Thermal Imager/Detector Type | Uncooled VOx Microbolometer |
| Digital Zoom | 2×, 4× |
| Field of View | 24° × 19° |
| Focal Length | 9 mm |
| Datasets | Image | RD | MD | MD | ||||||||
|---|---|---|---|---|---|---|---|---|---|---|---|---|
| /Bridge | Resolution | |||||||||||
| Images (32 × 32) | Total Pixels | Del. | Sound | Background | Del. | Sound | Images (32 × 32) | Total Pixels | Del. | Sound | ||
| FRNB * | 1952 × 480 | 915 | 936,960 | 184,833 | 752,127 | 251,309 | 190,601 | 495,048 | 565 | 578,560 | 276,487 | 660,473 |
| FRSB * | 1632 × 416 | 663 | 678,912 | 135,597 | 543,315 | 183,487 | 139,790 | 355,633 | 411 | 420,864 | 202,864 | 476,048 |
| PRMD * | 4352 × 416 | 1768 | 1,819,432 | 354,409 | 1,456,023 | 496,993 | 366,114 | 947,324 | 1188 | 1,216,512 | 537,229 | 1,273,203 |
| PRNB * | 3008 × 384 | 1128 | 1,155,072 | 222,003 | 933,069 | 377,553 | 229,528 | 610,289 | 930 | 952,320 | 360,085 | 794,987 |
| PRSB * | 4192 × 480 | 1965 | 2,012,160 | 429,349 | 1,582,810 | 472,809 | 443,594 | 1,095,756 | 1036 | 1,060,084 | 593,603 | 1,418,557 |
| Optimizer | Stochastic Gradient Descent with Momentum (sgdm) |
|---|---|
| InitialLearnRate | 1 × 10−3 |
| Momentum | 0.8 |
| MaxEpochs | 30 |
| MiniBatchSize | 100 |
| LearnRateSchedule | piecewise |
| GradientThresholdMethod | l2norm |
| GradientThreshold | 0.05 |
| ValidationData | valid |
| ValidationFrequency | 3 |
| VerboseFrequency | 3 |
| Verbose | False |
| Preprocessing | Testing Bridge Name | Model Type | ||||
|---|---|---|---|---|---|---|
| CM | AM1 | AM2 | BM | ABM | ||
| RD | FRNB | FN/R/D | FN/R/A | FN/R/A2 | FN/R/B | FN/R/AB |
| FRSB | FS/R/D | FS/R/A | FS/R/A2 | FS/R/B | FS/R/AB | |
| PRMD | PM/R/D | PM/R/A | PM/R/A2 | PM/R/B | PM/R/AB | |
| PRNB | PN/R/D | PN/R/A | PN/R/A2 | PN/R/B | PN/R/AB | |
| PRSB | PS/R/D | PS/R/A | PS/R/A2 | PS/R/B | PS/R/AB | |
| BD | FRNB | FN/B/D | FN/B/A | FN/B/A2 | FN/B/B | FN/B/AB |
| FRSB | FS/B/D | FS/B/A | FS/B/A2 | FS/B/B | FS/B/AB | |
| PRMD | PM/B/D | PM/B/A | PM/B/A2 | PM/B/B | PM/B/AB | |
| PRNB | PN/B/D | PN/B/A | PN/B/A2 | PN/B/B | PN/B/AB | |
| PRSB | PS/B/D | PS/B/A | PS/B/A2 | PS/B/B | PS/B/AB | |
| MD | FRNB | FN/M/D | FN/M/A | FN/M/A2 | FN/M/B | FN/M/AB |
| FRSB | FS/M/D | FS/M/A | FS/M/A2 | FS/M/B | FS/M/AB | |
| PRMD | PM/M/D | PM/M/A | PM/M/A2 | PM/M/B | PM/M/AB | |
| PRNB | PN/M/D | PN/M/A | PN/M/A2 | PN/M/B | PN/M/AB | |
| PRSB | PS/M/D | PS/M/A | PS/M/A2 | PS/M/B | PS/M/AB | |
| Parameter | Axis | AM1 Models | AM2 Models |
|---|---|---|---|
| Translation (pixels) | X | [−10 10] | [−10 10] |
| Translation (pixels) | X | [−10 10] | [−10 10] |
| Rotation (degrees) | [−20 20] | ||
| Scale | X | [10 10] | |
| Scale | Y | [10 10] | |
| Shear | X | [10 10] | |
| Shear | Y | [10 10] |
| Bridge | Global Accuracy | Bridge | Mean Acc | Bridge | Precision | Bridge | TPR | Bridge | TNR | Bridge | F1 Score | |
|---|---|---|---|---|---|---|---|---|---|---|---|---|
| FRNB | FN/R/D | 0.728 | FN/B/B | 0.650 | FN/R/B | 0.667 | FN/B/B | 0.532 | FN/R/B | 0.872 | FN/R/B | 0.427 |
| FN/M/AB | 0.506 | FN/M/AB | 0.494 | FN/M/D | 0.263 | FN/B/Aa | 0.250 | FN/M/AB | 0.669 | FN/B/Aa | 0.282 | |
| FRSB | FS/R/D | 0.736 | FS/B/B | 0.657 | FS/R/B | 0.716 | FS/B/B | 0.558 | FS/R/B | 0.895 | FS/R/B | 0.420 |
| FS/M/B | 0.491 | FS/M/Aa | 0.500 | FS/R/D | 0.247 | FS/B/Aa | 0.273 | FS/B/B | 0.671 | FS/R/D | 0.268 | |
| PRMD | PM/R/D | 0.719 | PM/B/A | 0.641 | PM/R/B | 0.672 | PM/B/B | 0.515 | PM/R/B | 0.876 | PM/R/B | 0.427 |
| PM/M/AB | 0.506 | PM/M/A | 0.496 | PM/M/Aa | 0.270 | PM/B/A | 0.265 | PM/B/AB | 0.675 | PM/B/A | 0.273 | |
| PRNB | PN/R/D | 0.644 | PN/B/B | 0.603 | PN/R/B | 0.674 | PN/B/AB | 0.504 | PN/R/B | 0.793 | PN/R/B | 0.362 |
| PN/R/B | 0.447 | PN/M/A | 0.504 | PN/B/A | 0.248 | PN/R/A | 0.243 | PN/B/AB | 0.529 | PN/R/A | 0.261 | |
| PRSB | PS/R/D | 0.773 | PS/R/B | 0.655 | PS/R/D | 0.239 | PS/B/AB | 0.509 | PS/R/B | 0.899 | PS/M/AB | 0.401 |
| PS/M/AB | 0.485 | PS/M/A | 0.497 | PS/R/B | 0.605 | PS/B/D | 0.269 | PS/M/A | 0.685 | PS/R/D | 0.261 | |
| Maximum | ||||||||||||
| Minimum | ||||||||||||
| Global Acc. | Mean Acc. | Precision | TPR | TNR | F1 Score | |
|---|---|---|---|---|---|---|
| FN/R/D | 0.728 | 0.560 | 0.269 | 0.326 | 0.813 | 0.295 |
| FN/R/A | 0.720 | 0.553 | 0.264 | 0.311 | 0.810 | 0.285 |
| FN/R/A2 | 0.713 | 0.555 | 0.282 | 0.306 | 0.811 | 0.294 |
| FN/R/AB | 0.625 | 0.628 | 0.631 | 0.311 | 0.863 | 0.416 |
| FN/R/B | 0.621 | 0.638 | 0.667 | 0.314 | 0.872 | 0.427 |
| FN/B/D | 0.697 | 0.648 | 0.325 | 0.268 | 0.844 | 0.294 |
| FN/B/A | 0.693 | 0.645 | 0.318 | 0.282 | 0.829 | 0.299 |
| FN/B/A2 | 0.688 | 0.636 | 0.322 | 0.250 | 0.852 | 0.282 |
| FN/B/AB | 0.636 | 0.644 | 0.321 | 0.505 | 0.699 | 0.392 |
| FN/B/B | 0.636 | 0.650 | 0.324 | 0.532 | 0.687 | 0.402 |
| FN/M/D | 0.584 | 0.501 | 0.263 | 0.329 | 0.674 | 0.292 |
| FN/M/A | 0.570 | 0.499 | 0.296 | 0.326 | 0.673 | 0.310 |
| FN/M/A2 | 0.577 | 0.501 | 0.282 | 0.328 | 0.674 | 0.304 |
| FN/M/AB | 0.506 | 0.494 | 0.462 | 0.322 | 0.669 | 0.379 |
| FN/M/B | 0.508 | 0.499 | 0.472 | 0.326 | 0.672 | 0.385 |
| Bridge | FRNB | FRSB | PRMD | PRNB | PRSB | ||||||||||
|---|---|---|---|---|---|---|---|---|---|---|---|---|---|---|---|
| Model | Image-Based | uNet | Increase (%) | Image-Based | uNet | Increase (%) | Image-Based | uNet | Increase (%) | Image-Based | uNet | Increase (%) | Image-Based | uNet | Increase (%) |
| GA | 0.69 | 0.728 | 5.4 | 0.716 | 0.736 | 2.8 | 0.655 | 0.719 | 9.8 | 0.696 | 0.644 | −7.5 | 0.731 | 0.773 | 5.8 |
| F1-sc. | 0.26 | 0.295 | 13.5 | 0.099 | 0.268 | 170.7 | 0.131 | 0.290 | 121.4 | 0.287 | 0.268 | −6.6 | 0.148 | 0.261 | 76.4 |
| TPR | 0.248 | 0.326 | 31.5 | 0.077 | 0.292 | 279.2 | 0.123 | 0.307 | 149.6 | 0.254 | 0.257 | 1.2 | 0.136 | 0.286 | 110.3 |
| TNR | 0.816 | 0.813 | 0.0 | 0.879 | 0.824 | −6.3 | 0.799 | 0.814 | 1.9 | 0.836 | 0.776 | −7.2 | 0.853 | 0.852 | 0.0 |
Disclaimer/Publisher’s Note: The statements, opinions and data contained in all publications are solely those of the individual author(s) and contributor(s) and not of MDPI and/or the editor(s). MDPI and/or the editor(s) disclaim responsibility for any injury to people or property resulting from any ideas, methods, instructions or products referred to in the content. |
© 2024 by the authors. Licensee MDPI, Basel, Switzerland. This article is an open access article distributed under the terms and conditions of the Creative Commons Attribution (CC BY) license (https://creativecommons.org/licenses/by/4.0/).
Share and Cite
Ichi, E.; Dorafshan, S. Evaluation of Infrared Thermography Dataset for Delamination Detection in Reinforced Concrete Bridge Decks. Appl. Sci. 2024, 14, 2455. https://doi.org/10.3390/app14062455
Ichi E, Dorafshan S. Evaluation of Infrared Thermography Dataset for Delamination Detection in Reinforced Concrete Bridge Decks. Applied Sciences. 2024; 14(6):2455. https://doi.org/10.3390/app14062455
Chicago/Turabian StyleIchi, Eberechi, and Sattar Dorafshan. 2024. "Evaluation of Infrared Thermography Dataset for Delamination Detection in Reinforced Concrete Bridge Decks" Applied Sciences 14, no. 6: 2455. https://doi.org/10.3390/app14062455
APA StyleIchi, E., & Dorafshan, S. (2024). Evaluation of Infrared Thermography Dataset for Delamination Detection in Reinforced Concrete Bridge Decks. Applied Sciences, 14(6), 2455. https://doi.org/10.3390/app14062455

