Real-Time Production Scheduling and Industrial Sonar and Their Application in Autonomous Mobile Robots
Abstract
1. Introduction
2. Working Hypothesis—Problem Identification
3. Materials and Methods
- Multi-period hierarchical mechanism: Luo et al. [6] proposed a multi-period hierarchical mechanism to optimise production planning and real-time planning for a hybrid workshop flow.The multi-period hierarchical scheduling (MPHS) mechanism was developed based on the decision procedure, in which the proposed scheduling mechanism contains two levels (shop floor decision and work stage decision) in order to control the workload balance.
- Multi-agent architecture: Shukla et al. [7] developed a multi-agent architecture for a workshop flow.An agent-based architecture was developed that enables the integration of production planning and scheduling, facilitating real-time production scheduling to implement the concept of MAS.
- Genetic algorithms (G. Chryssolouris, V. Subramaniam; Journal of Intelligent Algorithms) [23]: the grid method and genetic algorithm (Q. Yang, M. Yu, S. Liu) [24], the genetic algorithm with particle swarm optimisation (Wang et al.) [25], and the multi-objective optimisation algorithm (Fang et al.) [8].A genetic algorithm (GA) is a method commonly used in the real-time scheduling solutions. In this type of metaheuristic algorithm, the optimisation of search problems is inspired by the process of natural selection, which mimics biological evolution. It belongs to the group of evolutionary algorithms.
- Game theory: Jin Wang et al. [9] proposed an algorithm based on game theory that considers energy consumption.The application of the game theory was based on the idea of using mathematical models of strategic interaction between rational decision makers. Mathematical models of real-time scheduling can be established to improve the production efficiency and reduce energy consumption, based on an infinitely repeated game-stage model.
- Swarm intelligence approach (Rossi) [10].Swarm intelligence (SI) algorithms are based on the collective behavior of decentralised, self-organised systems. They are based on natural systems, but can be applied to artificial systems. They consist of a population of simple agents interacting locally with one another and with their environment.
- Gravitational emulation local search algorithm (Hosseinabadi et al.) [11].To obtains multi-objective solutions to job shop scheduling problems, heuristic algorithms based on the gravitational emulation local search algorithm (GELS) can be used to effectively search the problem space and generate near optimal and quality solutions for seeking and solving NP-complete problems.
- Intelligent Collaborative Mechanism (ICM) and optimisation algorithm, Quian et al. [12]. In order to reduce the impact of the exceptions to the dynamic scheduling, the Intelligent Collaborative Mechanism can be used where negotiations on resource configuration can take place between tasks based on a data-driven ICM framework, Petri-net-based analysis and constraint matrix.
- Planning algorithm based on the Petri net and ant colony heuristic algorithm, Tian et al. [13]. The ant colony algorithm is a probabilistic technique that can be used to solve computational problems that can be reduced to finding the best paths through graphs. Petri net can be used to manufacture graphs. This constitutes metaheuristic optimisation in swarm intelligence methods.
- Software designed in network, Jha et al. [14]. Specific software can be designed to model the Industrial Internet of Things (IIoT) for manufacturing-based applications, analysing resource failures and repair capabilities, transferring work in progress to other processing resources at the same or a remote location, and replacing resources by purchasing new ones.
- Algorithm in cloud ERP, Navin et al. [15]. ERP programs can be used to develop specific algorithms in order to work with multiple variables and multiple objectives in real-time dynamic production planning. The ERP enables the possibility of including data not strictly related to the production area in real-time algorithms, and covers many more variables and objectives indirectly related to production.
- Neighbourhood heuristic (IVNH) algorithm, Otto et al. [16]. This is another metaheuristic method can be used to solve a range of combinatorial optimisation problems for manufacturing. It explores distant neighbourhoods of the current solution to solve linear and nonlinear problems.
- Algorithm based on an improvement to particle swarm optimisation, Tang et al. [17]. Based on particle swarm optimisation (PSO), this is a computational method that optimises a problem by iteratively trying to improve a candidate solution with respect to a given quality measure. Some improvements can be adapted to apply this metaheuristic algorithm to manufacturing processes for dynamic production planning purposes.
- MDSS algorithm to solve manufacturing cases in planning problems where the process and arrival times are intervals (uncertainty), Jiang et al. [18]. In cases of uncertain scheduling problems where the process and arrival times are in intervals, a multi-stage and knowledge-based algorithm can be considered.
- Heterarchical manufacturing systems, (Duffie) [19], contract net protocol (Smith) [26], real-time heterarchical control of dynamic resource allocation and dynamic product routing using a NetLogo simulation Zbib [27].Heterarchical architectures are capable of modelling systems based on the interactions between the entities in manufacturing systems. This model and its application are proposed in the real-time heterarchical control of dynamic resource allocation and dynamic product routing.
- Zero-defect manufacturing (ZDM) methodology: (Psarommatis) [20].Based on traditional and ZDM-oriented events, a methodology was proposed to deal with rescheduling caused by unexpected events. This methodology uses parameters to calculate when the next rescheduling will be performed to effectively respond to these events.
- Augmented reality application and a holonic approach to adapting production rescheduling: (Mourtzis) [21,22].Based on mobile device interfaces and using augmented reality, a holonic approach was proposed, aiming to support dynamic production rescheduling by representing the construction of every holonic manufacturing system in a bottom-up manner by integrating holons that collaborate to provide flexibility and robustness.
4. Objectives and Variables for New Strategies
5. Industrial Sonar Algorithm
6. Industrial Sonar Architecture
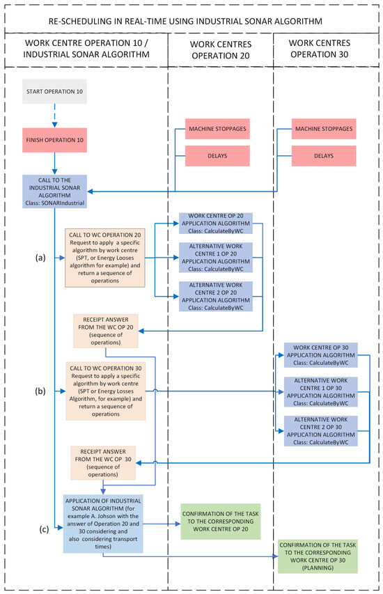
- Communication 1: An information request is sent to the next work centre and its alternative work centres, where the next operation of the production order after the completed operation must be carried out. For example, if operation 10 has been completed, a request is made to the different work centres in which it is possible to carry out operation 20. This request for information requires the application of a specific algorithm to order the tasks of the destination work centre, including the task that can be submitted. A response is requested for the sequence of the operations, applying the algorithm indicated and the information regarding the date and time at which the operation can be completed. The scheduling algorithm used may be the SPT (shortest processing time) or any other work centre scheduling algorithm such as FE, CEF, or ECF, which is an algorithm designed to reduce energy costs.
- Communication 2: On the other hand, a request for information is sent to the alternative work centres where the operation following the current one can be carried out. For example, if the next operation is 20, the request is sent to the work centres where operation 30 can be carried out. This request for information requires the application of a specific algorithm to order the operation tasks at the destination work centre, including the task that is to be submitted. A response is requested for the sequence of the operations, applying the algorithm indicated and the information regarding the date and time at which the operation can be completed. The algorithm may be the SPT (shortest processing time) or any work centre scheduling algorithm such as FE, CEF, or ECF, which is an algorithm designed to reduce energy costs.
- Application of the Industrial Sonar algorithm: Specific algorithms designed for job shop programming can be applied based on the responses of the work centres. To achieve the proposed objectives, the responses of the work centres operating at 20 and 30 can be combined in a specific way.For example, the objective of achieving the lowest makespan, i.e., the shortest total production time of all the operations involved, can be achieved using the Johnson algorithm. This involves initially sequencing the SPT alternately in the work centres for operation 20+ and, at the end, in the work centres of operation 30. This approach allows us to make an optimal decision that minimises the makespan.For more complex examples where the work centre algorithms are invoked, the work centre operations can be organised based on a combination of the makespan, the lowest energy consumption and the lowest carbon footprint. This is similar to using Johnson’s algorithm to optimise the makespan and energy losses, and also incorporates additional criteria to achieve the desired objectives. This may include minimising yjr transport time by communicating with the AMRs responsible for managing transport between work centres.
- Algorithm execution device: To execute the algorithms, a computer or IoT device with sufficient power is required. During testing, the Raspberry Pi 4 (Raspberry Pi Foundation, 2022) and Jetson Nano (NVIDIA, 2022) were selected due to their size and availability.
- Sublime Text 3: This was used as the software editor for the development of the Python programme (Sublime Text, 2022).
- Python version: Python 3.10.5. (Python Software Foundation., 2022).
- SQLite: The software uses the SQLite database (SQLite, 2022) for its versatility in keeping all the necessary information on the device concerning the operations within the work centre.
7. Results and Discussion
8. Conclusions
Author Contributions
Funding
Institutional Review Board Statement
Informed Consent Statement
Data Availability Statement
Conflicts of Interest
Abbreviations
| AMR | Autonomous Mobile Robot |
| AGV | Automatic Guided Vehicle |
| OEE | Overall Equipment Effectiveness |
| SPT | Shortest Process Time |
References
- Kagermann, H.; Lukas, W. Industrie 4.0: With the Internet of Things on the Way to the 4th Industrial Revolution. VDI Nachrichten 2011, 13, 2–3. [Google Scholar]
- Vollmann, T.E.; Berry, W.L.; Clay, D. Manufacturing Planning and Control Systems; McGraw-Hill: New York, NY, USA, 1997. [Google Scholar]
- Brucker, P. Scheduling Algorithms; Springer: Berlin/Heidelberg, Germany, 2006. [Google Scholar]
- Pinedo, M.L. Scheduling Theory, Algorithms and Systems; Springer: New York, NY, USA, 2012. [Google Scholar]
- Romano, C.A. Optimización Metaheurística Para Ingenieros: Aplicaciones en Organización Industrial; Delta Publicaciones: Caceres, Spain, 2017. [Google Scholar]
- Luo, H.; Fang, J.; Huang, G.Q. Real-time scheduling for hybrid flowshop in ubiquitous manufacturing environment. Comput. Ind. Eng. 2015, 84, 12–23. [Google Scholar] [CrossRef]
- Shukla, O.J.; Soni, G.; Kumar, R.; Sujil, V. An agent-based architecture for production scheduling in dynamic job-shop manufacturing system. At-Automatisierungstechnik 2018, 66, 492–502. [Google Scholar] [CrossRef]
- Fang, Y.; Peng, C.; Lou, P.; Zhou, Z.; Hu, J.; Yan, J. Digital-Twin-Based Job Shop Scheduling Toward Smart Manufacturing. IEEE Trans. Ind. Inform. 2019, 15, 6425–6435. [Google Scholar] [CrossRef]
- Wang, J.; Yang, J.; Ren, S.; Liu, Y. Infinitely repeated game based real-time scheduling for low-carbon flexible job shop considering multi-time periods. J. Clean. Prod. 2020, 247, 119093. [Google Scholar] [CrossRef]
- Rossi, A. Flexible job shop scheduling with sequence-dependent setup and transportation times by ant colony with reinforced pheromone relationships. Int. J. Prod. Econ. 2014, 153, 253–267. [Google Scholar] [CrossRef]
- Hosseinabadi, A.A.R.; Siar, H.; Shamshirband, S.; Shojafar, M.; Nasir, M.H.N.M. Using the gravitational emulation local search algorithm to solve the multi-objective flexible dynamic job shop scheduling problem in small and medium enterprises. Ann. Oper. Res. 2015, 229, 451–474. [Google Scholar] [CrossRef]
- Qian, C.; Zhang, Y.; Jiang, C.; Pan, S.; Rong, Y. A real-time data-driven collaborative mechanism in fixed-position assembly systems for smart manufacturing. Robot. Comput.-Integr. Manuf. 2020, 61, 101841. [Google Scholar] [CrossRef]
- Tian, S.; Wang, T.; Zhang, L.; Wu, X. Real-time shop floor scheduling method based on virtual queue adaptive control: Algorithm and experimental results. Measurement 2019, 147, 106689. [Google Scholar] [CrossRef]
- Jha, S.B.; Babiceanu, R.F.; Seker, R. Formal modeling of cyber-physical resource scheduling in IIoT cloud environments. J. Intell. Manuf. 2020, 31, 1149–1164. [Google Scholar] [CrossRef]
- Dev, N.K.; Shankar, R.; Qaiser, F.H. Industry 4.0 and circular economy: Operational excellence for sustainable reverse supply chain performance. Resour. Conserv. Recycl. 2020, 153, 104583. [Google Scholar] [CrossRef]
- Otto, A.; Li, X. Product sequencing in multiple-piece-flow assembly lines. Omega 2020, 91, 102055. [Google Scholar] [CrossRef]
- Tang, D.; Dai, M.; Salido, M.A.; Giret, A. Energy-efficient dynamic scheduling for a flexible flow shop using an improved particle swarm optimization. Comput. Ind. 2016, 81, 82–95. [Google Scholar] [CrossRef]
- Jiang, S.L.; Zheng, Z.; Liu, M. A multi-stage dynamic soft scheduling algorithm for the uncertain steelmaking-continuous casting scheduling problem. Appl. Soft Comput. 2017, 60, 722–736. [Google Scholar] [CrossRef]
- Duffie, N.A. Synthesis of Heterarchical manufacturing systems. Comput. Ind. 1990, 14, 167–174. [Google Scholar] [CrossRef]
- Psarommatis, F.; Martiriggiano, G.; Zheng, X.; Kiritsis, D. A generic methodology for calculating rescheduling time for multiple unexpected events in the era of zero defect manufacturing. Front. Mech. Eng. 2021, 7, 646507. [Google Scholar] [CrossRef]
- Mourtzis, D.; Zogopoulos, V.; Xanthi, F. Augmented reality application to support the assembly of highly customized products and to adapt to production re-scheduling. Int. J. Adv. Manuf. Technol. 2019, 105, 3899–3910. [Google Scholar] [CrossRef]
- Mourtzis, D.; Angelopoulos, J.; Zogopoulos, V. Integrated and adaptive AR maintenance and shop-floor rescheduling. Comput. Ind. 2021, 125, 103383. [Google Scholar] [CrossRef]
- Chryssolouris, G.; Subramaniam, V. Dynamic scheduling of manufacturing job shops using genetic algorithms. J. Intell. Manuf. 2001, 12, 281–293. [Google Scholar] [CrossRef]
- Yang, Q.; Yu, M.; Liu, S.; Chai, Z. Path planning of robotic fish based on genetic algorithm and modified dynamic programming. In Proceedings of the 2011 International Conference on Advanced Mechatronic Systems, Zhengzhou, China, 11–13 August 2011. [Google Scholar]
- Wang, H.; Jiang, Z.; Wang, Y.; Zhang, H.; Wang, Y.H. A two-stage optimization method for energy-saving flexible job-shop scheduling based on energy dynamic characterization. J. Clean. Prod. 2018, 188, 575–588. [Google Scholar] [CrossRef]
- Smith, R.G. The Contract Net Protocol: High-Level Communication and Control in a Distributed Problem Solver. IEEE Trans. Comput. C 1980, 29, 1104–1113. [Google Scholar] [CrossRef]
- Zbib, N.; Pach, C.; Sallez, Y.; Trentesaux, D. Heterarchical production control in manufacturing systems using the potential fields concept. Intell. Manuf. 2012, 23, 1649–1670. [Google Scholar] [CrossRef]
- Dai, M.; Tang, D.; Giret, A.; Salido, M.A. Multi-objective optimization for energy-efficient flexible job shop scheduling problem with transportation constraints. Robot. Comput.-Integr. Manuf. 2019, 59, 143–157. [Google Scholar] [CrossRef]
- Klei, C.M.; Kim, J. AGV dispatching. Int. J. Prod. Res. 1996, 34, 95–110. [Google Scholar] [CrossRef]
- Ulusoy, G.; Sivrikaya-Şerifoǧlu, F.; Bilge, Ü. A genetic algorithm approach to the simultaneous scheduling of machines and automated guided vehicles. Comput. Oper. Res. 1997, 24, 335–351. [Google Scholar] [CrossRef]
- Zhang, Y.; Zhang, G.; Du, W.; Wang, J.; Ali, E.; Sun, S. An optimization method for shopfloor material handling based on real-time and multi-source manufacturing data. Int. J. Prod. Econ. 2015, 165, 282–292. [Google Scholar] [CrossRef]
- Saidi-Mehrabad, M.; Dehnavi-Arani, S.; Evazabadian, F.; Mahmoodian, V. An Ant Colony Algorithm (ACA) for solving the new integrated model of job shop scheduling and conflict-free routing of AGVs. Comput. Ind. Eng. 2015, 86, 2–13. [Google Scholar] [CrossRef]
- Mousavi, M.; Yap, H.J.; Musa, S.N.; Tahriri, F.; Md Dawal, S.Z. Multi-objective AGV scheduling in an FMS using a hybrid of genetic algorithm and particle swarm optimization. PLoS ONE 2017, 12, E0169817. [Google Scholar] [CrossRef]
- Hu, H.; Jia, X.; He, Q.; Fu, Q.; Liu, K. Deep reinforcement learning based AGVs real-time scheduling with mixed rule for flexible shop floor in industry 4.0. Comput. Ind. Eng. 2020, 149, 106749. [Google Scholar] [CrossRef]
- Liu, Q.; Wang, C.; Li, X.; Gao, L. A multi-population co-evolutionary algorithm for green integrated process planning and scheduling considering logistics system. Eng. Appl. Artif. Intell. 2023, 126 Pt C, 107030. [Google Scholar] [CrossRef]









| Strategy | Method |
|---|---|
| Multi-period hierarchical mechanism | Luo et al. [6] |
| Multi-agent architecture | Shukla et al. [7] |
| Genetic algorithm | Fang et al. [8] |
| Games theory | Jin Wang et al. [9] |
| Swarm intelligence approach | Rossi [10] |
| Gravitational emulation local search algorithm | Hosseinabadi et al. [11] |
| ICM—Intelligent Collaborative Mechanism and Optimization Algorithm | Quian et al. [12] |
| Planning algorithm based on Petri net and ant colony heuristic algorithm | Tian et al. [13] |
| Software designed in network | Jha et al. [14] |
| Algorithm in cloud ERP | Navin et al. [15] |
| Neighbourhood heuristic (IVNH) algorithm | Otto et al. [16] |
| Algorithm based on an improvement of particle swarm optimization | Tang et al. [17] |
| MDSS algorithm (uncertainty) | Jiang et al. [18] |
| Heterarchical architectures | Duffie et al. [19] |
| Zero-defect manufacturing (ZDM) | Psarommatis et al. [20] |
| Augmented reality application and holonic approach to adapt production rescheduling | Mourtzis et al. [21,22] |
Disclaimer/Publisher’s Note: The statements, opinions and data contained in all publications are solely those of the individual author(s) and contributor(s) and not of MDPI and/or the editor(s). MDPI and/or the editor(s) disclaim responsibility for any injury to people or property resulting from any ideas, methods, instructions or products referred to in the content. |
© 2024 by the authors. Licensee MDPI, Basel, Switzerland. This article is an open access article distributed under the terms and conditions of the Creative Commons Attribution (CC BY) license (https://creativecommons.org/licenses/by/4.0/).
Share and Cite
Burillo, F.; Lambán, M.-P.; Royo, J.-A.; Morella, P.; Sánchez, J.-C. Real-Time Production Scheduling and Industrial Sonar and Their Application in Autonomous Mobile Robots. Appl. Sci. 2024, 14, 1890. https://doi.org/10.3390/app14051890
Burillo F, Lambán M-P, Royo J-A, Morella P, Sánchez J-C. Real-Time Production Scheduling and Industrial Sonar and Their Application in Autonomous Mobile Robots. Applied Sciences. 2024; 14(5):1890. https://doi.org/10.3390/app14051890
Chicago/Turabian StyleBurillo, Francisco, María-Pilar Lambán, Jesús-Antonio Royo, Paula Morella, and Juan-Carlos Sánchez. 2024. "Real-Time Production Scheduling and Industrial Sonar and Their Application in Autonomous Mobile Robots" Applied Sciences 14, no. 5: 1890. https://doi.org/10.3390/app14051890
APA StyleBurillo, F., Lambán, M.-P., Royo, J.-A., Morella, P., & Sánchez, J.-C. (2024). Real-Time Production Scheduling and Industrial Sonar and Their Application in Autonomous Mobile Robots. Applied Sciences, 14(5), 1890. https://doi.org/10.3390/app14051890

