Next Article in Journal
Microseismic Electronic Fencing for Monitoring of Transboundary Mining in Mines
Next Article in Special Issue
Unsupervised Image Classification Based on Fully Fuzzy Voronoi Tessellation
Previous Article in Journal
Determining the Compaction Temperature of Warm-Mix Anti-Rutting Asphalt Mixture
Previous Article in Special Issue
Prioritization of Personal Protective Equipment Plans for Construction Projects Based on an Integrated Analytic Network Process and Fuzzy VIKOR Method
 
 
Font Type:
Arial Georgia Verdana
Font Size:
Aa Aa Aa
Line Spacing:
Column Width:
Background:
Article

A Consensus Framework for Evaluating Dispute Resolution Alternatives in International Law Using an Interval-Valued Type-2 Fuzzy TOPSIS Approach

by
Ibrahim Yilmaz
1,* and
Hatice Kubra Ecemis Yilmaz
2
1
Industrial Engineering Department, Engineering and Natural Sciences Faculty, Ankara Yıldırım Beyazıt University (AYBU), Ankara 06010, Turkey
2
International Law Department, Faculty of Law, Ankara Yıldırım Beyazıt University (AYBU), Ankara 06010, Turkey
*
Author to whom correspondence should be addressed.
Appl. Sci. 2024, 14(23), 11046; https://doi.org/10.3390/app142311046
Submission received: 2 November 2024 / Revised: 17 November 2024 / Accepted: 25 November 2024 / Published: 27 November 2024
(This article belongs to the Special Issue Applications of Fuzzy Systems and Fuzzy Decision Making)

Abstract

This research is motivated by the arbitrary nature of decision-making environments and the dynamic changes in decision patterns, particularly in international dispute resolution. These challenges introduce uncertainties that could be effectively managed by fuzzy logic, which provides a robust framework for evaluating alternatives under multiple criteria. In this study, an Interval-Valued Type-2 Fuzzy TOPSIS approach is proposed to assess various dispute resolution methods, including negotiation, good offices, mediation, international inquiry, conciliation, international organization, arbitration, and international jurisdiction. Common criteria are determined by examining academic literature and by interviewing relevant experts.—cost-efficiency, duration, impartiality, binding nature, and generalizability are considered essential in determining the best resolution method. The proposed method allows for a nuanced evaluation by incorporating both primary and secondary levels of uncertainty, enabling decision-makers to determine the best alternative solution more reliably. This method’s application extends not only to the international law field but also to industrial engineering, where complex, uncertain decision environments require similarly sophisticated multicriteria decision-making tools. By systematically analyzing these resolution methods, this study aims to provide a structured, quantifiable approach that enhances the decision-making process for both international legal practitioners and engineers working with uncertain and dynamic systems. The results of this study ultimately contribute to improved decision-making outcomes and greater efficiency in multidisciplinary problem solving. The assessments of experts in international law, international relations, and political science in their respective fields of expertise have been gathered to form a consensus. This study contributes to the literature as it is the pioneering application of fuzzy multicriteria decision-making techniques in the field of international law. The results of this study imply that the best option from the different decision-maker evaluations is international jurisdiction. Consequently, the utilization of multicriteria decision-making tools can result in more informed and effective decisions in complex and uncertain situations, which is advantageous to both legal practitioners and engineers. Additionally, incorporating different disciplines can help streamline the decision-making process and improve overall efficiency in solving multidisciplinary problems.

1. Introduction

Decision-making becomes increasingly challenging because there is not enough numerical data, or any at all, which is common in complicated, subjective fields like international law. Without quantitative inputs, assessing and comparing various options requires a comprehensive approach, particularly in areas where evaluations are based on qualitative factors such as diplomatic relations, historical context, and legal principles. This complexity underlines the need for tools capable of handling such qualitative data and providing structured insights for reliable decision-making. In this context, fuzzy logic has the ability to manage uncertainty by transforming qualitative judgments into quantitative decisions.
The ability of fuzzy logic can be applied to combine numerical certainty with the subjective and ambiguous character of legal decisions. Thus, this ability makes fuzzy logic an effective tool in international dispute resolution. By applying fuzzy logic, decision-makers who are working with qualitative data, such as legal practitioners, diplomats, or political scientists, can quantify subjective criteria by transforming complex, qualitative judgments into a structured framework to analyze international dispute resolution. Therefore, fuzzy logic becomes a decision-making tool for high-stakes international disputes.
The effectiveness of fuzzy logic in decision-making problems is shown in various disciplines. In real life, conditions are commonly uncertain. At this point, fuzzy logic helps refine evaluations by adjusting various degrees of truth rather than binary values. This adaptability improves the quality of decisions and provides a comprehensive approach. Therefore, fuzzy logic could be applied to evaluate the complex reality of international disputes in which various perspectives and opinions appear. These multiple perspectives require a comprehensive multicriteria decision-making (MCDM) method that can evaluate multiple criteria and alternatives within a single framework.
MCDM methods are commonly preferred in various fields such as engineering, management, and policy analysis. The first reason why MCDM methods are valuable is that they allow the simultaneous evaluation of alternatives based on multiple criteria. The second is that MCDM’s structured approach helps decision-makers identify the most appropriate alternatives by systematically analyzing each criterion’s influence. Therefore, MCDM methods facilitate a more comprehensive and balanced evaluation process, especially in environments requiring the prioritization of diverse and often conflicting criteria. Even though these methods have benefits, MCDM methods have not yet been fully integrated into the field of international law, in which qualitative data are commonly used. This situation leaves a gap that makes decisions less consistent and objective. Therefore, this research aims to provide a framework to evaluate international dispute resolution alternatives under different evaluation criteria in the fuzzy environment. The application of fuzzy multicriteria decision-making techniques in the field of law is a pioneering innovation that this study contributes to the literature.
Traditional quantitative assessment methods are not appropriate for evaluating international dispute resolution alternatives; however, there is a clear need for a structured decision-making process on this topic. In addition, traditional methods frequently depend on subjective evaluations and case-by-case analyses; therefore, this situation causes differences among decision-makers. The lack of quantitative methods causes inconsistency and inefficiency in assessing various dispute resolution alternatives based on objective criteria. This research seeks to fill this gap by introducing quantitative methods to support more transparent, comparable, and comprehensive assessments. Therefore, this study aims to fill this gap by combining the flexibility of the Interval-Valued Type-2 Fuzzy TOPSIS (IVT2F-TOPSIS) method with quantitative accuracy, offering distinct advantages.
In this research, the IVT2F-TOPSIS method is presented as an innovative approach to evaluate international dispute resolution alternatives under a fuzzy environment. IVT2F-TOPSIS provides the ability to manage both primary and secondary uncertainty levels. This ability offers a significant advantage in managing complex and fuzzy decision environments. Thus, IVT2F-TOPSIS combines traditional TOPSIS with interval-valued Type-2 fuzzy sets. This integration allows capturing a broader range of uncertainties in the decision making process and improves decision making with uncertain or incomplete information. Therefore, such abilities and advantages make IVT2F-TOPSIS an appropriate tool for interdisciplinary work in different fields, including international law and engineering practice. In this context, IVT2F-TOPSIS provides efficient evaluation and ranking of alternative solutions in areas that need detailed decision-making processes, such as international dispute resolution.
IVT2F-TOPSIS addresses the evaluation and ranking of alternative solutions by quantitatively modeling subjective criteria when applied to international dispute resolution methods. IVT2F-TOPSIS helps decision-makers compare or evaluate dispute resolution methods, such as negotiation, mediation, conciliation, resolution through international organization, arbitration, and international jurisdiction under determined criteria such as cost-efficiency, impartiality, and binding nature. By applying the IVT2F-TOPSIS framework, decision-makers can assess each alternative resolution method’s relative effectiveness and select the most appropriate alternative for complicated or complex international disputes. The IVT2F-TOPSIS framework provides a quantitative approach and advances practical and reliable international dispute evaluation capabilities. Therefore, this research introduces an IVT2F-TOPSIS method to enhance decision-making in international dispute resolution. IVT2F-TOPSIS provides a quantitative structure to evaluate resolution methods and offers international legal practitioners a valuable tool to manage uncertainty. The results of this research show the importance of integrating MCDM methods to contribute to more reliable and effective decisions in legal and interdisciplinary contexts.
This research is structured as follows: the relevant literature review, in terms of international dispute resolution methods and interval-valued fuzzy logic, are presented in Section 2. Section 3 provides the proposed IVT2F-TOPSIS methodology, and the application of IVT2F-TOPSIS in international dispute resolution evaluation is presented in Section 4. The managerial and practical implications of the proposed approach and the validation of IVT2F-TOPSIS are shown in Section 5. Finally, this research is completed by presenting the conclusions and future work directions in Section 6.

2. Literature Review

2.1. International Dispute Resolution Methodologies

International dispute resolution methodologies are divided into major types, particularly through diplomatic and judicial approaches. However, the selection of the most appropriate methodology is a critical area of study within international law. In this context, various studies aim to explain the mechanisms, advantages, and challenges associated with these approaches. Temelkovska-Anevska (2017) expresses that diplomatic methods include negotiation, mediation, and conciliation, while judicial methods encompass jurisdiction and arbitration [1]. Each method has distinct practices and features that can significantly influence the outcomes of international disputes. For instance, diplomatic methods are often preferred in contexts involving foreign direct investment disputes because they allow for more flexible and less adversarial interactions between states [2]. This flexibility can be particularly advantageous in maintaining diplomatic relations, as the ultimate goal of diplomacy is often to find mutually acceptable solutions rather than assign blame [3].
Judicial approaches are generally managed by international courts and arbitration. Therefore, judicial approaches require a more formalized framework for dispute resolution. The International Court of Justice (ICJ) is accepted as a primary judicial approach to addressing international disputes between states. ICJ decisions are binding; therefore, decisions of the ICJ promote compliance with international law. However, the effectiveness of judicial methods may depend on the willingness of states to comply with judgments [4]. If states are reluctant to accept judicial outcomes, diplomatic methods may serve as a more appropriate alternative, allowing for negotiation and compromise. For example, maritime boundary disputes are the interaction between diplomatic and judicial approaches. Rahayu (2023) discusses how maritime boundary disputes often arise from conflicting interpretations of international law and negotiation, arbitration or mediation should be preferred to resolve these international disputes [5]. The United Nations Convention on the Law of the Sea (UNCLOS) also provides a legal framework to resolve disputes; however, the application of these legal methods can be complicated by geopolitical tensions [6]. In the literature, it is stated that international courts and conventions play a crucial role in facilitating peaceful settlements as legal instruments to resolve maritime disputes [7].
On the other hand, the role of diplomacy in international dispute resolution is stated to significantly impact the probability of successful dispute resolution among states with moderate levels of affinity [8]. The differences between diplomatic dispute resolution methods and judicial methods can be defined as follows: While judicial methods provide a necessary legal framework, diplomatic methods often necessitate a diplomatic approach to achieve lasting solutions.
The increasing complexity of international disputes requires hybrid approaches such as a combination of both diplomacy and judicial methods. For example, international arbitration is a binding resolution while still incorporating elements of negotiation and compromise [9]. The advantage of this hybridization is that there is a growing recognition of the need for adaptive dispute-resolution mechanisms that can respond to the unique circumstances of each case. Therefore, the evaluation of international dispute resolution alternatives exposes multicriteria decisions under the fuzzy environment. Judicial methods provide a formalized framework for resolving disputes. On the other hand, diplomatic methods offer flexibility and the potential for maintaining positive international relations. The choice of approach often depends on the specific criteria of the dispute. These criteria depend on the importance of both the legal and diplomatic dimensions of international dispute resolution. In the literature, no study aims to decide how to evaluate international dispute resolution methodologies under conflicting criteria. Therefore, this study aims to fill this gap by proposing an Interval-Valued Type-2 Fuzzy Technique for Order Preference by Similarity to Ideal Solution (IVT2F-TOPSIS) frameworks applied to enhance the accuracy of evaluations on international dispute resolution methodologies. IVT2FSs provide a robust framework for handling the uncertainty and vagueness inherent in human judgments. This literature review explores how to apply IVT2F-TOPSIS, particularly in the context of international dispute resolution.

2.2. Type-2 Fuzzy Environments and Group Decision Making

IVT2FSs are accepted as an extension of traditional fuzzy sets. However, IVT2FSs provide for a more comprehensive representation of ambiguity, vagueness, or uncertainty. This comprehensive representation is characterized by interval membership functions. IVT2FSs effectively capture the complexities of real-world cases under imprecise information [10]. Due to this capability, IVT2FSs could be applied as a multicriteria decision-making method to evaluate alternatives under conflicting criteria. In this context, Qin and Liu (2014) presents the advantages of IVT2FSs in various applications such as engineering, healthcare, management, economics, and political science [11]. Lanbaran et al. (2020) applied IVT2F-TOPSIS to capture linguistic variables in decision-making. The proposed approach shows how IVT2FSs can provide a more detailed modeling framework [12]. In addition, the integration of IVT2FSs with the Analytic Hierarchy Process (AHP) to enhance decision-making models is provided for a more comprehensive evaluation of alternatives by incorporating both qualitative and quantitative criteria [13]. Dey et al. (2016) show the flexibility of IVT2FSs in fuzzy shortest-path problems [14]. Therefore, IVT2F-TOPSIS could be applied to evaluate complex alternatives in international disputes where decisions are often affected by different qualitative criteria such as legal, political, and social considerations.
Kaur (2023) emphasizes the defuzzification process in IVT2FSs because the defuzzification process is one of the vital processes when fuzzy evaluations transform to crisp number outcomes [15]. The transition may cause a loss of information; thus, maintaining the integrity of fuzzy evaluations is crucial. Thus, IVT2FSs help handle this ambiguity accurately and effectively in decision-making.
IVT2FSs are defined theoretically in Runkler et al. (2017) [16]. They extend traditional decision-making methods by comprehensive analysis of risk and uncertainty. Furthermore, Castillo et al. (2015) provide a literature review of the development of fuzzy logic starting from type-1 to type-2 fuzzy sets [17]. This review work is a resource for understanding the current applications of fuzzy logic in decision-making.
IVT2FSs are applied in decision-making and preferred in various studies. Rodríguez-Pérez et al. (2023) apply fuzzy logic for viability analysis of tidal turbine installations [18]. Kahraman (2023) introduces a novel intuitionistic fuzzy method to enhance the traditional TOPSIS approach. The proposed method was applied to risk-based supplier selection problems. The results of these studies imply that the potential for similar methodologies could be applied to resolving international disputes, where multiple decision-makers and conflicting criteria appear simultaneously [19].
Dinçer et al. (2019) worked on a hybrid decision-making model to utilize IVT2FSs to evaluate economic development plans [20]. The proposed model used the hesitant fuzzy linguistic term sets to address MCDM challenges. Other fuzzy types such as type-1 and type-2 fuzzy systems in decision support systems are analyzed by Humaira et al. (2018), which imply that type-2 fuzzy systems offer enhanced capabilities for handling uncertainty and are more suitable for complex decision-making models under a fuzzy environment [21]. Pınar et al. (2021) applied the q-Rung Orthopair Fuzzy TOPSIS method to green supplier selection problems. They showed that q-Rung Orthopair Fuzzy outperformed classical and intuitionistic fuzzy TOPSIS methodologies. The results of this research indicate that enhanced fuzzy methodologies can yield more stable and accurate results [22]. Therefore, such extensions and improvements in fuzzy logic integration in TOPSIS help researchers apply them in international dispute resolution. Because decision-makers in international dispute resolution frequently need to translate fuzzy evaluations into actionable outcomes. Thus, this is an essential requirement for evaluating alternatives in complex international disputes. Therefore, IVT2FSs can effectively manage uncertainties in dynamic or fuzzy environments. These environments are like decision-making environments in international disputes where conditions can rapidly change.
Recent innovations in fuzzy logic systems have opened new avenues for research and application. Carreon-Ortiz et al. (2023) conducted a comparative study of type-1 and Interval Type-2 Fuzzy logic systems. Their study showed that IVT2FSs can more effectively handle uncertainty in various optimization problems [23]. While fuzzy logic continues to improve, there are still various opportunities for further research. IVT2F-TOPSIS with emerging technologies, such as artificial intelligence and machine learning, presents exciting avenues for exploration. Additionally, interval type-3 fuzzy logic systems open a new direction to model greater levels of uncertainty. This improvement could significantly enhance the robustness of decision-making frameworks in international dispute resolution [24].
Recent studies highlight significant advancements in fuzzy logic methodologies and open opportunities to apply them in international dispute resolution. In the literature, there is no study showing that IVT2F-TOPSIS frameworks are applied to enhance the accuracy of evaluations of international dispute resolution methodologies. IVT2F-TOPSIS also provides a more comprehensive understanding of the uncertainties to inform and improve decision-making processes in international disputes.

3. Interval Valued Type-2 Fuzzy TOPSIS Method (IVT2F-TOPSIS)

Interval-Valued Type-2 Fuzzy Sets (IVT2FSs) aim to manage uncertainties. Since more flexibility could be provided with these, much more detailed and more healthy information transfer is gained [25]. The difference between IVT2FSs and Type-2 Fuzzy Sets appears in the secondary membership functions. Primary Membership Function (Primary Uncertainty) is defined as μ A   ~ x = μ L x ,   μ U x ,   x X , where μ L x and μ U x are defined as the lower and upper bounds of the primary membership interval and capture the imprecision in the membership degree of an element x. In the IVT2FS, the secondary membership functions (secondary uncertainty levels) are defined as μ A   ~ x , u 0,1 ,   u = μ L x ,   μ U x , where μ A   ~ x , u represents the degree of confidence or likelihood that the primary membership degree u and defines the distribution of confidence over the primary membership interval [26]. IVT2FSs simplify the uncertainty representation.
  • Definition of an interval type-2 fuzzy set:
Chen, and Lee (2010) defines the IVT2FS as follows A i = A ~ i U , A ~ i L = a i 1 U , a i 2 U , a i 3 U , a i 4 U ; H 1 A ~ i U , H 2 A ~ i U , a i 1 L , a i 2 L , a i 3 L , a i 4 L ; H 1 A ~ i L , H 2 A ~ i L in which
  • A ~ i U and A ~ i L represent the type-1 fuzzy sets,
  • a i p U and a i p L denote the reference points of A i , ( p = 1 , , 4 )
  • H j A ~ i U indicates the upper trapezoidal membership function value of a i ( j + 1 ) U , ( j = 1 ,   2 ),
  • H j A ~ i L indicates the upper trapezoidal membership function value of a i ( j + 1 ) L , ( j = 1 ,   2 ), and
  • H 1 A ~ i U , H 2 A ~ i U , H 1 A ~ i L , and H 2 A ~ i L     0 ,   1 , ( i = 1 , ,   n ) [25].
The preliminaries of the arithmetic operations between IVT2FSs are defined in [25]. In this research, the defined arithmetic operations of IVT2FSs the applied for fuzzy multiple-attribute group decision-making. For this purpose, the TOPSIS method is enhanced by IVT2FSs to capture fuzzy environment conditions. The TOPSIS method attempts to select alternatives that are closest to the positive ideal solution while being farthest from the negative ideal solution [27]. In Table 1, linguistic variables and the corresponding Interval Type-2 Fuzzy Sets are shown [28].
In this research, it is assumed that there are n alternatives, A = A 1 ,   A 2 ,     ,   A n , and m criteria, C = C 1 ,   C 2 ,   ,   C m . The set C of criteria is divided into two main groups: benefit attributes ( C + ) and cost attributes ( C ) . In addition, k experts, E = E 1 ,   E 2 ,   ,   E k , evaluate alternatives under defined criteria in a fuzzy environment using Table 1 [28].
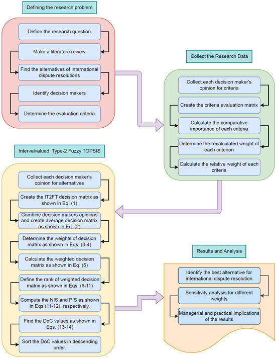
The proposed Interval Type-2 Fuzzy TOPSIS (IT2F-TOPSIS) method steps are illustrated in Figure 1 and details of each step are given below as follows:
Step 1: Obtain the decision matrix D p of the p t h expert using linguistic terms as shown in Equation (1).
D 1     D 2   D m D p = D ı j p ~ m × n = C 1 C 2 C m D 11 p D 12 p D 1 n p D 21 p D 22 p D 2 n p D m 1 p D m 2 p D m n p
Step 2: Combine each expert’s assessments by calculating the average decision matrix D ¯ as shown in Equation (2).
D ¯ = ( D ı j p ~ ) m × n = D ı j 1 ~ D ı j 2 ~ D ı j k ~ k
1 ≤ im, 1 ≤ jn, and 1≤ pk. It is important to consider the specifics of arithmetic operations in type-2 fuzzy sets, including summation, subtraction, and multiplication, which are defined in [25].
Step 3: Determine the weights of the importance matrix W p for the attributes of the p t h expert, as shown in Equation (3). Then, obtain the average weighting matrix W ¯ as shown in Equation (4).
C 1 C 2 C m W p = ( w i p ) 1 × n = w 1 p w 2 p w m p
W ¯ = ( w i ) 1 × m
where w i = ( w i 1 w i 2 . w i k k ) , w i is an IVT2FS, 1 i m , 1 p k , and k represents the number of experts.
Step 4: Calculate the weighted decision matrix based on each expert evaluation W D ¯ w as shown in Equation (5).
a 1     a 2 a n W D ¯ w = ( z ) m × n = C 1 C 2 C m z 11 z 12 z 1 n z 21 z 22 z 2 n z m 1 z m 2 z m n
where 1 i m , 1 j n .
Step 5: Determine the ranking value Rank ( z i j ) to define the ranking of the weighted decision matrix W D ¯ w * as shown in Equation (6).
R a n k ( z i ) = M 1 ( z i U ~ ) + M 1 ( z i L ~ ) + M 2 ( z i U ) ~ + M 2 ( z ı L ~ ) + M 3 ( z ı U ~ ) + M 3 ( z ı L ) ~ 1 4 ( S 1 ( z ı U ~ ) + S 1 ( z ı L ~ ) + S 2 ( z ı U ~ ) + S 2 ( z ı L ~ ) + S 3 ( z ı U ~ ) + S 3 ( z ı L ~ ) + S 4 ( z ı U ~ ) + S 4 ( z ı L ~ ) ) + H 1 ( z ı U ~ ) + H 1 ( z ı L ~ ) + H 2 ( z ı U ~ ) + H 2 ( z ı L ~ )
where M p ( z i j ~ ) shows the average of a i p j and a i ( p + 1 ) j , S p ( z ı j ~ ) shows the standard deviation of a i p j and a i ( p + 1 ) j which are calculated as shown in Equations (7)–(9), respectively. H p ( z ı j ~ ) shows the membership function value of the a i ( p + 1 ) j .
M p ( z i j ~ ) = a i p j + a i ( p + 1 ) j 2
S p ( z ı j )   ~ = 1 2 k q q + 1 z i k j 1 2   k q q + 1 ( z i k j ) 2 2 ,   where   p = 1 , , 3
S p ( z ı j )   ~ = 1 4 k 1 4 z i k j 1 4   k 1 4 ( z i k j ) 2 , 2   where   p = 4
Y w * ¯ = ( R a n k ( v ι j ) ) m × n
Step 6: Compute the negative ideal solution (NIS) for C = ( z 1 ,   z 2 ,   ,   z m ) and the positive ideal solution (PIS) for C + = ( z 1 + ,   z 2 + ,   ,   z m + ) , respectively, as shown in Equations (11) and (12):
z i = m i n   R a n k ( z i j ) ,   i f   c i ϵ C m a x   R a n k ( z i j ) ,   i f   c i ϵ C + 1 j n .
and
z i + = m a x   R a n k ( z i j ) ,   i f   c i ϵ C m i n   R a n k ( z i j ) ,   i f   c i ϵ C + 1 j n
where C + and C represent the set of benefit and cost attributes, respectively.
Step 7: Calculate the distances to NIS and PIS and find the degree of closeness D o C ( x j ) based on Equations (13)–(15), respectively.
d ( x j ) = i = 1 m ( R a n k ( z i j ) z i ) 2 ,
d + ( x j ) = i = 1 m ( R a n k ( z j ) z i + ) 2 ,
D o C ( x j ) = d ( x j ) d + ( x j ) + d ( x j )
Step 8: Sort the rank order of D o C ( x j ) in a descending manner.
The pseudo-code of the proposed decision support model is given in Table 2 as follows.

4. Application of IVT2F-TOPSIS for International Disputes Resolution

International law provides a range of mechanisms for resolving disputes between states. The methods can be broadly categorized as diplomatic or legal means. A legal dispute arises when a rule of law between two states is disputed regarding its application or interpretation. On the other hand, a political dispute involves situations not strictly governed by law, but where one party wishes to change or alter the status quo. Although international legal personalities, particularly states, are obligated to resolve their international disputes through peaceful means, the choice of which specific method to employ is left to the discretion of the parties involved. Accordingly, international legal personalities are free to opt for either diplomatic or legal methods of resolution, or even a combination of both. Therefore, while diplomatic and legal means of dispute resolution are traditionally examined separately in the field of international law, in this study, each resolution method will be individually assessed based on the criteria selected to determine the most effective approach. In addition, this paper aims to explore these mechanisms in detail, particularly focusing on the application of fuzzy logic and interval-valued approaches in decision-making, using the TOPSIS methodology. However, the distinction between legal and political disputes is acknowledged for legal security; in practice, the boundaries are often not clear. Many legal disputes are resolved through political negotiations, and vice versa, which underscores the flexible nature of international law and its dispute resolution mechanisms. One of the fundamental rules in contemporary international law is the prohibition of the use of force in resolving disputes, except for self-defense purposes. This principle is enshrined in Article 2 of the UN Charter. States are generally free to choose which peaceful means to use in resolving disputes. Article 33 of the UN Charter lists several methods but does not impose them as mandatory. Diplomatic means include negotiations ( A 1 ), good offices ( A 2 ), mediation ( A 3 ), international inquiry ( A 4 ), conciliation ( A 5 ), and resolution through international organizations ( A 6 ), while legal means involve arbitration ( A 7 ) and jurisdiction ( A 8 ).
All methods involve direct negotiation between states or through intermediaries. These methods preserve state sovereignty and allow different flexibility in finding a resolution. The resolution methods of international disputes are defined as follows:
(1)
Negotiation is generally the first step in dispute resolution. According to international law and customary law, states are required to attempt negotiations in good faith before resorting to judicial means. The ICJ has emphasized this requirement in various judgments. Negotiations can take place between heads of state, government officials, or specialized diplomats. Multilateral negotiations may also occur in the context of international conferences, such as the Paris Conference on Cambodia (1989–1991). The ICJ has highlighted the necessity of attempting negotiations in good faith before proceeding to judicial means. Examples of multilateral negotiations include the Paris Conference on Cambodia (1989–1991), which led to the signing of the Paris Peace Agreements and ultimately helped end years of conflict in Cambodia [29].
(2)
In the context of good offices, a third party encourages the disputing parties to initiate negotiations but does not participate directly. For example, the UN Secretary-General’s involvement in the Cyprus conflict between Greek and Turkish Cypriots is a notable instance of good offices, where the Secretary-General facilitated communication and encouraged both sides to reach a negotiated settlement without directly participating in the negotiations [30].
(3)
Mediation involves a third party playing an active role in facilitating negotiations and suggesting possible solutions. Examples include the mediation by the African Union during the Sudan-South Sudan conflict (2011). The African Union’s mediation in the Sudan-South Sudan conflict (2011), where the African Union High-Level Implementation Panel (AUHIP) played an active role in negotiations, helping to bring both parties to the negotiating table and suggesting frameworks for resolution [31].
(4)
International inquiry (fact-finding and investigation) refers to the activities of a commission appointed to objectively ascertain the facts surrounding a disputed matter. The report produced as a result of the investigation is not binding, and states or organizations are free to draw their conclusions. However, in practice, the findings of such reports are generally accepted. While international organizations frequently employ investigative mechanisms in their decision-making processes, this mechanism does not play a significant role in disputes between states. An example of an inquiry between states is the 1904 Dogger Bank incident between Russia and England. In this case, Russian naval forces, en route to fight Japan, mistakenly sank British fishing vessels. The investigation not only clarified the facts of the incident but also paved the way for compensation to the victims [32].
(5)
Conciliation involves a neutral commission making non-binding recommendations. Conciliation is a peaceful method of dispute resolution in international law, involving a neutral commission or panel that investigates the facts of the dispute and makes non-binding recommendations to the parties. This method is different from arbitration or jurisdiction, as the final outcome is not obligatory. Conciliation serves as a diplomatic mechanism to encourage cooperation, and while the recommendations are non-binding, they often carry significant weight and can influence the resolution of the dispute.
(6)
Resolution through international organizations: The UN plays a significant role in the peaceful resolution of international disputes, with the General Assembly and the Security Council being the main organs involved. The UN Charter acknowledges regional mechanisms for dispute resolution. Examples include the Organization of American States, the African Union, the Arab League, and the Council of Europe.
(7)
Arbitration allows parties to appoint arbitrators to resolve disputes. Arbitration, which dates back to ancient times, involves resolving disputes by appointing an arbitrator or a panel of arbitrators chosen by the parties. Although arbitration is still used, it has lost some of its significance in contemporary practice. Arbitration can be agreed upon either after a dispute has arisen (compromise) or as a clause included in treaties to anticipate future disputes (arbitration clause). The PCA, established in 1899, is an international organization based in The Hague, providing services for arbitration involving states, state entities, and private parties. It has played a significant role in resolving disputes, such as the Abyei Arbitration between the Government of Sudan and the Sudan People’s Liberation Movement/Army (2009) [33].
(8)
With respect to jurisdiction, there are several important points regarding the peaceful resolution of disputes. Firstly, it is essential to respect the sovereignty of states in matters of jurisdiction, as states cannot interfere in the internal affairs of other states. At this juncture, the consent of the parties to the dispute is required to grant jurisdiction to international courts and arbitration institutions. The ICJ is the first that comes to mind in this context; therefore, the explanation will proceed with reference to it. The ICJ adjudicates disputes only between states that have accepted its jurisdiction, thereby upholding the principle of sovereign equality of states. The ICJ is the principal judicial organ for resolving international disputes and was established after World War II along with the United Nations. The ICJ delivers binding judgments in disputes between states, but its jurisdiction depends on the consent of the states involved. The Court consists of 15 judges elected by the UN Security Council and General Assembly. Judges are chosen from among individuals eligible for the highest judicial offices in their respective countries or recognized as experts in international law and are expected to act impartially. Case Concerning Military and Paramilitary Activities in and Against Nicaragua [34]: The ICJ found that the United States had violated international law by supporting Contra forces in Nicaragua and mining Nicaraguan harbors. This case highlighted the ICJ’s role in addressing state sovereignty and intervention. Other international judicial bodies include the European Court of Human Rights and the International Tribunal for the Law of the Sea. These bodies deal with more specialized issues, while the ICJ remains the primary court for resolving disputes between states.
The IVT2F-TOPSIS method offers significant advantages over traditional MCDM methods, particularly in handling uncertainty and imprecision inherent in complex decision scenarios. Traditional MCDM methods, such as the Analytic Hierarchy Process (AHP) and standard TOPSIS, often rely on precise input data, which may not adequately capture the uncertainty present in real-world situations. IVT2F-TOPSIS, however, utilizes interval-valued type-2 fuzzy sets, allowing for a more comprehensive representation of uncertainty by modeling the footprint of uncertainty. This capability enables decision-makers to account for both the primary membership function and the secondary membership function, providing a more robust framework for uncertain environments [35]. The interval-valued nature of IVT2F-TOPSIS allows it to handle data expressed as ranges rather than precise values, accommodating the inherent vagueness in expert judgments and criteria assessments. This flexibility is particularly beneficial in legal contexts, where qualitative assessments and subjective interpretations are common. In contrast, methods like VIKOR and PROMETHEE may require more precise data inputs, limiting their applicability in such uncertain environments [36]. This results in more accurate and reliable rankings compared to methods that do not account for such levels of uncertainty [35]. Therefore, the IVT2F-TOPSIS method offers a robust and flexible approach to multicriteria decision-making, particularly in contexts characterized by high uncertainty and imprecision, such as legal decision-making.
The alternative international dispute resolution methodologies are evaluated under six criteria, which are determined by three experts as follows: (1) cost-efficiency ( C 1 ), (2) duration ( C 2 ), (3) result orientation ( C 3 ), (4) impartiality ( C 4 ), (5) binding nature ( C 5 ), and (6) generalizability ( C 6 ). The evaluations of each alternative are made by three experts ( E p ) from international law, international relations, and political science departments, who have at least Ph.D. degrees and more than 10 years of experience in international dispute resolution. All experts were informed about fuzzy logic and multicriteria decision-making before making their evaluations. Each expert individually evaluated the alternatives based on the determined criteria. In addition, the criteria were also evaluated by the experts in the same way. IVT2F-TOPSIS is used to sort and identify the most effective option for international dispute resolution. The general concept of the proposed methodology is shown in Figure 1. The criteria are established by reviewing academic publications and speaking with relevant experts from different disciplines. The responses of the experts in the context of determining criteria weights and evaluating alternatives are collected using Table 1, as shown in Table 3 and Table 4.
According to Table 1, the fuzzy decision matrix developed for Step 1 of the IVT2F-TOPSIS method converts the linguistic terms in Table 3 and Table 4 into Interval-Valued Type-2 fuzzy numbers. The fuzzy decision matrix D p is obtained as shown in Equation (1). After that, Equation (2) is applied to create the average decision matrix D ¯ , as shown in Table 5.
As shown in Step 3, the linguistic variables in Table 3 are used to calculate the weights of the importance matrix ( W p ) for the attributes of the p t h expert. The linguistic variables are converted to IVT2FSs using Equation (3). Then, the average weighting matrix ( W ¯ ) is created shown by applying Equation (4), as shown in Table 6.
A weighted decision matrix ( W D ¯ w ) is created using values from Table 6, as shown in Step 4. These matrix values are calculated with Equation (5), as shown in Table 7.
In Step 5, the ranking value (Rank ( z i j )) is determined to define the ranking of W D ¯ w * by applying Equations (6)–(10), as shown in Table 8.
The negative ideal solution (NIS) for C = ( z 1 ,   z 2 ,   ,   z m ) and the positive ideal solution (PIS) for C + = ( z 1 + ,   z 2 + ,   ,   z m + ) are computed by applying Equations (11) and (12), respectively. The NIS and PIS results are given in Table 9.
The distances from NIS and PIS are calculated by Equations (13) and (14), and the degree of closeness ( D o C ( x j ) ) is computed using Equation (15). D o C ( x j ) values are sorted in a descending manner to order the international dispute resolution alternatives, as shown in Table 10.
Therefore, the proposed IVT2F-TOPSIS method is completed with case study data, which were collected from three experts from different majors. Experts evaluated the criteria with relative importance based on the experts’ experience. As a result, international dispute resolution alternatives are ranked by applying the IVT2F-TOPSIS method. The results are presented in the order as shown in Table 11. According to the results, jurisdiction ( A 8 ) is determined as the most preferable alternative based on the expert evaluations. On the other hand, negotiations ( A 1 ) are found as the least preferable among the international dispute resolution alternatives. These findings provide valuable insights for decision-makers in selecting the most suitable international dispute resolution method under the determined criteria. Further analysis of the results can offer a deeper understanding of the factors influencing the experts’ preferences in this context. For these reasons, a sensitivity analysis is provided to show the capability of the proposed model under different preferences.
These results provide an excellent opportunity for assessing international dispute resolution alternatives that require quantifiable evaluations. In addition, the proposed IVT2F-TOPSIS shows the differences among the alternatives. Thus, IVT2F-TOPSIS can help decision-makers make informed decisions on which dispute resolution alternative may be most effective for decision-makers’ specific situations. Understanding the nuances between the options can lead to more successful outcomes in resolving international disputes. However, the results of MCDM methods show variability depending on the interpretations of the experts and the weights of the criteria. For this purpose, sensitivity analysis is necessary to understand the impact of the criteria weights of the proposed decision-making method, to provide transparency in the decision process, and to gain flexibility in implementation.

5. Sensitivity Analysis

Sensitivity analysis is performed to better understand the impact of each criterion on the decision. This analysis shows which criteria are more dominant and which criteria are more affected by changes in their weights. Thus, decision-makers can better understand which criteria are the most critical. Furthermore, sensitivity analysis increases the transparency of the model. It shows under what conditions and to what extent the results change, facilitating understanding of the decision process and supports the scientific validity of the results. Therefore, sensitivity analysis provides decision-makers with a flexible perspective. Understanding how to make decisions under different scenarios makes it possible to make more adaptive and robust decisions under alternative conditions. For this purpose, the closeness indexes for each case scenario are computed using Equations (1)–(16). The case scenarios are presented in Table 11. Figure 2 shows the computed criteria weights for several scenarios. This allows decision-makers to see how changes in criteria weights impact the overall decision outcome, leading to more informed and confident decisions. By presenting the results, decision-makers can easily compare and evaluate different scenarios to make the best possible choice.
Table 11 represents a sensitivity analysis across different cases for decision-making alternatives labeled A 1 to A 8 . The current case shows the baseline performance or preference values for each alternative ( A 1 to A 8 ) without any modifications to the expert evaluation, which are stated in the application of the proposed methodology. Case-1 to Case-7 indicate different scenarios where changes in criteria weights have been applied to observe how sensitive the outcomes appear. In this analysis, the results show how robust or stable the alternatives’ ranks are by comparing the values of each case. According to the value changes of alternatives across cases, this situation suggests that the ranking is sensitive to specific criteria weights. Alternatives with fluctuations across cases indicate areas that are more affected by changes in criteria. For instance, A 1 , A 4 , and A 8 show substantial variation across cases; they could be critical for the decision-making outcome. A 3 and A 6 maintain relatively consistent values across cases; this situation could imply that they are robust choices, less affected by variations in criteria weights.

6. Managerial and Practical Implications

6.1. Managerial Implications

The IVT2F-TOPSIS method provides decision-makers with a structured way to assess complex multicriteria decisions. In other words, the proposed method reduces bias and enhances consistency in decision-making by quantifying subjective criteria. It could also be beneficial for resource allocation, project prioritization, and operational strategy. Sensitivity analysis helps managers understand how changes in criteria weights affect outcomes. Thus, IVT2F-TOPSIS provides a framework for decision-makers to evaluate criteria and alternatives by improving robustness in strategic decisions under the fuzzy environment.
IVT2F-TOPSIS presents a quantitative approach to evaluating dispute resolution methods by supporting objectivity and transparency. Therefore, international law experts and legal practitioners benefit from implementing consistent criteria for evaluating potential dispute resolution processes. In addition, IVT2F-TOPSIS method allows decision-makers to assess legal alternatives with political and diplomatic strategies. This is because the proposed method can quantify the qualifying factors, such as impartiality and generalizability. This ability is useful in balancing various criteria in international dispute resolution alternatives.

6.2. Practical Implications

Sensitivity analysis is proposed to show the abilities and limitations of the proposed IVT2F-TOPSIS method. The results imply the flexibility of IVT2F-TOPSIS in adapting to frequent changes in criteria values. Thus, IVT2F-TOPSIS could be practical for real-time adjustments in decision-making within dynamic and uncertain environments. The complexity of Interval-Valued Type-2 fuzzy sets requires specialized knowledge and may necessitate advanced software tools. Additionally, criteria weights depend on expert opinion; therefore, this situation may be limited in everyday managerial contexts. However, the application of the proposed methodology is not complex and does not require a high level of knowledge.
IVT2F-TOPSIS’s ability to incorporate diverse perspectives and quantify subjective legal criteria makes it practical for evaluating complex disputes where multiple countries or political entities are involved. Therefore, the IVT2F-TOPSIS approach helps international law practitioners achieve consensus on resolutions. Moreover, traditional methods need extensive expert input. This situation could cause inconsistencies from case to case. On the other hand, IVT2F-TOPSIS could reduce such inconsistencies by serving as a complementary decision-making approach in urgent or sensitive international disputes.

6.3. Feedback and Validation of the Results

After the results were collected, the experts who were involved in multicriteria decision-making were interviewed at the end of the study to take the paper to the next level in terms of consistency and accuracy of the study results. During the evaluation process, three experts provided their opinions. E 1 is from an international law major with more than 10 years of experience. E 1   prioritizes more binding, impartial, and legally based methods of conflict resolution. E 1   aims to achieve permanent and objective results in international disputes by keeping impartiality and bindingness high in the processes. At the same time, E 1 highlights the importance of balancing costs and prefers methods with high generalizability. With this approach, E 1   aims to ensure that resolution processes have a long-term and lasting impact by placing a strong emphasis on the legal framework and the principles of impartiality. E 2 is from an international relations major with more than 10 years of experience. E 2 has a more balanced perspective on cost and time, emphasizing more flexible and collaborative processes in conflict resolution. In addition, E 2 places more value on methods based on the agreement and cooperation of the parties. E 2 is a political science major with more than 10 years of experience. E 3 , on the other hand, tends to take a more strategic and power-balanced approach and proposes binding and long-term solutions. He is pragmatic in terms of time and cost, highlighting neutrality and bindingness. Therefore, after the implementation of the proposed method is completed, taking the opinions of the participants into account regarding the results will provide detailed and accurate data, which can inform future research on this subject. Therefore, examining such an evaluation under a separate heading in the article would increase the quality of the study.

7. Conclusions and Future Work

In this research, international dispute resolution alternatives are evaluated based on different evaluation criteria determined through a literature review and three experts, who each have at least a doctorate degree from their own majors. Based on the determined criteria and alternatives, a case study is conducted by three experts from international law, international relations, and political science departments. The international dispute resolution methodologies are assumed as alternatives, which are evaluated and ranked by applying the proposed IVT2F-TOPSIS method. The results of the proposed IVT2F-TOPSIS method are controlled by the experts to check whether the results are accurate or not. Therefore, this research presents different rankings under different criteria weights by taking the current situation and needs of international dispute resolution methods into consideration.
When applying the proposed IVT2F-TOPSIS, the eight alternative international dispute resolution methods are defined as (1) negotiations ( A 1 ), (2) good offices ( A 2 ), (3) mediation ( A 3 ), (4) international inquiry ( A 4 ) , (5) conciliation ( A 5 ), (6) resolution through international organizations ( A 6 ), (7) arbitration ( A 7 ), and (8) jurisdiction ( A 8 ). On the other hand, the evaluation criteria, such as (1) cost-efficiency, (2) duration, (3) result orientation, (4) impartiality, (5) binding nature, and (6) generalizability, are considered. The importance level of alternatives is ranked by applying IVT2F-TOPSIS under the determined evaluation criteria. The experimental results showed that the most appropriate international dispute resolution options were based on different criteria weights. According to three expert evaluations in terms of the criteria weights and alternatives under the determined criteria, the ranking of the international dispute alternatives is sorted based on the importance level as follows: A 8 > A 7 > A 6 > A 5 > A 3 > A 4 > A 2 > A 1 . In addition, the results of the proposed methodology show that decision-makers could benefit from various environments where the conditions are completely different. Furthermore, the flexibility of the IVT2F-TOPSIS method allows for adaptation to different cultural contexts and legal systems, making it a valuable tool for decision-makers operating in diverse settings. By considering a wide range of perspectives, the methodology can provide an opportunity for international law experts or policy-maker practitioners to provide comprehensive and balanced solutions to complex problems.
In real life, evaluations of the alternatives and criteria are not always possible to define with crisp numbers because real-life situations are commonly in vague or stochastic environments. In this context, fuzzy sets enable the effective conversion of the uncertainty and ambiguity in the opinions of experts. Fuzzy sets allow for a more flexible and realistic representation of uncertain information, enabling decision-makers to better capture the complexity of real-world situations. By incorporating fuzzy logic into decision-making processes, organizations can make more informed and effective choices in ambiguous environments.
The results of sensitivity analysis showed that the proposed IVT2F-TOPSIS method served as a useful way to handle the fuzzy multiple-attribute group decision-making problems more flexibly and comprehensively. Additionally, the sensitivity analysis is applied to analyze the sensitivity of the proposed methodology under different criteria weights. The results imply how sensitive or robust the rankings are to criteria weight changes. The proposed IVT2F-TOPSIS approach converts experts’ linguistic evaluations into numerical outputs.
Future studies could explore additional criteria beyond cost-effectiveness, duration, results orientation, impartiality, binding nature, and generalizability. The possible additional criteria could be suggested as transparency, cultural impact, and public acceptance. The suggested criteria could offer deeper insights into the appropriateness of international dispute settlement methods, particularly in culturally diverse and politically sensitive contexts. The practical applicability of the IVT2F-TOPSIS method could be confirmed by conducting real-world case studies on recent international disputes or historical cases. Therefore, future work could collect real-world data to assess how well IVT2F-TOPSIS rankings align with real international dispute outcomes and analyze any inconsistencies to improve the methodology. While this study focuses on international dispute resolution, future research could apply the IVT2F-TOPSIS method to other topics such as environmental management, healthcare, and supply chain optimization to show the adaptability and effectiveness of IVT2F-TOPSIS. International law experts or policy-maker practitioners can benefit from this research by using the IVT2F-TOPSIS method to make informed decisions in resolving disputes and addressing complex issues in various fields. Additionally, incorporating stakeholder perspectives and expert opinions could further enhance the accuracy and applicability of the IVT2F-TOPSIS rankings in practical decision-making scenarios.

Author Contributions

Conceptualization, I.Y. and H.K.E.Y.; Methodology, I.Y.; Validation, I.Y. and H.K.E.Y.; Formal analysis, I.Y. and H.K.E.Y.; Data curation, H.K.E.Y.; Writing—original draft, I.Y. and H.K.E.Y.; Writing—review & editing, I.Y. and H.K.E.Y. All authors have read and agreed to the published version of the manuscript.

Funding

This research received no external funding.

Institutional Review Board Statement

Not applicable.

Informed Consent Statement

Not applicable.

Data Availability Statement

Data is contained within the article.

Conflicts of Interest

The authors declare no conflicts of interest.

References

  1. Temelkovska-Anevska, E. Peaceful means for settlement of inter-state disputes: Reflections, advantages and disadvantages. Int. E-J. Adv. Soc. Sci. 2017, 3, 6–20. [Google Scholar] [CrossRef][Green Version]
  2. Zhu, G. Mechanisms of seeking war damage compensation for foreign direct investment. Lect. Notes Educ. Psychol. Public Media 2023, 3, 431–436. [Google Scholar] [CrossRef]
  3. Naumkina, S. Public diplomacy as a tool for settlement of international social and economic disputes. Balt. J. Econ. Stud. 2023, 9, 176–185. [Google Scholar] [CrossRef]
  4. Tallberg, J.; Smith, J. Dispute settlement in world politics: States, supranational prosecutors, and compliance. Eur. J. Int. Relat. 2012, 20, 118–144. [Google Scholar] [CrossRef]
  5. Rahayu, N. Policy on maritime border disputes between indonesia and australia: Stephen m. walt’s neorealism perspective. J. Islam. World Politics 2023, 7, 80–93. [Google Scholar] [CrossRef]
  6. Hasan, M.; He, J.; Alam, M.; Chowdhury, K. Protracted maritime boundary disputes and maritime laws. J. Int. Marit. Saf. Environ. Aff. Shipp. 2019, 2, 89–96. [Google Scholar] [CrossRef]
  7. Xhelilaj, E. Legal instruments of the law of the sea related to the peaceful resolution of maritime disputes. Pomorstvo 2022, 36, 123–127. [Google Scholar] [CrossRef]
  8. Gray, J.; Potter, P. Diplomacy and the settlement of international trade disputes. J. Confl. Resolut. 2020, 64, 1358–1389. [Google Scholar] [CrossRef]
  9. Farag, S. “International arbitration in investment disputes” case study of Egypt. Rev. Econ. Political Sci. 2020, 8, 427–447. [Google Scholar] [CrossRef]
  10. Ruiz, G.; Hagras, H.; Pomares, H.; Rojas, I.; Bustince, H. Join and meet operations for type-2 fuzzy sets with nonconvex secondary memberships. IEEE Trans. Fuzzy Syst. 2016, 24, 1000–1008. [Google Scholar] [CrossRef]
  11. Qin, J.; Liu, X. Frank aggregation operators for triangular interval type-2 fuzzy set and its application in multiple attribute group decision making. J. Appl. Math. 2014, 2014, 923213. [Google Scholar] [CrossRef]
  12. Lanbaran, N.; Çelık, E.; Yiğider, M. Evaluation of investment opportunities with interval-valued fuzzy topsis method. Appl. Math. Nonlinear Sci. 2020, 5, 461–474. [Google Scholar] [CrossRef]
  13. Kustiyahningsih, Y.; Fatmawati, F.; Suprijanto, H. Mcgdm with ahp based on adaptive interval value fuzzy. Telkomnika (Telecommun. Comput. Electron. Control) 2018, 16, 314. [Google Scholar] [CrossRef]
  14. Dey, A.; Pal, A.; Pal, T. Interval type 2 fuzzy set in fuzzy shortest path problem. Mathematics 2016, 4, 62. [Google Scholar] [CrossRef]
  15. Kaur, S. A comprehensive study of new fuzzy logic metric based on interval type-2 fuzzy sets using real application. J. Propuls. Technol. 2023, 44, 2465–2474. [Google Scholar] [CrossRef]
  16. Runkler, T.; Coupland, S.; John, R. Interval type-2 fuzzy decision making. Int. J. Approx. Reason. 2017, 80, 217–224. [Google Scholar] [CrossRef]
  17. Castillo, O.; Melin, P.; Tsvetkov, R.; Atanassov, K. Short remark on fuzzy sets, interval type-2 fuzzy sets, general type-2 fuzzy sets and intuitionistic fuzzy sets. In Intelligent Systems’ 2014: Proceedings of the 7th IEEE International Conference Intelligent Systems IS’2014, Warsaw, Poland, 24–26 September 2014; Springer International Publishing: Cham, Switzerland, 2015; pp. 183–190. [Google Scholar] [CrossRef]
  18. Rodríguez-Pérez, Á.; Antonio, C.; Márquez-Rodríguez, A.; Mancera, J. Viability analysis of tidal turbine installation using fuzzy logic: Case study and design considerations. Axioms 2023, 12, 778. [Google Scholar] [CrossRef]
  19. Kahraman, C. Intuitionistic fuzzy sets with ordered pairs and their usage in multi-attribute decision making: A novel intuitionistic fuzzy topsis method with ordered pairs. Mathematics 2023, 11, 3867. [Google Scholar] [CrossRef]
  20. Dinçer, H.; Uzunkaya, S.; Yüksel, S. An it2-based hybrid decision-making model using hesitant fuzzy linguistic term sets for selecting the development plan of financial economics. Int. J. Comput. Intell. Syst. 2019, 12, 460. [Google Scholar] [CrossRef]
  21. Humaira, H.; Sonatha, Y.; Prabowo, C.; Amnur, H.; Afyenni, R. Comparative study of type-1 and type-2 fuzzy system in decision support system. Indones. J. Electr. Eng. Inform. (IJEEI) 2018, 6, 323–332. [Google Scholar] [CrossRef]
  22. Pınar, A.; Daneshvar, R.; Özdemir, Y. Q-rung orthopair fuzzy topsis method for green supplier selection problem. Sustainability 2021, 13, 985. [Google Scholar] [CrossRef]
  23. Carreon-Ortiz, H.; Valdez, F.; Castillo, O. Comparative study of type-1 and interval type-2 fuzzy logic systems in parameter adaptation for the fuzzy discrete mycorrhiza optimization algorithm. Mathematics 2023, 11, 2501. [Google Scholar] [CrossRef]
  24. Mendez, G.; López-Juárez, I.; Dorantes, P.; Garcia, M. A new method for the design of interval type-3 fuzzy logic systems with uncertain type-2 non-singleton inputs (it3 nsfls-2): A case study in a hot strip mill. IEEE Access 2023, 11, 44065–44081. [Google Scholar] [CrossRef]
  25. Chen, S.M.; Lee, L.W. Fuzzy multiple attributes group decision-making based on the interval type-2 TOPSIS method. Expert Syst. Appl. 2010, 37, 2790–2798. [Google Scholar] [CrossRef]
  26. Mendel, J.M.; Mendel, J.M. Type-2 fuzzy sets. In Uncertain Rule-Based Fuzzy Systems: Introduction and New Directions, 2nd ed.; Springer International Publishing: Cham, Switzerland, 2017; pp. 259–306. [Google Scholar]
  27. Choi, W.; Jang, B.; Jung, I.; Sung, H.; Jang, Y. Evaluation of Preferences for a Thermal-Camera-Based Abnormal Situation Detection Service via the Integrated Fuzzy AHP/TOPSIS Model. Appl. Sci. 2023, 13, 11591. [Google Scholar] [CrossRef]
  28. Yilmaz, I.; Polat, L. Celiac disease multi-purpose diet plan through integrated goal programming and Interval Type 2 Fuzzy TOPSIS method. Expert Syst. Appl. 2023, 218, 119618. [Google Scholar] [CrossRef]
  29. United Nations. Paris Peace Agreements on Cambodia. United Nations, Department of Political and Peacebuilding Affairs; United Nations: New York, NY, USA, 1991. [Google Scholar]
  30. United Nations. The Role of the Secretary-General in the Cyprus Conflict; (U.N. Doc. A/RES/37/253); United Nations: New York, NY, USA, 1983. [Google Scholar]
  31. African Union. AUHIP Report on the Sudan-South Sudan Mediation; African Union High-Level Implementation Panel; African Union: Addis Ababa, Ethiopia, 2011. [Google Scholar]
  32. United Nations. Dogger Bank incident arbitration (Great Britain v. Russia), 1904. In Reports of International Arbitral Awards; United Nations: New York, NY, USA, 1904; Volume XI, pp. 155–164. [Google Scholar]
  33. Permanent Court of Arbitration. Abyei arbitration between the Government of Sudan and the Sudan People’s Liberation Movement/Army. In Reports of International Arbitral Awards; Permanent Court of Arbitration: The Hague, The Netherlands, 2009. [Google Scholar]
  34. International Court of Justice. Military and Paramilitary Activities in and Against Nicaragua (Nicaragua v. United States of America), Judgment. I.C.J. Reports; International Court of Justice: The Hague, The Netherlands, 1986. [Google Scholar]
  35. Jin, C.; Mi, J.; Li, F.; Liang, M. An improved TOPSIS method for multi-criteria decision making based on hesitant fuzzy β neighborhood. Artif. Intell. Rev. 2023, 56 (Suppl. 1), 793–831. [Google Scholar] [CrossRef]
  36. Pandey, V.; Komal; Dincer, H. A review on TOPSIS method and its extensions for different applications with recent development. Soft Comput. 2023, 27, 18011–18039. [Google Scholar] [CrossRef]
Figure 1. Flowchart of the proposed Interval Type-2 Fuzzy TOPSIS.
Figure 1. Flowchart of the proposed Interval Type-2 Fuzzy TOPSIS.
Applsci 14 11046 g001
Figure 2. Sensitivity analysis results.
Figure 2. Sensitivity analysis results.
Applsci 14 11046 g002
Table 1. Linguistic terms and the corresponding Interval Type-2 Fuzzy Sets.
Table 1. Linguistic terms and the corresponding Interval Type-2 Fuzzy Sets.
Linguistic TermsInterval Type-2 Fuzzy Sets
Very low (VL)((0.0, 0.0, 0.0, 0.1; 1.0, 1.0), (0.0, 0.0, 0.0, 0.05; 0.9, 0.9))
Low (L)((0.0, 0.1, 0.1, 0.3; 1.0, 1.0), (0.05, 0.1, 0.1, 0.2; 0.9, 0.9))
Medium Low (ML)((0.1, 0.3, 0.3, 0.5; 1.0, 1.0), (0.2, 0.3, 0.3, 0.4; 0.9, 0.9))
Medium (M)((0.3, 0.5, 0.5, 0.7; 1.0, 1.0), (0.4, 0.5, 0.5, 0.6; 0.9, 0.9))
Medium High (MH)((0.5, 0.7, 0.7, 0.9; 1.0, 1.0), (0.6, 0.7, 0.7, 0.8; 0.9, 0.9))
High (H)((0.7, 0.9, 0.9, 1.0; 1.0, 1.0), (0.8, 0.9, 0.9, 0.95; 0.9, 0.9))
Very High (VH)((0.9, 1.0, 1.0, 1.0; 1.0, 1.0), (0.95, 1.0, 1.0, 1.0; 0.9, 0.9))
Table 2. The pseudo-code of proposed model.
Table 2. The pseudo-code of proposed model.
Step Explanation
Step 0: Determine alternatives (a) and criteria (c) by informed experts (p).
Step   1 :   Create   D p of each expert using Equation (1).
Step   2 :   Calculate   D ¯   to   combine   D p using Equation (2)
Step   3 :   Determine   W p   for   the   attributes   of   the p t h   expert   using   Equation   ( 3 ) .   Then ,   obtain   W ¯ by using Equation (4).
Step   4 :   Calculate   W D ¯ w using Equation (5).
Step   5 :   Determine   Rank   ( z i j ) using Equations (6)–(10).
Step 6: Calculate NIS and PIS, respectively, using Equations (11) and (12)
Step   7 :   Calculate   D o C ( x j ) using Equations (13)–(15)
Step   8 :   Sort   the   rank   order   of   D o C ( x j ) in a descending manner.
Table 3. Evaluations by experts for criteria.
Table 3. Evaluations by experts for criteria.
Criteria E 1 E 2 E 3
C 1 MLMHML
C 2 MHMHM
C 3 HMHMH
C 4 VHHH
C 5 VHMLVH
C 6 MHL
Table 4. Evaluations by experts for alternatives.
Table 4. Evaluations by experts for alternatives.
C 1 C 2 C 3 C 4 C 5 C 6
E 1 E 2 E 3 E 1 E 2 E 3 E 1 E 2 E 3 E 1 E 2 E 3 E 1 E 2 E 3 E 1 E 2 E 3
A 1 VLLVLLMLMLMLVLMLVLVLLVLMHHM
A 2 LMLMLMLMMLMLMLMLMHMLMVLVLLMMM
A 3 MLMMLMLMLMLMHMHMMHHMHLMLLMHMHM
A 4 MMMHHMHMLLMLHHMLLLMMLML
A 5 MMMHMHMMMHHMHHMHMHLLLMHMM
A 6 MHMMHMHHMHHHHHHMHMLMLMLHHH
A 7 HHHMHMHMHHHHHHHHHMHMHMH
A 8 VHVHVHVHVHVHVHVHHVHVHVHVHVHVHMMLL
Table 5. Average decision matrix.
Table 5. Average decision matrix.
Alternatives C 1
A 1 0.0000.0330.0330.1671.0001.0000.0170.0330.0330.1000.9000.900
A 2 0.0670.2330.2330.4331.0001.0000.1500.2330.2330.3330.9000.900
A 3 0.1670.3670.3670.5671.0001.0000.2670.3670.3670.4670.9000.900
A 4 0.3000.5000.5000.7001.0001.0000.4000.5000.5000.6000.9000.900
A 5 0.3670.5670.5670.7671.0001.0000.4670.5670.5670.6670.9000.900
A 6 0.4330.6330.6330.8331.0001.0000.5330.6330.6330.7330.9000.900
A 7 0.7000.9000.9001.0001.0001.0000.8000.9000.9000.9500.9000.900
A 8 0.9001.0001.0001.0001.0001.0000.9501.0001.0001.0000.9000.900
Alternatives C 2
A 1 0.1000.2330.2330.4331.0001.0000.1670.2330.2330.3330.9000.900
A 2 0.1670.3670.3670.5671.0001.0000.2670.3670.3670.4670.9000.900
A 3 0.1000.3000.3000.5001.0001.0000.2000.3000.3000.4000.9000.900
A 4 0.6330.8330.8330.9671.0001.0000.7330.8330.8330.9000.9000.900
A 5 0.3670.5670.5670.7671.0001.0000.4670.5670.5670.6670.9000.900
A 6 0.5670.7670.7670.9331.0001.0000.6670.7670.7670.8500.9000.900
A 7 0.4330.6330.6330.8331.0001.0000.5330.6330.6330.7330.9000.900
A 8 0.9001.0001.0001.0001.0001.0000.9501.0001.0001.0000.9000.900
Alternatives C 3
A 1 0.1330.3000.3000.5001.0001.0000.2170.3000.3000.4000.9000.900
A 2 0.1000.3000.3000.5001.0001.0000.2000.3000.3000.4000.9000.900
A 3 0.4330.6330.6330.8331.0001.0000.5330.6330.6330.7330.9000.900
A 4 0.0670.2330.2330.4331.0001.0000.1500.2330.2330.3330.9000.900
A 5 0.5670.7670.7670.9331.0001.0000.6670.7670.7670.8500.9000.900
A 6 0.7000.9000.9001.0001.0001.0000.8000.9000.9000.9500.9000.900
A 7 0.7000.9000.9001.0001.0001.0000.8000.9000.9000.9500.9000.900
A 8 0.8330.9670.9671.0001.0001.0000.9000.9670.9670.9830.9000.900
Alternatives C 4
A 1 0.0330.1000.1000.2331.0001.0000.0670.1000.1000.1670.9000.900
A 2 0.4330.6330.6330.8331.0001.0000.5330.6330.6330.7330.9000.900
A 3 0.5670.7670.7670.9331.0001.0000.6670.7670.7670.8500.9000.900
A 4 0.5670.7670.7670.9001.0001.0000.6670.7670.7670.8330.9000.900
A 5 0.5670.7670.7670.9331.0001.0000.6670.7670.7670.8500.9000.900
A 6 0.6330.8330.8330.9671.0001.0000.7330.8330.8330.9000.9000.900
A 7 0.7000.9000.9001.0001.0001.0000.8000.9000.9000.9500.9000.900
A 8 0.9001.0001.0001.0001.0001.0000.9501.0001.0001.0000.9000.900
Alternatives C 5
A 1 0.0000.0330.0330.1671.0001.0000.0170.0330.0330.1000.9000.900
A 2 0.0000.0330.0330.1671.0001.0000.0170.0330.0330.1000.9000.900
A 3 0.0330.1670.1670.3671.0001.0000.1000.1670.1670.2670.9000.900
A 4 0.0000.1000.1000.3001.0001.0000.0500.1000.1000.2000.9000.900
A 5 0.0000.1000.1000.3001.0001.0000.0500.1000.1000.2000.9000.900
A 6 0.1000.3000.3000.5001.0001.0000.2000.3000.3000.4000.9000.900
A 7 0.7000.9000.9001.0001.0001.0000.8000.9000.9000.9500.9000.900
A 8 0.9001.0001.0001.0001.0001.0000.9501.0001.0001.0000.9000.900
Alternatives C 6
A 1 0.5000.7000.7000.8671.0001.0000.6000.7000.7000.7830.9000.900
A 2 0.3000.5000.5000.7001.0001.0000.4000.5000.5000.6000.9000.900
A 3 0.4330.6330.6330.8331.0001.0000.5330.6330.6330.7330.9000.900
A 4 0.1670.3670.3670.5671.0001.0000.2670.3670.3670.4670.9000.900
A 5 0.3670.5670.5670.7671.0001.0000.4670.5670.5670.6670.9000.900
A 6 0.7000.9000.9001.0001.0001.0000.8000.9000.9000.9500.9000.900
A 7 0.5000.7000.7000.9001.0001.0000.6000.7000.7000.8000.9000.900
A 8 0.1330.3000.3000.5001.0001.0000.2170.3000.3000.4000.9000.900
Table 6. Average weighting matrix.
Table 6. Average weighting matrix.
CriteriaAverage Weighting Matrix
C 1 0.2330.4330.4330.6331.0001.0000.3330.4330.4330.5330.9000.900
C 2 0.4330.6330.6330.8331.0001.0000.5330.6330.6330.7330.9000.900
C 3 0.5670.7670.7670.9331.0001.0000.6670.7670.7670.8500.9000.900
C 4 0.7670.9330.9331.0001.0001.0000.8500.9330.9330.9670.9000.900
C 5 0.6330.7670.7670.8331.0001.0000.7000.7670.7670.8000.9000.900
C 6 0.3330.5000.5000.6671.0001.0000.4170.5000.5000.5830.9000.900
Table 7. Weighted decision matrix.
Table 7. Weighted decision matrix.
Criteria A 1
C 1 0.0000.0140.0140.1061.0001.0000.0060.0140.0140.0530.8100.810
C 2 0.0430.1480.1480.3611.0001.0000.0890.1480.1480.2440.8100.810
C 3 0.0760.2300.2300.4671.0001.0000.1440.2300.2300.3400.8100.810
C 4 0.0260.0930.0930.2331.0001.0000.0570.0930.0930.1610.8100.810
C 5 0.0000.0260.0260.1391.0001.0000.0120.0260.0260.0800.8100.810
C 6 0.1670.3500.3500.5781.0001.0000.2500.3500.3500.4570.8100.810
Criteria A 2
C 1 0.0160.1010.1010.2741.0001.0000.0500.1010.1010.1780.8100.810
C 2 0.0720.2320.2320.4721.0001.0000.1420.2320.2320.3420.8100.810
C 3 0.0570.2300.2300.4671.0001.0000.1330.2300.2300.3400.8100.810
C 4 0.3320.5910.5910.8331.0001.0000.4530.5910.5910.7090.8100.810
C 5 0.0000.0260.0260.1391.0001.0000.0120.0260.0260.0800.8100.810
C 6 0.1000.2500.2500.4671.0001.0000.1670.2500.2500.3500.8100.810
Criteria A 3
C 1 0.0390.1590.1590.3591.0001.0000.0890.1590.1590.2490.8100.810
C 2 0.0430.1900.1900.4171.0001.0000.1070.1900.1900.2930.8100.810
C 3 0.2460.4860.4860.7781.0001.0000.3560.4860.4860.6230.8100.810
C 4 0.4340.7160.7160.9331.0001.0000.5670.7160.7160.8220.8100.810
C 5 0.0210.1280.1280.3061.0001.0000.0700.1280.1280.2130.8100.810
C 6 0.1440.3170.3170.5561.0001.0000.2220.3170.3170.4280.8100.810
Criteria A 4
C 1 0.0700.2170.2170.4431.0001.0000.1330.2170.2170.3200.8100.810
C 2 0.2740.5280.5280.8061.0001.0000.3910.5280.5280.6600.8100.810
C 3 0.0380.1790.1790.4041.0001.0000.1000.1790.1790.2830.8100.810
C 4 0.4340.7160.7160.9001.0001.0000.5670.7160.7160.8060.8100.810
C 5 0.0000.0770.0770.2501.0001.0000.0350.0770.0770.1600.8100.810
C 6 0.0560.1830.1830.3781.0001.0000.1110.1830.1830.2720.8100.810
Criteria A 5
C 1 0.0860.2460.2460.4861.0001.0000.1560.2460.2460.3560.8100.810
C 2 0.1590.3590.3590.6391.0001.0000.2490.3590.3590.4890.8100.810
C 3 0.3210.5880.5880.8711.0001.0000.4440.5880.5880.7230.8100.810
C 4 0.4340.7160.7160.9331.0001.0000.5670.7160.7160.8220.8100.810
C 5 0.0000.0770.0770.2501.0001.0000.0350.0770.0770.1600.8100.810
C 6 0.1220.2830.2830.5111.0001.0000.1940.2830.2830.3890.8100.810
Criteria A 6
C 1 0.1010.2740.2740.5281.0001.0000.1780.2740.2740.3910.8100.810
C 2 0.2460.4860.4860.7781.0001.0000.3560.4860.4860.6230.8100.810
C 3 0.3970.6900.6900.9331.0001.0000.5330.6900.6900.8080.8100.810
C 4 0.4860.7780.7780.9671.0001.0000.6230.7780.7780.8700.8100.810
C 5 0.0630.2300.2300.4171.0001.0000.1400.2300.2300.3200.8100.810
C 6 0.2330.4500.4500.6671.0001.0000.3330.4500.4500.5540.8100.810
Criteria A 7
C 1 0.1630.3900.3900.6331.0001.0000.2670.3900.3900.5070.8100.810
C 2 0.1880.4010.4010.6941.0001.0000.2840.4010.4010.5380.8100.810
C 3 0.3970.6900.6900.9331.0001.0000.5330.6900.6900.8080.8100.810
C 4 0.5370.8400.8401.0001.0001.0000.6800.8400.8400.9180.8100.810
C 5 0.4430.6900.6900.8331.0001.0000.5600.6900.6900.7600.8100.810
C 6 0.1670.3500.3500.6001.0001.0000.2500.3500.3500.4670.8100.810
Criteria A 8
C 1 0.2100.4330.4330.6331.0001.0000.3170.4330.4330.5330.8100.810
C 2 0.3900.6330.6330.8331.0001.0000.5070.6330.6330.7330.8100.810
C 3 0.4720.7410.7410.9331.0001.0000.6000.7410.7410.8360.8100.810
C 4 0.6900.9330.9331.0001.0001.0000.8080.9330.9330.9670.8100.810
C 5 0.5700.7670.7670.8331.0001.0000.6650.7670.7670.8000.8100.810
C 6 0.0440.1500.1500.3331.0001.0000.0900.1500.1500.2330.8100.810
Table 8. Rank matrix.
Table 8. Rank matrix.
Criteria A 1 A 2 A 3 A 4 A 5 A 6 A 7 A 8
C 1 3.7264.2004.5204.8505.0155.1805.8136.063
C 2 4.4784.9354.6906.6265.6696.3935.9147.242
C 3 4.9284.9076.3934.6306.9747.5427.5427.856
C 4 4.1646.9877.6997.6847.6998.0488.3968.982
C 5 3.7923.7924.3444.0684.0684.8967.5518.034
C 6 5.6145.0445.4304.6585.2376.1745.6234.478
Table 9. NIS and PIS results.
Table 9. NIS and PIS results.
C 1 C 2 C 3 C 4 C 5 C 6
NIS3.7264.4784.6304.1643.7924.478
PIS6.0637.2427.8568.9828.0346.174
Table 10. Results of IVT2F-TOPSIS for international dispute resolution alternatives.
Table 10. Results of IVT2F-TOPSIS for international dispute resolution alternatives.
Alternatives d + ( x j ) d ( x j ) D o C ( x j ) Ranking
A 1 7.9501.1740.1298
A 2 6.3832.9660.3177
A 3 5.1814.1820.4475
A 4 5.6544.2870.4316
A 5 4.7544.6610.4954
A 6 3.5105.7820.6223
A 7 1.6746.9470.8062
A 8 1.6968.0440.8261
Table 11. Case scenarios for sensitivity analysis.
Table 11. Case scenarios for sensitivity analysis.
CriteriaCurrent CaseCase-1Case-2Case-3Case-4Case-5Case-6Case-7
E 1 E 2 E 3
C 1 MLMHMLVLVHVLVLVLVLVL
C 2 MHMHMVLVLVHVLVLVLVL
C 3 HMHMHVLVLVLVHVLVLVL
C 4 VHHHVLVLVLVLVHVLVL
C 5 VHMLVHVLVLVLVLVLVHVL
C 6 MHLVLVLVLVLVLVLVH
Disclaimer/Publisher’s Note: The statements, opinions and data contained in all publications are solely those of the individual author(s) and contributor(s) and not of MDPI and/or the editor(s). MDPI and/or the editor(s) disclaim responsibility for any injury to people or property resulting from any ideas, methods, instructions or products referred to in the content.

Share and Cite

MDPI and ACS Style

Yilmaz, I.; Ecemis Yilmaz, H.K. A Consensus Framework for Evaluating Dispute Resolution Alternatives in International Law Using an Interval-Valued Type-2 Fuzzy TOPSIS Approach. Appl. Sci. 2024, 14, 11046. https://doi.org/10.3390/app142311046

AMA Style

Yilmaz I, Ecemis Yilmaz HK. A Consensus Framework for Evaluating Dispute Resolution Alternatives in International Law Using an Interval-Valued Type-2 Fuzzy TOPSIS Approach. Applied Sciences. 2024; 14(23):11046. https://doi.org/10.3390/app142311046

Chicago/Turabian Style

Yilmaz, Ibrahim, and Hatice Kubra Ecemis Yilmaz. 2024. "A Consensus Framework for Evaluating Dispute Resolution Alternatives in International Law Using an Interval-Valued Type-2 Fuzzy TOPSIS Approach" Applied Sciences 14, no. 23: 11046. https://doi.org/10.3390/app142311046

APA Style

Yilmaz, I., & Ecemis Yilmaz, H. K. (2024). A Consensus Framework for Evaluating Dispute Resolution Alternatives in International Law Using an Interval-Valued Type-2 Fuzzy TOPSIS Approach. Applied Sciences, 14(23), 11046. https://doi.org/10.3390/app142311046

Note that from the first issue of 2016, this journal uses article numbers instead of page numbers. See further details here.

Article Metrics

Back to TopTop