Abstract
Fatigue failure remains a major concern in the design and performance evaluation of machine components and structures as it accounts for a significant proportion of mechanical failures. This article presents a fatigue evaluation methodology based on SN (stress-cycles to failure) curves to understand and predict the fatigue behaviour of complex components under various loading conditions with widely varying device geometry and dynamics. In order to accurately interpret and utilize the SN curves, the paper outlines key factors influencing material fatigue, including stress amplitude, mean stress, stress concentration, environmental effects, and surface finish. The integration of these factors into the SN curve-based assessment is discussed to tailor fatigue evaluations to specific machine components and structures. To demonstrate the practical application of SN curves in fatigue assessment, two case studies of machine components and structures are presented. The paper ends with a summary and conclusions, the most important of which is that the greatest impact on design fatigue life consists of accurately estimated stresses resulting from the load conditions and the dynamics of the structure.
1. Introduction
Fatigue analysis is an essential part of the design of machine elements and structures subjected to variable loading [1,2]. It is carried out at the design stage and during the improvement of the structure using basic fatigue information related to the materials. These are mainly fatigue stress or strain characteristics, so called fatigue curves, which are obtained in the laboratory under simple loading conditions, such as axial push–pull or reverse torsion [3,4,5]. In order to use such simple information about materials to predict the fatigue life of complex structures under real loading conditions, an algorithm should be developed that takes into account all aspects affecting the fatigue life of the machine and structure components. Typically, the following elements are considered [6,7,8]:
Load Analysis: The algorithm should take into account the complexity of the loads, including static and dynamic loads. This includes understanding the magnitude, frequency, and distribution of loads to which the machine components or structures will be subjected during their service life. In addition, the load should be represented by appropriate quantities, such as time histories, PSD functions, or other statistical quantities required by the computational algorithm. In many cases, numerical modelling, including the finite element method (FEM), is used to determine the load; therefore, the input quantities should be matched to the tools used in fatigue analysis.
Stress and Strain Analysis: The algorithm should account for the stresses and strains generated in the machine elements or structures due to the applied loads. This involves performing stress analysis and calculating the stress and strain amplitudes at critical locations. In this case too, tools such as FEM are helpful, but classical formulas for stress concentration or stresses in cross-sections are also used. It should be remembered that the stress value has a large influence on the calculated life because the SN characteristics are exponential in nature. It is crucial to account for the response of the material to variable loads by employing suitable hypotheses for the accumulation of fatigue damage, such as Miner’s rule or other more advanced models based on the specific application. Additionally, the algorithm should address the multiaxial nature of the stress state.
Material Properties: It is crucial to consider the material properties, such as yield strength, ultimate tensile strength and fatigue strength limit. These properties determine the response of the material to cyclic loading and are essential for accurate fatigue life prediction. This data is typically represented by an S–N curve, which relates stress amplitudes to the number of cycles to failure. The quality of the material also plays a huge role in determining fatigue life. Usually, the more inclusions and inhomogeneities a material has, the greater the scatter in the experimental results of fatigue life tests. This must be taken into account in the calculations.
Environmental Factors: The algorithm should account for environmental factors that can affect fatigue life, such as temperature, corrosive conditions and exposure to other potentially damaging agents.
Scale and Stress Concentration Effects: If the machine elements or structures contain notches, fillets, or other stress concentration features, the algorithm should incorporate methods to assess their impact on fatigue life. This may involve applying appropriate stress concentration factors and combining them with FEA to model local stress concentrations. It should be remembered that the concentration of fatigue stresses in a given element causes different fatigue effects depending on the material it is made of—some materials are more or less sensitive to the effect of stress concentration. The scale effect should be considered if the volume of material subjected to fatigue stresses is not comparable with laboratory samples.
Validation and Calibration: It is important to validate and calibrate the algorithm against experimental data or real-life case studies to ensure its accuracy and reliability. This may involve performing fatigue tests on representative samples or comparing the algorithm’s predictions with known fatigue failures based on maintenance data.
Bearing in mind the above factors affecting fatigue life, new and more accurate algorithms for determining fatigue life are being developed. These algorithms are built to take into account all factors, creating a universal way of solving the problem. Nevertheless, each case is different and even the most universal algorithm needs to be adapted to the current case. The reason for using the algorithm for the current needs is primarily the speed of calculations and their accuracy. A decision should be made regarding:
- durability estimation methods i.e., the stress or strain approach,
- domain in which the calculations will be performed, i.e., in time or frequency,
- whether adjustments to the impact of notches on fatigue life will be necessary,
- whether “pure material” fatigue or fatigue of joints, such as welds or bolted components, determine durability,
- whether the influence of external factors, such as temperature change or corrosive environment, should be taken into account,
- from where they will be taken or by what method stresses or strains will be determined.
In order to present the complexity of this issue, two cases of determining the fatigue life of structures are presented below, which differ significantly from each other, and the basis for their determination are classic stress fatigue characteristics, i.e., SN curves for basic material.
The compressor suspension system, analysed as the first example, is a key component of air suspension systems, which are commonly used in vehicles to absorb shocks and maintain driving stability. It is obvious that this system is subjected to random vibrations and its performance is highly dependent on the material properties of the suspension components, such as shock absorbers. Accurate prediction of the dynamic response and fatigue life of this system under operating conditions is essential for its reliable operation over time. The analysis, including both experimental measurements and numerical simulations using the finite element method (FEM), allows modelling of the system response to random vibrations, determination of stresses, and finally leading to fatigue life assessment.
The second example is a Motorcycle Transport Device that is subjected to a different set of loading conditions, mainly related to the dynamic forces encountered during towing operations. Since the vibrations of the device were recorded under real conditions, the load characteristics were known. The fatigue analysis of the Motorcycle Transport Device focuses on the effect of power spectral density (PSD) simplifications on the calculated fatigue life. The simplification of the load power spectral density can significantly reduce the computational effort but raises questions about the accuracy of the fatigue life estimates. How different PSD simplification methods affect the prediction of fatigue life of the Motorcycle Transport Device are examined.
2. Fatigue Strength Assessment of Real Components
Two case studies are presented. The first concerns the compressor mounting bracket in passenger cars and the second concerns the device for transporting motorcycles. In both cases, the SN curve is known; however, the degree of complexity of the shape of the element and load conditions complicates the process of determining the fatigue life and requires a different computational path. Therefore, appropriate algorithms for fatigue assessment were constructed for both cases and presented in Section 2.1 and Section 2.2.
2.1. Fatigue Assessment of the Compressor Mounting Bracket
2.1.1. Background
This case involves the suspension system of the compressor for pneumatic car suspension. The structure shown in Figure 1 consists of a vibrating mass, functioning as a compressor for the car air suspension system, which is screwed to compressor brackets. To isolate vibrations, the structure is suspended on three vibration isolators. A single isolator includes spring, rubber bearing, and a spring seat, which adopts the function of lower bumper. Additionally, the entire assembly is tightened to a rigid frame that serves as the upper bumper for the rubber bearing.
Figure 1.
(a) Simplified scheme of suspension system of compressor; (b) Vibration isolator cross-section.
During operation, the structure works near or at its natural frequency, resulting in collisions between the rubber bearing and bumpers, even under low levels of excitation. The collisions occur on both sides, involving contact between the rubber bearing and the upper bumper, as well as the lower bumper. As a result, the fatigue life of the compressor brackets is considerably impacted.
In this research the goal was to use spectral methods for bracket fatigue calculations, which are entirely performed in the frequency domain [9,10] and are more effective than time domain calculations [11,12]. An input for spectral methods is FEM frequency response analysis [13] (e.g., [14] Nastran SOL 111 or ANSYS Harmonic Response). Since these are linear simulations from the definition [12,15], they do not capture the non-linear behaviour of the structure, like collisions, and cannot be used directly for predicting stress history. To address this limitation, an adaptation was required to include effects of collisions in the stress response of the structure. This issue was first time reported by Czekaj et al. in [16]. However, the initial method provides very conservative results compared to those presented in this work. Therefore, this study proposes an alternative approach using equivalent effective accelerations to account for the non-linear effects of collisions in linear FEM simulations.
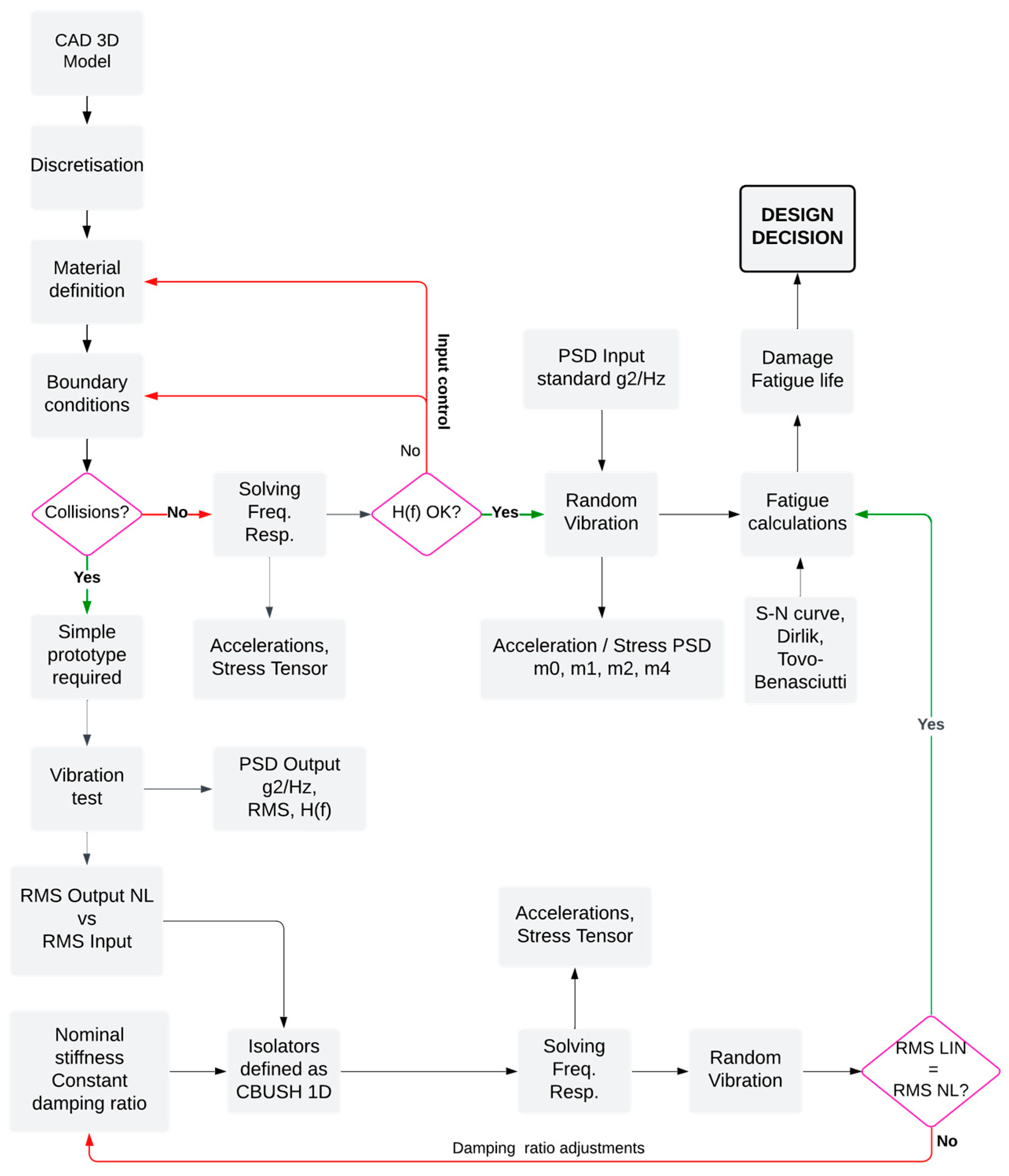
2.1.2. Proposed Solution
Due to the occurrence of collisions, the main challenge in the algorithm for determining the fatigue life is the correct determination of stress distribution and the locating of critical regions. To use efficient linear FEM solvers for stress calculations, a method is proposed where a vibration test was conducted to obtain the dynamic response of the structure under collision conditions, and its statistical properties. The concept of considering real non-linear conditions using linear FEM solvers is presented in Figure 2. In the proposed method, the control parameter is the effective value of accelerations (RMS acceleration).
Figure 2.
The procedure for FEM simulation considering collisions, using the equivalent effective value of acceleration.
The starting point is the assumption that, at the location of the collisions, the total power of the output signal of the linear system (FEM model) is equal to the total power of the output signal of the non-linear (real) system. In the testing frequency range of 5 Hz to 200 Hz, this reduces to a simple relationship:
where is the power spectral density of accelerations for the linear system, and is the power spectral density of accelerations for the non-linear system. In practice, this means that the variance of both systems is equal:
According to the above, the effective acceleration values are also equal:
2.1.3. Experimental Study
The experimental setup shown in Figure 3 consisted of a compressor suspension system mounted on an electromagnetic shaker. Two acceleration sensors were installed on the test rig, the first close to the shaker table to control the input PSD signal, and the second sensor mounted on the vibrating mass in one of the collision regions to control the system PSD response required for further FEM simulation.
Figure 3.
Test rig for compressor dynamic response measurement in collision region.
The system was excited in a vertical direction using a PSD profile with RMS acceleration of 0.9 g (Table 1). Figure 2 displays the graphical representation of the PSD input. The shape and measurement frequency range of the defined PSD input is based on automotive standard IEC 60068-2-64 Environmental testing—Part 2-64: Tests—Test Fh: Vibration, broadband random and guidance.
Table 1.
Vibration test profile used in the test.
Registered input and output acceleration signals and their histograms used to verify statistical properties are presented in Figure 4. Finally, the measurements results are summarized in Table 2.
Figure 4.
Vibration test profile according to Table 1.
Table 2.
Statistical parameters for the registered input and output signal.
Parameters for the input signal with a mean value around 0 g, kurtosis close to 3 and a negligible skewness, indicating the expected distribution shape, which closely follows a normal distribution. In contrast, the histogram for the output signal illustrating the collision condition totally deviated from normal distribution. Similarly to the input signal, it shows a central peak at around 0 g; however, it has a more pronounced peak and a steeper drop-off, evidenced by a higher kurtosis (Ku = 8.15). This indicates a more leptokurtic distribution, with values more tightly clustered around the mean and a significant tail reflecting more extreme acceleration events resulting from collision conditions. Here, the skewness is negative (S = −0.69), suggesting a tail with more frequent negative acceleration values.
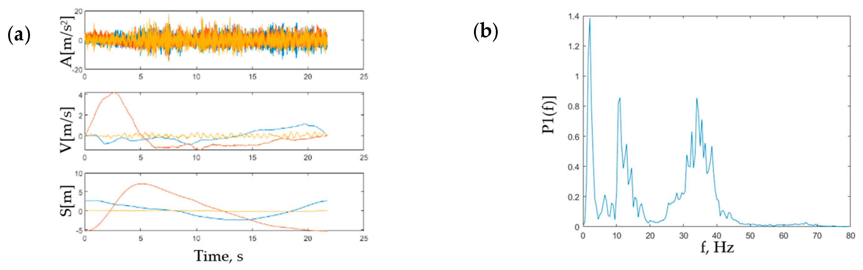
To obtain the dynamic response in the frequency domain needed for further FEM simulation, the acceleration time history data for the vibrating mass (Figure 5a) was subjected to analysis through the Welch method [17,18,19], resulting in the PSD function presented in Figure 6.
Figure 5.
Acceleration results in accordance with the input shown in Table 1: (a) Time history; (b) Histograms.
Figure 6.
PSD functions for the input and output signal.
Figure 6 illustrates the power distribution of the signals over the tested frequency range. The system response under the testing conditions shows two distinct peaks. The first peak, at around 13 Hz, corresponds to the natural frequency of the structure, while the second peak, at around 45 Hz, is due to collision conditions. Such a response using a linear FEM solver is not possible to obtain in a direct way, as non-linearity cannot be defined from a definition.
2.1.4. FEM Calculations
Following the process in Figure 2, FEM random vibration analysis was performed using the PSD profile from Table 1. Vibration isolators were modelled using 1D CBUSH elements, defining a constant stiffness value of 4 N/mm for the vertical direction. This value corresponds to the single spring constant. Transverse stiffnesses were omitted here. The purpose of such definition is to achieve a single resonance peak for the structure, as shown in Figure 7, which in further analysis can be easily controlled and modified, for example, by adjusting the critical damping ratio ζ.
Figure 7.
The FEM frequency response function of the compressor suspension system close to the collision region.
Knowing the PSD and RMS response at the collision location from experimental studies (Table 2), the critical damping ratio ζ for the FEM model can be adjusted so that the RMS acceleration results for the reference point are in line with the measurements. In this case, a final critical damping ratio was set as ζ = 0.0315. For this value, the RMS accelerations of the linear FEM model at the reference point match the experimental RMS accelerations recorded at the output signal location, as shown in Figure 8.
Figure 8.
The RMS response of the compressor suspension system—adjusting the critical damping ratio for the FEM model.
The von Mises stress results from the random vibration analysis using the equivalent effective acceleration method are presented in Figure 9. Points A-F serve as reference points for further comparison with the experimental data.
Figure 9.
RMS von Mises stress distribution determined by the equivalent RMS acceleration method.
From the notch area, stress PSD function was extracted and is presented in Figure 10. It serves as the basis for fatigue life calculations using the spectral method, e.g., Dirlik or Tovo–Benasciutii [20,21,22].
Figure 10.
Von Mises stress PSD function in the notch region.
First, from the stress PSD function, the spectral moments , and were determined. Next, using the relations between the spectral moments, the statistical stress parameters were determined: the expected number of zero-crossings , the expected number of positive peaks , the irregularity factor , and the equivalent RMS stress value . The bracket material is specified as fine-grained steel suitable for cold-working. The S–N curve (Figure 11) was derived based on the fatigue limit = 185 MPa and the corresponding number of cycles = 106. The curve slope k is determined to be 5.
Figure 11.
S–N curve defined for the compressor bracket.
Following that, fatigue calculations were conducted employing the methods proposed by Dirlik and Tovo–Benasciutti. The outcomes, with calculated lifetime in hours and the corresponding damage parameter are presented in Table 3.
Table 3.
Vibration fatigue results for notch region.
2.1.5. Method Verification
To verify the method, strain gauges were employed to control strains on the compressor bracket under random vibration test using PSD input from Table 1. Strain gauges were glued at the reference points A–F according to Figure 9. An example of the used strain gauges and measurement location is shown in Figure 12.
Figure 12.
Strain rosette in points A and B on the compressor bracket.
Similarly to the accelerations, the strain time history was recorded and converted into power spectral density. Based on that, the stress components were calculated, and example results for point A are presented in Figure 13. The PSD results clearly show that the stress response closely follows the acceleration pattern, with two distinct peaks observed.
Figure 13.
Normal and shear stresses in measurement point A: (a) Stress time history; (b) Stress PSD.
In each reference point, RMS stress was calculated and are finally compared with FEM results in Table 4.
Table 4.
Equivalent RMS stress comparison between FEM and measurements.
The above comparison of RMS stresses shows that the FEM model results deviate by an average of +/−37% from laboratory test values. Despite differences in absolute stress values, the proposed equivalent effective acceleration method follows the trend observed in real measurements, indicating that the FEM model captured the general behavior and stress distribution in the system. Another important aspect is that, although the differences between the FEM results and the experimental data are noticeable, all these differences are of the same order of magnitude for stresses. This is a significant achievement, considering the high complexity of the system and the loading conditions. This makes the method suitable for finding critical regions and preliminary fatigue calculations of new compressor suspension prototypes and provides a solid basis for further development.
Although the goal in this case was to create a simple FEM model for easy control and adjustment, the compressor suspension FEM model is still quite complex. Therefore, factors like contact definition, mass distribution and boundary conditions affect the accuracy of the results. The current model assumes that the compressor only vibrates vertically at a single frequency. In reality, it also rotates slightly and vibrates at several frequencies within the testing range. The differences between the FEM and experimental results may be due to the exclusion of transverse stiffness in the isolator definition. Another important factor could be the lack of Cross-PSD analysis at all collision points, as the current study focuses only on one isolator position. Future research should explore how the vibrations at all collision regions interact with each other. Considering this aspect in future studies could improve the results.
2.2. Fatigue Assessment of the Motorcycle Transport Device
2.2.1. Background
The second case study focuses on analysing a transportation system consisting of a motorcycle transport device, an automobile, and a motorcycle. This device is mounted on the car’s hitch, as shown in Figure 14. During transportation, it is subjected to random vibrations originating from the road surface over which the movement takes place. While the S–N curves (fatigue strength) of the materials used in the device’s construction are well-known, the exact loads and excitations acting on this device remain unknown.
Figure 14.
Transport device according to patent PL 224395 B1; 1. Mounting element (for tow hitch); 2. Wheel-base; 3. Stabilizing strap.
The Motorcycle Transport Device analysed in this study is a mechanical system subjected to complex loading conditions during vehicle towing operations. The fatigue analysis of this device was performed using both experimental and computational methods, with a focus on simplifying the power spectral density (PSD) function to reduce computational effort while maintaining accuracy in fatigue life predictions.
In the context of the discussed system, which is related to the field of automotive engineering, there is an opportunity to reference the characteristics of excitations—standardized Power Spectral Density (PSD) functions that are commonly used in fatigue calculations within the automotive industry. However, the presented system is exposed to specific excitations resulting from interactions with the suspended mass on the car’s hitch. To precisely analyse these excitations, real acceleration measurements were conducted directly on the device at the hitch mounting location (Figure 15). These measurements were conducted on two distinct road surfaces: asphalt roads and unpaved roads. The device underwent these measurements while being subjected to a full load during the transportation of a motorcycle (Figure 16).
Figure 15.
Measurement point for acceleration in three axes.
Figure 16.
The device with a motorcycle attached.
The power spectral density (PSD) function was obtained from real-world vibration measurements conducted on a Motorcycle Transport Device during vehicle operation and is presented on Figure 17 and Figure 18. The PSD data represented the load history and dynamic response of the system, including random vibration inputs from road conditions. The PSD function served as the basis for the fatigue analysis, providing a frequency-domain representation of the loading conditions. Based on the measured accelerations, utilizing MATLAB tools, particularly the PWELCH function, the power spectral density function was determined for both the asphalt (Figure 17) and non-paved road (Figure 18) routes. The obtained PSD characteristics constitute significant input data for further analysis. To comprehensively assess the impact of these excitations on the device’s behaviour, a numerical simulation was employed using the FEM within ANSYS 2020R1 software.
Figure 17.
Asphalt road: (a) raw recorded signal, (b) determined PSD function.
Figure 18.
Unpaved road: (a) raw recorded signal, (b) determined PSD function.
The incorporation of PSD excitation characteristics in the computer simulation allowed for the replication of a realistic dynamic environment in which the analysed device operates. Such an approach facilitated a detailed assessment of stresses, deformations, and potential critical areas with regard to material fatigue. Comparing simulation results with previously known S–N curves of materials will enable an evaluation of safety and durability for the designed structure under real operating conditions.
After constructing a simplified computer model of the analysed system, a detailed simulation was initiated using Ansys 2020R1 software. As part of the basic strength analysis, a node most susceptible to potential damage was identified (Figure 19). This pivotal node is located within a triangular support, where significant loads and stresses are present.
Figure 19.
Determination of the PSD response reading location.
To conduct a more advanced analysis, Ansys Random Vibration tools were employed, enabling the modelling of interactions caused by random vibrations. These simulations were conducted while considering boundary conditions, which were selected in accordance with the research carried out in the publication by Mazurek and Mamala. The device’s mounting location was modelled as a fixed support, the rear car wheel as a cylindrical support, and the entire motorcycle system with a mass of 200 kg was appropriately considered. For the purpose of representing real-world conditions, an excitation in the form of PSD was applied to the fixed support point.
2.2.2. Simplification of the PSD Function
Several methods for simplifying the PSD function were applied to assess their impact on fatigue life predictions. These methods included:
- Normalization: The PSD function was normalized with respect to its maximum value, ensuring that all cases could be compared on a common scale.
- Reduction of Characteristic Points: The number of characteristic points in the PSD function was reduced to decrease the data complexity while retaining essential features of the load.
- Interpolated Envelope: An interpolated envelope was applied around the PSD curve, smoothing out minor fluctuations and focusing on the primary frequency components
One of the key aspects of this study was to examine how additional smoothing of the PSD function, following the Welch method, would influence fatigue life predictions. The Welch method is widely used due to its ability to reduce the variance of PSD estimates through overlapping windows and averaging, stabilizing the estimation. However, as demonstrated by Kaľavský et al., the accuracy of PSD-based fatigue life predictions is sensitive to the settings of the Welch method, such as window size, weighting, and overlap [19] Incorrect parameter settings can lead to the distortion of critical vibration frequencies, which are essential for accurate fatigue life prediction.
To explore this further, an additional smoothing technique was introduced, applying an interpolated envelope to further filter minor fluctuations in the PSD curve. Excessive smoothing can obscure significant frequency components, particularly those related to large stress amplitudes, which are critical for fatigue damage assessment [19]. As a result, the impact of this additional smoothing on fatigue life prediction was analyzed in comparison to the original PSD estimated using the Welch method. In mechanical systems, such as vehicle suspensions, Kong et al. emphasized that precision in PSD estimation is crucial for accurate fatigue life predictions, as over-smoothing may lead to the underestimation of fatigue in critical areas [23]. Similarly, in the case of the motorcycle transport device analyzed here, over-smoothing of the PSD data could obscure important vibration frequencies, particularly under high-stress conditions, potentially leading to an underestimation of fatigue damage.
2.2.3. Finite Element Simulation and Fatigue Analysis
A finite element model of the Motorcycle Transport Device was created to simulate its response to the simplified PSD load (see Figure 6). The fatigue life was predicted using the response PSD data obtained from the simulation. Key statistical parameters, such as the number of zero crossings and peaks, were calculated from the PSD moments to estimate the vibration amplitude distribution. The Rayleigh and Dirlik models were used to calculate fatigue damage based on these amplitude distributions
The fatigue life was predicted using the Wohler (S–N) curve for the material, and the fatigue limit, number of cycles to failure, and S–N curve slope were determined. The impact of each PSD simplification method on fatigue life predictions was analyzed, with the goal of identifying the most efficient and accurate approach for practical engineering applications.
2.3. Data Analysis and Validation
The experimental and numerical results for both the compressor suspension system and the Motorcycle Transport Device were validated by comparing the predicted dynamic responses with real-world measurements. For the compressor suspension, the comparison focused on acceleration time histories and frequency-domain data (PSD) while, for the Motorcycle Transport Device, the primary focus was on the effect of PSD simplification on fatigue life predictions.
The validation process ensured that the finite element models were capable of accurately representing the dynamic behavior and fatigue performance of both systems under random vibration loads.
2.3.1. Simplified PSD and Fatigue Life Prediction
The Motorcycle Transport Device’s fatigue life was predicted using the PSD data obtained from real-world measurements. The PSD simplification methods, including normalization, reduction of characteristic points, and interpolated envelope, were applied to the PSD function. Figure 20 shows the comparison between the original PSD and the simplified PSDs.
Figure 20.
Comparison of original and simplified PSD functions for the Motorcycle Transport Device.
2.3.2. Numerical Simulation Results
The finite element model of the Motorcycle Transport Device was also used to simulate its dynamic response to random vibration. Figure 21 presents the von Mises stress distribution in the Motorcycle Transport Device under random vibration, showing the critical areas that experience the highest stress levels.
Figure 21.
Von Mises stress distribution in the Motorcycle Transport Device under random vibration.
The fatigue life predictions for the Motorcycle Transport Device, based on the Dirlik and Rayleigh amplitude distribution models, are shown in Table 5. The results demonstrate that both models provide similar fatigue life predictions, with less than a 5% difference between them.
Table 5.
Effect of PSD simplification methods on fatigue life predictions for the Motorcycle Transport Device.
3. Discussion
This study provided valuable insights into the use of finite element modelling (FEM) and power spectral density (PSD) simplifications to predict fatigue life in two distinct mechanical systems under random vibration conditions. The key contribution of this research lies in the demonstration that PSD simplifications can significantly streamline fatigue life predictions without sacrificing accuracy, as well as in the validation of FEM models for complex dynamic systems.
3.1. Compressor Suspension System
The FEM model developed for the compressor suspension system was effective in replicating the system’s dynamic response, particularly in identifying critical stress areas. This model presents a reliable method for engineers to predict failure points and optimize the design of suspension systems. The successful correlation between the model’s predictions and experimental data reinforces the model’s applicability for future use under varied load conditions.
Beyond the validation of the model, an important takeaway is that this approach allows for fatigue life estimation in complex systems without resorting to overly resource-intensive simulations. This is crucial for real-world applications where rapid iteration and adjustments to design parameters are required.
3.2. Motorcycle Transport Device Analysis
The analysis of the Motorcycle Transport Device highlights the benefits of applying simplified PSD functions to fatigue life predictions. The small deviations in fatigue life predictions observed between full and simplified PSDs suggest that the trade-offs between computational efficiency and prediction accuracy are minimal. This means that engineers can confidently employ simplified PSDs in large-scale fatigue assessments without compromising the reliability of their results.
The FEM simulations for the Motorcycle Transport Device also demonstrated that critical stress zones could be identified effectively, enabling targeted design improvements. This is particularly useful for ensuring the structural integrity of Motorcycle Transport Devices under varying load conditions, where frequent or sudden dynamic forces are common.
3.3. Practical Significance of PSD Simplifications
A major contribution of this research is the demonstration that simplifying PSDs—whether through normalization, reduction of characteristic points, or interpolating envelopes—does not substantially affect the precision of fatigue life predictions. This is particularly significant for industries where time and computational resources are at a premium. The simplifications allow for faster simulations and data analysis, making it feasible to analyse a broader range of design scenarios in less time.
Thus, this approach is likely to be especially useful in fields like automotive and aerospace engineering, where large-scale simulations are often required to ensure the durability and safety of components subjected to complex vibration loads.
3.4. Implications for Engineering Design
The practical implications of this research are clear: validated FEM models, combined with PSD simplifications, provide a powerful toolset for predicting the fatigue life of mechanical systems under random vibration. This study’s results encourage a more widespread use of PSD simplifications in fatigue analysis, particularly in scenarios where extensive computational resources are unavailable. Engineers can use these methods to improve design efficiency, optimize materials, and increase the longevity of mechanical components without sacrificing analysis accuracy.
3.5. Future Research Directions
While this study confirmed the effectiveness of PSD simplifications and FEM models for predicting fatigue life, several avenues for future research remain. There is a need to explore non-linear behavior in mechanical systems under random vibrations, particularly for components like dampers, which may experience significant non-linearity under higher loads. Additionally, developing more adaptive PSD simplification techniques that can dynamically adjust to different loading conditions would further enhance the precision and applicability of these methods.
Expanding the scope of this research to other mechanical systems and varying types of dynamic loads could also provide broader insights and help generalize the findings to a wider range of industries.
4. Conclusions
Fatigue characteristics of materials in the form of SN curves are only the basis for fatigue calculations. Equally important here are all elements of the fatigue life determination algorithm, in particular stress determination and consideration of factors influencing fatigue, such as scale factor, stress concentration effect, average stress, amplitude distribution and sequence, and environmental factors. At the forefront of factors influencing fatigue life is the correct determination of stresses, on the basis of which the analysis is carried out. In real elements subjected to operating loads, it is difficult to assess the actual state of the load. Therefore, this element is burdened with the greatest uncertainty.
For fatigue calculations in real conditions, the most suitable method is the spectral method, which statistically reflects the load. This is a well-known method and is often referred to as vibration fatigue method.
The influence of the notch on fatigue life is usually expressed by an increase in the stress value. In the spectral method, if the notches are not sharp, their influence is taken into account in the FEM calculation, also by increasing the stress near the notch. Of course, the scale factor for the volume of loaded material should not be neglected.
This study demonstrated the effectiveness of finite element modelling (FEM) and power spectral density (PSD) simplifications in predicting fatigue life for two different mechanical systems under random vibration conditions. Based on the results and analysis, the following key conclusions can be drawn:
- Both investigated cases, the compressor suspension system and the Motorcycle Transport Device, show that not only fatigue properties, but also clear understanding of the system loading are crucial for proper fatigue assessment.
- Experimental testing is crucial for calibrating FEM models. Combining testing with simulations ensures that models reflect real-world conditions more precisely and improves the accuracy of fatigue life predictions and the reliability of engineering designs.
- Results obtained by proposed equivalent effective acceleration method follows the stress trend observed in real measurements, indicating that the FEM model captured the general behaviour and stress distribution in the system. This makes the method suitable for finding critical regions and for preliminary vibration fatigue calculations for new structures.
- The study showed that simplifying the PSD function using methods such as normalization, reduction of characteristic points, and applying an interpolated envelope had minimal impact on the accuracy of fatigue life predictions. The deviations in predicted fatigue life across different PSD simplifications were less than 5%, indicating that these simplifications significantly reduce computational time without compromising accuracy.
- Both the Dirlik and Rayleigh models used in fatigue life estimation produced consistent results, confirming their applicability in random vibration analysis. The compressor suspension system and Motorcycle Transport Device both demonstrated predictable fatigue life outcomes when subjected to realistic operational loads.
- The application of PSD simplifications in fatigue life predictions provides significant benefits for engineering design, particularly in industries where time and computational resources are limited. The findings suggest that engineers can confidently apply these simplifications to accelerate the design process while maintaining accuracy in performance evaluations.
- While the PSD simplification methods used in this study were effective, future research should explore adaptive simplification techniques that can dynamically adjust based on the system’s complexity. Additionally, incorporating non-linear behaviour in FEM models, especially for components like dampers, will provide a more comprehensive understanding of fatigue life in real-world conditions.
In conclusion, this study highlights the potential of using FEM and PSD simplifications as efficient and accurate tools for fatigue life prediction in complex mechanical systems. In the case of non-linear effects during vibrations, such as collisions, the equivalent effective acceleration method proposed in this study allows for the consideration of non-linearity in stress response at a satisfactory level within linear FEM solvers. These methods offer a practical solution for enhancing the durability and reliability of systems subjected to random vibrations, with broad applications in fields such as automotive and aerospace engineering.
Author Contributions
Conceptualization, K.C. and A.N.; methodology, K.C., B.M. and A.N.; software, A.N., K.C., R.O. and B.M.; validation, K.C. and B.M.; formal analysis, A.N.; investigation, R.O., K.C. and B.M.; resources, K.C. and A.N.; data curation, R.O., K.C. and B.M.; writing—original draft preparation, R.O., K.C., A.N. and B.M.; writing—review and editing, R.O. and A.N.; visualization, K.C., B.M. and A.N.; supervision, A.N.; project administration, A.N.; funding acquisition, K.C. and A.N. All authors have read and agreed to the published version of the manuscript.
Funding
Part of the research was carried out as part of the Implementation Doctorate Program of the Ministry of Education and Science implemented in the years 2020–2024 (Contract No. DWD/4/91/2020).
Institutional Review Board Statement
Not applicable.
Informed Consent Statement
Not applicable.
Data Availability Statement
Data will be made available on request.
Acknowledgments
We gratefully acknowledge ZF CVS for providing the materials essential to this research.
Conflicts of Interest
The authors declare no conflicts of interest.
References
- de Brett, M.; Butlin, T.; Nielsen, O.M. Analysis of nonlinear vibration transmission through a vehicle suspension damper at low audio frequencies. J. Sound Vib. 2023, 551, 117615. [Google Scholar] [CrossRef]
- Wen, C.; Liu, Z.; Wu, G.; Zhao, C.; Chen, L.; Yin, Y.; Meng, Z. Digital twin-driven fatigue life prediction framework of mechanical structures using a power density theory: Application to off-road vehicle front axle housing. Measurement 2023, 220, 113352. [Google Scholar] [CrossRef]
- Fouchereau, R.; Celeux, G.; Pamphile, P. Probabilistic modeling of S–N curves. Int. J. Fatigue 2014, 68, 217–223. [Google Scholar] [CrossRef]
- Ramberg, W.; Osgood, W.R. Description of Stress-Strain Curves by Three Parameters; National Advisory Committee for Aeronautics: Washington, DC, USA, 1943.
- Bandara, C.S.; Siriwardane, S.C.; Dissanayake, U.I.; Dissanayake, R. Developing a full range S–N curve and estimating cumulative fatigue damage of steel elements. Comput. Mater. Sci. 2015, 96, 96–101. [Google Scholar] [CrossRef]
- Lagerblad, U.; Wentzel, H.; Kulachenko, A. A methodology for strain-based fatigue damage prediction by combining finite element modelling with vibration measurements. Eng. Fail. Anal. 2021, 121, 105130. [Google Scholar] [CrossRef]
- Augustyniak, M.; Gajewski, P.; Świątek, K. Adaptation of engineering FEA-based algorithms to LCF failure and material data prediction in offshore design. J. Theor. Appl. Mech. 2016, 54, 1345–1356. [Google Scholar] [CrossRef]
- Fricke, W.; Cui, W.; Kierkegaard, H.; Kihl, D.; Koval, M.; Mikkola, T.; Parmentier, G.; Toyosada, M.; Yoon, J.H. Comparative fatigue strength assessment of a structural detail in a containership using various approaches of classification societies. Mar. Struct. 2002, 15, 1–13. [Google Scholar] [CrossRef]
- Zorman, A.; Slavič, J.; Boltežar, M. Vibration fatigue by spectral methods—A review with open-source support. Mech. Syst. Signal Process. 2023, 190, 110149. [Google Scholar] [CrossRef]
- Benasciutti, D.; Sherratt, F.; Cristofori, A. Recent developments in frequency domain multi-axial fatigue analysis. Int. J. Fatigue 2016, 91, 397–413. [Google Scholar] [CrossRef]
- Martinez-Puente, E.; Zarketa-Astigarraga, A.; Martinez-Agirre, M.; Zabala, A.; Esnaola, J.A.; Muñiz-Calvente, M.; Llavori, I.; Penalba, M. Benchmarking of spectral methods for fatigue assessment of mooring systems and dynamic cables in offshore renewable energy technologies. Ocean Eng. 2024, 308, 118311. [Google Scholar] [CrossRef]
- Adilah, A.; Iijima, K. A spectral approach for efficient fatigue damage evaluation of floating support structure for offshore wind turbine taking account of aerodynamic coupling effects. J. Mar. Sci. Technol. 2022, 27, 408–421. [Google Scholar] [CrossRef]
- Vrána, R.; Jaroš, J.; Koutný, D.; Nosek, J.; Zikmund, T.; Kaiser, J.; Paloušek, D. Contour laser strategy and its benefits for lattice structure manufacturing by selective laser melting technology. J. Manuf. Process. 2022, 74, 640–657. [Google Scholar] [CrossRef]
- Ansys Workbench 2024 R2—User’s Guide. In Mechanical User’s Guide; Ansys: Canonsburg, PA, USA, 2024.
- MSC Nastran Dynamic Analysis User’s Guide; MSC Software: Newport Beach, CA, USA, 2019.
- Niesłony, A.; Czekaj, K.; Mazurek, B. From Fatigue Behaviour of Materials to Fatigue Life of Machine Elements or Structures. In Proceedings of the 61st Experimental Stress Analysis International Scientific Conference, Košice, Slovakia, 6–8 June 2023; pp. 146–155. [Google Scholar]
- Same, M.H.; Gandubert, G.; Gleeton, G.; Ivanov, P.; Landry, R. Simplified welch algorithm for spectrum monitoring. Appl. Sci. 2021, 11, 86. [Google Scholar] [CrossRef]
- Welch, P. The use of fast Fourier transform for the estimation of power spectra: A method based on time averaging over short, modified periodograms. IEEE Trans. Audio Electroacoust. 1967, 15, 70–73. [Google Scholar] [CrossRef]
- Kaľavský, A.; Niesłony, A.; Huňady, R. Influence of PSD Estimation Parameters on Fatigue Life Prediction in Spectral Method. Materials 2023, 16, 1007. [Google Scholar] [CrossRef] [PubMed]
- Dirlik, T.; Benasciutti, D. Dirlik and Tovo-Benasciutti Spectral Methods in Vibration Fatigue: A Review with a Historical Perspective. Metals 2021, 11, 1333. [Google Scholar] [CrossRef]
- Benasciutti, D.; Tovo, R. Spectral methods for lifetime prediction under wide-band stationary random processes. Int. J. Fatigue 2005, 27, 867–877. [Google Scholar] [CrossRef]
- Dirlik, T. Application of Computers in Fatigue Analysis. Ph.D. Thesis, University of Warwick, Coventry, UK, 1985. Available online: http://go.warwick.ac.uk/wrap/2949 (accessed on 20 September 2024).
- Abdullah, L.; Singh, S.S.K.; Abdullah, S.; Azman, A.H.; Ariffin, A.K.; Kong, Y.S. The needs of power spectral density in fatigue life prediction of heavy vehicle leaf spring. J. Mech. Sci. Technol. 2020, 34, 2341–2346. [Google Scholar] [CrossRef]
Disclaimer/Publisher’s Note: The statements, opinions and data contained in all publications are solely those of the individual author(s) and contributor(s) and not of MDPI and/or the editor(s). MDPI and/or the editor(s) disclaim responsibility for any injury to people or property resulting from any ideas, methods, instructions or products referred to in the content. |
© 2024 by the authors. Licensee MDPI, Basel, Switzerland. This article is an open access article distributed under the terms and conditions of the Creative Commons Attribution (CC BY) license (https://creativecommons.org/licenses/by/4.0/).




















