Effect of CO2 Nanobubble Water on the Fracture Properties of Cemented Backfill Materials under Different Aggregate Fractal Dimensions
Abstract
1. Introduction
2. Materials and Methods
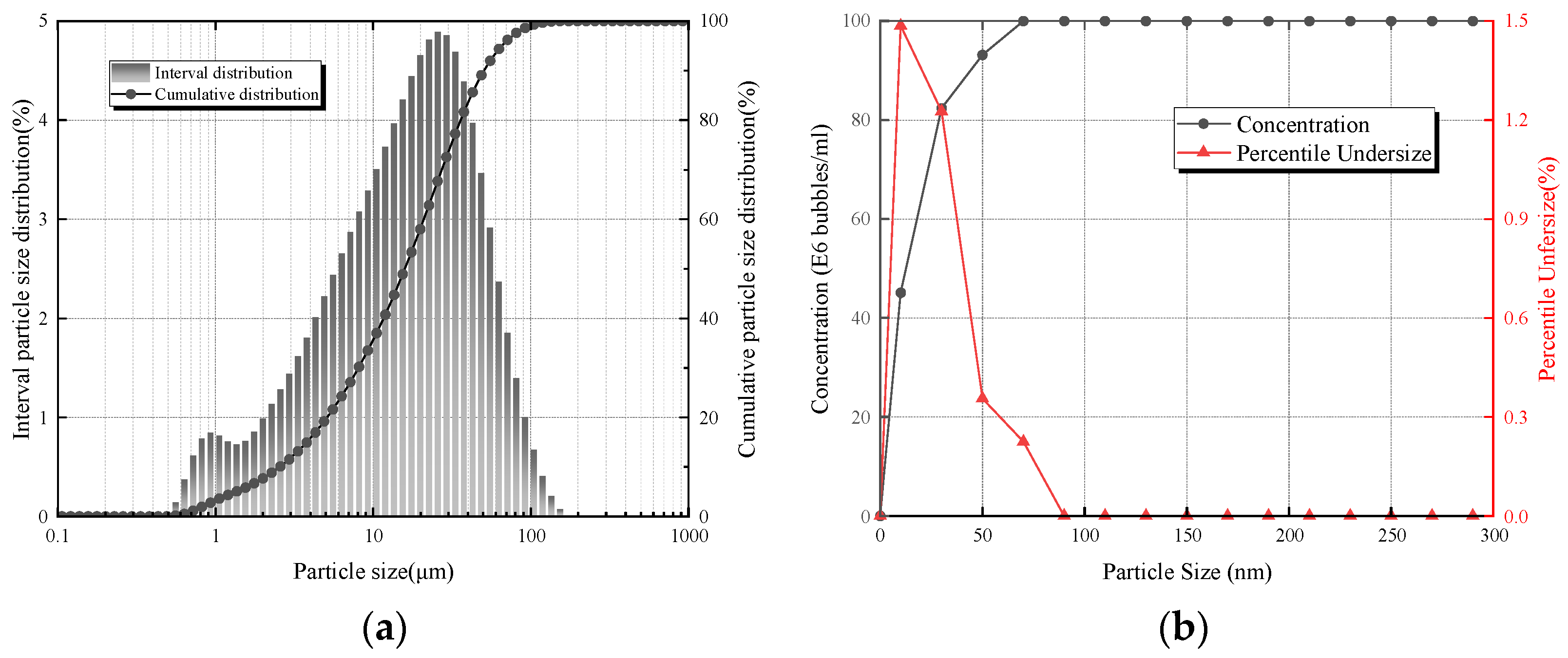
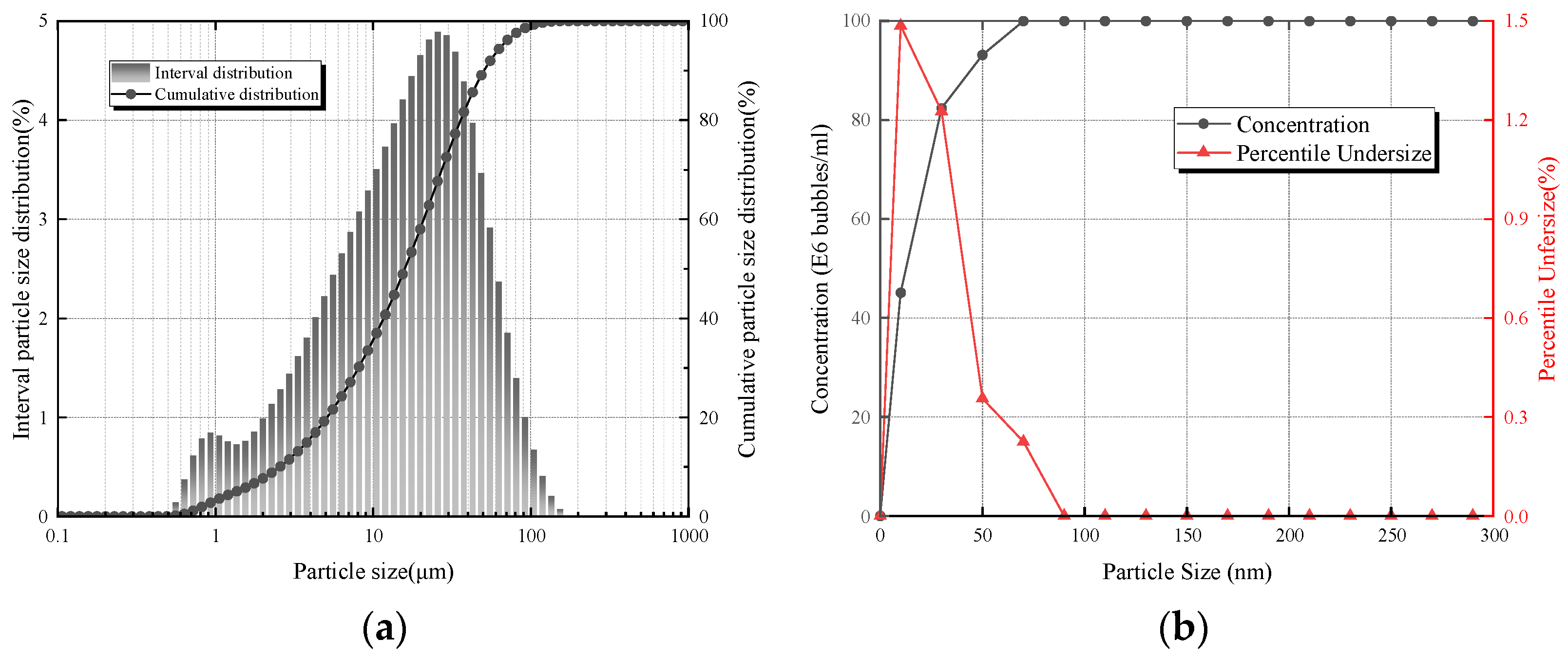
2.1. Test Materials
2.2. Test Sample Preparation
3. Results
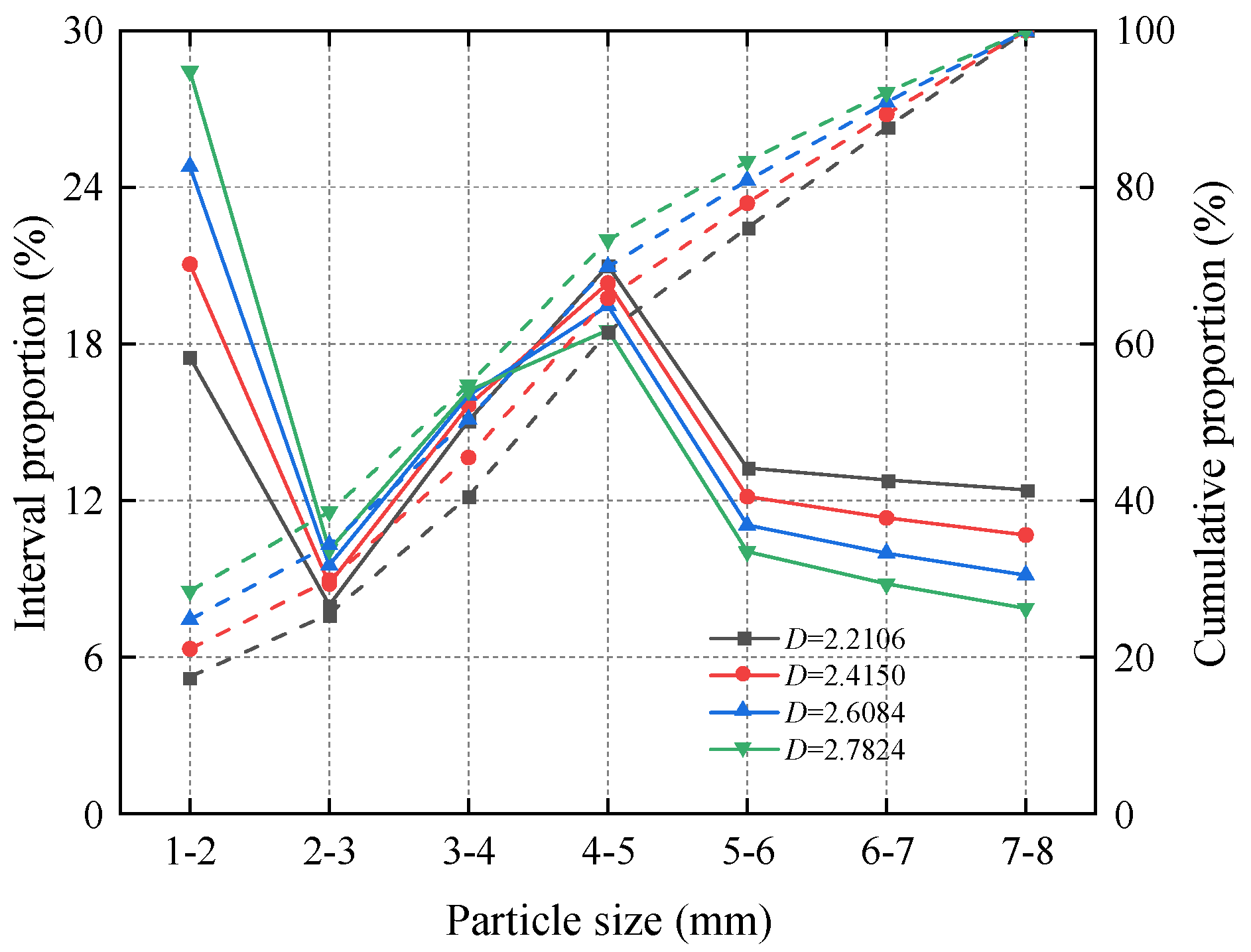
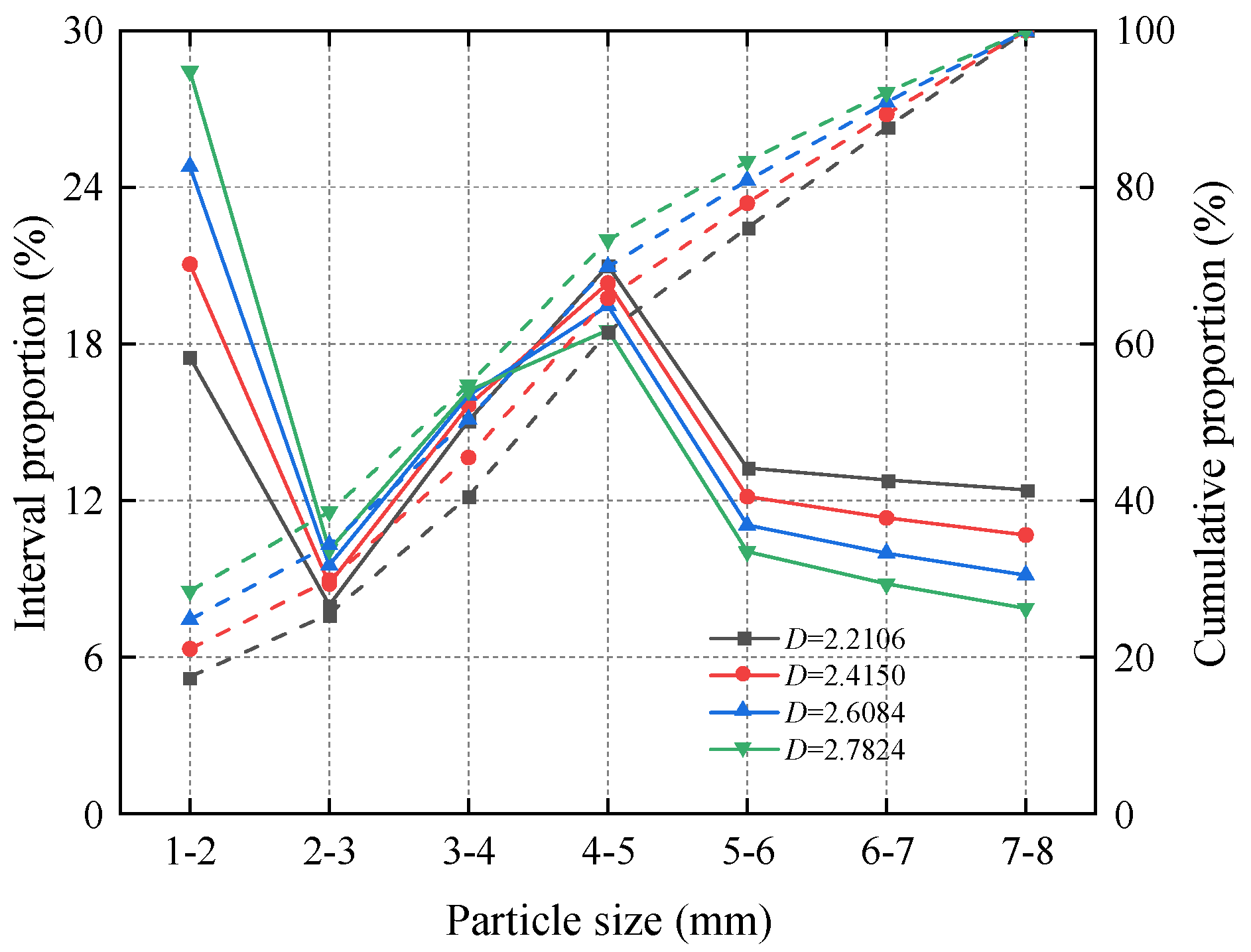
3.1. Response of Uniaxial Compressive Strength of CBM Specimens to CO2NBW under Different Fractal Dimension Aggregate Gradations
3.2. Acoustic Emission Response Mechanism of CBM Specimens
3.3. The Changing Law of the Cumulative Acoustic Emission Counts
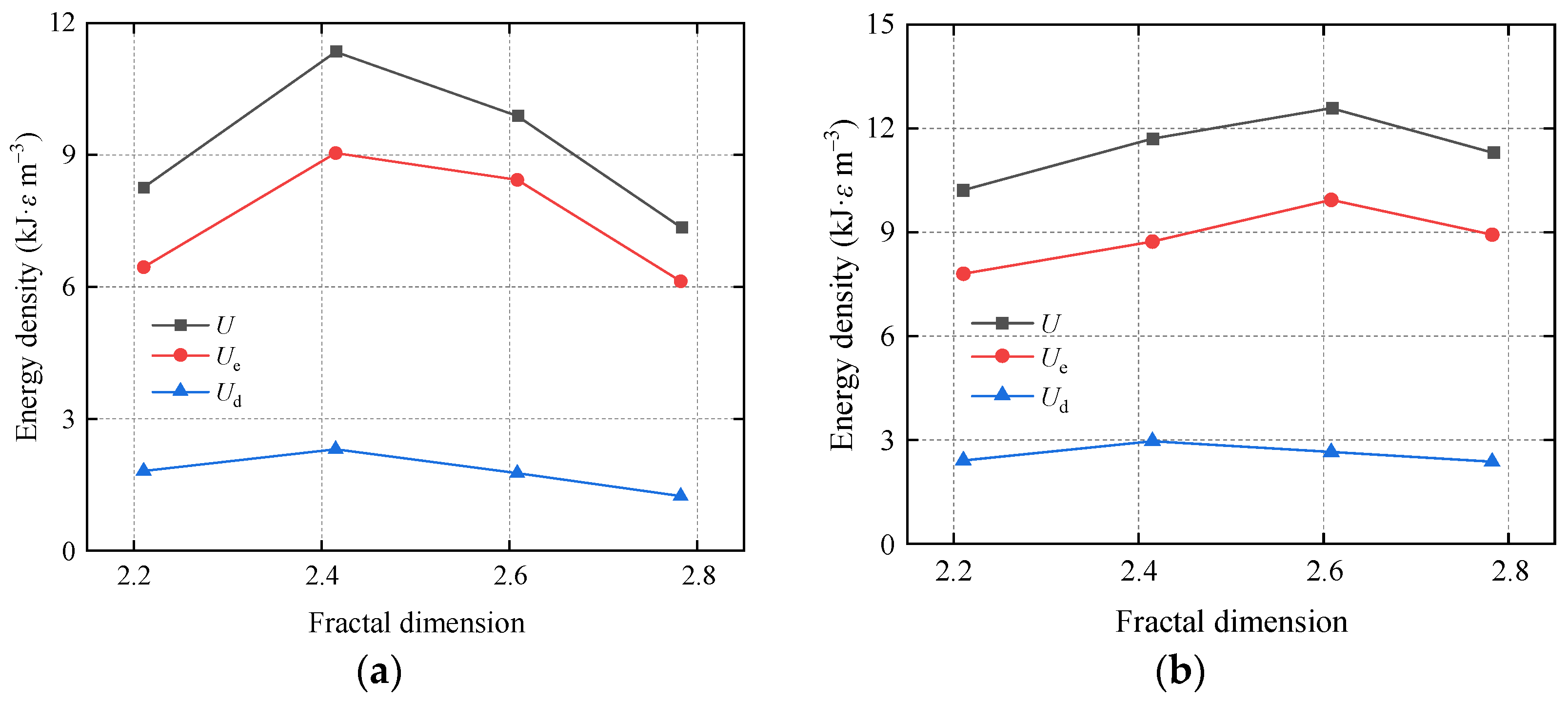
3.4. Energy Evolution Characteristics of CBM Specimens
3.5. Effects of Aggregate Fractal Dimension and CO2NBW on Ultimate Energy Storage
3.6. Application Prospects of CO2NBW Technology in Cement-Based Materials
4. Conclusions
- (1)
- The UCS of CBM specimens increases first and then decreases with the fractal dimension of aggregate gradation, and the optimal aggregate gradation range is the fractal dimension range of 2.4150 to 2.6084. In addition, CO2NBW also significantly improves the strength of CBM specimens. However, due to the change in structural porosity caused by the change in aggregate grading, the strength improvement in the fractal dimension range of 2.4150 to 2.6084 is significantly smaller than that in the fractal dimensions of 2.2106 and 2.7824.
- (2)
- Acoustic emission testing shows that the aggregate range of 2.4150 to 2.6084 can effectively improve the pore structure of the material. Similarly, the addition of CO2NBW also improves the structural pores to a certain extent. In addition, the cumulative ringing count first increases and then decreases with the fractal dimension. The addition of CO2NBW significantly increases the cumulative ringing count and causes the cumulative peak to shift to the fractal dimension of 2.6084.
- (3)
- The energy evolution law of CBM specimens was obtained by calculating the energy evolution parameters. The results show that the energy evolution of CBM specimens can be divided into five stages, and the peak point of elastic strain energy corresponds to the peak value of the stress–strain curve. The addition of CO2NBW and a reasonable aggregate grading interval effectively improve the values of various energy parameters. However, the addition of CO2NBW reduces the proportion of elastic strain energy in the total energy. The reason is that excessive CO2 concentration will affect the hydration reaction of cement-based materials, deteriorating the overall bonding effect of the specimen.
Author Contributions
Funding
Institutional Review Board Statement
Informed Consent Statement
Data Availability Statement
Acknowledgments
Conflicts of Interest
References
- Murray, J.; Dey, C. The carbon neutral free for all. Int. J. Greenh. Gas. Control. 2009, 3, 237–248. [Google Scholar] [CrossRef]
- Huovila, A.; Siikavirta, H.; Antuña Rozado, C.; Rökman, J.; Tuominen, P.; Paiho, S.; Hedman, Å.; Ylén, P. Carbon-neutral cities: Critical review of theory and practice. J. Clean. Prod. 2022, 341, 130912. [Google Scholar] [CrossRef]
- Ju, Y.; Zhu, Y.; Xie, H.; Nie, X.; Zhang, Y.; Lu, C.; Gao, F. Fluidized mining and in-situ transformation of deep underground coal resources: A novel approach to ensuring safe, environmentally friendly, low-carbon, and clean utilisation. Int. J. Coal Sci. Technol. 2019, 6, 184–196. [Google Scholar] [CrossRef]
- Xie, H.; Zhao, J.W.; Zhou, H.W.; Ren, S.H.; Zhang, R.X. Secondary utilizations and perspectives of mined underground space. Tunn. Undergr. Space Technol. 2020, 96, 103129. [Google Scholar] [CrossRef]
- Song, J.; Han, C.; Li, P.; Zhang, J.; Liu, D.; Jiang, M.; Zheng, L.; Zhang, J.; Song, J. Quantitative prediction of mining subsidence and its impact on the environment. Int. J. Min. Sci. Technol. 2012, 22, 69–73. [Google Scholar] [CrossRef]
- Ren, G.; Wang, W.; Wu, W.; Hu, Y.; Liu, Y. Carbon Emission Prediction Model for the Underground Mining Stage of Metal Mines. Sustainability 2023, 15, 12738. [Google Scholar] [CrossRef]
- Feng, Z.; Hu, Z.; Li, G.; Zhang, Y.; Zhang, X.; Zhang, H. Improving mine reclamation efficiency for farmland sustainable use: Insights from optimizing mining scheme. J. Clean. Prod. 2022, 379, 134615. [Google Scholar] [CrossRef]
- Rodríguez-Galán, M.; Baena-Moreno, F.M.; Vázquez, S.; Arroyo-Torralvo, F.; Vilches, L.F.; Zhang, Z. Remediation of acid mine drainage. Environ. Chem. Lett. 2019, 17, 1529–1538. [Google Scholar] [CrossRef]
- Liu, H.; Zhang, J.; Li, B.; Zhou, N.; Xiao, X.; Li, M.; Zhu, C. Environmental behavior of construction and demolition waste as recycled aggregates for backfilling in mines: Leaching toxicity and surface subsidence studies. J. Hazard. Mater. 2020, 389, 121870. [Google Scholar] [CrossRef]
- Li, S.; Zhang, Y.; Feng, R.; Yu, H.; Pan, J.; Bian, J. Environmental Safety Analysis of Red Mud-Based Cemented Backfill on Groundwater. Int. J. Environ. Res. Public Health 2021, 18, 8094. [Google Scholar] [CrossRef]
- Koohestani, B.; Koubaa, A.; Belem, T.; Bussière, B.; Bouzahzah, H. Experimental investigation of mechanical and microstructural properties of cemented paste backfill containing maple-wood filler. Constr. Build. Mater. 2016, 121, 222–228. [Google Scholar] [CrossRef]
- Wang, Y.; Wu, J.; Chen, Z. Content and gradation of aggregates effect on compaction property of gangue backfill and strata movement: Experiments and models. Int. J. Environ. Sci. Technol. 2022, 19, 10893–10910. [Google Scholar] [CrossRef]
- Chen, W.; Zhang, G.; Tao, Q.; Yu, L.; Li, T.; Guan, X.; Guan, B. Experimental Research on Mix Ratio of Construction Waste Cemented Filling Material Based on Response Surface Methodology. Adv. Mater. Sci. Eng. 2022, 2022, 8274733. [Google Scholar] [CrossRef]
- Li, J.; Zhang, X.; Pang, S.; Zhu, K.; Yang, C.; Zhang, X.; Su, L.; Liu, J.; Wei, X. Failure mechanism of a green substratum filling material based on digital scatter analysis. Constr. Build. Mater. 2024, 418, 135288. [Google Scholar] [CrossRef]
- Obenaus-Emler, R.; Falah, M.; Illikainen, M. Assessment of mine tailings as precursors for alkali-activated materials for on-site applications. Constr. Build. Mater. 2020, 246, 118470. [Google Scholar] [CrossRef]
- Wu, J.; Feng, M.; Xu, J.; Qiu, P.; Wang, Y.; Han, G. Particle Size Distribution of Cemented Rockfill Effects on Strata Stability in Filling Mining. Minerals 2018, 8, 407. [Google Scholar] [CrossRef]
- Zhou, N.; Ma, H.; Ouyang, S.; Germain, D.; Hou, T. Influential Factors in Transportation and Mechanical Properties of Aeolian Sand-Based Cemented Filling Material. Minerals 2019, 9, 116. [Google Scholar] [CrossRef]
- Ruan, S.; Liu, L.; Zhu, M.; Shao, C.; Xie, L. Development and field application of a modified magnesium slag-based mine filling cementitious material. J. Clean. Prod. 2023, 419, 138269. [Google Scholar] [CrossRef]
- Kajaste, R.; Hurme, M. Cement industry greenhouse gas emissions—Management options and abatement cost. J. Clean. Prod. 2016, 112, 4041–4052. [Google Scholar] [CrossRef]
- Teh, S.H.; Wiedmann, T.; Castel, A.; de Burgh, J. Hybrid life cycle assessment of greenhouse gas emissions from cement, concrete and geopolymer concrete in Australia. J. Clean. Prod. 2017, 152, 312–320. [Google Scholar] [CrossRef]
- Bravo, M.; de Brito, J. Concrete made with used tyre aggregate: Durability-related performance. J. Clean. Prod. 2012, 25, 42–50. [Google Scholar] [CrossRef]
- de Juan, M.S.; Gutiérrez, P.A. Study on the influence of attached mortar content on the properties of recycled concrete aggregate. Constr. Build. Mater. 2009, 23, 872–877. [Google Scholar] [CrossRef]
- Talamona, D.; Hai Tan, K. Properties of recycled aggregate concrete for sustainable urban built environment. J. Sustain. Cem. Based Mater. 2012, 1, 202–210. [Google Scholar] [CrossRef]
- Mahoutian, M.; Ghouleh, Z.; Shao, Y. Synthesis of waste-based carbonation cement. Mater. Struct. 2016, 49, 4679–4690. [Google Scholar] [CrossRef]
- Zajac, M.; Irbe, L.; Bullerjahn, F.; Hilbig, H.; Ben Haha, M. Mechanisms of carbonation hydration hardening in Portland cements. Cem. Concr. Res. 2022, 152, 106687. [Google Scholar] [CrossRef]
- Temesgen, T.; Bui, T.T.; Han, M.; Kim, T.I.; Park, H. Micro and nanobubble technologies as a new horizon for water-treatment techniques: A review. Adv. Colloid. Interface Sci. 2017, 246, 40–51. [Google Scholar] [CrossRef] [PubMed]
- Kikuchi, K.; Nagata, S.; Tanaka, Y.; Saihara, Y.; Ogumi, Z. Characteristics of hydrogen nanobubbles in solutions obtained with water electrolysis. J. Electroanal. Chem. 2007, 600, 303–310. [Google Scholar] [CrossRef]
- Wang, Z.; Bai, L.; Dong, H.; Liu, Y.; Jiang, H.; Bai, Y.; Zhang, X. Modulation of Nanobubble Behaviors through Ionic Liquids during CO2 Electroreduction. ACS Sustain. Chem. Eng. 2023, 11, 1909–1916. [Google Scholar] [CrossRef]
- Wang, Y.; Wu, J.; Ma, D.; Yang, S.; Yin, Q.; Feng, Y. Effect of aggregate size distribution and confining pressure on mechanical property and microstructure of cemented gangue backfill materials. Adv. Powder Technol. 2022, 33, 103686. [Google Scholar] [CrossRef]
- Wu, J.; Wong, H.S.; Zhang, H.; Yin, Q.; Jing, H.; Ma, D. Improvement of cemented rockfill by premixing low-alkalinity activator and fly ash for recycling gangue and partially replacing cement. Cem. Concr. Compos. 2024, 145, 105345. [Google Scholar] [CrossRef]
- Wang, B.; Yang, L.; Li, Q.; Shu, X.; Kang, M. Mechanical behavior, acoustic emission and principal strain field evolution properties of layered cemented paste backfill under unconfined compression. Constr. Build. Mater. 2024, 415, 135111. [Google Scholar] [CrossRef]
- Feng, Y.; Han, Y.; Gao, P.; Kuang, Y.; Yang, L.; Zhao, J.; Song, Y. Study of hydrate nucleation and growth aided by micro-nanobubbles: Probing the hydrate memory effect. Energy 2024, 290, 130228. [Google Scholar] [CrossRef]
- Antonio Cerron-Calle, G.; Luna Magdaleno, A.; Graf, J.C.; Apul, O.G.; Garcia-Segura, S. Elucidating CO(2) nanobubble interfacial reactivity and impacts on water chemistry. J. Colloid. Interface Sci. 2022, 607 Pt 1, 720–728. [Google Scholar] [CrossRef] [PubMed]
- Liu, H.; Tian, Z.; Sun, X.; Xiang, J.; Jiao, X. Study on the multiscale properties of cement-based materials containing nano-bubble water. Constr. Build. Mater. 2022, 360, 129595. [Google Scholar] [CrossRef]
- Chen, Y.; Han, J.-g.; Lee, J.; Shinebayar, S. Advantages of hydrogen nanobubble-rich concrete in workability and mechanical properties. Case Stud. Constr. Mater. 2024, 20, e03164. [Google Scholar] [CrossRef]












| Fractal Dimension | 1–2 mm (%) | 2–3 mm (%) | 3–4 mm (%) | 4–5 mm (%) | 5–6 mm (%) | 6–7 mm (%) | 7–8 mm (%) |
|---|---|---|---|---|---|---|---|
| 2.2106 | 17.49 | 7.99 | 15.06 | 21 | 13.25 | 12.79 | 12.41 |
| 2.4150 | 21.05 | 8.81 | 15.65 | 20.33 | 12.15 | 11.33 | 10.68 |
| 2.6084 | 24.79 | 9.53 | 16.03 | 19.47 | 11.05 | 9.98 | 9.14 |
| 2.7824 | 28.45 | 10.11 | 16.2 | 18.52 | 10.04 | 8.8 | 7.87 |
| Fractal Dimension | Air Inflow (L/min) | Cement (g) | Aggregate (g) | Water (mL) | Water-Cement Ratio | Curing Age (d) |
|---|---|---|---|---|---|---|
| 2.2106 | 0 | 120 | 300 | 72 | 0.6 | 28 |
| 2.4150 | 0 | 120 | 300 | 72 | 0.6 | 28 |
| 2.6084 | 0 | 120 | 300 | 72 | 0.6 | 28 |
| 2.7824 | 0 | 120 | 300 | 72 | 0.6 | 28 |
| 2.2106 | 200 | 120 | 300 | 72 | 0.6 | 28 |
| 2.4150 | 200 | 120 | 300 | 72 | 0.6 | 28 |
| 2.6084 | 200 | 120 | 300 | 72 | 0.6 | 28 |
| 2.7824 | 200 | 120 | 300 | 72 | 0.6 | 28 |
Disclaimer/Publisher’s Note: The statements, opinions and data contained in all publications are solely those of the individual author(s) and contributor(s) and not of MDPI and/or the editor(s). MDPI and/or the editor(s) disclaim responsibility for any injury to people or property resulting from any ideas, methods, instructions or products referred to in the content. |
© 2024 by the authors. Licensee MDPI, Basel, Switzerland. This article is an open access article distributed under the terms and conditions of the Creative Commons Attribution (CC BY) license (https://creativecommons.org/licenses/by/4.0/).
Share and Cite
Cao, X.; Hamanaka, A.; Shimada, H.; Sasaoka, T. Effect of CO2 Nanobubble Water on the Fracture Properties of Cemented Backfill Materials under Different Aggregate Fractal Dimensions. Appl. Sci. 2024, 14, 7792. https://doi.org/10.3390/app14177792
Cao X, Hamanaka A, Shimada H, Sasaoka T. Effect of CO2 Nanobubble Water on the Fracture Properties of Cemented Backfill Materials under Different Aggregate Fractal Dimensions. Applied Sciences. 2024; 14(17):7792. https://doi.org/10.3390/app14177792
Chicago/Turabian StyleCao, Xiaoxiao, Akihiro Hamanaka, Hideki Shimada, and Takashi Sasaoka. 2024. "Effect of CO2 Nanobubble Water on the Fracture Properties of Cemented Backfill Materials under Different Aggregate Fractal Dimensions" Applied Sciences 14, no. 17: 7792. https://doi.org/10.3390/app14177792
APA StyleCao, X., Hamanaka, A., Shimada, H., & Sasaoka, T. (2024). Effect of CO2 Nanobubble Water on the Fracture Properties of Cemented Backfill Materials under Different Aggregate Fractal Dimensions. Applied Sciences, 14(17), 7792. https://doi.org/10.3390/app14177792

