Design and Performance Evaluation of an In Situ Online Soil Electrical Conductivity Sensor Prototype Based on the High-Performance Integrated Chip AD5941
Abstract
1. Introduction
- (1)
- The detection principle relies on a constant current source, necessitating the use of discrete components to construct the detection circuit. This approach results in low integration, which not only impedes further improvements in detection accuracy but also leads to high power consumption and increased costs.
- (2)
- Previous studies have predominantly used needle-type probe structures, which are inconvenient to use with hard soil and are prone to sensor damage.
- (3)
- Numerous studies have shown that the soil electrical conductivity is affected by temperature, and electronic products also suffer from temperature drift issues. Currently, the “four-terminal method” soil electrical conductivity detection products lack effective research on temperature compensation methods.
2. Materials and Methods
2.1. Improved In Situ Online Measurement Principle of Soil Electrical Conductivity with Four-Terminal Electrodes
2.2. Soil Electrical Conductivity Prototype Design
2.2.1. Prototype Cone Probe Structure Design
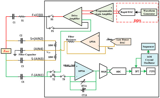
2.2.2. Hardware Design of Soil Electrical Conductivity Prototype
- (1)
- The waveform generator within the AD5941, in conjunction with the high−speed DAC, is configured to form a digital frequency synthesizer (DDS), capable of producing a 100 kHz sine wave excitation signal with a 30−bit resolution;
- (2)
- The sine wave excitation signal is routed through a programmable gain amplifier (PGA) and an excitation amplifier, emerging from the F+ (CE0) port. Subsequently, it passes through the isolation capacitor C1, forming an AC signal (I) that is applied to the impedance to be measured (soil probe, Ztest);
- (3)
- The AC signal (I) then flows through F− (AIN1) and is converted into a voltage signal via a high−performance transimpedance amplifier (HPTIA). This signal is biased to 1.11 V to ensure compatibility with the ADC’s input range;
- (4)
- After the ADC samples this voltage signal, the data are processed by the DFT module, yielding the real and imaginary components of the current frequency;
- (5)
- Subsequently, the ADC’s input source is switched to the voltage measurement paths S+ (AIN2) and S− (AIN3) by closing N2 and disconnecting T2 via the multiplexer (MUX);
- (6)
- The voltage (V) at the current frequency is then measured, sampled by the ADC, and processed by the DFT module to obtain the corresponding real and imaginary voltage components;
- (7)
- From these real and imaginary components of the voltage (V) and current (I), the respective amplitude and phase are calculated and stored in the FIFO register.
2.2.3. Software Design for Soil Electrical Conductivity Detection
2.3. Methods for Testing the Performance of Soil Electrical Conductivity Prototype
2.3.1. Calibration Methods for Prototype
2.3.2. Static Performance Analysis and Dynamic Performance Test Methods for Prototype
2.3.3. Prototype Measurement Radial Sensitivity Range Test Methods
2.4. Soil Electrical Conductivity Temperature Compensation Algorithm
3. Results
3.1. Prototype Structure Analysis
3.2. Performance Testing and Analysis of Soil Electrical Conductivity Prototype
3.2.1. Static Performance Testing and Analysis of Soil Electrical Conductivity Prototype
- (1)
- The soil was obtained from the teaching experimental forest farm of Beijing Forestry University in Sujiatuo Township, northwestern Haidian District, Beijing, where the soil type was clay loam [32]. Soil samples with a conductivity of 2250 µS/cm (measured using a Spectrum model 2265FS portable (Spectrum Technologies, Inc. USA) [33] soil electrical conductivity meter) were prepared by taking 2 kg of dried soil at a room temperature of 25 °C and sealing them in a large beaker to rest for 12 h;
- (2)
- The rested samples were then placed in a thermostat set at 25 °C for 1 h;
- (3)
3.2.2. Dynamic Performance Testing and Analysis of Soil Electrical Conductivity Prototype
3.2.3. Testing and Analyzing the Radial Sensitivity Range of Prototype Measurements
3.2.4. Comparative Performance Tests
3.3. Analysis of Conductivity Temperature Compensation
4. Discussion
5. Conclusions
- (1)
- The AD5941 chip was chosen to improve the four−terminal method soil electrical conductivity measurement principle, eliminating the dependence on the constant current source, optimizing the design of the soil electrical conductivity detection hardware circuit, and improving the integration degree of the prototype by using its internal DDS, ADC, and DFT modules;
- (2)
- The American Society of Agricultural Engineers (ASAE) standards were followed, the conical probe structure of the four−ring metal electrode was optimized, and a new conical probe was designed. The orthogonal test was conducted to verify the reasonableness of its mechanical structure for the measurement of soil electrical conductivity, and to improve the convenience of use;
- (3)
- The detection accuracy of the prototype was improved by the temperature compensation algorithm;
- (4)
- The relevant test results showed that the relative error of measurement of the soil electrical conductivity prototype was within ±2%; the relative standard deviation of the test data was 0.0573%, and there were no obvious differences in the data within the group; the dynamic response time was less than 50 ms; and the radial sensitivity range was 8~10 cm;
- (5)
- The results of the comparative study between the prototype and the commercialized sensor showed that the linear fit of the two measurements reaches 0.9995, with an absolute error range of −61.40 µS/cm~23.90 µS/cm, and a relative error range of −1.94%~1.86%. The prototype in this paper was comparable to the performance of marketed products in terms of performance indicators, and also significantly reduced the cost.
Author Contributions
Funding
Institutional Review Board Statement
Informed Consent Statement
Data Availability Statement
Conflicts of Interest
References
- Othaman, N.N.; Isa, M.N.; Ismail, R.C.; Ahmad, M.I.; Hui, C.K. Factors that affect soil electrical conductivity (EC) based system for smart farming application. In Proceedings of the AIP Conference Proceedings, Putrajaya, Malaysia, 8 January 2020. [Google Scholar]
- Pan, Z.L.; Liu, H.F.; Zhao, S.X. Effects of Nutrient Supply Based on Soil EC Control on Tomato Growth, Yield and Quality. Soil Fertil. Sci. China 2022, 1, 163–171. [Google Scholar]
- Cao, Y.; Huang, H.Y.; Wu, H.S.; Xu, Y.D.; Chen, Y.J. Mechanisms of ultrahigh-temperature composting to improve soil nutrient effectiveness and rice yield. J. Plant Nutr. Fertil. 2020, 26, 481–491. [Google Scholar]
- Robinet, J.; von Hebel, C.; Govers, G.; van der Kruk, J.; Minella, J.P.; Schlesner, A.; Ameijeiras−Mariño, Y.; Vanderborght, J. Spatial Variability of Soil Water Content and Soil Electrical Conductivity Across Scales Derived from Electromagnetic Induction and Time Domain Reflectometry. Geoderma 2018, 314, 160–174. [Google Scholar] [CrossRef]
- Lu, C.; Lu, J.; Zhang, Y.; Puckett, M.H. A Convenient Method to Estimate Soil Hydraulic Conductivity Using Electrical Conductivity and Soil Compaction Degree. J. Hydrol. 2019, 575, 211–220. [Google Scholar] [CrossRef]
- Deng, X.; Gu, H.; Yang, L.; Lyu, H.; Cheng, Y.; Pan, L.; Fu, Z.; Cui, L.; Zhang, L. A Method of Electrical Conductivity Compensation in a Low−cost Soil Moisture Sensing Measurement Based on Capacitance. Measurement 2020, 150, 107052. [Google Scholar] [CrossRef]
- Rhoades, J.D.; van Schilfgaarde, J. An Electrical Conductivity Probe for Determining Soil Salinity. Soil Sci. Soc. Am. J. 1976, 40, 647–651. [Google Scholar] [CrossRef]
- De Jong, E.; Ballantyne, A.K.; Cameron, D.R.; Read, D. Measurement of Apparent Electrical Conductivity of Soils by an Electromagnetic Induction Probe to Aid Salinity Surveys. Soil Sci. Soc. Am. J. 1979, 43, 810–812. [Google Scholar] [CrossRef]
- Zhang, Q.; Fu, Y. Portable Soil Electrical Conductivity Sensor System Based on Electromagnetic Pulsed Eddy Current Method. In Proceedings of IOP Conference Series: Earth and Environmental Science, 2020; IOP Publishing: Bristol, England, 2020. [Google Scholar]
- Tsuchikawa, S.; Ma, T.; Inagaki, T. Application of Near−infrared Spectroscopy to Agriculture and Forestry. Anal. Sci. 2022, 38, 635–642. [Google Scholar] [CrossRef] [PubMed]
- Pei, X.; Sudduth, K.A.; Veum, K.S.; Li, M. Improving In−situ Estimation of Soil Profile Properties Using a Multi−sensor Probe. Sensors 2019, 19, 1011. [Google Scholar] [CrossRef]
- Yandong, Z.; Ning, L.; Tingling, P. Soil Electrical Conductivity Online Real−time Detection System Based on Four−electrode Method. Trans. Chin. Soc. Agric. Mach. 2015, 46, 299–307. [Google Scholar]
- Pei, X.; Meng, C.; Li, M.; Yang, W.; Zhou, P. Measurement of Soil Electrical Conductivity Based on Direct Digital Synthesizer (DDS) and Digital Oscilloscope. Int. J. Agric. Biol. Eng. 2019, 12, 162–168. [Google Scholar] [CrossRef]
- Zhong, X.; Yang, L.; Zhang, D.; Cui, T.; He, X.; Du, Z. Design and Experiment of a Sensor for In−situ Rapid Detection of Soil Electrical Conductivity Using Four−electrode Method. Trans. Chin. Soc. Agric. Eng. (Trans. CSAE) 2021, 37, 90–99. [Google Scholar]
- Yang, W.; Han, Y.; Li, M.; Meng, C. Vehicle Mounted Soil Electrical Conductivity Detection System Based on Digital Oscilloscope. Trans. Chin. Soc. Agric. Mach. 2020, 51, 395–401. [Google Scholar]
- Rusu, C.; Krozer, A.; Johansson, C.; Ahrentorp, F.; Pettersson, T.; Jonasson, C.; Rösevall, J.; Ilver, D.; Terzaghi, M.; Chiatante, D. Miniaturized Wireless Water Content and Conductivity Soil Sensor System. Comput. Electron. Agric. 2019, 167, 105076. [Google Scholar] [CrossRef]
- Pei, X.; Sun, H.; Zheng, L.; Li, M. Development of Movable Acquisition System for Soil Optical−electrical Parameters. Nongye Jixie Xuebao/Trans. Chin. Soc. Agric. Mach. 2015, 46, 90–95. [Google Scholar]
- Mu, W.; Han, N.; Qu, Z.; Zheng, M.; Shan, Y.; Guo, X.; Sun, Y.; Mu, Y. ECWS: Soil Salinity Measurement Method Based on Electrical Conductivity and Moisture Content. Agronomy 2024, 14, 1345. [Google Scholar] [CrossRef]
- Han, Y.; Yang, W.; Li, M.; Meng, C. Comparative Study of Two Soil Electrical Conductivity Meters Based on the Principle of Current−voltage Four−terminal Method. IFAC Pap. 2019, 52, 36–42. [Google Scholar]
- Murata, H.; Futagawa, M.; Kumazaki, T.; Saigusa, M.; Ishida, M.; Sawada, K. Millimeter Scale Sensor Array System for Measuring the Electrical Conductivity Distribution in Soil. Comput. Electron. Agric. 2014, 102, 43–50. [Google Scholar] [CrossRef]
- Rhoades, J.D. Soil Electrical Conductivity and Soil Salinity: New Formulations and Calibrations. Soil Sci. Soc. Am. J. 1976, 40, 651–655. [Google Scholar] [CrossRef]
- Sun, Y.; Lammers, P.S.; Damerow, L. A Dual Sensor for Simultaneous Investigation of Soil Cone Index and Moisture Content. Agrartech. Forsch. 2003, 9, E12–E16. [Google Scholar]
- Hansen, B.; Schjønning, P.; Sibbesen, E. Roughness Indices for Estimation of Depression Storage Capacity of Tilled Soil Surfaces. Soil Tillage Res. 1999, 52, 103–111. [Google Scholar] [CrossRef]
- Whalley, W.R.; Stafford, J.V. Real−time Sensing of Soil Water Content from Mobile Machinery: Options for Sensor Design. Comput. Electron. Agric. 1992, 7, 269–284. [Google Scholar] [CrossRef]
- Wu, J.; Bai, W.; Zhang, L.; Zhang, X.; Lin, H.; Dai, H.; Liu, J.; Zhang, F.; Yang, Y. Design of a Portable Electrochemical Impedance Spectroscopy Measurement System Based on AD5941 for Lithium−ion Batteries. J. Energy Storage 2024, 84, 110856. [Google Scholar] [CrossRef]
- Zhao, Y.; Chen, Z.; Gao, Z.; Zhang, X.; Yu, F. Temperature Drift Characteristics and Compensation of SWR Soil Moisture Sensor. Trans. Chin. Soc. Agric. Mach. 2019, 50, 257–263. [Google Scholar]
- Or, D.; Wraith, J.M. Temperature Effects on Soil Bulk Dielectric Permittivity Measured by Time Domain Reflectometry: A Physical Model. Water Resour. Res. 1999, 35, 371–383. [Google Scholar] [CrossRef]
- Asgari, M.; Lee, K. Fully−integrated CMOS Electrical Conductivity Sensor for Wet Media. IEEE Sens. J. 2019, 19, 6445–6451. [Google Scholar] [CrossRef]
- Wild, J.; Kopecký, M.; Macek, M.; Šanda, M.; Jankovec, J.; Haase, T. Climate at Ecologically Relevant Scales: A New Temperature and Soil Moisture Logger for Long−term Microclimate Measurement. Agric. For. Meteorol. 2019, 268, 40–47. [Google Scholar] [CrossRef]
- Zhang, X.; Liu, M.; Zhou, Y. Orthogonal Uniform Composite Designs. J. Stat. Plan. Infer. 2020, 206, 100–110. [Google Scholar] [CrossRef]
- Li, C.; Lu, Y.; Chi, Y.; Chiu, C.; Lin, T. Dielectric Constant Measurement System Based on Rapid Switching. In Proceedings of the Asia−Pacific Microwave Conference (APMC), Taipei, Taiwan, 5 December 2023; IEEE: Boca Raton, FL, USA, 2023. [Google Scholar]
- Zhou, J.M.; Shen, R.F. Dictionary of Soil Science; Science Press: Beijing, China, 2013. [Google Scholar]
- Spectrum Technologies, Inc. Direct Soil EC Meter Product Manual [EB/OL]. Available online: www.manualslib.com/manual/1279834/Spectrum−Fieldscout−2265fs.html?page=1#manual (accessed on 17 March 2024).













| Diameter (mm) | Width (mm) | Intervals (mm) | Impedance Amplitude (Ohm, 100 kHz) |
|---|---|---|---|
| 16 | 4 | 4 | 112.74 |
| 16 | 6 | 6 | 119.20 |
| 16 | 8 | 8 | 131.24 |
| 16 | 10 | 10 | 151.68 |
| 18 | 4 | 6 | 107.46 |
| 18 | 6 | 4 | 103.02 |
| 18 | 8 | 10 | 142.23 |
| 18 | 10 | 8 | 136.54 |
| 20 | 4 | 8 | 104.57 |
| 20 | 6 | 10 | 127.16 |
| 20 | 8 | 4 | 99.78 |
| 20 | 10 | 6 | 115.06 |
| 22 | 4 | 10 | 111.47 |
| 22 | 6 | 8 | 108.65 |
| 22 | 8 | 6 | 104.37 |
| 22 | 10 | 4 | 98.34 |
| Parameters | Type III ANOVAs | Degrees of Freedom | Mean Square | F | Statistical Significance |
|---|---|---|---|---|---|
| Correction model | 3804.917 a | 9 | 422.769 | 26.910 | 0.000 |
| Intercept | 219,377.483 | 1 | 219,377.483 | 13,963.721 | 0.000 |
| Diameter (mm) | 1286.606 | 3 | 428.869 | 27.298 | 0.001 |
| Width (mm) | 582.594 | 3 | 194.198 | 12.361 | 0.006 |
| Intervals (mm) | 1935.716 | 3 | 645.239 | 41.070 | 0.000 |
| Inaccuracy | 94.263 | 6 | 15.711 | ||
| Total | 223,276.663 | 16 | |||
| Revised total | 3899.180 | 15 |
| Parameter | Conductivity |
|---|---|
| mean value | 2257.9072 µS/cm |
| standard deviation | 1.2934 µS/cm |
| relative standard deviation | 0.0573% |
| steady−state errors | <±2% |
| Salinity (%) | 0.00 | 0.05 | 0.10 | 0.15 | 0.20 | 0.25 |
|---|---|---|---|---|---|---|
| 2265FS measured value (µS/cm) | 157.30 | 748.20 | 1363.30 | 1932.50 | 2575.90 | 3157.60 |
| Measured values of prototype (µS/cm) | 155.60 | 762.10 | 1341.20 | 1956.40 | 2551.00 | 3096.20 |
| Absolute error (µS/cm) | 1.70 | 13.90 | 22.10 | 23.90 | 24.90 | 61.40 |
| Relative error (%) | 1.08 | 1.86 | 1.62 | 1.24 | 0.97 | 1.94 |
| Soil Electrical Conductivity Prototype | Spectrum 2265FS | FOM2/mts | |
|---|---|---|---|
| Electricity | 5 V~12 V DC | 6 V DC | 3.7 V DC |
| Soil electrical conductivity measurement range | 0.00~15.00 mS/cm | 0.00~19.99 mS/cm | 0.00~10.00 ms/cm |
| Soil electrical conductivity measurement accuracy | ±2% FS | ±1% FS | ±10% FS |
| Prices | 1500 CNY | 4500 CNY | >10,000 CNY |
Disclaimer/Publisher’s Note: The statements, opinions and data contained in all publications are solely those of the individual author(s) and contributor(s) and not of MDPI and/or the editor(s). MDPI and/or the editor(s) disclaim responsibility for any injury to people or property resulting from any ideas, methods, instructions or products referred to in the content. |
© 2024 by the authors. Licensee MDPI, Basel, Switzerland. This article is an open access article distributed under the terms and conditions of the Creative Commons Attribution (CC BY) license (https://creativecommons.org/licenses/by/4.0/).
Share and Cite
Song, R.; Zhang, M. Design and Performance Evaluation of an In Situ Online Soil Electrical Conductivity Sensor Prototype Based on the High-Performance Integrated Chip AD5941. Appl. Sci. 2024, 14, 7788. https://doi.org/10.3390/app14177788
Song R, Zhang M. Design and Performance Evaluation of an In Situ Online Soil Electrical Conductivity Sensor Prototype Based on the High-Performance Integrated Chip AD5941. Applied Sciences. 2024; 14(17):7788. https://doi.org/10.3390/app14177788
Chicago/Turabian StyleSong, Runze, and Man Zhang. 2024. "Design and Performance Evaluation of an In Situ Online Soil Electrical Conductivity Sensor Prototype Based on the High-Performance Integrated Chip AD5941" Applied Sciences 14, no. 17: 7788. https://doi.org/10.3390/app14177788
APA StyleSong, R., & Zhang, M. (2024). Design and Performance Evaluation of an In Situ Online Soil Electrical Conductivity Sensor Prototype Based on the High-Performance Integrated Chip AD5941. Applied Sciences, 14(17), 7788. https://doi.org/10.3390/app14177788
