Exploring Sustainable Learning Intentions of Employees Using Online Learning Modules of Office Apps Based on User Experience Factors: Using the Adapted UTAUT Model
Abstract
1. Introduction
2. User Experience Factors for Employees Using Online Learning Modules
2.1. Career Development
2.2. Business Needs
2.3. Self-Management
2.4. Learning Experience
2.5. Company Atmosphere
2.6. External Pressure
2.7. Company Support
2.8. Course Quality
3. Model Construction and Underlying Assumptions
4. Methodology
4.1. Questionnaire Design
4.2. Data Collection and General Demographics
4.3. Research Methodology
5. Results
5.1. Measurement Model
5.2. Structural Equation Modeling and Hypothesis Verification
6. Discussion
7. Conclusions
Author Contributions
Funding
Institutional Review Board Statement
Informed Consent Statement
Data Availability Statement
Conflicts of Interest
Appendix A. Results of Correlation and Differential Validity Analysis
| Variable | Mean | SD | 1 | 2 | 3 | 4 | 5 | 6 | 7 | 8 | 9 | 10 | 11 | 12 | 13 | 14 | 15 | 16 | 17 | 18 | 19 |
|---|---|---|---|---|---|---|---|---|---|---|---|---|---|---|---|---|---|---|---|---|---|
| 1. Gender | 1.45 | 0.50 | -- | ||||||||||||||||||
| 2. Age | 2.25 | 1.11 | 0.002 | -- | |||||||||||||||||
| 3. Education | 2.65 | 1.06 | 0.018 | −0.062 | -- | ||||||||||||||||
| 4. Enterprise | 3.01 | 1.42 | −0.035 | −0.027 | −0.049 | -- | |||||||||||||||
| 5. Time | 3.05 | 1.21 | 0.019 | 0.013 | 0.015 | 0.025 | -- | ||||||||||||||
| 6. Frequency | 2.73 | 1.24 | −0.023 | −0.056 | 0.008 | 0.084 * | −0.048 | -- | |||||||||||||
| 7. Career Development | 3.52 | 1.00 | 0.037 | −0.024 | −0.041 | −0.023 | 0.064 | 0.003 | 0.773 | ||||||||||||
| 8. Business Needs | 3.75 | 1.01 | 0.015 | −0.044 | 0.029 | −0.028 | 0.058 | 0.005 | 0.437 ** | 0.754 | |||||||||||
| 9. Self-Management | 3.61 | 0.96 | −0.002 | −0.032 | −0.011 | 0.008 | 0.031 | −0.037 | 0.334 ** | 0.369 ** | 0.785 | ||||||||||
| 10. Learning Experience | 3.99 | 1.02 | −0.060 | 0.026 | −0.023 | 0.046 | 0.012 | 0.006 | 0.115 ** | 0.064 | 0.038 | 0.831 | |||||||||
| 11. Company Atmosphere | 3.77 | 0.88 | −0.003 | 0.000 | −0.035 | 0.064 | 0.013 | −0.036 | 0.136 ** | 0.049 | 0.152 ** | 0.074 | 0.802 | ||||||||
| 12. External Pressure | 3.80 | 1.03 | −0.038 | −0.018 | 0.026 | −0.018 | 0.038 | −0.026 | 0.280 ** | 0.123 ** | 0.249 ** | 0.273 ** | 0.190 ** | 0.798 | |||||||
| 13. Company Support | 3.66 | 0.87 | −0.009 | −0.047 | −0.020 | −0.013 | 0.112 ** | −0.008 | 0.179 ** | 0.205 ** | 0.248 ** | 0.234 ** | 0.093 * | 0.399 ** | 0.847 | ||||||
| 14. Course Quality | 3.18 | 0.93 | −0.097 * | −0.057 | 0.030 | 0.001 | 0.070 | 0.007 | 0.232 ** | 0.271 ** | 0.313 ** | 0.100 * | 0.145 ** | 0.253 ** | 0.237 ** | 0.837 | |||||
| 15. Performance Expectancy | 3.38 | 0.80 | 0.008 | −0.037 | 0.046 | 0.021 | −0.031 | 0.002 | 0.218 ** | 0.254 ** | 0.242 ** | 0.071 | 0.171 ** | 0.249 ** | 0.249 ** | 0.337 ** | 0.726 | ||||
| 16. Effort Expectancy | 3.50 | 0.89 | −0.008 | 0.017 | −0.036 | −0.010 | 0.029 | −0.065 | 0.342 ** | 0.267 ** | 0.244 ** | 0.031 | 0.140 ** | 0.297 ** | 0.230 ** | 0.268 ** | 0.414 ** | 0.762 | |||
| 17. Social Influence | 3.65 | 0.81 | −0.041 | 0.005 | 0.066 | 0.011 | 0.079 | −0.005 | 0.256 ** | 0.278 ** | 0.257 ** | 0.082 | 0.120 ** | 0.295 ** | 0.252 ** | 0.200 ** | 0.322 ** | 0.295 ** | 0.766 | ||
| 18. Facilitating Conditions | 3.26 | 0.98 | 0.039 | −0.034 | 0.020 | −0.021 | 0.032 | −0.024 | 0.257 ** | 0.282 ** | 0.287 ** | 0.074 | 0.133 ** | 0.257 ** | 0.237 ** | 0.274 ** | 0.368 ** | 0.375 ** | 0.410 ** | 0.847 | |
| 19. Behavioral Intention | 3.48 | 1.03 | 0.062 | −0.022 | 0.022 | −0.043 | 0.027 | −0.030 | 0.328 ** | 0.285 ** | 0.300 ** | 0.076 | 0.125 ** | 0.277 ** | 0.278 ** | 0.252 ** | 0.474 ** | 0.389 ** | 0.377 ** | 0.405 ** | 0.853 |
| Note: ***: p < 0.001; **: p < 0.01; *: p < 0.05. | |||||||||||||||||||||
Appendix B. Total Variance Explained
| Component | Initial Eigenvalues | Extraction Sums of Squared Loadings | Rotation Sums of Squared Loadings | ||||||
|---|---|---|---|---|---|---|---|---|---|
| Total | % of Variance | Cumulative % | Total | % of Variance | Cumulative % | Total | % of Variance | Cumulative % | |
| 1 | 9.165 | 23.500 | 23.500 | 9.165 | 23.500 | 23.500 | 2.482 | 6.365 | 6.365 |
| 2 | 2.942 | 7.543 | 31.043 | 2.942 | 7.543 | 31.043 | 2.456 | 6.298 | 12.664 |
| 3 | 2.348 | 6.019 | 37.063 | 2.348 | 6.019 | 37.063 | 2.456 | 6.298 | 18.962 |
| 4 | 2.238 | 5.739 | 42.802 | 2.238 | 5.739 | 42.802 | 2.444 | 6.266 | 25.228 |
| 5 | 1.984 | 5.086 | 47.888 | 1.984 | 5.086 | 47.888 | 2.434 | 6.242 | 31.469 |
| 6 | 1.801 | 4.619 | 52.507 | 1.801 | 4.619 | 52.507 | 2.318 | 5.944 | 37.414 |
| 7 | 1.708 | 4.380 | 56.887 | 1.708 | 4.380 | 56.887 | 2.273 | 5.829 | 43.243 |
| 8 | 1.567 | 4.017 | 60.904 | 1.567 | 4.017 | 60.904 | 2.268 | 5.816 | 49.058 |
| 9 | 1.431 | 3.669 | 64.573 | 1.431 | 3.669 | 64.573 | 2.251 | 5.773 | 54.831 |
| 10 | 1.394 | 3.574 | 68.148 | 1.394 | 3.574 | 68.148 | 2.206 | 5.657 | 60.488 |
| 11 | 1.249 | 3.202 | 71.349 | 1.249 | 3.202 | 71.349 | 2.196 | 5.631 | 66.119 |
| 12 | 1.106 | 2.835 | 74.184 | 1.106 | 2.835 | 74.184 | 2.150 | 5.512 | 71.631 |
| 13 | 1.031 | 2.642 | 76.826 | 1.031 | 2.642 | 76.826 | 2.026 | 5.195 | 76.826 |
| 14 | 0.558 | 1.431 | 78.257 | ||||||
| 15 | 0.540 | 1.384 | 79.641 | ||||||
| 16 | 0.512 | 1.313 | 80.954 | ||||||
| 17 | 0.495 | 1.269 | 82.223 | ||||||
| 18 | 0.472 | 1.210 | 83.432 | ||||||
| 19 | 0.447 | 1.147 | 84.579 | ||||||
| 20 | 0.445 | 1.142 | 85.721 | ||||||
| 21 | 0.411 | 1.053 | 86.774 | ||||||
| 22 | 0.400 | 1.026 | 87.800 | ||||||
| 23 | 0.388 | 0.994 | 88.794 | ||||||
| 24 | 0.376 | 0.964 | 89.757 | ||||||
| 25 | 0.358 | 0.918 | 90.676 | ||||||
| 26 | 0.356 | 0.912 | 91.588 | ||||||
| 27 | 0.347 | 0.889 | 92.477 | ||||||
| 28 | 0.342 | 0.877 | 93.354 | ||||||
| 29 | 0.306 | 0.785 | 94.139 | ||||||
| 30 | 0.291 | 0.746 | 94.884 | ||||||
| 31 | 0.280 | 0.717 | 95.601 | ||||||
| 32 | 0.268 | 0.688 | 96.289 | ||||||
| 33 | 0.255 | 0.653 | 96.943 | ||||||
| 34 | 0.232 | 0.596 | 97.538 | ||||||
| 35 | 0.222 | 0.568 | 98.107 | ||||||
| 36 | 0.213 | 0.546 | 98.653 | ||||||
| 37 | 0.187 | 0.480 | 99.132 | ||||||
| 38 | 0.174 | 0.447 | 99.579 | ||||||
| 39 | 0.164 | 0.421 | 100.000 | ||||||
| Extraction method: principal component analysis. | |||||||||
Appendix C. Specific Measured Variables
| Research Variable | Measurement Term | |
|---|---|---|
| Career Development | CD1 | To fulfill my personal plans, I study using the online learning module of office apps. |
| CD2 | I use the online learning modules of office apps to jump to a higher-paying company. | |
| CD3 | I use the online learning modules of office apps to move up in the hierarchy faster. | |
| Business Needs | BN1 | I use the online learning modules of office apps to fulfill my work tasks. |
| BN2 | I use the online learning modules of office apps to cope with cross-departmental cooperation. | |
| BN3 | I use the online learning modules of office apps to cope with work pressure. | |
| Self-Management | SM1 | To improve my competence, I use the online learning modules of office apps. |
| SM2 | To be more self-disciplined, I use the online learning modules of office apps. | |
| SM3 | I use the online learning modules of office apps to plan my time efficiently. | |
| Learning Experience | LE1 | Learning with office apps’ online learning modules has helped me to gain more experience. |
| LE2 | The more I use office apps’ online learning modules, the more engaged I become. | |
| LE3 | The more I use office apps’ online learning modules, the more interested I am in learning. | |
| Company Atmosphere | CA1 | My colleagues are using office apps’ online learning modules to learn, which makes me want to know. |
| CA2 | My leadership encourages us to use office apps’ online learning modules. | |
| CA3 | Our company has a corporate culture that uses office apps online learning modules. | |
| External Pressure | EP1 | Industry pressures motivate me to study using online learning modules from office apps. |
| EP2 | I want to improve my quality of life using office apps’ online learning modules. | |
| EP3 | I want to improve my social awareness using office apps’ online learning modules. | |
| Company Support | CS1 | My company has developed a considerable learning resource encouraging me to use office apps’ online learning modules. |
| CS2 | The company encourages us to spend part of our working hours using the office apps online learning module. | |
| CS3 | The company rewards employees with outstanding learning achievements using the online learning modules of office apps. | |
| Course Quality | CQ1 | The courses in the online learning modules of office apps are all that I need. |
| CQ2 | The training in the online learning module of office apps is of interest to me. | |
| CQ3 | The courses in the office apps online learning modules are of a very high standard. | |
| Performance Expectancy | PE1 | Learning with the online learning module of office apps helps improve my performance. |
| PE2 | Learning with online learning modules using office apps has helped me to be more productive. | |
| PE3 | Learning with online learning modules using office apps is helpful in my work. | |
| Effort Expectancy | EE1 | Learning with online learning modules using office apps has turned my efforts into profit. |
| EE2 | Learning with office apps’ online learning modules has made my efforts visible to my leaders and colleagues. | |
| EE3 | Learning with the online learning modules of office apps makes my learning effortless. | |
| Social Influence | SI1 | People who influence my behavior think I should study using office apps’ online learning modules. |
| SI2 | People around me are using office apps’ online learning modules for learning. | |
| SI3 | My environment influences me to use office apps’ online learning modules for learning. | |
| Facilitating Conditions | FC1 | The company and the platform create favorable conditions for me to use office apps’ online learning modules for learning. |
| FC2 | I can learn anytime, anywhere, with office apps’ online learning modules. | |
| FC3 | The online learning module of office apps meets all my learning needs at work. | |
| Behavioral Intention | BI1 | I intend to use office apps’ online learning modules for continuous learning in the future. |
| BI2 | I regularly want to use office apps’ online learning modules for continuous learning. | |
| BI3 | I recommend my colleagues and friends use office apps’ online learning modules for continuous learning. | |
References
- Gabriel, K.P.; Aguinis, H. How to prevent and combat employee burnout and create healthier workplaces during crises and beyond. Bus. Horizons 2021, 65, 183–192. [Google Scholar] [CrossRef]
- Lin, C.-Y.; Huang, C.-K.; Zhang, H. Enhancing employee job satisfaction via e-learning: The mediating role of an organizational learning culture. Int. J. Hum.-Computer Interact. 2018, 35, 584–595. [Google Scholar] [CrossRef]
- Aguilera-Hermida, A.P. College students’ use and acceptance of emergency online learning due to COVID-19. Int. J. Educ. Res. Open 2020, 1, 100011. [Google Scholar] [CrossRef] [PubMed]
- Taherdoost, H. A review of technology acceptance and adoption models and theories. Procedia Manuf. 2018, 22, 960–967. [Google Scholar] [CrossRef]
- Ye, J.; Zheng, J.; Yi, F. A study on users’ willingness to accept mobility as a service based on UTAUT model. Technol. Forecast. Soc. Chang. 2020, 157, 120066. [Google Scholar] [CrossRef]
- Kim, Y.; Crowston, K. Technology adoption and use theory review for studying scientists’ continued use of cyber-infrastructure. Proc. Am. Soc. Inf. Sci. Technol. 2011, 48, 1–10. [Google Scholar] [CrossRef]
- Al-Emran, M.; Arpaci, I.; Salloum, S.A. An empirical examination of continuous intention to use m-learning: An integrated model. Educ. Inf. Technol. 2020, 25, 2899–2918. [Google Scholar] [CrossRef]
- Wang, S.; Chen, S.; Nah, K. Exploring the Mechanisms Influencing Users’ Willingness to Pay for Green Real Estate Projects in Asia Based on Technology Acceptance Modeling Theory. Buildings 2024, 14, 349. [Google Scholar] [CrossRef]
- Brem, A.; Viardot, E.; Nylund, P.A. Implications of the coronavirus (COVID-19) outbreak for innovation: Which technologies will improve our lives? Technol. Forecast. Soc. Chang. 2021, 163, 120451. [Google Scholar] [CrossRef]
- Yi, M.Y.; Jackson, J.D.; Park, J.S.; Probst, J.C. Understanding information technology acceptance by individual professionals: Toward an integrative view. Inf. Manag. 2005, 43, 350–363. [Google Scholar] [CrossRef]
- Ciriello, R.F.; Loss, S. The yea-paradox: Cognitive bias in technology acceptance surveys. Inf. Softw. Technol. 2023, 161, 107253. [Google Scholar] [CrossRef]
- Bilsland, C.; Nagy, H.; Smith, P. Virtual Internships and Work-Integrated Learning in Hospitality and Tourism in a Post-COVID-19 World. Int. J. Work. Integr. Learn. 2020, 21, 425–437. [Google Scholar]
- Kant, I.; Schneewind, J.B. Groundwork for the Metaphysics of Morals; Yale University Press: New Haven, CT, USA, 2002. [Google Scholar]
- Kumar, B.A.; Chand, S.S. Mobile learning adoption: A systematic review. Educ. Inf. Technol. 2019, 24, 471–487. [Google Scholar] [CrossRef]
- Niati, D.R.; Siregar, Z.M.E.; Prayoga, Y. The effect of training on work performance and career development: The role of motivation as intervening variable. Bp. Int. Res. Critics Inst. (BIRCI-J.) Humanit. Soc. Sci. 2021, 4, 2385–2393. [Google Scholar] [CrossRef]
- Orpen, C. The Effects of Organizational and Individual Career Management on Career Success. Int. J. Manpow. 1994, 15, 27–37. [Google Scholar] [CrossRef]
- Napitupulu, S.; Haryono, T.; Riani, A.L.; Sawitri, H.S.R.; Harsono, M. The impact of career development on employee performance: An empirical study of the public sector in Indonesia. Int. Rev. Public Adm. 2017, 22, 276–299. [Google Scholar] [CrossRef]
- Venkatesh, V.; Davis, F.D. A Theoretical Extension of the Technology Acceptance Model: Four Longitudinal Field Studies. Manag. Sci. 2000, 46, 186–204. [Google Scholar] [CrossRef]
- Schweizer, H. E-learning in business. J. Manag. Educ. 2004, 28, 674–692. [Google Scholar] [CrossRef]
- Breevaart, K.; Bakker, A.B.; Demerouti, E. Daily self-management and employee work engagement. J. Vocat. Behav. 2014, 84, 31–38. [Google Scholar] [CrossRef]
- Zhu, M.; Bonk, C.J.; Doo, M.Y. Self-directed learning in MOOCs: Exploring the relationships among motivation, self-monitoring, and self-management. Educ. Technol. Res. Dev. 2020, 68, 2073–2093. [Google Scholar] [CrossRef]
- Thompson, L.F.; Lynch, B.J. Web-based instruction: Who is inclined to resist it and why? J. Educ. Comput. Res. 2003, 29, 375–385. [Google Scholar] [CrossRef]
- Manz, C.C.; Sims, H.P., Jr. Self-management as a substitute for leadership: A social learning theory perspective. Acad. Manag. Rev. 1980, 5, 361–367. [Google Scholar] [CrossRef]
- Chuang, S. The applications of constructivist learning theory and social learning theory on adult continuous development. Perform. Improv. 2021, 60, 6–14. [Google Scholar] [CrossRef]
- Shen, D.; Cho, M.-H.; Tsai, C.-L.; Marra, R. Unpacking online learning experiences: Online learning self-efficacy and learning satisfaction. Internet High. Educ. 2013, 19, 10–17. [Google Scholar] [CrossRef]
- Billett, S. Integrating learning experiences across tertiary education and practice settings: A socio-personal account. Educ. Res. Rev. 2014, 12, 1–13. [Google Scholar] [CrossRef]
- Bandura, A. Social Foundations of Thought and Action; Prentice Hall, Inc.: Englewood Cliffs, NJ, USA, 1986; pp. 23–28. [Google Scholar]
- Girdwichai, L.; Sriviboon, C. Employee motivation and performance: Do the work environment and the training matter? J. Secur. Sustain. Issues 2020, 9, 42–54. [Google Scholar] [CrossRef] [PubMed]
- Mlambo, M.; Silén, C.; McGrath, C. Lifelong learning and nurses’ continuing professional development, a metasynthesis of the literature. BMC Nurs. 2021, 20, 1–13. [Google Scholar] [CrossRef]
- Rogers, E.M.; Singhal, A.; Quinlan, M.M. Diffusion of innovations. In An Integrated Approach to Communication Theory and Research; Routledge: Abingdon, UK, 2014; pp. 432–448. [Google Scholar]
- Kwon, W.-S.; Woo, H.; Sadachar, A.; Huang, X. External pressure or internal culture? An innovation diffusion theory account of small retail businesses’ social media use. J. Retail. Consum. Serv. 2021, 62, 102616. [Google Scholar] [CrossRef]
- Griffin, J.J.; Bryant, A.; Koerber, C.P. Corporate responsibility and employee relations: From external pressure to action. Group Organ. Manag. 2015, 40, 378–404. [Google Scholar] [CrossRef]
- Hilton, M.L.; Pellegrino, J.W. (Eds.) Education for Life and Work: Developing Transferable Knowledge and Skills in the 21st Century; National Academies Press: Washington, DC, USA, 2012. [Google Scholar]
- Asante Boadi, E.; He, Z.; Bosompem, J.; Opata, C.N.; Boadi, E.K. Employees’ perception of corporate social responsibility (CSR) and its effects on internal outcomes. Serv. Ind. J. 2020, 40, 611–632. [Google Scholar] [CrossRef]
- Chiang, C.F.; Hsieh, T.S. The impacts of perceived organizational support and psychological empowerment on job performance: The mediating effects of organizational citizenship behavior. Int. J. Hosp. Manag. 2012, 31, 180–190. [Google Scholar] [CrossRef]
- Liu, Y.; Han, S.; Li, H. Understanding the factors driving m-learning adoption: A literature review. Campus-Wide Inf. Syst. 2010, 27, 210–226. [Google Scholar] [CrossRef]
- Nawrot, I.; Doucet, A. Building engagement for MOOC students: Introducing support for time management on online learning platforms. In Proceedings of the 23rd International Conference on World Wide Web, Seoul, Republic of Korea, 7–11 April 2014; pp. 1077–1082. [Google Scholar]
- Fishbein, M.; Ajzen, I. Belief, attitude, intention, and behavior: An introduction to theory and research. Philos. Rhetor. 1977, 6, 244–245. [Google Scholar]
- Ajzen, I. From intentions to actions: A theory of planned behavior. In Action Control: From Cognition to Behavior; Springer: Berlin/Heidelberg, Germany, 1985; pp. 11–39. [Google Scholar]
- Davis, F.D. A Technology Acceptance Model for Empirically Testing New End-User Information Systems: Theory and Results. Ph.D. Thesis, Massachusetts Institute of Technology, Cambridge, MA, USA, 1985. [Google Scholar]
- Legris, P.; Ingham, J.; Collerette, P. Why do people use information technology? A critical review of the technology acceptance model. Inf. Manag. 2003, 40, 191–204. [Google Scholar] [CrossRef]
- Venkatesh, V.; Morris, M.G.; Davis, G.B.; Davis, F.D. User acceptance of information technology: Toward a unified view. MIS Q. 2003, 27, 425–478. [Google Scholar] [CrossRef]
- Wang, Y.-S.; Wu, M.-C.; Wang, H.-Y. Investigating the determinants and age and gender differences in the acceptance of mobile learning. Br. J. Educ. Technol. 2009, 40, 92–118. [Google Scholar] [CrossRef]
- Van Raaij, E.M.; Schepers, J.J. The acceptance and use of a virtual learning environment in China. Comput. Educ. 2008, 50, 838–852. [Google Scholar] [CrossRef]
- Tewari, A.; Singh, R.; Mathur, S.; Pande, S. A modified UTAUT framework to predict students’ intention to adopt online learning: Moderating role of openness to change. Int. J. Inf. Learn. Technol. 2023, 40, 130–147. [Google Scholar] [CrossRef]
- Batucan, G.B.; Gonzales, G.G.; Balbuena, M.G.; Pasaol, K.R.B.; Seno, D.N.; Gonzales, R.R. An Extended UTAUT Model to Explain Factors Affecting Online Learning System Amidst COVID-19 Pandemic: The Case of a Developing Economy. Front. Artif. Intell. 2022, 5, 768831. [Google Scholar] [CrossRef]
- Handoko, B.L. Application of UTAUT theory in higher education online learning. In Proceedings of the 2019 10th International Conference on E-Business, Management and Economics, Beijing, China, 15–17 July 2019; pp. 259–264. [Google Scholar]
- Has, M.N. Examining factors influencing webinar adoption using UTAUT model (Case study at distance learning program, ABC University, Bandung-Indonesia 2016). In Proceedings of the 2016 IEEE Asia Pacific Conference on Wireless and Mobile (APWiMob), Bandung, Indonesia, 13–15 September 2016; pp. 52–58. [Google Scholar]
- Šumak, B.; Polancic, G.; Hericko, M. An empirical study of virtual learning environment adoption using UTAUT. In Proceedings of the 2010 Second International Conference on Mobile, Hybrid, and On-Line Learning, Saint Maarten, Netherlands Antilles, 10–16 February 2010; pp. 17–22. [Google Scholar]
- Dwivedi, Y.K.; Rana, N.P.; Jeyaraj, A.; Clement, M.; Williams, M.D. Re-examining the unified theory of acceptance and use of technology (UTAUT): Towards a revised theoretical model. Inf. Syst. Front. 2019, 21, 719–734. [Google Scholar] [CrossRef]
- Venkatesh, V.; Thong, J.Y.L.; Chan, F.K.Y.; Hu, P.J.-H.; Brown, S.A. Extending the two-stage information systems continuance model: Incorporating UTAUT predictors and the role of context. Inf. Syst. J. 2011, 21, 527–555. [Google Scholar] [CrossRef]
- Johnson, M.P.; Zheng, K.; Padman, R. Modeling the longitudinality of user acceptance of technology with an evidence-adaptive clinical decision support system. Decis. Support Syst. 2014, 57, 444–453. [Google Scholar] [CrossRef]
- Chen, T.; Chang, P.; Yeh, C. A study of career needs, career development programs, job satisfaction and the turnover intentions of R&D personnel. Career Dev. Int. 2004, 9, 424–437. [Google Scholar]
- Lai, J.-Y.; Ong, C.-S. Assessing and managing employees for embracing change: A multiple-item scale to measure employee readiness for e-business. Technovation 2010, 30, 76–85. [Google Scholar] [CrossRef]
- Thongmak, M. A model for enhancing employees’ lifelong learning intention online. Learn. Motiv. 2021, 75, 101733. [Google Scholar] [CrossRef]
- Malik, M.W. Factor effecting learner’s satisfaction towards e-learning: A conceptual framework. OIDA Int. J. Sustain. Dev. 2010, 2, 77–82. [Google Scholar]
- Reed, S.J. Debriefing experience scale: Development of a tool to evaluate the student learning experience in debriefing. Clin. Simul. Nurs. 2012, 8, e211–e217. [Google Scholar] [CrossRef]
- Patterson, M.; Warr, P.; West, M. Organizational climate and company productivity: The role of employee affect and employee level. J. Occup. Organ. Psychol. 2004, 77, 193–216. [Google Scholar] [CrossRef]
- Pradhan, R.K.; Hati, L. The measurement of employee well-being: Development and validation of a scale. Glob. Bus. Rev. 2019, 23, 385–407. [Google Scholar] [CrossRef]
- Oztekin, A.; Nikov, A.; Zaim, S. UWIS: An assessment methodology for usability of web-based information systems. J. Syst. Softw. 2009, 82, 2038–2050. [Google Scholar] [CrossRef]
- Roach, V.; Lemasters, L. Satisfaction with online learning: A comparative descriptive study. J. Interact. Online Learn. 2006, 5, 317–332. [Google Scholar]
- Igudia, P.O. Employee training and development, and organisational performance: A study of small-scale manufacturing firms in Nigeria. Am. J. Econ. Bus. Manag. 2022, 5, 38–54. [Google Scholar]
- Sharma, N.P.; Sharma, T.; Agarwal, M.N. Measuring employee perception of performance management system effectiveness: Conceptualization and scale development. Empl. Relat. 2016, 38, 224–247. [Google Scholar] [CrossRef]
- Bandyopadhyay, K.; Fraccastoro, K.A. The effect of culture on user acceptance of information technology. Commun. Assoc. Inf. Syst. 2007, 19, 23. [Google Scholar] [CrossRef]
- Latané, B. The psychology of social impact. Am. Psychol. 1981, 36, 343–356. [Google Scholar] [CrossRef]
- Al-Shahrani, H. Investigating the Determinants of Mobile Learning Acceptance in Higher Education in Saudi Arabia; Northern Illinois University: DeKalb, IL, USA, 2016. [Google Scholar]
- Arbaugh, J.B.; Duray, R. Technological and structural characteristics, student learning and satisfaction with web-based courses: An exploratory study of two on-line MBA programs. Manag. Learn. 2002, 33, 331–347. [Google Scholar] [CrossRef]
- Sørebø, Ø.; Halvari, H.; Gulli, V.F.; Kristiansen, R. The role of self-determination theory in explaining teachers’ motivation to continue to use e-learning technology. Comput. Educ. 2009, 53, 1177–1187. [Google Scholar] [CrossRef]
- Deshwal, P.; Trivedi, A.; Himanshi, H. Online learning experience scale validation and its impact on learners’ satisfaction. Procedia Comput. Sci. 2017, 112, 2455–2462. [Google Scholar] [CrossRef]
- Hair, J.F., Jr.; Hult, G.T.M.; Ringle, C.M.; Sarstedt, M.; Danks, N.P.; Ray, S. An introduction to structural equation modeling. In Partial Least Squares Structural Equation Modeling (PLS-SEM) Using R: A Workbook; Springer: Cham, Switzerland; pp. 1–29.
- Anderson, J.C.; Gerbing, D.W. Structural equation modeling in practice: A review and recommended two-step approach. Psychol. Bull. 1988, 103, 411. [Google Scholar] [CrossRef]
- Hoyle, R.H. (Ed.) Structural Equation Modeling: Concepts, Issues, and Applications; Sage: Thousand Oaks, CA, USA, 1995. [Google Scholar]
- Russell, D.W.; Kahn, J.H.; Spoth, R.; Altmaier, E.M. Analyzing data from experimental studies: A latent variable structural equation modeling approach. J. Couns. Psychol. 1998, 45, 18. [Google Scholar] [CrossRef]
- De Carvalho, J.; Chima, F.O. Applications of structural equation modeling in social sciences research. Am. Int. J. Contemp. Res. 2014, 4, 6–11. [Google Scholar]
- Sun, Y.; Rogers, R. Development and validation of the Online Learning Self-efficacy Scale (OLSS): A structural equation modeling approach. Am. J. Distance Educ. 2020, 35, 184–199. [Google Scholar] [CrossRef]
- Wei, H.C.; Chou, C. Online learning performance and satisfaction: Do perceptions and readiness matter? Distance Educ. 2020, 41, 48–69. [Google Scholar] [CrossRef]
- Baloran, E.T.; Hernan, J.T. Course satisfaction and student engagement in online learning amid COVID-19 pandemic: A structural equation model. Turk. Online J. Distance Educ. 2021, 22, 1–12. [Google Scholar] [CrossRef]
- Black, W.; Babin, B.J. Multivariate data analysis: Its approach, evolution, and impact. In The Great Facilitator: Reflections on the Contributions of Joseph F. Hair, Jr. to Marketing and Business Research; Springer International Publishing: Cham, Switzerland, 2019; pp. 121–130. [Google Scholar]
- Alkabaa, A.; Taylan, O. Designing an Effective Questionnaire Using Orthogonal Array for Improving Inventory Accuracy at Electricity Warehouse. Gazi Univ. J. Sci. Part A Eng. Innov. 2021, 8, 318–326. [Google Scholar]
- Black, W.C.; Babin, B.J.; Anderson, R.E. Multivariate Data Analysis: A Global Perspective; Pearson: London, UK, 2010. [Google Scholar]
- Linn, R.L. Single-group validity, differential validity, and differential prediction. J. Appl. Psychol. 1978, 63, 507. [Google Scholar] [CrossRef]
- Richardson, H.A.; Simmering, M.J.; Sturman, M.C. A tale of three perspectives: Examining post hoc statistical techniques for detection and correction of common method variance. Organ. Res. Methods 2009, 12, 762–800. [Google Scholar] [CrossRef]
- Podsakoff, P.M.; Podsakoff, N.P.; Williams, L.J.; Huang, C.; Yang, J. Common method bias: It’s bad, it’s complex, it’s widespread, and it’s not easy to fix. Annu. Rev. Organ. Psychol. Organ. Behav. 2024, 11, 17–61. [Google Scholar] [CrossRef]
- Osman, Z.; Yasin, N.M. Unveiling the Catalysts of Digital Transformation Acceptance: Insights from Employees in Online Distance Learning Higher Education Institutions. Int. J. Acad. Res. Bus. Soc. Sci. 2024, 14, 2047–2063. [Google Scholar] [CrossRef]
- Salloum, S.A.; Shaalan, K. Factors affecting students’ acceptance of e-learning system in higher education using UTAUT and structural equation modeling approaches. In Proceedings of the International Conference on Advanced Intelligent Systems and Informatics, Cairo, Egypt, 3–5 September 2018; pp. 469–480. [Google Scholar]
- Ellinger, A.D.; Cseh, M. Contextual factors influencing the facilitation of others’ learning through everyday work experiences. J. Work. Learn. 2007, 19, 435–452. [Google Scholar] [CrossRef]
- Karnouskos, S. Massive open online courses (MOOCs) as an enabler for competent employees and innovation in industry. Comput. Ind. 2017, 91, 1–10. [Google Scholar] [CrossRef]
- Weng, Q.; McElroy, J.C. Organizational career growth, affective occupational commitment and turnover intentions. J. Vocat. Behav. 2012, 80, 256–265. [Google Scholar] [CrossRef]
- Ramlall, S. A review of employee motivation theories and their implications for employee retention within organizations. J. Am. Acad. Bus. 2004, 5, 52–63. [Google Scholar]
- Talukder, M.; Quazi, A. The impact of social influence on individuals’ adoption of innovation. J. Organ. Comput. Electron. Commer. 2011, 21, 111–135. [Google Scholar] [CrossRef]
- Hong, J.C.; Lee, Y.F.; Ye, J.H. Procrastination predicts online self-regulated learning and online learning ineffectiveness during the coronavirus lockdown. Personal. Individ. Differ. 2021, 174, 110673. [Google Scholar] [CrossRef] [PubMed]
- Yoo, S.J.; Han, S.-H.; Huang, W. The roles of intrinsic motivators and extrinsic motivators in promoting e-learning in the workplace: A case from South Korea. Comput. Hum. Behav. 2012, 28, 942–950. [Google Scholar] [CrossRef]
- Lin, H.-F. Knowledge sharing and firm innovation capability: An empirical study. Int. J. Manpow. 2007, 28, 315–332. [Google Scholar] [CrossRef]
- Joo, Y.J.; Lim, K.Y.; Park, S.Y. Investigating the structural relationships among organisational support, learning flow, learners’ satisfaction and learning transfer in corporate e-learning. Br. J. Educ. Technol. 2010, 42, 973–984. [Google Scholar] [CrossRef]
- Lancaster, S.; Di Milia, L. Organisational support for employee learning: An employee perspective. Eur. J. Train. Dev. 2014, 38, 642–657. [Google Scholar] [CrossRef]
- Ravenscroft, A.; Matheson, M. Developing and evaluating dialogue games for collaborative e-learning. J. Comput. Assist. Learn. 2002, 18, 93–101. [Google Scholar] [CrossRef]



| Research Variable | Operability Definition | Reference Scale |
|---|---|---|
| Career Development (CD) | Individual and organizational goals and planning. | Napitupulu et al. [17] Chen et al. [53] |
| Business Needs (BN) | Start learning online in order to match the competencies needed for your business. | Lai & Ong [54] Schweizer [19] |
| Self-Management (SM) | Exercising control over one’s behavior. | Thongmak [55] Breevaart et al. [20] |
| Learning Experience (LE) | Experience gained through continuous learning. | Malik [56] Reed [57] |
| Company Atmosphere (CA) | Attitudes of company leaders and colleagues toward online learning. | Girdwichai & Sriviboon [28] Patterson et al. [58] |
| External Pressure (EP) | Pressure from industry, life, and social perceptions. | Griffin et al. [32] Pradhan & Hati [59] |
| Company Support (CS) | Access to resources and policies, feedback, and decision-making freedom. | Thongmak [55] Breevaart et al. [20] |
| Course Quality (CQ) | Level, usefulness, and acceptability of courses offered by the company. | Oztekin et al. [60] Roach & Lemasters [61] |
| Performance Expectancy (PE) | The degree to which an individual believes that using the system will help him or her to attain gains in job performance. | Igudia [62] Sharma et al. [63] |
| Effort Expectancy (EE) | The degree of ease associated with the use of the system. | Hilton & Pellegrino [33] Asante Boadi et al. [34] |
| Social Influence (SI) | The degree to which an individual perceives it important that others believe he or she should use the new system. | Bandyopadhyay & Fraccastoro [64] Latané [65] Al-Shahrani [66] |
| Facilitating Conditions (FC) | The degree to which an individual believes that an organizational and technical infrastructure exists to support the use of the system. | Arbaugh & Duray [67] Pradhan & Hati [59] |
| Behavioral Intention (BI) | Employee’s sustainable learning intention to learn online on the platform provided by the company. | Sørebø et al. [68] Deshwal et al. [69] |
| Basic Data Statistics | Frequency | Percentage | |
|---|---|---|---|
| Gender | Male | 311 | 55.1% |
| Female | 253 | 44.9% | |
| Age | 18–29 years | 187 | 33.2% |
| 30–39 years | 158 | 28.0% | |
| 40–49 years | 112 | 19.9% | |
| 50 years and over | 107 | 19.0% | |
| Education | High school diploma | 68 | 12.1% |
| Bachelor’s degree | 214 | 37.9% | |
| Master’s degree | 164 | 29.1% | |
| Doctor’s degree | 85 | 15.1% | |
| Other | 33 | 5.9% | |
| Enterprise | Small or medium-sized enterprises (SMEs) | 113 | 20.0% |
| Nationalized enterprises | 119 | 21.1% | |
| Joint ventures | 90 | 16.0% | |
| Multinational enterprises | 135 | 23.9% | |
| Fortune 500 enterprises | 107 | 19.0% | |
| Time | Less than 2 h | 63 | 11.2% |
| 2 h–4 h | 124 | 22.0% | |
| 5 h–7 h | 191 | 33.9% | |
| 8 h–10 h | 96 | 17.0% | |
| More than 10 h | 90 | 16.0% | |
| Frequency | Fewer than 3 times | 108 | 19.1% |
| 4 times–7 times | 146 | 25.9% | |
| 8 times–11 times | 164 | 29.1% | |
| 12 times–15 times | 84 | 14.9% | |
| More than 15 times | 62 | 11.0% |
| Measurement Indicators | CMIN | DF | CMIN/DF | IFI | TLI | CFI | RMSEA |
|---|---|---|---|---|---|---|---|
| Measured value | 901.841 | 624 | 1.445 | 0.975 | 0.97 | 0.975 | 0.028 |
| Reference standard | —— | —— | ≤3.00 | ≥0.90 | ≥0.90 | ≥0.90 | ≤0.08 |
| Variable | Cronbach’s Alpha | |
|---|---|---|
| Career Development | (CD) | 0.806 |
| Business Needs | (BN) | 0.797 |
| Self-Management | (SM) | 0.822 |
| Learning Experience | (LE) | 0.867 |
| Company Atmosphere | (CA) | 0.840 |
| External Pressure | (EP) | 0.839 |
| Company Support | (CS) | 0.881 |
| Course Quality | (CQ) | 0.867 |
| Performance Expectancy | (PE) | 0.771 |
| Effort Expectancy | (EE) | 0.804 |
| Social Influence | (SI) | 0.806 |
| Facilitating Conditions | (FC) | 0.878 |
| Behavioral Intention | (BI) | 0.884 |
| Variable | Item | Factor Loading | CR | AVE |
|---|---|---|---|---|
| Career Development | CD1 | 0.660 | 0.814 | 0.597 |
| CD2 | 0.739 | |||
| CD3 | 0.900 | |||
| Business Needs | BN1 | 0.714 | 0.797 | 0.568 |
| BN2 | 0.765 | |||
| BN3 | 0.780 | |||
| Self-Management | SM1 | 0.849 | 0.828 | 0.616 |
| SM2 | 0.742 | |||
| SM3 | 0.760 | |||
| Learning Experience | LE1 | 0.809 | 0.87 | 0.691 |
| LE2 | 0.769 | |||
| LE3 | 0.909 | |||
| Company Atmosphere | CA1 | 0.877 | 0.843 | 0.644 |
| CA2 | 0.808 | |||
| CA3 | 0.713 | |||
| External Pressure | EP1 | 0.785 | 0.840 | 0.637 |
| EP2 | 0.780 | |||
| EP3 | 0.828 | |||
| Company Support | CS1 | 0.886 | 0.884 | 0.717 |
| CS2 | 0.781 | |||
| CS3 | 0.870 | |||
| Course Quality | CQ1 | 0.837 | 0.875 | 0.701 |
| CQ2 | 0.925 | |||
| CQ3 | 0.739 | |||
| Performance Expectancy | PE1 | 0.724 | 0.769 | 0.527 |
| PE2 | 0.788 | |||
| PE3 | 0.661 | |||
| Effort Expectancy | EE1 | 0.755 | 0.806 | 0.581 |
| EE2 | 0.813 | |||
| EE3 | 0.716 | |||
| Social Influence | SI1 | 0.745 | 0.810 | 0.587 |
| SI2 | 0.834 | |||
| SI3 | 0.715 | |||
| Facilitating Conditions | FC1 | 0.815 | 0.884 | 0.718 |
| FC2 | 0.928 | |||
| FC3 | 0.792 | |||
| Behavioral Intention | BI1 | 0.817 | 0.889 | 0.728 |
| BI2 | 0.821 | |||
| BI3 | 0.917 |
| Measurement Indicators | CMIN | DF | CMIN/DF | IFI | TLI | CFI | RMSEA |
|---|---|---|---|---|---|---|---|
| Measured value | 1320.846 | 662 | 1.995 | 0.940 | 0.933 | 0.94 | 0.042 |
| Reference standard | —— | —— | ≤3.00 | ≥0.90 | ≥0.90 | ≥0.90 | ≤0.08 |
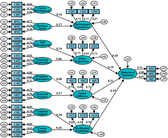
| Hypothesis and Path | STD. Estimate | S.E. | C.R. | P | R2 | Result | |||
|---|---|---|---|---|---|---|---|---|---|
| H1 | Performance Expectancy | ← | Career Development | 0.158 | 0.054 | 2.503 | 0.012 | 0.146 | Valid |
| H2 | Performance Expectancy | ← | Business Needs | 0.274 | 0.056 | 4.133 | *** | Valid | |
| H3 | Effort Expectancy | ← | Self-Management | 0.338 | 0.043 | 6.481 | *** | 0.12 | Valid |
| H4 | Effort Expectancy | ← | Learning Experience | 0.058 | 0.038 | 1.217 | 0.224 | Invalid | |
| H5 | Social Influence | ← | Company Atmosphere | 0.079 | 0.037 | 1.599 | 0.110 | 0.152 | Invalid |
| H6 | Social Influence | ← | External Pressure | 0.365 | 0.039 | 6.861 | *** | Valid | |
| H7 | Facilitating Conditions | ← | Company Support | 0.203 | 0.056 | 4.339 | *** | 0.136 | Valid |
| H8 | Facilitating Conditions | ← | Course Quality | 0.257 | 0.047 | 5.447 | *** | Valid | |
| H9 | Behavioral Intention | ← | Performance Expectancy | 0.400 | 0.066 | 7.966 | *** | 0.316 | Valid |
| H10 | Behavioral Intention | ← | Effort Expectancy | 0.191 | 0.055 | 4.263 | *** | Valid | |
| H11 | Behavioral Intention | ← | Social Influence | 0.211 | 0.061 | 4.710 | *** | Valid | |
| H12 | Behavioral Intention | ← | Facilitating Conditions | 0.185 | 0.04 | 4.400 | *** | Valid | |
Disclaimer/Publisher’s Note: The statements, opinions and data contained in all publications are solely those of the individual author(s) and contributor(s) and not of MDPI and/or the editor(s). MDPI and/or the editor(s) disclaim responsibility for any injury to people or property resulting from any ideas, methods, instructions or products referred to in the content. |
© 2024 by the authors. Licensee MDPI, Basel, Switzerland. This article is an open access article distributed under the terms and conditions of the Creative Commons Attribution (CC BY) license (https://creativecommons.org/licenses/by/4.0/).
Share and Cite
Wang, S.; Nah, K. Exploring Sustainable Learning Intentions of Employees Using Online Learning Modules of Office Apps Based on User Experience Factors: Using the Adapted UTAUT Model. Appl. Sci. 2024, 14, 4746. https://doi.org/10.3390/app14114746
Wang S, Nah K. Exploring Sustainable Learning Intentions of Employees Using Online Learning Modules of Office Apps Based on User Experience Factors: Using the Adapted UTAUT Model. Applied Sciences. 2024; 14(11):4746. https://doi.org/10.3390/app14114746
Chicago/Turabian StyleWang, Siqin, and Ken Nah. 2024. "Exploring Sustainable Learning Intentions of Employees Using Online Learning Modules of Office Apps Based on User Experience Factors: Using the Adapted UTAUT Model" Applied Sciences 14, no. 11: 4746. https://doi.org/10.3390/app14114746
APA StyleWang, S., & Nah, K. (2024). Exploring Sustainable Learning Intentions of Employees Using Online Learning Modules of Office Apps Based on User Experience Factors: Using the Adapted UTAUT Model. Applied Sciences, 14(11), 4746. https://doi.org/10.3390/app14114746
