Upgrade of the Universal Testing Machine for the Possibilities of Fatigue Tests in a Limited Mode
Abstract
1. Introduction
2. Reasons for Applying the Upgrade
3. Examples of Ways and Reasons for Upgrading in Technical Practice
4. The Nature and Objectives of the Testing Machine Upgrade
- Completion of measurement chain;
- Calibration of transducers, creation of transformation dependencies and regression analyses;
- Perform of verification experimental low-cycle fatigue test measurements;
- Assessment of limitations of the newly established measurement chain after the upgrade of the FZP 100/1;
- Overall evaluation of the upgrade, modernization and redesign of the FZP 100/1 test facility;
- Considerations for further upgrade of the FZP 100/1.
5. FPZ 100/1 Test Equipment
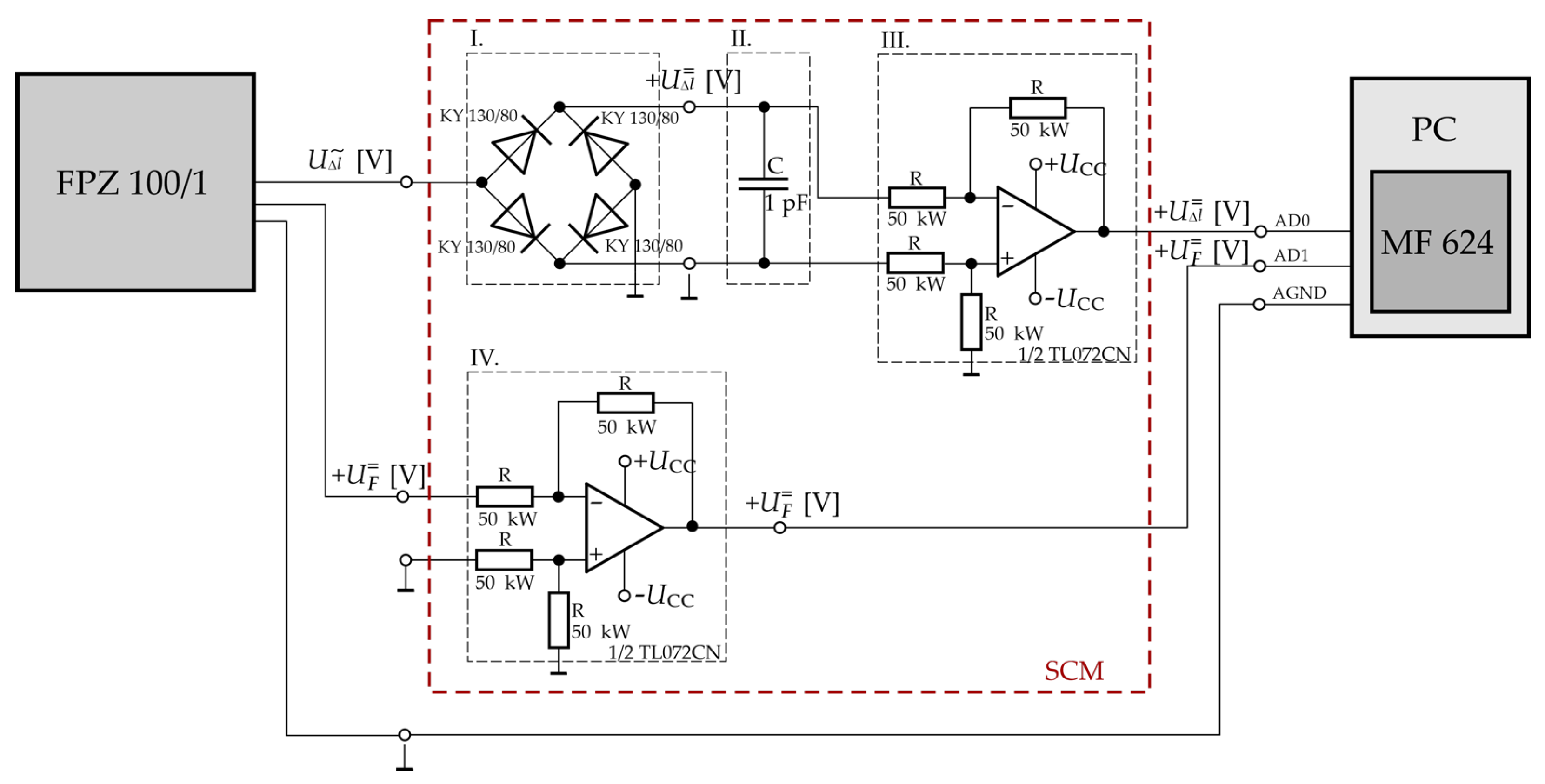
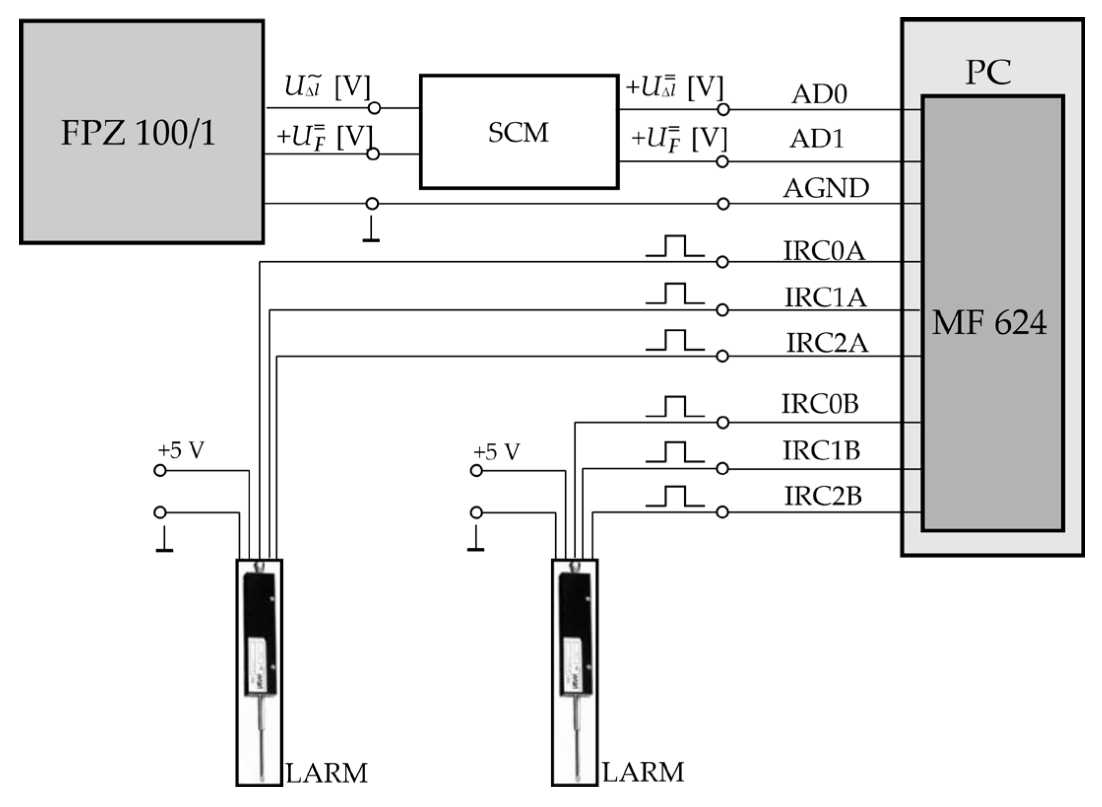
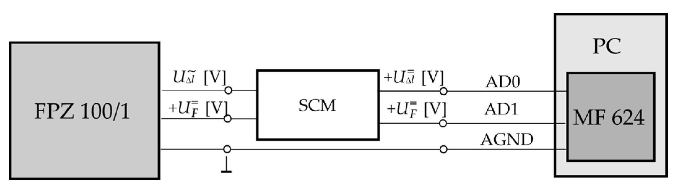
6. Creation of a Digitized Measurement Chain
7. Test Specimens and Test Materials
8. TD1 and TD2 Transducer Calibration Processes
8.1. TD1 Transducer Calibration Process
8.2. Transducer TD2 Calibration Process
8.3. Conversion (Transformation) Dependencies for the 10 V Output
8.4. Summary Results of Calibration Processes
9. Cyclic Load Tests
9.1. Experimental Measurements TD1a
9.2. Experimental Measurements TD1b
9.3. Experimental Measurements TD2a
9.4. Experimental Measurements TD2b
10. Summary Evaluation of the Processes Performed and Results
10.1. Evaluation of Measurement Chain Completion Processes
10.2. Evaluation of Calibration Processes and Regression Analyses
10.3. Evaluation of Experimental Low-Cycle Fatigue Tests
10.4. Limitations of the Newly Established Measurement Chain after the Upgrade
10.5. Overall Evaluation of the FZP 100/1 Upgrade
10.6. Considerations for Further Upgrade of the FZP 100/1
11. Conclusions
Author Contributions
Funding
Institutional Review Board Statement
Informed Consent Statement
Data Availability Statement
Conflicts of Interest
References
- Sivák, P.; Delyová, I. Research of Plasticity and Creep in Selected Stress Conditions of Structural Elements and Materials, 1st ed.; Kudláček: Jaroměř, Czech Republic, 2023; pp. 117–122. [Google Scholar]
- Trebuňa, F.; Šimčák, F. Limit States—Fractures, 1st ed.; ManaCon: Prešov, Slovak, 2002; pp. 111–308, (Original in Slovak). [Google Scholar]
- Trebuňa, F.; Šimčák, F. Resistance of Elements of Mechanical Systems, 1st ed.; Emilena: Košice, Slovak, 2004; pp. 15–968. [Google Scholar]
- McAlorum, J.; Rubert, T.; Fusiek, G.; Niewczas, P.; Zorzi, G. Design and demonstration of a low-cost small-scale fatigue testing machine for multi-purpose testing of materials, sensors and structures. Machines 2018, 6, 30. [Google Scholar] [CrossRef]
- Vincent, M.K.; Varghese, V.; Sukumaran, S. Fabrication and analysis of fatigue testing machine. Int. J. Eng. Sci. 2016, 5, 15–19. [Google Scholar]
- Jimenez, G. Fatigue Testing Machine Redesign and Automation; Our Knowledge Publishing: Maharashtra, India, 2021. [Google Scholar]
- Nozaki, M.; Sakane, M.; Fujiwara, M. Low cycle fatigue testing using miniature specimens. Int. J. Fatigue 2020, 137, 105636. [Google Scholar] [CrossRef]
- Boronski, D. Testing low-cycle material properties with micro-specimens. Mater. Test. 2015, 57, 165–170. [Google Scholar] [CrossRef]
- Shin, C.S.; Lin, S.W. Evaluating fatigue crack propagation properties using miniature specimens. Int. J. Fatigue 2012, 43, 105–110. [Google Scholar] [CrossRef]
- Pach, E.; Korin, I.; Ipina, J.P. Simple fatigue testing machine for fiber-reinforced polymer composite. Exp. Tech. 2012, 36, 76–82. [Google Scholar] [CrossRef]
- Pančík, J.; Beneš, V. IoT challenge: Older test machines modernization in an automotive plant. In Smart Technology Trends in Industrial and Business Management; Springer: Berlin/Heidelberg, Germany, 2019; pp. 85–100. [Google Scholar]
- Sepahpour, B. A practical educational fatigue testing machine. In Proceedings of the 2014 ASEE Annual Conference & Exposition, Indianapolis, IN, USA, 15–18 June 2014; pp. 24.90.1–24.90.29. [Google Scholar]
- Falco, M. Design, Testing, and Analysis of a Novel Fatigue Testing Apparatus. Master’s Thesis, University of Rhode Island, Kingston, RI, USA, 2011. [Google Scholar]
- Ogawa, F.; Shimizu, Y.; Bressan, S.; Morishita, T.; Itoh, T. Bending and torsion fatigue-testing machine developed for multiaxial non-proportional loading. Metals 2019, 9, 1115. [Google Scholar] [CrossRef]
- Doubrava, K.; Hendrych, S.; Ružička, M. Computer control of FPZ 100 testing machine and its application for basic material tests. In Proceedings of the Esperimental Stress Analysis 39th International Conference, Tábor, Czech Republic, 4–6 June 2001. [Google Scholar]
- Gbasouzor, A.I.; Okeke, O.C.; Chima, L.O. Design and characterization of a fatigue testing machine. In Proceedings of the World Congress on Engineering and Computer Science (Vol 1), San Francisco, CA, USA, 23–25 October 2013; pp. 23–25. [Google Scholar]
- Wang, D.; Jia, X.; Zhang, D.; Wang, S. A fretting fatigue tester for steel wires and its measuring system. In Proceedings of the International Conference on Mechanical Automation and Control Engineering (MACE), Wuhan, China, 26–28 June 2010; pp. 2398–2401. [Google Scholar]
- Ling, H.; Cheng, X.; Yaping, W.; Yongjuan, W. An impact fatigue testing machine to investigate the fatigue lifetime of automatic mechanism key components. In Proceedings of the 16th International Conference on Industrial Engineering and Engineering Management, IE&EM ’09, Beijing, China, 21–23 October 2009; pp. 1555–1559. [Google Scholar]
- Filčík, P. Possibilities of Using the FPZ 100/1 Test Machine for Low-Cycle Fatigue Tests. Master’s Thesis, Technical University of Košice, Košice, Slovak, 2007. [Google Scholar]
- Measuring Probes. Length Measuring Gauges MSL30 and MSL50. Available online: http://www.en.larm.cz/measuring-probes/ (accessed on 15 October 2023).
- Frankovský, P.; Sivák, P.; Delyová, I.; Hroncová, D.; Štuller, P. Rectification of gas pipeline bridging with the support of experimental stress analysis and means of regression and correlation analysis. Appl. Sci. 2022, 12, 10555. [Google Scholar] [CrossRef]























| Transducer | Scale Factor | Loading Mode | x | y | a [*] | b [**] | R2 [-] | Hysteresis | Figure No. |
|---|---|---|---|---|---|---|---|---|---|
| TD1 | 40:1 | loading | ΔlLARM [mm] | ΔlFPZ [mm] | 0.9957 | 0.0450 | 1.0000 | x | Figure 11a |
| TD2 | 2000:1 | loading | Δl [mm] | ΔlFPZ [mm] | 0.9558 | −0.0008 | 0.9986 | x | Figure 11b |
| TD1 | 10:1 | loading | UΔl [V] | Δl [mm] | 4.9813 | 2.9473 | 0.9998 | Figure 12 | |
| 10:1 | unloading | UΔl [V] | Δl [mm] | 5.1021 | 2.2094 | 1.0000 | from | Figure 12 | |
| TD1 | 20:1 | loading | UΔl [V] | Δl [mm] | 2.5392 | −0.1658 | 0.9999 | Figure 12 | |
| 20:1 | unloading | UΔl [V] | Δl [mm] | 2.5463 | −0.2930 | 1.0000 | from | Figure 12 | |
| TD1 | 40:1 | loading | UΔl [V] | Δl [mm] | 1.2705 | −0.1470 | 1.0000 | Figure 12 | |
| 40:1 | unloading | UΔl [V] | Δl [mm] | 1.2698 | −0.1590 | 1.0000 | from | Figure 12 | |
| x | x | loading | UF [V] | FFPZ [kN] | 50.8390 | 1.2317 | 0.9970 | Figure 13a | |
| x | unloading | UF [V] | FFPZ [kN] | 51.2880 | −1.3665 | 0.9975 | low | Figure 13a | |
| TD2 | 500:1 | loading | UΔl [V] | Δl [mm] | 0.1050 | 0.0075 | 0.9998 | Figure 13b | |
| 500:1 | unloading | UΔl [V] | Δl [mm] | 0.1049 | −0.0010 | 1.0000 | from | Figure 13b |
| TD | Steel | σy | l0 | ϕd | T | f | Fmin | σmin | Fmax | σmax | N | SF | ttotal | Figure |
|---|---|---|---|---|---|---|---|---|---|---|---|---|---|---|
| (me.) | No. | [MPa] | [mm] | [mm] | [s] | [Hz] | [kN] | [MPa] | [kN] | [MPa] | [-] | [-] | [s; min.] | No. |
| TD1a | 12 010 | 318 | 50 | 7.75 | 30 | 0.033 | 0 | 0 | 17 | 360 | 500 | 40:1 | 15,000; 250 | Figure 15, Figure 16 and Figure 17 |
| TD1b | 12 010 | 318 | 50 | 7.75 | 30 | 0.033 | 0 | 0 | 20 | 424 | 78 | 40:1 | 2340; 39 | Figure 18 and Figure 19 |
| TD2a | 14 109.3 | 317 | 50 | 7.75 | 30 | 0.033 | 0 | 0 | 17 | 360 | 100 | 500:1 | 3000; 50 | Figure 20 and Figure 21 |
| TD2b | 14 109.3 | 317 | 50 | 7.75 | 30 | 0.033 | 0 | 0 | 16 | 339 | 400 | 500:1 | 12,000; 200 | Figure 22 and Figure 23 |
Disclaimer/Publisher’s Note: The statements, opinions and data contained in all publications are solely those of the individual author(s) and contributor(s) and not of MDPI and/or the editor(s). MDPI and/or the editor(s) disclaim responsibility for any injury to people or property resulting from any ideas, methods, instructions or products referred to in the content. |
© 2024 by the authors. Licensee MDPI, Basel, Switzerland. This article is an open access article distributed under the terms and conditions of the Creative Commons Attribution (CC BY) license (https://creativecommons.org/licenses/by/4.0/).
Share and Cite
Huňady, R.; Sivák, P.; Delyová, I.; Bocko, J.; Vavro, J., Jr.; Hroncová, D. Upgrade of the Universal Testing Machine for the Possibilities of Fatigue Tests in a Limited Mode. Appl. Sci. 2024, 14, 3973. https://doi.org/10.3390/app14103973
Huňady R, Sivák P, Delyová I, Bocko J, Vavro J Jr., Hroncová D. Upgrade of the Universal Testing Machine for the Possibilities of Fatigue Tests in a Limited Mode. Applied Sciences. 2024; 14(10):3973. https://doi.org/10.3390/app14103973
Chicago/Turabian StyleHuňady, Róbert, Peter Sivák, Ingrid Delyová, Jozef Bocko, Ján Vavro, Jr., and Darina Hroncová. 2024. "Upgrade of the Universal Testing Machine for the Possibilities of Fatigue Tests in a Limited Mode" Applied Sciences 14, no. 10: 3973. https://doi.org/10.3390/app14103973
APA StyleHuňady, R., Sivák, P., Delyová, I., Bocko, J., Vavro, J., Jr., & Hroncová, D. (2024). Upgrade of the Universal Testing Machine for the Possibilities of Fatigue Tests in a Limited Mode. Applied Sciences, 14(10), 3973. https://doi.org/10.3390/app14103973

