A New Method for 2D-Adapted Wavelet Construction: An Application in Mass-Type Anomalies Localization in Mammographic Images
Abstract
1. Introduction
2. Materials and Methods
2.1. Discrete Wavelet Theory
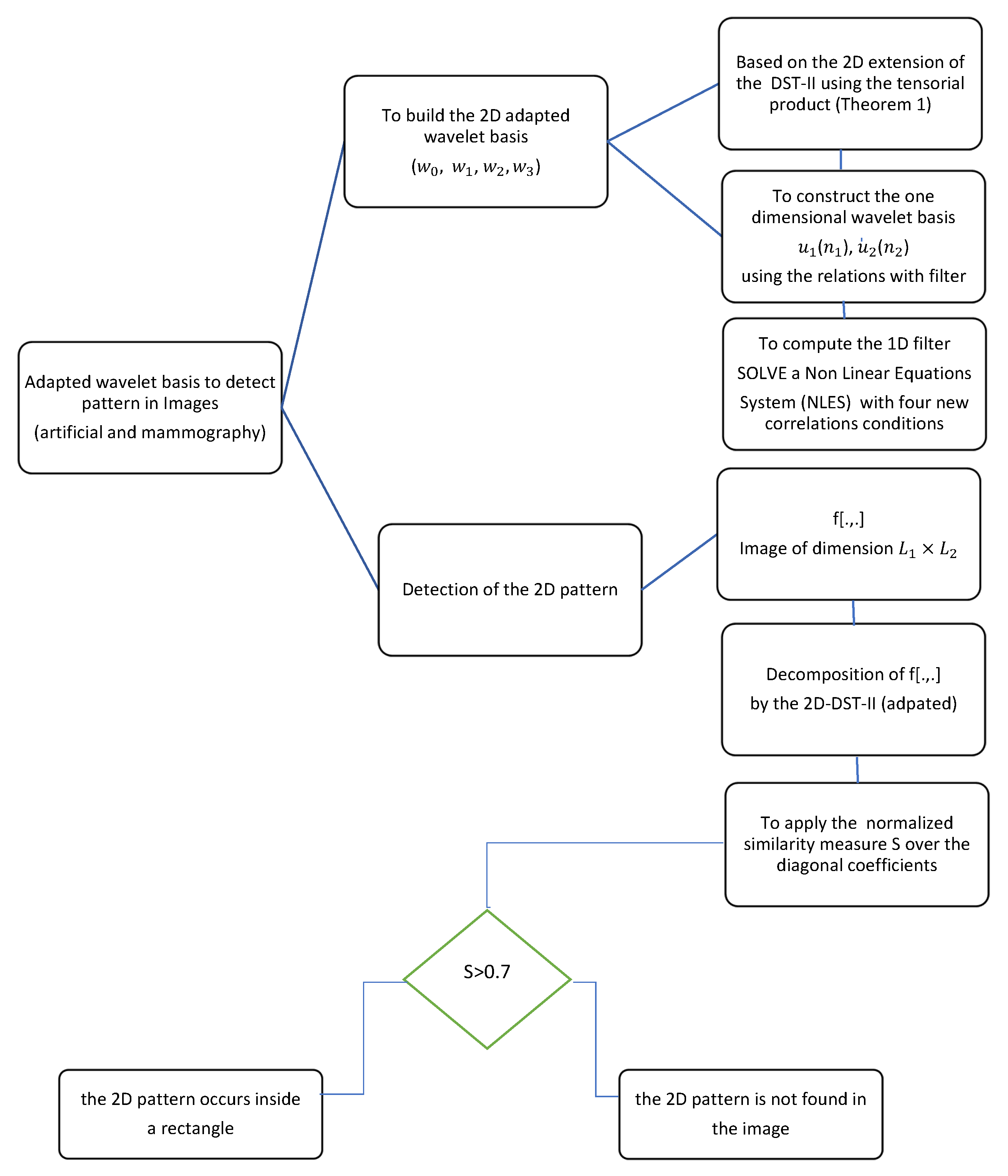
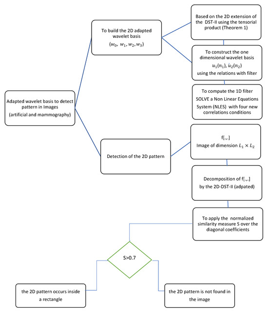
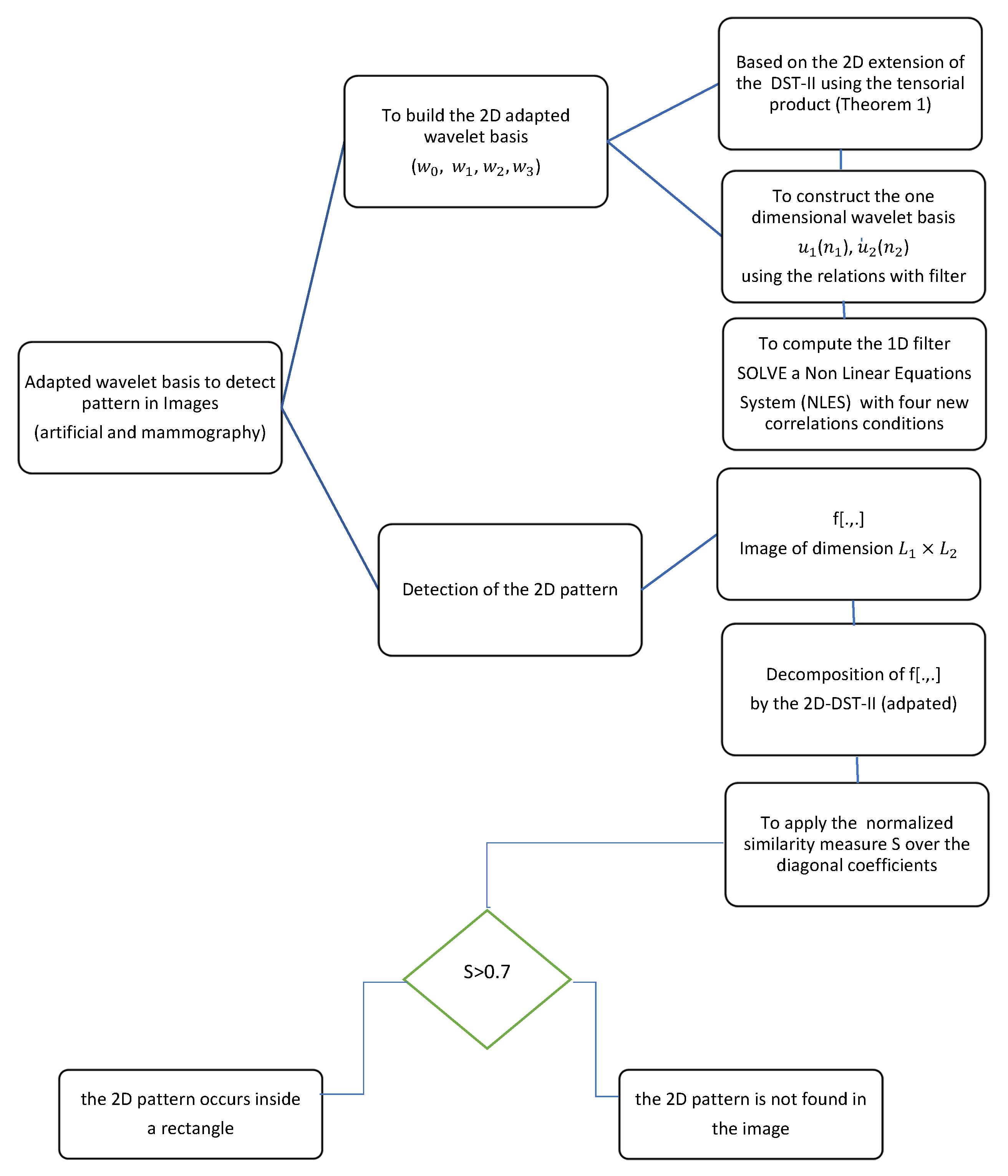
2.2. Strategy for Building 2D-Adapted Wavelets
System of Nonlinear Equations for the Proposed 2D Extension
- Unit energy to ensure that the shapelet conserves the energy of the signal: ;
- vanished moments for an adequate regularity of the shapelet: , where ;
- orthogonality conditions: , where is the Dirac delta and ;
- Four conditions for pattern detection:
2.3. Detection of the 2D Pattern with the Proposed Strategy
3. Results
3.1. Application of the 2D Strategy for Artificial Images
3.2. Detection of 2D Mass-like Patterns in Digital Mammography Images
3.2.1. Design of the Simulations Using the Proposed 2D Strategy
3.2.2. Results of 2D Detection
4. Conclusions
Author Contributions
Funding
Institutional Review Board Statement
Informed Consent Statement
Data Availability Statement
Conflicts of Interest
References
- Bhateja, V.; Misra, M.; Urooj, S. Non-Linear Filters for Mammogram Enhancement; Springer Nature: Singapore, 2020; p. 251. [Google Scholar]
- Tang, J.; Rangayyan, R.M.; Xu, J.; El Naqa, I.E.; Yang, Y. Computer-aided detection and diagnosis of breast cancer with mammography: Recent advances. IEEE Trans. Inf. Technol. Biomed. 2009, 13, 236–251. [Google Scholar] [CrossRef] [PubMed]
- Bayareh-Mancilla, R.; Medina-Ramos, L.A.; Toriz-Vázquez, A.; Hernández-Rodríguez, Y.M.; Cigarroa-Mayorga, O.E. Automated Computer-Assisted Medical Decision-Making System Based on Morphological Shape and Skin Thickness Analysis for Asymmetry Detection in Mammographic Images. Diagnostics 2023, 13, 3440. [Google Scholar] [CrossRef] [PubMed]
- Price, E.R.; Joe, B.N.; Sickles, E.A. The developing asymmetry: Revisiting a perceptual and diagnostic challenge. Radiology 2015, 274, 642–651. [Google Scholar] [CrossRef] [PubMed]
- Scutt, D.; Manning, J.T.; Whitehouse, G.H.; Leinster, S.J.; Massey, C.P. The relationship between breast asymmetry, breast size and the occurrence of breast cancer. Br. J. Radiol. 1997, 70, 1017–1021. [Google Scholar] [CrossRef] [PubMed]
- Medina-Ramos, L.; Toriz-Vázquez, A.; Hernández-Rodríguez, Y.; Bayareh-Mancilla, R.; Cigarroa-Mayorga, O. Automated Segmentation of Breast Skin for Early Cancer Diagnosis: A Multi-otsu Region Growing Approach for Detecting Skin Thickness Variations. In Proceedings of the XLVI Mexican Conference on Biomedical Engineering, CNIB 2023, IFMBE Proceedings, Villahermosa Tabasco, Mexico, 2–4 November 2023; Volume 96, pp. 211–221. [Google Scholar] [CrossRef]
- Yang, C.; Weng, G.; Chen, Y. Active contour model based on local Kullback–Leibler divergence for fast image segmentation. Eng. Appl. Artif. Intell. 2023, 123, 106472. [Google Scholar] [CrossRef]
- Bozek, J.; Mustra, M.; Delac, K.; Grgic, M. A survey of image processing algorithms in digital mammography. In Recent Advances in Multimedia Signal Processing and Communications; Springer: Berlin, Germany, 2009; pp. 631–657. [Google Scholar]
- Oliver, A.; Freixenet, J.; Martí, J.; Pérez, E.; Pont, J.; Denton, E.R.E.; Zwiggelaar, R. A review of automatic mass detection and segmentation in mammographic images. Med. Image Anal. 2010, 14, 87–110. [Google Scholar] [CrossRef]
- Vikhe, P.; Thool, V. Mass Detection in Mammographic Images Using Wavelet Processing and Adaptive Threshold Technique. J. Med. Syst. 2016, 40, 82. [Google Scholar] [CrossRef]
- Rashed, E.; Ismail, I.; Zaki, S. Multiresolution mammogram analysis in multilevel decomposition. Pattern Recognit. Lett. 2007, 28, 286–292. [Google Scholar] [CrossRef]
- Lai, S.; Li, X.; Bischof, W. On techniques for detecting circumscribed masses in mammograms. IEEE Trans. Med. Imag. 1989, 8, 377–386. [Google Scholar] [CrossRef]
- Li, B.; Chen, X. Wavelet-based numerical analysis: A review and classification. Finite Elem. Anal. Des. 2014, 81, 14–31. [Google Scholar] [CrossRef]
- Abdulazeez, A.M.; Zeebaree, D.Q.; Abdulqader, D.M. Wavelet Applications in Medical Images: A Review. Test Eng. Manag. 2020, 83, 17265–17276. [Google Scholar]
- Kumar, A. Wavelet Signal Processing: A Review for Recent Applications. Int. J. Eng. Tech. 2020, 6, 1–7. [Google Scholar] [CrossRef]
- Guido, R.C. A note on a practical relationship between filter coefficients and scaling and wavelet functions of discrete wavelet transforms. Appl. Math. Lett. 2011, 24, 1257–1259. [Google Scholar] [CrossRef]
- Valdés-Santiago, D.; Mesejo-León, D.; León-Mecías, A. Multiple-level Logarithmic Wavelets for mammographic contrast enhancement: A statistical analysis for wavelet selection. Rev. Comput. Y Sist. 2018, 22, 621–637. [Google Scholar] [CrossRef]
- Chapa, J.O.; Rao, R.M. Algorithms for designing wavelets to match a specified signal. IEEE Trans. Signal Process. 2000, 48, 3395–3406. [Google Scholar] [CrossRef]
- Mesa, H. Adapted Wavelets for Pattern Detection. In Proceedings of the Progress in Pattern Recognition, Image Analysis and Applications: 10th Iberoamerican Congress on Pattern Recognition, CIARP 2005, Havana, Cuba, 15–18 November 2005; Sanfeliu, A., Cortés, M.L., Eds.; Springer: Berlin/Heidelberg, Germany, 2005; pp. 933–944. [Google Scholar]
- Misiti, M.; Yves, M.; Oppenheim, G.; Poggi, J.M. Wavelets and their Applications; ISTE Ltd.: London, UK, 2007; p. 353. [Google Scholar]
- Floryan, D.; Graham, M.D. Discovering multiscale and self-similar structure with data-driven wavelets. Proc. Natl. Acad. Sci. USA 2021, 118, e2021299118. [Google Scholar] [CrossRef] [PubMed]
- Guido, R.C. Fusing time, frequency and shape-related information: Introduction to the Discrete Shapelet Transform’s second generation (DST-II). Inf. Fusion 2018, 41, 9–15. [Google Scholar] [CrossRef]
- Guido, R.C.; Barbon, S.; Vieira, L.S.; Sanchez, F.L.; Maciel, C.D.; Pereira, J.C.; Scalassara, P.R.; Fonseca, E.S. Introduction to the discrete shapelet transform and a new paradigm: Joint time-frequency-shape analysis. In Proceedings of the IEEE International Symposium on Circuits and Systems, Seattle, WA, USA, 18–21 May 2008; pp. 2893–2896. [Google Scholar] [CrossRef]
- Guido, R.C. Nearly symmetric orthogonal wavelets for time-frequency-shape joint analysis: Introducing the discrete shapelet transform’s third generation (DST-III) for nonlinear signal analysis. Commun. Nonlinear Sci. Numer. Simul. 2021, 97, 105685. [Google Scholar] [CrossRef]
- Chapa, J.O.; Rao, R.M. Optimal matched wavelet construction and its application to image pattern recognition. In Proceedings of the Wavelet Applications II, Orlando, FL, USA, 17–21 April 1995; Szu, H.H., Ed.; Volume 2491, pp. 518–529. [Google Scholar] [CrossRef]
- Fung, C.C.; Shi, P. Design of compactly supported wavelet to match singularities in medical images. In Proceedings of the Applications of Digital Image Processing XXV, Seattle, WA, USA, 7–11 July 2002; Tescher, A.G., Ed.; International Society for Optics and Photonics, SPIE: Bellingham, WA, USA, 2002; Volume 4790, pp. 358–369. [Google Scholar] [CrossRef]
- Kumar, S.; Khanna, N.; Chaudhury, S.; Joshi, S.D. Locating text in images using matched wavelets. In Proceedings of the Eighth International Conference on Document Analysis and Recognition (ICDAR’05), Seoul, Republic of Korea, 31 August–1 September 2005; Volume 2, pp. 595–599. [Google Scholar] [CrossRef]
- Mesa, H. Ondelettes Adaptées pour la Détection de Motifs. Ph.D. Thesis, Université Paris XI, Paris, France, 2006. [Google Scholar]
- DelMarco, S.; Agaian, S. The design of wavelets for image enhancement and target detection. In Proceedings of the Mobile Multimedia/Image Processing, Security, and Applications 2009, Orlando, FL, USA, 14–15 April 2009; Agaian, S.S., Jassim, S.A., Eds.; International Society for Optics and Photonics, SPIE: Bellingham, WA, USA, 2009; Volume 7351, p. 735103. [Google Scholar] [CrossRef]
- Pragada, S.; Sivaswamy, J. Design of Image Adaptive Wavelets for Denoising Applications. In Proceedings of the National Conference on Communications (NCC), Powai, India, 1–3 February 2008; pp. 584–589. [Google Scholar]
- Gupta, A.; Joshi, S.D. Two-channel nonseparable wavelets statistically matched to 2D images. Signal Process. 2011, 91, 673–689. [Google Scholar] [CrossRef]
- Isnanto, R.R.; Satoto, K.I.; Windasari, I.P. Constructing irislet: A new wavelet type which matched for iris image characteristics. In Proceedings of the 2nd International Conference on Information and Communication Technology (ICoICT), Bandung, Indonesia, 28–30 May 2014; pp. 232–237. [Google Scholar] [CrossRef]
- Ansari, N.; Gupta, A.; Duggal, R. Design of Image Matched Non-Separable Wavelet using Convolutional Neural Network. arXiv 2016, arXiv:1612.04966. [Google Scholar] [CrossRef]
- Ansari, N.; Gupta, A. Image Reconstruction Using Matched Wavelet Estimated From Data Sensed Compressively Using Partial Canonical Identity Matrix. IEEE Trans. Image Process. 2017, 26, 3680–3695. [Google Scholar] [CrossRef]
- Recoskie, D. Learning Sparse Orthogonal Wavelet Filters. Ph.D. Thesis, University of Waterloo, Waterloo, ON, Canada, 2018. [Google Scholar]
- Xing, Y.; Huda, W.; Laine, A.F.; Fan, J. Simulated phantom images for optimizing wavelet-based image processing algorithms in mammography. In Proceedings of the Mathematical Methods in Medical Imaging III, San Diego, CA, USA, 25–26 July 1994; Bookstein, F.L., Duncan, J.S., Lange, N., Wilson, D.C., Eds.; Volume 2299, pp. 207–217. [Google Scholar] [CrossRef]
- Valdés-Santiago, D.; León-Mecías, A.; Baguer Díaz Romañach, M.L.; González Hidalgo, M.; Jaume-i Capó, A. Influencia en la detección de patrones de la solución del sistema no lineal en una Transformada Shapelet Discreta II. Rev. Mat. Teor. Apl. 2023, in press. [Google Scholar]
- Frazier, M.W. An Introduction to Wavelets through Linear Algebra; Springer: New York, NY, USA, 1999; p. 520. [Google Scholar] [CrossRef]
- Ryan, Ø. Linear Algebra, Signal Processing, and Wavelets. A Unified Approach. Python Version; Springer Nature: Cham, Switzerland, 2019; p. 382. [Google Scholar] [CrossRef]
- Mallat, S.G. A Wavelet Tour of Signal Processing: The Sparse Way, 3rd ed.; Academic Press: Burlington, MA, USA, 2009; p. 808. [Google Scholar] [CrossRef]
- Valdés-Santiago, D. Análisis Numérico de una Estrategia de Construcción de Wavelets Adaptadas a Patrones Unidimensionales: Extensión a Imágenes Digitales. Ph.D. Thesis, Facultad de Matemática y Computación, Universidad de La Habana, Havana, Cuba, 2023. [Google Scholar]
- Dirección Nacional de Registros Médicos y Estadísticas de Salud. Anuario Estadístico de Salud 2019; Technical Report; Ministerio de Salud Pública de Cuba: La Habana, Cuba, 2020.
- Skaane, P. Studies comparing screen-film mammography and full-field digital mammography in breast cancer screening: Updated review. Acta Radiol. 2009, 50, 3–14. [Google Scholar] [CrossRef] [PubMed]
- Benson, J.R.; Tuttle, T.M.; Gui, G. Early Breast Cancer: From Screening to Multidisciplinary Management, 3rd ed.; CRC Press: Boca Raton, FL, USA, 2013. [Google Scholar]
- Moreira, I.C.; Amaral, I.; Domingues, I.; Cardoso, A.; Cardoso, M.J.; Cardoso, J.S. INbreast: Toward a Full-field Digital Mammographic Database. Acad. Radiol. 2012, 19, 236–248. [Google Scholar] [CrossRef] [PubMed]
- Valdés-Santiago, D.; León-Mecías, A.; Baguer Díaz Romañach, M.L.; González Hidalgo, M.; Jaume-i Capó, A. Exploratory study on estimation, detection and robustness of a Discrete Shapelet Transform II. Rev. Investig. Oper. (Aprobado Para Publicar) 2023, 44, 184–205. [Google Scholar]
- Navarro, L.; Deng, G.; Courbebaisse, G. The Symmetric Logarithmic Image Processing Model: Application to Laplacian Edge Detection. Digit. Signal Process. Rev. J. 2013, 23, 1337–1343. [Google Scholar] [CrossRef]
- Valdés-Santiago, D. Transformada Wavelet Logarítmica Multinivel para Incrementar Contraste de Masas en Mamografía Digital. Mater’s Thesis, Facultad de Matemática y Computación, Universidad de La Habana, Havana, Cuba, 2018. [Google Scholar]
- Van der Walt, S.; Schönberger, J.L.; Nunez-Iglesias, J.; Boulogne, F.; Warner, J.D.; Yager, N.; Gouillart, E.; Yu, T.; the scikit-image contributors. scikit-image: Image processing in Python. PeerJ 2014, 2, e453. [Google Scholar] [CrossRef] [PubMed]
- Padilla, R.; Passos, W.L.; Dias, T.L.B.; Netto, S.L.; da Silva, E.A.B. A Comparative Analysis of Object Detection Metrics with a Companion Open-Source Toolkit. Electronics 2021, 10, 279. [Google Scholar] [CrossRef]
- Lee, G.; Gommers, R.; Waselewski, F.; Wohlfahrt, K.; O’Leary, A. PyWavelets: A Python package for wavelet analysis. J. Open Source Softw. 2019, 4, 1237. [Google Scholar] [CrossRef]
- R Core Team. R: A Language and Environment for Statistical Computing; R Foundation for Statistical Computing: Vienna, Austria, 2023. [Google Scholar]
- Murugesan, S.; Tay, D.B.H. Design of almost symmetric orthogonal wavelet filter bank via direct optimization. IEEE Trans. Image Process. 2012, 21, 2474–2480. [Google Scholar] [CrossRef]
- Arrieta, A.B.; Díaz-Rodríguez, N.; Del Ser, J.; Bennetot, A.; Tabik, S.; Barbado, A.; García, S.; Gil-López, S.; Molina, D.; Benjamins, R.; et al. Explainable Artificial Intelligence (XAI): Concepts, taxonomies, opportunities and challenges toward responsible AI. Inf. Fusion 2020, 58, 82–115. [Google Scholar] [CrossRef]














Disclaimer/Publisher’s Note: The statements, opinions and data contained in all publications are solely those of the individual author(s) and contributor(s) and not of MDPI and/or the editor(s). MDPI and/or the editor(s) disclaim responsibility for any injury to people or property resulting from any ideas, methods, instructions or products referred to in the content. |
© 2024 by the authors. Licensee MDPI, Basel, Switzerland. This article is an open access article distributed under the terms and conditions of the Creative Commons Attribution (CC BY) license (https://creativecommons.org/licenses/by/4.0/).
Share and Cite
Valdés-Santiago, D.; León-Mecías, A.M.; Baguer Díaz-Romañach, M.L.; Jaume-i-Capó, A.; González-Hidalgo, M.; Buades Rubio, J.M. A New Method for 2D-Adapted Wavelet Construction: An Application in Mass-Type Anomalies Localization in Mammographic Images. Appl. Sci. 2024, 14, 468. https://doi.org/10.3390/app14010468
Valdés-Santiago D, León-Mecías AM, Baguer Díaz-Romañach ML, Jaume-i-Capó A, González-Hidalgo M, Buades Rubio JM. A New Method for 2D-Adapted Wavelet Construction: An Application in Mass-Type Anomalies Localization in Mammographic Images. Applied Sciences. 2024; 14(1):468. https://doi.org/10.3390/app14010468
Chicago/Turabian StyleValdés-Santiago, Damian, Angela M. León-Mecías, Marta Lourdes Baguer Díaz-Romañach, Antoni Jaume-i-Capó, Manuel González-Hidalgo, and Jose Maria Buades Rubio. 2024. "A New Method for 2D-Adapted Wavelet Construction: An Application in Mass-Type Anomalies Localization in Mammographic Images" Applied Sciences 14, no. 1: 468. https://doi.org/10.3390/app14010468
APA StyleValdés-Santiago, D., León-Mecías, A. M., Baguer Díaz-Romañach, M. L., Jaume-i-Capó, A., González-Hidalgo, M., & Buades Rubio, J. M. (2024). A New Method for 2D-Adapted Wavelet Construction: An Application in Mass-Type Anomalies Localization in Mammographic Images. Applied Sciences, 14(1), 468. https://doi.org/10.3390/app14010468

