Identification of Challenges and Best Practices for Including Users with Disabilities in User-Based Testing
Abstract
1. Introduction
2. Backgrounds
2.1. Human-Centered Design (HCD) for Usable and Accessible Solutions
2.2. User-Based Testing with Users with Disabilities
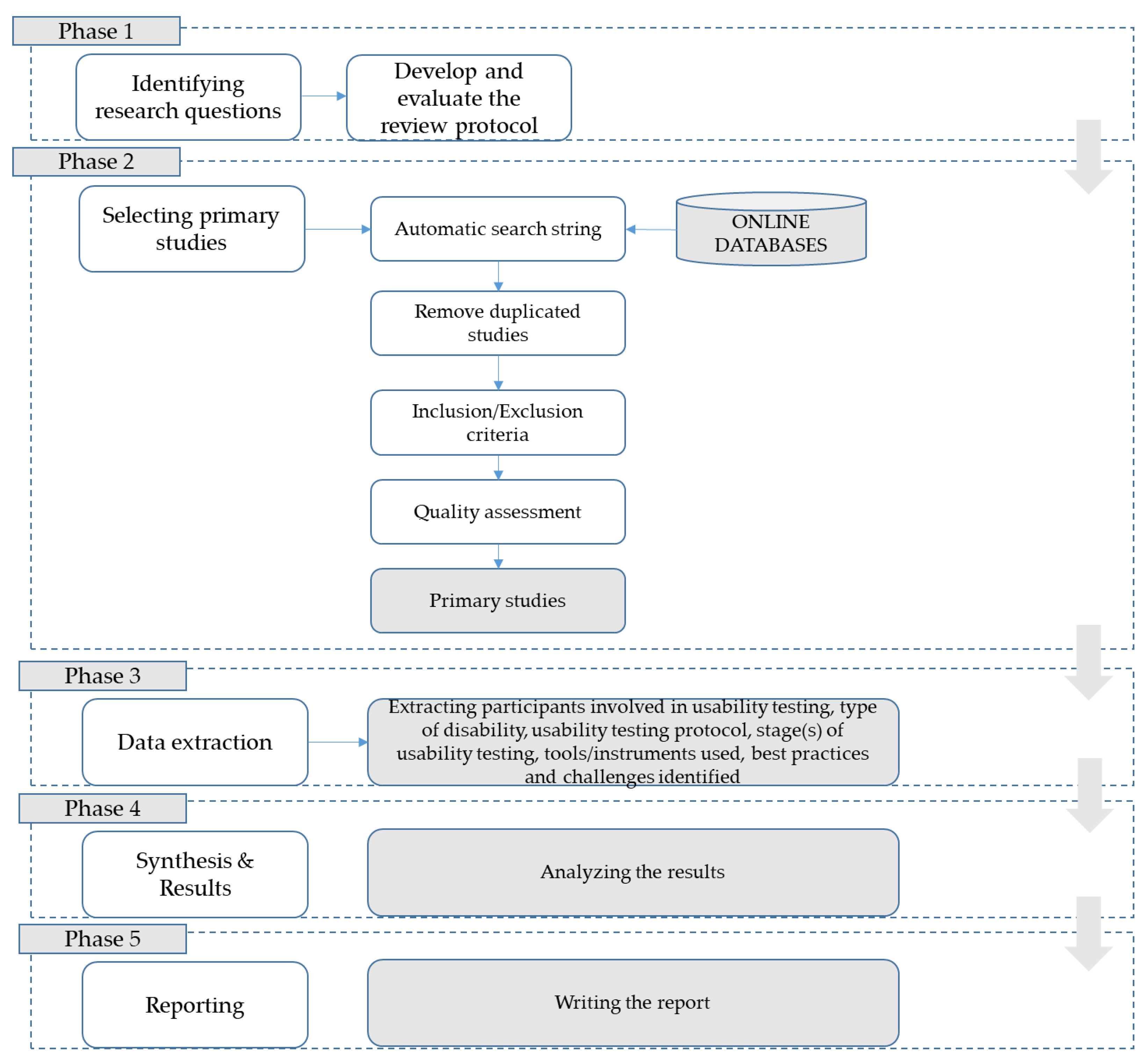
3. Materials and Methods
3.1. Phase 1: Definition of Research Questions and Review Protocol
3.2. Phase 2: Selecting the Primary Research
3.3. Phase 3: Data Extraction
4. Results
4.1. Trends and Demographics of the Literature within the Field
4.2. The Research Space of the Literature within the Field of User-Based Testing with Users with Disabilities
4.3. The Challenges of Including Users with Disabilities in User-Based Testing
4.4. Best Practices for Successful Inclusion of Users with Disabilities in User Testing
5. Discussion
5.1. Theoretical and Practical Implications
5.2. Limitations
5.3. Threats to Validity
6. Conclusions
Author Contributions
Funding
Institutional Review Board Statement
Data Availability Statement
Acknowledgments
Conflicts of Interest
Appendix A
| ID | Authors | Year | Journal/Conference |
|---|---|---|---|
| S1 | Doush [42] | 2022 | Universal Access in the Information Society |
| S2 | Torrado, Jaccheri, Pelagatti, & Wold [36] | 2022 | Entertainment Computing |
| S3 | Silva, Freire, & Cardoso [51] | 2022 | Proceedings of the 19th International Web for All Conference |
| S4 | Nair, Olmschenk, Seiple, & Zhu [26] | 2022 | Assistive Technology |
| S5 | Vincent et al. [70] | 2022 | Disability and Rehabilitation: Assistive Technology |
| S6 | Alajarmeh [71] | 2022 | Universal Access in the Information Society |
| S7 | Lee, Hong, Jarjue, Mensah, & Kacorri [48] | 2022 | Proceedings of the 19th International Web for All Conference |
| S8 | Darin, Andrade, & Sánchez [68] | 2022 | International Journal of Human-Computer Studies |
| S9 | Królak & Zając [72] | 2022 | Universal Access in the Information Society |
| S10 | Fox et al. [73] | 2022 | JMIR mHealth and uHealth |
| S11 | Jain et al. [74] | 2022 | CHI Conference on Human Factors in Computing Systems |
| S12 | Ahmetovic, Bernareggi, Leporini, & Mascetti [75] | 2022 | ACM Transactions on Accessible Computing |
| S13 | Barbosa, Hayes, Kaushik, & Wang [76] | 2022 | ACM Transactions on Accessible Computing |
| S14 | Guasch et al. [50] | 2022 | Universal Access in the Information Society |
| S15 | Weir, Loizides, Nahar, Aggoun, & Pollard [43] | 2021 | Universal Access in the Information Society |
| S16 | Ito et al. [77] | 2021 | Disability and Rehabilitation: Assistive Technology |
| S17 | Goncu & Finnegan [52] | 2021 | A chapter in Lecture Notes in Computer Science |
| S18 | Lebrasseur et al. [78] | 2021 | Assistive Technology |
| S19 | Apu et al. [79] | 2021 | 2021 International Conference on Automation, Control and Mechatronics for Industry 4.0 (ACMI) |
| S20 | Cimmino, Pero, Ricciardi, & Wan [80] | 2021 | Pattern Recognition Letters |
| S21 | Chu, Biss, Cooper, Quan, & Matulis [44] | 2021 | JMIR Serious Games |
| S22 | Yeong, Thomas, Buller, & Moosajee [81] | 2021 | Journal of Medical Internet Research |
| S23 | Zhang et al. [82] | 2021 | Proceedings of the 2021 CHI Conference on Human Factors in Computing Systems |
| S24 | Kulich, Bass, & Koontz [61] | 2020 | Assistive Technology |
| S25 | Leporini, Rossetti, Furfari, Pelagatti, & Quarta [83] | 2020 | ACM Transactions on Accessible Computing |
| S26 | Yeni, Cagiltay, & Karasu [84] | 2020 | Universal Access in the Information Society |
| S27 | Thorsen, Dalla Costa, Beghi, & Ferrarin [41] | 2020 | Frontiers in Neuroscience |
| S28 | Wesselman et al. [38] | 2020 | The Journal of Prevention of Alzheime’s Disease |
| S29 | Yi [85] | 2020 | Universal Access in the Information Society |
| S30 | Creed, Frutos-Pascual, & Williams [59] | 2020 | Proceedings of the 2020 CHI Conference on Human Factors in Computing Systems |
| S31 | Fogli, Arenghi, & Gentilin [46] | 2020 | Multimedia Tools and Applications |
| S32 | Alonso-Virgos, Baena, & Crespo [86] | 2020 | 2020 15th Iberian Conference on Information Systems and Technologies (CISTI) |
| S33 | Husin & Lim [87] | 2020 | Disability and Rehabilitation: Assistive Technology |
| S34 | Summa et al. [88] | 2020 | Computer Methods and Programs in Biomedicine |
| S35 | Rocha, Paredes, Martins, & Barroso [89] | 2020 | Lecture Notes in Computer Science |
| S36 | Giudice et al. [32] | 2020 | ACM Transactions on Accessible Computing |
| S37 | Sato et al. [63] | 2019 | ACM Transactions on Accessible Computing |
| S38 | Rocha, Gonçalves, Fernandes, Reis, & Barroso [90] | 2019 | Expert Systems |
| S39 | Arrue, Valencia, Pérez, Moreno, & Abascal [19] | 2019 | International Journal of Human–Computer Interaction |
| S40 | Efthimiou et al. [91] | 2019 | Technologies |
| S41 | Mattie, Wong, Leland, & Borisoff [54] | 2019 | Disability and Rehabilitation: Assistive Technology |
| S42 | Guo, Kong, Rivera, Xu, & Bigham [92] | 2019 | Proceedings of the 32nd Annual ACM Symposium on User Interface Software and Technology |
| S43 | Šumak, Špindler, Debeljak, Heričko, & Pušnik [33] | 2019 | Journal of Biomedical Informatics |
| S44 | Wittich, Jarry, Morrice, & Johnson [93] | 2018 | Optometry and Vision Science |
| S45 | Gonçalves, Rocha, Martins, Branco, & Au-Yong-Oliveira [30] | 2018 | Universal Access in the Information Society |
| S46 | Day, Jokisuu, & Smith [67] | 2018 | Lecture Notes in Computer Science |
| S47 | Carvalho, Dias, Reis, & Freire [47] | 2018 | Proceedings of the 33rd Annual ACM Symposium on Applied Computing |
| S48 | Rossetti, Furfari, Leporini, Pelagatti, & Quarta [94] | 2018 | Procedia Computer Science |
| S49 | Smaradottir, Håland, & Martinez [56] | 2018 | Mobile Information Systems |
| S50 | Alonso-Virgós, Rodríguez Baena, Pascual Espada, & González Crespo [57] | 2018 | Sensors |
| S51 | Agulló, Matamala, & Orero [45] | 2018 | Hikma |
| S52 | Reichinger et al. [95] | 2018 | ACM Transactions on Accessible Computing |
| S53 | Kozlowski, Fabian, Lad, & Delgado [96] | 2017 | Archives of Physical Medicine and Rehabilitation |
| S54 | Käthner et al. [39] | 2017 | Frontiers in Neuroscience |
| S55 | Deems-Dluhy, Jayaraman, Green, Albert, & Jayaraman [66] | 2017 | PM&R |
| S56 | Sato et al. [62] | 2017 | Proceedings of the 19th International ACM SIGACCESS Conference on Computers and Accessibility |
| S57 | Senan, Wan Ab Aziz, Othman, & Suparjoh [97] | 2017 | MATEC Web of Conferences |
| S58 | Zhang, Zhou, Uchidiuno, & Kilic [98] | 2017 | ACM Transactions on Accessible Computing |
| S59 | Filippi & Barattin [64] | 2017 | Lecture Notes in Mechanical Engineering |
| S60 | Pereira & Archambault [99] | 2016 | Lecture Notes in Computer Science |
| S61 | Rocha, Paredes, Barroso, & Bessa [100] | 2016 | Lecture Notes in Computer Science |
| S62 | Rocha, Reis, Rego, Moreira, & Faria [101] | 2016 | 2016 11th Iberian Conference on Information Systems and Technologies (CISTI) |
| S63 | Paulino et al. [102] | 2016 | Proceedings of the 7th International Conference on Software Development and Technologies for Enhancing Accessibility and Fighting Info-exclusion |
| S64 | Lopes et al. [58] | 2016 | IRBM |
| S65 | Mirri, Prandi, & Salomoni [103] | 2016 | 2016 13th IEEE Annual Consumer Communications & Networking Conference (CCNC) |
| S66 | Morales-Villaverde, Caro, Gotfrid, & Kurniawan [104] | 2016 | Proceedings of the 18th International ACM SIGACCESS Conference on Computers and Accessibility |
| S67 | Gamecho et al. [105] | 2015 | IEEE Transactions on Human-Machine Systems |
| S68 | Godinho, Condado, Zacarias, & Lobo [106] | 2015 | Behaviour & Information Technology |
| S69 | Savva, Petrie, & Power [107] | 2015 | Lecture Notes in Computer Science |
| S70 | Navarrete & Lujan-Mora [108] | 2015 | 2015 International Conference on Interactive Collaborative and Blended Learning (ICBL) |
| S71 | Aizpurua, Arrue, & Vigo [60] | 2015 | Computers in Human Behavior |
| S72 | Miralles et al. [53] | 2015 | Frontiers in ICT |
| S73 | Lee, Hong, An, & Lee [55] | 2014 | Service Business |
| S74 | Ivanchev, Zinke, & Lucke [109] | 2014 | Lecture Notes in Computer Science |
| S75 | Pascual, Ribera, Granollers, & Coiduras [49] | 2014 | Procedia Computer Science |
| S76 | Rodriguez-Sanchez, Moreno-Alvarez, Martin, Borromeo, & Hernandez-Tamames [110] | 2014 | Expert Systems with Applications |
| S77 | Zickler, Halder, Kleih, Herbert, & Kübler [24] | 2013 | Artificial Intelligence in Medicine |
| S78 | McDaniel, Viswanathan, & Panchanathan [111] | 2013 | 2013 IEEE International Conference on Multimedia and Expo (ICME) |
| S79 | Schroeter et al. [65] | 2013 | 2013 IEEE International Conference on Robotics and Automation |
| S80 | Keskinen, Heimonen, Turunen, Rajaniemi, & Kauppinen [40] | 2012 | Interacting with Computers |
| S81 | Roentgen, Gelderblom, & de Witte [112] | 2012 | Assistive Technology |
| S82 | Brizee, Sousa, & Driscoll [37] | 2012 | Computers and Composition |
| S83 | Fuglerud & Røssvoll [113] | 2012 | Universal Access in the Information Society |
| S84 | Hassell, James, Wright, & Litterick [114] | 2012 | Journal of Assistive Technologies |
References
- World Health Organization. International Classification of Functioning, Disability and Health (ICF). Available online: https://www.who.int/classifications/international-classification-of-functioning-disability-and-health (accessed on 20 March 2023).
- Inter-Parliamentary Union. From Exclusion to Equality. Realizing the Rights of Persons with Disabilities. In Handbook for Parliamentarians; Inter-Parliamentary Union: New York, NY, USA, 2015; ISBN 9789210572651. [Google Scholar]
- World Health Organization. Disability. Available online: https://www.who.int/news-room/fact-sheets/detail/disability-and-health (accessed on 1 April 2023).
- Centers for Disease Control And Prevention CDC: 1 in 4 US Adults Live with a Disability. Available online: https://www.cdc.gov/media/releases/2018/p0816-disability.html (accessed on 1 April 2023).
- World Health Organization. Mental Disorders. Available online: https://www.who.int/news-room/fact-sheets/detail/mental-disorders (accessed on 1 April 2023).
- Xie, I.; Wang, S.; Saba, M. Studies on blind and visually impaired users in LIS literature: A review of research methods. Libr. Inf. Sci. Res. 2021, 43, 101109. [Google Scholar] [CrossRef]
- World Health Organization. Blindness and Vision Impairment. Available online: https://www.who.int/news-room/fact-sheets/detail/blindness-and-visual-impairment (accessed on 1 April 2023).
- World Health Organization. Deafness and Hearing Loss. Available online: https://www.who.int/news-room/fact-sheets/detail/deafness-and-hearing-loss (accessed on 1 April 2023).
- Soltani, S.; Mahnam, A. A practical efficient human computer interface based on saccadic eye movements for people with disabilities. Comput. Biol. Med. 2016, 70, 163–173. [Google Scholar] [CrossRef] [PubMed]
- Alonso, R.; Concas, E.; Reforgiato Recupero, D. An Abstraction Layer Exploiting Voice Assistant Technologies for Effective Human—Robot Interaction. Appl. Sci. 2021, 11, 9165. [Google Scholar] [CrossRef]
- Wu, C.-M.; Chen, Y.-J.; Chen, S.-C.; Yeng, C.-H. Wireless Home Assistive System for Severely Disabled People. Appl. Sci. 2020, 10, 5226. [Google Scholar] [CrossRef]
- Kekade, S.; Hseieh, C.-H.; Islam, M.M.; Atique, S.; Mohammed Khalfan, A.; Li, Y.-C.; Abdul, S.S. The usefulness and actual use of wearable devices among the elderly population. Comput. Methods Programs Biomed. 2018, 153, 137–159. [Google Scholar] [CrossRef] [PubMed]
- United Nations. Inclusive Development for Persons with Disabilities: Report of the Secretary-General; United Nations: Midtown Manhattan, NY, USA, 2018. [Google Scholar]
- United Nations. Transforming our World: The 2030 Agenda for Sustainable Development; United Nations: Midtown Manhattan, NY, USA, 2015. [Google Scholar]
- Duplaga, M. Digital divide among people with disabilities: Analysis of data from a nationwide study for determinants of Internet use and activities performed online. PLoS ONE 2017, 12, e0179825. [Google Scholar] [CrossRef]
- Marco, L.; Alonso, Á.; Quemada, J. An Identity Model for Providing Inclusive Services and Applications. Appl. Sci. 2019, 9, 3813. [Google Scholar] [CrossRef]
- Braham, A.; Khemaja, M.; Buendía, F.; Gargouri, F. A Hybrid Recommender System for HCI Design Pattern Recommendations. Appl. Sci. 2021, 11, 10776. [Google Scholar] [CrossRef]
- Bastien, J.M.C. Usability testing: A review of some methodological and technical aspects of the method. Int. J. Med. Inform. 2010, 79, e18–e23. [Google Scholar] [CrossRef]
- Arrue, M.; Valencia, X.; Pérez, J.E.; Moreno, L.; Abascal, J. Inclusive Web Empirical Studies in Remote and In-Situ Settings: A User Evaluation of the RemoTest Platform. Int. J. Human Comput. Interact. 2019, 35, 568–583. [Google Scholar] [CrossRef]
- ISO 9241-110:2020; Ergonomics of Human-System Interaction—Part 110: Interaction Principles. International Organization for Standardization: Geneva, Switzerland, 2023. Available online: https://www.iso.org/standard/75258.html (accessed on 1 April 2023).
- ISO/IEC 25066:2016; Systems and Software Engineering—Systems and Software Quality Requirements and Evaluation (SQuaRE)—Common Industry Format (CIF) for Usability—Evaluation Report. International Organization for Standardization: Geneva, Switzerland, 2023. Available online: https://www.iso.org/standard/63831.html (accessed on 1 April 2023).
- ISO 9241-210:2019; Ergonomics of Human-System Interaction—Part 210: Human-Centered Design for Interactive Systems. International Organization for Standardization: Geneva, Switzerland, 2023. Available online: https://www.iso.org/standard/77520.html (accessed on 1 April 2023).
- Nakić, J.; Kosović, I.N.; Franić, A. User-Centered Design as a Method for Engaging Users in the Development of Geovisualization: A Use Case of Temperature Visualization. Appl. Sci. 2022, 12, 8754. [Google Scholar] [CrossRef]
- Zickler, C.; Halder, S.; Kleih, S.C.; Herbert, C.; Kübler, A. Brain Painting: Usability testing according to the user-centered design in end users with severe motor paralysis. Artif. Intell. Med. 2013, 59, 99–110. [Google Scholar] [CrossRef]
- Cayola, L.; Macías, J.A. Systematic guidance on usability methods in user-centered software development. Inf. Softw. Technol. 2018, 97, 163–175. [Google Scholar] [CrossRef]
- Nair, V.; Olmschenk, G.; Seiple, W.H.; Zhu, Z. ASSIST: Evaluating the usability and performance of an indoor navigation assistant for blind and visually impaired people. Assist. Technol. 2022, 34, 289–299. [Google Scholar] [CrossRef] [PubMed]
- ISO 9241-11; Ergonomics of Human-System Interaction—Part 11: Usability: Definitions and Concepts. International Organization for Standardization: Geneva, Switzerland, 2023. Available online: https://www.iso.org/obp/ui/#iso:std:iso:9241:-11:ed-2:v1:en (accessed on 1 April 2023).
- Andreoni, G. Investigating and Measuring Usability in Wearable Systems: A Structured Methodology and Related Protocol. Appl. Sci. 2023, 13, 3595. [Google Scholar] [CrossRef]
- Jaspers, M.W.M. A comparison of usability methods for testing interactive health technologies: Methodological aspects and empirical evidence. Int. J. Med. Inform. 2009, 78, 340–353. [Google Scholar] [CrossRef]
- Gonçalves, R.; Rocha, T.; Martins, J.; Branco, F.; Au-Yong-Oliveira, M. Evaluation of e-commerce websites accessibility and usability: An e-commerce platform analysis with the inclusion of blind users. Univers. Access Inf. Soc. 2018, 17, 567–583. [Google Scholar] [CrossRef]
- ISO 9999:2022; Assistive Products—Classification and Terminology. International Organization for Standardization: Geneva, Switzerland, 2023. Available online: https://www.iso.org/obp/ui/#iso:std:iso:9999:ed-7:v1:en (accessed on 1 April 2023).
- Giudice, N.A.; Guenther, B.A.; Kaplan, T.M.; Anderson, S.M.; Knuesel, R.J.; Cioffi, J.F. Use of an Indoor Navigation System by Sighted and Blind Travelers. ACM Trans. Access. Comput. 2020, 13, 1–27. [Google Scholar] [CrossRef]
- Šumak, B.; Špindler, M.; Debeljak, M.; Heričko, M.; Pušnik, M. An empirical evaluation of a hands-free computer interaction for users with motor disabilities. J. Biomed. Inform. 2019, 96, 103249. [Google Scholar] [CrossRef]
- Kitchenham, B.; Charters, S. Guidelines for Performing Systematic Literature Reviews in Software Engineering; University of Durham: Durham, UK, 2007. [Google Scholar]
- Simple Complex Parsifal. Available online: https://parsif.al/ (accessed on 21 April 2023).
- Torrado, J.C.; Jaccheri, L.; Pelagatti, S.; Wold, I. HikePal: A mobile exergame to motivate people with intellectual disabilities to do outdoor physical activities. Entertain. Comput. 2022, 42, 100477. [Google Scholar] [CrossRef]
- Brizee, A.; Sousa, M.; Driscoll, D.L. Writing Centers and Students with Disabilities: The User-centered Approach, Participatory Design, and Empirical Research as Collaborative Methodologies. Comput. Compos. 2012, 29, 341–366. [Google Scholar] [CrossRef]
- Wesselman, L.M.P.; Schild, A.K.; Hooghiemstra, A.M.; Meiberth, D.; Drijver, A.J.; Leeuwenstijn-Koopman, M.V.; Prins, N.D.; Brennan, S.; Scheltens, P.; Jessen, F.; et al. Targeting Lifestyle Behavior to Improve Brain Health: User-Experiences of an Online Program for Individuals with Subjective Cognitive Decline. J. Prev. Alzheimer’s Dis. 2020, 7, 184–194. [Google Scholar] [CrossRef]
- Käthner, I.; Halder, S.; Hintermüller, C.; Espinosa, A.; Guger, C.; Miralles, F.; Vargiu, E.; Dauwalder, S.; Rafael-Palou, X.; Solà, M.; et al. A Multifunctional Brain-Computer Interface Intended for Home Use: An Evaluation with Healthy Participants and Potential End Users with Dry and Gel-Based Electrodes. Front. Neurosci. 2017, 11, 286. [Google Scholar] [CrossRef]
- Keskinen, T.; Heimonen, T.; Turunen, M.; Rajaniemi, J.-P.; Kauppinen, S. SymbolChat: A flexible picture-based communication platform for users with intellectual disabilities. Interact. Comput. 2012, 24, 374–386. [Google Scholar] [CrossRef]
- Thorsen, R.; Dalla Costa, D.; Beghi, E.; Ferrarin, M. Myoelectrically Controlled FES to Enhance Tenodesis Grip in People With Cervical Spinal Cord Lesion: A Usability Study. Front. Neurosci. 2020, 14, 412. [Google Scholar] [CrossRef] [PubMed]
- Doush, I.A.; Al-Jarrah, A.; Alajarmeh, N.; Alnfiai, M. Learning features and accessibility limitations of video conferencing applications: Are people with visual impairment left behind. Univers. Access Inf. Soc. 2022, 1–16. [Google Scholar] [CrossRef]
- Weir, K.; Loizides, F.; Nahar, V.; Aggoun, A.; Pollard, A. I see therefore I read: Improving the reading capabilities of individuals with visual disabilities through immersive virtual reality. Univers. Access Inf. Soc. 2021, 1–27. [Google Scholar] [CrossRef]
- Chu, C.H.; Biss, R.K.; Cooper, L.; Quan, A.M.L.; Matulis, H. Exergaming Platform for Older Adults Residing in Long-Term Care Homes: User-Centered Design, Development, and Usability Study. JMIR Serious Games 2021, 9, e22370. [Google Scholar] [CrossRef]
- Agulló, B.; Matamala, A.; Orero, P. From Disabilities to Capabilities: Testing subtitles in immersive environments with end users. Hikma 2018, 17, 195–220. [Google Scholar] [CrossRef]
- Fogli, D.; Arenghi, A.; Gentilin, F. A universal design approach to wayfinding and navigation. Multimed. Tools Appl. 2020, 79, 33577–33601. [Google Scholar] [CrossRef]
- Carvalho, M.C.N.; Dias, F.S.; Reis, A.G.S.; Freire, A.P. Accessibility and usability problems encountered on websites and applications in mobile devices by blind and normal-vision users. In Proceedings of the 33rd Annual ACM Symposium on Applied Computing, Pau, France, 9–13 April 2018; ACM: New York, NY, USA, 2018; pp. 2022–2029. [Google Scholar]
- Lee, K.; Hong, J.; Jarjue, E.; Mensah, E.E.; Kacorri, H. From the lab to people’s home: Lessons from accessing blind participants’ interactions via smart glasses in remote studies. In Proceedings of the 19th International Web for All Conference, Lyon, France, 25–26 April 2022; ACM: New York, NY, USA, 2022. [Google Scholar] [CrossRef]
- Pascual, A.; Ribera, M.; Granollers, T.; Coiduras, J.L. Impact of Accessibility Barriers on the Mood of Blind, Low-vision and Sighted Users. Procedia Comput. Sci. 2014, 27, 431–440. [Google Scholar] [CrossRef]
- Guasch, D.; Martín-Escalona, I.; Macías, J.A.; Francisco, V.; Hervás, R.; Moreno, L.; Bautista, S. Design and evaluation of ECO: An augmentative and alternative communication tool. Univers. Access Inf. Soc. 2022, 21, 827–849. [Google Scholar] [CrossRef]
- Silva, J.S.R.; Freire, A.P.; Cardoso, P.C.F. When headers are not there: Design and user evaluation of an automatic topicalisation and labelling tool to aid the exploration of web documents by blind users. In Proceedings of the 19th International Web for All Conference, Lyon, France, 25–26 April 2022; ACM: New York, NY, USA, 2022. [Google Scholar] [CrossRef]
- Goncu, C.; Finnegan, D.J. ‘Did You See That!?’ Enhancing the Experience of Sports Media Broadcast for Blind People; Springer: Cham, Switzerland, 2021; pp. 396–417. [Google Scholar]
- Miralles, F.; Vargiu, E.; Rafael-Palou, X.; Solà, M.; Dauwalder, S.; Guger, C.; Hintermüller, C.; Espinosa, A.; Lowish, H.; Martin, S.; et al. Brain–Computer Interfaces on Track to Home: Results of the Evaluation at Disabled End-Users’ Homes and Lessons Learnt. Front. ICT 2015, 2, 25. [Google Scholar] [CrossRef]
- Mattie, J.; Wong, A.; Leland, D.; Borisoff, J. End user evaluation of a Kneeling Wheelchair with “on the fly” adjustable seating functions. Disabil. Rehabil. Assist. Technol. 2019, 14, 543–554. [Google Scholar] [CrossRef]
- Lee, S.M.; Hong, S.-G.; An, D.-H.; Lee, H.-M. Disability users’ evaluation of the web accessibility of SNS. Serv. Bus. 2014, 8, 517–540. [Google Scholar] [CrossRef]
- Smaradottir, B.F.; Håland, J.A.; Martinez, S.G. User Evaluation of the Smartphone Screen Reader VoiceOver with Visually Disabled Participants. Mob. Inf. Syst. 2018, 2018, 6941631. [Google Scholar] [CrossRef]
- Alonso-Virgós, L.; Rodríguez Baena, L.; Pascual Espada, J.; González Crespo, R. Web Page Design Recommendations for People with Down Syndrome Based on Users’ Experiences. Sensors 2018, 18, 4047. [Google Scholar] [CrossRef]
- Lopes, P.; Pino, M.; Carletti, G.; Hamidi, S.; Legué, S.; Kerhervé, H.; Benveniste, S.; Andéol, G.; Bonsom, P.; Reingewirtz, S.; et al. Co-Conception Process of an Innovative Assistive Device to Track and Find Misplaced Everyday Objects for Older Adults with Cognitive Impairment: The TROUVE Project. IRBM 2016, 37, 52–57. [Google Scholar] [CrossRef]
- Creed, C.; Frutos-Pascual, M.; Williams, I. Multimodal Gaze Interaction for Creative Design. In Proceedings of the 2020 CHI Conference on Human Factors in Computing Systems, Honolulu, HI, USA, 25–30 April 2020; ACM: New York, NY, USA, 2020; pp. 1–13. [Google Scholar]
- Aizpurua, A.; Arrue, M.; Vigo, M. Prejudices, memories, expectations and confidence influence experienced accessibility on the Web. Comput. Human Behav. 2015, 51, 152–160. [Google Scholar] [CrossRef]
- Kulich, H.R.; Bass, S.R.; Koontz, A.M. Rehabilitation professional and user evaluation of an integrated push-pull lever drive system for wheelchair mobility. Assist. Technol. 2020, 1–9. [Google Scholar] [CrossRef]
- Sato, D.; Oh, U.; Naito, K.; Takagi, H.; Kitani, K.; Asakawa, C. NavCog3: An Evaluation of a Smartphone-Based Blind Indoor Navigation Assistant with Semantic Features in a Large-Scale Environment. In Proceedings of the 19th International ACM SIGACCESS Conference on Computers and Accessibility, Baltimore, MD, USA, 20 October–1 November 2017; ACM: New York, NY, USA, 2017; pp. 270–279. [Google Scholar]
- Sato, D.; Oh, U.; Guerreiro, J.; Ahmetovic, D.; Naito, K.; Takagi, H.; Kitani, K.M.; Asakawa, C. NavCog3 in the Wild: Large-scale Blind Indoor Navigation Assistant with Semantic Features. ACM Trans. Access. Comput. 2019, 12, 1–30. [Google Scholar] [CrossRef]
- Filippi, S.; Barattin, D. Involving Autism Spectrum Disorder (ASD) Affected People in Design; Springer: Cham, Switzerland, 2017; pp. 373–383. [Google Scholar]
- Schroeter, C.; Mueller, S.; Volkhardt, M.; Einhorn, E.; Huijnen, C.; van den Heuvel, H.; van Berlo, A.; Bley, A.; Gross, H.-M. Realization and user evaluation of a companion robot for people with mild cognitive impairments. In Proceedings of the 2013 IEEE International Conference on Robotics and Automation, Karlsruhe, Germany, 6–10 May 2013; pp. 1153–1159. [Google Scholar]
- Deems-Dluhy, S.L.; Jayaraman, C.; Green, S.; Albert, M.V.; Jayaraman, A. Evaluating the Functionality and Usability of Two Novel Wheelchair Anti-Rollback Devices for Ramp Ascent in Manual Wheelchair Users With Spinal Cord Injury. PM&R 2017, 9, 483–493. [Google Scholar]
- Day, P.; Jokisuu, E.; Smith, A.W.D. Accessible Touch: Evaluating Touchscreen PIN Entry Concepts with Visually Impaired People Using Tactile or Haptic Cues. In Lecture Notes in Computer Science; Springer: Cham, Switzerland, 2018; pp. 327–334. [Google Scholar]
- Darin, T.; Andrade, R.; Sánchez, J. Usability evaluation of multimodal interactive virtual environments for learners who are blind: An empirical investigation. Int. J. Hum. Comput. Stud. 2022, 158, 102732. [Google Scholar] [CrossRef]
- Pérez, J.; Díaz, J.; Garcia-Martin, J.; Tabuenca, B. Systematic literature reviews in software engineering—Enhancement of the study selection process using Cohen’s Kappa statistic. J. Syst. Softw. 2020, 168, 110657. [Google Scholar] [CrossRef]
- Vincent, C.; Girard, R.; Dumont, F.; Archambault, P.; Routhier, F.; Mostafavi, M.A. Evaluation of satisfaction with geospatial assistive technology (ESGAT): A methodological and usability study. Disabil. Rehabil. Assist. Technol. 2022, 17, 134–151. [Google Scholar] [CrossRef]
- Alajarmeh, N. The extent of mobile accessibility coverage in WCAG 2.1: Sufficiency of success criteria and appropriateness of relevant conformance levels pertaining to accessibility problems encountered by users who are visually impaired. Univers. Access Inf. Soc. 2022, 21, 507–532. [Google Scholar] [CrossRef]
- Królak, A.; Zając, P. Analysis of the accessibility of selected massive open online courses (MOOCs) for users with disabilities. Univers. Access Inf. Soc. 2022. [CrossRef]
- Fox, S.; Brown, L.J.E.; Antrobus, S.; Brough, D.; Drake, R.J.; Jury, F.; Leroi, I.; Parry-Jones, A.R.; Machin, M. Co-design of a Smartphone App for People Living with Dementia by Applying Agile, Iterative Co-design Principles: Development and Usability Study. JMIR Mhealth Uhealth 2022, 10, e24483. [Google Scholar] [CrossRef]
- Jain, D.; Huynh Anh Nguyen, K.; Goodman, S.M.; Grossman-Kahn, R.; Ngo, H.; Kusupati, A.; Du, R.; Olwal, A.; Findlater, L.; Froehlich, J.E. ProtoSound: A Personalized and Scalable Sound Recognition System for Deaf and Hard-of-Hearing Users. In Proceedings of the CHI Conference on Human Factors in Computing Systems, New Orleans, LA, USA, 30 April–5 May 2022; ACM: New York, NY, USA, 2022; pp. 1–16. [Google Scholar]
- Ahmetovic, D.; Bernareggi, C.; Leporini, B.; Mascetti, S. WordMelodies: Supporting the Acquisition of Literacy Skills by Children with Visual Impairment through a Mobile App. ACM Trans. Access. Comput. 2022, 16, 1. [Google Scholar] [CrossRef]
- Barbosa, N.M.; Hayes, J.; Kaushik, S.; Wang, Y. “Every Website Is a Puzzle!”: Facilitating Access to Common Website Features for People with Visual Impairments. ACM Trans. Access. Comput. 2022, 15, 1–35. [Google Scholar] [CrossRef]
- Ito, K.; Uehara, S.; Yuasa, A.; Kim, C.M.; Kitamura, S.; Ushizawa, K.; Tanabe, S.; Otaka, Y. Electromyography-controlled gamified exercise system for the distal upper extremity: A usability assessment in subacute post-stroke patients. Disabil. Rehabil. Assist. Technol. 2021. [CrossRef]
- Lebrasseur, A.; Lettre, J.; Routhier, F.; Bouffard, J.; Archambault, P.S.; Campeau-Lecours, A. Evaluation of the usability of an actively actuated arm support. Assist. Technol. 2021, 33, 271–277. [Google Scholar] [CrossRef]
- Apu, F.S.; Joyti, F.I.; Anik, M.A.U.; Zobayer, M.W.U.; Dey, A.K.; Sakhawat, S. Text and Voice to Braille Translator for Blind People. In Proceedings of the 2021 International Conference on Automation, Control and Mechatronics for Industry 4.0 (ACMI), Rajshahi Bangladesh, 8–9 July 2021; IEEE: Piscataway, NJ, USA, 2021; pp. 1–6. [Google Scholar]
- Cimmino, L.; Pero, C.; Ricciardi, S.; Wan, S. A method for user-customized compensation of metamorphopsia through video see-through enabled head mounted display. Pattern Recognit. Lett. 2021, 151, 252–258. [Google Scholar] [CrossRef]
- Yeong, J.L.; Thomas, P.; Buller, J.; Moosajee, M. A Newly Developed Web-Based Resource on Genetic Eye Disorders for Users With Visual Impairment (Gene. Vision): Usability Study. J. Med. Internet Res. 2021, 23, e19151. [Google Scholar]
- Zhang, X.; de Greef, L.; Swearngin, A.; White, S.; Murray, K.; Yu, L.; Shan, Q.; Nichols, J.; Wu, J.; Fleizach, C.; et al. Screen Recognition: Creating Accessibility Metadata for Mobile Applications from Pixels. In Proceedings of the 2021 CHI Conference on Human Factors in Computing Systems, Yokohama, Japan, 8–13 May 2021; ACM: New York, NY, USA, 2021; pp. 1–15. [Google Scholar]
- Leporini, B.; Rossetti, V.; Furfari, F.; Pelagatti, S.; Quarta, A. Design Guidelines for an Interactive 3D Model as a Supporting Tool for Exploring a Cultural Site by Visually Impaired and Sighted People. ACM Trans. Access. Comput. 2020, 13, 1–39. [Google Scholar] [CrossRef]
- Yeni, S.; Cagiltay, K.; Karasu, N. Usability investigation of an educational mobile application for individuals with intellectual disabilities. Univers. Access Inf. Soc. 2020, 19, 619–632. [Google Scholar] [CrossRef]
- Yi, Y.J. Web accessibility of healthcare Web sites of Korean government and public agencies: A user test for persons with visual impairment. Univers. Access Inf. Soc. 2020, 19, 41–56. [Google Scholar] [CrossRef]
- Alonso-Virgos, L.; Baena, L.R.; Crespo, R.G. Web accessibility and usability evaluation methodology for people with Down syndrome. In Proceedings of the 2020 15th Iberian Conference on Information Systems and Technologies (CISTI), Sevilla, Spain, 4–27 June 2020; pp. 1–7. [Google Scholar]
- Husin, M.H.; Lim, Y.K. InWalker: Smart white cane for the blind. Disabil. Rehabil. Assist. Technol. 2020, 15, 701–707. [Google Scholar] [CrossRef]
- Summa, S.; Schirinzi, T.; Bernava, G.M.; Romano, A.; Favetta, M.; Valente, E.M.; Bertini, E.; Castelli, E.; Petrarca, M.; Pioggia, G.; et al. Development of SaraHome: A novel, well-accepted, technology-based assessment tool for patients with ataxia. Comput. Methods Programs Biomed. 2020, 188, 105257. [Google Scholar] [CrossRef] [PubMed]
- Rocha, T.; Paredes, H.; Martins, P.; Barroso, J. Tech-Inclusion Research: An Iconographic Browser Extension Solution. In Lecture Notes in Computer Science; Springer: Cham, Switzerland, 2020; pp. 333–344. [Google Scholar]
- Rocha, T.; Gonçalves, C.; Fernandes, H.; Reis, A.; Barroso, J. The AppVox mobile application, a tool for speech and language training sessions. Expert Syst. 2019, 36, e12373. [Google Scholar] [CrossRef]
- Efthimiou, E.; Fotinea, S.-E.; Goulas, T.; Vacalopoulou, A.; Vasilaki, K.; Dimou, A.-L. Sign Language Technologies and the Critical Role of SL Resources in View of Future Internet Accessibility Services. Technologies 2019, 7, 18. [Google Scholar] [CrossRef]
- Guo, A.; Kong, J.; Rivera, M.; Xu, F.F.; Bigham, J.P. StateLens: A Reverse Engineering Solution for Making Existing Dynamic Touchscreens Accessible. In Proceedings of the 32nd Annual ACM Symposium on User Interface Software and Technology, New Orleans, LA, USA, 20–23 October 2019; ACM: New York, NY, USA, 2019; pp. 371–385. [Google Scholar]
- Wittich, W.; Jarry, J.; Morrice, E.; Johnson, A. Effectiveness of the Apple iPad as a Spot-reading Magnifier. Optom. Vis. Sci. 2018, 95, 704–710. [Google Scholar] [CrossRef]
- Rossetti, V.; Furfari, F.; Leporini, B.; Pelagatti, S.; Quarta, A. Enabling Access to Cultural Heritage for the visually impaired: An Interactive 3D model of a Cultural Site. Procedia Comput. Sci. 2018, 130, 383–391. [Google Scholar] [CrossRef]
- Reichinger, A.; Carrizosa, H.G.; Wood, J.; Schröder, S.; Löw, C.; Luidolt, L.R.; Schimkowitsch, M.; Fuhrmann, A.; Maierhofer, S.; Purgathofer, W. Pictures in Your Mind: Using Interactive Gesture-Controlled Reliefs to Explore Art. ACM Trans. Access. Comput. 2018, 11, 1–39. [Google Scholar] [CrossRef]
- Kozlowski, A.J.; Fabian, M.; Lad, D.; Delgado, A.D. Feasibility and Safety of a Powered Exoskeleton for Assisted Walking for Persons With Multiple Sclerosis: A Single-Group Preliminary Study. Arch. Phys. Med. Rehabil. 2017, 98, 1300–1307. [Google Scholar] [CrossRef]
- Senan, N.; Wan Ab Aziz, W.A.; Othman, M.F.; Suparjoh, S. Embedding Repetition (Takrir) Technique in Developing Al-Quran Memorizing Mobile Application for Autism Children. Proc. MATEC Web Conf. 2017, 135, 00076. [Google Scholar] [CrossRef]
- Zhang, D.; Zhou, L.; Uchidiuno, J.O.; Kilic, I.Y. Personalized Assistive Web for Improving Mobile Web Browsing and Accessibility for Visually Impaired Users. ACM Trans. Access. Comput. 2017, 10, 1–22. [Google Scholar] [CrossRef]
- Pereira, L.S.; Archambault, D. Understanding How People with Cerebral Palsy Interact with the Web 2.0. In Lecture Notes in Computer Science; Springer: Cham, Switzerland, 2016; pp. 239–242. [Google Scholar]
- Rocha, T.; Paredes, H.; Barroso, J.; Bessa, M. SAMi: An Accessible Web Application Solution for Video Search for People with Intellectual Disabilities. In Lecture Notes in Computer Science; Springer: Cham, Switzerland, 2016; pp. 310–316. [Google Scholar]
- Rocha, R.; Reis, L.P.; Rego, P.A.; Moreira, P.M.; Faria, B.M. New forms of interaction in serious games for cognitive rehabilitation: Implementation and usability study. In Proceedings of the 2016 11th Iberian Conference on Information Systems and Technologies (CISTI), Gran Canaria, Spain, 15–18 June 2016; pp. 1–6. [Google Scholar]
- Paulino, D.; Amaral, D.; Amaral, M.; Reis, A.; Barroso, J.; Rocha, T. Professor Piano: A music application for people with intellectual disabilities. In Proceedings of the 7th International Conference on Software Development and Technologies for Enhancing Accessibility and Fighting Info-exclusion, Online, 1–3 December 2016; ACM: New York, NY, USA, 2016; pp. 269–274. [Google Scholar]
- Mirri, S.; Prandi, C.; Salomoni, P. Personalizing Pedestrian Accessible way-finding with mPASS. In Proceedings of the 2016 13th IEEE Annual Consumer Communications & Networking Conference (CCNC), Las Vegas, NV, USA, 9–12 January 2016; pp. 1119–1124. [Google Scholar]
- Morales-Villaverde, L.M.; Caro, K.; Gotfrid, T.; Kurniawan, S. Online Learning System to Help People with Developmental Disabilities Reinforce Basic Skills. In Proceedings of the 18th International ACM SIGACCESS Conference on Computers and Accessibility, Reno, NV, USA, 23–26 October 2016; ACM: New York, NY, USA, 2016; pp. 43–51. [Google Scholar]
- Gamecho, B.; Minon, R.; Aizpurua, A.; Cearreta, I.; Arrue, M.; Garay-Vitoria, N.; Abascal, J. Automatic Generation of Tailored Accessible User Interfaces for Ubiquitous Services. IEEE Trans. Hum.-Mach. Syst. 2015, 45, 612–623. [Google Scholar] [CrossRef]
- Godinho, R.; Condado, P.A.; Zacarias, M.; Lobo, F.G. Improving accessibility of mobile devices with EasyWrite. Behav. Inf. Technol. 2015, 34, 135–150. [Google Scholar] [CrossRef]
- Savva, A.; Petrie, H.; Power, C. Comparing Concurrent and Retrospective Verbal Protocols for Blind and Sighted Users. In Lecture Notes in Computer Science (Including Subseries Lecture Notes in Artificial Intelligence and Lecture Notes in Bioinformatics); Abascal, J., Barbosa, S., Fetter, M., Gross, T., Palanque, P., Winckler, M., Eds.; Lecture Notes in Computer Science; Springer: Cham, Switzerland, 2015; Volume 9296, pp. 55–71. ISBN 978-3-319-22700-9. [Google Scholar]
- Navarrete, R.; Lujan-Mora, S. OER-based learning and people with disabilities. In Proceedings of the 2015 International Conference on Interactive Collaborative and Blended Learning (ICBL), Mexico City, Mexico, 9–11 December 2015; pp. 25–34. [Google Scholar]
- Ivanchev, M.; Zinke, F.; Lucke, U. Pre-journey Visualization of Travel Routes for the Blind on Refreshable Interactive Tactile Displays. In Lecture Notes in Computer Science; Springer: Cham, Switzerland, 2014; pp. 81–88. [Google Scholar]
- Rodriguez-Sanchez, M.C.; Moreno-Alvarez, M.A.; Martin, E.; Borromeo, S.; Hernandez-Tamames, J.A. Accessible smartphones for blind users: A case study for a wayfinding system. Expert Syst. Appl. 2014, 41, 7210–7222. [Google Scholar] [CrossRef]
- McDaniel, T.; Viswanathan, L.N.; Panchanathan, S. An evaluation of haptic descriptions for audio described films for individuals who are blind. In Proceedings of the 2013 IEEE International Conference on Multimedia and Expo (ICME), San Jose, CA, USA, 15–19 July 2013; pp. 1–6. [Google Scholar]
- Roentgen, U.R.; Gelderblom, G.J.; de Witte, L.P. User Evaluation of Two Electronic Mobility Aids for Persons Who Are Visually Impaired: A Quasi-Experimental Study Using a Standardized Mobility Course. Assist. Technol. 2012, 24, 110–120. [Google Scholar] [CrossRef] [PubMed]
- Fuglerud, K.S.; Røssvoll, T.H. An evaluation of web-based voting usability and accessibility. Univers. Access Inf. Soc. 2012, 11, 359–373. [Google Scholar] [CrossRef]
- Hassell, J.; James, A.; Wright, M.; Litterick, I. Signing recognition and Cloud bring advances for inclusion. J. Assist. Technol. 2012, 6, 152–157. [Google Scholar] [CrossRef]







| Research Question | |
|---|---|
| RQ1 | What have been the trends and demographics of the literature within the field of user testing with users with disabilities? |
| RQ2 | What barriers do researchers encounter in user testing where users with disabilities are included? |
| RQ3 | Based on existing research and experience, what good practices should be followed for the successful inclusion of users with disabilities in different phases of user-based testing? |
| Database | URL | Nr. of Articles |
|---|---|---|
| ACM Digital Library | https://dl.acm.org/ | 562 |
| IEEE Xplore | https://ieeexplore.ieee.org/ | 152 |
| Scopus | https://www.scopus.com/ | 255 |
| Web of Science | https://www.webofscience.com/ | 116 |
| Together | 1085 |
| Criteria | Description | |
|---|---|---|
| I1 | Field | Include articles that provide information about user-based testing. |
| I2 | Language | Include articles that are written in English. |
| I3 | Availability | Include articles that are accessible electronically. |
| I4 | Literature type | Include articles published in peer-reviewed journals, conference proceedings, or a book (e.g., lecture notes). |
| Criteria | Description | |
|---|---|---|
| E1 | Year | Exclude literature published before the Year 2012. |
| E2 | Duplicates | Exclude any duplicated studies found in multiple databases. |
| E3 | Research area | Exclude non-computer science or non-HCI literature. |
| E4 | Methodology type | Exclude non-original research or articles that report the results of a systematic literature review or systematic mapping study. |
| E5 | Abstract only | Exclude extended abstracts or posters |
| Criteria | Description | Answer [Weight] | |
|---|---|---|---|
| Q1 | Writing quality | Articles containing well-written essential elements such as an abstract, introduction, materials and methods, discussion, and conclusions from which it is possible to understand the data that interested us in our research effectively. | High [10]; Medium [5]; Low [0] |
| Q2 | Venue quality | The article is published in a journal, or in the conference proceeding. | High [10]; Medium [5]; Low [0] |
| Q3 | User testing description | The description of the testing process contained detailed and comprehensively described procedures of individual testing phases such as preparation of tasks, recruitment, execution of the test, etc. | High [10]; Medium [5]; Low [0] |
| Q4 | Users with disabilities are included | Persons with disabilities are included in the user testing. | Yes [10]; No [0] |
| Step | Activity | Nr. of Articles |
|---|---|---|
| I | Automatic search in digital libraries | 1085 |
| II | Applying E1 | 852 |
| III | Applying E6 (removing the duplicates) | 818 |
| IV | Screening by title and reading abstract and conclusion (applying I1–I4, E3–E7) | 134 |
| V | Quality assessment | 84 |
| Description | Type | Value | |
|---|---|---|---|
| Section A | |||
| EA1 | Data Extractor | String field | n/a |
| EA2 | Study Identifier | Integer field | S [1–n] |
| EA3 | Name of database | String field | n/a |
| EA4 | Title of primary research | String field | n/a |
| EA5 | Author | String field | n/a |
| EA6 | Year | Integer field | [2012–2022] |
| EA7 | Publication type | String field | [book chapter/journal paper/conference proceeding] |
| EA8 | Journal | String field | n/a |
| EA9 | Pages | Integer field | n/a |
| EA10 | Volume | Integer field | n/a |
| EA11 | doi | Integer field | n/a |
| Section B | |||
| EB1 | Type of disability | Multiple choice | 1. Not specified 2. Blind 3. Low vision 4. Deaf 5. Hard of hearing 6. Low dexterity 7. Wheelchair user 8. Hemiplegia 9. Paraplegia 10. Quadriplegia 11. Intellectual disability 12. Dyslexia 13. ASD (autism) 14. Down’s syndrome 15. Other |
| EB2 | Stage(s) of usability testing described 1. Preparation of tasks 2. Prototype preparation 3. Ethical issues 4. Recruitment 5. Welcome 6. Pre-test questionnaires 7. Test execution 8. Post-test questionnaires 9. Post-evaluation feedback. | String field String field String field String field String field String field String field String field String field | n/a n/a n/a n/a n/a n/a n/a n/a n/a |
| EB3 | Number of users involved | Integer field | [0–n] |
| EB4 | Tools/instruments used | String field | n/a |
| EB5 | Best practices identified | String field | n/a |
| EB6 | Challenges identified | String field | n/a |
| Journal | Nr. of Articles |
|---|---|
| Universal Access in the Information Society | 8 |
| ACM Transactions on Accessible Computing | 7 |
| Assistive Technology | 4 |
| Disability and Rehabilitation: Assistive Technology | 4 |
| Frontiers in Neuroscience | 2 |
| Procedia Computer Science | 2 |
| Book chapters and conference proceedings | Nr. of Articles |
| Lecture Notes in Computer Science | 8 |
| International Web for All Conference | 2 |
| Iberian Conference on Information Systems and Technologies (CISTI) | 2 |
| International ACM SIGACCESS Conference on Computers and Accessibility | 2 |
| CHI Conference on Human Factors in Computing Systems | 2 |
| Annual ACM Symposium on User Interface Software and Technology | 1 |
| Annual ACM Symposium on Applied Computing | 1 |
| International Conference on Software Development and Technologies for Enhancing Accessibility and Fighting Info-exclusion | 1 |
| Disability Type | N of Occurrences |
|---|---|
| Blind | 40 |
| Low vision | 33 |
| Other | 30 |
| Intellectual disability | 12 |
| Deaf | 7 |
| Wheelchair user | 7 |
| Hard of hearing | 5 |
| Low dexterity | 5 |
| Quadriplegia | 5 |
| Hemiplegia | 4 |
| Paraplegia | 3 |
| ASD (autism) | 3 |
| Dyslexia | 1 |
| Down’s syndrome | 1 |
| Not specified | 0 |
| ID | Challenge | Short Explanation |
|---|---|---|
| C1. Challenges before user testing | ||
| C1.1 | Selecting participants without bias | A common type of bias in participant selection is sampling bias. Bias in participant selection can lead to testing results that do not accurately represent the needs and preferences of the targeted user group. Selecting participants with prior interest or knowledge about the tested solution can also impact user testing results [36]. |
| C1.2 | Understanding participants characteristics, needs, and cultural and personal differences | Planning user-based testing, especially with users with disabilities, can be challenged by a poor understanding of cultural and personal differences. Researchers do not understand the specific needs and mindsets of users, both with and without disabilities [37]. Users with disabilities may communicate in different ways or require assistive products. Consequently, the user-based testing processes for users with disabilities are not properly designed and executed. For example, if international user testing participants are included, disregarding cultural differences is problematic [38]. |
| C1.3 | Developing protocols for enabling inclusive user-based testing | The design of an inclusive test protocol requires understanding protocol differences for users without disabilities and users with disabilities. Users with disabilities may have different capabilities and limitations, which in turn can affect their ability to participate in tasks that demand physical activity or cognitive load. Due to individual differences in capabilities between different users, results cannot be directly compared [39]. |
| C1.4 | Preparing tasks suited to the participants’ ability | In user-based testing, where users must complete different tasks, it is essential to prepare tasks that suit users’ abilities. For example, participants with intellectual disabilities have difficulties completing complex tasks [40], and for such users preparing tasks aligned with their cognitive effort abilities is critical. |
| C1.5 | Setting up the testing environment according to the specific user needs | The successful implementation of user testing also depends on a properly prepared test environment, which, especially in the case of users with disabilities, must be adapted to the abilities, needs, and other characteristics of the users. Difficulties can occur when setting up the testing environment for each participant with disabilities [41] because different disabilities require different accommodations. |
| C2. Challenges during user testing | ||
| C2.1 | Getting used to and learning how to use the product by the users | The users need help accustoming to the tools or Uis they use for the first time during the testing process [42]. For example, older adults and users with disabilities struggle to use unfamiliar tools [43], which can add additional time and effort to the testing process. This challenge is connected to a variety of factors including the complexity of the UI, the lack of familiarity with the UI, the lack of clear instructions or guidance on how to use the UI effectively, the user’s confidence in using the UI, and the time pressure or the need to complete tasks quickly, which can further increase the difficulty of learning and adapting to new tools. |
| C2.2 | Presenting the instructions and tasks to the participants in a clear and accessible way | During testing, the researcher has to provide instructions and task presentations tailored to the specific abilities and limitations of the participants to ensure that the tasks are understandable and accessible to all participants. Participants find it difficult to visualize the problems as they need more real experiences (they cannot judge a game only by watching but must experience playing a game) [44]. Instructions being unclear and confusing [45] can lead to confusion and inaccurate feedback, impacting the validity of testing results. |
| C2.3 | Preventing disruption of the testing process due to malfunctions of the tested product or tools used in the process | While performing user testing, there is a risk of the tested environment malfunctions (freezing, failing to update, etc.) [26]. Any disturbance can affect the length of the testing process and, consequently, the well-being and experience of the participant. Poor accessibility of tools and instruments for measuring or data acquisition during testing procedures can affect the ability to fully capture the feedback of user testing participants with disabilities (e.g., visual disability [46]), resulting in potentially incorrect conclusions. Therefore, various measurement tools used during the testing procedures must also be tested for accessibility, primarily if these tools will be used by the users directly. |
| C2.4 | Including accessible-only products | Products being tested that are not accessible and can be used only by users without disabilities (e.g., without visual disability [47]) lead to incomplete and inaccurate results. Therefore, the test results may not accurately reflect how the product or service will be used and accepted by the different end users. |
| C2.5 | Using assistive technology in a productive manner | Ensuring that the testing environment including all tools used for testing purposes is accessible for participants with different disabilities, the technology is integrated flawlessly into the testing process, preventing any additional barriers for participants with disabilities. For example, the lack of screen reader support on some devices (e.g., smart glasses), a rapidly draining battery used by the device, or dependency on an Internet connection can decrease the success of the testing process. [48] |
| C2.6 | Acquiring unbiased feedback from participants | During the testing procedures, if others are present (e.g., the participant’s caregiver or the researcher) in the testing room, the participants often feel obliged to provide only positive feedback. Such impact can make participants’ opinions favorable to their caregivers or the researcher [36], leading to biased or incomplete feedback, as participants may be hesitant to provide negative feedback or may not express their true opinions or preferences. In a testing environment setting with observers present during the testing, users tend to increase their emotional control in disadvantageous conditions due to social desirability [49], conforming to the expectations of others rather than their accurate opinions or experiences. This impact can lead to erroneous testing results based on incomplete and dishonest feedback. |
| C2.7 | Preventing the influence of the accompanying person on the course of testing | The behavior or feedback of children and users with disabilities who need caregivers (e.g., young adults with special communication needs [50] who cannot participate in testing alone) might be influenced by the presence of an accompanying person (e.g., parents, caregivers, and others). Sometimes, instead of the user with a disability, the caregiver gives input, leading to testing results that do not reflect the participant’s true experiences or feelings. |
| C2.8 | Ensuring efficient online or remote user-based testing for all users | User-based testing in an online environment due to the pandemic or other reasons often results in unreliable findings [51]. Conducting remote user-based testing can bring new challenges, especially when performing research with participants with disabilities when too little support is provided for the users [52]. Participants’ technical barriers, such as bad internet connection, device limits, software compatibility issues, and other challenges, can make testing at home only sometimes feasible [53]. In addition to technical issues, there is an issue of environmental control (background noise or poor lighting affecting focus), which can lead to less engaged participants resulting in biased feedback. |
| C2.9 | Organizing on-site testing for participants who have difficulties coming to the laboratory | Some user-based tests require strict laboratory conditions and rigorous protocols that cannot be performed remotely [33]. On-site user-based testing is connected to costs, logistics, scheduling, organizing space and testing equipment, time constraints, recruitment, and other travelling-connected inconveniences, which can discourage users’ participation. Therefore, it is necessary to encourage further and enable the conducting of on-site user testing, especially for users with disabilities that otherwise circumstances prevent them or make it harder to come to the laboratory setting. |
| C2.10 | Minimizing the influences of persuasive technologies | Integrating persuasive technologies in the testing environment influences end users’ behavior and attitudes [38], potentially affecting participants’ decisions and user testing results, not accurately reflecting the true user experience. Researchers need to understand the impact of these technologies on user behavior and attitudes, and it is necessary to implement all measures to reduce the effects. |
| C2.11 | Providing enough time for completing the tasks | Complete novelty, limited experience, or unfamiliarity may impact the results [54], as they affect the time needed to complete the tasks, especially in poor prioritization of testing objectives or unclear time constraints. In the case of including users with disabilities in the testing process, it is necessary to pay special attention to task completion time limits. When the testing process is too complex, with too many steps or variables to consider, subjects can have difficulties performing user testing, requiring more time than expected [55]. |
| C2.12 | Providing controlled environment testing conditions comparable to those in the real environment | When conducting user-based testing in a controlled lab setting, the conditions are carefully controlled to eliminate as many external factors as possible that could influence the test results to ensure reliable results. However, such a controlled lab setting may not always reflect the real-world conditions in which users will be using the product, and testing can provide results that significantly differ from those from real-world settings when users perform regular daily activities [54]. |
| C2.13 | Ensuring an accessible environment setting during the testing | If the testing environment is not accessible, participants with disabilities can experience difficulties, which will affect testing results. Difficulties in the availability and reliability of the technical infrastructure can create an unsuitable testing environment for an evaluation with users with different disabilities (e.g., visual disability [56]). For example, sitting straight without being able to move the head is potentially challenging for some participants [57]. Next, users with physical disabilities may experience fatigue or discomfort during extended testing sessions, impacting their ability to provide accurate feedback. |
| C2.14 | Efficient management of technical problems during the testing | Solving unexpected technical problems creates time-consuming and challenging activities not directly connected to user testing [58]. Efficient management of the technical difficulties during the testing can be complex because of the time constraints, complexity issues, and unforeseen issues. |
| C3. Challenges after user testing | ||
| C3.1 | Providing adequate compensation for participants | Not compensating users participating in testing creates a bad user experience [59]. However, providing adequate compensation for participants in user-based testing involving users with disabilities can be challenging for several reasons. First, there is always a potential risk of developing a conflict of interest or legal and ethical issues that impacts user testing. Providing compensation for participants with disabilities can raise ethical concerns related to exploitation, coercion, and undue influence. Next, the compensation offered may need to vary depending on the type and severity of the disability and the accommodations required to ensure the participant can effectively participate in testing. |
| C3.2 | Meeting the expectations of participants | Meeting participants’ expectations in user-based testing involving users with disabilities can be challenging for several reasons. Participants with disabilities may have diverse needs and expectations regarding testing, making it difficult to anticipate and meet all their needs. Participants with disabilities may experience communication barriers that make it difficult to express their expectations or provide feedback during testing. Unsatisfied expectations can be understood as deception, frustration, or poor user experience [60]. |
| ID | Best Practice | Short Explanation |
|---|---|---|
| BP1. Best practices before user testing | ||
| BP1.1 | Explaining user testing goals to participants | Providing information in an accessible format about user testing activities before starting the test will motivate participants to increase their assurance, self-confidence, and self-efficacy [52,56]. Failing to do so, participants will not fully understand what is expected of them or what they can expect from the testing process, endangering the user experience of participants as well as the final results. |
| BP1.2 | Collecting consent from participants | Providing the user’s ethical approval and informed consent enables fair, transparent, and accurate research, minimizing harm [59,61]. Participants should also be allowed to withdraw consent during testing, ensuring their privacy will be respected and no adverse consequences can come from testing activities. |
| BP1.3 | Training for participants | Providing the opportunity for training the participants before they start with user testing increases self-confidence, self-efficiency, and motivation, and also reduces stress. [61,62,63]. This activity ensures participants fully understand how to use the product so they can provide more effective feedback. In some cases, a demonstration of how to use the product or service gives participants a better understanding of how it works and what they need to do during the testing process. |
| BP1.4 | Preparing clear instructions for participants | Providing clear and concise instructions increases the success rate of testing [19]. It ensures participants understand what they need to do during the testing process by using simple language, breaking tasks down into manageable steps, clarifying expectations, and providing examples so that participants can give effective feedback that will improve the tested product. |
| BP1.5 | Using accessibility standards | Ensuring all documents are accessible and standards-compliant to ensure compatibility with assistive products increases testing effectiveness and accessibility for all participants [19]. By following established accessibility guidelines, the involvement of individuals with disabilities is more feasible, ensuring that a wider audience can use the product or service. |
| BP1.6 | Design led by people with disabilities | Moving from design for disabled people to design led by disabled people involves a fundamental shift in the approach to inclusive design and brings people with disabilities into the design process as active and equal partners [64]. Including people with disabilities in user testing ensures that products are accessible and meet the needs of people with disabilities and can lead to more innovative and creative designs that benefit all users, not just those with disabilities. |
| BP2. Best practices during user testing | ||
| BP2.1 | Enabling user testing from home | Allowing participants to perform user testing activities in their homes reduces stress, increases their well-being and relaxation, and avoids costs [33,53]. Remote testing is, however, possible only if instructions are provided clearly, technical support is established, and a variety of communication methods are set to communicate efficiently with the participants during the testing process. A more significant level of flexibility is also required. |
| BP2.2 | Enabling accompanying persons during the testing | Allowing participants to be accompanied by their caregivers, friends, or family members increases their safety, comfort, self-confidence, and self-efficiency [36,40,62,65]. Informing participants of this option, providing them with instructions, and organizing space according to the needs of one additional person increases the chance participants with impairments will participate in testing activities. |
| BP2.3 | Enabling participants to repeat the tasks | The possibility to repeat each task for participants during the user testing activities increases positive user experience and motivation and reduces stress [61]. Connected to providing clear instructions, a more accurate and comprehensive understanding of the user experience can be gained, and new issues can be identified that may have been missed during the initial attempt. Sometimes, using a different approach or method while repeating the tasks (different devices or software) will help identify various issues. |
| BP2.4 | Providing enough time to complete the tasks | Providing enough time for performing user testing activities allows participants to obtain a good feeling with minimal stress, motivating them and giving them enough time for preparation without rushing to perform the activities [41,66]. Correct estimates of times needed to perform the activities, allowing breaks and flexible schedules ensure that participants can effectively use the product or service being tested and provide comprehensive feedback. |
| BP2.5 | Organizing user testing activities with sufficient breaks | Providing breaks between user testing activities allows a longer concentration of participants [19], ensuring that participants remain engaged and focused throughout the testing session. Schedules should be organized strategically, although flexible according to the user testers’ needs, accompanied by refreshments, reducing fatigue, and increasing the effectiveness of the testing session. |
| BP2.6 | Ensuring supervision by professionals in the field of user-based testing with users with disabilities | Including expert supervision in user testing activities with users with disabilities increases the likelihood that requirements and good practices are carried out in testing [66,67]. The presence of a professional in this field who will monitor the testing sessions, develop a testing plan, and provide feedback and guidance will ensure that the testing is conducted in a structured and effective manner and that the results are accurate and reliable. |
| BP2.7 | Involving several evaluators in the user testing process | One of the main precautions that should be taken while conducting a usability test with learners who are blind is always to include at least two evaluators: one mediator and one observer. If the same evaluator who gives instructions and mediation also tries to make detailed field notes, this person is more prone to pay attention to some usability issues [68]. Involving several evaluators and assigning them straightforward tasks in the user testing process can help ensure the testing results are accurate and reliable, especially if results are regularly reviewed, discussed, and compared, and evaluators collaborate. |
| BP2.8 | Creating comfortable surroundings | Providing comfortable surroundings (such as a quiet and comfortable location that is free from distractions and refreshments) and accessible infrastructure has an impact on concentration and better test performance [53]. Participants who feel at ease are likelier to provide honest and detailed feedback. |
| BP3. Best practices after user testing | ||
| BP3.1 | Compensating participants for their contribution to user testing activities | Providing compensation to attend user testing for participants increases the assurance of participation in testing and the seriousness of involvement [62,63]. In addition to appropriate compensation that reflects the time and effort required of participants and the value of their contribution, it is essential also to show gratitude and general appreciation for their time and input. |
| Best Practices | ||||||||||||||||
|---|---|---|---|---|---|---|---|---|---|---|---|---|---|---|---|---|
| BP 1.1 | BP 1.2 | BP 1.3 | BP 1.4 | BP 1.5 | BP 1.6 | BP 2.1 | BP 2.2 | BP 2.3 | BP 2.4 | BP 2.5 | BP 2.6 | BP 2.7 | BP 2.8 | BP 3.1 | ||
| Challenges | C1.1 | |||||||||||||||
| C1.2 | ||||||||||||||||
| C1.3 | ||||||||||||||||
| C1.4 | ||||||||||||||||
| C1.5 | ||||||||||||||||
| C2.1 | ||||||||||||||||
| C2.2 | ||||||||||||||||
| C2.3 | ||||||||||||||||
| C2.4 | ||||||||||||||||
| C2.5 | ||||||||||||||||
| C2.6 | ||||||||||||||||
| C2.7 | ||||||||||||||||
| C2.8 | ||||||||||||||||
| C2.9 | ||||||||||||||||
| C2.10 | ||||||||||||||||
| C2.11 | ||||||||||||||||
| C2.12 | ||||||||||||||||
| C2.13 | ||||||||||||||||
| C2.14 | ||||||||||||||||
| C3.1 | ||||||||||||||||
| C3.2 | ||||||||||||||||
Disclaimer/Publisher’s Note: The statements, opinions and data contained in all publications are solely those of the individual author(s) and contributor(s) and not of MDPI and/or the editor(s). MDPI and/or the editor(s) disclaim responsibility for any injury to people or property resulting from any ideas, methods, instructions or products referred to in the content. |
© 2023 by the authors. Licensee MDPI, Basel, Switzerland. This article is an open access article distributed under the terms and conditions of the Creative Commons Attribution (CC BY) license (https://creativecommons.org/licenses/by/4.0/).
Share and Cite
Šumak, B.; Kous, K.; Martínez-Normand, L.; Pekša, J.; Pušnik, M. Identification of Challenges and Best Practices for Including Users with Disabilities in User-Based Testing. Appl. Sci. 2023, 13, 5498. https://doi.org/10.3390/app13095498
Šumak B, Kous K, Martínez-Normand L, Pekša J, Pušnik M. Identification of Challenges and Best Practices for Including Users with Disabilities in User-Based Testing. Applied Sciences. 2023; 13(9):5498. https://doi.org/10.3390/app13095498
Chicago/Turabian StyleŠumak, Boštjan, Katja Kous, Loïc Martínez-Normand, Jānis Pekša, and Maja Pušnik. 2023. "Identification of Challenges and Best Practices for Including Users with Disabilities in User-Based Testing" Applied Sciences 13, no. 9: 5498. https://doi.org/10.3390/app13095498
APA StyleŠumak, B., Kous, K., Martínez-Normand, L., Pekša, J., & Pušnik, M. (2023). Identification of Challenges and Best Practices for Including Users with Disabilities in User-Based Testing. Applied Sciences, 13(9), 5498. https://doi.org/10.3390/app13095498

