Abstract
As its name implies, the forward head position (FHP) is when the head is further forward of the trunk than normal. This can cause neck and shoulder tension, as well as headaches. The craniovertebral angle (CVA) measured with 2D systems such as Kinovea software is often used to assess the FHP. Computer vision applications have proven to be reliable in different areas of daily life. The aim of this study is to analyze the test-retest and inter-rater reliability and the concurrent validity of a smartphone application based on computer vision for the measurement of the CVA. Methods: The CVAs of fourteen healthy volunteers, fourteen neck pain patients, and fourteen tension-type headache patients were assessed. The assessment was carried out twice, with a week of rest between sessions. Each examiner took a lateral photo in a standing position with the smartphone app based on computer vision. The test-retest reliability was calculated with the assessment of the CVA measured by the smartphone application, and the inter-rater reliability was also calculated. A third examiner assessed the CVA using 2D Kinovea software to calculate its concurrent validity. Results: The CVA in healthy volunteers was 54.65 (7.00); in patients with neck pain, 57.67 (5.72); and in patients with tension-type headaches, 54.63 (6.48). The test-retest reliability was excellent, showing an Intraclass Correlation Coefficient (ICC) of 0.92 (0.86–0.95) for the whole sample. The inter-rater reliability was excellent, with an ICC of 0.91 (0.84–0.95) for the whole sample. The standard error of the measurement with the app was stated as 1.83°, and the minimum detectable change was stated as 5.07°. The concurrent validity was high: r = 0.94, p < 0.001. Conclusion: The computer-based smartphone app showed excellent test-retest and inter-rater reliability and strong concurrent validity compared to Kinovea software for the measurement of CVA.
1. Introduction
The optimal posture is currently a controversial entity. Until now, proper posture has been considered the ability to maintain a correct body position, aligned and involving minimal effort, in such a way that it allows the balance of the musculoskeletal system and helps us to develop different tasks in a coordinated way [1,2]. The position of the head is one of the elements that has been most valued to date [3,4]. A forward head position (FHP) can enhance pathological myofascial adaptations and muscle imbalances [5], and thus could be associated with pain in the shoulder area, neck pain, or headaches, but this position can also be present in asymptomatic subjects [6,7,8]. It is thought that this position can influence biomechanics by producing an alteration between the head and the cervical spine [9,10], causing an increase in tension in the cervical spine muscles. This misalignment would occur because the upper cervical spine is practically in a fully extended position, unlike the lower cervical segments, which are in flexion.
Neck pain is a frequent reason for consultation; between 22 and 70% of the world’s population will experience neck pain at least once during their lives [11]. As mentioned before, neck pain can be related to FHP, which is one of the most common disorders of the cervical spine [12]. Furthermore, subjects with tension-type headache could also present a greater FHP associated with impaired cervical ROM compared with healthy subjects [13]. It has been observed that poor alignment in FHP may be associated with increased use of electronic devices and long periods of sitting in both children and adults [14].
During clinical examination in patients with neck pain, evaluation of FHP is commonly performed. [15]. The quantification of the craniovertebral angle (CVA) has been the most widely used measurement method to quantify the severity of FHP, being the most appropriate measurement for this task [12,16,17]. The CVA has been defined based on two references: the tragus of the ear and the spinous process of C7. The angle is formed by a horizontal line passing through C7 and the line joining the tragus and C7 [18]. An angle less than 50–53° has been described as the FHP cut-off value [2,18,19,20].
Photometry is considered the “gold standard” to assess the position of the head [21,22], and its assessment has been shown to be valid and reliable to assess the FHP [15]. To assess the CVA, a photo is taken from the sagittal plane, either standing or sitting, and through postural evaluation software and subsequent analysis, the CVA is estimated [18]. To measure CVA, several tools have been used, such as computer programs (appointments) and mobile applications [23].
Current technological advances such as computer vision (CV) and artificial intelligence allow us to analyze images and acquire information from them [24]. This fact and the COVID-19 pandemic have made telerehabilitation models grow; that is, rehabilitation services have grown through information and communication technologies [25]. For CV to be integrated into clinical rehabilitation in a real way, the evaluation must be valid and reliable [26]. However, according to a recent systematic review about the reliability and validity of non-radiographic methods of FHP measurement, there is a lack of evidence about the reliability and validity of applications to assess CVA [27].
Based on current knowledge on FHP and CVA assessment and the ability of AI and CV to perform analysis and acquire image information, an application has been created to enable automatic CVA analysis. Therefore, the purpose of our study was: (1) to analyze the test-retest and the inter-rater reliability of the CV application assessing the CVA in healthy controls, in subjects with neck pain, and in subjects with tension-type headache (TTH); and (2) to analyze the concurrent validity of the CV application comparing it with 2D Kinovea software.
2. Materials and Methods
2.1. Study Design
A reliability and validity study was carried out. The study followed the guidelines for reporting reliability and agreement studies for reporting reliability [28].
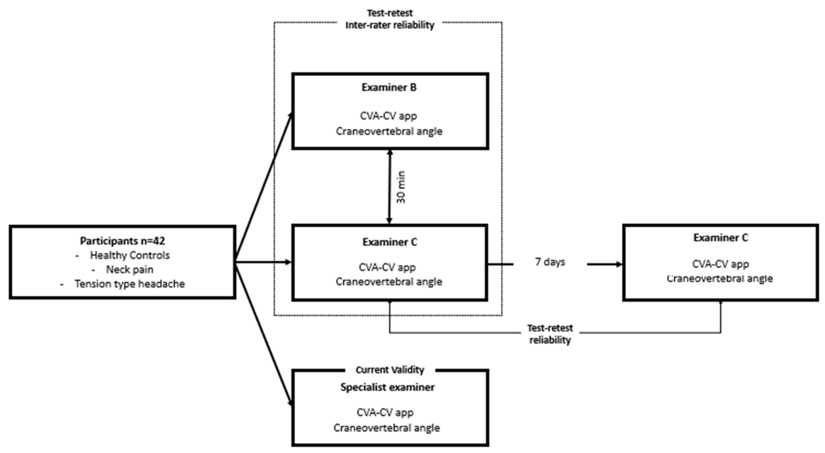
Each participant underwent two assessment sessions, where CVA, cervical pain intensity, the neck disability index (NDI), and self-perceived headache disability (HIT-6) were measured. Between each session, there was a rest period of 1 week. The patients were evaluated by a physical therapist with a master’s degree in physical therapy and 15 years of clinical experience. During the assessment, the CVA was recorded with a computer vision application (CVA-CVapp), and a photo was taken so that two physiotherapists not involved in the assessment could assess this angle with the Kinovea application. One of these physiotherapists had 10 years of clinical experience and previous experience in measuring CVA, and the other was a recent physiotherapy graduate. The CVA assessment was performed three times for each session by two independent physiotherapists using a mobile phone with the CVA-CVapp (Figure 1).
Figure 1.
Block diagram and overview of the study design.
The ethical guidelines for clinical research in humans in the Helsinki Declaration were followed. The data were anonymized, and the study was approved by the Ethical Research Committee of the Universitat International de Catalunya (FIS/2022/010). All participants were provided with an information sheet and an informed consent sheet prior to the start of the measurements.
2.2. Participants
The sample consisted of healthy controls, people with neck pain, and TTH volunteers. Forty-two volunteers were assessed—fourteen per group. The volunteers were recruited from the Sant Cugat del Vallès metropolitan area and from the university community at the Universitat International de Catalunya.
The exclusion criteria were a history of whiplash injury or cervical spinal arthrodesis, as well as experience of tinnitus, vertigo, dizziness, or a feeling of unsteadiness during the study.
Participants were considered healthy controls if they had not experienced cervical pain during the last three months. On the other hand, if they had presented with pain in the cervical area and an NDI > 10 points, they were considered patients with neck pain. The inclusion criteria for TTH subjects were having a consultation with the medical doctor in the last week and meeting the International Criteria for Headache Disorders [29] for TTH. The age range to include the subjects in the study was 18–65 years.
2.3. Sample Sizes
The sample size calculation was performed following the recommendation of Giraudeau et al. [30]. It was expected to reach an ICC of 0.9, a 95% confidence interval of 95%, and two examiners (k), yielding an estimate of 14 subjects per group for a total of 42 subjects.
2.4. Procedure
Subjects had to attend two assessment sessions with a break of one week between them. In the first session after the subjects’ inclusion in the study, sociodemographic data, such as age, height, weight, and body mass index, were recorded.
The CVA, ROM, pain intensity, HIT 6, and NDI were recorded in both sessions.
2.4.1. Craniovertebral angle, CVA:
The CVA is defined as the angle between the horizontal line passing through C7 and a line extending from the tragus of the ear to C7. Its measurement is carried out by photometry, for which a camera is placed at 1.5 m on a fixed base. The height of the camera is adjusted to the height of the subject’s shoulder [31]. Two markers are placed in the cervical area of the subjects, one at C7 and the second at the ear tragus. Additionally, they are told to remain in a relaxed position and look straight ahead [32]. The CVA measures shows a test-retest reliability of 0.85–0.86 and a between examiner ICC of 0.88–0.89 [23].
The CVA-CVapp was used for the CVA registration. This application was designed to automatically acquire the craniovertebral angle using computer artificial vision and two red markers; the first marker was placed at C7 and the second one in the tragus of the ear. To perform inter-rater reliability, two examiners (B and C) placed the markers, and the measurement was made with the app for each of the angles. There was a 30 min wait between measurements. The examiners were not present when the other examiner placed the markers. This process was repeated after one week to perform the test-retest reliability analysis; only the examiner with more experience performed the assessment. For current validity, a specialist examiner, during the first session, made the record of the CVA with the CVA-CVapp and a photo and compared it with the Kinovea software [33]. The evaluators held a consensus session where it was explained where to place the markers and how to use the CVA-CVapp.
2.4.2. Visual Analogue Scale, VAS
The headache and neck pain intensities were measured by VAS. This tool has been shown to be valid and reliable for measuring headache and neck pain intensities [34]. A 100 mm horizontal line was used; at one end of the line, the descriptor “no pain” was placed, and at the opposite end, “the worst pain imaginable”.
2.4.3. Headache Impact Test, HIT-6
The self-perceived impact of headache was measured using the HIT-6 questionnaire. It is a questionnaire with six items and four response options: never, 6 points; rarely, 8 points; sometimes, 10 points; very often, 11 points; always, 13 points; and the total score ranges from 36 to 78 points. The test-retest reliability is excellent (ICC = from 0.78 to 0.90), and the internal consistency is good (Cronbach’s alpha = 0.89) [35].
2.4.4. Neck Disability Index, NDI
The Spanish version of the NDI was used to measure self-perceived neck disability. This questionnaire has a high test-retest reliability (ICC = 0.978) [36] and consists of 10 items, 7 of which relate to daily living activities, 2 to pain, and 1 to concentration. The maximum score is 50 points, and the highest score is associated with a higher self-perceived disability.
2.5. Statistical Analysis
Data analysis was performed with SPSS version 20.0 (IBM, Chicago, IL, USA) for Windows. A descriptive analysis was carried out for the quantitative variables, and the means and standard deviations were used. For the qualitative variables, an analysis of frequencies and percentages was carried out. The intraclass correlation coefficient (ICC) and the 95% confidence intervals (95% CI) were calculated to establish the test-retest and inter-rater reliability of the CVA-CVapp. A calculation of the test-retest and inter-rater reliability ICCs by subgroups was also performed. The criteria suggested by Fleis (1999) for the interpretation of reliability were used. ICCs below 0.40 represent poor reliability, ICCs from 0.40 to 0.75 represent moderate reliability, and ICCs above 0.75 indicate excellent reliability. In addition, the calculation of the standard error (SEM) and the minimum detectable change (MDC) were performed. The calculation of SEM was established according to the formula: SD × √1- ICC. Additionally, the calculation of a minimum level of detectable change (MDC 95% CI) was performed according to the formula: (SEM) × z-score at the two-sided 95% confidence intervals (z = 1.96) × √2.
The Pearson’s correlation coefficient was calculated to determine the strength of the relationship between both instruments (Kinovea and CVA-CVapp); the correlation was interpreted as strong if it was greater than 0.70, moderate if it presented a value between 0.50 and 0.70, and low if it was less than 0.30 [37].
3. Results
Fourteen healthy controls (seven women and seven men with a mean age of 35.76 ± 4.49 years (mean ± SD), fourteen volunteers with neck pain (eight women and six men with a mean age of 33.07 ± 6.07 years), and fourteen subjects with TTH (eleven women and three men with a mean age of 32.71 ± 2.89 years) were evaluated. The total sample measurements were carried out on forty-two subjects—25 women and 17 men—with a mean age of 33.33 ± 4.59 years (Table 1).
Table 1.
Descriptive analysis of the demographic data.
The ICC values showed that the test-retest reliability of the CVA-CVapp obtained a high value with excellent reliability; these results are shown in all the subgroups and in the whole sample (Table 2).
Table 2.
Test-retest reliability for subgroups and the whole sample for the CVA-CVapp.
Table 3 showed the inter-rater reliability, and the results of the ICC showed excellent reliability for all the measurements.
Table 3.
Inter-rater reliability for subgroups and the whole sample.
The concurrent validity calculated by the Pearson’s correlation coefficient showed a strong correlation between the assessment using the Kinovea web tool and the CVA-CVapp (Table 4). The Bland–Altman plot is shown in Figure 2.
Table 4.
Pearson’s r value between the Kinovea web tool and the CVA-CVapp.
Figure 2.
Bland–Altman plot.
4. Discussion
The assessment of CVA is an assessment that is routinely performed in the clinic. This assessment is added to other musculoskeletal assessments, such as pain assessment and self-perception of disability. Specifically, CVA helps therapists detect FHP and develop therapeutic strategies for its treatment. The aim of the present study was to evaluate the validity and reliability of the CVA-CVapp by obtaining a strong correlation between the Kinovea web tool and the CVA-CVapp and achieving excellent test-retest and inter-rater confidence values.
The CVA has been evaluated and validated with multiple tools, although the tendency seems to be a tool that is used directly during the session. The results of the present study showed excellent test-retest and inter-rater reliability for the CV-based smartphone application. These results are similar to those shown by photometry with excellent test-retest (ICC = 0.91) and good inter-rater (ICC = 0.75) reliability [38] in healthy controls and in those with neck pain with excellent test-retest (ICC = 0.90) and inter-rater (ICC = 0.92) reliability [15]. Other manual tools, such as the “modified head posture spinal curvature instrument”, also obtained excellent test-retest reliability values, with an ICC = 0.87 (CI 95%, 0.82–0.91) [39]. Gallego-Izquierdo et al. [23] validated the FHPapp (Pyeongtaek, South Korea) mobile manual application. These authors used a smartphone application to perform measurements; the major difference between the FHPapp and the CVA-CVapp is how they are used. To measure the FHP with the FHPapp, a photo must be taken, and then the physiotherapist places three markers onto the photo (at the tragus of the ear, at C7, and at a horizontal line parallel to the ground through these marks) to obtain the CVA. With the CVA-CVapp, the CVA angle is analyzed more automatically the physiotherapist places two marks on the tragus of the ear and, at C7, a photo is taken of them, and the application automatically determines the CVA.
The mean CVA observed in this study is similar to that found in other studies with higher samples [15,18,40,41]. In our case, a global evaluation of all the subjects and by subgroups was developed, observing that the subjects with TTH have a lower angle and an increased FHP compared with the rest of the subgroups; this finding adds to the evidence already existing where previously it had been described that subjects with TTH tend to present an increased FHP [13]. The values of SEM and MDC obtained by the CVA-CVapp are similar to those presented by Gallego-Izquierdo et al. [23]. When an instrument is used to carry out an assessment, it must consider how much the measured variable can change over time; the measurement error must be as small as possible, and in this context, SEM indicates the level of agreement between repeated measurements [42]. When the SEM is less than 7%, it is an indicator of good reliability, like the one obtained with the CVA-CV app.
It seems that computer vision can be a tool with great potential for physiotherapists (Hellsten), and it has been observed that these tools could be used even without markers. The developed application could be improved to automatically locate C7 and the ear in such a way that CVA could be obtained without any kind of marker. The authors have found several limitations: the data were evaluated in healthy controls, volunteers with neck pain, and volunteers with tension-type headache, so the data cannot be extrapolated to other subgroups such as patients with whiplash. The evaluation was carried out in a standing position; it is unknown if the results in a sitting position could be similar. If a patient or marker had been placed in a different location than described, this would have had a negative impact on the results. Therefore, it is necessary to undergo prior training to accurately place the markers and learn how to use the application. Finally, the application is still under development, and measurements could only be made with a single device. Although other variables such as pain and/or the impact of a headache are recorded, it has not been analyzed whether they have influenced the results.
5. Conclusions
The CVA-CVapp has shown to be useful for CVA measurement. The test-retest and inter-rater reliability scores showed excellent results for the CVA-CVapp of the measurement of the CVA in healthy controls, in volunteers with neck pain, and in TTH. The CVA-CVapp showed a high correlation with the Kinovea web tool for the assessment of the CVA.
The use of a CV-based application in this study has shown a remarkable level of reliability and validity, indicating its usefulness as an objective tool for evaluating CVA in a standing position. Nevertheless, it is important to exercise caution when interpreting the results. The application was solely utilized for measuring CVA, and as a result, the conclusions cannot be extended to other cervical angles. Furthermore, the results’ applicability to other subgroups of cervical patients is limited.
Author Contributions
Conceptualization, A.C.-U., X.M. and A.M.-Á.; methodology, A.C.-U., X.M., F.D., S.C.-B., L.C.-L. and A.M.-Á.; software, X.M. and A.M.-Á.; formal analysis, F.D. and S.C.-B.; investigation, A.C.-U., X.M., F.D., S.C.-B., A.P., L.C.-L. and A.M.-Á.; resources, A.C.-U. and X.M.; data curation, F.D., L.C.-L. and A.M.-Á.; writing—original draft preparation, A.C.-U., X.M., F.D., S.C.-B., A.P., L.C.-L. and A.M.-Á.; writing—review and editing, A.C.-U., X.M., F.D., S.C.-B., A.P., L.C.-L. and A.M.-Á.; supervision, A.C.-U., X.M., F.D., S.C.-B., A.P., L.C.-L. and A.M.-Á.; project administration, A.C.-U., X.M. and A.M.-Á. All authors have read and agreed to the published version of the manuscript.
Funding
This research received no external funding.
Institutional Review Board Statement
The study was conducted in accordance with the Declaration of Helsinki, and approved by the Ethics Committee of the Universitat International de Catalunya with the registration number FIS-2022-010.
Informed Consent Statement
Informed consent was obtained from all subjects involved in the study.
Data Availability Statement
The data analyzed in this study are included in this published article. The dataset is available from the corresponding author upon reasonable request.
Conflicts of Interest
The authors declare no conflict of interest.
References
- Shumway-Cook, A.; Woollacott, M.H. Motor Control: Translating Research into Clinical Practice, 4th ed.; Health Science Books; Lippincott Williams & Wilkins: Philadelphia, PA, USA, 2011. [Google Scholar]
- Ruivo, R.M.; Pezarat-Correia, P.; Carita, A.I. Intrarater and interrater reliability of photographic measurement of upper-body standing posture of adolescents. J. Manip. Physiol. Ther. 2015, 38, 74–80. [Google Scholar] [CrossRef]
- Garrett, T.R.; Youdas, J.W.; Madson, T.J. Reliability of measuring forward head posture in a clinical setting. J. Orthop. Sport. Phys. Ther. 1993, 17, 155–160. [Google Scholar] [CrossRef]
- Silva, A.G.; Punt, T.D.; Sharples, P.; Vilas-Boas, J.P.; Johnson, M.I. Head posture assessment for patients with neck pain: Is it useful? Int. J. Ther. Rehabil. 2013, 16, 43–53. [Google Scholar] [CrossRef]
- Alowa, Z.; Elsayed, W. The impact of forward head posture on the electromyographic activity of the spinal muscles. J. Taibah Univ. Med. Sci. 2020, 16, 224–230. [Google Scholar] [CrossRef]
- Mahmoud, N.F.; Hassan, K.A.; Abdelmajeed, S.F.; Moustafa, I.M.; Silva, A.G. The Relationship between Forward Head Posture and Neck Pain: A Systematic Review and Meta-Analysis. Curr. Rev. Musculoskelet. Med. 2019, 12, 562–577. [Google Scholar] [CrossRef]
- Nejati, P.; Lotfian, S.; Moezy, A.; Nejati, M. The study of correlation between forward head posture and neck pain in Iranian office workers. Int. J. Occup. Med. Environ. Health 2015, 28. [Google Scholar] [CrossRef] [PubMed]
- Szikszay, T.M.; Hoenick, S.; von Korn, K.; Meise, R.; Schwarz, A.; Starke, W.; Luedtke, K. Which Examination Tests Detect Differences in Cervical Musculoskeletal Impairments in People with Migraine? A Systematic Review and Meta-Analysis. Phys. Ther. 2019, 99, 549–569. [Google Scholar] [CrossRef] [PubMed]
- Bergqvist, U.; Wolgast, E.; Nilsson, B.; Voss, M. Musculoskeletal disorders among visual display terminal workers: Individual, ergonomic, and work organizational factors. Ergonomics 1995, 38, 763–776. [Google Scholar] [CrossRef] [PubMed]
- Khayatzadeh, S.; Kalmanson, O.A.; Schuit, D.; Havey, R.M.; Voronov, L.I.; Ghanayem, A.J.; Patwardhan, A.G. Cervical Spine Muscle-Tendon Unit Length Differences Between Neutral and Forward Head Postures: Biomechanical Study Using Human Cadaveric Specimens. Phys. Ther. 2017, 97, 756–766. [Google Scholar] [CrossRef]
- Blanpied, P.R.; Gross, A.R.; Elliott, J.M.; Devaney, L.L.; Clewley, D.; Walton, D.M.; Sparks, C.; Robertson, E.K.; Altman, R.D.; Beattie, P.; et al. Neck pain: Revision 2017: Clinical practice guidelines linked to the international classification of functioning, disability and health from the orthopaedic section of the American Physical Therapy Association. J. Orthop. Sport. Phys. Ther. 2017, 47, A1–A83. [Google Scholar] [CrossRef]
- Lee, C.H.; Lee, S.; Shin, G. Reliability of forward head posture evaluation while sitting, standing, walking and running. Hum. Mov. Sci. 2017, 55, 81–86. [Google Scholar] [CrossRef]
- Liang, Z.; Galea, O.; Thomas, L.; Jull, G.; Treleaven, J. Cervical musculoskeletal impairments in migraine and tension type headache: A systematic review and meta-analysis. Musculoskelet. Sci. Pract. 2019, 42, 67–83. [Google Scholar] [CrossRef]
- Dunleavy, K.; Neil, J.; Tallon, A.; Adamo, D.E. Reliability and validity of cervical position measurements in individuals with and without chronic neck pain. J. Man. Manip. Ther. 2015, 23, 188–196. [Google Scholar] [CrossRef]
- Salahzadeh, Z.; Maroufi, N.; Ahmadi, A.; Behtash, H.; Razmjoo, A.; Gohari, M.; Parnianpour, M. Assessment of forward head posture in females: Observational and photogrammetry methods. J. Back. Musculoskelet. Rehabil. 2014, 27, 131–139. [Google Scholar] [CrossRef] [PubMed]
- Braun, S.; Yelinek, A. Conservatively Managed, Displaced Scaphoid Fracture in a Young, Female Collegiate Basketball Player. Cureus 2020, 12, e9793. [Google Scholar] [CrossRef]
- Kim, E.K.; Kim, J.S. Correlation between rounded shoulder posture, neck disability indices, and degree of forward head posture. J. Phys. Ther. Sci. 2016, 28, 2929–2932. [Google Scholar] [CrossRef] [PubMed]
- Shaghayegh fard, B.; Ahmadi, A.; Maroufi, N.; Sarrafzadeh, J. Evaluation of forward head posture in sitting and standing positions. Eur. Spine J. 2016, 25, 3577–3582. [Google Scholar] [CrossRef]
- Lee, J.H. Effects of forward head posture on static and dynamic balance control. J. Phys. Ther. Sci. 2016, 28, 274–277. [Google Scholar] [CrossRef]
- Cheung Lau, H.M.; Wing Chiu, T.T.; Lam, T.H. Clinical measurement of craniovertebral angle by electronic head posture instrument: A test of reliability and validity. Man. Ther. 2009, 14, 363–368. [Google Scholar] [CrossRef] [PubMed]
- Furlanetto, T.S.; Sedrez, J.A.; Candotti, C.T.; Loss, J.F. Photogrammetry as a tool for the postural evaluation of the spine: A systematic review. World J. Orthop. 2016, 7, 136–148. [Google Scholar] [CrossRef]
- Guan, X.; Fan, G.; Wu, X.; Zeng, Y.; Su, H.; Gu, G.; Zhou, Q.; Gu, X.; Zhang, H.; He, S. Photographic measurement of head and cervical posture when viewing mobile phone: A pilot study. Eur. Spine J. 2015, 24, 2892–2898. [Google Scholar] [CrossRef] [PubMed]
- Gallego-Izquierdo, T.; Arroba-Díaz, E.; García-Ascoz, G.; Val-Cano, M.D.A.; Pecos-Martin, D.; Cano-De-la-cuerda, R. Psychometric Proprieties of a Mobile Application to Measure the Craniovertebral Angle a Validation and Reliability Study. Int. J. Environ. Res. Public. Health 2020, 17, 6521. [Google Scholar] [CrossRef] [PubMed]
- Nixon, M.S.; Aguado, A.S. Feature Extraction and Image Processing for Computer Vision; Academic Press: Cambridge, MA, USA, 2019; pp. 1–626. [Google Scholar]
- Russell, T.G. Telerehabilitation: A coming of age. Aust. J. Physiother. 2009, 55, 5–6. [Google Scholar] [CrossRef] [PubMed]
- Mani, S.; Sharma, S.; Omar, B.; Ahmad, K.; Muniandy, Y.; Singh, D.K.A. Quantitative measurements of forward head posture in a clinical settings: A technical feasibility study. Eur. J. Physiother. 2017, 19, 119–123. [Google Scholar] [CrossRef]
- Mylonas, K.; Tsekoura, M.; Billis, E.; Aggelopoulos, P.; Tsepis, E.; Fousekis, K. Reliability and Validity of Non-radiographic Methods of Forward Head Posture Measurement: A Systematic Review. Cureus 2022, 14, e27696. [Google Scholar] [CrossRef]
- Kottner, J.; Audigé, L.; Brorson, S.; Donner, A.; Gajewski, B.J.; Hróbjartsson, A.; Roberts, C.; Shoukri, M.; Streiner, D.L. Guidelines for Reporting Reliability and Agreement Studies (GRRAS) were proposed. Int. J. Nurs. Stud. 2011, 48, 661–671. [Google Scholar] [CrossRef] [PubMed]
- Olesen, J.; Bes, A.; Kunkel, R.; Lance, J.W.; Nappi, G.; Pfaffenrath, V.; Rose, F.C.; Schoenberg, B.S.; Soyka, D.; Tfelt-Hansen, P.; et al. The International Classification of Headache Disorders, 3rd edition (beta version). Cephalalgia 2013, 33, 629–808. [Google Scholar]
- Giraudeau, B.; Mary, J.Y. Planning a reproducibility study: How many subjects and how many replicates per subject for an expected width of the 95 per cent confidence interval of the intraclass correlation coefficient. Stat. Med. 2001, 20, 3205–3214. [Google Scholar] [CrossRef]
- Fernández-De-Las-Peñas, C.; Alonso-Blanco, C.; Cuadrado, M.L.; Pareja, J.A. Forward head posture and neck mobility in chronic tension-type headache: A blinded, controlled study. Cephalalgia 2006, 26, 314–319. [Google Scholar] [CrossRef] [PubMed]
- Gadotti, I.C.; Magee, D.J. Validity of surface measurements to assess craniocervical posture in the sagittal plane: A critical review. Phys. Ther. Rev. 2013, 13, 258–268. [Google Scholar] [CrossRef]
- Kinovea [Internet]. Available online: https://www.kinovea.org/ (accessed on 6 September 2022).
- Conti, P.C.R.; De Azevedo, L.R.; De Souza, N.V.W.; Ferreira, F.V. Pain measurement in TMD patients: Evaluation of precision and sensitivity of different scales. J. Oral. Rehabil. 2001, 28, 534–539. [Google Scholar] [CrossRef] [PubMed]
- Martin, M.; Blaisdell, B.; Kwong, J.W.; Bjorner, J.B. The Short-Form Headache Impact Test (HIT-6) was psychometrically equivalent in nine languages. J. Clin. Epidemiol. 2004, 57, 1271–1278. [Google Scholar] [CrossRef]
- Andrade Ortega, J.A.; Delgado Martínez, A.D.; Almécija Ruiz, R. Validation of a Spanish version of the Neck Disability Index. Med. Clin. 2008, 130, 85–89. [Google Scholar] [CrossRef] [PubMed]
- Eltoukhy, M.; Kuenze, C.; Oh, J.; Apanovitch, E.; Butler, L.; Signorile, J.F. Concurrent Validity of Depth-Sensing Cameras for Noncontact ACL Injury Screening During Side-Cut Maneuvers in Adolescent Athletes: A Preliminary Study. J. Appl. Biomech. 2019, 35, 2–10. [Google Scholar] [CrossRef]
- Hyun Nam, S.; Min Son, S.; Won Kwon, J.; Kyung Lee, N. The Intra- and Inter-rater Reliabilities of the Forward Head Posture Assessment of Normal Healthy Subjects. J. Phys. Ther. Sci. 2013, 25, 737–739. [Google Scholar]
- Subbarayalu, A.V. Measurement of craniovertebral angle by the Modified Head Posture Spinal Curvature Instrument: A reliability and validity study. Physiother. Theory Pract. 2016, 32, 144–152. [Google Scholar] [CrossRef] [PubMed]
- Raine, S.; Twomey, L. Head and shoulder posture variations in 160 asymptomatic women and men. Arch. Phys. Med. Rehabil. 1997, 78, 1215–1223. [Google Scholar] [CrossRef]
- Akodu, A.K.; Akinbo, S.R.; Young, Q.O. Correlation among smartphone addiction, craniovertebral angle, scapular dyskinesis, and selected anthropometric variables in physiotherapy undergraduates. J. Taibah Univ. Med. Sci. 2018, 13, 528–534. [Google Scholar] [CrossRef]
- de Vet, H.C.W.; Terwee, C.B.; Knol, D.L.; Bouter, L.M. When to use agreement versus reliability measures. J. Clin. Epidemiol. 2006, 59, 1033–1039. [Google Scholar] [CrossRef]
Disclaimer/Publisher’s Note: The statements, opinions and data contained in all publications are solely those of the individual author(s) and contributor(s) and not of MDPI and/or the editor(s). MDPI and/or the editor(s) disclaim responsibility for any injury to people or property resulting from any ideas, methods, instructions or products referred to in the content. |
© 2023 by the authors. Licensee MDPI, Basel, Switzerland. This article is an open access article distributed under the terms and conditions of the Creative Commons Attribution (CC BY) license (https://creativecommons.org/licenses/by/4.0/).

