A Novel Criticality Analysis Method for Assessing Obesity Treatment Efficacy
Abstract
:1. Introduction
2. Mathematical Model-Driven Criticality Analysis for Human Gait Assessment
3. Methodology
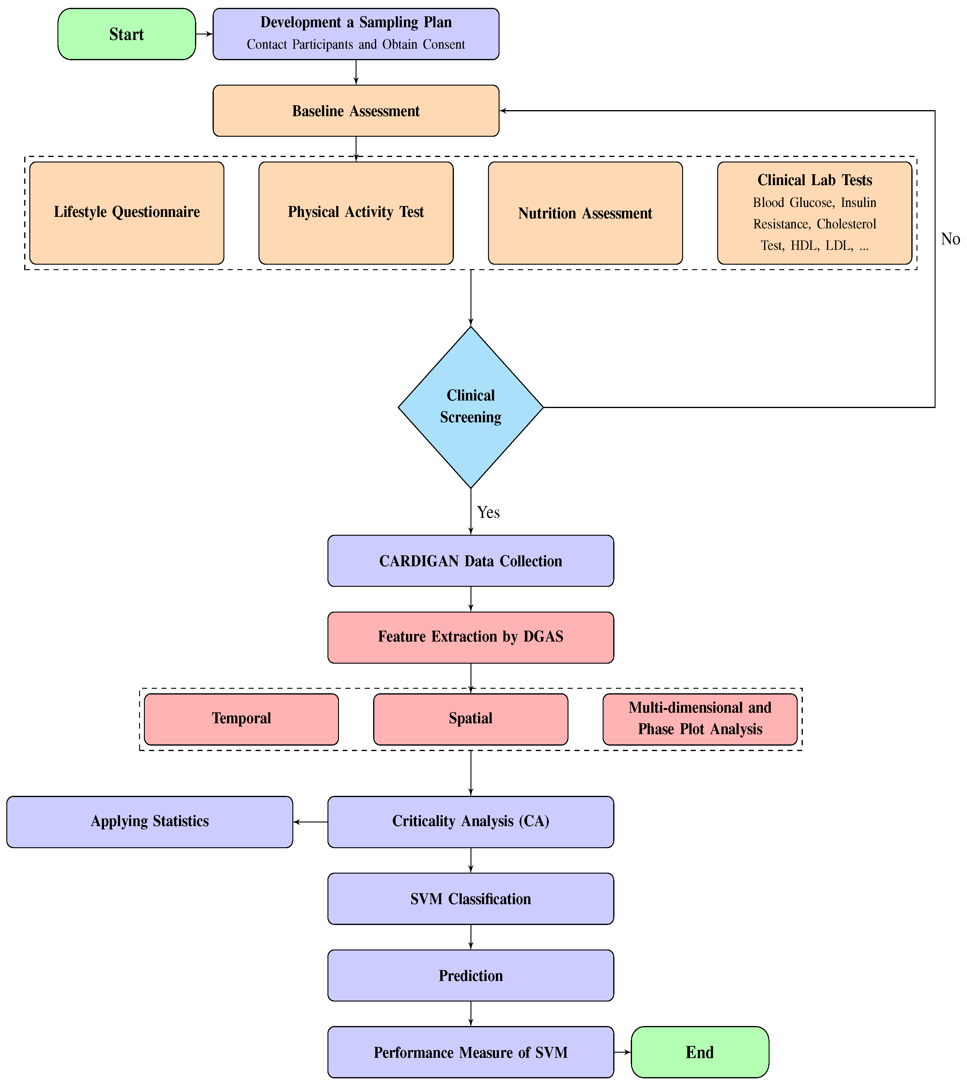
3.1. Data Collection
3.2. Feature Extraction Method for Analysing Gait Data
3.3. Gait Data Representation and Spatiotemporal Analysis Using Criticality Analysis
4. Experiment Results
4.1. Receiver Operating Characteristic (ROC) Curve
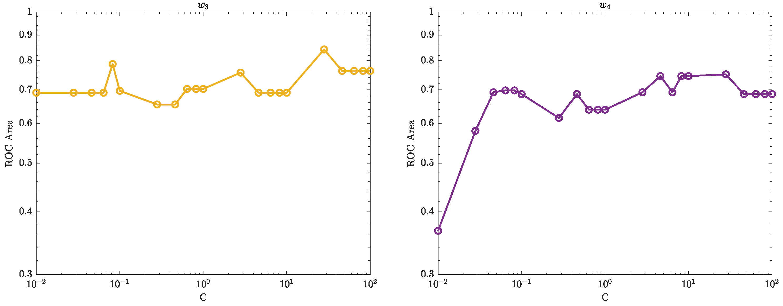
4.2. The Area under the Curve (AUC)
4.3. The Classification Decision Boundary of SVM



5. Discussion
6. Conclusions
Author Contributions
Funding
Institutional Review Board Statement
Informed Consent Statement
Data Availability Statement
Acknowledgments
Conflicts of Interest
References
- Kuo, A.D.; Donelan, J.M. Dynamic principles of gait and their clinical implications. Phys Ther. 2010, 90, 157–174. [Google Scholar] [CrossRef] [PubMed]
- Clark, J.E.; Phillips, S.J. A longitudinal study of intralimb coordination in the first year of independent walking: A dynamical systems analysis. Child Dev. 1993, 64, 1143–1157. [Google Scholar] [CrossRef] [PubMed]
- Dingwell, J.B.; Cusumano, J.P. Nonlinear time series analysis of normal and pathological human walking. Chaos 2000, 10, 848–863. [Google Scholar] [CrossRef] [PubMed]
- Glazier, D.S. Metabolic Scaling in Complex Living Systems. Systems 2014, 2, 451–540. [Google Scholar] [CrossRef]
- Hausdorff, J.M.; Mitchell, S.L.; Firtion, R.; Peng, C.K.; Cudkowicz, M.E.; Wei, J.Y.; Goldberger, A.L. Altered fractal dynamics of gait: Reduced stride-interval correlations with aging and Huntington’s disease. J. Appl. Physiol. 1997, 82, 262–269. [Google Scholar] [CrossRef] [PubMed]
- Alam, U.; Riley, D.R.; Jugdey, R.S.; Azmi, S.; Rajbhandari, S.; D’Août, K.; Malik, R.A. Diabetic Neuropathy and Gait: A Review. Diabetes Ther. 2017, 8, 1253–1264. [Google Scholar] [CrossRef] [PubMed]
- Toro, B.; Nester, C.; Farren, P. A review of observational gait assessment in clinical practice. Physiother. Theory Pract. 2003, 19, 137–149. [Google Scholar] [CrossRef]
- Pirker, W.; Katzenschlager, R. Gait disorders in adults and the elderly: A clinical guide. Wien. Klin. Wochenschr. 2017, 129, 81–95. [Google Scholar] [CrossRef]
- Sipari, D.; Chaparro-Rico, B.D.M.; Cafolla, D. SANE (Easy Gait Analysis System): Towards an AI-Assisted Automatic Gait-Analysis. Int. J. Environ. Res. Public Health 2022, 19, 10032. [Google Scholar] [CrossRef]
- Guo, Q.; Jiang, D. Method for Walking Gait Identification in a Lower Extremity Exoskeleton Based on C4.5 Decision Tree Algorithm. Int. J. Adv. Robot. Syst. 2015, 12, 30. [Google Scholar] [CrossRef]
- Harris, E.J.; Khoo, I.-H.; Demircan, E. A Survey of Human Gait-Based Artificial Intelligence Applications. Front. Robot. AI 2022, 8, 749274. [Google Scholar] [CrossRef] [PubMed]
- McGrath, M.; Howard, D.; Baker, R. The strengths and weaknesses of inverted pendulum models of human walking. Gait Posture 2015, 41, 389–394. [Google Scholar] [CrossRef] [PubMed]
- Berry, H. Chaos in a Bienzymatic Cyclic Model with Two Autocatalytic Loops. Chaos Solitons Fractals 2003, 18, 1001–1014. [Google Scholar] [CrossRef]
- Eltanani, S.; olde Scheper, T.V.; Dawes, H. A Novel Criticality Analysis Technique for Detecting Dynamic Disturbances in Human Gait. Computers 2022, 11, 120. [Google Scholar] [CrossRef]
- olde Scheper, T.V. Criticality Analysis: Bio-inspired Nonlinear Data Representation. arXiv 2023, arXiv:2305.14361. [Google Scholar]
- Rota, V.; Perucca, L.; Simone, A.; Tesio, L. Walk ratio (step length/cadence) as a summary index of neuromotor control of gait: Application to multiple sclerosis. Int. J. Rehabil. Res. 2011, 34, 265–269. [Google Scholar] [CrossRef] [PubMed]
- Mobbs, R.J.; Perring, J.; Raj, S.M.; Maharaj, M.; Yoong, N.K.M.; Sy, L.W.; Fonseka, R.D.; Natarajan, P.; Choy, W.J. Gait metrics analysis utilizing single-point inertial measurement units: A systematic review. Mhealth 2022, 8, 9. [Google Scholar] [CrossRef] [PubMed]
- Esser, P.; Dawes, H.; Collett, J.; Howells, K. Insights into Gait Disorders: Walking Variability Using Phase Plot Analysis, Parkinson’s Disease. Gait Posture 2013, 38, 648–652. [Google Scholar] [CrossRef]
- Nahm, F.S. Receiver operating characteristic curve: Overview and practical use for clinicians. Korean J. Anesthesiol. 2022, 75, 25–36. [Google Scholar] [CrossRef]
- Bradley, A.P. The use of the area under the ROC curve in the evaluation of machine learning algorithms. Pattern Recognit. 1997, 30, 1145–1159. [Google Scholar] [CrossRef]
















| Gait Parameter | Measurement | Unit |
|---|---|---|
| Temporal | Step Time | (ms) |
| Step Time (Left) | (ms) | |
| Step Time (Right) | (ms) | |
| Stride Time | (ms) | |
| Cadence | (steps/min) | |
| Spatial | Step Length (Left) | (m) |
| Step Length (Right) | (m) | |
| Stride Length | (m) | |
| Velocity | (m/s) | |
| Multi-dimensional | Duty Factor Double Stance | (%) |
| Duty Factor Single Stance | (%) | |
| Froude Number | (au) | |
| Walk Ratio | (mm/steps/min) | |
| Phase Plot Analysis | Beta Angle | (Degree ()) |
| SDa | (au) | |
| SDb | (au) | |
| Ratio = SDa/SDb | (Dimensionless) |
Disclaimer/Publisher’s Note: The statements, opinions and data contained in all publications are solely those of the individual author(s) and contributor(s) and not of MDPI and/or the editor(s). MDPI and/or the editor(s) disclaim responsibility for any injury to people or property resulting from any ideas, methods, instructions or products referred to in the content. |
© 2023 by the authors. Licensee MDPI, Basel, Switzerland. This article is an open access article distributed under the terms and conditions of the Creative Commons Attribution (CC BY) license (https://creativecommons.org/licenses/by/4.0/).
Share and Cite
Eltanani, S.; olde Scheper, T.V.; Muñoz-Balbontin, M.; Aldea, A.; Cossington, J.; Lawrie, S.; Villalpando-Carrion, S.; Adame, M.J.; Felgueres, D.; Martin, C.; et al. A Novel Criticality Analysis Method for Assessing Obesity Treatment Efficacy. Appl. Sci. 2023, 13, 13225. https://doi.org/10.3390/app132413225
Eltanani S, olde Scheper TV, Muñoz-Balbontin M, Aldea A, Cossington J, Lawrie S, Villalpando-Carrion S, Adame MJ, Felgueres D, Martin C, et al. A Novel Criticality Analysis Method for Assessing Obesity Treatment Efficacy. Applied Sciences. 2023; 13(24):13225. https://doi.org/10.3390/app132413225
Chicago/Turabian StyleEltanani, Shadi, Tjeerd V. olde Scheper, Mireya Muñoz-Balbontin, Arantza Aldea, Jo Cossington, Sophie Lawrie, Salvador Villalpando-Carrion, Maria Jose Adame, Daniela Felgueres, Clare Martin, and et al. 2023. "A Novel Criticality Analysis Method for Assessing Obesity Treatment Efficacy" Applied Sciences 13, no. 24: 13225. https://doi.org/10.3390/app132413225
APA StyleEltanani, S., olde Scheper, T. V., Muñoz-Balbontin, M., Aldea, A., Cossington, J., Lawrie, S., Villalpando-Carrion, S., Adame, M. J., Felgueres, D., Martin, C., & Dawes, H. (2023). A Novel Criticality Analysis Method for Assessing Obesity Treatment Efficacy. Applied Sciences, 13(24), 13225. https://doi.org/10.3390/app132413225

