Abstract
This study employs an innovative industrial design decision-making approach based on the notion of product family architecture and structural equation modeling. The aim is to enhance the product competitiveness of machine tool enterprises, which is crucial for their development. Key domains within machine tool industrial design were systematically analyzed, leading to the creation of a design evaluation criteria system. Through quantitative data, the importance order of indicators at all levels was determined to enhance the overall competitiveness of product industrial design. First, teachers of relevant majors and professionals from machine tool companies completed a Likert scale questionnaire to validate the PFA-SEM hypothesis model. Next, a subjective–objective integrated weighting method was introduced to guide the ranking of multiple design elements. The feasibility of this method was confirmed by applying the Entropy-Based Multi-Objective Decision-Making Method (Technique for Order Preference by Similarity to Ideal Solution). These approaches helped achieve industrial design improvements in Heatking induction vertical hardening machines. This research aids in optimizing machine tool design, guiding design iterations, and serving as a reference for the development and optimization of other machine tool design solutions.
1. Introduction
Since the Industrial Revolution, the extensive utilization and continuous improvement of machine tools have had a humongous impact on the productivity of the manufacturing industry. Today, the rapid development of Industry 4.0 and intelligent manufacturing has raised higher demands for machine tool design. With the ongoing development of economic globalization and personalized consumer demands, the global machine tool market is implicated in a new competitive landscape. Improving brand connotations and industrial styling has provided new avenues for competition [1]. Industrial design, as a critical component of overall product competitiveness, plays a vital part in enhancing product aesthetics [2] and boosting ergonomics [3]. Therefore, this paper sought to investigate how to construct a PFA for industrial design in the machine tool sector and explore standardized design methods to empower design practices within the context of Industry 4.0.
The product family (PF) is an important tool in product design and production. It achieves component sharing through modularization and standardization, meeting customers’ personalized needs with low cost and rapid development cycles [4]. By creating product families and considering them from an aesthetic perspective, companies can better address diverse market demands and establish close connections with consumers. Zhu et al. [5] have proposed a concept design system for product families that maintains brand consistency and innovation, enhancing product development efficiency and shaping the brand. Kuang et al. [6] proposed a new product platform design method based on Kansei engineering to consider customers’ affective needs in platform design. While product families serve as excellent tools for mass production and modeling integration, there is a lack of systematic evaluation approaches to guide their flexible application in production practices [7].
In recent years, methods such as the fuzzy analytical hierarchy process (FAHP) [8], the entropy weight method [9], structural equation modeling (SEM) [10], and grey relational analysis (GRA) [11] have been applied to demand analysis across multiple domains. SEM is a multivariate regression analysis method that is effective for analyzing multiple demand categories and validating the quantitative relationships among various elements. Luay J et al. [12] have applied SEM to validate the positive correlation between industrial green development and the sustainability of environmental, economic, and social aspects (referred to as the triple bottom line (TBL)) in the context of sustainable enterprise development, with such correlations being adjusted by the degree of scientific production. Similarly, Li et al. [13], focusing on a user-centered evaluation system, have established a risk-based inspection (RBI)-SEM model based on SEM, suggesting significant correlations between the overall user experience of medical virtual reality (VR) products and patients’ physical perception, environmental perception, and social perception. Hu et al. [14] have applied SEM to information design, developing a quantitative guide system evaluation model that incorporates functionality, aesthetics, and user interface considerations. While SEM has been widely utilized as a tool for determining considerable relationships among multiple factors, the current practice of ranking secondary indicators often relies on subjective methods [15,16], which compromise the effectiveness of models. Presently, the objective weighting method relies primarily on entropy weighting, structural entropy weighting, and similar approaches to adjust expert evaluation weights, mainly based on the entropy values between pieces of information. Nevertheless, depending solely on the information entropy between quantified data can result in substantial deviations between decision weights and actual needs [15].
In this context, the application of structural equation modeling (SEM) becomes of paramount importance. It provides a deeper level of insight, allowing researchers to better comprehend the intricate relationships among multiple factors while also considering the interactions between these elements. This heightened level of understanding is beneficial for decision makers in gaining a clearer grasp of the core issues and, in turn, provides them with more reliable support and guidance for making informed decisions.
To encapsulate, the present development of design decision models based on subjective–objective weighting methods still resorts heavily to expert opinions [16]. Therefore, this paper proposes a systematic design decision approach that integrates the PFA theory as a mature paradigm collection tool and SEM as a model proposal and validation method, combining path load normalization and AHP subjective weighting as comprehensive evaluation algorithms. This approach follows a sequence of model proposal, validation, and evaluation steps and was applied to the practical context of machine tool styling decisions to confirm the scientific feasibility of the evaluation method.
Within the research framework outlined above, several weighting methods were introduced, including the analytic hierarchy process (AHP), entropy weighting, and SEM path coefficient normalization weights, in order to delve into their association with actual evaluations and their applicability under different circumstances. This innovative point will contribute to a more comprehensive understanding of the accuracy and suitability of different weighting methods in the decision-making process for the industrial PF design of machine tools. Through the comprehensive study and comparison of these methods, we can offer a more scientific, objective, and reliable approach to design practices in the era of Industry 4.0. This, in turn, provides stronger support for enhancing overall product competitiveness and meeting personalized consumer demands.
2. Research Methods and Relevant Theories
2.1. Research Process
This study first summarizes the design factors in previous mature paradigms based on product family architecture theory and product family DNA theory [4,5,6,7]. It then conducts research by combining these findings with the characteristics of the machine tool industry in the case. The research is divided into three main parts: model construction, model validation, and system evaluation. In the model construction phase, a framework and element system for evaluating the model are proposed. During the model validation, the structural equation modeling (SEM) method is used to validate the relationships between various elements and examine the model’s validity. Finally, in the system evaluation phase, based on the model results, a combination of subjective and objective weighting methods is used to rank and analyze the various elements, providing guidance for subsequent design optimization. This sequence of steps not only helps in constructing an evaluation model but also validates the model and applies it to real-world situations, making the research more comprehensive. The specific steps are illustrated in Figure 1.
Figure 1.
PFA-SEM-based design flowchart.
Step one: Model construction based on PFA
In this study, the first step involved a systematic literature review method, where we searched for English-language publications in the fields of product family design and machine tool design over the past 10 years. We used keywords such as “product family design” and “product family architecture” for our search. During the selection process, we relied on the relevance of titles and abstracts, ultimately selecting 18 high-quality papers for analysis. These papers provided a solid theoretical foundation for the research. Through the literature review method, we identified and summarized various factors influencing the exterior design of machine tools. This process formed the initial framework for the elements required in a machine tool product family. Specifically, by integrating product family architecture (PFA) theory and product family DNA theory, we identified and summarized various elements influencing the design of machine tool exteriors, thereby providing a solid foundation for the construction of the subsequent evaluation model.
Step two: SEM model validation
This step involved model validation with the establishment and verification of the PFA model. Distinguishing itself from decision-making methods that directly establish models based on expert opinions, building upon step one, this step incorporated the SEM method, proposed the theoretical framework and specific hypotheses of the model, defined the relationships between multiple factors, verified these relationships, and then conducted a system comprehensive evaluation to confirm objective correlations between different domains and the overall product competitiveness.
Step three: System comprehensive evaluation
After using the SEM model to calculate and verify the influence of various factors, a combination of normalization algorithms and GRA was employed. This allowed for calculating and ranking the weights of different factors from both subjective and objective perspectives, producing the priority ranking of design elements for the product family of machine tools, which served as guidance for subsequent design practices and optimization.
Step four: Systematic comprehensive evaluation
After using structural equation modeling to calculate and verify the influence of various factors, a combination of normalization algorithms and grey relational analysis was employed. This combination approach was used to calculate and rank the weights of these factors from both subjective and objective perspectives. The result was the prioritization of product family machine tool design elements. Various weighting methods were explored, including analytic hierarchy process (AHP), entropy weighting, and structural equation model (SEM) path coefficient normalization weights. The relationship between these methods and actual evaluation needs was analyzed, providing reference points for different application scenarios. Finally, the prioritization of product family machine tool design elements was used to guide subsequent design practices and optimization efforts.
2.2. Research Status of PFA and Machine Tool Industrial Design
A product family (PF) is the core component of mass customization. A PF involves the design of product platforms and related products based on product platforms that target a range of pertinent markets, meeting market demands with low cost and rapid development cycles. In 2001, Jiao proposed the concept of product family architecture (PFA) on the basis of product families, which serves as an integrated platform extending the boundaries of product design to encompass a broader range, including man–machine interaction, information design, and market planning [17]. In the context of industrial design, PFA refers to a collection of products with common characteristics [18]. While individual members within a PFA may have variations in details, they share core features that give the products from the same company common identifying factors. In comparison to some manufacturing giants like Sony and Siemens, who have long applied PFA as a tool to enhance design diversity in products, such as Walkmans and household appliances [19], industrial enterprises in China have been relatively late in adopting PFA. Mature product families have not been established yet. This is especially evident in the industrial styling of machine tools, where there is a significant issue of homogeneity in modeling design and external processing. This has culminated in a noticeable gap compared to manufacturing industry leaders.
2.3. Screening of Machine Tool Industrial Design Elements Based on PFA
PFA is defined as the logical organization of product families. The PFA approach proposed by Jiao categorizes similar products into a family, forming an optimal product family system structure [4]. The development of PFA typically involves the analysis and design of three domains: functionality, technology, and physical implementation. The functional domain concentrates on the functional characteristics of products, translating market demands into product functional features. The technological domain encompasses manufacturing methods and provides modular solutions, while the physical domain focuses on the realization of physical structures and product manufacturing, ensuring the efficiency of production and man–machine interaction. The original PFA architecture is depicted in Figure 2. Additionally, industrial styling can visually convey the inherent functionality and quality of a product. Specifically, excellent product exterior design has the power to evoke positive sentiments from consumers towards a brand, enrich the product’s content, and enhance its attractiveness and competitiveness. Furthermore, in the current environment, with a growing demand for personalized market offerings, creating a product family with a consistent exterior style helps in establishing brand recognition and influence. By optimizing products from a design perspective, it becomes possible to strengthen the brand effect for businesses, increase market share, and ultimately enhance a company’s production capacity and market competitiveness. Many scholars believe that within the field of design, aspects such as industrial styling [20], color and dimensions [21], and processing techniques [22] have a significant impact on overall competitiveness [23]. Thus, this research incorporated the design domain as one of the core components to comprehensively assess design requirements.
Figure 2.
Preliminary theoretical model.
As per the aforementioned key points of machine tool exterior design and in accordance with the PFA and product family DNA concepts, 4 primary indicators and 16 secondary indicators were established. Referring to the evaluation factors in Table 1, technical parameters in the functional domain, technological domain, physical domain, and design domain were collectively categorized as primary technical indicators, denoted as Xi (i = 1, 2, 3, 4). Each technical indicator further included four evaluation elements, which were defined as secondary technical indicators within the comprehensive evaluation system, denoted as Xik (i = 1, 2, 3, 4; k = 1, 2, ···, 16). The entire evaluation system comprised 4 primary indicators and 16 secondary indicators, as illustrated in Table 1.
2.4. SEM Model Construction and Hypotheses
This investigation, in contrast to traditional evaluation methods that directly build evaluation models using expert experience, employed the SEM approach to establish hypotheses and validate the significance of each factor before conducting a comprehensive evaluation [24]. The SEM calculation method consisted of two fundamental components: the measurement model and the structural model. The measurement model described the correlations between latent variables and manifest variables, comprising latent variables and observed variables. In contrast, the structural model was taken to describe the causal relationships among latent variables and included only latent variables. In the measurement model, Step 1 involved computing the relationships between indicators and latent variables.
Among these, X represents exogenous indicators, while Y represents endogenous indicators. Λx reflects the relationship between exogenous indicators X and exogenous latent variables ξ, while Λy denotes the correlation between endogenous indicators Y and endogenous latent variables η. δ and ε are the measurement errors for X and Y, respectively.
Step 2: The association between latent variables was calculated using the following formula:
η represents endogenous latent variables; ξ represents exogenous latent variables; B represents the relationships between endogenous latent variables; Г represents the impact of exogenous latent variables on endogenous latent variables; and ζ represents the residual term of the structural equation, reflecting the unexplained portion of the equation.
The path coefficient values (also known as factor loadings) obtained from the above formula indicate the degree of influence of measurable variables on latent variables; a larger value signifies a greater impact. Indicator weights were obtained through the following normalization algorithm:
Table 1.
Demand analysis platform based on PFA theory.
Table 1.
Demand analysis platform based on PFA theory.
| Product Family Component | Explanation of Concepts | Supporting Element | Refs. |
|---|---|---|---|
| X1: Functional domain | The key aspect in the functional domain lies in meeting the production requirements of customers and translating them into the functional characteristics of a product. During this process, in-depth research is required on the primary production objectives and functional needs of the product. In the machine tool design phase, the functional domain emphasizes meeting the functional features required by the product. | X11 main function | [25] |
| X12 analysis of function and structure | [26,27] | ||
| X13 functional characteristics | [4,26] | ||
| X14 productivity | [28] | ||
| X2: Technological domain | The technological domain encompasses manufacturing solutions and modular design for a product, highlighting the operating principles and implementation methods of the product. It focuses on the technical feasibility of the product, specifically how the chosen technical solution can be integrated into the actual manufacturing and utilization processes of the product. | X21 modularization | [4,29] |
| X22 technical configuration | [28] | ||
| X23 working area allocation | [30] | ||
| X24 manufacturing method | [4] | ||
| X3: Physical domain | The physical domain encompasses the physical components and assembly of a product, reflecting the actual construction of the product. The physical domain concentrates on manufacturing, structural assembly, and man–machine interaction, ensuring the precise realization of the physical structure and operational efficiency of the product. | X31 internal component assembly dimensions | [27] |
| X32 assembly mode | [4,31] | ||
| X33 number of structures | [26,27] | ||
| X34 component volume | [27] | ||
| X4: Design domain | The design domain highlights the consideration of the external characteristics and the aesthetic expression of a product. By imparting a unique aesthetic and design sense through industrial styling, products can better capture the user’s attention and visually enhance their attractiveness. | X41 modeling shape | [30,31] |
| X42 color design | [32] | ||
| X43 overall size | [27] | ||
| X44 material and techniques | [33] |
2.5. SEM-Grey Comprehensive Evaluation Calculation
The GRA method is extensively employed for assessing the degree of closeness between main factors and sub-factors within a system, thereby determining the primary and secondary factors contributing to the system’s development changes [34]. The specific steps are as follows:
Step 1: A data comparison matrix was established to collect and analyze relevant data. Simultaneously, a reference data column was determined, reflecting idealized reference values. The reference data column is:
Step 2: Variables were treated using the dimensionless method. Commonly used methods include initial-value and averaging methods. In this case, the averaging method was applied for the transformation.
Step 3: Calculation of correlation coefficients.
In the equation, the distinguishing coefficient ρ is a parameter ranging from 0 to 1, used to represent the differentiation between correlation coefficients. A smaller ρ value enhances the differentiation between correlation coefficients. Typically, ρ is set to 0.5.
Step 4: The relational sequence was computed. Evaluation indicators and reference indicators were employed to calculate the grey relational degree, thus reflecting the degree of correlation between evaluation indicators and reference indicators, as follows:
Step 5: Comprehensive weighting of the scheme system.
The grey weighted correlation degree was calculated. According to Equation (8), the grey weighted correlation degree for the obtained relational sequence, r0i, was calculated. The equation used here is as follows:
3. Application of Industrial Styling Decision-Making Methods
3.1. Establishment of the Machine Tool Industrial Styling Evaluation Model Based on SEM-PFA
Induction heating technology has been widely applied in various fields, such as automobile manufacturing, heavy machinery, railway transportation, metallurgical machinery, and textile machinery [35]. Its application scope is continuously expanding, and the quenching machine tool has become an indispensable piece of equipment, with its performance and design levels directly affecting product quality and production efficiency. In the process of machine tool research, there are still shortcomings in the study of the appearance, man–machine interaction, and mass production aspects of quenching machine tools. Currently, industrial styling design for machine tools lacks systematic guidance and faces issues such as homogenization and imperfect man–machine interaction and interface layout.
The hypothetical model proposed in this paper, as shown in Figure 2, was based on the PFA concept introduced by Jiao et al. [4] and integrated the concept of appearance styling contained in PFDNA. Relevant hypotheses in the theoretical model were put forward, with H1–H4 representing the functional domain, the technological domain, the physical domain (man–machine interaction), and the design domain, respectively, all positively contributing to the overall product competitiveness. The theoretical model is depicted in Figure 2.
3.2. Validation of the PFA-SEM Evaluation Model
In the research process, the selected participants included industrial design and electromechanical automation-related university and college teachers, senior engineers from machine tool companies, and technical practitioners. Ultimately, 245 valid questionnaires were harvested, with 5 incomplete questionnaires excluded. The outcomes were subjected to reliability analysis with the assistance of SPSS software, and the Cronbach’s alpha coefficient for the questionnaire was found to be 0.912, indicating high reliability.
Model fitness detection produced the outcome of CMIN/DF (the ratio of chi-square minimum and degree of freedom) = 1.056, which fell within the range of 1–3. Additionally, the RMSEA (root mean square error of approximation) was 0.015, which was rated excellent, as it was below 0.05. Furthermore, the results of the additional tests, including the incremental fit index (IFI), the Tucker–Lewis index (TLI), and the comparative fit index (CFI), all exceeded the threshold of 0.9, indicating that the model had a good fit.
Under the premise of a good fit of the scale confirmatory factor analysis (CFA) model, further examinations were made to assess the convergent validity (average variance extracted (AVE)) and composite reliability (CR) of various dimensions of the scale. The process involved calculating standardized factor loadings for each measurement item on its corresponding dimension within the established CFA model. AVE values should meet a minimum requirement of 0.5, whereas CR values should meet a minimum requirement of 0.7 to indicate good convergent validity and composite reliability. The outcomes are presented in Table 2, showing that all AVE values exceeded 0.5 and that the mean CR values were above 0.7, suggesting strong convergent validity and composite reliability for the model. The convergent validity and composite reliability results for the preliminary PFA-SEM theoretical model are displayed in Table 2.
Table 2.
Examination of convergent validity and composite reliability of each element within the machine tool styling scale.
The model test results revealed that the CMIN/DF = 1.043, which fell within the range of 1–3, and that the RMSEA = 0.013. Additionally, the results of the IFI, TLI, and CFI tests all exceeded the excellent level of 0.9. Therefore, given the analysis outcomes, it could be concluded that the machine tool styling SEM model exhibited a good fit.
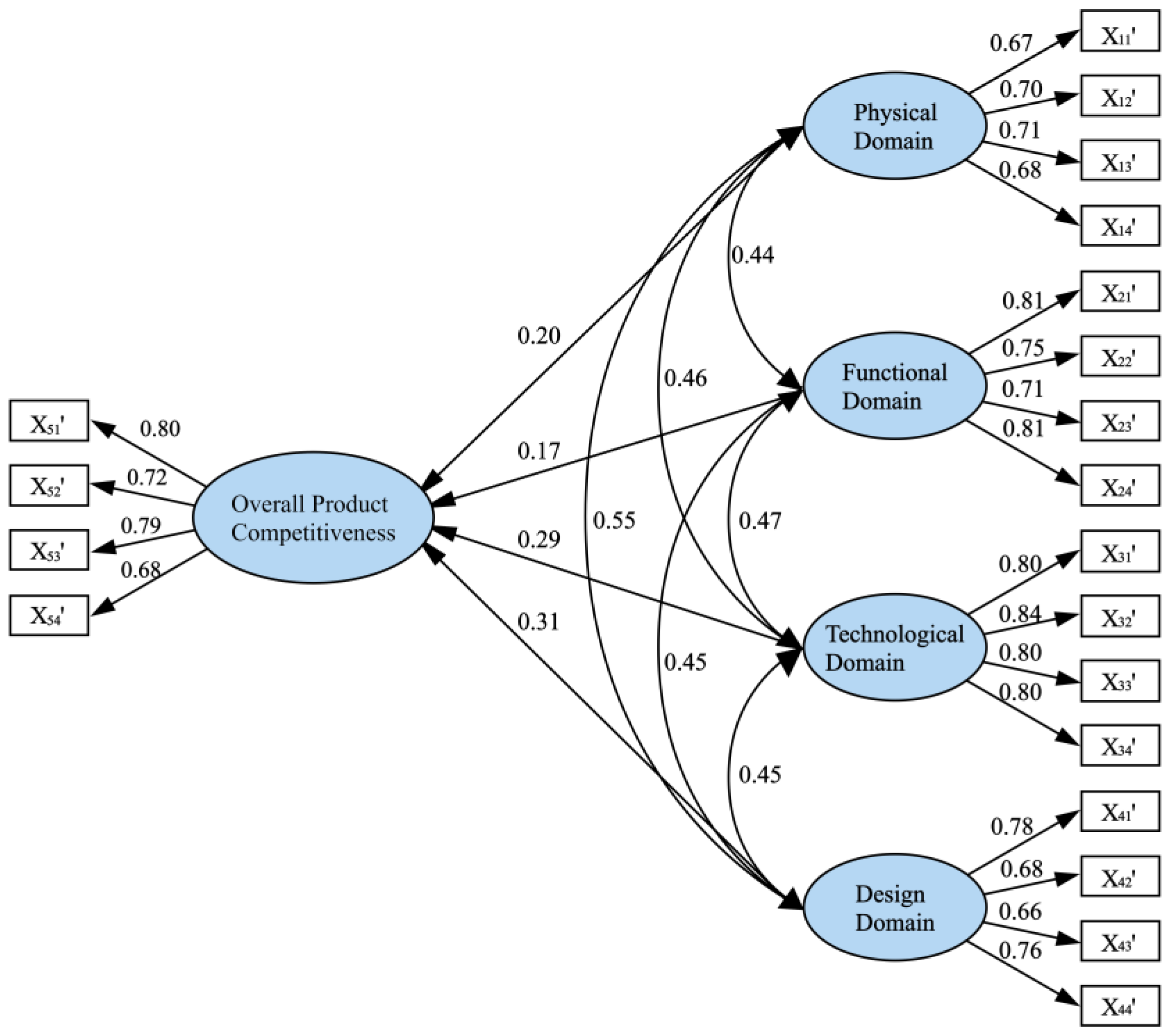
Table 3 presents the standardized coefficients of the model. The latent variables of the theoretical model were considered to exert a positive impact on PF satisfaction, reflecting that optimization in these four domains could contribute positively to overall product competitiveness.
Table 3.
Outcomes of SEM model path relationship hypothesis testing.
The p-values for each path were statistically significant, confirming the validity of H1-H4. The results of the PFA-SEM calculations can be seen in Figure 3.
Figure 3.
Results of SEM calculations based on PFA.
3.3. Weighting Calculations of SEM Path Coefficients and Grey Comprehensive Evaluation
3.3.1. Normalized Weighting Based on SEM Path Coefficients
The SEM calculations indicated that each measurable variable had a positive impact on satisfaction with the PF machine tool design. The next step was to rank the indicators for each measurable variable. The path coefficients of the SEM reflected the effects between variables, and the SEM indicator weights were obtained through normalization using standardized factor loadings [16]. Equation (4) was utilized to produce the outcomes detailed in Table 4.
Table 4.
SEM model path coefficients and normalized weights.
3.3.2. Indicator Weighting Based on Grey Comprehensive Evaluation
Weight calculation based on factor loadings requires complementary expert weighting to achieve comprehensive weighting. In the grey evaluation here, each primary and secondary indicator was treated as two levels to facilitate pairwise expert evaluation. The questionnaire adopted a seven-point Likert scale for assessment, with the optimal score being 7 and the distinguishing coefficient ρ set to 0.5. Subsequent to the dimensionless processing of the matrix, values of individual indicators between 0 and 1 were obtained through the use of Equation (6). Correlation coefficients were calculated in accordance with Equations (7) and (8), as presented in Table 2. The calculation outcomes of the correlation coefficients for each element are displayed in Table 5. Given that the maximum value on the scale is 7, the optimal reference sequence is defined as {X+} = {7, 7, 7, 7, 7, 7, 7, 7, 7, 7, 7, 7, 7, 7, 7, 7, 7}.
Table 5.
Calculation outcomes of grey correlation coefficients.
The average of expert opinions was taken to represent the indicator scores, forming the matrix G as the final evaluation for each domain.
By using Equation (9), the results of the grey correlation degrees for each dimension were procured, as listed in Table 6.
Table 6.
Grey correlation degree results and ranking.
3.3.3. Comprehensive Weighting Calculation and Grey Weighted Comprehensive Evaluation
In accordance with the steps of integrated weighting calculation shown in Figure 1, which combined SEM with subjective weighting, the expert panel assigned values to the assessment indices in keeping with Saaty’s nine-level scale. This process resulted in the formation of four pairwise comparison matrices. The formula for comprehensive weight calculation [35] adopted W = βW1 + (1 − β) W to achieve linear superposition calculation, with the proportion of subjective and objective weights determined based on expert opinions, taking β = 0.5. Therefore, the comprehensive weight calculation formula was W = 0.5W1 + 0.5W2. The specific subjective weight (W2), the comprehensive weight (W), and the intra-group ranking are presented in Table 7.
Table 7.
Statistical table of the comprehensive weighting results for indicators.
Furthermore, in accordance with the comprehensive weights, the grey weighted correlation degree was calculated to obtain a reasonable indicator importance ranking, as shown in Table 8. The importance ranking of indicators remained consistent after the comprehensive subjective and objective weighting, corroborating high credibility in the entire decision-making process and its applicability in guiding subsequent design practices in machine tool industrial styling.
Table 8.
Grey weighted correlation degree results and ranking.
3.4. Result Validation and Comparison of Various Weighting Methods
At present, entropy weight-TOPSIS is a traditional decision-making method that takes into account both subjective and objective factors among comprehensive weighting methods [35,36]. In order to validate the feasibility of the decision-making approach proposed in this paper, a comparative calculation was conducted through the entropy weight method coupled with the matrix G obtained from the previous expert evaluation method. The specific calculation process is exhibited in Figure 4, and MATLAB R2022a software was introduced for validation calculations.
Figure 4.
Comparison of program feasibility based on the entropy weight-TOPSIS method.
The outcomes of design element importance, including the positive and negative ideal solutions and Euclidean distances (namely, relative closeness values), are presented in Table 9.
Table 9.
Statistical table of SEM-GRA-based comprehensive evaluation.
In line with the checking process depicted in Figure 4, the positive ideal solution U+ = [0.260, 0.389, 0.529, 0.459] and the negative ideal solution U− = [0.0345, 0.0139, 0.01920, 0.02330] were obtained. According to the standardized importance decision matrix and the positive and negative ideal solutions, the ranking of importance in the four domains was unraveled with the use of the entropy weight-TOPSIS method: X4 > X1 > X2 > X3.
Overall, both calculation methods yielded the same conclusion regarding the optimal solution. However, there were slight differences in the ranking of domain importance for subsequent analysis, validating the basic feasibility of the design decision-making method proposed in this investigation. In terms of the difficulty of decision-making operations, both methods require two rounds of quantitative evaluation, making the difficulty roughly equivalent. Comparatively, the entropy weight-TOPSIS method, which completely relies on information entropy within data, is more susceptible to outliers, giving rise to substantial weighting bias [36]. The normalization of the individual indicator scores from the matrix G resulted in visualized expert evaluation weights, which were subjected to visualization comparisons with the weighting results from the entropy weight-TOPSIS method, as well as the SEM and AHP methods proposed in this paper, as displayed in Figure 4.
As depicted in Figure 5, it was observed that the use of entropy weighting as an objective weighting method culminated in considerable disparities in certain parameters, like X11 and X31, compared to the original expert opinions. This denoted that when experts provided scores for specific indicators and there was disagreement, an incorrect and disproportionately high weight was assigned. On the contrary, the evaluation method proposed in this paper, PFA-SEM, when faced with multi-factor and multi-level decision-making problems, followed the process of first verifying the significance of indicators and then proceeding with comprehensive subjective and objective weighting, reflecting actual needs in a more scientific way.
Figure 5.
Comparison of multiple weighting methods for secondary indicators.
3.5. Optimization Strategies for Machine Tool Industrial Styling
By combining the abovementioned methods, industrial styling improvements were made to the vertical quenching machine tool (Heatking Induction Technology Co., Ltd., Shiyan, China). In the design practice, careful consideration was given to the original machine tool’s functional requirements, ensuring smooth loading and unloading and quenching processes. For each of the four domains, the top two rankings were selected as the primary focus for design direction. In each of the four domains, the top two rankings were chosen as the primary areas of focus for the design direction. These domains are the design domain and the physical domain. The recommended design elements within these domains include industrial styling, materials and craftsmanship, combination mode, and component volume.
Therefore, priority should be given to indicators ranked by the front in the design and physical domains in terms of design improvements, with the other domains as alternative options. Firstly, modern improvements were made to industrial styling, and the sheet metal bending processing mode was adopted for cost-effectiveness, reducing filleted corners during the crafting process in industrial styling design (as displayed in Figure 6a). As for the manual opening design of the operating window, it was changed to automatic opening through a sliding rail, with the observation window area augmented (as shown in Figure 6a). The position and height of the computer numerical control (CNC) operation panel were modified to conform to the normal 120° visual range, with an additional 15° slope for easier operator interaction (as exhibited in Figure 6b). Foot pedal interaction was implemented along with the sliding rail opening for the observation window (as shown in Figure 6c), attenuating manual work. Upon re-evaluation, it was discovered that the height and interaction method of the loading and unloading window were suboptimal, and there were leakage issues. The height of the operating area was set to 105 mm, and the height of the area for observing the quenching of workpieces was elevated from 165 mm to 185 mm, with the field of view expanding from 30° to 75° (as depicted in Figure 6d).
Figure 6.
Improvement design drawing for vertical quenching machine tool industrial styling (a–d).
4. Discussion
This study integrated the PFA theory with various quantitative analysis methods to systematically investigate the decision-making process in machine tool product design, providing scientific and reasonable ways of thinking for industrial design practices. As per the research findings, the following conclusions could be drawn:
- (1)
- Introduction and validation of the PFA-SEM model
Figure 5 reveals that in traditional methods, when using entropy weighting as an objective weighting approach, errors in weight allocation may occur, particularly for certain indicators that exhibit significant discrepancies with the original expert opinions. However, the PFA-SEM evaluation method proposed in this paper demonstrates its uniqueness in handling multi-factor and multi-level decision-making problems. Compared to traditional methods, the PFA-SEM approach is more reliable. Traditional methods typically rely on expert experience, with direct modeling to determine weights, while PFA-SEM employs an a priori validation method to determine the effects of each factor before conducting weight calculations. This approach helps mitigate potential errors in weight allocation due to differences in expert opinions, thereby enhancing the accuracy and reliability of decision making.
PFA-SEM leverages the theoretical support of PFA theory for paradigm collection, aiding in the more comprehensive collection of data and information, thus providing a more reliable data foundation for the evaluation model. This method is particularly crucial when dealing with complex information from various domains in the decision-making process for machine tool product design.
Furthermore, another significant innovation of the PFA-SEM model is its combination of objective weights from SEM with subjective weights from GRA, thus taking both subjective and objective factors into account. Compared to traditional methods, PFA-SEM provides a more comprehensive and precise method for weight calculation, fully considering the relative importance of different factors. This results in more accurate and trustworthy evaluation outcomes.
Finally, compared to traditional methods that only consider information entropy, PFA-SEM is better at avoiding biases in weight allocation caused by outliers. Outliers can have adverse effects on traditional methods, while the a priori validation method used by PFA-SEM helps to eliminate potential outliers, increasing the stability of the evaluation results.
Through this comparison, we can emphasize the innovativeness of PFA-SEM in the design decision-making process and how it addresses some limitations of traditional methods, thus providing more scientific, accurate, and reliable decision support.
- (2)
- Comprehensive evaluation of machine tool design elements
Based on PFA-SEM path coefficients and a combination of subjective and objective weighting methods, the impact ranking of design elements was determined as follows: design domain > physical domain > functional domain > technological domain. This finding suggested that industrial styling and man–machine interaction are the aspects in which current machine tool products require the most optimization. In contrast to the traditional focus on functionality in machine tools, the significance of the design domain stands out, which is closely associated with the evolving demand for personalized and user-friendly products in today’s market. From a comprehensive perspective, more attention should be given to the visual appearance of machine tools, such as materials and color schemes, and product families should utilize similar design elements to enhance the brand image and recognition of machine tool products. Additionally, the physical structure of machine tools is relatively important, highlighting the need for a rational approach to physical component structuring in machine tool styling design.
In latent variables, rankings are based on the numerical values of path coefficients. The importance of the design domain in the design of quenching machine tool product families cannot be overlooked. Product exterior design represents the first layer of direct interaction with consumers, and it is crucial for shaping the brand image and enhancing the market competitiveness of products. Here, through the use of SEM and grey comprehensive evaluation, it was determined that styling factors are the most significant measurable variables, signifying that machine tool styling should possess attractiveness and aesthetics, followed by materials and techniques. Color and dimensions also have an impact on the visual appeal of machine tools. To ensure consistency in the appearance of machine tool products and maintain the brand image, companies can incorporate similar design elements, such as colors, shapes, and styles, across different models or series of machine tool products. This helps establish visual coherence and a sense of uniformity. By building a consistent visual style and image and creating a product family series, it is possible to enhance brand consistency and recognition, thereby establishing a firm footing for the company in the market.
The physical domain exhibits a relatively high numerical value (0.294), denoting its notable impact on the design of quenching machine tool product families. Within the physical domain, the assembly mode stands out as the most crucial factor. This suggests that the structural design of machine tools should consider how different components are assembled to achieve efficient functionality and performance optimization. From the perspective of grey weighted correlation degree, the physical structure also holds a substantial influence. A well-planned workspace layout can provide a comfortable operating environment, enhancing the working experience for operators and thereby improving efficiency and quality. Moreover, the optimization of the physical structure directly affects the performance and reliability of the machine tool. Through meticulous craftsmanship and the optimization of structural combination modes, product stability and reliability can be enhanced, meeting users’ demands for high-quality products.
In the functional domain, both main functions and functional requirements were found to rank prominently in GRA and SEM, with main functions ranking first and functional requirements ranking second. This finding reflected that main functions and functional requirements are the two most critical aspects of functional design. A deeper understanding of users’ functional requirements, coupled with an analysis and study of functional structures, can lead to the design of products that meet diverse processing needs. It is essential to ensure the complete realization of main functions and functional requirements before considering improvements in functional efficiency and adjustments to the functional structure. Both methods yielded highly consistent outcomes, confirming that the core of functional design revolves around main functions and functional requirements.
In the technological domain, modular configuration was rated as the most influential factor. This suggested that modularization enables machine tools to quickly adapt to various processing needs, caters to personalized customization, and makes maintenance and upgrades more convenient. Therefore, there should be a strong emphasis on modularization and standardization to achieve component interchangeability. Technical configuration and manufacturing methods were also found to be relatively significant, which implied that different technical solutions and manufacturing processes can impact the performance of a machine tool. During the design phase, it is crucial to select appropriate technical configuration solutions based on product positioning and user requirements to achieve efficient and precise processing results. The research also revealed that the impact of work area allocation is relatively minor, suggesting that workspace layouts are relatively standardized. However, well-designed workspace dimensions and layouts can enhance operational comfort. By carefully designing and implementing these elements in the technological domain, companies can heighten product quality, meet customer demands, improve brand likability, and promote enterprise development and market competitiveness.
5. Conclusions, Limitations, and Future Research
Intending to boost overall product competitiveness, this investigation developed a comprehensive methodology for the design decision making of machine tool product families. The research process adhered to a sequence of “model construction-model validation-system evaluation”. The primary innovations and conclusions are as follows:
(1) The study harnessed the PFA theory as a data collection tool, validated the model using SEM, and conducted comprehensive assessments through path load normalization and AHP subjective weighting. Ultimately, this decision-making method was applied to the practical styling design of Heatking quenching machine tools, ascertaining the scientific validity and feasibility of the proposed evaluation approach.
(2) By exploring the correlations between various weighting methods, such as AHP, entropy weighting, and SEM path coefficient normalization weights, and actual assessments, this research provided valuable insights for different application scenarios. This is conducive to obtaining more scientific and objective support for design decisions in the era of Industry 4.0, hence meeting personalized consumer demands.
This paper, starting from the perspective of design decision-making methods, compared commonly used weighting methods and established design paradigms. It integrated the PFA theory as a tool for guiding requirement collection and employed SEM, grey weighted comprehensive evaluation, and subjective weighting methods as tools for evaluating indicators. It innovatively constructed a scientific decision-making approach following the sequence of “model construction-model validation-system evaluation”. In the evaluation of weighting schemes, it creatively utilized the SEM normalization algorithm and combined it with the traditional subjective weighting method AHP. This approach fully considered expert opinions while also taking into account the extent of each indicator explaining latent variables. Furthermore, this investigation compared this decision-making method with the widely used comprehensive subjective–objective weighting method entropy weight-TOPSIS. Both methods yielded similar core design component rankings. Nevertheless, the decision-making approach proposed in this paper can better prevent the issue of sensitivity to outliers that is common with objective entropy weighting methods. Through the aforementioned steps, the theoretical validity of the design decision-making approach was thoroughly verified. Ultimately, this approach was applied to the industrial styling design practice of quenching machine tools. It leveraged expert opinions to identify multiple design improvement points, including industrial styling, CNC interfaces, and man–machine interaction, effectively assisting in design optimization and enhancing the overall competitiveness of machine tool products.
Machine tool industrial design is a complex field that requires consideration of multiple factors. The framework proposed in this study may not encompass all influencing factors, and adjustments may be necessary in practical applications to meet the specific needs of different companies and projects. Secondly, the industrial design field evolves rapidly, and the results of this study may become outdated relatively quickly. It is important to stay up to date with the latest industry trends, continually enrich and update the content of methodologies, and remain synchronized with technological developments. Furthermore, this study primarily focuses on machine tool styling, while other product categories may require additional preliminary research to obtain relevant design criteria. Subsequent research can expand the range of applicable products and enhance the universality of methodologies. Lastly, the era of Industry 4.0 presents new challenges and requirements. Future research should incorporate new technologies and features, such as intelligence, digitization, and remote capabilities, into the design decision-making system to align with the industry’s development direction.
Additionally, this paper proposed a direction for requirement collection specifically tailored to the industrial styling of machine tools. It is acknowledged that in the initial paradigm research work, the workload may be heavy when addressing evaluations for other product categories. In subsequent research endeavors, efforts should be extended to broaden the scope of investigation and develop decision-making methods with greater applicability. Moreover, in alignment with the objectives and requirements of Industry 4.0, intelligent control, remote operation, digital twin, and other related aspects should be incorporated into the decision-making domain in order to promote the development and upgrading of China’s new type of industrialization.
Author Contributions
Conceptualization, Z.Y. and X.W. (Xumin Wu); Methodology, X.W. (Xumin Wu).; Software, X.W. (Xumin Wu) and X.W. (Xintong Wen); Validation, Z.Y., X.W. (Xumin Wu) and Y.W.; Formal Analysis, X.W. (Xintong Wen) and Z.Y.; Investigation, Z.Y.; Resources, X.W. (Xintong Wen) and Z.Y.; Data Curation, Z.Y.; Writing—Original Draft Preparation, Z.Y.; Writing—Review and Editing, X.W. (Xintong Wen), and Z.Y.; Visualization, Y.W.; Supervision, X.W. (Xumin Wu); Project Administration, X.W. (Xumin Wu); Funding Acquisition, Y.W. All authors have read and agreed to the published version of the manuscript.
Funding
This research was funded by the 2 Bath of 2021 MOE of PRC Industry-University Collaborative Program, Program No. 202102055018.
Institutional Review Board Statement
Not applicable.
Informed Consent Statement
Not applicable.
Data Availability Statement
The majority of the data presented in this research article are available within the manuscript. Any additional data, if required, can be obtained by contacting the corresponding author upon request. We are committed to sharing our research data to facilitate further studies and ensure transparency in our findings.
Acknowledgments
Sincere thanks go to those institutions and individuals who were instrumental in completing this study. First of all, the authors would like to express their sincere gratitude to the Wuhan University of Technology for providing a good academic environment and necessary resources to complete this research. In addition, the authors are deeply grateful to Heatking Enterprises for their generous support and cooperation. The depth and quality of this research have been greatly enriched by the collective expertise of their technical team, the dedication of their skilled workers, and the insights provided. The authors would also like to express their special thanks to Wu Xumin in his capacity as supervisor, whose wise guidance and careful training have had a profound impact on their academic path. His expertise and encouragement were crucial in shaping the direction of this research.
Conflicts of Interest
The authors declare no conflict of interest.
References
- Gunday, G.; Ulusoy, G.; Kilic, K.; Alpkan, L. Effects of Innovation Types on Firm Performance. Int. J. Prod. Econ. 2011, 133, 662–676. [Google Scholar] [CrossRef]
- Talke, K.; Salomo, S.; Wieringa, J.E.; Lutz, A. What about design newness? Investigating the relevance of a neglected dimension of product innovativeness. J. Prod. Innov. Manag. 2009, 26, 601–615. [Google Scholar] [CrossRef]
- Woo, E.H.; White, P.; Lai, C.W. Ergonomics standards and guidelines for computer workstation design and the impact on users’ health—A review. Ergonomics 2016, 59, 464–475. [Google Scholar] [CrossRef] [PubMed]
- Jiao, R.J.; Tseng, M.M. Fundamentals of product family architecture. Integr. Manuf. Syst. 2000, 11, 469–483. [Google Scholar] [CrossRef]
- Zhu, S.S. Ontology-based product family design DNA in industrial design. Comput. Integr. Manuf. Syst. 2009, 15, 226–233. [Google Scholar]
- Kuang, J.; Jiang, P. Product platform design for a product family based on Kansei engineering. J. Eng. Des. 2009, 20, 589–607. [Google Scholar] [CrossRef]
- Pirmoradi, Z.; Wang, G.G.; Simpson, T.W. A Review of Recent Literature in Product Family Design and Platform-Based Product Development. Adv. Prod. Fam. Prod. Platf. Des. Methods Appl. 2014, 1–46. [Google Scholar]
- Kubler, S.; Robert, J.; Derigent, W.; Voisin, A.; Le Traon, Y. A state-of the-art survey & testbed of fuzzy AHP (FAHP) applications. Expert Syst. Appl. 2016, 65, 398–422. [Google Scholar]
- Zhu, Y.; Tian, D.; Yan, F. Effectiveness of entropy weight method in decision-making. Math. Probl. Eng. 2020, 2020, 3564835. [Google Scholar] [CrossRef]
- Hair, J.F.; Sarstedt, M.; Hopkins, L.; Kuppelwieser, V.G. Partial least squares structural equation modeling (PLS-SEM): An emerging tool in business research. Eur. Bus. Rev. 2014, 26, 106–121. [Google Scholar] [CrossRef]
- Nayakappa, P.A.; Gaurish, A.W.; Mahesh, G. Grey Relation Analysis Methodology and its Application. Res. Rev. Int. J. Multidiscip 2019, 4, 409–411. [Google Scholar]
- Jum’a, L.; Zimon, D.; Ikram, M.; Madzík, P. Towards a sustainability paradigm; the nexus between lean green practices, sustainability-oriented innovation and Triple Bottom Line. Int. J. Prod. Econ. 2022, 245, 108393. [Google Scholar] [CrossRef]
- Li, Y.; Zhang, Q.; Fang, X. Research on patient-centered design for post-stroke depression patients based on SEM and comprehensive evaluation. Front. Public Health 2023, 11, 1120596. [Google Scholar] [CrossRef]
- Hu, S.; Jiang, X.; Fu, K.; Zhou, M.; Luo, Y.; Qiao, Z. Research on experience design of interactive public guide system based on SEM. J. Graph. 2020, 41, 204–209. (In Chinese) [Google Scholar]
- Yu, L. Research on the method of measuring first-level indicators in academic evaluation--structural equation dimensionality reduction method. J. Inf. Resour. Manag. 2020, 10, 76–84+65. (In Chinese) [Google Scholar]
- Jiao, J.; Simpson, T.W.; Siddique, Z. Simpson and Zahed Siddique. Product family design and platform-based product development: A state-of-the-art review. J. Intell. Manuf. 2007, 18, 5–29. [Google Scholar] [CrossRef]
- Hallsteinsen, S.; Fægri, T.E.; Syrstad, M. Patterns in Product Family Architecture Design. In International Workshop on Software Product-Family Engineering; Springer: Berlin/Heidelberg, Germany, 2003; pp. 261–268. [Google Scholar]
- Sanderson, S.; Uzumeri, M. Managing product families: The case of the Sony Walkman. Res. Policy 1995, 24, 761–782. [Google Scholar] [CrossRef]
- Tovey, M. Styling and design: Intuition and analysis in industrial design☆. Des. Stud. 1997, 18, 5–31. [Google Scholar] [CrossRef]
- Yu, L.; Westland, S.; Li, Z.; Pan, Q.; Shin, M.J.; Won, S. The role of individual colour preferences in consumer purchase decisions. Color Res. Appl. 2018, 43, 258–267. [Google Scholar] [CrossRef]
- Becerra, L. CMF Design: The Fundamental Principles of Colour, Material and Finish Design; Frame Publishers: Amsterdam, The Netherlands, 2016. [Google Scholar]
- D’Ippolito, B. The importance of design for firms’ competitiveness: A review of the literature. Technovation 2014, 34, 716–730. [Google Scholar] [CrossRef]
- Kiraz, A.; Canpolat, O.; Özkurt, C.; Taşkın, H. Analysis of the factors affecting the Industry 4.0 tendency with the structural equation model and an application. Comput. Ind. Eng. 2020, 150, 106911. [Google Scholar] [CrossRef]
- Erens, F.J.; Karel, V. Architectures for product families. Comput. Ind. 1997, 33, 165–178. [Google Scholar] [CrossRef]
- Bonev, M.; Hvam, L.; Clarkson, J.; Maier, A. Formal computer-aided product family architecture design for mass customization. Comput. Ind. 2015, 74, 58–70. [Google Scholar] [CrossRef]
- Samvedi, A.; Jain, V.; Chan, F.T. An integrated approach for machine tool selection using fuzzy analytical hierarchy process and grey relational analysis. Int. J. Prod. Res. 2012, 50, 3211–3221. [Google Scholar] [CrossRef]
- Moon, H.; Park, J.; Kim, S. The importance of an innovative product design on customer behavior: Development and validation of a scale. J. Prod. Innov. Manag. 2015, 32, 224–232. [Google Scholar] [CrossRef]
- Hobday, M. Product complexity, innovation and industrial organisation. Res. Policy 1998, 26, 689–710. [Google Scholar] [CrossRef]
- Lu, X. Study on Modeling Design of CNC Machine Tool Based on Ergonomics. Appl. Mech. Mater. 2013, 274, 7–10. [Google Scholar] [CrossRef]
- Ashby, M.F.; Kara, J. Materials and Design: The Art and Science of Material Selection in Product Design; Elsevier: Amsterdam, The Netherlands, 2002. [Google Scholar]
- Demirbilek, O.; Bahar, Ş. Product design, semantics and emotional response. Ergonomics 2003, 46, 1346–1360. [Google Scholar] [CrossRef]
- Dewangan, S.; Biswas, C.K. Optimisation of machining parameters using grey relation analysis for EDM with impulse flushing. Int. J. Mechatron. Manuf. Syst. 2013, 6, 144. [Google Scholar] [CrossRef]
- Lucía, O.; Maussion, P.; Dede, E.J.; Burdío, J.M. Induction heating technology and its applications: Past developments, current technology, and future challenges. IEEE Trans. Ind. Electron. 2013, 61, 2509–2520. [Google Scholar] [CrossRef]
- Li, Y.; Han, X.; Yu, Y. Research on product design based on fuzzy Kano model and entropy weight TOPSIS. Packag. Eng. 2022, 43, 57–64. (In Chinese) [Google Scholar]
- Wang, M.; Zhao, X.; Gong, Q.; Ji, Z. Measurement of Regional Green Economy Sustainable Development Ability Based on Entropy Weight-Topsis-Coupling Coordination Degree—A Case Study in Shandong Province, China. Sustainability 2019, 11, 280. [Google Scholar] [CrossRef]
- Kim, A.-R. A Study on Competitiveness Analysis of Ports in Korea and China by Entropy Weight TOPSIS. Asian J. Shipp. Logist. 2016, 32, 187–194. [Google Scholar] [CrossRef]
Disclaimer/Publisher’s Note: The statements, opinions and data contained in all publications are solely those of the individual author(s) and contributor(s) and not of MDPI and/or the editor(s). MDPI and/or the editor(s) disclaim responsibility for any injury to people or property resulting from any ideas, methods, instructions or products referred to in the content. |
© 2023 by the authors. Licensee MDPI, Basel, Switzerland. This article is an open access article distributed under the terms and conditions of the Creative Commons Attribution (CC BY) license (https://creativecommons.org/licenses/by/4.0/).





