Oryctolagus Cuniculus Algorithm and Its Application in the Inversion Method of Asteroid Spectra Reflectance Template
Abstract
:1. Introduction
2. Oryctolagus Cuniculus Algorithm
2.1. Biological Characteristics of Oryctolagus Cuniculus
2.2. Basic Ideas and Rules
- (1)
- Social structure and cooperation: Oryctolagus cuniculi usually live together in social groups composed of multiple individuals. They have shown cooperative behaviour in building and maintaining nests, looking for grass, and protecting themselves. Through cooperation, Oryctolagus cuniculi solve problems together and achieve the group’s overall interests.
- (2)
- Message transmission and warning system: In the Oryctolagus cuniculus community, individuals communicate through voice, posture, and tail swing. When an Oryctolagus cuniculus detects a potential danger or threat, it sends out a specific alarm signal. Other members receive this message and take corresponding actions to start fleeing into the cave to protect the entire population.
- (3)
- Learning and experience transfer: Oryctolagus cuniculi have certain learning abilities and can gain experience by observing the behaviour of other members. For example, an Oryctolagus cuniculus can learn which grasses are safe and which are toxic and then pass the information on to other members. This kind of learning and experience transfer helps the entire population better adapt to the environment and make wiser decisions.
- (4)
- Defence and a rational division of labour: The Oryctolagus cuniculus community shows a high degree of cooperation and a sensible division of labour for the defence of territory and resources. Different individuals play different roles according to their own characteristics and abilities. For example, some Oryctolagus cuniculi are responsible for looking for grass, while others are responsible for looking for safe zones. This division of labour helps to improve the safety and efficiency of the entire population.
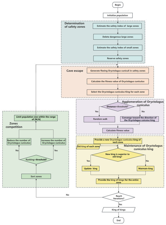
- (1)
- In the determination of the mechanism for safety zones, we evaluate the safety index of each zone based on the terrain. Zones with complex terrain and caves are considered safe, whereas open and unobstructed zones are considered unsafe. The survival probability of the Oryctolagus cuniculus is higher in the safety zones.
- (2)
- In the mechanism of the cave escape, Oryctolagus cuniculi seek refuge in zones with caves to avoid being preyed upon. The safest hiding spot in each zone is the deepest cave with rich grass, where the probability of being killed by predators is the lowest. We call the Oryctolagus cuniculus who occupies the safest position the king of the Oryctolagus cuniculus.
- (3)
- In the mechanism of the agglomeration of Oryctolagus cuniculi, apart from the Oryctolagus cuniculi king, there are two options: running towards the direction of the Oryctolagus cuniculus king or exploring other directions within the zone. We need to specify the directions of two choices, so we set a threshold. When the distance between an Oryctolagus cuniculus and the king is less than the threshold, the Oryctolagus cuniculus instinctively moves closer to the king. When the distance exceeds the threshold, the Oryctolagus cuniculi wander within the zone in search of a safety spot.
- (4)
- In the mechanism of the maintenance of the Oryctolagus cuniculus king, we consider that other Oryctolagus cuniculi may find a safer spot than the Oryctolagus cuniculus king’s spot, or that the new king generated after each iteration may have a higher safety index than the old king’s spot. So, in the maintenance of the Oryctolagus cuniculus king mechanism, we continuously compare to ensure that the position of the king is always the spot we know has the highest safety index.
- (5)
- In the maintenance of zone competition, we stipulate that if a zone performs well, it attracts more Oryctolagus cuniculi and the Oryctolagus cuniculi breed, leading to an increase in the number of Oryctolagus cuniculi in the zone. On the contrary, if a zone performs poorly, the Oryctolagus cuniculi in the zone may be preyed upon by predators or flee to other zones, resulting in a decrease in the number of Oryctolagus cuniculi in the zone. However, each zone has a maximum and minimum population capacity, and once the population capacity of the zone reaches a certain threshold, it no longer changes.
2.3. Algorithm Flow
3. Inversion Method of Asteroid Spectra Reflectance Template
- (1)
- Referential velocity difference
- (2)
- EMD
- (3)
- Selection of the IMFs
- (4)
- Construction of the reflectance template
- (5)
- Construction of the virtual asteroid spectra
- (6)
- Estimation of the velocity difference by the Taylor method
- (7)
- Estimation value of the fitness
4. Experimental Results and Analysis
- (1)
- We manually select the most suitable reflection template to provide the initial population for the swarm intelligence algorithms.
- (2)
- We use OCA applied in the inversion method of the asteroid spectra reflectance template.
- (3)
- We investigate the zone competition mechanisms using OCA.
- (4)
- We compare OCA with OCA, GA, SSA, and ARO.
- (5)
- We extend the application of OCA for the 0-1 knapsack problem and compare it with GA, PSO, SSA, ARO, and OCA.
4.1. Experimental Conditions
- The number of digits in the zone number (u): This parameter represents the zone number. We use the first eight bits of binary encoding to divide large and small zones and distinguish different zones.
- The number of digits in the location number (o): This parameter represents the location number. We use the last 10 bits of binary encoding to determine the specific location of the Oryctolagus cuniculus in the zone. This can easily change the individual’s position.
- The number of safety zones (n): We set the number of 20 safety zones. This number can avoid the traps of the algorithm with regard to computation and local optima.
- The initial population in a zone (Q): We set the initial population of each zone to 35 Oryctolagus cuniculi to ensure the ability and diversity to explore the solution space.
- The maximum number of the population that can be accommodated in a zone (ρ): The maximum population in the zone is set to 70 Oryctolagus cuniculi. We set the maximum population size in the zone to avoid excessive consumption of computing resources.
- The minimum number of the population that can be accommodated in a zone (δ): The minimum population in the zone is set to five Oryctolagus cuniculi to ensure the algorithm’s exploration of the zone.
- The number of increased Oryctolagus cuniculi per zone (φ): If the zone performs well, it increases by seven Oryctolagus cuniculi in the next iteration, and it reaches its maximum capacity after increasing by five times.
- The number of reduced Oryctolagus cuniculi per zone (η): If the zone performs badly, it reduces by five Oryctolagus cuniculi in the next iteration, and it reaches its minimum capacity after being reduced by six times.
- The probability of Oryctolagus cuniculi escaping (ps): In the initial search phase, the Oryctolagus cuniculus runs randomly, and the escape probability is set to 0.5.
- The proportion of the fitness value in the king competition (β1) and the proportion of the distance between two Oryctolagus cuniculi in the king competition (β2): A weight of 0.6 indicates the importance of the fitness value in competition, while a weight of 0.4 indicates the importance of the distance in competition, which is a relatively high β value, meaning that the value has a greater impact on competition.
- The threshold for determining direction (τ): We set the threshold for determining the direction to four, which is used to control the running direction of the Oryctolagus cuniculi and plan the different running directions of the Oryctolagus cuniculi, making the algorithm more efficient.
- The probability of changing towards the king (pk): Each bit in the location information has a 0.8 probability of becoming the same as the king, and a certain probability of changing to the king indicates running towards the king.
- The probability of moving in other directions (pd): We set the probability to 0.5 because the Oryctolagus cuniculi need to randomly explore other places.
4.2. Manual Selection for Spectra Reflectance Template
4.3. Zone Competition
4.4. Comparisons between OCA and GA, SSA, ARO
4.5. 0-1 Knapsack Problem
5. Conclusions
Author Contributions
Funding
Institutional Review Board Statement
Informed Consent Statement
Data Availability Statement
Conflicts of Interest
References
- Wang, L.; Cao, Q.; Zhang, Z.; Mirjalili, S.; Zhao, W. Artificial rabbits optimization: A new bio-inspired meta-heuristic algorithm for solving engineering optimization problems. Eng. Appl. Artif. Intell. 2022, 114, 105082. [Google Scholar] [CrossRef]
- Holland, J.H. Adaptation in Natural and Artificial Systems: An Introductory Analysis with Applications to Biology, Control, and Artificial Intelligence, 3rd ed.; University of Michigan Press: Ann Arbor, MI, USA, 1975; pp. 27–67. [Google Scholar]
- Storn, R.; Price, K. Differential Evolution—A Simple and Efficient Heuristic for Global Optimization over Continuous Spaces. J. Glob. Optim. 1995, 11, 341–359. [Google Scholar] [CrossRef]
- Bäck, T. Evolution strategies: An alternative evolutionary algorithm. In Lecture Notes in Computer Science, Proceedings of the European Conference on Artificial Evolution, Brest, France, 4–6 September 1995; Alliot, J.-M., Lutton, E., Ronald, E., Schoenauer, M., Snyers, D., Eds.; Springer: Berlin/Heidelberg, Germany, 1996. [Google Scholar]
- Mirjalili, S.; Mirjalili, S.M.; Lewis, A. Queen bee evolution for numerical function optimization. Appl. Soft Comput. 2015, 30, 1–13. [Google Scholar]
- Kennedy, J.; Eberhart, R. Particle swarm optimization. In Proceedings of the ICNN’95-International Conference on Neural Networks, Perth, WA, Australia, 27 November 1995. [Google Scholar]
- Yang, X.S. Firefly Algorithms for Multimodal Optimization. In Stochastic Algorithms: Foundations and Applications. SAGA 2009, Proceedings of the 5th International Symposium on Stochastic Algorithms, Sapporo, Japan, 26–28 October 2009; Watanabe, O., Zeugmann, T., Eds.; Springer: Berlin/Heidelberg, Germany, 2009. [Google Scholar]
- Mirjalili, S.; Lewis, A. The whale optimization algorithm. Adv. Eng. Softw. 2016, 95, 51–67. [Google Scholar] [CrossRef]
- Wang, X. Artificial fish swarm algorithm: A new optimization technique. Appl. Math. Comput. 2004, 148, 649–664. [Google Scholar]
- Karaboga, D. An Idea Based on Honey Bee Swarm for Numerical Optimization. Inf. Sci. 2006, 176, 937–961. [Google Scholar]
- Peng, J.; Li, X.; Liu, B. A New Optimization Algorithm Inspired by the Cuckoo Behavior. Neural Process. Lett. 2016, 44, 487–502. [Google Scholar]
- Mellal, M.A. Virus colony search: A new bio-inspired optimization algorithm. Neural Comput. Appl. 2014, 24, 1847–1864. [Google Scholar]
- Mirjalili, S. The Harris hawk optimization algorithm. Neural Comput. Appl. 2019, 31, 6751–6773. [Google Scholar]
- Chen, J.; Wang, Y.; Zhang, S.; Li, X. Artificial rabbit optimization algorithm: A new metaheuristic algorithm. Soft Comput. 2019, 23, 5433–5449. [Google Scholar]
- Kirkpatrick, S.; Gelatt, C.D., Jr.; Vecchi, M.P. Optimization by simulated annealing. Science 1983, 220, 671–680. [Google Scholar] [CrossRef] [PubMed]
- Esmaili, P.; Mohanna, S. A novel heuristic optimization method: Gravitational search algorithm. In Proceedings of the International Conference on Machine Learning and Cybernetics, Kunming, China, 12 July 2008. [Google Scholar]
- Liu, K.M.; Lam, J.; Wu, Z.F.; Wu, X.Y. A novel optimization method: Artificial chemical reaction optimization. Nat. Comput. 2005, 8, 275–278. [Google Scholar]
- Li, B.C.; He, K.; Hu, Q.N. Water cycle algorithm: A novel metaheuristic optimization method for solving constrained optimization problems. J. Hydrol. 2014, 513, 355–366. [Google Scholar]
- Chen, H.; Long, H.; Fang, H. An Optimization Method Based on Particle Collisions. Control Decis. 2009, 24, 1452–1456. [Google Scholar]
- Yang, X.S.; Gandomi, A.H.; Karamanoglu, M. Galaxy-based search algorithm for global optimization. Appl. Soft Comput. 2016, 40, 249–259. [Google Scholar]
- Shojafar, M.; Gandomi, A.H.; Cordeschi, N.; Abawajy, J. Henry gas solubility-based optimization algorithm for task scheduling in cloud computing. Neural Comput. Appl. 2016, 27, 2051–2064. [Google Scholar]
- Mirjalili, S. Charged system search for solving non-convex optimization problems. Eng. Softw. 2015, 83, 49–59. [Google Scholar]
- Rao, R.V.; Savsani, V.J.; Vakharia, D.P. Teaching-Learning-Based Optimization: An Optimization Method for Continuous Non-Linear Large Scale Problems. Int. J. Comput. Sci. Issues 2011, 8, 63–69. [Google Scholar] [CrossRef]
- Yang, X.S.; Deb, S.; Fong, S.J. Social and cultural algorithm for global optimization. J. Comput. Theor. Nanosci. 2013, 10, 877–886. [Google Scholar]
- Yang, X.S.; Deb, S.; Wang, X.S. Focus group optimization: A nature-inspired optimization algorithm for global optimization. Inf. Sci. 2016, 345, 340–354. [Google Scholar]
- Mirjalili, S. Poverty and richness-based evolutionary algorithm: A novel approach for global optimization. Neural Comput. Appl. 2015, 27, 495–513. [Google Scholar] [CrossRef]
- Yang, X.S.; Liu, D.; Jia, S. League championship algorithm: A new algorithm for numerical function optimization. Soft Comput. 2017, 21, 6969–6983. [Google Scholar]
- Mirjalili, S.; Mirjalili, S.M.; Lewis, A. Student psychological-based optimization: A novel learning algorithm. Neural Comput. Appl. 2017, 28, 4141–4159. [Google Scholar]
- Yang, X.S.; Karamanoglu, M.; He, X. Tug of war optimization: A new method for global optimization. Soft Comput. 2017, 21, 5227–5241. [Google Scholar]
- Mirjalili, S. Human mental search algorithm: A new optimization algorithm inspired by human cognition. Adv. Eng. Softw. 2016, 102, 58–69. [Google Scholar]
- Mirjalili, S.; Mirjalili, S.M.; Hatamlou, A. Stochastic paint optimizer: A novel optimization algorithm. Appl. Soft Comput. 2017, 56, 460–473. [Google Scholar]
- Yang, X.S.; Gandomi, A.H.; Karamanoglu, M. Supply-demand optimization: A new nature-inspired optimization algorithm. IEEE Trans. Cybern. 2018, 49, 2377–2389. [Google Scholar]
- Mirjalili, S. Imperialist competitive algorithm: An algorithm for optimization inspired by imperialistic competition. Inf. Sci. 2016, 341, 19–33. [Google Scholar]
- Yang, X.S.; Gandomi, A.H.; Talatahari, S.; Deb, S. Soccer league competition algorithm: A novel nature-inspired optimization algorithm. Soft Comput. 2018, 22, 741–763. [Google Scholar]
- Elaziz, M.A.; El-Samie, F.E.A. Sparrow search algorithm: A novel swarm intelligence optimization technique. Neural Comput. Appl. 2016, 27, 1771–1785. [Google Scholar]
- Wang, Y.D.; Zheng, W.; Zhang, S. Review of X-ray pulsar spacecraft autonomous navigation. arXiv 2023, arXiv:2304.04154. [Google Scholar] [CrossRef]
- Wang, Y.D.; Zhang, S.N.; Ge, M.Y. Fast on-orbit pulse phase estimation of X-ray Crab pulsar for XNAV flight experiments. IEEE Trans. Aerosp. Electron. Syst. 2023, 59, 3395–3404. [Google Scholar] [CrossRef]
- Liu, J.; Wang, Y.D.; Ning, X.L.; Hu, J.T. Two-dimensional Doppler velocimetry approach using a single X-ray pulsar for Jupiter exploration. Acta Astronaut. 2023, 213, 373–384. [Google Scholar] [CrossRef]
- Liu, J.; Fang, J.C.; Yang, Z.H.; Kang, Z.W.; Wu, J. X-ray pulsar/Doppler difference integrated navigation for deep space exploration with unstable solar spectra. Aerosp. Sci. Technol. 2015, 41, 144–150. [Google Scholar] [CrossRef]
- Liu, J.; Wang, T.; Ning, X.L.; Kang, Z.W. Modelling and analysis of celestial Doppler difference velocimetry navigation considering solar characteristics. IET Radar Sonar Navig. 2020, 14, 1897–1904. [Google Scholar] [CrossRef]
- Liu, J.; Li, Y.Y.; Ning, X.L.; Chen, X.; Kang, Z.W. Modeling and analysis of solar Doppler difference bias with arbitrary rotation axis. Chin. J. Aeronaut. 2020, 33, 3331–3343. [Google Scholar] [CrossRef]
- Liu, J.; Ning, X.L.; Ma, X.; Fang, J.C. Geometry error analysis in solar Doppler difference navigation for the capture phase. IEEE Trans. Aerosp. Electron. Syst. 2019, 55, 2556–2567. [Google Scholar] [CrossRef]
- Llobat, L.; Marín-García, P.J. Application of protein nutrition in natural ecosystem management for European rabbit (Oryctolagus cuniculus) conservation. Biodivers. Conserv. 2022, 31, 1435–1444. [Google Scholar] [CrossRef]
- Zhang, J.; Liu, J.; Ma, X.; Kang, Z.W.; Wang, Z.N. Real-time and highly accurate solar spectrum velocimetry using the mirror NDFT-CS for Doppler navigation. J. Aerosp. Eng. 2021, 34, 04021091. [Google Scholar] [CrossRef]






| Object | Category | Year | Month | Day | Hour | Minute | Second |
|---|---|---|---|---|---|---|---|
| solar | All | 2018 | 4 | 8 | 21 | 07 | 12.96 |
| Ceres | Training set | 2015 | 8 | 27 | 3 | 22 | 9.55 |
| Ceres | 2015 | 8 | 27 | 4 | 09 | 20.54 | |
| Ceres | 2015 | 8 | 27 | 5 | 12 | 13.55 | |
| Ceres | 2015 | 8 | 27 | 6 | 02 | 28.44 | |
| Ceres | 2015 | 8 | 27 | 6 | 49 | 1.70 | |
| Ceres | Testing set | 2015 | 8 | 27 | 2 | 51 | 7.88 |
| Ceres | 2015 | 8 | 27 | 3 | 06 | 38.55 | |
| Ceres | 2015 | 8 | 27 | 3 | 37 | 40.56 | |
| Ceres | 2015 | 8 | 27 | 3 | 53 | 50.08 | |
| Ceres | 2015 | 8 | 27 | 4 | 24 | 51.55 | |
| Ceres | 2015 | 8 | 27 | 4 | 40 | 22.53 | |
| Ceres | 2015 | 8 | 27 | 4 | 56 | 42.60 | |
| Ceres | 2015 | 8 | 27 | 5 | 27 | 44.55 | |
| Ceres | 2015 | 8 | 27 | 5 | 43 | 16.54 |
| Object | Variable | Value |
|---|---|---|
| Spectra | Wavelength range/nm | [378.223, 525.678] |
| Resolution/nm | 0.001 | |
| Sampling points | 147,456 | |
| OCA | The number of digits in the zone number (u) | 8 |
| The number of digits in the location number(o) | 10 | |
| The number of safety zones (n) | 20 | |
| The initial population in a zone (Q) | 35 | |
| The probability of Oryctolagus cuniculi escaping (ps) | 0.5 | |
| The number of increased Oryctolagus cuniculi per zone (φ) | 7 | |
| The number of decreased Oryctolagus cuniculi per zone (η) | 5 | |
| The threshold for determining direction (τ) | 4 | |
| The probability of changing towards the king (pk) | 0.8 | |
| The probability of moving in other directions (pd) | 0.5 | |
| The proportion of fitness value in the king competition (β1) | 0.6 | |
| The proportion of the distance between two Oryctolagus cuniculi in the king competition (β2) | 0.4 | |
| The maximum number of population that can be accommodated in a zone (ρ) | 70 | |
| The minimum number of population that can be accommodated in a zone (δ) | 5 |
| Ceres k1 | 1 | 2 | 3 | 4 | 5 | 6 | 7 | 8 | 9 | |
|---|---|---|---|---|---|---|---|---|---|---|
| Solar k2 | ||||||||||
| 1 | 855.2 | 3313 | 561.9 | 502.6 | 490.4 | 486.4 | 478.7 | 480.6 | 478.8 | |
| 2 | 2406 | 3313 | 1834 | 779.1 | 757.2 | 749.1 | 739.5 | 740.1 | 738.1 | |
| 3 | 1527 | 3313 | 1004 | 929.1 | 918.4 | 919.8 | 916.4 | 917.2 | 916.6 | |
| 4 | 477.6 | 5776 | 331.3 | 301.5 | 298.9 | 303.2 | 303.0 | 304.2 | 304.6 | |
| 5 | 104.1 | 5776 | 63.57 | 42.63 | 40.53 | 44.19 | 44.01 | 44.31 | 44.61 | |
| 6 | 50.79 | 2396 | 24.63 | 3.45 | 1.96 | 4.77 | 4.77 | 5.07 | 5.25 | |
| 7 | 46.17 | 1813 | 22.11 | 1.24 | 2.25 | 2.13 | 2.02 | 2.43 | 2.67 | |
| 8 | 45.39 | 1747 | 21.87 | 1.3 | 2.55 | 2.07 | 1.96 | 2.31 | 2.55 | |
| 9 | 45.63 | 1740 | 21.93 | 1.24 | 2.67 | 2.01 | 2.02 | 2.31 | 2.61 | |
| No. | 1 | 2 | 3 | 4 | 5 | 6 | 7 | 8 | 9 |
| Weight (kg) | 11 | 23 | 19 | 31 | 12 | 26 | 22 | 18 | 4 |
| Value | 19 | 29 | 25 | 32 | 29 | 40 | 39 | 27 | 32 |
| No. | 10 | 11 | 12 | 13 | 14 | 15 | 16 | 17 | 18 |
| Weight (kg) | 7 | 28 | 17 | 29 | 12 | 11 | 24 | 10 | 24 |
| Value | 34 | 39 | 28 | 24 | 25 | 25 | 43 | 29 | 31 |
| Algorithm | Mean | Standard Deviation | Max | Min | Proportion of Maximum Value |
|---|---|---|---|---|---|
| GA | 320.74 | 10.4721 | 320 | 274 | ---- |
| PSO | 313.8857 | 9.3424 | 328 | 296 | ---- |
| SSA | 309.3714 | 5.7348 | 321 | 279 | ---- |
| ARO | 325.0571 | 5.6825 | 330 | 309 | 40.00% |
| OCA | 326.7429 | 4.6040 | 330 | 319 | 65.71% |
Disclaimer/Publisher’s Note: The statements, opinions and data contained in all publications are solely those of the individual author(s) and contributor(s) and not of MDPI and/or the editor(s). MDPI and/or the editor(s) disclaim responsibility for any injury to people or property resulting from any ideas, methods, instructions or products referred to in the content. |
© 2023 by the authors. Licensee MDPI, Basel, Switzerland. This article is an open access article distributed under the terms and conditions of the Creative Commons Attribution (CC BY) license (https://creativecommons.org/licenses/by/4.0/).
Share and Cite
Jin, D.; Liu, J.; Kang, Z.; Ma, X.; Zhang, Z. Oryctolagus Cuniculus Algorithm and Its Application in the Inversion Method of Asteroid Spectra Reflectance Template. Appl. Sci. 2023, 13, 11188. https://doi.org/10.3390/app132011188
Jin D, Liu J, Kang Z, Ma X, Zhang Z. Oryctolagus Cuniculus Algorithm and Its Application in the Inversion Method of Asteroid Spectra Reflectance Template. Applied Sciences. 2023; 13(20):11188. https://doi.org/10.3390/app132011188
Chicago/Turabian StyleJin, Dian, Jin Liu, Zhiwei Kang, Xin Ma, and Zijun Zhang. 2023. "Oryctolagus Cuniculus Algorithm and Its Application in the Inversion Method of Asteroid Spectra Reflectance Template" Applied Sciences 13, no. 20: 11188. https://doi.org/10.3390/app132011188
APA StyleJin, D., Liu, J., Kang, Z., Ma, X., & Zhang, Z. (2023). Oryctolagus Cuniculus Algorithm and Its Application in the Inversion Method of Asteroid Spectra Reflectance Template. Applied Sciences, 13(20), 11188. https://doi.org/10.3390/app132011188
