Piling Data-Driven Framework for Optimized Pile Structures Based on Minimizing the Expected Total Cost
Abstract
1. Introduction

2. Proposed Method
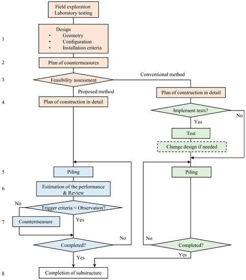
2.1. Proposed Idea of Observational Construction
2.2. Flow of the Method
- Design the preliminary structures based on the investigation.
- Plan candidates of applicable countermeasures from the site conditions, considering the approximate cost.
- Decide if the proposed method is applied based on the expected total cost.
- Plan constructions in detail.
- Build while obtaining piling data.
- Re-estimate the performance and update and review the reliability.
- Take countermeasures if the observed value is less than the trigger criteria.
- Complete the substructure construction if no piles remain.
2.3. Estimation of Pile Bearing Capacity
2.4. Type of Countermeasures
3. Evaluation with Expected Total Costs
3.1. Probability Analysis
3.1.1. Decision to Implement Countermeasures
3.1.2. Probability of Failure
3.2. Cost Analysis
3.2.1. Relationship between Building Cost and Initial SF
3.2.2. Target Reliability Index Based on the Minimum Expected Total Cost
3.2.3. Ratio of Countermeasure Cost to Building Cost
3.2.4. Expected Total Cost
4. Parametric Studies
4.1. Influence of the Parameter Related to Project Condition on the Applicability
4.2. Influence of the Technique Parameter on the Applicability of the Proposed Method
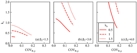
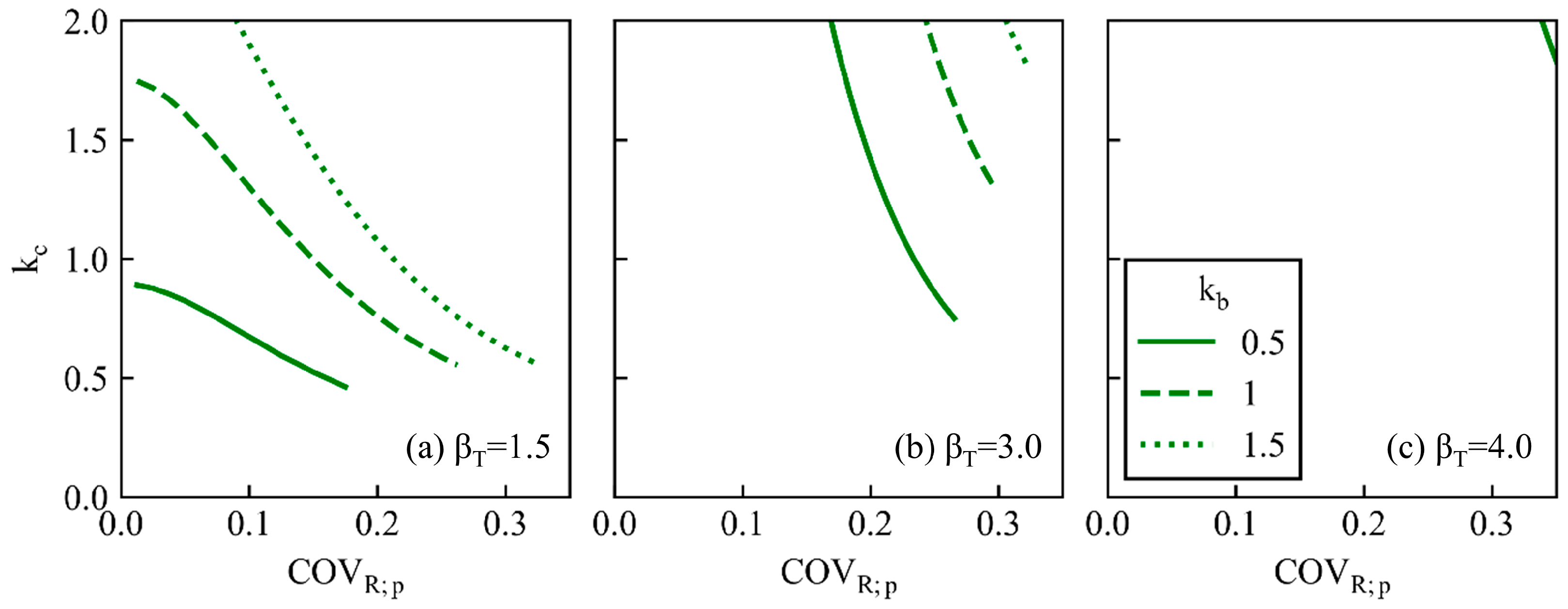
4.3. Influence of βT on the Applicability of the Proposed Method
4.4. Influence of COVQ and COVR;c on the Applicability
5. Discussions
5.1. Advantages of the Method Proposed
- (A)
- Parameters of the technique
- Low cost of countermeasure (kc), which was the same as Condition (2)
- Low uncertainty of estimation of the proposed method (COVR;p), which was the same as Condition (3)
- (B)
- Parameters of the conventional method
- High uncertainty of estimation of the conventional method (COVR;c), which was the same as Condition (1)
- (C)
- Conditions of the project
- High failure cost (kf)
- Where the structure requires high reliability (βT)
- When the building cost tends to increase with an increase in the SF (kb)
- Low uncertainty of loads (COVQ)
- Small scale of the projects
5.2. Limitations of the Method Proposed
5.3. Comparison with Other Alternatives for Maintaining the Reliability of Geotechnical Structures
6. Conclusions
- The expected total cost is a function of three vectors: ones for cost parameters, ones for uncertainties, and inputs such as the initial safety factor.
- The expected total cost of the proposed method is a downward convex function of the safety factor and has a minimum value similar to that of the conventional method. The proposed method is a robust design, as the expected total cost does not become extremely large compared to the conventional methods, even when the initial SF is low.
- The proposed method can reduce the expected total cost on the following conditions: low cost of countermeasure (kc); low uncertainty of estimation of the proposed method (COVR;p); high uncertainty of estimation of the conventional method (COVR;c); high failure cost (kf); when building costs tend to increase for the increasing safety factor (kb); where the structure requires high reliability (βT); low uncertainty of loads (COVQ), such as when the dead load is dominant; and the small scale of the projects.
- Makers of piling techniques can reduce two parameters to expand the applicability of the proposed method: the cost of the countermeasure and the uncertainty of the re-estimation. Reducing the uncertainty in estimating the bearing capacity using piling data (COVR;p) has priority over reducing the countermeasure cost (kc) for the ultimate limit state. Conversely, when high reliability is not required, it is important to reduce both.
- The limitations of the proposed method include challenges similar to agile development, such as the difficulty in predicting construction timelines and the need for experienced teams. Comparatively, the method increases project management flexibility and the value of the piling data, but requires further discussions of the management methods and adequate cases depending on the project size and requirements under the current regulations.
Author Contributions
Funding
Institutional Review Board Statement
Informed Consent Statement
Data Availability Statement
Conflicts of Interest
Nomenclature
| Cb | building cost |
| Cb;T | Cb to obtain more than target probability of failure by conventional method |
| Cc | cost of countermeasure |
| Cf | cost of failure |
| ECtot | expected total cost |
| fln | lognormal probability function |
| Fln | cumulative lognormal probability function |
| kc | parameter of countermeasure cost |
| kf | parameter of failure cost |
| kb | parameter of piling cost |
| m | median |
| Pc | probability that countermeasures will be required |
| Pf | lifetime probability of failure |
| Pf;T | target probability of failure |
| Pf;wi | conditional probability of failure with countermeasure |
| Pf;wo | conditional probability of failure without countermeasure |
| s | standard deviation of lognormal variable |
| a | parameter to indicate trigger criteria |
| β | reliability index |
| βi | initial reliability index at design stage |
| βT | target reliability index |
| βob | reliability index after evaluation with observational data |
| μ | average |
| σ2 | variance |
| COV | coefficient of variation |
| COVR;c | COV of the capacity estimation by conventional method |
| COVR;p | COV of the capacity estimation by proposed method |
| COVQ | COV of the load |
| SF | safety factor |
| OM | observational method |
| CM | countermeasure |
References
- Adriaanse, A.; Voordijk, H.; Dewulf, G. The Use of Interorganisational ICT in United States Construction Projects. Autom. Constr. 2010, 19, 73–83. [Google Scholar] [CrossRef]
- Cepa, J.J.; Pavón, R.M.; Alberti, M.G.; Ciccone, A.; Asprone, D. A Review on the Implementation of the BIM Methodology in the Operation Maintenance and Transport Infrastructure. Appl. Sci. 2023, 13, 3176. [Google Scholar] [CrossRef]
- Ching, J.; Phoon, K.-K. Modeling Multivariate, Uncertain, Sparse, and Incomplete Site Investigation Data with Spatial Variation (MUSIC-X). In Proceedings of the 7th International Symposium on Geotechnical Safety and Risk (ISGSR 2019), Taipei, Taiwan, 11–13 December 2019; pp. 334–339. [Google Scholar]
- Omar, T.; Nehdi, M.L. Data Acquisition Technologies for Construction Progress Tracking. Autom. Constr. 2016, 70, 143–155. [Google Scholar] [CrossRef]
- White, D.J.; Vennapusa, P.K.R.; Zhang, J.; Gieselman, H.; Morris, M. Implementation of Intelligent Compaction Performance Based Specifications in Minnesota; Mn/Rc 2009-14; Minnesota Department of Transportation: St. Paul, MN, USA, 2009; 337p.
- Hu, M.; Li, W.; Yan, K.; Ji, Z.; Hu, H. Modern Machine Learning Techniques for Univariate Tunnel Settlement Forecasting: A Comparative Study. Math. Probl. Eng. 2019, 2019, 7057612. [Google Scholar] [CrossRef]
- Ishihara, Y.; Haigh, S.; Bolton, M. Estimating Base Resistance and N Value in Rotary Press-In. Soils Found. 2015, 55, 788–797. [Google Scholar] [CrossRef]
- Peck, R.B. Advantages and Limitations of the Observational Method in Applied Soil Mechanics. Géotechnique 1969, 19, 171–187. [Google Scholar] [CrossRef]
- Asaoka, A. Observational Procedure of Settlement Prediction. Soils Found. 1978, 18, 87–101. [Google Scholar] [CrossRef]
- Powderham, A.J. An Overview of the Observational Method: Development in Cut and Cover and Bored Tunnelling Projects. Géotechnique 1994, 44, 619–636. [Google Scholar] [CrossRef]
- Yeow, H.C.; Nicholson, D.; Man, C.L.; Ringer, A.; Glass, P.; Black, M. Application of Observational Method at Crossrail Tottenham Court Road Station, UK. Proc. Inst. Civ. Eng. Geotech. Eng. 2014, 167, 182–193. [Google Scholar] [CrossRef]
- Powderham, A.; O’Brien, T. The Observational Method in Civil Engineering: Minimising Risk, Maximising Economy, 1st ed.; CRC Press: London, UK, 2020; ISBN 9780429344244. [Google Scholar]
- Nicholson, D.; Tse, C.; Penny, C. The Observational Method in Ground Engineering Principles and Applications (C185); CIRIA: London, UK, 1999; ISBN 978-0-86017-497-4. [Google Scholar]
- EN 1997-1; Eurocode 7: Geotechnical Design—Part 1: General Rules. European Committee for Standardization: Brussels, Belgium, 2004.
- Gaba, A.R.; Hardy, S.; Doughty, L.; Powrie, W.; Selemetas, D. Guidance on Embedded Retaining Wall Design (C760); CIRIA: London, UK, 2017; ISBN 978-0-86017-764-7. [Google Scholar]
- Olsson, L.; Stille, H. Observation Systems with Alarm Thresholds and Their Use in Designing Underground Facilities; Swedish Nuclear Fuel and Waste Management Co.: Stockholm, Sweden, 2002. [Google Scholar]
- Straub, D.; Papaioannou, I. Bayesian Updating with Structural Reliability Methods. J. Eng. Mech. 2015, 141, 04014134. [Google Scholar] [CrossRef]
- Spross, J.; Johansson, F. When Is the Observational Method in Geotechnical Engineering Favourable? Struct. Saf. 2017, 66, 17–26. [Google Scholar] [CrossRef]
- Papakonstantinou, K.G.; Andriotis, C.P.; Gao, H.; Chatzi, E.N. Quantifying the Value of Structural Monitoring for Decision Making. In Proceedings of the 13th International Conference on Applications of Statistics and Probability in Civil Engineering, ICASP 2019, Seoul, Republic of Korea, 26–30 May 2019. [Google Scholar]
- Baynes, F.J.; Parry, S.; Novotný, J. Engineering Geological Models, Projects and Geotechnical Risk. Q. J. Eng. Geol. Hydrogeol. 2020, 54, qjegh2020-080. [Google Scholar] [CrossRef]
- Van Baars, S.; Vrijling, J.K. Geotechnical Applications and Conditions of the Observational Method. Heron 2005, 50, 155–172. [Google Scholar]
- Korff, M.; Jong De, E.; Bles, T.J. SWOT Analysis Observational Method Applications. In Proceedings of the 18th International Conference on Soil Mechanics and Geotechnical Engineering: Challenges and Innovations in Geotechnics, ICSMGE 2013, Paris, France, 2–6 September 2013; Volume 3, pp. 1883–1887. [Google Scholar]
- Phoon, K.K.; Tang, C. Characterisation of Geotechnical Model Uncertainty. Georisk 2019, 13, 101–130. [Google Scholar] [CrossRef]
- Ishihara, Y.; Yasuoka, H. Utilization of Monitoring Data during Press-in Piling. In A Brief Development History of Press-In Machinery; International Press-in Association (IPA), Ed.; IPA: Tokyo, Japan, 2022; pp. 31–48. ISBN 9784909722546. [Google Scholar]
- Young, D.K.; Ho, E.W.L. The Observational Approach to Design of a Sheet-Piled Retaining Wall. Geotechnique 1994, 44, 637–654. [Google Scholar] [CrossRef]
- Iwasaki, Y.; Fukuda, M.; Watanabe, H.; Hirata, A.; Hori, Y. Construction Control for Underpinning Piles and Their Behaviour during Excavation. Geotechnique 1994, 44, 681–689. [Google Scholar] [CrossRef]
- ISO 31000:2018; Risk Management—Guidelines. International Organization for Standard (ISO): Geneva, Switzerland, 2018.
- Suzuki, N.; Kimura, Y. Summary of Case Histories of Retaining Wall Installed by Rotary Cutting Press-in Method. In Proceedings of the Second International Conference on Press-In Engineering 2021, Kochi, Japan, 19–20 June 2021; pp. 581–587. [Google Scholar]
- Oyado, M.; Ken, W.; Hidetoshi, N. Survey and Consideration on the Use of Insurance for Risk Management of Civil Structures. In Proceedings of the 74th Annual Conference of the Japan Society of Civil Engineers, Takamatsu, Japan, 3–5 September 2019; Volume 74, pp. IV_291–IV_292. (In Japanese). [Google Scholar]
- Beck, K.; Beedle, M.; Van Bennekum, A.; Cockburn, A.; Cunningham, W.; Fowler, M.; Grenning, J.; Highsmith, J.; Hunt, A.; Jeffries, R.; et al. Manifesto for Agile Software Development. Available online: http://agilemanifesto.org/ (accessed on 1 January 2022).
- Dybå, T.; Dingsøyr, T. Empirical Studies of Agile Software Development: A Systematic Review. Inf. Softw. Technol. 2008, 50, 833–859. [Google Scholar] [CrossRef]
- Yang, Z.; Jardine, R.; Guo, W.; Chow, F. A Comprehensive Database of Tests on Axially Loaded Piles Driven in Sand; Academic Press: Cambridge, MA, USA, 2015; ISBN 9780128047484. [Google Scholar]
- Nanazawa, T.; Kouno, T.; Sakashita, G.; Oshiro, K. Development of Partial Factor Design Method on Bearing Capacity of Pile Foundations for Japanese Specifications for Highway Bridges. Georisk Assess. Manag. Risk Eng. Syst. Geohazards 2019, 13, 166–175. [Google Scholar] [CrossRef]
- Tomizawa, Y.; Yoshida, I.; Otake, Y. Spatial Distribution Estimation Considering Correlation among Multiple Geotechnical Properties Using Gaussian Process Regression. Artif. Intell. Data Sci. 2021, 2, 617–625. (In Japanese) [Google Scholar] [CrossRef]
- Suzuki, N. Geotechnical Mapping Using Press-in Piling Data to Estimate Bearing Layer. In Proceedings of the 11th International Symposium on Field Monitoring in Geomechanics (ISFMG), London, UK, 4–8 September 2022. [Google Scholar]
- Ng, K.W.; Sritharan, S. A Procedure for Incorporating Setup into Load and Resistance Factor Design of Driven Piles. Acta Geotech. 2016, 11, 347–358. [Google Scholar] [CrossRef]
- Reddy, S.C.; Stuedlein, A.W. Accuracy and Reliability-Based Region-Specific Recalibration of Dynamic Pile Formulas. Georisk 2013, 7, 163–183. [Google Scholar] [CrossRef]
- Mizutani, T.; Matsumura, S. Correction of Hiley’s Equation and Its Applicability Base on Dynamic Loading Tests at Mizushima Port. J. Jpn. Soc. Civ. Eng. Ser. B3 Ocean. Eng. 2016, 72, I_396–I_401. (In Japanese) [Google Scholar] [CrossRef][Green Version]
- Galbraith, A.P.; Farrell, E.R.; Byrne, J.J. Uncertainty in Pile Resistance from Static Load Tests Database. Proc. Inst. Civ. Eng. Geotech. Eng. 2014, 167, 431–446. [Google Scholar] [CrossRef]
- Hiley, A. Rational Pile-Driving Formula and Its Application in Piling Practice Explained. Engineering 1925, 119, 721. [Google Scholar]
- Rausche, F.; Moses, F.; Goble, G.G. Soil Resistance Predictions from Pile Dynamics. J. Soil Mech. Found. Div. 1972, 98, 917–937. [Google Scholar] [CrossRef]
- Japan Road Association (JRA). Pile Foundation Design Handbook (2020 Revised Edition); JRA: Tokyo, Japan, 2020; ISBN 978-4-88950-291-6. [Google Scholar]
- Hoyt, R.M. Uplift Capacity of Helical Anchors in Soil. In Proceedings of the International Conference on Soil Mechanics and Foundation Engineering, Rio de Janiero, Brazil, 13–18 August 1989; Volume 2. [Google Scholar]
- ISO 2394:2015; General Principles on Reliability for Structures. International Organization for Standard (ISO): Geneva, Switzerland, 2015; Volume 2394, ISBN 5935522004.
- Tang, C.; Phoon, K.K. Characterization of Model Uncertainty in Predicting Axial Resistance of Piles Driven into Clay. Can. Geotech. J. 2019, 56, 1098–1118. [Google Scholar] [CrossRef]
- Tang, C.; Phoon, K.K. Model Uncertainty of Cylindrical Shear Method for Calculating the Uplift Capacity of Helical Anchors in Clay. Eng. Geol. 2016, 207, 14–23. [Google Scholar] [CrossRef]
- Ellingwood, B.; Galambos, T.V.; Macgregor, J.G.; Cornell, C.A. Development of a Probability Based Criterion for American National Standard A58: Building Code Requirements for Minimum Design Loads in Buildings and Other Structures; National Bureau of Standards: Washington, DC, USA, 1980; Volume 577.
- Rosenblueth, E.; Esteva, L. Reliability Basis for Some Mexican Codes. ACI Spec. Publ. 1972, 31, 1–42. [Google Scholar]
- Phoon, K.K.; Kulhawy, F.H. Evaluation of Geotechnical Property Variability. Can. Geotech. J. 1999, 36, 625–639. [Google Scholar] [CrossRef]
- Chou, T. Optimum Safety Indices Based on Expected Total Cost Minimization. J. Jpn. Soc. Civ. Eng. Struct. Eng. 1991, 37, 543–555. (In Japanese) [Google Scholar]
- Honjo, Y.; Otake, Y. Principles and Practices of Reliability-Based Design and Performance-Based Design: Focusing on Geotechnical Structures; Gihodo: Tokyo, Japan, 2018. [Google Scholar]
- Gilbert, R.B.; Habibi, M. Assessing the Value of Information to Design Site Investigation and Construction Quality Assurance Programs. In Risk and Reliability in Geotechnical Engineering; Kok-Kwang, P., Jianye, C., Eds.; CRC Press: Boca Raton, FL, USA, 2014; pp. 491–532. ISBN 9781482227222. [Google Scholar]
- Randolph, M.F.; Leong, E.C.; Houlsby, G.T. One-Dimensional Analysis of Soil Plugs in Pipe Piles. Géotechnique 1991, 41, 587–598. [Google Scholar] [CrossRef]
- Suzuki, N.; Ishihara, Y. Case Study on the Application of Press-in Piling Data to Design and Construction of Pile Foundations for Reducing the Expected Total Cost. In Proceedings of the International Conference on Case Histories & Soil Properties (USB), Singapore, 5–6 December 2019. No. 157. [Google Scholar]
- Suzuki, N.; Ishihara, Y.; Nagai, K. Reliability Analysis on Cantilever Retaining Walls Embedded into Stiff Ground (Part 2: Construction Management with Piling Data). In Proceedings of the Second International Conference on Press-In Engineering, Kochi, Japan, 19–20 June 2021; pp. 315–323. [Google Scholar]
- Frangopol, D.M.; Gharaibeh, E.S.; Kong, J.S.; Miyake, M. Optimal Network-Level Bridge Maintenance Planning Based on Minimum Expected Cost. Transp. Res. Rec. 2000, 2, 26–33. [Google Scholar] [CrossRef]
- Estes, A.C.; Frangopol, D.M. Minimum Expected Cost-Oriented Optimal Maintenance Planning for Deteriorating Structures: Application to Concrete Bridge Decks. Reliab. Eng. Syst. Saf. 2001, 73, 281–291. [Google Scholar] [CrossRef]
- The Overseas Coastal Area Development Institute of Japan (OCDI). Technical Standards and Commentaries for Port and Harbour Facilities in Japan; Overseas Coastal Area Development Institute of Japan: Tokyo, Japan, 2018. [Google Scholar]
- Architectural Institute of Japan (AIJ). Recommendation for Design of Buildings with Predetermined Service-Life and Conditions of Use; AIJ: Tokyo, Japan, 2013; ISBN 978-4-8189-0609-9. [Google Scholar]
- Kanda, J.; Shah, H. Engineering Role in Failure Cost Evaluation for Buildings. Struct. Saf. 1997, 19, 79–90. [Google Scholar] [CrossRef]
- Ozaki, R.; Nagao, T.; Shibasaki, R. Level-1 Reliability-Based Design of Port Facilities for the Ordinal Condition in View of Minimum Expected Total Cost Considering the Economic Loss; Technical Note No. 217; National Institute for Land and Infrastructure Management: Tsukuba City, Japan, 2005. (In Japanese) [Google Scholar]
- Dung, L.A.; Fujiwara, M.; Tsuchiya, M.; Saito, T. The Countermeasure for Press-in Method on Lengthy SPSPs and the Confirmation of the Bearing Capacity Obtained by Pile Loading Test. In Proceedings of the International Conference on Press-In Engineering First International Conference, Kochi, Japan, 19–20 September 2018; pp. 65–72. [Google Scholar]
- Mayne, P.W. In-Situ Geocharacterization of Soils in the Year 2016 and Beyond. Adv. Soil Mech. 2015, 5, 139–161. [Google Scholar]
- Jardine, R.J.; Chow, F.C. New Design Methods for Offshore Piles; MTD Publication: London, UK, 1996; ISBN 9781870553315. [Google Scholar]
- Paikowsky, G. Load and Resistance Factor Design (LRFD) for Deep Foundations; Transportation Research Board: Washington, DC, USA, 2004; Volume 507, ISBN 978-0-309-08796-4. [Google Scholar]
- Skirrow, R.; Wang, R. Cost-Benefit Analysis for Selection of Pile Tests. GeoEdmonton 2008, 8, 20–26. [Google Scholar]
- Korff, M. Case Studies and Monitoring of Deep Excavations. In Proceedings of the 9th International Symposium on Geotechnical Aspects of Underground Construction in Soft Ground (IS-SAO PAULO 2017), Sao Paulo, Brazil, 4–6 April 2018; pp. 23–31. [Google Scholar]
- Spross, J. Toward a Reliability Framework for the Observational Method. Ph.D. Thesis, Kungliga Tekniska högskolan, Stockholm, Sweden, 2016. [Google Scholar]














| Method | Measurements Required | Types of Piles | References |
|---|---|---|---|
| Dynamic Formula | Hammer energy and blow counts | Driven piles | [40] |
| CAPWAP | Stress wave measurements | Driven piles | [41] |
| Empirical Formula | Consumed energy | Vibratory driven piles | [42] |
| Torque-Correlation | Final installation torque | Helical piles | [43] |
Disclaimer/Publisher’s Note: The statements, opinions and data contained in all publications are solely those of the individual author(s) and contributor(s) and not of MDPI and/or the editor(s). MDPI and/or the editor(s) disclaim responsibility for any injury to people or property resulting from any ideas, methods, instructions or products referred to in the content. |
© 2023 by the authors. Licensee MDPI, Basel, Switzerland. This article is an open access article distributed under the terms and conditions of the Creative Commons Attribution (CC BY) license (https://creativecommons.org/licenses/by/4.0/).
Share and Cite
Suzuki, N.; Nagai, K. Piling Data-Driven Framework for Optimized Pile Structures Based on Minimizing the Expected Total Cost. Appl. Sci. 2023, 13, 10216. https://doi.org/10.3390/app131810216
Suzuki N, Nagai K. Piling Data-Driven Framework for Optimized Pile Structures Based on Minimizing the Expected Total Cost. Applied Sciences. 2023; 13(18):10216. https://doi.org/10.3390/app131810216
Chicago/Turabian StyleSuzuki, Naoki, and Kohei Nagai. 2023. "Piling Data-Driven Framework for Optimized Pile Structures Based on Minimizing the Expected Total Cost" Applied Sciences 13, no. 18: 10216. https://doi.org/10.3390/app131810216
APA StyleSuzuki, N., & Nagai, K. (2023). Piling Data-Driven Framework for Optimized Pile Structures Based on Minimizing the Expected Total Cost. Applied Sciences, 13(18), 10216. https://doi.org/10.3390/app131810216
