A Blockchain-Based Model for the Prevention of Superannuation Fraud: A Study of Australian Super Funds
Abstract
:1. Introduction
“In relation to the SG gap, effectively most of last year, as certainly many stakeholders knew, we have been progressing to develop a credible and reliable methodology to determine the SG gap. We certainly had been working through an appropriate methodology, but at this stage, as is I think on the public record, we do not feel we have a reliable one, that we have a high enough level of confidence”.[12]
2. Literature Review
2.1. Detecting Unpaid Superannuation
- Enables the ATO to direct companies who violate their SG obligations to pay correctly and complete SG education programs.
- Enables the ATO to provide impacted workers with transparent information about SG non-compliance.
- Enhances the efficiency of the ATO’s compliance and collection procedures
- Enrolls all employers into STP.
- Facilitates more frequent reporting on the part of superannuation funds.
- Simplifies the employee commencement process.
- Establishes criminal penalties for disregarding super obligations.
- Confirming their eligibility to receive superannuation.
- Identifying the amount that their company should be paying.
- Knowing the frequency, amount and to which fund the employer pays their superannuation.
- Verifying the above information by comparing it to member statements from their super fund.
- Contacting their super fund to enquire about whether the company has paid super contributions.
- Comparing the superannuation fund statements with the superannuation total amount in their myGov account.
- If, despite taking the aforementioned actions, they continue to feel that the employer is not contributing any or enough super, they can report them to the ATO.
2.2. Blockchain as a Technological Solution
- At Futurice, employees track bonus hours on the Ethereum blockchain and are compensated for those hours in the usual course of business.
- Employers pay their global workforces using Bitcoins, which can be maintained in Bitcoin or automatically converted to local fiat money in 60 countries using Bitwage’s smart contracts, which combine the original Bitcoin blockchain and the Ethereum platform.
- J.P. Morgan Chase is working on Quorum, a private/permissioned blockchain based on the official Go version of the Ethereum protocol for coordinating payments among financial institutions that is fully accessible to regulators while being completely private for participants.
- NXTh, a public blockchain platform that is accessible due to its ready-to-use templates, which enable the development of smart contracts.
- Ethereum, a platform for creating smart contracts in a blockchain.
- Sila, enables the integration of real-world payment features of banks, such as ACH, KYC, and digital payments, using application programmed interfaces (APIs).
3. Research Methodology
4. Analysis
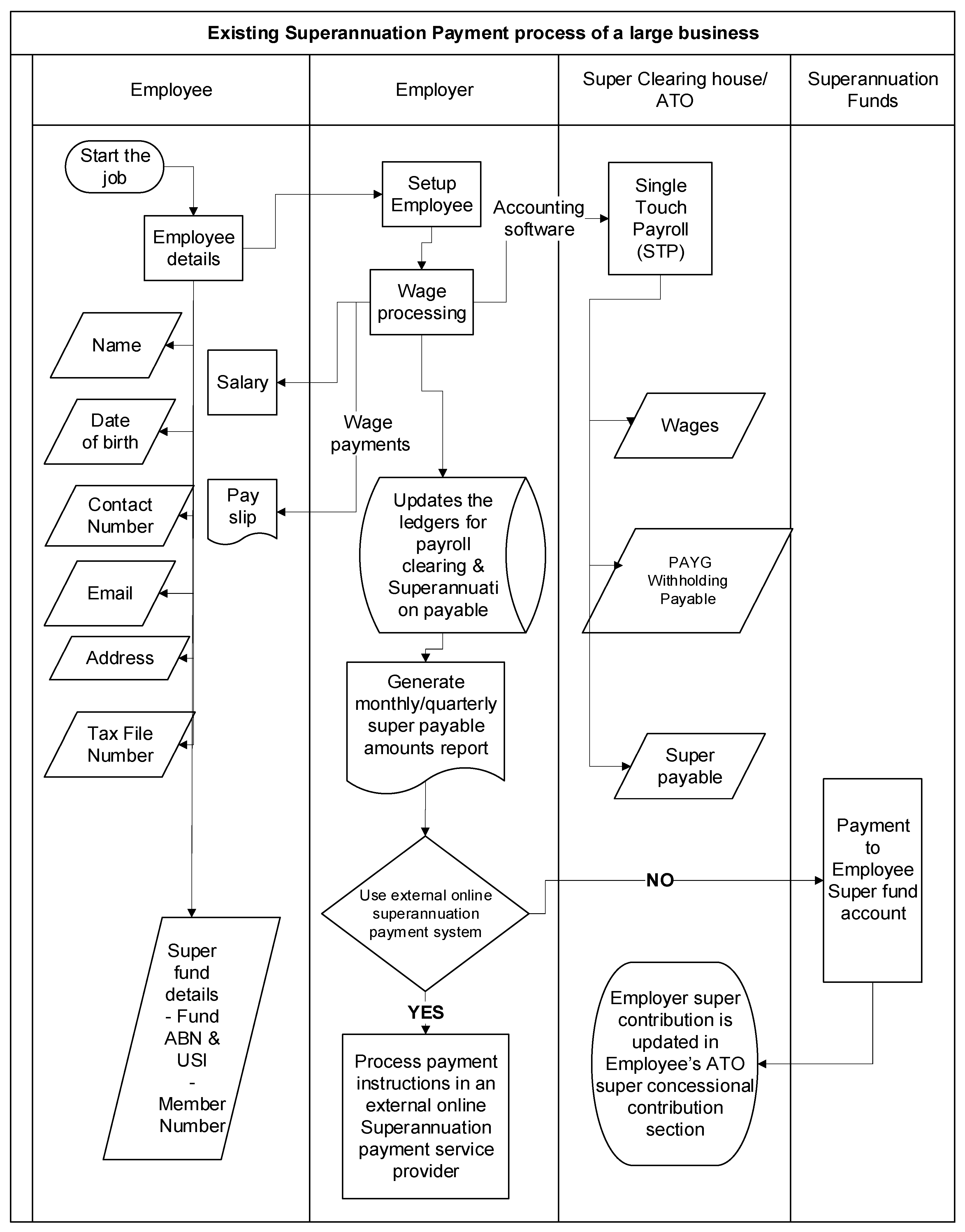
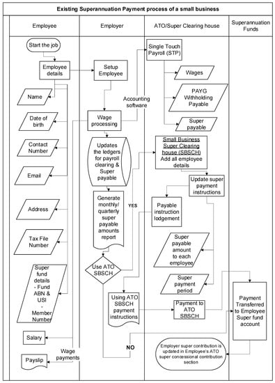
4.1. Existing Superannuation Payment Process
4.2. Gaps in the Existing Process
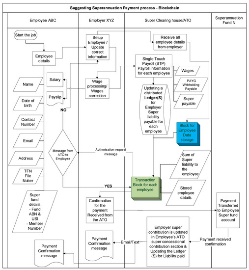
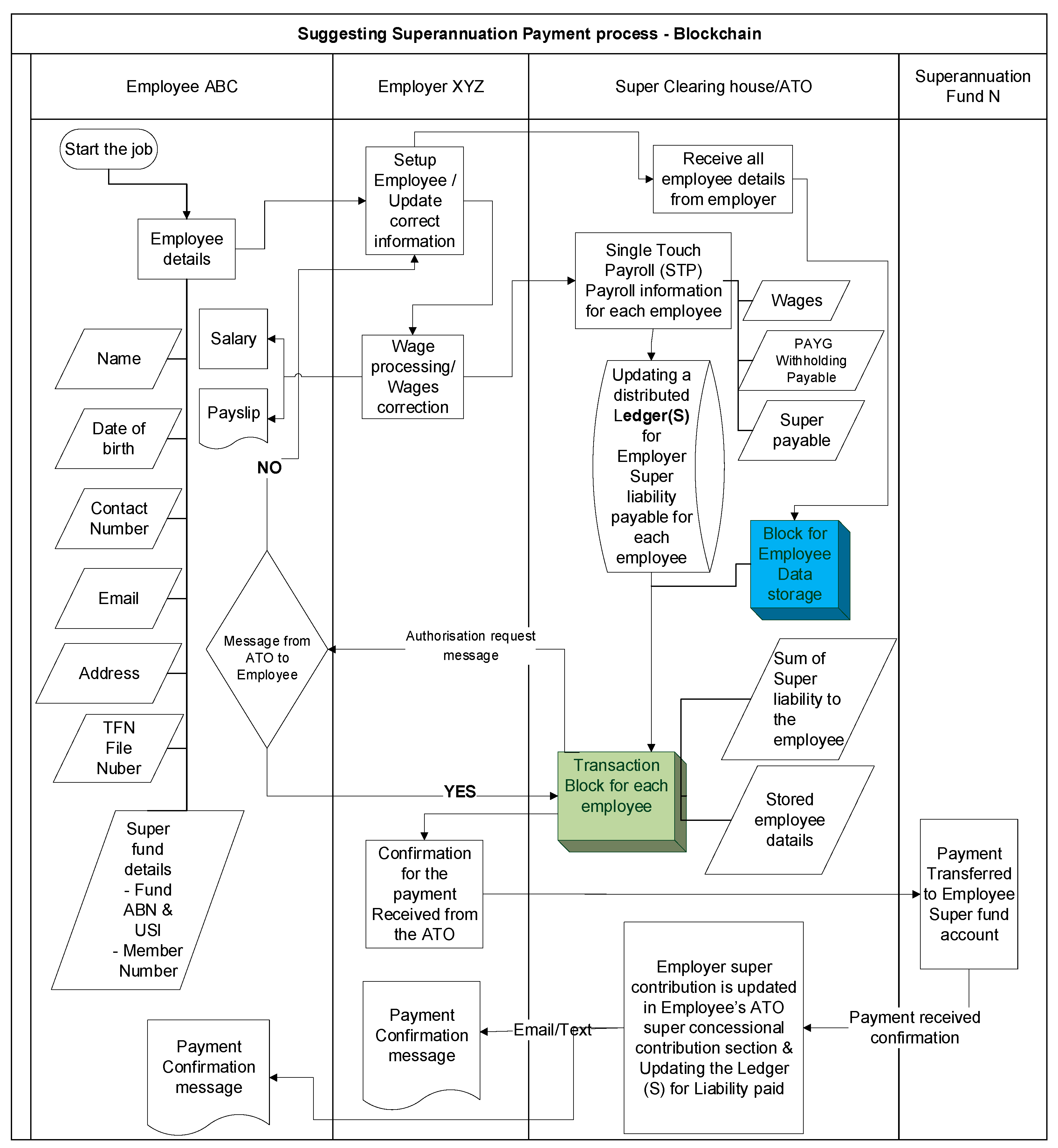
4.3. Suggested Blockchain Superannuation Payment Process Model
4.4. Implementation of the Superannuation Payment Simulation Model
5. Discussion
5.1. Smart Contracts and Endorsement Policies
5.2. Data Management
5.3. Network Design
5.4. Other Implementation Implications
5.5. Proposed Contributions to the Field of Research
6. Conclusions
Author Contributions
Funding
Institutional Review Board Statement
Informed Consent Statement
Data Availability Statement
Conflicts of Interest
References
- Australian Taxation Office. Your Superannuation Basics. Australian Government, 10 June 2022. Available online: https://www.ato.gov.au/general/other-languages/in-detail/information-in-other-languages/your-superannuation-basics/#Whatissuperannuation1 (accessed on 15 February 2023).
- Australian Securities & Investments Commission. The ASIC—APRA Relationship. 15 December 2021. Available online: https://asic.gov.au/about-asic/what-we-do/our-role/other-regulators-and-organisations/the-asic-apra-relationship/#:~:text=ASIC%20regulates%20t (accessed on 27 February 2023).
- The Treasury. Legislating the Objective of Superannuation; Australian Government: Canberra, Australia, 2023.
- Australian Prudential Regulation Authority. Quarterly Superannuation Performance Statistics Highlights March 2023; APRA: Sydney, Australia, 2023.
- Klineberg. Superannuation and economic security for older Australians: A human rights perspective. Aust. J. Hum. Rights 2020, 26, 405–427. [Google Scholar] [CrossRef]
- Industry Super Australa. Super Scandal: Unpaid Super Guarantee in 2016–2017; Industry Super Australia: Melbourne, Australia, 2019. [Google Scholar]
- Australian Taxation Office. Superannuation Guarantee. Australian Government, 2023. Available online: https://www.ato.gov.au/rates/key-superannuation-rates-and-thresholds/?page=23#Super_guarantee_percentage (accessed on 5 February 2023).
- Necmi, E.Z.; Avkiran, K. Complexity and Uncertainty regarding Superannuation Do Not Explain Key Decisions Taken by Members. Sci. Res. 2018, 8, 11. [Google Scholar]
- Australian Taxation Office. How to Pay Super, Australian Government. 26 May 2021. Available online: https://www.ato.gov.au/business/super-for-employers/paying-super-contributions/how-to-pay-super/ (accessed on 2 February 2023).
- Anderson, H. Detecting Unpaid Superannuation. Aust. Restruct. Insolv. Turnaround Assoc. J. 2017, 29, 34. [Google Scholar]
- Giardina; Pinto, D. A proposal to address the impact of fraudulent phoenix activities on unremitted superannuation guarantee contributions in Australia. J. Aust. Tax. 2014, 16, 74–107. [Google Scholar]
- Senate Economics References Committee. Superbad—Wage Theft and Non-Compliance of the Superannuation; The Senate Printing Unit, Parliament House: Canberra, Australia, 2017. [Google Scholar]
- Industry Super Australia. Unpaid Super: Getting Worse While Nothing Is Done; Industry Fund Services Ltd.: Melbourne, Australia, 2016. [Google Scholar]
- Industry Super Australia. Department of Employment and Workplace Relations. 24 October 2019. Available online: https://www.dewr.gov.au/system/files/documents/submission-file/2022-07/industry-super-australia-submission.pdf (accessed on 19 June 2023).
- McMahon, T. Super Scandalous: How to Fix the $5 Billion Scourge of Unpaid Super; Industry Super Australia: Melbourne, Australia, 2021. [Google Scholar]
- Australian National Audit Office. Addressing Superannuation Guarantee Non-Compliance. 28 April 2022. Available online: https://www.anao.gov.au/work/performance-audit/addressing-superannuation-guarantee-non-compliance (accessed on 22 July 2023).
- Australian Taxation Office. Commissioner of Taxation Annual Report 2021–2022; Australian Government: Barton, Australia, 2022.
- Australasian Business Intelligence. Superannuation Amnesty Unearths $588 Million in Unpaid Contributions; Comtex News Network, Inc.: New York, NY, USA, 2020. [Google Scholar]
- Australian Unions. The Scourge of Unpaid Super. 1 December 2022. Available online: https://www.australianunions.org.au/2022/12/01/the-scourge-of-unpaid-super/ (accessed on 22 July 2023).
- Goh, J. Fund Trustees Should Step in to Mitigate Unpaid Super: IFS. 6 September 2017. Available online: https://www.moneymanagement.com.au/news/superannuation/fund-trustees-should-step-mitigate-unpaid-super-ifs (accessed on 11 July 2023).
- Industry Super Australia, CBUS. Overdue: Time for Action on Unpaid Super; Australian Parliament House: Sydney, Australia, 2016. [Google Scholar]
- Uyyala, P.; Yadav, C.D. The advanced proprietary AI/ML solution as Anti-fraudTensorlink4cheque (AFTL4C) for Cheque fraud detection. Int. J. Anal. Exp. Modal Anal. 2023, 15, 1914–1921. [Google Scholar]
- Faccia. National Payment Switches and the Power of Cognitive Computing against Fintech Fraud. Big Data Cogn. Comput. 2023, 7, 76. [Google Scholar] [CrossRef]
- Willette, D.A.; Barber, L.A.P.H.; Bunje, P.M.E.; Cauzac, J.-P.; Conchon, A.; Trenkel, V.M. Emerging monitoring technologies to reduce illegal fishing activities at sea and prevent entry of fraudulent fish into markets. Front. Sustain. Food Sustems 2023, 7, 1166131. [Google Scholar] [CrossRef]
- Bannor, R.K.; Arthur, K.K.; Oppong, D.; Oppong-Kyeremeh, H. A comprehensive systematic review and bibliometric analysis of food fraud from a global perspective. J. Agric. Food Res. 2023, 14, 100686. [Google Scholar]
- Mohanty, D.; VorugantI, N.K.; Patel, C.; Manglani, T. Implementing Blockchain Technology for Fraud Detection in Financial Management. BioGecko 2023, 12, 2. [Google Scholar]
- Khan, S.N.; Loukil, F.; Ghedira-Guegan, C.; Benkhelifa, E.; Bani-Hani, A. Blockchain smart contracts: Applications, challenges, and future trends. Peer Peer Netw. Appl. 2021, 14, 2901–2925. [Google Scholar] [CrossRef]
- Sichinava, D. Cryptocurrency—A future medium of exchange. Res. Gate 2019, 11, 55–69. [Google Scholar]
- Reeves, P.; O’Grady, R.; Shen, E. Blockchain & Cryptocurrency Laws and Regulations 2023|Australia. Global Legal Insights. 2 November 2022. Available online: https://www.globallegalinsights.com/practice-areas/blockchain-laws-and-regulations/australia (accessed on 11 July 2023).
- Taylor, M. Help Us Pursue Employer Laggards Says Cbus; Super Review: Chatswood, Australia, 2017. [Google Scholar]
- Australian Taxation Ofiice. Single Touch Payroll. Australian Government, 10 November 2021. Available online: https://www.ato.gov.au/Business/Single-Touch-Payroll/ (accessed on 12 February 2023).
- Pagura. Single Touch: What you need to know. J. Aust. Tradit. Med. Soc. 2019, 25, 226–227. [Google Scholar]
- Taylor, M. Govt must Go further on Unpaid Super; Super Review: Chatswood, Australia, 2018. [Google Scholar]
- Taylor, M. ASFA Urges Monthly SG Payments; Super Review: Chatswood, Australia, 2017. [Google Scholar]
- William-Smith, H. AustralianSuper App to Alert Members to Unpaid Super; Super Review: Chatswood, Australia, 2017. [Google Scholar]
- Proebstl. Government acts to make sure your super gets paid. Bull. (Law Soc. South Aust.) 2018, 40, 43. [Google Scholar]
- Australian Parliament House. 1 March 2019. Available online: https://www.aph.gov.au/Parliamentary_Business/Bills_LEGislation/Bills_Search_Results/Result?bId=r6098 (accessed on 5 February 2023).
- Autralian Taxation Office. ATO: Proof and voting entitlements for SGC, request for documents. Aust. Restruct. Insolv. Turnaround Assoc. J. 2018, 30, 42. [Google Scholar]
- Anderson, H.; Hardy, T. Superannuation guarantee contributions as a tax: The case for reincarnation over reform. Aust. Tax Forum 2018, 33, 497–532. [Google Scholar]
- Taylor, M. IPA Says SG Penalty Regime Too Harsh; Super Review: Chatswood, Australia, 2017. [Google Scholar]
- Ainsworth, R.T.; Viitasaari, V. Payroll Tax & The Blockchain. Boston Univ. Sch. Law Law Econ. Pap. 2017, 17. Available online: https://ssrn.com/abstract=2970699 (accessed on 26 June 2023).
- Potdar, V.; Allen, C. Blockchain to the Rescue: Improving Taxpayer Engagement with Blockchain. Aust. Tax Rev. 2022, 50, 211–220. [Google Scholar]
- van der Schans, M.; Cramwinckel, J.; Ivanov, S. Nudge: Improving decisions about pensions using blockchain technology. Vba J. 2018, 134, 13–17. [Google Scholar]
- Sarker, I.; Datta, B. Re-designing the pension business processes for achieving technology-driven reforms through blockchain adoption: A proposed architecture. Technol. Forecast. Soc. Change 2022, 174, 121059. [Google Scholar] [CrossRef]
- Nofer, M.; Gomber, P.; Hinz, O.; Schiereck, D. Blockchain. Bus. Inf. Syst. Eng. 2017, 59, 183–187. [Google Scholar] [CrossRef]
- Vecchiato, R. Disruptive innovation, managerial cognition, and technology competition outcomes. Technol. Forecast. Soc. Change 2017, 116, 116–128. [Google Scholar] [CrossRef]
- Hill, B.; Chopra, S.; Valencourt, P. Blockchain Quick Reference: A Guide to Exploring Decentralized Blockchain Application Development; Packt Publishing: Birmingham, UK, 2018. [Google Scholar]
- Douaihy, M. Blockchain. Twice 2018, 33, 14–15. [Google Scholar]
- Kube, N. Daniel Drescher: Blockchain basics: A non-technical introduction in 25 steps. Financ. Mark. Portf. Manag. 2017, 32, 329–331. [Google Scholar] [CrossRef]
- Smith, C.; Kumar, A. Crypto currencies—An introduction to not-so-funny moneys. J. Econ. Surv. 2018, 32, 1531–1559. [Google Scholar] [CrossRef]
- Baset, S. Hands-On Blockchain with Hyperledger: Building Decentralized Applications with Hyperledger Fabric and Composer; Packt Publishing Limited: Birmingham, UK, 2018. [Google Scholar]
- Monrat, A.; Schelen, O.; Andersson, K. A Survey of Blockchain from the Perspectives of Applications, Chfromnges, and Opportunities. IEEE Access 2019, 7, 117134–117151. [Google Scholar] [CrossRef]
- Crosby, M.; Pattanayak, P.N.; Verma, S.; Kalyanaraman, V. Blockchain technology: Beyond bitcoin. Appl. Innov. Rev. 2016, 2, 19–26. [Google Scholar]
- Lin, Q.; Chang, P.; Chen, G.; Ooi, B.C.; Tan, K.; Wang, Z. Towards a non-2PC transaction management in distributed database systems. Proc. ACM Int. Conf. Manag. Data 2016, 1659–1674. [Google Scholar]
- Nakamoto, S. Bitcoin: A peer-to-peer electronic cash system. Decentralized Bus. Rev. 2017. Available online: https://bitcoin.org/bitcoin.pdf (accessed on 26 June 2023).
- Ripple. Move Money to All Corners of the World. 2017. Available online: https://ripple.com/ (accessed on 18 September 2021).
- Sachs, G. Blockchain: Putting Theory into Practice. 2016. Available online: www.goldmansachs.com/our-thinking/pages/blockchain/ (accessed on 19 September 2021).
- Baker, P. Today’s Blockchain Use Cases and Industry Applications. 1 June 2021. Available online: https://searchcio.techtarget.com/feature/Todays-blockchain-use-cases-and-industry-applications (accessed on 15 September 2021).
- Jones, S. Making Crypto Safer for Consumers; Ministers Treasury Portfolio: London, UK, 2023. [Google Scholar]
- Rupareliya, K. How Smart Contracts are Transforming Banks and Financial Institutions. 8 July 2021. Available online: https://www.businessofapps.com/insights/how-smart-contracts-are-transforming-banks-and-financial-institutions/ (accessed on 31 January 2023).
- Kothari, C.R. Research Mothodology Methods & Techniques, 2nd ed.; New Age International P Ltd. Publishers: New Delhi, India, 2004. [Google Scholar]
- Dudovskiy, J. Applied Research, Business Research Methodology. 2011. Available online: https://research-methodology.net/research-methodology/research-types/applied-research/ (accessed on 20 August 2020).
- Wang, Y.; Kogan, A. Designing confidentiality-preserving Blockchain-based transaction processing systems. Int. J. Account. Inf. Syst. 2018, 30, 1–18. [Google Scholar] [CrossRef]
- Banks, J.; Carson, J.S.; Nicol, D.M. Discrete-Event System Simulation, 5th ed.; Pearson New International, Ed.; Prentice Hall: Hoboken, NJ, USA, 2010; p. 3. [Google Scholar]
- Lamé, G.; Dixon-Woods, M. Using clinical simulation to study how to improve quality and safety in healthcare. BMJ Simul. Technol. Enhanc. Learn. 2020, 6, 87–94. [Google Scholar] [CrossRef]
- Duzevik, D. Advantages and Disadvantages of Simulation, Concentric. 2017. Available online: https://concentricmarket.com/blog/advantages-and-disadvantages-of-simulation (accessed on 28 August 2020).
- Javaid, M.; Haleem, A.; Singh, R.P.; Suman, R.; Khan, S. A review of Blockchain Technology applications for financial services. Bench Counc. Trans. Benchmarks Stand. Eval. 2022, 2, 100073. [Google Scholar] [CrossRef]
- Stuart, B.L.; Levi, D. An Introduction to Smart Contracts and Their Potential and Inherent Limitations. In An Introduction to Smart Contracts and Their Potential and Inherent Limitations; The Harvard Law Scholl Forum on Corporate Governance: Cambridge, MA, USA, 2018. [Google Scholar]
- Mik, E. Smart Contracts: Terminology, Technical Limitations and Real World Complexity. Law Innov. Technol. 2017, 9, 269–300. [Google Scholar] [CrossRef]
- Wynn, M.G. Handbook of Research on Digital Transformation, Industry Use Cases, and the Impact of Disruptive Technologies; IGI Global: Hershey, PA, USA, 2022. [Google Scholar]
- Chillakuri, B.; Attili, V.S.P. Role of blockchain in HR’s response to new-normal. Int. J. Organ. Anal. 2022, 30, 1359–1378. [Google Scholar] [CrossRef]
- Madhani, P.M. Blockchain Applications in HR: Key Advantages. HRM Rev. 2022, 18, 17–26. [Google Scholar]
- Staples, M.; Chen, S.; Falamaki, S.; Ponomarev, A.; Rimba, P.; Tran, A.B.; Weber, I.; Xu, X.; Zhu, J. Risks and opportunities for systems using blockchain and smart contracts. In Commonwealth Scientific and Industrial Research Organisation; CSIRO: Canberra, Australia, 2017. [Google Scholar]
- Köpke, J.; Meroni, G.S. Designing secure business processes for blockchains with SecBPMN2BC. Future Gener. Comput. Syst. 2023, 141, 382–398. [Google Scholar] [CrossRef]
- Bello, M.I.; Daniel, T.R. Potentials of Blockchain Technology for Payroll Systems. In Proceedings of the 24th Proceedings of the Southern Association for Information Systems Conference, Myrtle Beach, SC, USA, 18–19 March 2022; p. 20. [Google Scholar]
- Kumar, A.; Liu, R.; Shan, Z. Is Blockchain a Silver Bullet for Supply Chain Management? Technical Challenges and Research Opportunities. Decis. Sci. 2020, 51, 8–37. [Google Scholar]















| Source | Financial Year | Unpaid Superannuation |
|---|---|---|
| Industry Super Australia | 2013–2014 | AUD 3.6 billion [12] |
| Industry Super Australia | 2015–2016 | AUD 3.9 billion [13] |
| Industry Super Australia | 2016–2017 | AUD 5.9 billion [6] |
| Industry Super Australia | 2017–2018 | AUD 5.9 billion [14] |
| Federal Government | 2018–2019 | AUD 5 billion [15] |
| Industry Super Australia | 2019–2020 | AUD 5 billion [15] |
| Australian National Audit Office | 2020–2021 | AUD 881 million [16] |
| Australian Taxation Office | 2021–2022 | AUD 1 billion [17] |
| Proponent | Solution |
|---|---|
| The Senate Expenditure Review Committee | ASIC to work together with the ATO and share company information. Using STP to gather data. The government should mandate the reporting and payment of tax and superannuation liabilities [10] |
| Parliamentary committee | Closer coordination between the ATO, ASIC, and superannuation institutions is necessary to promote early identification and information exchange on SG non-payments [10] |
| Industry Super Australia | There should be further changes beyond utilizing STP. Mandatory superannuation payments should be matched with periodic wage cycles [33] |
| Association of Superannuation Funds of Australia | Requiring employers to make SG contributions on a monthly basis and strengthening the authority of the ATO [34] |
| AustralianSuper | Notifications will appear on a mobile device informing the client that their super has been paid. This new function in their app directly warns users, indicates issues about underpayment, and reduces reliance on the ATO [35] |
Disclaimer/Publisher’s Note: The statements, opinions and data contained in all publications are solely those of the individual author(s) and contributor(s) and not of MDPI and/or the editor(s). MDPI and/or the editor(s) disclaim responsibility for any injury to people or property resulting from any ideas, methods, instructions or products referred to in the content. |
© 2023 by the authors. Licensee MDPI, Basel, Switzerland. This article is an open access article distributed under the terms and conditions of the Creative Commons Attribution (CC BY) license (https://creativecommons.org/licenses/by/4.0/).
Share and Cite
Mapa Mudiyanselage, C.; Perera, P.; Grandhi, S. A Blockchain-Based Model for the Prevention of Superannuation Fraud: A Study of Australian Super Funds. Appl. Sci. 2023, 13, 9949. https://doi.org/10.3390/app13179949
Mapa Mudiyanselage C, Perera P, Grandhi S. A Blockchain-Based Model for the Prevention of Superannuation Fraud: A Study of Australian Super Funds. Applied Sciences. 2023; 13(17):9949. https://doi.org/10.3390/app13179949
Chicago/Turabian StyleMapa Mudiyanselage, Chalani, Pethigamage Perera, and Sriamannarayana Grandhi. 2023. "A Blockchain-Based Model for the Prevention of Superannuation Fraud: A Study of Australian Super Funds" Applied Sciences 13, no. 17: 9949. https://doi.org/10.3390/app13179949
APA StyleMapa Mudiyanselage, C., Perera, P., & Grandhi, S. (2023). A Blockchain-Based Model for the Prevention of Superannuation Fraud: A Study of Australian Super Funds. Applied Sciences, 13(17), 9949. https://doi.org/10.3390/app13179949

