Abstract
The decision regarding which slab type should be used in a building is generally made by the structural engineer, considering structural efficiency and compatibility with the architectural design, as well as the costs related to the amount of material used in each option. Because of the technical responsibilities inherent to this specialty, the decision-making process neglects to encompass various other factors of consequence that influence the construction process. These considerations include productivity, the visual and aesthetic characteristics of the slab, waste generation, and thermal and acoustic comfort. This paper aims to develop a multicriteria method to assist stakeholders in selecting the most suitable structural system for slabs based on project needs and objectives. The study utilized the Analytic Hierarchy Process (AHP) and information from bibliographic research, expert opinion using the Delphi Method, and machine learning on a dataset of over 2000 previously constructed slabs to achieve this goal. The analysis showed that the conventional solid slab type was the top priority, followed by the two-way waffle slab, one-way waffle slab, solid flat slab, and waffle slab. Additionally, the proposed AHP method was effective in developing a decision-making model for companies and the construction sector.
1. Introduction
In built areas, the slab corresponds to 50% of the building’s entire volume of reinforced concrete [1]. This element has a wide variation of typologies, such as slab on beams, flat slab, waffle slab, hardy slab, and, more recently, typologies such as bubble deck and hole deck. Usually, the choice of slab type is made based on the experience of the structure designer, who determines the element to be adopted from his field-of-work perspective, validating the choice based on criteria related only to structural performance and the cost of materials directly applied in the construction, such as concrete, steel, and formwork.
With the advances in construction processes and the strength of materials, architectural projects have become increasingly audacious. Consequently, it is necessary to create design systems that seek solutions paying attention to criteria beyond those mentioned above, such as thermal and acoustic comfort, productivity, appearance and, more recently, environmental, economic, and social sustainability factors [2]. Efforts are being to systematize the process of choosing an appropriate type of structure, ranging from the material being used to the system being adopted and its construction process. Usually, this process is based on subjective preference and the experience of the responsible engineer. Among the papers found in the bibliographical survey, we can highlight concerhns regarding the selection of materials using multicriteria methods in the construction industry through works such as [3], which examines the choice of materials based on performance for use in the construction of buildings.
Among the comparative items discussed in this paper, [4] compares various factors, one of which is acoustics. The work uses an evolutionary multiobjective optimization algorithm (NSGA-II) to balance the trade-off between structural and acoustic goals. Regarding the types of slabs discussed in this paper, [5] makes use of solid one-way, solid two-way, ribbed, voided and composite slabs to seek the optimum design.
Moreover, [6] presents the model used to select the foundation for a ground-floor dwelling. Also, [7] creates a model to assist in choosing the best pile technology for use in a building. In addition, [8] creates a model to select the design parameters to be adopted in one-way slabs. Additionally, [9] combined the Analytic Hierarchy Process (AHP) with fuzzy logic to determine construction project management alternatives.
More specifically, when it comes to concrete slabs, [10] uses the AHP method to validate a new type of slab that does not yet have a database, called a short slab, compared with traditional non-dowelled urban pavements. The authors [11] use the AHP for the same purpose but for industrial floors and yards.
Finally, [12] developed a work that seeks a hierarchy of structural systems using the AHP method for structural frames, slabs, envelopes, roofs, and internal walls, aiming for constructability. This study was conducted in the Hong Kong construction industry.
The presented context generates a space for conducting research and creating a validation system through multicriteria decision processes, specifically, the Analytic Hierarchy Process. From this perspective, this article seeks to fill this gap by creating a model that helps professionals involved in a building project, regardless of their area of expertise, to obtain a more holistic view of all criteria and their respective impacts on the final choice of slab system.
The presented works make use of multicriteria methods applied to structural solutions such as ground-floor, pile, urban pavements, and the planning and constructability of structural elements, thus showing the application of this technique in engineering. However, from the perspective of choice among structural solutions, more specifically, among types of slabs, no research was found that provides this perspective of the application of multicriteria methods.
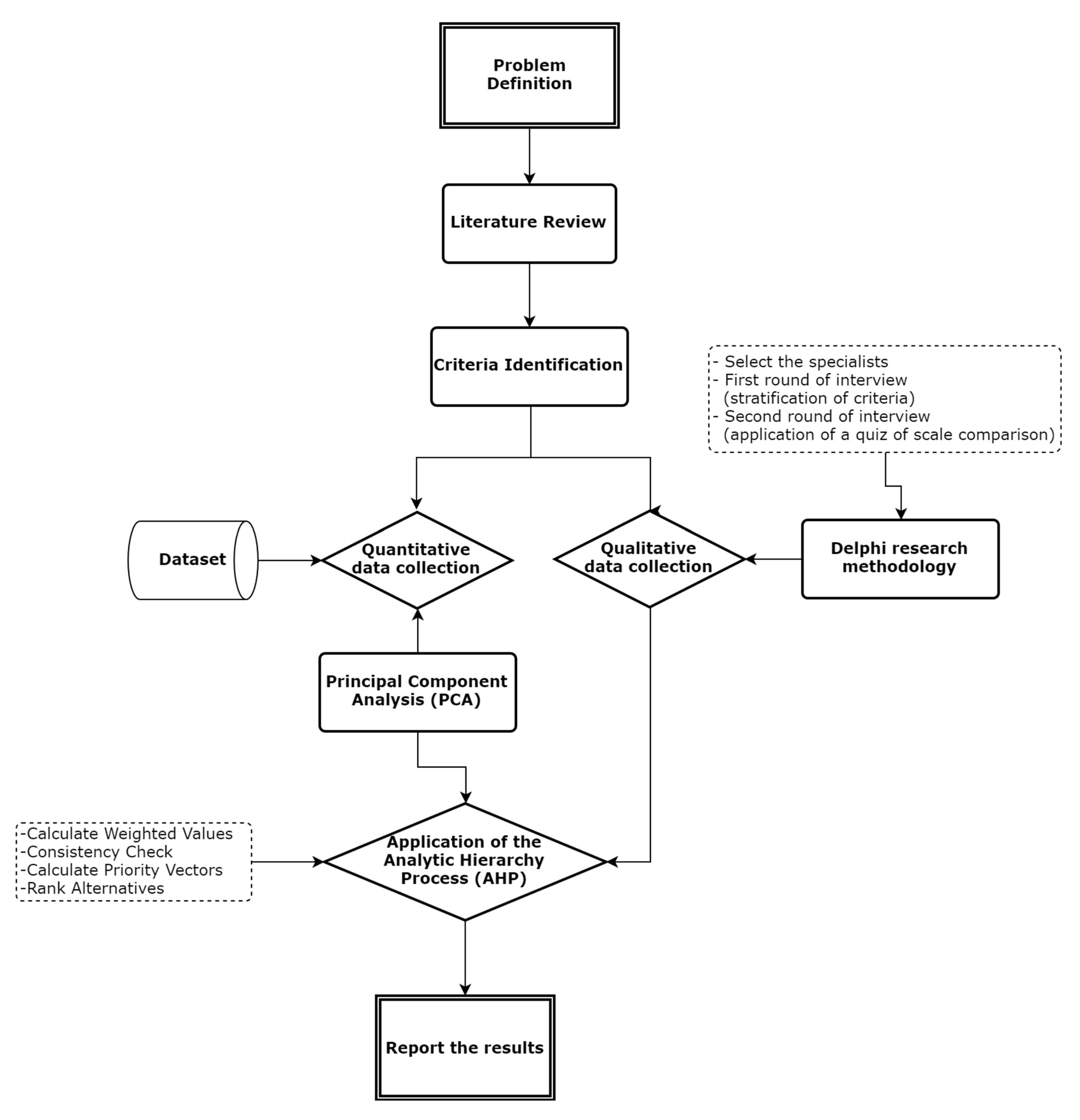
From the relevance of structural slabs to the overall composition of the structural system, this research tends to impact the design process of reinforced concrete structures, meeting the demands of the various professionals involved and equalizing their desires, which include, among others, cost, structural efficiency, and aesthetics. This aimed to achieve greater fluidity in the process of choosing the type of slab to be studied, as well as greater security in the ideal choice for each case. Figure 1 presents the workflow carried out in this manuscript that makes this ideation possible to execute.
Figure 1.
Survey workflow diagram.
This paper is configured as follows: Section 2 exposes the theoretical referential work necessary to support the proposed stud and the methodology adopted in this work; Section 3 presents the obtained results and the hierarchization of the alternatives to the slabs; finally, Section 4 concludes the study.
2. Materials and Methods
This section presents the theoretical referential of reinforced concrete slabs and the theoretical referential of the AHP method, the Delphi research method, the application of machine learning, and Principal Component Analysis (PCA) in decision problems. The method and procedures used in this work to obtain the proposed objective are also presented.
2.1. Slab Selection Is Based on Their Type and Functionality
Slabs are linear plane elements responsible for transmitting loads from external actions to the beams or the columns. These elements are mostly subjected to bending stress and must be designed, detailed, and built to attend to this internal stress.
Although several types of slab already exist, these elements undergo constant changes. Their construction process frequently evolves to generate the most outstanding possible economy of materials and archive the architectural demand. Thus, among the various possibilities, we can highlight the most common ones: the slab on beams, the waffle slab, the flat slab, and flat slabs with drop panels, as shown in Figure 2. Slabs on beams are concrete blocks supported on the beams and are usually executed in one single step [13].
Figure 2.
Most common types of slab.
The waffle slabs are composed of the cover and the ribbed section, formed by fillers that can be made of bricks, styrofoam blocks, or any form that allows for the execution of these elements with voids. This slab can be divided into a one-way or two-way slab, depending on the direction that it will be supported on the beams, i.e., if the load is being transmitted to the support in only one direction, it is classified as one-way; if it is sent in two directions, it is called two-way. Due to its voids, this type of slab enables large spans with less concrete when compared to the previous slab. However, its productivity can be affected by the assembly characteristics.
Flat slabs are elements directly supported on the columns, and may or may not undergo a widening in the slab–column transition. According to [14], these slabs can be formed by the two previous types, i.e., solid or waffle, as shown in Figure 3. Characteristics of this type of slab include its high productivity compared to the constructive processes. Regarding acoustics, this type of slab can be described as advantageous, as presented in the study [15]. This manuscript investigates the relationship between the structural form of the slab and acoustics, and proves a good acoustic insulation of this type of structural solution.
Figure 3.
Two-way flat waffle slabs.
The construction techniques of the mentioned slabs differ from each other, causing variations in the production rates of each one. Additional differences between the models, such as the quantity of the utilized material and whether a model has better stiffness or less deformation, may also be statistically quantified. There are also subjective differences, such as the aesthetic suitability of the slab; in other words, a visual difference between the slab system designed by the engineer and what the architect visualized as the final product. For instance, there could be a reduction in the ceiling height due to the thickness of a waffle slab or its aesthetic perception in the absence of a ceiling. These differences between the types impact which slab best suits a specific project.
Finally, there are flat slabs with drop panels and bend beams, which are types of slabs with insufficient thickness to resist the shear stress alone, thus requiring the inclusion of drop panels or bend beams to assist in resisting this effort by increasing the final thickness of the element. The difference between these two types is given by the region in which there will be an increase in thickness, with the first occurring only in the region of the pillar, and the second along the longer span.
2.2. Analytic Hierarchy Process (AHP)
Decision-making problems in which a single alternative must be chosen from a finite number of possibilities are part of every professional’s daily routine. The final choice is usually based on previous knowledge or the experience of each manager or designer working with the state-of-the-art. The multicriteria methods include the Analytic Hierarchy Process (AHP), in which a systematic approach is developed to help the decision-maker choose, based on several criteria, the best alternative to the presented problem. As stated by [16], the AHP method can be divided into three stages, with the first being the structuring of the problem to be solved, the second the evaluation of criteria and decision alternatives, comprising a hierarchical structure or decision tree, and the third stage the categorization, ranking, ordering or prioritization of other options.
For the initial stages, it is possible to adopt the Delphi method, which “can be characterized as a method for structuring a group communication process so that the process is effective in allowing a group of individuals as a whole to deal with complex problems” [17] (p. 701). This method can be applied in several areas, such as planning and design, cost and schedule, and construction methods and materials [18].
To apply the Delphi method, it is important to follow a metric for the research, thus avoiding problems in collecting data in interviews. For this purpose, we can cite the metric developed by Saaty and presented in Table 1. The scale ranges from 0 to 9 and is intended to indicate the degree of importance that one element has compared to another [19].
Table 1.
Criteria Priority Weight for Research Metric.
With a large volume of data, machine learning can be used to determine weights based on historical values to reduce the subjectivity of the choice of criteria, whether using the Delphi method or any other similar methods. This area, called Large-Scale Decision Making (LSDM), has become quite popular in decision problems, and could follow the taxonomy stated by [20] and explain the main ideas in Figure 4.
Figure 4.
The taxonomy of Large-Scale Decision Making.
For the problem discussed in this article, the Delphi method is necessary to start assembling the matrix values used in the AHP method. With these numbers, the criteria comparison matrix (CCM) must be developed, as presented in Equation (1), where is the value for each criterion obtained by the Delphi and PCA methods.
To verify whether the judgments obtained and used in the comparison matrix and its normalized form are valid, consistency validation can be performed from what was exposed by [21]. This methodology considers the division of the consistency index (Equation (2)) and the random index calculated for square matrices of order n.
where is the maximum eigenvalue and is the dimension of the studied vector. The random index values can be obtained by Oak Ridge National Laboratory publication.
Once the priority vector of the criteria comparison matrix has been calculated, and its consistency validated, the criteria stage is concluded and the alternatives stage starts. This phase follows the same process, i.e., the formation of the comparison matrices and their normalized form and the calculation of their respective priority vectors.
In the third and final stage, local priorities are grouped, and the alternatives are classified.
2.3. Principal Component Analysis
Datasets sometimes have many features that make it difficult to analyze and obtain information contributing to decision-making processes. One way to minimize this is using dimensional reduction techniques such as Principal Component Analysis (PCA). The purpose of PCA is to represent the multidimensional dataset in a set of coordinates in a new dimensional space.
The central idea is to adapt the coordinate systems into sets that are easy to analyze and discard unnecessary ones (those that do not present an advantage for data analysis). One of the main goals of PCA is dimensionality reduction using the first principal components that reflect the structure of the data [22].
The decomposition of the original data into subspaces (master and residual) can be performed according to Equation (3).
where and are the ith principal component and the corresponding load vector, respectively; P and T are the load matrix and score matrix of the master subspace, respectively; represents the residual matrix; K represents the number of retained principal components [23] (p. 4). The statistics used to monitor the two subspaces can be calculated according to Equation (4).
where is the covariance matrix of T.
The control limits (Equation (5)) are utilized to assess if the observed process operates within the expected parameters, thus indicating that the process is functioning normally.
“Among them, is the F distribution of degrees of freedom and with the confidence . and are the mean and variance estimated from the Q statistic.”[23] (p. 4).
The use of PCA in the context of the Architecture, Engineering, and Construction (AEC) industry can be found in the most diverse areas, from application in demolition waste generation to material characteristics, as presented by [24], who used this method to design modern concrete mixes. This work was based on a sample of 550 types of mixture, which were later categorized and divided according to the compressive strength of the concrete. The main objective is to verify the possibility of using PCA to create the amount of each ingredient needed to reach a determined compressive strength. The author concluded that its use for this purpose was unsatisfactory. Reference [25] studied the application of PCA for the concrete mix design process, using 38 different recipes to achieve a refined one.
For [26], the PCA was used to transform the correlated properties of the concrete to obtain combinations of parameters for multiple performance characteristic indexes and consequently optimize the properties of the fiber-reinforced geopolymer composites. In this paper, PCA was combined with the Taguchi Method.
In addition to the use of the method in the material subject, works such as [27] present the possibility of using PCA for purposes of material strength. In the case of [27], this method was used to reduce the features of the original dataset and, from this reduction, apply them to Artificial Neutral Network (ANN) to predict the shear strength of reinforced concrete beams.
The combination of ANN with PCA can also be seen in the work of [28], who used the dimensionality reduction of the data for application in the machine learning algorithm to obtain a predictive model of the slump and compressive strength of concrete with mineral additives.
Other applications can be found in [29], which develops a prediction model based on machine learning algorithms combined with PCA for demolition waste; of the algorithms combined with PCA, the k-nearest neighbors proved to be the ones with the best results. The authors of [30] studied the assessment of the fire-induced concrete spalling of columns using the k-nearest neighbors, but PCA was only used to compress the number of features.
2.4. Methodology
The development of this research began with a literature review aiming to analyze and define the criteria used in the decision-making process of the studied problem. This survey was carried out using the following databases: Compendex, ScienceDirect, Google Scholar, Wiley, and SpringerLink, searched in the English and Portuguese languages, with the emphasis on scientific articles published between the years 2001 and 2022. The following research questions can be asked at this stage: Which criteria do professionals in theArchitecture, Engineering, and Construction (AEC) industry believe impact the decision of which slab to adopt in each project? This survey highlighted the following criteria:
- Structural performance: Capacity of slabs to support the applied loads, considering the displacement of the slab as a function of the span (serviceability), the internal forces as bending moment (resistant capacity), and the durability of the element;
- Productivity/constructability: Related to the simplicity of the construction process, directly proportional to the execution time and the allocated labor resources;
- Cost: Monetary value associated with the cost of the materials used in the slab’s construction (concrete, steel, and formwork), as well as the value of the execution;
- Appearance: Related to the aesthetic when integrating the structural element and the architectural concept;
- Waste generation: Environmental impact generated by construction waste;
- Thermal/acoustic comfort: Related to the performance of the slab concerning the thermal comfort provided by the heat transmission of the slab and the acoustic comfort offered by the insulation of noise between floors.
Other criteria, such as the type of structural system, can be applied in research that covers more types of construction, such as warehouses and large buildings, among others. However, because this research is limited to residential and commercial buildings, these factors do not have as significant an impact as the others that are listed. This choice is made as this type of building is more used and common in several cultures [31].
With the selected criteria, and based on the five slab alternatives (slab on beams, one-way waffle slab, two-way waffle slab, solid flat, and waffle flat), it is possible to develop a criteria tree for the presented problem, as shown in Figure 5.
Figure 5.
Criteria tree of the problem (The asterisks indicate the sub-classifications of the slabs. The varying colors in the arrows enhance visibility for better comprehension).
For the construction of judgment matrices, because the criteria are divided into two categories, quantitative (structural performance, productivity and cost, and waste generation) and qualitative (appearance and thermal/acoustic comfort), the assembly of the matrices was divided between the machine learning analysis and the Delphi methodology, respectively. For the subjective criteria, to apply the Delphi research methodology, it is necessary to follow a sequence of scientifically validated steps that include an elaboration of the system to be adopted and the flow that will be used, as presented in Figure 6.
Figure 6.
Flowchart applied to the Delphi method.
Once the method was chosen, 12 specialists were selected and divided as follows: four builders, four structural engineers, and four architects. The decision was made on the premise that each professional has unique perspectives and priorities that influence the decision-making process. For example, the engineer will prioritize the structural performance, the builders will prioritize the minimum cost, and the architects will prioritize the structure’s appearance in the edification. The heterogeneity of this sample aims to provide a more holistic view of the process.
The experts were selected based on their academic backgrounds and extensive market experience. The study included four architects, all of whom are university professors. Three of them have over 15 years of experience in project development, while the fourth has more than 15 years of experience in project management in renowned construction companies. The study also included four structural engineers, three of whom have more than 10 years of experience in reinforced concrete projects, including one with over 35 years of experience. All the structural engineers are university professors. Two of the four builders are university professors, each with more than 30 years of experience. The other two have over 10 years of experience, with one specializing in project management and the other in the research and development of new products for a large company in the prestressed concrete industry.
After selecting the specialists, the first round of interviews consists of open questions aiming at the exactification of criteria, which are later compared with those raised by a previously executed bibliographical survey. With these data, the second-round initiates a quiz assembled through Google Forms on a scale comparison from 0 to 9, as shown in Table 1. It should be noted that this phase focuses on subjective criteria.
For the objective criteria, two different procedures were developed due to the different characteristics of the data. The first analysis procedure was carried out for the cost and structural performance and is based on the mean of every value regarding each type of slab. The cost’s unit of measurement is the monetary value per m² and its composition is based on the sum of the values of the materials used for the construction of each, being a function of the area of formwork, volume of concrete, and weight of conventional or prestressed steel. The hierarchy of this item is presented in Table 2 and is developed by averaging the construction value of each of the slab types.
Table 2.
Dataset’s average cost.
The second procedure was used to calculate the productivity and the waste generation criteria, and is based on a machine learning algorithm. This ML algorithm learned from 2147 examples of executed slabs throughout the Brazilian territory. The database presents the five types of slabs that were studied, with more examples of two-way waffle slabs (47.1%) due to the regional construction characteriztics, followed by the one-way waffle slab (34.5%), flat waffle slab (8.0%), flat slab (5.6%) and slab on beams (4.8%), respectively. Figure 7 shows the frequency at which each type of slab appears.
Figure 7.
Frequency of slab type.
These data come from a Brazilian company that rents and makes formwork for reinforced concrete slabs, thus storing the data from the constructions with which it performs this service. The performance of this company covers the entire national territory, which reduces the impact of regional construction culture; however, the main structural systems adopted in the country and their respective construction processes prevail. The base is composed of slabs with spans ranging from 4 to 22 m, with 8 being the value of the average, mode, and median. The concrete compressive strength range of these elements is from 25 to 50 MPa, with a mode of 35 MPa.
The dataset used for the productivity study has the following features: the proportion between the area of each type of slab and the daily labor performed by each construction worker category; for example the construction manager uses a given number of days to build a given slab area. For expository purposes, Table 3 presents the average of each ratio calculated for each type of slab, Table 4 represents the standard deviation, and Table 5 represents the median.
Table 3.
Dataset’s average productivity features.
Table 4.
Dataset’s standard deviation features for productivity.
Table 5.
Dataset’s median productivity features.
The dataset used for waste generation consists of the following features: form area and the rates per square meter of concrete, steel, and prestressed steel. Table 6 displays the average ratio of the materials, calculated for each type of slab for explanatory purposes, Table 7 represents the standard deviation and Table 8 represents the median.
Table 6.
Dataset’s average features for waste generation.
Table 7.
Dataset’s standard deviation features for waste generation.
Table 8.
Dataset’s median features for waste generation.
With all the data collected in the previous steps, the hierarchy calculation was developed using the AHP method. Finally, the alternatives to the slabs were developed and hierarchized based on the obtained results.
From the authors’ point of view, the choice of a multi-criteria method among those available, when applied to a given context, should be adapted to the characteristics of the problem in question. Important points will include the evaluation of the problem, the decision objects, and the available information. According to [32], the choice of method should be the result of an evaluation of the chosen parameters, the type and precision of the data, the decision-maker’s way of thinking, and his knowledge of the problem. It is also noteworthy that a direct consequence of the possibility of choosing between different methods is that the results can be discordant and even contradictory. Also, in agreement with [32], one should not complicate the evaluation, since the observed differences are more related to the diversity of results than to contradictions, and some criteria allow for a validation of the chosen method.
In the problematic “Multicriteria Evaluation of Reinforced Concrete Slabs using Analytical Hierarchy Process”, the application of the AHP method came from the decision-maker’s acceptance of the method, which meant that the questions being presented to the decision-maker made sense to him, and he was confident in answering them. In addition to this point, the need to assess the acceptance of the data, the properties used by the method, and whether the result supported the decision process was highlighted. Secondary issues, such as the existence of tools such as expert choice, were also observed, as they allowed for greater integration with the problem being addressed. Still, these authors agree with [33], who stressed that the multi-criteria decision support methodology has several methods that can be applied to the most diverse problems. Therefore, the choice of a multi-criteria decision support method is already a multi-criteria problem.
3. Results
The questionnaire responses were analyzed pairwise and compared with the 12 specialists to achieve the proposed objective. The decision matrix was constructed for this stage through the geometric mean of these responses. The geometric mean indicates the central tendency or the typical value of a data set and is used to compare different values, such as those obtained in the survey. For this reason, this methodology was chosen in this work. The calculation can be performed according to Equation (6).
where is the value of each element in the criteria comparison matrix and is the dimension of the studied vector.
The decision matrix is built using the relationship between the criteria established in parity; for example, the relevance of the structural performance when compared to the productivity/constructability when choosing a type of slab. This peer-to-peer comparison can be found in line 1 and column 2 of the matrix. To facilitate the visualization of the table, the matrix items are as follows: C1—structural performance, C2—productivity/constructability, C3—cost, C4—appearance, C5—waste generation, C6—thermal/acoustic comfort.
Using the constructed decision matrix, a normalization process is carried out. Each component is divided by the magnitude of the vector (Table 9). From the normalized matrix, the average value of each row was calculated through the geometric mean to obtain the vector of relative priorities, as shown in Table 10.
Table 9.
Normalized matrix of criteria.
Table 10.
Relative priority vector of the criteria.
The weight vector (Table 11) is calculated according to the values previously presented in Table 5 and must be validated concerning the consistency of the criteria. The calculated values must undergo a validation process to ensure that the sample judgments were consistent.
Table 11.
Weight vector of the criteria.
The consistency ratio presented in Equation (2) is used to verify the priority vectors’ consistency. For the proposed case, the maximum obtained eigenvalue is 6.49 and the size of the vector is 6; therefore, the calculated ratio was 7.9%, implying that the priority vector is adequate (value lower than 10%), as shown in Equation (7).
Then, comparison matrices of the five types of slabs were built for each of the six criteria. For the group of criteria related to the qualitative characteristics (appearance and thermal/acoustic comfort), the data were also obtained from the questionnaire answered by the experts, and the final values were raised by calculating the geometric mean of their answers.
After this step, a normalized matrix was produced, in addition to its vector of relative priorities, as shown in Table 12 and Table 13, respectively. The table was constructed by comparing the alternatives pair by pair; for example, the order of priority of the slab on beam (line 1) concerning the one-way waffle slab (A3) placed in column 3. To enhance the table’s readability, the matrix items can be named as follows: A1—slab on beams, A2—one-way waffle slab, A3—two-way waffle slab, A4—flat slab, A5—flat waffle slab.
Table 12.
Normalized appearance criteria comparison matrix and its priority vector.
Table 13.
Normalized thermal/acoustic comfort criteria comparison matrix and its priority vector.
When stratifying the responses by the segment of interviewee activity, it is possible to observe a more excellent uniformity of the answers in the criteria of which they have greater mastery. For example, architects answered with a lower standard deviation in the appearance item and a higher standard deviation in the structural performance item.
For the quantitative criteria, the structural performance and cost were calculated and classified according to the average data of 2147 slabs developed by a company with an excellent reputation in the market, resulting in the values presented in Table 14 and Table 15, respectively.
Table 14.
Structural performance criterion priority vector.
Table 15.
Cost criterion priority vector.
For the productivity criteria, the database had eight different features, making it necessary to apply the Principal Component Factor Analysis (PCA) method to identify the most significant correlation with the slab types (targets). This method makes it possible to classify the one that best represents the productivity from database features.
Each feature from the productivity criteria represents the proportion of the area of each type of slab and the daily work performed by each level of employee. In this category, four principal components were used for the dataset because that value explains 87% of the variability.
Analyzing the results, it is possible to infer that the proportion of the area of each type of slab and the daily work performed by a construction worker at a primary duty level best defines the type of slab, because these factors have the highest absolute eigenvector. In that sense, this feature is used to build the vector (Table 16) of the AHP method.
Table 16.
Productivity criterion priority vector.
The same process was applied to the lowest waste generation based on the number of materials used for each slab type, with four features being analyzed for the application of PCA: form area and the rates per square meter of concrete, steel, and prestressed steel. In this category, three principal components were used for the dataset because that value explains 87.20% of the variability.
Analyzing the results, it is possible to infer that the rate per square meter of concrete best defines the type of slab because this has the highest absolute eigenvector. In that sense, this is the feature used to build the vector (Table 17) of the AHP method. It should be noted that, because they are quantitative measures, consumption rates were used to determine the relative priority.
Table 17.
Waste generation criterion priority vector.
Once the normalized matrix and the priority vectors are obtained for each criterion, it is possible to perform calculations to obtain a unified matrix with all these vectors, as shown in Table 18, where C1—structural performance, C2—productivity/constructability, C3—cost, C4—appearance, C5—waste generation, C6—thermal/acoustic comfort. To obtain the correct reading of the table, a comparison of the alternative must be considered (lines 2–6) with the criterion (columns 2–7).
Table 18.
Relative priority vectors of the criteria.
Finally, the composite priorities were calculated by multiplying the preferences by the average of the criteria. The result is presented in Table 19.
Table 19.
Composite priorities’ vector.
Based on the priority vector, a hierarchy of the slabs can be established, with the slabs ranked from those most-preferred by the specialists to the least-preferred slabs, as illustrated in Figure 8.
Figure 8.
Final slab hierarchy.
4. Conclusions
Due to the distinct vision of the professionals involved in the decision-making process regarding structural typology, decision support methodologies can help to choose the best type of slab to meet the priority points for each market segment, whether architect, structural designer, or builder. Thus, from a survey with 12 professionals and a database that contains information about 2147 slabs, executed according to their various types, it was possible to observe that, among the five presented slabs, the one that presents the priority choice is the conventional solid slab type, followed by two-way waffle slab, one-way waffle slab, solid flat slab, and waffle slab, respectively. The application of the AHP method proposed in this paper successfully created a model that could help companies and several layers of the construction sector in this decision-making process, as well as helping to structure its implementation based on each project’s type of work. Further criteria-ordering research can be found in [34,35,36]. Although applied in a generalist study, i.e., not restricting the model to a building class or occupation (commercial or residential), this study used the multicriteria methodology based on academic works and publications on the subject. Given its inherent simplicity and practicality, the methodology under consideration holds significant promise in terms of introducing a coherent, systematic approach that can be easily integrated into the project flow of companies and, as such, can be applied in the initial stages of decision-making to provide valuable assistance in the consideration of a diverse array of factors that are both unique and specific to the individual requirements of a given construction project.
The limitations are due to the non-holistic vision of the professionals, who are commonly restricted to their field of work, and consequent favoritism in the choices of criteria that most favor this area, making it challenging to build a measurement scale with subjective variables and a complicated standardization. One other aspect of the vulnerability discernible in the data derived from the survey conducted by the experts is that, despite possessing specialized knowledge in their fields, their educational background and professional proficiency are shaped by a homogenous region; thus, they lean towards a convergent approach to thinking and project execution. This also holds for the objective criteria, as the data on slabs were garnered from a solitary organization that, although operating nationwide in Brazil, is predisposed to analogous procedures and outcomes.
The outcomes showcased in this study were obtained via the implementation of multicriteria AHP, Delphi, and Principal Component Analysis methodologies. Consequently, the hierarchy of the produced slabs is scientifically supported for the specific scenarios illustrated in this paper, and is no longer reliant on empirical evidence, but on the employed methods.
To continue this work, this method could be applied for each building class, such as high-standard residential, low-standard, or commercial, among others. It is also recommended that the model presented in this work is applied to the AEC industry for validation.
Author Contributions
Conceptualization, Í.L.S.; data curation, Í.L.S.; formal analysis, Í.L.S. and P.R.P.; funding acquisition, P.R.P.; investigation, P.R.P. and Í.L.S.; methodology, Í.LS.; project administration, P.R.P. and Í.L.S.; resources, P.R.P. and Í.L.S.; software, P.R.P. and Í.L.S.; supervision P.R.P. and Í.L.S.; validation, Í.L.S.; writing—original draft, P.R.P. and Í.L.S.. All authors have read and agreed to the published version of the manuscript.
Funding
The second author thanks the National Council for Technological and Scientific Development (CNPq) through grant # 04272/2020-5.
Institutional Review Board Statement
Not applicable.
Informed Consent Statement
Not applicable.
Data Availability Statement
The data presented in this study are available on request from the corresponding author. The data are not publicly available due to restrictions imposed by the company that generated the data, which does not permit data sharing beyond authorized access.
Acknowledgments
The authors thank the Edson Queiroz Foundation/University of Fortaleza for all the support provided.
Conflicts of Interest
The authors declare no conflict of interest.
References
- Giongo, J.S. Concreto Armado: Projeto Estrutural de Edifícios; EESC/SET: São Paulo, Brazil, 2005; pp. 1–176. ISBN 858-671-718-5. [Google Scholar]
- Cuadrado, J.; Zubizarreta, M.; Rojí, E.; García, H.; Larrauri, M. Sustainability-Related Decision Making in Industrial Buildings: An AHP analysis. Math. Probl. Eng. 2015, 2015, 157129. [Google Scholar] [CrossRef]
- Lee, D.; Lee, D.; Lee, M.; Kim, M.; Kim, T. Analytic Hierarchy Process-Based Construction Material Selection for Performance Improvement of Building Construction: The case of a concrete system form. Materials 2020, 13, 1738. [Google Scholar] [CrossRef] [PubMed]
- Broyles, J.M.; Shepherd, M.R.; Brown, N.C. Design Optimization of Structural–Acoustic Spanning Concrete Elements in Buildings. J. Archit. Eng. 2022, 28, 04021044. [Google Scholar] [CrossRef]
- Noorzaei, J.; Wong, J.N.; Thanoon, W.A.; Jaafar, M.S. Software Development for Optimal Design of Different Precast Slabs. Pertanika J. Sci. Technol. 2009, 1, 69–85. [Google Scholar]
- Turskis, Z.; Daniunas, A.; Zavadskas, E.K.; Medzvieckas, J. Multicriteria Evaluation of Building Foundation Alternatives. Comput. -Aided Civ. Infrastruct. Eng. 2016, 31, 717–729. [Google Scholar] [CrossRef]
- Zavadskas, E.K.; Sulinskas, S.; Daniunas, A.; Turskis, Z.; Silvilevicius, H. Multiple Criteria Selection of Pile-Column Construction Technology. J. Civ. Eng. Manag. 2012, 18, 834–842. [Google Scholar] [CrossRef]
- Fernandez-Ceniceros, J.; Fernandez-Martinez, R.; Fraile-Garcia, E.; Martinez-de-Pison, F.J. Decision support model for one-way floor slab design: A sustainable approach. Autom. Constr. 2013, 35, 460–470. [Google Scholar] [CrossRef]
- Prascevic, N.; Prascevic, Z. Application of Fuzzy AHP for Ranking and Selection of Alternatives in Construction Project Management. J. Civ. Eng. Manag. 2017, 23, 1123–1135. [Google Scholar] [CrossRef]
- Pradena, M. Sustainable Urban Pavements: Ride Quality Evaluation of Innovative Short Slabs Using Analytical Hierarchy Process. In 3Rd International Multidisciplinary Scientific Conference on Social Sciences and Arts; Curran Associates, Inc.: Red Hook, NY, USA, 2017; Volume 16, pp. 679–686. [Google Scholar] [CrossRef]
- Pradena, M. Sustainable Industrial Floors and Yards: Functional Evaluation of Innovative Short Concrete Slabs. In Proceedings of the 16th International Multidisciplinary Scientific Geoconference, Albena, Bulgaria, 30 June–6 July 2016; pp. 237–244, ISBN 978-151-082-990-9. [Google Scholar]
- Lam, P.T.; Chan, A.P.; Wong, F.K.; Wong, F.W. Constructability Rankings of Construction Systems Based on the Analytical Hierarchy Process. J. Archit. Eng. 2007, 13, 36–43007. [Google Scholar] [CrossRef]
- Clímaco, J.C.T.S. Estruturas de Concreto Armado: Fundamentos de Projeto, Dimensionamento e Verificação, 3rd ed; Editora Universidade de Brasília: Brasilia, Brazil, 2016; pp. 1–410. ISBN 852-301-223-0. [Google Scholar]
- Olawale, S.O.A.; Akintunde, O.P.; Afolabi, M.O.; Tijani, M.A. Design Optimization of Reinforced Concrete Waffle Slab Using Genetic Algorithm. J. Soft Comput. Civ. Eng. 2020, 4, 46–62. [Google Scholar] [CrossRef]
- Broyles, J.M.; Shepherd, M.R.; Brown, N.C. Investigation of optimization techniques on structural-acoustical shaped concrete slabs in buildings. Proc. Meet. Acoust. 2020, 42, 022001. [Google Scholar] [CrossRef]
- Hummel, J.M.; Bridges, J.F.P.; Ijzerman, M.J. Group Decision Making with the Analytic Hierarchy Process in Benefit-Risk Assessment: A tutorial. Patient Patient-Centered Outcomes Res. 2014, 7, 129–140. [Google Scholar] [CrossRef] [PubMed]
- Chan, A.P.C.; Yung, E.H.K.; Lam, P.T.I.; Tam, C.M.; Cheung, S.O. Application of Delphi method in selection of procurement systems for construction projects. Constr. Manag. Econ. 2001, 19, 699–718. [Google Scholar] [CrossRef]
- Ameyaw, E.E.; Hu, Y.; Shan, M.; Chan, A.P.C.; Le, Y. Application of Delphi Method in Construction Engineering and Management Research: A quantitative perspective. J. Civ. Eng. Manag. 2016, 22, 991–1000. [Google Scholar] [CrossRef]
- Santiago-Rodríguez, S.; Romo-Lozano, J.L.; Portillo-Vázquez, M. Multicriteria Decision Methods as an Alternative for Evaluating the UACh Research System. Educ. J. 2015, 4, 343–351. [Google Scholar] [CrossRef][Green Version]
- Ding, R.-X.; Palomares, I.; Wang, X.; Yang, G.-R.; Liu, B.; Dong, Y.; Herrera-Viedma, E.; Herrera, F. Large-Scale decision-making: Characterization, taxonomy, challenges and future directions from an artificial intelligence and applications perspective. Inf. Fusion 2020, 59, 84–102. [Google Scholar] [CrossRef]
- Saaty, T.L. How to Make a Decision: The Analytic Hierarchy Process. Eur. J. Oper. Res. 1990, 48, 9–26. [Google Scholar] [CrossRef]
- Esbensen, K.H. Multivariate Data Analysis: In Practice: An Introduction to Multivariate Data Analysis and Experimental Design, 5th ed.; Camo Software: Sønderborg, Danmark, 2010; pp. 1–597. ISBN 8299333032. [Google Scholar]
- Zhao, H.; Ru, N.; Yin, D.; Zheng, Y.; Yang, H.; Sheng, X. Concrete Interface Feature Extraction and Stability Analysis Based on PCA Model. Math. Probl. Eng. 2022, 2022, 4225276. [Google Scholar] [CrossRef]
- Kobaka, J.; Katzer, J. A principal component analysis in concrete design. Bud. O Zoptymalizowanym Potencjale Energetycznym 2022, 11, 203–214. [Google Scholar] [CrossRef]
- Kobaka, J. Principal Component Analysis as a Statistical Tool for Concrete Mix Design. Materials 2021, 14, 2668. [Google Scholar] [CrossRef]
- EElaty, M.A.A.A.; Ghazy, M.F.; El Hameed, M.F.A. Optimization of Geopolymer Concrete by Principal Component Analysis. Aci Mater. J. 2017, 114, 253–264. [Google Scholar] [CrossRef]
- Koo, S.; Shin, D.; Kim, C. Changhyuk. Application of Principal Component Analysis Approach to Predict Shear Strength of Reinforced Concrete Beams with Stirrups. Materials 2021, 14, 3471. [Google Scholar] [CrossRef] [PubMed]
- Boukhatem, B.; Kenai, S.; Hamou, A.T.; Ziou, D.; Ghrici, M. Predicting concrete properties using neural networks (NN) with principal component analysis (PCA) technique. Comput. Concr. 2012, 10, 557–573. [Google Scholar] [CrossRef]
- Cha, G.-W.; Choi, S.-H.; Hong, W.-H.; Park, C.-W. Developing a Prediction Model of Demolition-Waste Generation-Rate via Principal Component Analysis. Int. J. Environ. Res. Public Health 2023, 20, 3159. [Google Scholar] [CrossRef] [PubMed]
- Naser, M.Z. Machine Learning-Driven Assessment of Fire-Induced Concrete Spalling of Columns. Aci Mater. J. 2020, 117, 7–16. [Google Scholar] [CrossRef]
- Davis, H. The commercial-residential building and local urban form. Urban Morphol. 2009, 13, 89–104. [Google Scholar] [CrossRef]
- Bouyssou, D.; Marchant, T.; Pirlot, M.; Perny, P.; Tsoukiás, A.; Vincke, P. Evaluation and Decision Models: A Critical Perspective; Kluwer Academic: Boston, MA, USA, 2000; pp. 1–274. ISBN 978-0-7923-7250-9. [Google Scholar]
- Ozernoy, V.M. Choosing the “Best” multiple criteria decision-making method. INFOR Inf. Syst. Oper. Res. 1992, 30, 159–171. [Google Scholar] [CrossRef]
- Carvalho, D.; Pinheiro, P.R.; Pinheiro, M.C.D. A Hybrid Model to Support the Early Diagnosis of Breast Cancer. Procedia Comput. Sci. 2016, 91, 927–934. [Google Scholar] [CrossRef][Green Version]
- Tamanini, I.; Carvalho, A.L.; Castro, A.K.; Pinheiro, P.R. A Novel Multicriteria Model Applied to Cashew Chestnut Industrialization Process. Appl. Soft Comput. 2009, 58, 243–252. [Google Scholar] [CrossRef]
- Salazar, M.C.; Pinheiro, P.R.; de Castro, I.C.C. Multicriteria Model for Evaluation of Outsourcing Services by Logistics Operators. Adv. Intell. Syst. Comput. 2020, 1224, 554–566. [Google Scholar] [CrossRef]
Disclaimer/Publisher’s Note: The statements, opinions and data contained in all publications are solely those of the individual author(s) and contributor(s) and not of MDPI and/or the editor(s). MDPI and/or the editor(s) disclaim responsibility for any injury to people or property resulting from any ideas, methods, instructions or products referred to in the content. |
© 2023 by the authors. Licensee MDPI, Basel, Switzerland. This article is an open access article distributed under the terms and conditions of the Creative Commons Attribution (CC BY) license (https://creativecommons.org/licenses/by/4.0/).







