An Improved YOLOv5s-Based Helmet Recognition Method for Electric Bikes
Abstract
1. Introduction
2. Related Work
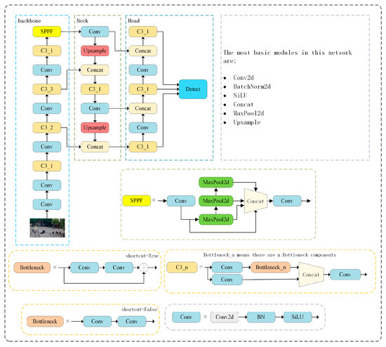
3. YOLOv5s Algorithm
4. Materials and Methods
4.1. Image Acquisition
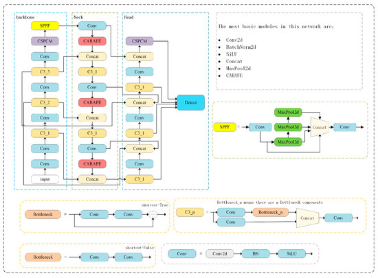
4.2. Improved YOLOv5s Helmet Detection Algorithm
4.2.1. Multi-Scale Small Target Prediction Layers
4.2.2. Modify The CRARFE Upsampling Method
4.2.3. Loss Function Improvement
- (1)
- NWD loss
- IoU only quantifies the overlap and union of two bounding boxes and does not provide additional detailed information. On the contrary, NWD converts bounding boxes into probability distributions using the Gaussian distribution, enabling the measurement of the distance between these distributions. Due to the continuity of the Gaussian distribution, NWD provides enhanced granularity in identifying similarity between bounding boxes. Therefore, NWD provides richer information and a more accurate assessment of similarity.
- IoU requires the bounding boxes to have the same scale and orientation, and its accuracy has decreased. On the contrary, NWD can evaluate the similarity between bounding boxes with differing scales and orientations as it adopts a Gaussian distribution that exhibits scale and direction invariance. Therefore, NWD excels in session scenarios involving mismatched directions and proportions in bounding boxes, which IoU cannot accomplish.
- IoU tends to underestimate similarity when facing irregularly shaped objects. On the contrary, NWD evaluates similarity by converting bounding boxes into probability distributions, thus proficiently handling irregular shapes.
- (2)
- Convergence
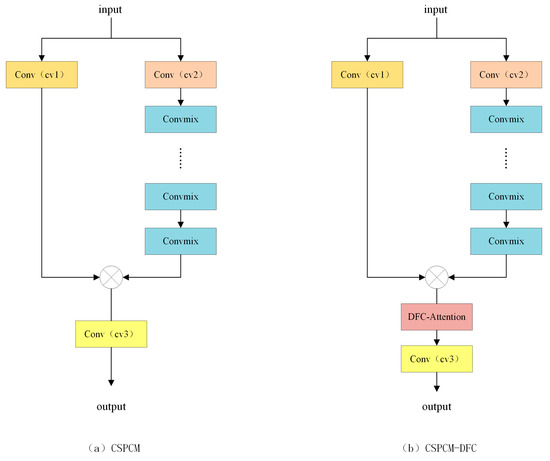
4.2.4. Introduction of the CSPCM model
- (1)
- DFC attention
- (2)
- ConvMix Module
- (3)
- CSPCM Module
- (4)
- CSPCM-DFC
5. Experiment
5.1. Experimental Setup
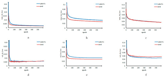
5.2. Evaluation Index and Ablation Experiment
5.3. Comparative Experiments
5.4. Comparison of the Detection Effect
6. Conclusions
Author Contributions
Funding
Institutional Review Board Statement
Informed Consent Statement
Data Availability Statement
Conflicts of Interest
References
- Zhang, Q.; Zhang, H.; Lu, X. Adaptive Feature Fusion for Small Object Detection. Appl. Sci. 2022, 12, 11854. [Google Scholar] [CrossRef]
- Cui, M.; Gong, G.; Chen, G.; Wang, H.; Jin, M.; Mao, W.; Lu, H. LC-YOLO: A Lightweight Model with Efficient Utilization of Limited Detail Features for Small Object Detection. Appl. Sci. 2023, 13, 3174. [Google Scholar] [CrossRef]
- Mirri, S.; Delnevo, G.; Roccetti, M. Is a COVID-19 second wave possible in Emilia-Romagna (Italy)? Forecasting a future outbreak with particulate pollution and machine learning. Computation 2020, 8, 74. [Google Scholar] [CrossRef]
- Fan, D.P.; Ji, G.P.; Cheng, M.M.; Shao, L. Concealed object detection. IEEE Trans. Pattern Anal. Mach. Intell. 2021, 44, 6024–6042. [Google Scholar] [CrossRef]
- Dalal, N.; Triggs, B. Histograms of oriented gradients for human detection. In Proceedings of the 2005 IEEE Computer Society Conference on Computer Vision and Pattern Recognition (CVPR’05), San Diego, CA, USA, 20–25 June 2005; IEEE: Pitcataway, NJ, USA, 2005; Volume 1, pp. 886–893. [Google Scholar]
- Stauffer, C.; Grimson, W.E.L. Adaptive background mixture models for real-time tracking. In Proceedings of the 1999 IEEE Computer Society Conference on Computer Vision and Pattern Recognition (Cat. No PR00149), Fort Collins, CO, USA, 23–25 June 1999; IEEE: Pitcataway, NJ, USA, 1999; Volume 2, pp. 246–252. [Google Scholar]
- Chen, L.; Dai, S.-L.; Dong, C. Adaptive Optimal Tracking Control of an Underactuated Surface Vessel Using Actor–Critic Reinforcement Learning. IEEE Trans. Neural Netw. Learn. Syst. 2022, 1–14. [Google Scholar] [CrossRef]
- Pham, T.L.; Dao, P.N. Disturbance observer-based adaptive reinforcement learning for perturbed uncertain surface vessels. ISA Trans. 2022, 130, 277–292. [Google Scholar]
- Dao, P.N.; Liu, Y.C. Adaptive reinforcement learning in control design for cooperating manipulator systems. Asian J. Control. 2022, 24, 1088–1103. [Google Scholar] [CrossRef]
- Girshick, R. Fast r-cnn. In Proceedings of the IEEE International Conference on Computer Vision, Washington, DC, USA, 7–13 December 2015; pp. 1440–1448. [Google Scholar]
- Ren, S.; He, K.; Girshick, R.; Sun, J. Faster r-cnn: Towards real-time object detection with region proposal networks. Adv. Neural Inf. Process. Syst. 2015, 28. [Google Scholar] [CrossRef]
- Redmon, J.; Divvala, S.; Girshick, R.; Farhadi, A. You only look once: Unified, real-time object detection. In Proceedings of the IEEE Conference on Computer Vision and Pattern Recognition, Las Vegas, NV, USA, 26 June–1 July 2016; pp. 779–788. [Google Scholar]
- Redmon, J.; Farhadi, A. YOLO9000: Better, faster, stronger. In Proceedings of the IEEE Conference on Computer Vision and Pattern Recognition, Honolulu, HI, USA, 21–26 July 2017; pp. 7263–7271. [Google Scholar]
- Zheng, N.; Loizou, G.; Jiang, X.; Lan, X.; Li, X. Computer vision and pattern recognition. Int. J. Comput. Math. 2007, 84, 1265–1266. [Google Scholar] [CrossRef]
- Redmon, J.; Farhadi, A. Yolov3: An incremental improvement. arXiv 2018, arXiv:1804.02767. [Google Scholar]
- Liu, W.; Anguelov, D.; Erhan, D.; Szegedy, C.; Reed, S.; Fu, C.Y.; Berg, A.C. Ssd: Single shot multibox detector. In Computer Vision–ECCV 2016: 14th European Conference, Amsterdam, The Netherlands, 11–14 October 2016; Springer International Publishing: Berlin/Heidelberg, Germany, 2016; pp. 21–37. [Google Scholar]
- Lin, T.Y.; Goyal, P.; Girshick, R.; He, K.; Dollár, P. Focal loss for dense object detection. In Proceedings of the IEEE International Conference on Computer Vision, Venice, Italy, 22–29 October 2017; pp. 2980–2988. [Google Scholar]
- Lin, H.; Deng, J.D.; Albers, D.; Siebert, F.W. Helmet use detection of tracked motorcycles using cnn-based multi-task learning. IEEE Access 2020, 8, 162073–162084. [Google Scholar] [CrossRef]
- Hayat, A.; Morgado-Dias, F. Deep learning-based automatic safety helmet detection system for construction safety. Appl. Sci. 2022, 12, 8268. [Google Scholar] [CrossRef]
- Li, Q.; Peng, F.; Ru, Z.; Yu, S.; Zhao, Q.; Shang, Q.; Cao, Y.; Liu, J. Research on safety helmet detection method based on convolutional neural network. In Sixth Symposium on Novel Optoelectronic Detection Technology and Applications; SPIE: Bellingham, WA, USA, 2020; Volume 11455, pp. 1115–1121. [Google Scholar]
- Wang, Y. Research on a Safety Helmet Detection Method Based on Smart Construction Site. In Proceedings of the 2021 IEEE International Conference on Advances in Electrical Engineering and Computer Applications (AEECA), Dalian, China, 27–28 August 2021; IEEE: Pitcataway, NJ, USA, 2021; pp. 341–343. [Google Scholar]
- Sun, X.; Xu, K.; Wang, S.; Wu, C.; Zhang, W.; Wu, H. Detection and tracking of safety helmet in factory environment. Meas. Sci. Technol. 2021, 32, 105406. [Google Scholar] [CrossRef]
- Yan, G.; Sun, Q.; Huang, J.; Chen, Y. Helmet detection based on deep learning and random forest on UAV for power construction safety. J. Adv. Comput. Intell. Intell. Inform. 2021, 25, 40–49. [Google Scholar] [CrossRef]
- Jia, W.; Xu, S.; Liang, Z.; Zhao, Y.; Min, H.; Li, S.; Yu, Y. Real-time automatic helmet detection of motorcyclists in urban traffic using improved YOLOv5 detector. IET Image Process. 2021, 15, 3623–3637. [Google Scholar] [CrossRef]
- Li, J.; Zuo, Y.; Li, Y.; Wang, Y.; Li, T.; Chen, C.P. Application of genetic algorithm for broad learning system optimization. In Proceedings of the 2020 7th International Conference on Information, Cybernetics, and Computational Social Systems (ICCSS), Guangzhou, China, 13–15 November 2020; IEEE: Pitcataway, NJ, USA, 2020; pp. 783–788. [Google Scholar]
- Cheng, R.; He, X.; Zheng, Z.; Wang, Z. Multi-scale safety helmet detection based on SAS-YOLOv3-tiny. Appl. Sci. 2021, 11, 3652. [Google Scholar] [CrossRef]
- Shine, L.; Jiji, C.V. Automated detection of helmet on motorcyclists from traffic surveillance videos: A comparative analysis using hand-crafted features and CNN. Multimed. Tools Appl. 2020, 79, 14179–14199. [Google Scholar] [CrossRef]
- Wang, C.Y.; Bochkovskiy, A.; Liao, H.Y.M. YOLOv7: Trainable bag-of-freebies sets new state-of-the-art for real-time object detectors. In Proceedings of the IEEE/CVF Conference on Computer Vision and Pattern Recognition, Vancouver, BC, Canada, 18 June 2023; pp. 7464–7475. [Google Scholar]
- Lin, T.Y.; Dollár, P.; Girshick, R.; He, K.; Hariharan, B.; Belongie, S. Feature pyramid networks for object detection. In Proceedings of the IEEE Conference on Computer Vision and Pattern Recognition, Honolulu, HI, USA, 21–26 July 2017; pp. 2117–2125. [Google Scholar]
- Liu, S.; Qi, L.; Qin, H.; Shi, J.; Jia, J. Path aggregation network for instance segmentation. In Proceedings of the IEEE Conference on Computer Vision and Pattern Recognition, Salt Lake City, UT, USA, 18–22 June 2018; pp. 8759–8768. [Google Scholar]
- Bochkovskiy, A.; Wang, C.Y.; Liao HY, M. Yolov4: Optimal speed and accuracy of object detection. arXiv 2020, arXiv:2004.10934. [Google Scholar]
- Wang, J.; Chen, K.; Xu, R.; Liu, Z.; Loy, C.C.; Lin, D. Carafe: Content-aware reassembly of features. In Proceedings of the IEEE/CVF International Conference on Computer Vision, Seoul, Republic of Korea, 27 October–2 November 2019; pp. 3007–3016. [Google Scholar]
- Wang, J.; Xu, C.; Yang, W.; Yu, L. A normalized Gaussian Wasserstein distance for tiny object detection. arXiv 2021, arXiv:2110.13389. [Google Scholar]
- Long, J.; Shelhamer, E.; Darrell, T. Fully convolutional networks for semantic segmentation. In Proceedings of the IEEE Conference on Computer Vision and Pattern Recognition, Boston, MA, USA, 7–12 June 2015; pp. 3431–3440. [Google Scholar]
- Shi, W.; Caballero, J.; Huszár, F.; Totz, J.; Aitken, A.P.; Bishop, R.; Rueckert, D.; Wang, Z. Real-time single image and video super-resolution using an efficient sub-pixel convolutional neural network. In Proceedings of the IEEE Conference on Computer Vision and Pattern Recognition, Las Vegas, NV, USA, 27–30 June 2016; pp. 1874–1883. [Google Scholar]
- Tang, Y.; Han, K.; Guo, J.; Xu, C.; Xu, C.; Wang, Y. GhostNetv2: Enhance cheap operation with long-range attention. Adv. Neural Inf. Process. Syst. 2022, 35, 9969–9982. [Google Scholar]
- Vaswani, A.; Shazeer, N.; Parmar, N.; Uszkoreit, J.; Jones, L.; Gomez, A.N.; Kaiser, Ł.; Polosukhin, I. Attention is all you need. Adv. Neural Inf. Process. Syst. 2017, 30. [Google Scholar]
- Ng, D.; Chen, Y.; Tian, B.; Fu, Q.; Chng, E.S. Convmixer: Feature interactive convolution with curriculum learning for small footprint and noisy far-field keyword spotting. In Proceedings of the ICASSP 2022 IEEE International Conference on Acoustics, Speech and Signal Processing (ICASSP), Singapore, 23–27 May 2022; IEEE: Pitcataway, NJ, USA, 2022; pp. 3603–3607. [Google Scholar]
- Ge, Z.; Liu, S.; Wang, F.; Li, Z.; Sun, J. Yolox: Exceeding yolo series in 2021. arXiv 2021, arXiv:2107.08430. [Google Scholar]














| Related Work | Limitations |
|---|---|
| Lin et al. [18] | The initial stage of the method focuses on motorcycle detection. Once the motorcycle is detected, the algorithm continues to determine whether the motorcycle is in motion. Finally, in the last step, the algorithm performs helmet detection, which is a complex process that may result in a relatively slow execution speed. |
| Hayat et al. [19] | The main purpose of this method is to detect worker helmets in construction site scenes. It uses the YOLOv5x algorithm as the benchmark and adopts a large model size. Real-time requirements are not considered in this approach, and it is not designed for recognizing helmets in traffic e-bike scenarios. |
| Li et al. [20] | This method consists of multiple stages and has high algorithmic complexity. It does not prioritize real-time requirements in its design. |
| Wang et al. [21] | A design method for helmet system detection based on TensorFlow is proposed to address the issue of frequent accidents at construction sites. However, this method is not suitable for traffic scenarios. |
| Sun et al. [22] | A helmet detection method is proposed for factory scenes that combines multi-feature fusion and Support Vector Machines (SVM). However, this method has limited generalization ability due to the manual design of features and is not suitable for detecting helmets in traffic scenes. |
| Yan et al. [23] | Combining traditional machine learning methods with random forest (RF), an intelligent recognition algorithm based on DCNN and RF is proposed for worker helmet detection. It is not suitable for traffic scenarios. |
| Jia et al. [24] | The method consists of two steps: the first step uses the modified YOLOv5 detector to detect motorcycles from video surveillance; the second step takes the motorcycles detected in the previous step as input and continues to use the modified YOLOv5 detector to detect whether the motorcyclist is wearing a helmet or not. It is essentially a two-stage approach with high complexity and does not consider real-time requirements. |
| Li et al. [25] | The method utilizes a generalized learning system (BLS) optimized by a genetic algorithm as an image recognition classifier for helmet detection. However, the effectiveness of this method in recognizing helmets in traffic scenes is unknown. The system focuses on labeling and reminding construction site workers without helmets in videos rather than specifically targeting traffic scenarios. |
| Cheng et al. [26] | YOLOv3-tiny is used as the baseline algorithm to enhance the performance of the model. However, the resulting model size is still slightly larger than that of YOLOv5s, even with the improvements. Therefore, when deploying an application, a slightly larger storage space is required to accommodate the model. |
| Shine et al. [27] | The system uses a two-stage classifier to identify motorcycles in surveillance videos. The motorcycles detected in the first stage are then processed in the helmet identification stage. Two classification algorithms based on whether the rider wears helmets have been proposed. One algorithm relies on hand-crafted features, while the other uses deep convolutional neural networks (CNN). However, these models are more complex due to the inclusion of handcrafted features and may exhibit limited generalization ability. |
| Algorithm | P | R | mAP.5 | mAP.95 | Parameters |
|---|---|---|---|---|---|
| YOLOv5s | 95 | 87.2 | 91.9 | 68.9 | 7,018,216 |
| Convmix | 93.9 | 86.5 | 91.7 | 67.9 | 5,334,760 |
| CSPCM | 94.9 | 86.8 | 91.7 | 68.3 | 5,949,672 |
| CSPCM-DFC | 93.8 | 88.4 | 92.1 | 69.1 | 5,927,114 |
| Configuration Name | Configuration Parameters |
|---|---|
| Operating System | Ubuntu 18.04.6 LTS |
| CPU | Intel Xeon(R) Silver 4210 CPU @ 2.20 GHz × 40 |
| GPU | NVIDIA GeForce RTX 2080 Ti/PCIe/SSE2 |
| Memory | 125.6 GiB |
| Software | Anaconda3-5.3., Pycharm2021 |
| Deep Learning Framework | Pytorch 1.13.1 |
| GPU Acceleration Library | CUDA 11.6 |
| Algorithm | H | CD | CA | NWD | Val | Test | Parameters | ||||||
|---|---|---|---|---|---|---|---|---|---|---|---|---|---|
| P | R | mAP.5 | mAP.95 | P | R | mAP.5 | mAP.95 | ||||||
| YOLOv5s | 95 | 87.2 | 91.9 | 68.9 | 94.2 | 86.3 | 91 | 68.7 | 7,018,216 | ||||
| A | √ | 96.8 | 93.3 | 96.4 | 75.4 | 96 | 93.2 | 96.2 | 75.7 | 7,185,888 | |||
| B | √ | 93.8 | 88.4 | 92.1 | 69.1 | 93.2 | 87.6 | 91.7 | 68.9 | 5,927,114 | |||
| C | √ | 92.2 | 89 | 92.5 | 69.3 | 91.7 | 88.3 | 91.8 | 69 | 7,152,272 | |||
| D | √ | 94.7 | 89.4 | 93.2 | 70.7 | 93.5 | 89.4 | 92.6 | 70.7 | 7,018,216 | |||
| E | √ | √ | 96.1 | 93.3 | 96.1 | 75.6 | 95.4 | 93.3 | 96.1 | 75.5 | 6,094,816 | ||
| F | √ | √ | √ | 94.9 | 93.8 | 96.6 | 76.3 | 94 | 93.4 | 95.4 | 76.3 | 6,239,292 | |
| Last | √ | √ | √ | √ | 96 | 95 | 96.3 | 77.5 | 95.3 | 94.7 | 96.2 | 77.3 | 6,239,292 |
| Algorithm | Val_mAP.5/% | Test_mAP.5/% | FPS | Volume/mb | ||||||
|---|---|---|---|---|---|---|---|---|---|---|
| E-Bike | With | Without | All | E-Bike | With | Without | All | |||
| Faster-RCNN | 94.731 | 12.82 | 14.37 | 40.62 | 94.49 | 12.92 | 13.48 | 40.29 | 15.257 | 113.5 |
| YOLOv3 | 85.7 | 81 | 73.9 | 80.2 | 85.4 | 80.7 | 73.7 | 79.9 | 29.4 | 123.5 |
| YOLOx | 90.85 | 90.58 | 89.12 | 90.18 | 90.91 | 90.86 | 90.16 | 90.64 | 32.072 | 71.8 |
| Last | 99.1 | 97.5 | 92.2 | 96.3 | 99 | 97.6 | 92.1 | 96.2 | 35.707 | 13.8 |
Disclaimer/Publisher’s Note: The statements, opinions and data contained in all publications are solely those of the individual author(s) and contributor(s) and not of MDPI and/or the editor(s). MDPI and/or the editor(s) disclaim responsibility for any injury to people or property resulting from any ideas, methods, instructions or products referred to in the content. |
© 2023 by the authors. Licensee MDPI, Basel, Switzerland. This article is an open access article distributed under the terms and conditions of the Creative Commons Attribution (CC BY) license (https://creativecommons.org/licenses/by/4.0/).
Share and Cite
Huang, B.; Wu, S.; Xiang, X.; Fei, Z.; Tian, S.; Hu, H.; Weng, Y. An Improved YOLOv5s-Based Helmet Recognition Method for Electric Bikes. Appl. Sci. 2023, 13, 8759. https://doi.org/10.3390/app13158759
Huang B, Wu S, Xiang X, Fei Z, Tian S, Hu H, Weng Y. An Improved YOLOv5s-Based Helmet Recognition Method for Electric Bikes. Applied Sciences. 2023; 13(15):8759. https://doi.org/10.3390/app13158759
Chicago/Turabian StyleHuang, Bingqiang, Shanbao Wu, Xinjian Xiang, Zhengshun Fei, Shaohua Tian, Haibin Hu, and Yunlong Weng. 2023. "An Improved YOLOv5s-Based Helmet Recognition Method for Electric Bikes" Applied Sciences 13, no. 15: 8759. https://doi.org/10.3390/app13158759
APA StyleHuang, B., Wu, S., Xiang, X., Fei, Z., Tian, S., Hu, H., & Weng, Y. (2023). An Improved YOLOv5s-Based Helmet Recognition Method for Electric Bikes. Applied Sciences, 13(15), 8759. https://doi.org/10.3390/app13158759
