The Use of Wireless Networks and Mobile Applications in the Control of Electric Machines
Abstract
1. Introduction
2. Selected Wireless Transmission Technologies
3. Programming Environment for Prototyping a Mobile Application
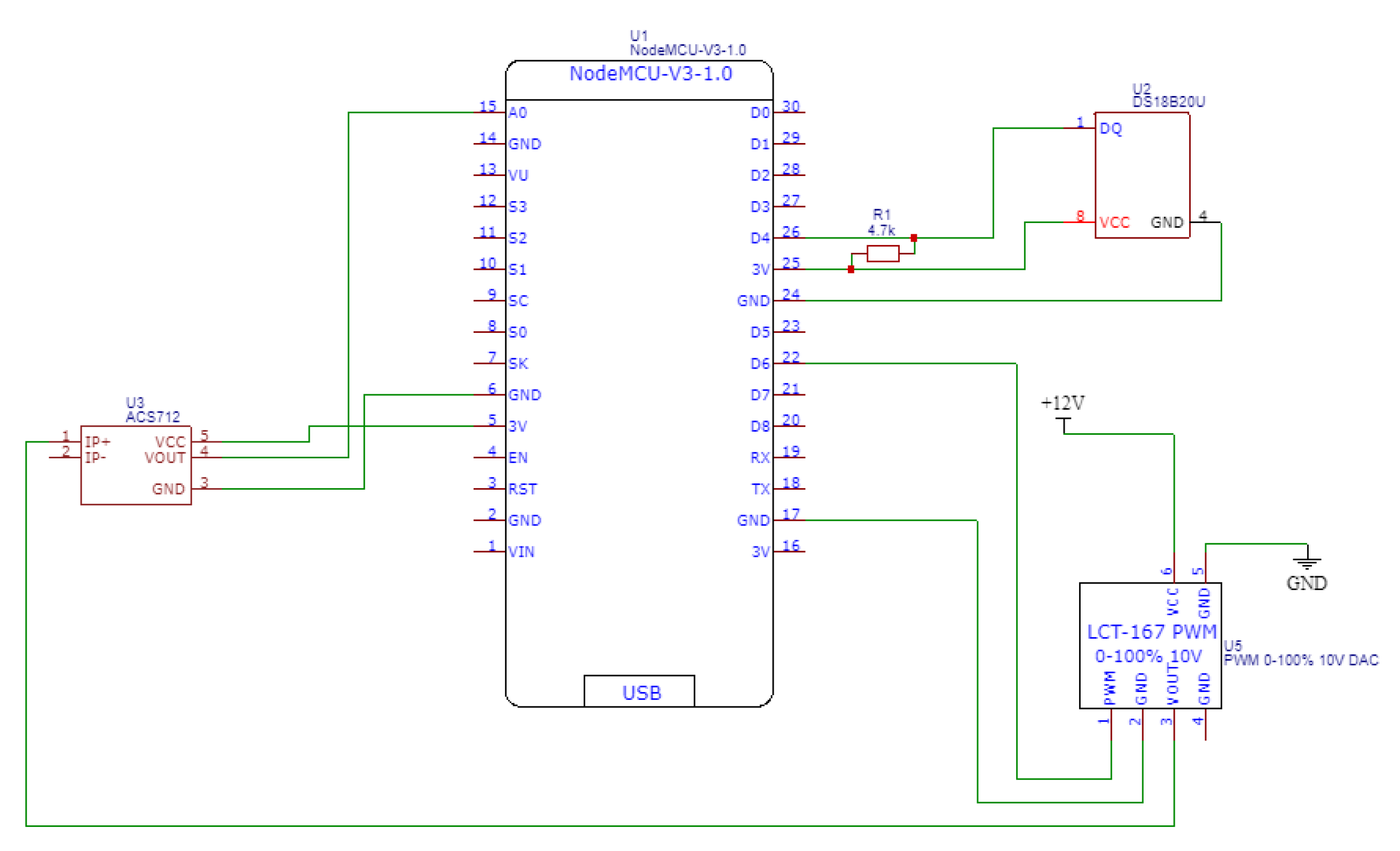
4. Model of the System and Simulation Tests
5. The Use of Wireless Transmission and Mobile Application in Control
6. Conclusions
Author Contributions
Funding
Conflicts of Interest
References
- Mushtaq, Z.; Wahid, A. Mobile Application Learning: The next generation e-learning. In Proceedings of the 2018 3rd International Conference on Inventive Computation Technologies (ICICT), Coimbatore, India, 15–16 November 2018; pp. 826–829. [Google Scholar]
- Markus, A.; Bernd, S. Challenges in the Development of Mobile Applications in Industrial Field Service. In Proceedings of the 2009 International Conference on Network-Based Information Systems, Indianapolis, IN, USA, 19–21 August 2009. [Google Scholar] [CrossRef]
- Malyadri, K. Key Characteristics of Mobile Applications and Trends in Mobile App Industry. Int. J. Res. Appl. 2020, 7, 114–120. [Google Scholar]
- Muc, A.; Muchowski, T.; Kluczyk, M.; Szelezinski, A. Analysis of the Use of Undervolting to Reduce Electricity Consumption and Environmental Impact of Computers. Rocz. Ochr. Srodowiska 2020, 22, 791–808. [Google Scholar]
- Arshad, A.; Kan, L.; Chong, F.; Syed, M.A.; Abdallah, Y.; Shi, G. An Empirical Study of Investigating Mobile Applications Development Challenges. IEEE Access 2018, 6, 17711–17728. [Google Scholar]
- Duru, A.; Ileri, K. Implementation of a Mobile Application for Teaching and Analyzing RLC Circuits. In Proceedings of the 2021 3rd International Congress on Human-Computer Interaction, Optimization and Robotic Applications (HORA), Ankara, Turkey, 11–13 June 2021; pp. 1–4. [Google Scholar]
- Nourbakhsh, M.; Mohamad Zin, R.; Irizarry, J.; Zolfagharian, S.; Gheisari, M. Mobile application prototype for on-site information management in construction industry. Eng. Constr. Archit. Manag. 2012, 19, 474. [Google Scholar] [CrossRef]
- Zhang, J.; Tao, D. Empowering Things With Intelligence: A Survey of the Progress, Challenges, and Opportunities in Artificial Intelligence of Things. IEEE Internet Things J. 2021, 8, 7789–7817. [Google Scholar] [CrossRef]
- Fan, S.; Ge, Y.; Yu, X. Comparison Analysis and Prediction of Modern Wi-Fi Standards. In Proceedings of the 2022 International Conference on Big Data, Information and Computer Network (BDICN), Sanya, China, 20–22 January 2022; pp. 581–585. [Google Scholar]
- Minh, Q.N.; Nguyen, V.-H.; Quy, V.K.; Ngoc, L.A.; Chehri, A.; Jeon, G. Edge Computing for IoT-Enabled Smart Grid: The Future of Energy. Energies 2022, 15, 6140. [Google Scholar] [CrossRef]
- Rehmani, M.R.; Davy, A.; Jennings, B.; Assi, C. Software Defined Networks-Based Smart Grid Communication: A Comprehensive Survey. IEEE Commun. Surv. Tutor. 2019, 21, 2637–2670. [Google Scholar] [CrossRef]
- Abdullah, H.; Zeebaree, S.R.M. Android Mobile Applications Vulnerabilities and Prevention Methods: A Review. In Proceedings of the 2021 2nd Information Technology To Enhance e-Learning and Other Application (IT-ELA), Baghdad, Iraq, 28–29 December 2021; pp. 148–153. [Google Scholar]
- Santos, I.; Filho, J.C.C.; Souza, S.R.S. A survey on the practices of mobile application testing. In Proceedings of the 2020 XLVI Latin American Computing Conference (CLEI), Loja, Ecuador, 19–23 October 2020; pp. 232–241. [Google Scholar]
- Muc, A.; Iwaszkiewicz, J.; Szelezinski, A.; Noch, T. Analysis of the Electric Energy Consumption in Teaching Centers and the Issue of the Environment Protection. Rocz. Ochr. Srodowiska 2018, 20 Pt 1, 948–964. [Google Scholar]
- Oprea, M.; Mocanu, M. Bluetooth Communications in Educational Robotics. In Proceedings of the 2021 23rd International Conference on Control Systems and Computer Science (CSCS), Bucharest, Romania, 26–28 May 2021; pp. 408–413. [Google Scholar]
- Liu, Y.; Li, S.; Cao, L. Application of bluetooth communication in digital photo frame. In Proceedings of the 2009 ISECS International Colloquium on Computing, Communication, Control, and Management, Sanya, China, 8–9 August 2009; pp. 370–373. [Google Scholar]
- Darroudi, S.M.; Gomez, C.; Crowcroft, J. Bluetooth Low Energy Mesh Networks: A Standards Perspective. IEEE Commun. Mag. 2020, 58, 95–101. [Google Scholar] [CrossRef]
- Baert, M.; Rossey, J.; Shahid, A.; Hoebeke, J. The Bluetooth Mesh Standard: An Overview and Experimental Evaluation. Sensors 2018, 18, 2409. [Google Scholar] [CrossRef] [PubMed]
- Singh Basnet, P.B.; Parikh, C.; Kandalaft, N. Application of Wi-Fi Communication Between FPGA and Microcontroller. In Proceedings of the 2021 International Conference on Engineering and Emerging Technologies (ICEET), Istanbul, Turkey, 27–28 October 2021; pp. 1–4. [Google Scholar]
- Li, S.; Hedley, M.; Bengston, K.; Humphrey, D.; Johnson, M.; Ni, W. Passive Localization of Standard WiFi Device. IEEE Syst. J. 2019, 13, 3929–3932. [Google Scholar] [CrossRef]
- Lee, I.-G.; Kim, D.B.; Choi, J.; Park, H.; Lee, S.-K.; Cho, J.; Yu, H. WiFi HaLow for Long-Range and Low-Power Internet of Things: System on Chip Development and Performance Evaluation. IEEE Commun. Mag. 2021, 59, 101–107. [Google Scholar] [CrossRef]
- Verma, L.; Fakharzadeh, M.; Choi, S. Wifi on steroids: 802.11AC and 802.11AD. IEEE Wirel. Commun. 2013, 20, 30–35. [Google Scholar] [CrossRef]
- Quy, V.K.; Hau, N.V.; Anh, D.V.; Quy, N.M.; Ban, N.T.; Lanza, S.; Randazzo, G.; Muzirafuti, A. IoT-Enabled Smart Agriculture: Architecture, Applications, and Challenges. Appl. Sci. 2022, 12, 3396. [Google Scholar] [CrossRef]
- Wang, J.; Wu, J. Research on Mobile Application Automation Testing Technology Based on Appium. In Proceedings of the 2019 International Conference on Virtual Reality and Intelligent Systems (ICVRIS), Jishou, China, 14–15 September 2019; pp. 247–250. [Google Scholar]
- WiFi. Available online: https://www.wifi.com.pl (accessed on 14 September 2022).
- Voutilainen, J.-P.; Salonen, J.; Mikkonen, T. On the Design of a Responsive User Interface for a Multi–device Web Service. In Proceedings of the 2nd ACM International Conference on Mobile Software Engineering and Systems (MOBILESoft), Florence, Italy, 16–17 May 2015. [Google Scholar] [CrossRef]
- Liu, Y. Analysis and Application of Interface Design Elements for Mobile Platform. In Proceedings of the International Conference on Smart City and Systems Engineering (ICSCSE), Hunan, China, 25–26 November 2016. [Google Scholar] [CrossRef]













| Standard | Theoretical Throughput | Frequency | Date of Introduction | Modulation Technique |
|---|---|---|---|---|
| 802.11n | 600 Mb/s | 2.4 GHz and 5 GHz | 02-2006 | OFDM |
| 802.11ac | 1 Gb/s | 2.4 GHz and 5 GHz | 2013 | OFDM |
| 802.11ax | 10 Gb/s | 2.4 GHz and 5 GHz | 2017 | OFDM |
| Typical for Mobile Devices | Typical for IoT | |||
|---|---|---|---|---|
| Feature | Bluetooth | Wi-Fi | LoRaWAN | ZigBee |
| Bandwidth | Low | High | Very Low | Very Low |
| Hardware equipment | Bluetooth adapter only | Wi-Fi access point and Wi-Fi adapters required | Dedicated devices | ZigBee Coordinator, ZigBee Route, ZigBee End Device |
| Topology | Point-to-point | Point-to-point, broadcast, and mesh networking | Star-of-stars | Star, Tree, Mesh |
| Range | 10 m | 30–50 m in buildings, 100 m in open field | 10–15 km | 10–100 m |
| Security | Less secure | More secure | More secure | More secure |
| Power consumption | Small power consumption | Much more power consumption | Very small power consumption | Very small power consumption |
| Frequency | 2.4 GHz | 2.4 GHz and/or 5 GHz | 169 MHz, 433 MHz, 868 MHz (Erupe) 915 MHz (North America) | 2.4 GHz 868 MHz and 915 MHz (selected regions of the world) |
| Speed | Slow—about 1 Mbps | Fast—about 1 Gbps | Slow—about 50 kbps | Slow—about 40–250 kbps |
| Flexibility | Limited number of users | Large number of users | Very large number of users | Limited number of users |
| Modulation | GFSK | OFSM or QAM | Chirp Spread Spectrum | BPSK or O-QPSK |
| Ease of use | Very popular and widely available Simply and easy to use | Very popular and widely available Complex software and hardware as well as configuration required | Simply and easy Difficult access to technology—it is developed by about 500 companies in the world to use | Simply and easy to use Difficult access to technology—it is developed by about 150 companies in the world |
| No. | (Bluetooth) PWM Value [%] | (Wi-Fi) PWM Value [%] | Thyristors Firing Angle [°] | Rotational Speed [RPM] | Motor Supply Voltage [V] |
|---|---|---|---|---|---|
| 1 | 54 | 54 | 90 | 100 | 8 |
| 2 | 48 | 49 | 85 | 533 | 31 |
| 3 | 38 | 39 | 70 | 1075 | 70 |
| 4 | 32 | 34 | 60 | 1365 | 87 |
| 5 | 30 | 32 | 55 | 1490 | 95 |
| 6 | 26 | 28 | 40 | 1850 | 115 |
| 7 | 25 | 27 | 30 | 1987 | 122 |
| 8 | 21 | 23 | 15 | 2100 | 130 |
| 9 | 19 | 21 | 0 | 2190 | 135 |
| Distance | 3 [m] | 7 [m] | 11 [m] |
|---|---|---|---|
| Object visibility | Very good | Good | Poor |
| Bluetooth control | Continuous connection. Smooth control. Control parameters are updated on a regular basis. Full control over the object. | Intermittent connection. Intermittent control. Control parameters were not updated on a regular basis. Full control over the object was not maintained | No connection and no control possible. No information about control parameters. There was no control over the object. |
| Wi-Fi control | Continuous connection. Smooth control. Control parameters are updated on a regular basis. Full control over the object. | ||
Disclaimer/Publisher’s Note: The statements, opinions and data contained in all publications are solely those of the individual author(s) and contributor(s) and not of MDPI and/or the editor(s). MDPI and/or the editor(s) disclaim responsibility for any injury to people or property resulting from any ideas, methods, instructions or products referred to in the content. |
© 2022 by the authors. Licensee MDPI, Basel, Switzerland. This article is an open access article distributed under the terms and conditions of the Creative Commons Attribution (CC BY) license (https://creativecommons.org/licenses/by/4.0/).
Share and Cite
Muc, A.; Bielecka, A.; Iwaszkiewicz, J. The Use of Wireless Networks and Mobile Applications in the Control of Electric Machines. Appl. Sci. 2023, 13, 532. https://doi.org/10.3390/app13010532
Muc A, Bielecka A, Iwaszkiewicz J. The Use of Wireless Networks and Mobile Applications in the Control of Electric Machines. Applied Sciences. 2023; 13(1):532. https://doi.org/10.3390/app13010532
Chicago/Turabian StyleMuc, Adam, Agata Bielecka, and Jan Iwaszkiewicz. 2023. "The Use of Wireless Networks and Mobile Applications in the Control of Electric Machines" Applied Sciences 13, no. 1: 532. https://doi.org/10.3390/app13010532
APA StyleMuc, A., Bielecka, A., & Iwaszkiewicz, J. (2023). The Use of Wireless Networks and Mobile Applications in the Control of Electric Machines. Applied Sciences, 13(1), 532. https://doi.org/10.3390/app13010532

