The Interoperability of Learning Object Design, Search and Adaptation Processes in the Repositories
Abstract
1. Introduction
- Ensure the effective design of ELOs and adaptation;
- Ensure the process of ELO design and adaptation in the multifunctional environment;
- Have an automatic search of ELOs on the semantic web, which is directly targeted to the specific objects in repositories of open educational resources;
- Allow the adaptation of the already developed ELOs by automatically assigning reusable objects.
2. Overview on Existing Practices
3. Methodology
3.1. Research Design
3.2. Ethics
3.3. Data Collection
3.4. Survey
3.5. Focus Group
3.6. Main Findings
4. Results
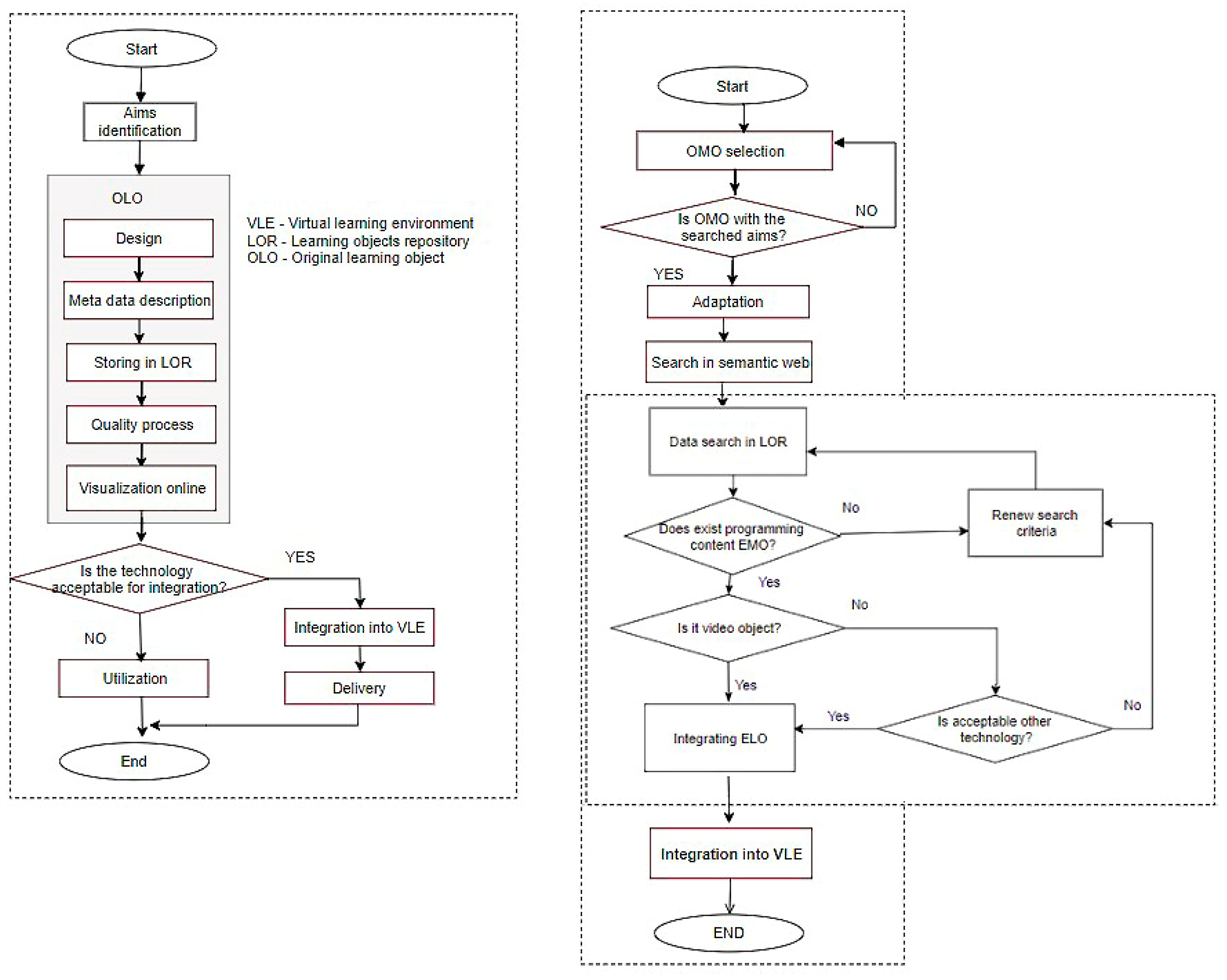
4.1. Development of the Technology for ELOs Design, Search and Adaptation
- To meet the requirements for reuse;
- To describe the structure and functionality of the original e-learning object so that it is suitable for any other ELO;
- To meet the requirements of integrity (content and pedagogical requirements) and compilation;
- To be based on the concept of variability, presentation and process management of the ELO;
- To describe the structure of the ELO in such a way that it does not make it difficult to realize the main attributes of the multifunctional platform paradigm (individuality of learning, communication and discussions, self-control, etc.);
- The multifunctional platform implementation process should be simple and must be repeated by other users (i.e., educators, instructional designers);
- Technologically, the multifunctional platform should support the following option of the process control: reading, displaying, recording, modifying, commenting, giving feedback, reusing and communicating;
- The multifunctional platform should ensure technical implementation of the listed tasks;
- The integration and implementation of the multifunctional platform must be supported by available tools;
- The multifunctional platform could be verified by analysing at least a few options.
4.2. Educational Platform Implementation
5. Results of Expert Evaluation
6. Conclusions
Author Contributions
Funding
Institutional Review Board Statement
Informed Consent Statement
Data Availability Statement
Acknowledgments
Conflicts of Interest
References
- Lockyer, L.; Bennett, S.; Agostinho, S.; Harper, B. The Handbook of Research on Learning Design and Learning Objects: Issues, Applications, and Technologies (2 Volumes); IGI Global: Hershey, PA, USA, 2008; 1018p. [Google Scholar]
- Verbert, K.; Duval, E. Towards a Global Architecture for Learning Objects: A Comparative Analysis of Learning Object Content Models. In Proceedings of the World Conference on Educational Multimedia, Hypermedia and Telecommunications, Chesapeake, Lugano, Switzerland, 21–26 June 2004; Cantoni, L., McLoughlin, C., Eds.; 2004; pp. 202–208. [Google Scholar]
- Arreola, R. Writing Learning Objectives; The University of Tennessee: Memphis, TN, USA, 1998. [Google Scholar]
- Brandon, B. Best of The eLearning Guild’s Learning Solutions; John Wiley & Sons: Hoboken, NJ, USA, 2008; 352p. [Google Scholar]
- Brown, M.; Taylor, M.; Hall, C.; Konstantinidis, S. Strengths, Weaknesses, Opportunities and Threats for Using Reusable Learning Objects in European Healthcare Curricula to Enhance Cultural Sensitivity. In Proceedings of the 13th International Technology, Education and Development Conference, Valencia, Spain, 11–13 March 2019. [Google Scholar]
- Cheng, H.; Yen, Y.; Chen, M.; Yang, W. A Processing for Digitizing Historical Architecture. In Euro-Mediterranean Conference; LNCS 6436; Springer: Berlin/Heidelberg, Germany, 2010; pp. 1–12. [Google Scholar]
- Burbaitė, R. Advanced Generative Learning Objects in Informatics Education: The Concept, Models, and Implementation. Ph.D. Thesis, Kaunas University of Technology, Kaunas, Lithuania, 2014; p. 143. [Google Scholar]
- Allen, C.A.; Mugisa, E.K. Improving Learning Object Reuse through OOD: A Theory of Learning Objects. J. Object Technol. 2010, 9, 51–75. [Google Scholar] [CrossRef]
- Dorça, F.A.; Carvalho, V.C.; Mendes, M.M.; Araújo, R.D.; Ferreira, H.N.; Cattelan, R.G. An Approach for Automatic and Dynamic Analysis of Learning Objects Repositories through Ontologies and Data Mining Techniques for Supporting Personalized Recommendation of Content in Adaptive and Intelligent Educational Systems. In Proceedings of the 2017 IEEE 17th International Conference on Advanced Learning Technologies (ICALT), Timisoara, Romania, 3–7 July 2017; IEEE: Piscataway, NJ, USA, 2017; pp. 514–516. [Google Scholar]
- Yawson, D.E.; Yamoah, F.A. Understanding satisfaction essentials of E-learning in higher education: A multi-generational cohort perspective. Heliyon 2020, 6, e05519. [Google Scholar] [CrossRef]
- Zhao, J.; Chang, C.K.; Itti, L. Learning to Recognize Objects by Retaining Other Factors of Variation. In Proceedings of the 2017 IEEE Winter Conference on Applications of Computer Vision (WACV), Santa Rosa, CA, USA, 24–31 March 2017; IEEE: Piscataway, NJ, USA, 2017; pp. 560–568. [Google Scholar]
- Puustjärvi, J.; Puustjärvi, L. The Problem of Searching Interdisciplinary Learning Objects. In Proceedings of the 16th International Conference on Information Integration and Web-based Applications & Services, Hanoi, Vietnam, 4–6 December 2014; Association for Computing Machinery (ACM): New York, NY, USA, 2014; pp. 277–282. [Google Scholar]
- Martín-Moncunill, D.; Gaona-García, P.A.; García-Barriocanal, E.; Sánchez-Alonso, S. Selection and Use of Search Mechanisms in Learning Object Repositories: The Case of Organic. Edunet. IEEE Rev. Iberoam. De Tecnol. Del Aprendiz. 2016, 11, 115–121. [Google Scholar] [CrossRef]
- Muñoz-Arteaga, J.; Calvillo-Moreno, E.; Ochoa-Zezzatti, C.; Santaolaya-Salgado, R.; Álvarez-Rodríguez, F. Use of Agents to Realize a Federated Searching of Learning Objects. Trends Pract. Appl. Agents Multiagent Syst. 2010, 1–8. [Google Scholar]
- Carvalho da Silva, Z.; Ferreira, L.R.; Pimentel, A.R. Adaptation of Learning Object Interface based on Learning Style. In International Conference on Enterprise Information Systems—Volume 3: ICEIS; SciTePress: Setúbal, Portugal, 2017; pp. 119–126. ISBN 978-989-758-249-3. [Google Scholar] [CrossRef]
- Barker, P. What is IEEE Learning Object Metadata/IMS Learning Resource Metadata. CETIS Stand. Brief. Ser. JISC (Jt. Inf. Syst. Comm. Univ. Funding Counc.) 2005. [Google Scholar]
- Englund, C.; Olofsson, A.D.; Price, L. Teaching with technology in higher education: Understanding conceptual change and development in practice. High. Educ. Res. Dev. 2017, 36, 73–87. [Google Scholar] [CrossRef]
- Tondeur, J.; van Braak, J.; Ertmer, P.A.; Ottenbreit-Leftwich, A. Understanding the Relationship Between Teachers’ Pedagogical Beliefs and Technology Use in Education: A Systematic Review of Qualitative Evidence. Educ. Technol. Res. Dev. 2017, 65, 555–575. [Google Scholar] [CrossRef]
- Gluz, J.C.; Silveira, E.L.; Da Silva, L.R.J.; Barbosa, J.L.V. Towards a Semantic Repository for Learning Objects: Design and Evaluation of Core Services. J. Univers. Comput. Sci. 2016, 22, 16–36. [Google Scholar]
- Gordillo, A.; López-Fernández, D.; Verbert, K. Examining the usefulness of quality scores for generating learning object recommendations in repositories of open educational resources. Appl. Sci. 2020, 10, 4638. [Google Scholar] [CrossRef]
- Dagienė, V.; Gudonienė, D.; Burbaitė, R. Semantic Web technologies for e-learning: Models and implementation. Informatica 2015, 26, 221–240. [Google Scholar] [CrossRef]
- Ivanova, T.; Terzieva, V.; Ivanova, M. Intelligent Technologies in E-Learning: Personalization and Interoperability. In Proceedings of the International Conference on Computer Systems and Technologies’21, Ruse, Bulgaria, 18–19 June 2021; pp. 176–181. [Google Scholar]
- Gutierrez, I.; Alvarez, V.; Paule, P.; Perez-Perez, J.R.; Freitas, S. Adaptation in E-Learning Content Specifications with Dynamic Sharable Objects. Syst. Open Access J. 2016, 4, 24. [Google Scholar] [CrossRef]
- Psyllidis, A. Ontology-Based Data Integration from Heterogeneous Urban Systems: A Knowledge Representation Framework for Smart Cities. In Proceedings of the 14th International Conference on Computers in Urban Planning and Urban Management. CUPUM 2015, Cambridge, MA, USA, 7–10 July 2015. [Google Scholar]
- Raspopovic, M.; Cvetanovic, S.; Jankulovic, A. Challenges of Transitioning to e-learning System with Learning Objects Capabilities. Int. Rev. Res. Open Distrib. Learn. 2016, 17, 123–147. [Google Scholar] [CrossRef]
- Yassine, S.; Kadry, S.; Sicilia, M.A. Learning Analytics and Learning Objects Repositories: Overview and Future Directions. In Learning, Design, and Technology: An International Compendium of Theory, Research, Practice, and Policy; Springer: Cham, Switzerland, 2016; pp. 1–29. [Google Scholar]
- Jensen, J. A systematic literature review of the use of Semantic Web technologies in formal education. Br. J. Educ. Technol. 2019, 50, 505–517. [Google Scholar] [CrossRef]
- Wu, L.; Liu, Q.; Zhou, W.; Mao, G.; Huang, J.; Huang, H. A semantic web-based recommendation framework of educational resources in E-learning. Technol. Knowl. Learn. 2020, 25, 811–833. [Google Scholar] [CrossRef]
- Elghibarı, F.; Elouahbi, R.; El Khoukhi, F. Dynamic multi agent system for revising e-learning content material. Turk. Online J. Distance Educ. 2019. [Google Scholar] [CrossRef][Green Version]
- Basuhail, A. e-Learning Objects Designing Approach for Programming-Based Problem Solving. Int. J. Technol. Educ. 2019, 2, 32–41. [Google Scholar]
- Montoya, D.; Vargas, J.E.H.; Sanchez Giraldo, J.; Hincapié, N.C. Developing a Pedagogical Method to Design Interactive Learning Objects for Teaching Data Mining. J. Educ. Online 2020, 17, n1. [Google Scholar]
- Lee, M.R.; Chen, M.R. Trends in Ubiquitous Multimedia Computing. Int. J. Multimed. Ubiquitous Eng. 2009, 4, 115–124. [Google Scholar]
- Rennie, F.; Morrison, T. E-Learning and Social Networking Handbook—Resources for Higher Education; Routledge: London, UK, 2012. [Google Scholar]
- Curum, B.; Khedo, K.K. Cognitive load management in mobile learning systems: Principles and theories. J. Comput. Educ. 2021, 8, 109–136. [Google Scholar] [CrossRef]
- Conole, G. Designing for Learning in an Open World; Springer: New York, NY, USA, 2013. [Google Scholar]
- Churchill, D.; Hedberg, J. Learning object design considerations for small-screen handheld devices. Comput. Educ. 2008, 50, 881–893. [Google Scholar] [CrossRef]
- Churchill, D. Conceptual model learning objects and design recommendations for small screens. J. Educ. Technol. Soc. 2011, 14, 203–216. [Google Scholar]
- De Medio, C.; Limongelli, C.; Sciarrone, F.; Temperini, M. MoodleREC: A recommendation system for creating courses using the moodle e-learning platform. Comput. Hum. Behav. 2020, 104, 106168. [Google Scholar] [CrossRef]
- Keržič, D.; Tomaževič, N.; Aristovnik, A.; Umek, L. Exploring critical factors of the perceived usefulness of blended learning for higher education students. PLoS ONE 2019, 14, e0223767. [Google Scholar] [CrossRef] [PubMed]
- Wojcik, J.; Rataj, M. Learning objects lost in the network. In Proceedings of the 2020 IEEE Frontiers in Education Conference (FIE), Uppsala, Sweden, 21–24 October 2020; IEEE: Piscataway, NJ, USA, 2020; pp. 1–7. [Google Scholar]
- Vachkova, S.; Kupriyanov, R.; Suleymanov, R.; Petryaeva, E. The Application of Text Mining Algorithms to Discover One Topic Objects in Digital Learning Repositories. In Proceedings of the 2021 28th Conference of Open Innovations Association (FRUCT), Moscow, Russia, 27–29 January 2021; IEEE: Piscataway, NJ, USA, 2021; pp. 502–509. [Google Scholar]
- Safder, I.; Hassan, S.U.; Visvizi, A.; Noraset, T.; Nawaz, R.; Tuarob, S. Deep learning-based extraction of algorithmic metadata in full-text scholarly documents. Inf. Processing Manag. 2020, 57, 102269. [Google Scholar] [CrossRef]
- Chen, H.; Gilchrist, S.B. Online access to higher education on YouTubeEDU. New Libr. World 2013, 114, 99–109. [Google Scholar] [CrossRef]
- Zapata, A.; Menéndez, V.H.; Prieto, M.E.; Romero, C. Evaluation and selection of group recommendation strategies for collaborative searching of learning objects. Int. J. Hum.-Comput. Stud. 2015, 76, 22–39. [Google Scholar] [CrossRef]
- Lubega, J.T.; Agaba, J.E.; Nakakawa, A. Decomposition, Adaptation and Assembly of Reusable Learning Objects with Multi-Format Assets for Higher Education Instructional Design. Int. J. E-Learn. Educ. Technol. Digit. Media 2019. [Google Scholar]
- Onofrei, G.; Ferry, P. Reusable learning objects: A blended learning tool in teaching computer-aided design to engineering undergraduates. Int. J. Educ. Manag. 2020. [Google Scholar] [CrossRef]
- Hardie, P.; Donnelly, P.; Greene, E.; McHugh, A.; Coveney, K.; Murray, B.; Brereton, S. The application of reusable learning objects (RLOs) in preparation for a simulation laboratory in medication management: An evaluative study. Teach. Learn. Nurs. 2021, 16, 301–308. [Google Scholar] [CrossRef]
- Libby, R.; Blashfield, R.K. Performance of a composite as a function of the number of judges. Organ. Behav. Hum. Perform. 1978, 21, 121–129. [Google Scholar] [CrossRef]
- Collis, B.; Strijker, A. Technology and human issues in reusing learning objects. J. Interact. Media Educ. 2004, 2004, p.Art. 4. [Google Scholar] [CrossRef]
- Jovanović, J.; Gašević, D.; Knight, C.; Richards, G. Ontologies for effective use of context in e-learning settings. J. Educ. Technol. Soc. 2007, 10, 47–59. [Google Scholar]








| Label | Machine Name | Field Type | Widget |
|---|---|---|---|
| Title | Title | Node module element | |
| H5P Action | h5p_type | Choose whether to upload or create/edit content | |
| H5P Upload | h5p | Upload interactive content | |
| H5P Editor | h5p_editor | Create or edit interactive content | |
| Subject | field_subject | Term reference | Select list |
| Abstract | body | Long text and summary | Text area with a summary |
| Language | field_language | Term reference | Term reference tree |
| Media Format | field_media_format | Term reference | Select list |
| License | field_license | Creative commons | Radio buttons |
| Repository | field_repository | Term reference | Select list |
| Element of Scale | Fuzzy Numbers |
|---|---|
| Very important (LS) | (0.8; 1.0; 1.0) |
| Important (S) | (0.6; 0.8; 1.0) |
| Partly important (TS) | (0.4; 0.6; 0.8) |
| Not important (N) | (0.2; 0.4; 0.6) |
| Not important at all (VN) | (0.0; 0.2; 0.4) |
| No. | Criteria | Index | Numerical Values of Experts Evaluations | Mean (vj) | ||||||
|---|---|---|---|---|---|---|---|---|---|---|
| E1 | E2 | E3 | E4 | E5 | E6 | E7 | ||||
| 1 | The reach and availability of ELOs | 0.25 | 1.0 | 1.0 | 1.0 | 1.0 | 1.0 | 1.0 | 0.8 | 0.97 |
| 2 | The productivity of the ELOs design and adaptation process | 0.25 | 1.0 | 1.0 | 1.0 | 0.8 | 1.0 | 0.8 | 0.8 | 0.91 |
| 3 | The effectiveness of external means for ELOs design and adaptation | 0.25 | 0.8 | 0.8 | 1.0 | 1.0 | 1.0 | 1.0 | 0.8 | 0.91 |
| 4 | The functionality of the ELOs in the platform | 0.25 | 0.8 | 0.8 | 0.8 | 0.8 | 0.8 | 1.0 | 1.0 | 0.86 |
Publisher’s Note: MDPI stays neutral with regard to jurisdictional claims in published maps and institutional affiliations. |
© 2022 by the authors. Licensee MDPI, Basel, Switzerland. This article is an open access article distributed under the terms and conditions of the Creative Commons Attribution (CC BY) license (https://creativecommons.org/licenses/by/4.0/).
Share and Cite
Gudoniene, D.; Staneviciene, E.; Motiejunas, L. The Interoperability of Learning Object Design, Search and Adaptation Processes in the Repositories. Appl. Sci. 2022, 12, 3628. https://doi.org/10.3390/app12073628
Gudoniene D, Staneviciene E, Motiejunas L. The Interoperability of Learning Object Design, Search and Adaptation Processes in the Repositories. Applied Sciences. 2022; 12(7):3628. https://doi.org/10.3390/app12073628
Chicago/Turabian StyleGudoniene, Daina, Evelina Staneviciene, and Liudas Motiejunas. 2022. "The Interoperability of Learning Object Design, Search and Adaptation Processes in the Repositories" Applied Sciences 12, no. 7: 3628. https://doi.org/10.3390/app12073628
APA StyleGudoniene, D., Staneviciene, E., & Motiejunas, L. (2022). The Interoperability of Learning Object Design, Search and Adaptation Processes in the Repositories. Applied Sciences, 12(7), 3628. https://doi.org/10.3390/app12073628

