Next Article in Journal
HAADF STEM and Ab Initio Calculations Investigation of Anatase TiO2/LaAlO3 Heterointerface
Next Article in Special Issue
Solar Energy in Urban Planning: Lesson Learned and Recommendations from Six Italian Case Studies
Previous Article in Journal
Wind-Induced Response and Its Controlling of Long-Span Cross-Rope Suspension Transmission Line
Previous Article in Special Issue
Numerical Validation of the Radiative Model for the Solar Cadaster Developed for Greater Geneva
 
 
Font Type:
Arial Georgia Verdana
Font Size:
Aa Aa Aa
Line Spacing:
Column Width:
Background:
Article

Decision-Making Processes of Residents in Preservation, Thermal Comfort, and Energy Efficiency in Heritage Buildings: A Pilot Study in Mexico City

by
Krisangella Sofia Murillo Camacho
1,*,
Kalliopi Fouseki
1 and
Hector Altamirano Medina
2
1
UCL Institute for Sustainable Heritage, University College London, London WC1E 6BT, UK
2
UCL Institute for Environmental Design and Engineering, University College London, London WC1E 6BT, UK
*
Author to whom correspondence should be addressed.
Appl. Sci. 2022, 12(3), 1486; https://doi.org/10.3390/app12031486
Submission received: 1 December 2021 / Revised: 26 January 2022 / Accepted: 27 January 2022 / Published: 29 January 2022

Abstract

:

Featured Application

To date, the ‘values’ associated with ‘heritage buildings’ have received little attention in designing technical interventions for energy efficiency. This may be due to a fear that modern interventions for improving energy performance clash with heritage conservation, especially conservation of original features. We argue that energy efficiency interventions and heritage conservation can co-exist if an in-depth understanding of people’s heritage values and attitudes is obtained. This paper adds to our limited knowledge of residents’ approaches to heritage conservation and energy efficiency. It does so by presenting the first study of its kind in Mexico’s City Historic Centre (a World Heritage Site since 1987). The results reveal the type of heritage values that residents assigned to their buildings when seeking to achieve thermal comfort and energy efficiency in heritage buildings.

Abstract

With building construction representing one of the largest sectors responsible for the use of natural resources, retrofitting existing heritage buildings becomes a necessity, albeit a challenging one. The emergence of specific guidance on retrofitting heritage buildings has unveiled more than never the need to understand how residents negotiate, thermal comfort, energy efficiency, and heritage conservation decisions. The paper reports the complexity of the decision-making process of residents of heritage buildings in the Historic Centre of Mexico City regarding energy efficiency, intending to improve thermal comfort and reduce energy consumption while preserving heritage values. The study involved in-depth semi-structured interviews with users of heritage buildings that were thematically analysed, complemented by the monitoring of internal environmental conditions and system dynamics analysis. The results show that although the residents perceived the buildings’ temperature as poor, passive thermal comfort actions (e.g., wearing more clothes and closing windows) were preferred against invasive retrofitting solutions for thermal comfort due to residents’ resistance to a potential loss in the buildings’ values and the high cost of changes. The degree of change necessary for maintenance, renovation, and actions for improving the thermal comfort of a heritage building is related to values and to their preservation for future generations. The users’ changes were limited to small-scale interventions in floors and ceilings while avoiding touching what they consider essential to preserve and protect (i.e., social and cultural values). Integrating the user into the decision-making process would enhance the long-term continuity and sustainability of retrofitting policies and guidelines, thus avoiding losing heritage-built stock.

1. Introduction

Historic buildings are increasingly considered in literature dealing with energy efficiency actions and renewable energy systems [1,2,3,4,5,6,7,8,9]. Recent projects such as Energy Efficiency for EU Historic Districts’ Sustainability, Climate for Culture, and Efficient Energy for EU Cultural Heritage are some examples addressing the impacts of changing climate conditions on historic buildings. The projects propose energy-efficient retrofit solutions while respecting buildings’ heritage values. Historic England has developed one of the most comprehensive guidelines that intends to adopt a holistic approach to historic buildings and energy efficiency. The guidance seeks to address every factor that affects energy use in the buildings and tries to balance saving energy, sustaining heritage significance, and ensuring comfort (a whole-building approach) [9]. However, although the emphasis is placed on heritage values, there is an assumption on what these ‘values’ are and how they should be retained [10]. These programmes rely mostly on research to integrate technology into the built heritage but do not explore users’ ‘heritage values’ in depth. Qualitative research on heritage and energy efficiency began to show the connection between energy efficiency and values. For instance, Yarrow [11] offers perspectives that underline a social negotiation of the values by inhabitants of old buildings and heritage professionals and involves concepts of climate change and energy efficiency. Yarrow conducted ethnographical research of specialists, planners, and homeowners interested in renovating and retrofitting buildings of attributed historical value. Koukou and Fouseki [12] conducted a study in Greece that included residents’ approaches to heritage conservation and energy efficiency in neoclassical buildings. Their research explored how residents’ meanings and values regarding historic buildings drive or inhibit energy-efficiency interventions. Their study involved semi-structured interviews with residents that revealed a conflict between the urgency to improve thermal comfort during winter through installing a mechanical heating system (at the loss of the original characteristics of the building) and against interventions on the façade of the building. The study found that in most cases, the changes made by residents complied with current legislation and the architectural significance of the building as most buildings were listed.
Overall, we lack in-depth, qualitative studies on energy efficiency and heritage conservation. In this regard, Fouseki et al.’s [10] research have understood and integrated heritage values into decision-making to improve the energy performance of the heritage buildings’ stock, which motivated this research. Fouseki et al. [10] show that decision making in thermal comfort improvement, energy efficiency, and heritage conservation is a sociocultural and dynamic practice. In the connection or discontinuity of elements (materials, competencies, resources, values, senses, and time), the decision-making process changes based on external factors surrounding the building (context, listed status, age, climate, and ownership status) [10].
In Mexico, Murillo et al. [13] reported on the heritage values attributed to historic buildings and how they change, drive, or prevent energy efficiency changes over time. Their study consisted of in depth semi-structured interviews complemented by monitoring indoors environmental conditions that revealed what users prioritise between energy efficiency interventions and heritage values. Their research shows a tension in the limitations on buildings with listed statuses, which restrict changes in use and prevent energy-efficiency interventions and highlighted that a fundamental requirement for developing effective energy policies, standards, and guidelines is understanding the meaning of heritage attributed by the users. More international approaches that contribute to decarbonising the built environment are needed.
Given the foregoing, this paper details the results of a qualitative study conducted in Mexico’s City Historical Centre (a World Heritage Site) that includes residents’ and buildings’ thermal conditions to understand user decision-making processes for energy efficiency and thermal comfort. The study focused on the social and cultural values residents of listed and non-listed buildings attach to their buildings and which values they prioritise during energy-efficiency interventions. The work offers new research insights from Mexico City, where heritage values, user behaviour, and thermal comfort data were obtained in a protected heritage site. The study’s premise is that social meaning, spatial structures, heritage values, sustainability preservation, and energy efficiency are interconnected and reinforced over time, driving or preventing changes in energy efficiency. Moreover, tensions can arise between limitations on a listed building (that impede change) and the lack of interventions applied (which directly affects the structure). The study assumes that both values associated with the tangible characteristics of a building (e.g., architectural, historical, and aesthetic) and sentimental, symbolic values (e.g., family attachment) increase the overall value of a residence over time and determine which building characteristics residents are willing to change, compromise, or maintain as they strive to improve the building’s energy performance.

Improving Energy Efficiency in Mexico City

In Mexico City, the need to retrofit existing residential buildings [14] has been highlighted in recent years to prevent buildings’ abandonment and obsolescence due to indoor thermal problems. The retrofitting of existing residential buildings to improve energy efficiency or reduce green housing emissions is not applied either [14]. More studies regarding improving energy efficiency in Mexico have only focused on electricity consumption. Mexican government programmes to reduce electricity use nationwide include the Trust for the Thermal Insulation of Housing and the Program for Integral Systematic Savings. Both programmes—managed by the Secretary of Energy [15]—have achieved a national energy use reduction of 3410.72 GWh and 1,534,824 fewer tonnes of concentrated CO2 in the atmosphere [14,16] obtained by 120,703 thermal insulation actions. Despite the progress and goals set regarding retrofitting existing buildings in the heritage sector, significant challenges remained unsolved.

2. Methods and Materials

2.1. Case Study

The Historic Centre of Mexico City was chosen as the case study. The urban area has approximately 1,500 listed buildings with historical and artistic value [17].
Declared a World Heritage Site in 1987 [18], the Historic area has faced challenges on the social, political, environmental, and economic fronts, given its geopolitical location and historical transformation of the social context. The social transformation began after the earthquake of 1985, which caused the area’s depopulation. In 1987, with the World Heritage Site declaration, the local government started urban revitalisation management plans to repopulate and attract more inhabitants. Precisely, Heritage status imposes restrictions upon users concerning what they can and cannot modify. Therefore, it is intriguing to study how residents negotiate their heritage conservation and energy efficiency decisions in this specific context. Furthermore, social housing (planned for people who cannot afford to buy housing with the private sector) also makes this area compelling to examine.

2.2. Sample Selection

Through system dynamics [19,20], social data (related to resident attitudes regarding heritage values, thermal comfort, and energy efficiency) were collected, analysed, and synthesised, alongside environmental (relative humidity and temperature) and building condition data (materials and maintenance). As stated by Levi-Strauss [21], due to the complexity of social phenomena, the data collection is guided by successively evolving interpretations made during the study and by the researcher interpretations. To this end, a number of participants and apartments is based on an in depth case-oriented analysis essential to qualitative research [22]. Additionally, qualitative samples are selected by their capacity to provide rich information relevant to the study. As a result, it sets an ‘information-rich’ case [23] and with deep understanding. The sociotechnical approach employed consists of qualitative and quantitative methodologies, summarised in Table 1. The procedure of our approach starts firstly with a formulation of objectives clarifying the research—next with a description of analysis and theoretical framework required for qualitative and quantitative methodologies. Afterwards, the experimental procedure collects and processes the data (with tools and instruments), confirming (or not) our initial objectives. The results interpretation in data analysis leads to indicators (relevant for research objectives) and finally to the results.
The final sample of five buildings for this study was considered suitable for an in-depth case study to test methods and tools and gain the residents’ approval to install the monitors in the properties. We identified buildings that have preserved their original typology and belonged to the Heritage Site protection list of Mexico City Council (a total of 134 housing buildings making up the total housing unit). The typology of housing building in the Historic Centre (known as vecindades) has a significant connotation on the architectural characteristics dating from the colonial period. Inside, the rooms are organised around a rectangular patio or corridor that serves as the central circulation and, simultaneously, a source of ventilation and lighting (Figure 1). A layout with current internal uses of social housing is shown in Figure 1. The buildings have mixed uses consisting of housing and commerce.
The final sample includes one listed monument (assets linked to the nation’s history), one non-listed but protected apartment building, and three listed apartment buildings (within the area of historical monuments and with architectural value). Their architectural styles are dated from the 16th to 19th century (primary baroque or colonial style), which influenced each building’s materials (tepetate, masonry, and brick) (Figure 2).

2.3. Data Collection

Data collection was conducted over one month during the winter (from December 2019 to January 2020). Participants were recruited for the study fulfilling at least one of the following two criteria: they must have lived in the area or in the building since 1987 (the Declaration of World Heritage), or their construction must belong to the government official heritage catalogue, which provides more information about the building (historical files, interventions, renovations, ownership, and previous uses of the building). Semi-structured interviews were conducted with five users (four owners and one tenant), and written informed consent was obtained complemented with photo-elicitation (i.e., interviewers were shown energy-efficiency options and prompted to comment on them) [24] to gain deeper insight into the values assigned. The semi-structured questionnaire design was divided into four sections: the first part focussed on building conditions; the second concerned understanding the attributed values, combined with photo-elicitation; the third part was designed to explore attitudes towards thermal comfort and energy efficiency, and the fourth explored user actions and interventions undertaken in the building. Each resident and apartment was assigned with a unique code of identification, including the country and number of participants. For instance, the first one was MX-U1 (see Table 2). For environmental data collection, the tiny tag data monitors were placed during the visit where the user felt more dissatisfaction with perceived thermal comfort (the data loggers are battery-powered instruments with electronic sensors that use data logger software to download the data from the monitors). The installation was in living rooms and bedrooms.
The thermal imaging exercise helped explain materials’ thermal properties to the residents (when pointing at an object or area, the thermal camera sensor allowed the user to view the infrared spectrum. The warmer regions were shown as red, orange, and yellow on the camera’s colour screen. In contrast, the colder parts showed up as purple and blue). During the data collection stage, collaboration with local authorities was also essential, including a participatory workshop on energy efficiency and heritage values with 12 neighbours, 3 stakeholders and 4 professionals in the Trust of the Historic Centre (Fideicomiso del Centro Historico). The course aimed to introduce the present pilot study and exchange ideas for proposals related to the Historic Centre regarding energy efficiency, conservation, and heritage values. This study is the first of two research studies carried out in the heritage site. The second study was conducted in 11 buildings and 11 residents during the winter of 2020–2021; the results are part of another publication.

2.4. Data Processing

The interviews were transcribed and translated from Spanish to English. Afterwards, they were thematically analysed using NVivo software, which enabled coding and the identification of cause-and-effect relationships among factors that affect a specific intervention (or lack thereof). The approach followed principles of grounded theory allowing the data to drive the hypothesis [21]. The interviews were first coded through an open coding process, identifying all factors. The codes were then reclassified through axial coding into 251 final codes related to the main aim and objectives and different subnodes from the decision-making process regarding energy-efficiency actions to address heritage building conditions and user values over time. The coding process and analysis used were based on Fouseki et al.’s [10] research. During the coding process, cause-and-effect relationships between nodes were discovered [10] and recorded in Excel. Table 3 shows the 12 categories of codes groups. The objective of the identification was to show the system elements that affected the dynamic interaction between values, thermal comfort, and energy-efficiency actions and practices. These categories interconnect, reinforce, and balance the system over time.

2.5. Mapping Data through Systems Dynamics

The relationships were mapped using Vensim software for systems dynamics analyses [25,26] to illustrate cause-and-effect relationships identified through the feedback thinking [25,26] and that are part of the system of preservation, thermal comfort, and energy efficiency. Systems dynamics is grounded in the theory of nonlinear dynamics, feedback, and interconnected loops and helps capture the complex causal structure of the system in a formal model that can be simulated and validated against real-world observations. A causal loop can grow or decline, allowing identification of the gap between the current objective and the desired one [25,26].
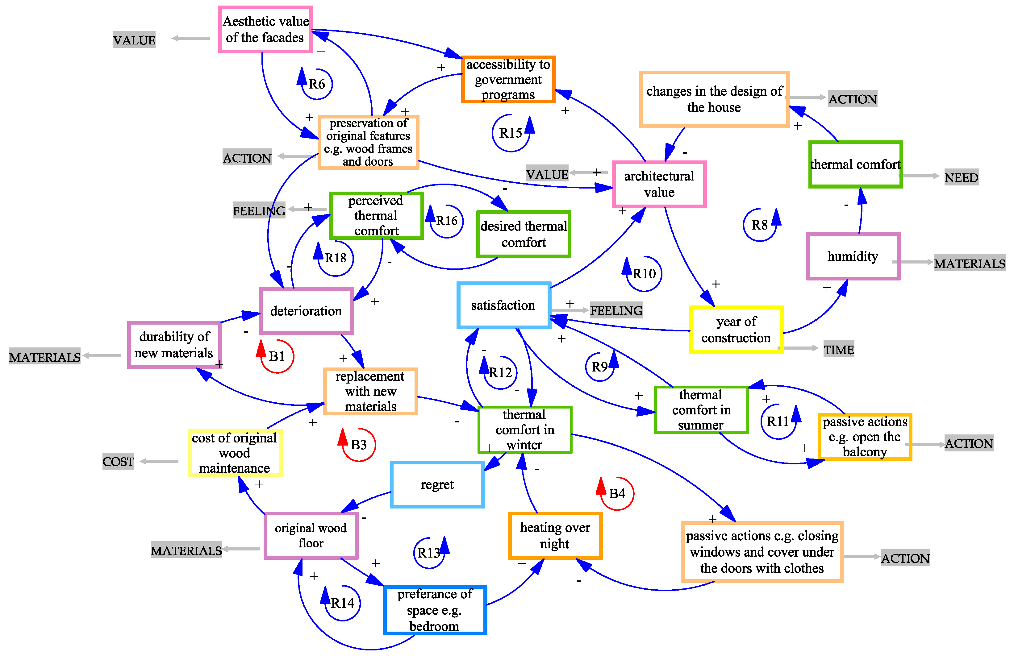
The five interviews were analysed using the same process, resulting in five diagrams that portray the dynamic system between heritage buildings, values, thermal comfort, and energy efficiency (decision-making process). To summarise the 251 interconnected variables identified during the interviews, an aggregate version of the five interviews (and five apartments) is shown in Figure 3. The symbols positive (+) or negative (−) are used to indicate reinforcing (growing) (R symbol) or balancing (B symbol) relationships. A reinforcing relationship between the two variables indicates continuous growth. On the other hand, an equilibrium is intended to be achieved by balancing relationships. For instance, a reinforcing relationship between original features and aesthetic values means that the more original the façades, the higher the aesthetic value assigned by the user. On the other hand, a balancing interrelationship was noted between the deterioration of the physical condition and replacing old materials with modern ones.

3. Results

3.1. Heritage Values Assigned to Historic Buildings

Residents’ values to their buildings and apartments varied according to their lifestyles. The everyday life of the inhabitants of the Historic Centre is characterised by commerce, tourism, architecture, and the political powers that are concentrated in the area. The inhabitants combine work activities (formal and informal) with those of the home. Most have different educational levels and have lived in the Historic Centre for more than 35 years, witnessing this space’s social and urban transformations. In the same way, the Historic Centre represents a labour resource for many of them, who have had a commerce or workshop there.The first value associated with the house was the historical value, followed by sentimental and aesthetic value: “Well, for the year it was made and for its architecture, its balconies, its corridors because it is very beautiful. I like everything. I like it a lot” (MX-U2). The existing relationship between the preservation of the original features and aesthetic value is shown in R6 (see Figure 3). When mapped on Vensim (R7 in Figure 3), the family attachment to the property is a significant relationship; the owner has a motive for living in the building that becomes stronger over time due to the values appreciating and their willingness to preserve and protect. The residents endeavoured to maintain the building in fidelity to its original structure because of its architectural and sentimental value (R3 in Figure 3), in part due to family ties (R7 in Figure 3). For instance, respondent MX-U2 said, “Well, the greatest meaning is sentimental because I have lived here (for many years with my family) … because it is the original, the architecture and the shape of the windows, the doors, I like it a lot, we do not touch it (we maintain it)”. Over time, the reason for living in the apartment and family attachment reinforces the owner’s relationship with its architectural, aesthetic, and symbolic value. As stated by MX-U2, “Well, it has a symbolic value and to me, they are very beautiful, as well as are the architectural features that characterise the construction and the architecture” (Figure 4).
Aesthetic value was directly related to architectural qualities such as space, form, use, dimensions, and structure. Originality was important in terms of the materials and features of the apartment: “The architecture and the shape of everything, the windows, the doors, and all of that, I like a lot. We do not touch it” (MX-U1). The residents felt responsible for what happens inside the building. They mentioned that all users needed heritage knowledge to make good decisions: “People must become aware of how to treat a listed building” (MX-U5). The architectural value, reinforced by the historic context, is related as a reason for living in the building: “Because of the location, it is centric and for the benefits that we have in the Centre of the city, we have everything and then it is something that interests us” (MX-U3) (see Figure 5).

3.2. User Perceptions of the Condition of the Building over Time

This part was intended to understand the energy-efficiency interventions and their impact on the environmental conditions provided by the buildings: the users’ perceived thermal comfort and the presumptions about building performance, which could be confirmed (or not) with environmental data, related to what was happening inside the building. It was found that humidity, deterioration, and use are interconnected and increase the need to maintain in good quality the originality of materials and façades. Humidity deteriorating the original façades’ materials in all buildings raised the cost of changes due to their aesthetic value, and old structures required specialised interventions and maintenance. The older the building, the more susceptible it is (because of the original materials). MX-U5 said, “Yes, it’s because the use of buildings has changed over time. For example, (original materials) need a lot of maintenance”. However, there is regret regarding the changes made (unsupervised), as reported by MX-U2: “Well, the floor [previous wooden floor] was cosier, warmer inside the apartment, so I disagree that it was removed. But it had to be removed because it needed a lot of maintenance and had deteriorated, and it costs a lot. The changes were made because they had deteriorated, and the new material was supposed to last longer”. While exterior windows were changed due to humidity and deterioration, interior modifications for comfort were further driven by new materials’ durability over time (which implies less maintenance). However, the users’ actions for preserving the original materials are related to the supervised government programmes for interventions despite costs, damage, and time (see Figure 6). Respondent MX-04 said, “The roofs needed waterproof paint and, on the façade, some painting. The local government approved carrying out the interventions on the façade”. MX-U1 stated, “Fideicomiso Trust arranged everything for us, painted the façade of the house, all of this because the whole façade was severely damaged; the government gave us support with the material, and with money… They are very beautiful façades that have been preserved very well, everything with the supervision of the National Institute of Anthropology and History”.
Despite the special treatment that the original materials of a historic building require, residents felt satisfied with the maintenance over time and have resisted introducing additional major interventions for comfort on façades. Such resistance is related to the architectural value and elevated cost of interventions for historic buildings. Costs “are high because all the interventions have to be done by expert people, people who know what material is and they´ll do it right” (MX-U2). The residents considered heritage; they were aware of and willing to preserve the value. “Well, it’s pretty. The building is beautiful, well preserved; it looks very beautiful. We cooperate with INAH (National Institute of Anthropology and History social housing programme) to preserve our building; we’ve shared the ownership with INAH for 80 years … Well, it’s maintained, it’s presentable. We’re trying to keep it that way. So, it’s a benefit to present the building in good condition. The government gives us the benefit of housing because we are cooperating with the building” (MX-U3). The users also considered the economic value of future interventions: “Because the government doesn’t give maintenance (listed private buildings), the user must do it and look for the best price” (MX-U3).

3.3. Interrelationship between Thermal Comfort, Energy Efficiency, and Heritage Conservation

This section is intended to describe thermal comfort through the residents of heritage buildings, their attitudes, and what is happening inside the building. It was possible to compare users’ desired and perceived thermal comfort with the actual interior temperature (see Table 4). From the interviews, there was clearly a difference between the users’ desired and perceived temperature described as freezing, cold or unbearable. For instance, the ideal internal temperature for some residents was 28 °C or over: “I say 28 to 30 °C [would be a suitable temperature for me]” (MX-U1). “28 °C”, seconded MX-U5. From monitoring, indoor temperature and external temperature showed no significant difference. However, when contrasted with users’ perceived temperature, the performance is experienced as bad (Table 4) (Building 4 bedroom and living room share the same space).
According to the International Organization for Standardization, thermal comfort is a mental condition related to the satisfaction of the thermal environment [27,28]. In the apartments studied, thermal comfort is vital for residents, as it can affect their health and quality of life. It is shown (Table 4) that users have their own criteria for thermal comfort. Thermal comfort is also related to a space and its characteristics, where they feel pleasant. For instance, MX-U4 stated, “In my bedroom, because I like to rest there [and] because I have health problems, then I can watch TV and rest“. MX-U2 said, “In the living room, I like it more because we have the windows, natural light, and I see people (outside) come and go and the atmosphere is very warm”. Perceived thermal comfort during winter and summer is influenced by the building architecture and materials, as reported by respondent MX-U1: “During winter, it’s a little bit cold. I always bring my coat. In the summer, it’s a delight. It’s a delight to get inside from the street and find natural air conditioning. Thanks to the height of ceilings and thanks to the walls that keep a delightful temperature, it’s very nice”. Users also related internal conditions (temperature) with specific building materials: “I recognise that the building is very well designed, [including] the spaces. The building is solid; it has masonry walls. Both function and form are very well designed. The spaces are wide, large, spacious … What I do not like is that it’s very cold because of the concrete that was used to change the old structure that had deteriorated from the old building” (MX-U5). The architectural characteristics appreciated by the user show that although the structure reinforces the building against earthquakes, it is also more susceptible to humidity and deterioration. The older the building, the more susceptible it is (because of the original materials).
The climate in Mexico City is temperate subhumid in most (87%) of its territory. During monitoring, the external temperature was a maximum of 24 °C, a minimum of 14 °C, and an average of 19 °C. Figure 7 shows temperatures in the bedrooms and living rooms monitored. From the figure, we can see that the lowest temperature occurred in Building 1 with, 16.25 °C in the bedroom and 18.91 °C in the living room. In contrast, the highest temperature was found in Building 2, with 19.57 °C in the bedroom and 19.37 °C in the living room.
Residents control the indoor temperature with natural ventilation and by performing passive activities such as opening and closing windows or, as last resort, with a portable heater during nights. The passive actions performed gave them the opportunity to understand their needs for thermal comfort and to help them adapt to the apartment thermal conditions. As reported by MX-U3, “Well, today it’s a little bit cold, but during winter, I close them (the windows and doors), and the inside temperature remains warmer because the roof retains the interior heat”.Monitoring was also performed for relative humidity. The data for relative humidity was between acceptable ranges of 40% and 70% [28,29]. User dissatisfaction regarding the buildings’ indoor thermal comfort was related to deterioration caused by humidity. MX-U1 noted, “If you look, the temperature is something that impacts; it’s very cold. It’s very cold here because of the height; we have high ceilings and then the materials. It feels humid”. MX-U4 commented, “We have humidity in all the bedrooms because the material is so porous that I feel that it filters, and I have to repair regularly because the paint disappears quickly”. Within the building, the deterioration and humidity were expressed on the surfaces of walls, ceilings, and façades (because of the materials’ natural properties), and the subsoil characteristics could be contributing. During the Spanish conquest, the Mexico City Historic Centre was constructed on a lake. What is of interest here is that despite the relatively stable humidity levels, the perception of how humid the houses felt was fundamentally different from the data. This may be explained by the limited environmental data, as they reflect only a short (but cold) period in a year. It may also relate to the overall perception (or misconception) that “old” buildings are cold and humid without necessarily being so. The misalignment between “actual” and “perceived” humidity is an area for further exploration.

3.4. Interaction between Heritage Values, Perceived Buildings Conditions and Thermal Comfort

Residents’ perceptions of thermal comfort and thermal building conditions interact with the actions to preserve the assigned value while improving thermal comfort. Perceived thermal comfort was affected by floor level, façade orientation, ventilation, room size, natural light, and humidity. The lack of direct solar radiation has to do with apartment orientation, location, and interior layout. Two buildings (first-floor apartment and fifth-floor apartment) were compared to show differences in perceived thermal comfort. Figure 8 shows building 3 and 5 temperatures in bedrooms and living rooms. Although monitoring showed not much variation from the external temperature, in building 3 (fifth-floor apartment), we can see fluctuations in temperature that achieved higher temperatures than building 5. In both buildings (north orientation façade but different floor location), the perception of indoor temperature was bad, but one of them was perceived as unbearable.
As reported by the user of building 3 MX-U3, “In the summer, I feel very hot. It’s very hot because the sun always enters everywhere. It is super hot, but during this season, it’s okay”. The thickness of the walls and the windows’ height and dimensions also influenced user perceptions of the space’s temperature. For example, the thermal perception was cold in a first-floor north orientation façade (Building 5) compared to the same orientation façade on the highest floor (Building 3), where it was perceived as warm. MX-U5 stated, “How comfortable do I feel? Very uncomfortable; it’s very cold. The truth is that it’s unbearable during winter…because my apartment is on the first floor. I feel that it’s affected in that sense. I don’t have enough natural light either”. The ventilation and size of the rooms could increase user perceptions of thermal comfort. Although there was a consensus that internally it was cold, depending on the floor the residents occupied, indoor temperature was perceived differently: “I feel warmer in the living room and my bedroom because the sun hits them up, and the others are in the back (so they don´t get much sun) … I live on the fifth floor and particularly like where I live on because it’s the top last floor” (MX-U3). In addition, time reinforced thermal comfort; for instance, the more time residents had lived in the apartment, the greater their awareness of changes (during different seasons) affecting its thermal properties. Over time, they improved comfort and conditioning spaces for their lifestyles and needs but preserved the originality of the building.
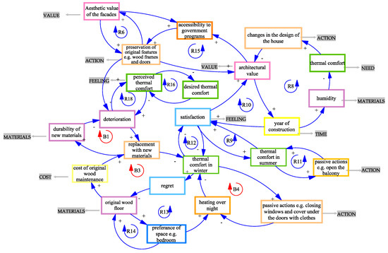
The relationships between thermal comfort, actions, and changes by the residents can be observed in Figure 9. The narrative of the diagram starts in R12 (reinforcing loop), which is at the centre of the diagram where it is shown the relation between poor thermal comfort in winter. The less thermal comfort in winter, the less satisfied the user was. Therefore, thermal comfort in winter is balanced with passive actions and less use of heating overnight (B4 balancing loop): “Well, we have a heater, which we use in the evenings for a while, then we have a warmer environment, a little bit, not a big deal. Yes, if I’m freezing, I turn it on. Look at this heater, but close to me. I install it near the bedpost, connect it, leave it here, then it heats us a bit, and it gives us peace” (MX-U1).
Because of the perceived poor thermal comfort in winter, some changed the original wood floors, but they regret the changes made. As stated by MX-U2: “Well, what I didn’t like was to change the floor (ceramic tile) because the wooden floor (previous floor), that was cosier, it made you feel warmer inside the apartment, so I disagree that it was removed”. Still, the changes were made because the cost of maintenance and the replacement occurred with materials that did not always improve internal conditions in winter, creating a balancing loop (B3) (Figure 9). The desired thermal comfort reinforces the perceived thermal comfort (R16) and because of materials’ deterioration, the bad perception of thermal comfort creates reinforcement (R18). There is a relationship between the aesthetic of the façade and preservation of original features in R6. The preservation simultaneously has a relationship between architectural value, materials, thermal comfort, and actions in R8. The value was a driver for preserving and conserving, but, at the same time, the residents resisted changing for thermal comfort. Passive actions were preferred during the winter and summer (R11 and B4).
Despite the discomfort perceived inside the buildings, the users did not want to implement intrusive changes for thermal comfort in interiors for three fundamental reasons. The first reason was an attachment to the building and its value (sentimental, architectural, and historical). Second, status for the protection of the historic area was an additional barrier to interventions. The third reason relates to preservation for generations to come. If residents felt thermally uncomfortable inside, they would reflect on making minimal improvements, such as replacing the materials in floors to wood (thought to have better thermal properties) and in ceilings (thermal insulation).

4. Discussion

Research on the values that society assigns to heritage has shown that it is a complex concept based on intellectual, cultural, historical, and psychological references and that it varies according to the person and time [10]. The present authors used a sociotechnical approach to comprehensively evaluate the following parameters as part of a whole system: historic buildings, users, values, thermal comfort, and energy efficiency. The findings present different understandings of the type and degree of change necessary for the maintenance (corrective or preventive), renovation, preservation, and conservation of the value and actions for the thermal comfort of a heritage building. The values assigned to the buildings were related to elements that residents were willing to change or maintain. User-assigned values need a focussed assessment in accordance with buildings’ heritage meanings and cultural heritage, which are more than objects of aesthetic, architectural, and historic value [10,30]. Thus, instead of a standard approach to buildings, guidelines are needed to integrate users. In the case of Mexico City (World Heritage City), residents’ attachment to buildings is strong. Values are related to the physical attributes of the buildings, but there is also family attachment. This relationship between value and feelings is explained by the preservation of original materials. The users sustain the sentimental value associated with their own memories, reinforcing the will to maintain the building for future generations. Mapping the impact of this interaction on the buildings revealed a holistic path that shows the reinforcement of values over time (aesthetic, symbolic, sentimental, and historical) and the balance created (actions, feeling, and practice) in the decision-making process. In heritage buildings, the conservation process involves the interconnection of practices, actions, needs, values, feelings, time, and materials that reinforce and balance the system.
In Mexico, heritage preservation of original features becomes stronger with the values appreciated and a willingness to preserve and protect over time. The process is affected by the restrictions on the heritage area that inhibit residents from making changes for thermal comfort. The users thus used their own resources to adapt to the space, temperature, and humidity (e.g., wearing more clothes, closing windows, and blocking cold air from outside and dividing areas). These passive activities and low-cost solutions improved a sense of thermal comfort and thereby are likely to improve the historic building’s energy performance, reducing the use of natural resources while preserving its value. In this case, they would deliberate on making minimal improvements in the future, such as changing the floors and ceilings’ materials. Due to the buildings’ original features, aesthetic value, architectural value, and cost of interventions, the residents resisted significant changes.
This study illustrates the findings of a rather unique setting. It is likely, as has been shown to some extent, that there are distinct attitudes in each context. It is therefore imperative to acknowledge that a one-fit ‘whole house’ approach is not feasible. As was stated by Fouseki et al. [10], efforts for a correct assessment and choice of energy-efficiency measures—such as a whole-house approach [9]—must consider residents’ decisions on heritage conservation, thermal comfort, and energy efficiency. The final objective must balance users’ needs and values comprehensively and effectively. Understanding the complexity of user decision-making processes for preservation, thermal comfort, and energy efficiency in heritage buildings is fundamental for long-term, practical applications in government management plans, where actions regarding sustainability in heritage buildings in Mexico are needed [31]. After all, the ultimate managers of the historic residential buildings are the residents themselves. Therefore, it is essential to develop, with them, management strategies for sustainable living while preserving the cultural values with which such buildings are embedded.

5. Conclusions

International guidelines and policies on energy efficiency of historic buildings suggest that values of aesthetics and authenticity often determine the correct type of energy-efficiency intervention. However, in practice, users’ values are often neglected; consequently, interventions can lead to the potential loss of value appreciated by users. ‘Value’ is a critical element in the user’s decision-making process when there is a negotiation involving their thermal comfort requirement, energy bills cost reduction, and heritage conservation. For instance, residents may initially prioritise the aesthetics of original windows over the need for thermal comfort because of the potential loss of value. In contrast, the cost and the need for energy-efficiency changes may change over time [32]. In many listed buildings and protected areas, there is a set of values that the introduction of energy-efficiency interventions should not compromise. This concern becomes even more challenging in social housing characterised as a heritage site, which was examined as part of this paper, and which showed that residents might have their own value systems that may or may not align with official ‘value systems’(for instance included in international guidelines and conventions). Thus, it is important to capture the complete sets of values so that regulations on the energy efficiency of historic buildings can better be contextualised. Mexico City has been through many urban management plans without significant progress. While one area has been conserved and renovated, another has been prioritised for commercial uses, exacerbating depopulation in housing buildings and resulting in abandoned, deteriorated buildings. Heritage management challenges should be addressed in future studies where questions on sustainability should also be included. This research adds to the knowledge base on this subject by using an example where no studies have been reported in Latin America. Therefore, examining Mexico offers a new understanding of the subject matter. The sociotechnical approach evaluated and explored the parameters of values, energy efficiency, and users alongside building components (including environmental conditions). The analysis, combined with systems dynamics [10], unveiled the complex and, to some extent, dynamic interrelationships of the parameters contributing to users’ decision-making processes. The residents adapt to the conditions of the building and prefer passive actions that produce thermal comfort and low-cost solutions for them. In the same way, the dynamic and complex relationships identified in the paper illustrate that heritage values, preservation, thermal comfort, and energy-efficiency interplay when residents make decisions involving energy and thermal comfort interventions. By preserving the unique materials, occupants sustain the sentimental value associated with personal and family memories. When they conduct maintenance and interventions for conservation, they maintain the building and its authenticity for the generations to come. With the active participation of the users, the risk that deterioration and abandonment cause to the heritage site on a larger scale would be prevented. Mexico City has shown challenges for Historic Centres where user values and sustainable goals must be included. We advocate for a participatory approach, such as this one, in guidelines to sustainable design in the environment of buildings with historic value.

Author Contributions

Conceptualisation, fieldwork in residences of the Historic Centre of Mexico City, formal analysis, and writing—original draft preparation, K.S.M.C.; fieldwork supervision, K.F. and H.A.M.; writing—review and editing, K.S.M.C., K.F. and H.A.M. All authors have read and agreed to the published version of the manuscript.

Funding

This research was funded by SENER-CONACyT, Mexico, and the EPSRC Centre for Doctoral Training in Science and Engineering in Arts, Heritage and Archaeology (EP/L016036/1).

Institutional Review Board Statement

The study was conducted in accordance with the Declaration of Helsinki and approved by the UCL Research Ethics Committee of UNIVERSITY COLLEGE LONDON, THE BARTLETT SCHOOL OF ENVIRONMENT, ENERGY AND RESOURCES data protection Legal Services (protocol code No Z6364106/2018/12/09 social research, approved 21 December 2018). for studies involving humans.

Informed Consent Statement

Informed consent was obtained from all subjects involved in the study.

Acknowledgments

The authors would like to thank SENER-CONACyT, Mexico, and the EPSRC Centre for Doctoral Training in Science and Engineering in Arts, Heritage and Archaeology for supporting the research in Mexico City. A very special thanks to the participants who agreed to install monitors in their homes and kindly spend their time on the study.

Conflicts of Interest

The authors declare no conflict of interest.

References

  1. Fouseki, K.; Cassar, M. Editorial: Energy Efficiency in Heritage Buildings: Future Challenges and Research Needs. Hist. Environ. 2014, 5, 95–100. Available online: https://www.tandfonline.com/doi/full/10.1179/1756750514Z.00000000058 (accessed on 28 November 2021). [CrossRef] [Green Version]
  2. Berg, F.; Flyen, A.; Godbolt, A.; Broström, T. User-Driven Energy Efficiency in Historic Buildings: A Review. J. Cult. Herit. 2017, 28, 188–195. Available online: https://www.sciencedirect.com/science/article/pii/S129620741730362X (accessed on 10 November 2021). [CrossRef] [Green Version]
  3. Cassar, M. Energy Reduction and the Conservation of Cultural Heritage: A Review of Past, Present, and Forthcoming Initiatives. Int. Preserv. News 2011, 55, 6–9. [Google Scholar]
  4. TC346. EN-16883. Conservation of Cultural Heritage—Guidelines for Improving the Energy Performance of Historic Buildings; Comité Europeen de Normalisation: Brussels, Belgium, 2017. [Google Scholar]
  5. Newton, D.; Fouseki, K. Heritage Values as a Driver or Obstacle for Energy Efficiency in Victorian and Edwardian Buildings. In Proceedings of the 3rd International Conference on Energy Efficiency in Historic Buildings (EEHB2018), Visby, Sweden, 26–27 September 2018; pp. 530–538. [Google Scholar]
  6. EECHB. Energy Efficiency and Comfort of Historic Buildings. Proceedings, Brussels, Belgium. Efficiency in Historic Buildings: A Review. J. Cult. Herit. 2016, 28, 188–195. [Google Scholar]
  7. Webb, A.L. Energy Retrofits in Historic and Traditional Buildings: A Review of Problems and Methods. Renew. Sustain. Energy Rev. 2017, 77, 748–759. [Google Scholar] [CrossRef]
  8. Martínez-Molina, A.; Tort-Ausina, I.; Cho, S.; Vivancos, J.-L. Energy Efficiency and Thermal Comfort in Historic Buildings: A Review. Renew. Sustain. Energy Rev. 2016, 61, 70–85. [Google Scholar] [CrossRef]
  9. Historic England. Energy Efficiency and Historic Buildings: How to Improve Energy Efficiency. 2018. Available online: https://historicengland.org.uk/images-books/publications/eehb-how-to-improve-energy-efficiency/heag094-how-to-improve-energy-efficiency/ (accessed on 10 November 2021).
  10. Fouseki, K.; Newton, D.; Camacho, K.S.M.; Nandi, S.; Koukou, T. Energy Efficiency, Thermal Comfort, and Heritage Conservation in Residential Historic Buildings as Dynamic and Systemic Socio-Cultural Practices. Atmosphere 2020, 11, 604. [Google Scholar] [CrossRef]
  11. Yarrow, T. Negotiating Heritage and Energy Conservation: An Ethnography of Domestic Renovation. Hist. Environ. Policy Pract. 2016, 7, 340–351. [Google Scholar] [CrossRef] [Green Version]
  12. Koukou, T.; Fouseki, K. Heritage Values and Thermal Comfort in Neoclassical Residential Buildings of Athens, Greece: Tension or Co-Existence? In Proceedings of the 3rd International Conference on Energy Efficiency in Historic Buildings (EEHB2018), Visby, Sweden, 26–27 September 2018; pp. 463–471. [Google Scholar]
  13. Murillo, K.S.; Fouseki, K.; Altamirano, H. A sociotechnical approach to users’ heritage values and decision-making processes for energy efficiency and thermal comfort in heritage buildings: A pilot study in Mexico City. IOP Conf. Ser. Earth Environ. Sci. 2021, 863, 012031. [Google Scholar] [CrossRef]
  14. Medrano-Gómez, L.E.; Izquierdo, A.E. Social Housing Retrofit: Improving Energy Efficiency and Thermal Comfort for the Housing Stock Recovery in Mexico. Energy Procedia 2017, 121, 41–48. [Google Scholar] [CrossRef]
  15. Secretary of Energy. Secretary Energy Funds—Strategy 2014–2018. Available online: https://www.gob.mx/sener/acciones-y-programas/fondos-sectoriales-de-energia (accessed on 28 November 2021).
  16. Ma, Z.; Cooper, P.; Daly, D.; Ledo, L. Existing Building Retrofits: Methodology and State-of-the-Art. Energy Build. 2012, 55, 889–902. [Google Scholar] [CrossRef]
  17. Carlos Slim Trust, Centro Histórico. 10 Years of Revitalization; Historic Centre Trust A.C.Fundación del Centro Histórico de la Ciudad de México: Mexico City, Mexico, 2011; ISBN 9786079507572. [Google Scholar]
  18. UNESCO Convention for the Protection of the World Cultural and Natural Heritage, United Nations Educational, Scientific and Cultural Organization, 1972–2014. Available online: http://unesdoc.unesco.org/images/0011/001140/114044s.pdf#page=139 (accessed on 10 November 2021).
  19. Forrester, J.W. Lessons from System Dynamics Modelling. Syst. Dyn. Rev. 1987, 3, 136–149. [Google Scholar] [CrossRef]
  20. Eker, S.; Zimmermann, N. Using Textual Data in System Dynamics Model Conceptualization. Systems 2016, 4, 28. [Google Scholar] [CrossRef] [Green Version]
  21. Strauss, A.L. Qualitative Analysis for Social Scientists; Cambridge University Press: Cambridge, UK, 1987; pp. 1–39. ISBN 9780511557842. [Google Scholar]
  22. Collins, R.J.; Fielder, H.J. Beckstrand’s concept of practice theory: A critique. Kango Kenkyu Jpn. J. Nurs. Res. 1985, 18, 300–306. [Google Scholar] [CrossRef] [PubMed]
  23. Patton, M.Q. Qualitative Evaluation and Research Methods, 2nd ed.; Thousand Oaks, CA, USA, 1990; Available online: https://psycnet.apa.org/record/1990-97369-000 (accessed on 31 November 2021).
  24. Banks, M.; Zeitlyn, D. Visual Methods in Social Research; SAGE: Thousand Oaks, CA, USA, 2015; ISBN 978-1446269756. [Google Scholar]
  25. Sterman, J. Business Dynamics: Systems Thinking and Modelling for a Complex World; McGraw-Hill Education: New York, NY, USA, 2000; ISBN 978-0071179898. [Google Scholar]
  26. Randers, J. Elements of the System Dynamics Method; Wright Allen Press: Cambridge, MA, USA, 1980; ISBN 978-0915299393. [Google Scholar]
  27. ASHRAE. Standard 55–92: Thermal Environmental Condition for Human Occupancy; American Society of Heating Refrigerating and Air-Conditioning Engineers: Atlanta, GA, USA, 2010; p. 4. [Google Scholar]
  28. Arundel, A.; Sterling, E.; Biggin, J.; Sterling, I. Indirect Health Effects of Relative Humidity in Indoor Environments. Environ. Health Perspect. 1986, 65, 351–361. [Google Scholar] [CrossRef] [Green Version]
  29. International Organization for Standardization. ISO 7730:2005. Ergonomics of the Thermal Environment—Analytical Determination and Interpretation of Thermal Comfort Using Calculation of the PMV and PPD Indices and Local Thermal Comfort Criteria; International Organization for Standardization: Geneva, Switzerland, 2005; p. 1. [Google Scholar]
  30. Smith, L. Uses of Heritage; Routledge: London, UK, 2006; ISBN 978-0415318310. [Google Scholar]
  31. United Nations. Goal 13: Take Urgent Action to Combat Climate Change and Its Impacts. Available online: https://www.un.org/sustainabledevelopment/climate-change/ (accessed on 10 November 2021).
  32. Fouseki, K.; Bobrova, Y. Understanding the Change of Heritage Values over Time and Its Impact on Energy Efficiency Decision-Making at Residential Historic Buildings through System Dynamics. In Proceedings of the 3rd International Conference on Energy Efficiency in Historic Buildings (EEHB2018), Visby, Sweden, 26–27 September 2018; pp. 11–21. [Google Scholar]
Figure 1. Building layout produced during data collection in the Historic Centre: (a) main entrance to the building; (b) patio or corridor; (c) apartments; (d) commerce.
Figure 1. Building layout produced during data collection in the Historic Centre: (a) main entrance to the building; (b) patio or corridor; (c) apartments; (d) commerce.
Applsci 12 01486 g001
Figure 2. Building architectural styles: (ad) colonial style—typical colonial house found in cities, analogous to the houses of pre-Hispanic Mexico. These houses were built inwards, usually with two stories and simple façades, surrounded by walled gardens; (e) modern style—rationalist language with a series of horizontal windows on its façade. The modulation in the proportions is an important element of the early stage that characterised the architectural design.
Figure 2. Building architectural styles: (ad) colonial style—typical colonial house found in cities, analogous to the houses of pre-Hispanic Mexico. These houses were built inwards, usually with two stories and simple façades, surrounded by walled gardens; (e) modern style—rationalist language with a series of horizontal windows on its façade. The modulation in the proportions is an important element of the early stage that characterised the architectural design.
Applsci 12 01486 g002
Figure 3. Causal loop diagram produced with Vensim showing relationships between values, interventions, and thermal comfort. Colour scheme: yellow, time; green, needs; light blue, feelings; pink, value; dark blue, place; orange, actions and practice; purple, materials; brown, cost; grey, risks; dark green, type of ownership.
Figure 3. Causal loop diagram produced with Vensim showing relationships between values, interventions, and thermal comfort. Colour scheme: yellow, time; green, needs; light blue, feelings; pink, value; dark blue, place; orange, actions and practice; purple, materials; brown, cost; grey, risks; dark green, type of ownership.
Applsci 12 01486 g003
Figure 4. Reinforcing (R1) causal loop of relationships between values, need, and feeling.
Figure 4. Reinforcing (R1) causal loop of relationships between values, need, and feeling.
Applsci 12 01486 g004
Figure 5. Reinforcing causal loop of values and feeling.
Figure 5. Reinforcing causal loop of values and feeling.
Applsci 12 01486 g005
Figure 6. Reinforcing causal loop of relationships (R17) between actions and practice.
Figure 6. Reinforcing causal loop of relationships (R17) between actions and practice.
Applsci 12 01486 g006
Figure 7. Temperature per hour in bedrooms and living rooms in the five buildings; (a) indoor temperature of the bedrooms contrasted with external temperature; (b) indoor temperature of the living rooms contrasted with external temperature.
Figure 7. Temperature per hour in bedrooms and living rooms in the five buildings; (a) indoor temperature of the bedrooms contrasted with external temperature; (b) indoor temperature of the living rooms contrasted with external temperature.
Applsci 12 01486 g007
Figure 8. Monitoring of indoor temperature building 3 and 5; (a) buildings 3 and 5: bedroom indoor temperature and external temperature; (b) buildings 3 and 5: living room internal and external temperatures.
Figure 8. Monitoring of indoor temperature building 3 and 5; (a) buildings 3 and 5: bedroom indoor temperature and external temperature; (b) buildings 3 and 5: living room internal and external temperatures.
Applsci 12 01486 g008
Figure 9. Causal loop diagram created in Vensim (part of the aggregate version in Figure 3 showing relationships between values, interventions, and thermal comfort, and changes by the residents) Colour scheme: yellow, time; green, needs; light blue, feelings; pink, value; dark blue, place; orange, actions and practice; purple, materials; brown, cost; grey, risks; dark green, type of ownership.
Figure 9. Causal loop diagram created in Vensim (part of the aggregate version in Figure 3 showing relationships between values, interventions, and thermal comfort, and changes by the residents) Colour scheme: yellow, time; green, needs; light blue, feelings; pink, value; dark blue, place; orange, actions and practice; purple, materials; brown, cost; grey, risks; dark green, type of ownership.
Applsci 12 01486 g009
Table 1. Sociotechnical approach.
Table 1. Sociotechnical approach.
Applsci 12 01486 i001
Table 2. Building main characteristics and numbers, including resident code.
Table 2. Building main characteristics and numbers, including resident code.
Building Number and Resident CodeOrientation of the FacadeLocation of the ApartmentTotal M2Total
Apartments
Number of FloorsSpace
Monitored
Total
M2
Walls
Width
Building 1
MX-U1
northGround floor1923 62Bedroom
Living room
20
20
0.60 mts
Buiding 2
MX-U2
southFirst floor400 42Bedroom
Living room
13
24
0.60 mts
Building 3
MX-U3
northFifth floor544155Bed room
Living room
15
20
0.30 mts
Building 4
MX-U4
northFirst floor926242Living room120.60 mts
Building 5
MX-U5
northFirst floor20461202Bedroom
Living room
13
20
0.60 mts
Table 3. Categories and code groups.
Table 3. Categories and code groups.
CategoryCodeCategoryCode
Time Time living in the property, changes, age of the buildingMaterialsFaçades, walls, humidity, porosity
Needs Thermal comfort in winter and summer, perception of thermal comfortPracticeQualified interventions
Feelings Satisfaction, guardianship, family attachmentCostRent, cost of changes
Value Sentimental, aesthetics, historic, symbolic, originalityRiskEarthquakes, humidity, lack of maintenance
Place/Space Urban context, size of the roomsOwnership statusOwner, tenant
Actions Type of maintenance, thermal comfort actions, ventilation, preservationBuilding statusListed, not listed
Table 4. Buildings average temperature monitored, perceived, and desired temperature by the user.
Table 4. Buildings average temperature monitored, perceived, and desired temperature by the user.
Building NumberAverage Indoor Temperature
Living Room
°C
Average Indoor Temperature
Bedroom
°C
Average External Temperature
°C
User Desired Temperature °CUser
Perceived Temperature
Building 1 18.9116.251928–30freezing
Buiding 2 19.3719.571928cold
Building 3 18.8819.691928cold
Building 4 18.9118.911924cold
Buildng 5 17.8517.771928unbearable
Publisher’s Note: MDPI stays neutral with regard to jurisdictional claims in published maps and institutional affiliations.

Share and Cite

MDPI and ACS Style

Murillo Camacho, K.S.; Fouseki, K.; Altamirano Medina, H. Decision-Making Processes of Residents in Preservation, Thermal Comfort, and Energy Efficiency in Heritage Buildings: A Pilot Study in Mexico City. Appl. Sci. 2022, 12, 1486. https://doi.org/10.3390/app12031486

AMA Style

Murillo Camacho KS, Fouseki K, Altamirano Medina H. Decision-Making Processes of Residents in Preservation, Thermal Comfort, and Energy Efficiency in Heritage Buildings: A Pilot Study in Mexico City. Applied Sciences. 2022; 12(3):1486. https://doi.org/10.3390/app12031486

Chicago/Turabian Style

Murillo Camacho, Krisangella Sofia, Kalliopi Fouseki, and Hector Altamirano Medina. 2022. "Decision-Making Processes of Residents in Preservation, Thermal Comfort, and Energy Efficiency in Heritage Buildings: A Pilot Study in Mexico City" Applied Sciences 12, no. 3: 1486. https://doi.org/10.3390/app12031486

APA Style

Murillo Camacho, K. S., Fouseki, K., & Altamirano Medina, H. (2022). Decision-Making Processes of Residents in Preservation, Thermal Comfort, and Energy Efficiency in Heritage Buildings: A Pilot Study in Mexico City. Applied Sciences, 12(3), 1486. https://doi.org/10.3390/app12031486

Note that from the first issue of 2016, this journal uses article numbers instead of page numbers. See further details here.

Article Metrics

Back to TopTop