Evaluation and Selection of the Railroad Route between Rijeka and Zagreb
Abstract
1. Introduction
- RQ1: How can the optimal selection of the Rijeka-Zagreb railway line be achieved by applying the multi-criteria analysis method?
- RQ2: Which are the relevant criteria and sub-criteria for the evaluation and selection of the railway route?
- RQ3: Is conducting surveys and interviewing experts a relevant method for determining the model for evaluating and selecting the optimal railway route?
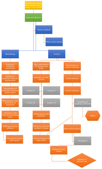
2. Multi-Criteria Analysis—A Methodological Approach
- A set of decision options (variants are ranked and evaluated by the decision-makers);
- A set of criteria (containing multidimensional criteria that can only be analyzed and evaluated in different units);
- A set of performance measures that define the scores for each decision option in relation to each criterion.
2.1. PROMETHEE Method
2.2. Methodology-Application of the Multi-Criteria Analysis Method in Traffic Planning
3. A Model for the Evaluation and Selection of the Railroad Route
- A group of criteria that are evaluated based on concrete, exact, and quantitatively expressed data,
- A group of criteria that are evaluated based on the subjective opinions of researchers who are assumed and required to have sufficient knowledge of the problems and criteria they will evaluate.
4. Application of the PROMETHEE Multi-Criteria Method for the Evaluation and Selection of the Railroad Route Rijeka-Zagreb as Part of the Mediterranean Corridor
- Identification of variant solutions for the railway route;
- Evaluation of individual variants according to the established criteria and sub-criteria;
- Estimation and ranking of variants;
- Selection of the optimal variant.
4.1. Analysis of Alternative Railroad Route Variants—Optimization Model and Evaluation
- Section 1: Hrvatski Leskovac station-Belaj station;
- Section 2: Belaj station-Skradnik station;
- Section 3: Skradnik station-Krasica station.
4.2. Results—Selection of an Optimal Railroad Route
- Variant 1C, with the value of net flow of 0.0920 is the optimal selection;
- Variant 2A, with the value of net flow of 0.0491 is the second-ranked alternative;
- Variants 1A and 3B have a decidedly negative net flux.
- Variants 1C and 2A should be given priority consideration when choosing a railroad route. However, the final option will be determined by the decision-makers and the goals set.
5. Conclusions
Author Contributions
Funding
Conflicts of Interest
References
- Hamurcu, M.; Eren, T. An Application of multicriteria decision-making for the evaluation of alternative monorail routes. Mathematics 2018, 7, 16. [Google Scholar] [CrossRef]
- Nedevska, I.Z.; Krakutovski, Z.M.; Zafirovski, Z.S. Application of different methods of multicriteria analysis for railway route selection. Tehnika 2017, 72, 797–805. [Google Scholar] [CrossRef]
- Wu, Z.; Abdul-Nour, G. Comparison of multi-criteria group decision-making methods for urban sewer network plan selection. CivilEng 2020, 1, 26–48. [Google Scholar] [CrossRef]
- Kurwi, S.; Demian, P.; Blay, K.; Hassan, T. Collaboration through Integrated BIM and GIS for the Design Process in Rail Pro-jects: Formalising the Requirements. Infrastructures 2021, 6, 52. [Google Scholar] [CrossRef]
- Bruen, M. Uptake and dissemination of multi-criteria decision support methods in civil engineering—lessons from the literature. Appl. Sci. 2021, 11, 2940. [Google Scholar] [CrossRef]
- Petrović, M.; Mlinarić, T.J.; Šemanjski, I. Location planning approach for intermodal terminals in urban and suburban rail transport. Promet Traffic Transp. 2019, 31, 101–111. [Google Scholar] [CrossRef]
- Otković, I.I.; Karleuša, B.; Deluka-Tibljaš, A.; Šurdonja, S.; Marušić, M. Combining traffic microsimulation modeling and Multi-criteria analysis for sustainable spatial-traffic planning. Land 2021, 10, 666. [Google Scholar] [CrossRef]
- Brustad, T.F.; Dalmo, R. Railway Transition Curves: A Review of the State-of-the-Art and Future Research. Infrastructures 2020, 5, 43. [Google Scholar] [CrossRef]
- Özceylan, E.; Erbaş, M.; Çetinkaya, C.; Kabak, M. Analysis of Potential High-Speed Rail Routes: A Case of GIS-Based Multicriteria Evaluation in Turkey. J. Urban Plan. Dev. 2021, 147, 04021012. [Google Scholar] [CrossRef]
- Farooq, A.; Xie, M.; Stoilova, S.; Ahmad, F. Multicriteria evaluation of transport plan for high-speed rail: An application to Beijing-Xiongan. Math. Probl. Eng. 2019, 1–23. [Google Scholar] [CrossRef]
- Malczewski, J.; Jankowski, P. Emerging trends and research frontiers in spatial multicriteria analysis. Int. J. Geogr. Inf. Sci. 2020, 34, 1257–1282. [Google Scholar] [CrossRef]
- Broniewicz, E.; Ogrodnik, K. Multi-criteria analysis of transport infrastructure projects. Transp. Res. Part D: Transp. Environ. 2020, 83, 102351. [Google Scholar] [CrossRef]
- Jurković, Ž.; Hadzima-Nyarko, M.; Lovoković, D. Railway corridors in Croatian cities as factors of sustainable spatial and cultural development. Sustainability 2021, 13, 6928. [Google Scholar] [CrossRef]
- Økland, A.; Olsson, N.; Venstad, M. Sustainability in railway investments, a study of early-phase analyses and perceptions. Sustainability 2021, 13, 790. [Google Scholar] [CrossRef]
- Kokkinos, K.; Karayannis, V. Supportiveness of Low-Carbon Energy Technology Policy Using Fuzzy Multicriteria Decision-Making Methodologies. Mathematics 2020, 8, 1178. [Google Scholar] [CrossRef]
- Morfoulaki, M.; Papathanasiou, J. Use of the sustainable mobility efficiency index (SMEI) for enhancing the sustainable urban mobility in Greek cities. Sustainability 2021, 13, 1709. [Google Scholar] [CrossRef]
- Cascetta, E.; Cartenì, A.; Pagliara, F.; Montanino, M. A new look at planning and designing transportation systems: A decision-making model based on cognitive rationality, stakeholder engagement and quantitative methods. Transp. Policy 2015, 38, 27–39. [Google Scholar] [CrossRef]
- Tian, Z.; Sun, G.; Chen, D.; Qiu, Z.; Ma, Y. Method for determining the valid travel route of railways based on generalised cost under the syncretic railway network. J. Adv. Transp. 2020, 1–12. [Google Scholar] [CrossRef]
- Yoon, J.I.; Son, C.H.; Moon, C.G.; Funk, T.; Hromadka, V.; Korytarova, J. New methodology for railway infrastructure evaluation and its impact. IOP Conf. Series: Mater. Sci. Eng. 2019, 471, 022028. [Google Scholar] [CrossRef]
- Ivić, M.; Marković, M.; Belošević, I.; Kosijer, M. Multicriteria decision-making in railway route planning and design. J. Croat. Assoc. Civ. Eng. 2012, 64, 195–205. [Google Scholar]
- Marković, L.; Marković, L.M.; Mitrović, S.; Stanarević, S. The evaluation of alternative solutions for the highway route E-763 Belgrade-South Adriatic: A case study of Serbia. Tehnički Vjesnik 2017, 24, 1951–1958. [Google Scholar] [CrossRef]
- Yücel, N.; Taşabat, S.E. The Selection of Railway System Projects with Multi Creteria Decision Making Methods: A Case Study for Istanbul. Procedia Comput. Sci. 2019, 158, 382–393. [Google Scholar] [CrossRef]
- Anton, J.M.; Grau, J.B. Madrid-Valencia high-speed rail line: A route selection. In Proceedings of the Institution of Civil Engineers-Transport; Thomas Telford Ltd.: London, UK, 2004; Volume 157, pp. 153–161. [Google Scholar] [CrossRef]
- Karlson, M.; Karlsson, C.S.J.; Mörtberg, U.; Olofsson, B.; Balfors, B. Design and evaluation of railway corridors based on spatial ecological and geological criteria. Transp. Res. Part D Transp. Environ. 2016, 46, 207–228. [Google Scholar] [CrossRef]
- Song, Y.; Zhang, M.; Øiseth, O.; Rønnquist, A. Wind deflection analysis of railway catenary under crosswind based on nonlinear finite element model and wind tunnel test Mech. Mach. Theory 2021, 168, 104608. [Google Scholar] [CrossRef]
- Song, Y.; Liu, Z.; Wang, H.; Lu, X.; Zhang, J. Nonlinear analysis of wind-induced vibration of high-speed railway catenary and its influence on pantograph-catenary interaction. Veh. Syst. Dyn. 2016, 54, 723–747. [Google Scholar] [CrossRef]
- Song, Y.Z.; Liu, H.; Wang, J.; Zhang, X.L.; Duan, F. Analysis of the galloping behaviour of an electrified railway overhead contact line using the non-linear finite element method. Proc. Inst. Mech. Eng. Part F J. Rail Rapid Transit 2018, 232, 2339–2352. [Google Scholar] [CrossRef]
- Xie, Q.; Zhi, X. Wind tunnel test of an aeroelastic model of a catenary system for a high-speed railway in China. J. Wind. Eng. Ind. Aerodyn. 2019, 184, 23–33. [Google Scholar] [CrossRef]
- Urda, P.; Aceituno, J.F.; Muñoz, S.; Escalona, J.L. Artificial neural networks applied to the measurement of lateral wheel-rail contact force: A comparison with a harmonic cancellation method. Mech. Mach. Theory 2020, 153, 103968. [Google Scholar] [CrossRef]
- Marques, F.; Magalhães, H.; Pombo, J.; Ambrósio, J.; Flores, P. A three-dimensional approach for contact detection between realistic wheel and rail surfaces for improved railway dynamic analysis. Mech. Mach. Theory 2020, 149, 103825. [Google Scholar] [CrossRef]
- Bruni, S.; Bucca, G.; Carnevale, M.; Collina, A.; Facchinetti, A. Pantograph-catenary interaction: Recent achievements and future research challenges. Int. J. Rail Transp. 2017, 6, 57–82. [Google Scholar] [CrossRef]
- Facchinetti, A.; Bruni, S. Special issue on the pantograph-catenary interaction benchmark. Veh. Syst. Dyn. 2015, 53, 303–304. [Google Scholar] [CrossRef]
- Ambrosio, J.; Pombo, J.; Pereira, M.; Antunes, P.; Mosca, A. A computational procedure for the dynamic analysis of the catenary-pantograph interaction in high-speed trains-web of science core collection. J. Theor. Appl. Mech. 2012, 50, 681–699. [Google Scholar]
- Wu, T.X.; Brennan, M.J. Dynamic stiffness of a railway overhead wire system and its effect on pantograph-catenary system dynamics. J. Sound Vib. 1999, 219, 483–502. [Google Scholar] [CrossRef]
- Nåvik, P.; Rønnquist, A.; Stichel, S. Identification of system damping in railway catenary wire systems from full-scale measurements. Eng. Struct. 2016, 113, 71–78. [Google Scholar] [CrossRef]
- Krpan, L.; Vilke, S.; Milković, M. A model of the selection of an optimal railroad route by applying the multiple-criteria analysis. Tehnički Vjesnik 2017, 24, 1155–1164. [Google Scholar] [CrossRef][Green Version]
- Longo, G.; Medeossi, G.; Padonao, E.; Using simulation to assess infrastructure performance in multicriteria evaluation of railway projects. Road and Rail Infrastructure I I, Proceedings of the Conference CETRA. 2012, pp. 105–111. Available online: https://www.researchgate.net/profile/Elio_Padoano/publication/257413718_Using_simulation_to_assess_infrastructure_performance_in_multicriteria_evaluation_of_railway_projects/links/0c9605253c9bfb1d00000000.pdf. (accessed on 29 December 2021).
- Belton, V.; Stewart, T.J. Multiple Criteria Decision Analysis; Springer: Boston, MA, USA, 2002. [Google Scholar] [CrossRef]
- Hajkowicz, S.; Collins, K. A Review of Multiple Criteria Analysis for Water Resource Planning and Management. Water Resour. Manag. 2007, 21, 1553–1566. [Google Scholar] [CrossRef]
- Roubens, M. Preference relations on actions and criteria in multicriteria decision making. Eur. J. Oper. Res. 1982, 10, 51–55. [Google Scholar] [CrossRef]
- David, A.; Mako, P.; Lizbetin, J.; Bohm, P. The impact of an environmental way of customer’s thinking on a range of choice from transport routes in maritime transport. Sustainability 2021, 13, 1230. [Google Scholar] [CrossRef]
- Mareschal, B.; Brans, J.P.; Vincke, P. Prométhée: A new family of outranking methods in multicriteria analysis. Oper. Res. 1984, 3, 477–490. [Google Scholar]
- Behzadian, M.; Kazemzadeh, R.B.; Albadvi, A.; Aghdasi, M. Prométhée: A comprehensive literature review on methodologies and applications. Eur. J. Oper. Res. 2010, 200, 198–215. [Google Scholar] [CrossRef]
- Brans, J.-P.; Mareschal, B. Promethee Methods. Int. Ser. Oper. Res. Manag. Sci. 2005, 78, 163–186. [Google Scholar] [CrossRef]
- Yu, X.; Chen, H.; Ji, Z. Combination of probabilistic linguistic term sets and PROMETHEE to evaluate meteorological disaster risk: Case study of Southeastern China. Sustainability 2019, 11, 1405. [Google Scholar] [CrossRef]
- Karleuša, B.; Dragičević, N.; Deluka-Tibljaš, A. Review of multicriteria-analysis methods application in decision making about transport infrastructure. Građevinar 2013, 65, 619–631. [Google Scholar]
- Vilke, S.; Baričević, H.; Maglić, L. Criteria for the evaluation in land transport track. Mod. Traffic 2013, 33, 422–427. [Google Scholar]
- Kralj, S. (Institut IGH plc.; Željezničko Projektno Društvo plc., Hrvatska, Zagreb, Croatia). Feasibility Study, High Perfomance Railway State Border–Botovo–Zagreb–Rijeka, Modernization and Construction of State Border—Botovo-Zagreb-Rijeka Railway Transport Corridor. Unpublished work; 2011. [Google Scholar]
- Kralj, S. (Željezničko Projektno Društvo plc, University of Zagreb, Faculty of Transport and Traffic Scineces, Zagreb, Croatia). Technical Designinig Project. Book T2: Transport-Technological Designing Project.V. b. Corridor-State Border—Botovo-Zagreb-Hrvatski Leskovac-Krasica-Rijeka. Unpublished work. 2008. [Google Scholar]
- HŽ Infra-Struktura (Institut IGH plc., Zagreb, Croatia). Environmental Impact Study and Main Assessment: Hrvatski Leskovac (Zagreb)-Drežnica. Unpublished work. 2008.







| Criteria (%) | Sub-Criteria | ||
|---|---|---|---|
| Full Name | Value | ||
| Economic | 21% | Costs of route construction | 26% |
| Costs of maintenance | 13% | ||
| Costs of management | 17% | ||
| Influence of the land depreciation of the local population | 16% | ||
| Development of tourism in the zone of influence | 11% | ||
| Development of economic activities in the region | 17% | ||
| Transport | 27% | Integration into the city railway system | 6% |
| Integration into the intermodal traffic system | 9% | ||
| Proximity of passenger aprons with regard to other traffic terminals | 6% | ||
| Route position at the facilities | 7% | ||
| Route length | 13% | ||
| Capacity of railway line | 16% | ||
| Train-journey duration | 13% | ||
| Transport reliability and speed | 11% | ||
| Transport safety | 19% | ||
| Constructional-technical | 12% | Technical–technological complexity of the construction of the route | 35% |
| Terrain geology and seismology | 17% | ||
| Passing of the route through common infrastructure corridors (yes/no) | 27% | ||
| Availability of land or free space | 21% | ||
| Urban planning | 18% | Visual landscape impact | 22% |
| Damage to the relief and possibilities of recovery | 10% | ||
| Attracting other activities that endanger the geomorphological features of the area | 9% | ||
| Impact on the development of the potential in urban planning | 14% | ||
| Deviation of the route from the aviation line | 6% | ||
| Space limitations | 15% | ||
| Spatial units’ preservation and land taking | 13% | ||
| The layout occupancy of the land area of variant solutions | 11% | ||
| Ecological-sociological | 22% | Environmental impact | 15% |
| Spatial impact | 8% | ||
| Noise impact | 7% | ||
| Vibration impact | 5% | ||
| Influence of meteorological conditions | 4% | ||
| Impact of the route on the water and soil pollution | 7% | ||
| Conservation restrictions | 6% | ||
| Impact on the wider community | 7% | ||
| Protected parts of nature and cultural heritage | 9% | ||
| Protected areas and habitat (ecological network) | 11% | ||
| Influence on the population | 9% | ||
| Distance from tourism zones | 6% | ||
| Distance from populated areas | 6% | ||
| CRITERIA (%) | SUB-CRITERIA | Unit/ Object Function | Variant | ||||
|---|---|---|---|---|---|---|---|
| Mark | 1A | 1C | 2A | 3B | |||
| Economic | 21% | C1 | Mil EUR Min | 4756 | 4732 | 4766 | 4796 |
| C2 | 000 EUR Min | 20,586 | 20,185 | 20,697 | 20,901 | ||
| C3 | 000 EUR Min | 7073 | 7056 | 7080 | 7097 | ||
| C4 | Grade Min | 6 | 5 | 6 | 5 | ||
| C5 | Yes/No Max | N | N | N | N | ||
| C6 | Yes/No Max | Y | Y | Y | Y | ||
| Transport | 27% | C7 | Yes/No Max | Y | Y | Y | Y |
| C8 | Yes/No Max | Y | Y | Y | Y | ||
| C9 | Rating Min | 7 | 4 | 7 | 5 | ||
| C10 | Rating Min | 7 | 4 | 7 | 6 | ||
| C11 | Km Min | 151.6 | 150.1 | 152.5 | 149.1 | ||
| C12 | Grade Min | 5 | 5 | 5 | 5 | ||
| C13 | Grade Min | 3 | 6 | 5 | 6 | ||
| C14 | Grade Min | 3 | 6 | 5 | 6 | ||
| C15 | Grade Min | 6 | 5 | 6 | 5 | ||
| Constructional-technical | 12% | C16 | Rating Min | 7 | 6 | 7 | 8 |
| C17 | Grade Min | 7 | 6 | 8 | 7 | ||
| C18 | Yes/No Max | Y | N | Y | N | ||
| C19 | Rating Min | 6 | 4 | 5 | 7 | ||
| Urban planning | 18% | C20 | Rating Min | 5 | 7 | 5 | 6 |
| C21 | Grade Min | 5 | 8 | 5 | 5 | ||
| C22 | Rating Min | 6 | 5 | 6 | 7 | ||
| C23 | Grade Min | 4 | 6 | 4 | 5 | ||
| C24 | Grade Min | 5 | 5 | 5 | 5 | ||
| C25 | Rating Min | 5 | 8 | 5 | 4 | ||
| C26 | Grade Min | 4 | 7 | 5 | 6 | ||
| C27 | Rating Min | 6 | 6 | 7 | 7 | ||
| Ecological-sociological | 22% | C28 | m min | 15,676 | 12,333 | 16,043 | 17,342 |
| C29 | Grade Min | 6 | 3 | 7 | 6 | ||
| C30 | Rating Min | 4 | 5 | 6 | 4 | ||
| C31 | Rating Min | 4 | 5 | 4 | 3 | ||
| C32 | Grade Min | 4 | 5 | 4 | 6 | ||
| C33 | m min | 16,387 | 11,378 | 17,111 | 17,645 | ||
| C34 | Rating Min | 7 | 3 | 7 | 7 | ||
| C35 | Rating Min | 7 | 313 | 8 | 7 | ||
| C36 | m min | 13,797 | 9788 | 13,544 | 14,878 | ||
| C37 | Grade Min | 12,494 | 10,467 | 13,138 | 11,979 | ||
| C38 | Rating Min | 6 | 4 | 7 | 7 | ||
| C39 | Grade Min | 5 | 4 | 5 | 5 | ||
| C40 | Rating Min | 7 | 4 | 6 | 6 | ||
Publisher’s Note: MDPI stays neutral with regard to jurisdictional claims in published maps and institutional affiliations. |
© 2022 by the authors. Licensee MDPI, Basel, Switzerland. This article is an open access article distributed under the terms and conditions of the Creative Commons Attribution (CC BY) license (https://creativecommons.org/licenses/by/4.0/).
Share and Cite
Vilke, S.; Petrović, I.; Tadić, F. Evaluation and Selection of the Railroad Route between Rijeka and Zagreb. Appl. Sci. 2022, 12, 1306. https://doi.org/10.3390/app12031306
Vilke S, Petrović I, Tadić F. Evaluation and Selection of the Railroad Route between Rijeka and Zagreb. Applied Sciences. 2022; 12(3):1306. https://doi.org/10.3390/app12031306
Chicago/Turabian StyleVilke, Siniša, Ines Petrović, and Frane Tadić. 2022. "Evaluation and Selection of the Railroad Route between Rijeka and Zagreb" Applied Sciences 12, no. 3: 1306. https://doi.org/10.3390/app12031306
APA StyleVilke, S., Petrović, I., & Tadić, F. (2022). Evaluation and Selection of the Railroad Route between Rijeka and Zagreb. Applied Sciences, 12(3), 1306. https://doi.org/10.3390/app12031306

