Design and Implementation of an HCPS-Based PCB Smart Factory System for Next-Generation Intelligent Manufacturing
Abstract
:1. Introduction
- The proposal of a cloud–fog–edge distributed network that can connect heterogeneous devices in industrial sites using fog- and edge-based (rather than cloud-based) central control in order to address the bottleneck;
- The proposal of a knowledge distillation-based algorithm that can efficiently apply deep learning-based algorithms that require a large amount of computing resources;
- The proposal of an NGIM HCPS 2.0-based MES function that is optimized for PCB manufacturers to help them grow into world-class small- and medium-sized businesses by increasing global corporate competitiveness in the twenty-first century.
2. Related Work
2.1. PCB Manufacturing Status and Characteristics
2.2. NGIM HCPS 2.0 Systems
2.3. Cloud Manufacturing Technology
2.4. Data Visualization
3. HCPS-Based Smart Factory Model
3.1. System Architecture
3.2. Data Gathering
3.3. AI Method
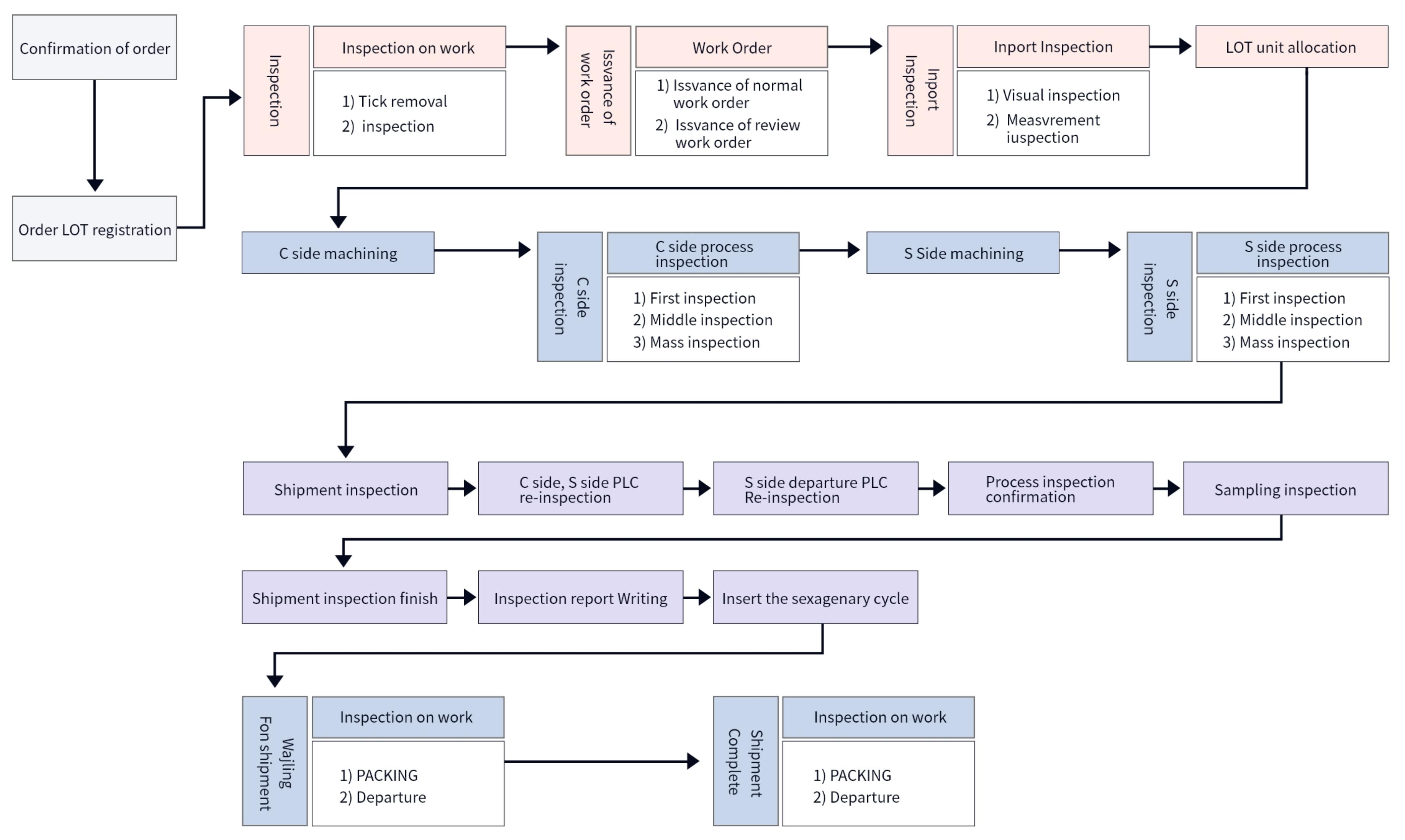
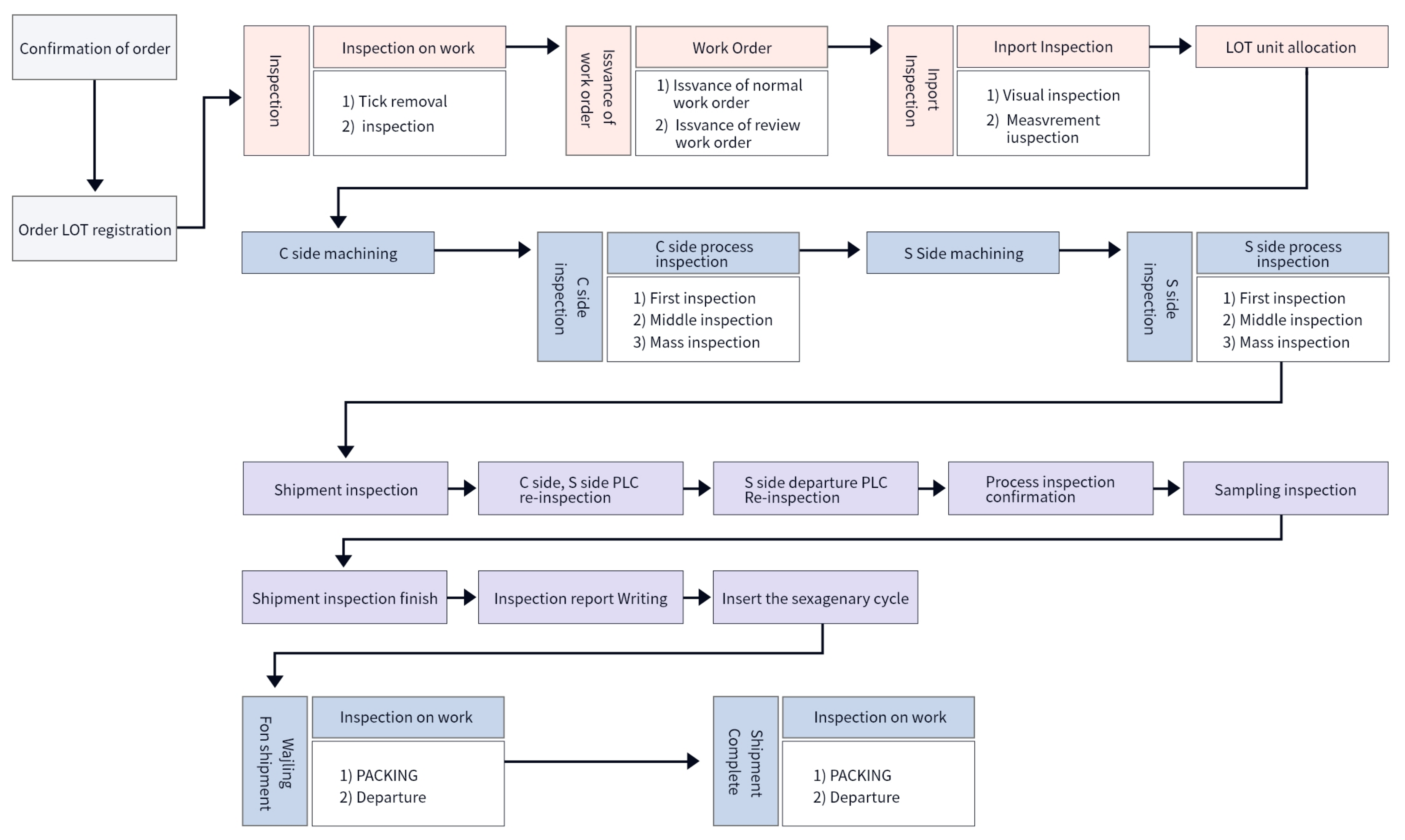
3.4. Manufacturing Applications
3.5. Enterprise Applications
3.6. Data Visualization
4. Implementation and Results
4.1. Implementation Environment
4.2. Evaluation Metrics
4.3. Implementation Results
4.4. Implementation of the NGIM HCPS 2.0-Based MES
- The PCB board was processed using a laser, so there were numerous heat-scorched marks around the holes; therefore, in order to detect accurate circles by excluding all of these numerous instances of noise, it was judged that the traditional algorithms for detecting images that conformed to specific ruled were not suitable;
- The images of holes were divided into two types: TOP, in which the boundaries of the holes were clear enough to be identified with the naked eye; and BOTTOM, in which the boundaries of the holes were not easily distinguished, even by the naked eye;
- Only the size of the hole was measured to determine whether or not it was acceptable; in the future, the goal would be to detect various types of defects, such images that contain foreign substances, images that are tilted to one side or over-processed images.
4.5. Evaluation Results
5. Conclusions
6. Study Strengths and Limitations
6.1. Strengths
6.2. Limitations
6.3. Opportunities
Author Contributions
Funding
Institutional Review Board Statement
Informed Consent Statement
Data Availability Statement
Acknowledgments
Conflicts of Interest
References
- Zhou, J.; Li, P.; Zhou, Y.; Wang, B.; Zang, J.; Meng, L. Toward new-generation intelligent manufacturing. Engineering 2018, 4, 11–20. [Google Scholar] [CrossRef]
- Kusiak, A. Smart manufacturing. Int. J. Prod. Res. 2018, 56, 508–517. [Google Scholar] [CrossRef]
- Schwab, K. The Fourth Industrial Revolution; Crown Publishing Group: New York, NY, USA, 2017. [Google Scholar]
- Zhou, J.; Zhou, Y.; Wang, B.; Zang, J. Human-Cyber-Physical Systems (HCPSs) in the Context of New-Generation Intelligent Manufacturing. Engineering 2019, 5, 624–636. [Google Scholar] [CrossRef]
- Baheti, R.; Gill, H. Cyber-physical systems. Impact Control Technol. 2011, 12, 161–166. [Google Scholar]
- Lee, J.; Bagheri, B.; Kao, H. A Cyber-Physical Systems architecture for Industry 4.0-based manufacturing systems. Manuf. Lett. 2015, 3, 18–23. [Google Scholar] [CrossRef]
- Nunes, D.; Silva, J.S.; Boavida, F. A Practical Introduction to Human-in-the-Loop Cyber–Physical Systems; John Wiley & Sons: Hoboken, NJ, USA, 2018. [Google Scholar]
- Krugh, M.; Mears, L. A complementary cyber–human systems framework for Industry 4.0 cyber-physical systems. Manuf. Lett. 2018, 15, 89–92. [Google Scholar] [CrossRef] [Green Version]
- Schirner, G.; Erdogmus, D.; Chowdhury, K.; Padir, T. The future of human-in-the-loop cyber–physical systems. Computer 2013, 46, 36–45. [Google Scholar] [CrossRef]
- Sowe, S.K.; Zettsu, K.; Simmon, E.; de Vaulx, F.; Bojanova, I. Cyber–physical human systems: Putting people in the loop. IT Prof. 2016, 18, 10–13. [Google Scholar] [CrossRef] [PubMed] [Green Version]
- Li, H.; Si, H. Control for intelligent manufacturing: A multiscale challenge. Engineering 2017, 3, 608–615. [Google Scholar] [CrossRef]
- Tao, F.; Zhang, M.; Nee, A.Y.C. Digital Twin Driven Smart Manufacturing; Academic Press: Pittsburgh, PA, USA, 2019. [Google Scholar]
- Koren, Y. The Global Manufacturing Revolution: Product-Process-Business Integration and Reconfigurable Systems; John Wiley & Sons: Hoboken, NJ, USA, 2010. [Google Scholar]
- IBM. Cloud Computing: Access IT Resource Anywhere Anytime [EB/OL]. Available online: http://www-01.ibm.com/software/cn/tivoli/solution/cloudcomputing (accessed on 30 November 2009).
- Vasilyev, F.V.; Medvedev, A.M.; Barakovsky, F.A.; Korobkov, M.A. Development of the Digital Site for Chemical Processes in the Manufacturing of Printed Circuit Boards. Inventions 2021, 6, 48. [Google Scholar] [CrossRef]
- PCB (Printed Circuit Board) Briefing; Korea Electronic Circuit Industry Association: Seoul, Korea, 2016; pp. 3–4.
- Xu, X. Machine tool 4.0 for the new era of manufacturing. Int. J. Adv. Manuf. Technol. 2017, 92, 1893–1900. [Google Scholar] [CrossRef]
- Chen, J.; Yang, J.; Zhou, H.; Xiang, H.; Zhu, Z.; Li, Y.; Lee, C.H.; Xu, G. CPS modeling of CNC machine tool work processes using an instruction-domain based approach. Engineering 2015, 1, 247–260. [Google Scholar] [CrossRef] [Green Version]
- Marsh, P. The New Industrial Revolution: Consumers, Globalization and the End of Mass Production; Yale University Press: New Haven, CT, USA, 2012. [Google Scholar]
- National Manufacturing Strategy Advisory Committee; Center for Strategic Studies; CAE. Intelligent Manufacturing; Electronic Industry Press: Beijing, China, 2016. [Google Scholar]
- Csikor, F.F.; Motz, C.; Weygand, D.; Zaiser, M.; Zapperi, S. Dislocation avalanches, strain bursts, and the problem of plastic form-ing at the micrometer scale. Science 2007, 318, 251–254. [Google Scholar] [CrossRef] [PubMed] [Green Version]
- Byrne, G.; Dornfeld, D.; Denkena, B. Advancing cutting technology. CIRP Ann. 2003, 52, 483–507. [Google Scholar] [CrossRef] [Green Version]
- Pattnaik, S.; Karunakar, D.B.; Jha, P. Developments in investment casting process—A review. J. Mater. Process. Technol. 2012, 212, 2332–2348. [Google Scholar] [CrossRef]
- Günther, J.; Pilarski, P.M.; Helfrich, G.; Shen, H.; Diepold, K. Intelligent laser welding through representation, prediction, and control learning: An architecture with deep neural networks and reinforcement learning. Mechatronics 2016, 34, 1–11. [Google Scholar] [CrossRef]
- Frazier, W.E. Metal additive manufacturing: A review. J. Mater. Eng. Perform. 2014, 23, 1917–1928. [Google Scholar] [CrossRef]
- Paulovich, F.V.; De Oliveira, M.C.F.; Oliveira, O.N., Jr. A future with ubiquitous sensing and intelligent systems. ACS Sens. 2018, 3, 1433–1438. [Google Scholar] [CrossRef] [Green Version]
- Fujishima, M.; Mori, M.; Nishimura, K.; Takayama, M.; Kato, Y. Development of sensing interface for preventive maintenance of machine tools. Procedia CIRP 2017, 61, 796–799. [Google Scholar] [CrossRef]
- Ma, M.; Lin, W.; Pan, D.; Lin, Y.; Wang, P.; Zhou, Y.; Liang, X. Data and decision intelligence for human-in- the-loop cyber-physical sys-tems: Reference model, recent progresses and challenges. J. Signal. Process. Syst. 2018, 90, 1167–1178. [Google Scholar] [CrossRef]
- Chen, K.; Zheng, W. Cloud Computing: System Instances and Current Research. J. Softw. 2009, 20, 1337–1348. [Google Scholar] [CrossRef]
- Bohu, L.; Lin, Z.; Xudong, C. Introduction to cloud manufacturing. Zte Commun. 2020, 8, 6–9. [Google Scholar]
- Islam, F.B.; Nwakanma, C.I.; Kim, D.S.; Lee, J.M. IoT-based HVAC monitoring system for smart factory. In Proceedings of the 2020 International Conference on Information and Communication Technology Convergence (ICTC), Jeju, Korea, 21–23 October 2020; pp. 701–704. [Google Scholar]
- Lee, E.A. Cyber physical systems: Design challenges. In Proceedings of the 11th IEEE International Symposium on Object and Component-Oriented Real-Time Distributed Computing, Orlando, FL, USA, 5–7 May 2008; pp. 363–369. [Google Scholar]
- Chen, B.; Wan, J.; Shu, L.; Li, P.; Mukherjee, M.; Yin, B. Smart factory of Industry 4.0: Key technologies, application case, and challenges. IEEE Access 2017, 6, 6505–6519. [Google Scholar] [CrossRef]
- Fitzgerald, J.; Larsen, P.G.; Verhoef, M. From embedded to cyber–physical systems: Challenges and future directions. In Collaborative Design for Embedded Systems; Fitz-gerald, J., Larsen, P.G., Verhoef, M., Eds.; Springer: New York, NY, USA, 2014; pp. 293–303. [Google Scholar]
- The Cisco Connected Factory: Holistic Security for the Factory of Tomorrow; White Paper; Cisco: San Jose, CA, USA, 2014; pp. 7–11.
- Barnes, D.; Dauphinais, B. Smart Factories and the Challenges of the Proximity Network. Industrial Internet Consortium. Available online: http://www.iiconsortium.org (accessed on 1 January 2017).
- Liu, X.; Song, L.; Liu, S.; Zhang, Y. A review of deep-learning-based medical image segmentation methods. Sustainability 2021, 13, 1224. [Google Scholar] [CrossRef]
- Shi, P.; Duan, M.; Yang, L.; Feng, W.; Ding, L.; Jiang, L. An Improved U-Net Image Segmentation Method and Its Application for Metallic Grain Size Statistics. Materials 2022, 15, 4417. [Google Scholar] [CrossRef] [PubMed]
- Wubbolt, C.; Patterson, J. Considerations for Validation of Manufacturing Execution Systems. Computer and Software Validation Volume II. 2012. Available online: https://docplayer.net/19098460-Computer-and-software-validation-volume-ii.html (accessed on 20 May 2022).
- Singh, J.; Tiwari, M.; Shrivastava, M. Industrial automation—A review. Int. J. Adv. Eng. Tends Technol. 2013, 4. [Google Scholar]
- Vyatkin, V. Software engineering in industrial automation: State-of-the-art review. IEEE Trans. Ind. Inform. Aug. 2013, 9, 1234–1249. [Google Scholar] [CrossRef]
- Li, J.Q.; Yu, F.R.; Deng, G.; Luo, C.; Ming, Z.; Yan, Q. Industrial Internet: A survey on the enabling technologies, applications, and challenges. IEEE Comm. Surv. Tutor. 2017, 19, 1504–1526. [Google Scholar] [CrossRef]
- Bonvillian, W.B. Advanced manufacturing: A new policy challenge. Ann. Sci. Technol. Policy 2017, 1, 1–131. [Google Scholar] [CrossRef] [Green Version]
- González, I.; Calderón, A.J.; Barragán, A.J.; Andújar, J.M. Integration of sensors, controllers and instruments using a novel OPC architecture. Sensors 2017, 17, 1512. [Google Scholar] [CrossRef] [PubMed] [Green Version]
- Lee, I.; Lee, K. The Internet of Things (IoT): Applications, investments, and chal-lenges for enterprises. Bus. Horiz. 2015, 58, 431–440. [Google Scholar] [CrossRef]
- Shi, W.; Cao, J.; Zhang, Q.; Li, Y.; Xu, L. Edge computing: Vision and challenges. IEEE Internet Things J. 2016, 3, 637–646. [Google Scholar] [CrossRef]
- Sadeghi, A.R.; Wachsmann, C.; Waidner, M. Security and privacy challenges in industrial Internet of Things. In Proceedings of the 52nd ACM/EDAC/IEEE Design Automation Conference, San Francisco, CA, USA, 8–12 June 2015. [Google Scholar]
- Weber, R.H. Internet of Things—New security and privacy challenges. Comput. Law Secur. Rev. 2010, 26, 23–30. [Google Scholar] [CrossRef]


























| Field | Key Performance Indicator (KPI) | Unit | Current | Target | Weight | Remarks |
|---|---|---|---|---|---|---|
| P | Facility Utilization Rate | % | 70 | 82 | 0.7 | Laser drilling process, based on 24 h in a day |
| Q | Process Defect Rate | PPM | 1100 | 900 | 0.3 |
| DV Agent Information | ||
|---|---|---|
| File | Data Type | Explanation |
| DEVICE_NAME | VARCHAR(10) | Device name |
| DEVICE_TYPE | VARCHAR(10) | Device type |
| DEVICE_IP_ARR | VARCHAR(10) | Device IP list |
| DEVICE_DT | DATETIME2 | Heartbeat date |
| MOD_DT | DATETIME2 | Update date |
| REG_DT | DATETIME2 | Registration date |
| File Path | GTW4 | GTW5 | GTW6 |
|---|---|---|---|
| C:/pban/LOG/aaa.log | O | O | O |
| C:/pban/LOG/aaaGosa.log | O | O | O |
| C:/pban/LOG/Almlog.log | O | O | O |
| C:/pban/LOG/cndselct.log | O | O | O |
| C:/pban/LOG/length.log | O | O | O |
| C:/pban/LOG/m370data.log | O | O | O |
| C:/pban/LOG/M377data.log | O | O | O |
| C:/pban/LOG/mainte1.log | O | O | O |
| C:/pban/LOG/maskGosa.log | O | O | O |
| C:/pban/LOG/PcDirect.log | O | O | O |
| C:/pban/LOG/pwrdata.log | O | O | O |
| C:/pban/LOG/sensor.log | O | O | O |
| C:/pban/LOG/Sinstatis.log | O | O | O |
| C:/pban/LOG/sinsyuku.log | O | O | O |
| C:/pban/LOG/table.log | O | O | O |
| C:/pban/LOG/Zaxis.log | O | O | O |
| C:/pban/LOG/Sensor/SensorHistory.log | O | O | O |
| C:/pban/LOG/ProcState.log | O | O | O |
| C:/pban/LOG/EnergyMeasure.log | O | O | O |
| C:/pban/LOG/GalvMaskMeasure.log | O | O | O |
| C:/pban/LOG/PulseEnergy.log | O | O | O |
| C:/pban/LOG/GlvCndSend.log | O | O | O |
| C:/pban/LOG/TwinScaleDsp.log | O | O | O |
| C:/pban/LOG/Marking.log | O | O | O |
| Number | Field | Key Performance Indicator | Unit | Current | Target | Performance | Improvement Rate (%) | Goal Achievement Rate (%) | Weight |
|---|---|---|---|---|---|---|---|---|---|
| 1 | P | Facility Rate (Increase Characteristics) | % | 70 | 82 | 88.7 | 26.7 | 115.8 | 0.7 |
| 2 | Q | Process Defect Rate | PPM | 300 | 200 | 178 | 40.6 | 122 | 0.3 |
| Total Achievement | 33.65 | 138.9 | 1 | ||||||
Publisher’s Note: MDPI stays neutral with regard to jurisdictional claims in published maps and institutional affiliations. |
© 2022 by the authors. Licensee MDPI, Basel, Switzerland. This article is an open access article distributed under the terms and conditions of the Creative Commons Attribution (CC BY) license (https://creativecommons.org/licenses/by/4.0/).
Share and Cite
Kim, J.; Seo, D.; Moon, J.; Kim, J.; Kim, H.; Jeong, J. Design and Implementation of an HCPS-Based PCB Smart Factory System for Next-Generation Intelligent Manufacturing. Appl. Sci. 2022, 12, 7645. https://doi.org/10.3390/app12157645
Kim J, Seo D, Moon J, Kim J, Kim H, Jeong J. Design and Implementation of an HCPS-Based PCB Smart Factory System for Next-Generation Intelligent Manufacturing. Applied Sciences. 2022; 12(15):7645. https://doi.org/10.3390/app12157645
Chicago/Turabian StyleKim, Jinyoub, Dongjoon Seo, Jisang Moon, Juhee Kim, Hayul Kim, and Jongpil Jeong. 2022. "Design and Implementation of an HCPS-Based PCB Smart Factory System for Next-Generation Intelligent Manufacturing" Applied Sciences 12, no. 15: 7645. https://doi.org/10.3390/app12157645
APA StyleKim, J., Seo, D., Moon, J., Kim, J., Kim, H., & Jeong, J. (2022). Design and Implementation of an HCPS-Based PCB Smart Factory System for Next-Generation Intelligent Manufacturing. Applied Sciences, 12(15), 7645. https://doi.org/10.3390/app12157645

