Bearing Crack Diagnosis Using a Smooth Sliding Digital Twin to Overcome Fluctuations Arising in Unknown Conditions
Abstract
:1. Introduction
- Propose an indirect (RMS feature) AE bearing signal modeling technique using a robust autoregressive fuzzy Gauss–Laguerre algorithm.
- Design a robust smooth sliding digital twin using the combination of indirect AE bearing signal modeling and an online tuning sliding fuzzy (smooth sliding) algorithm.
- Apply a machine learning technique to the robust smooth sliding digital twin for feature classification and crack size identification.
2. Experimental Dataset
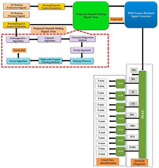
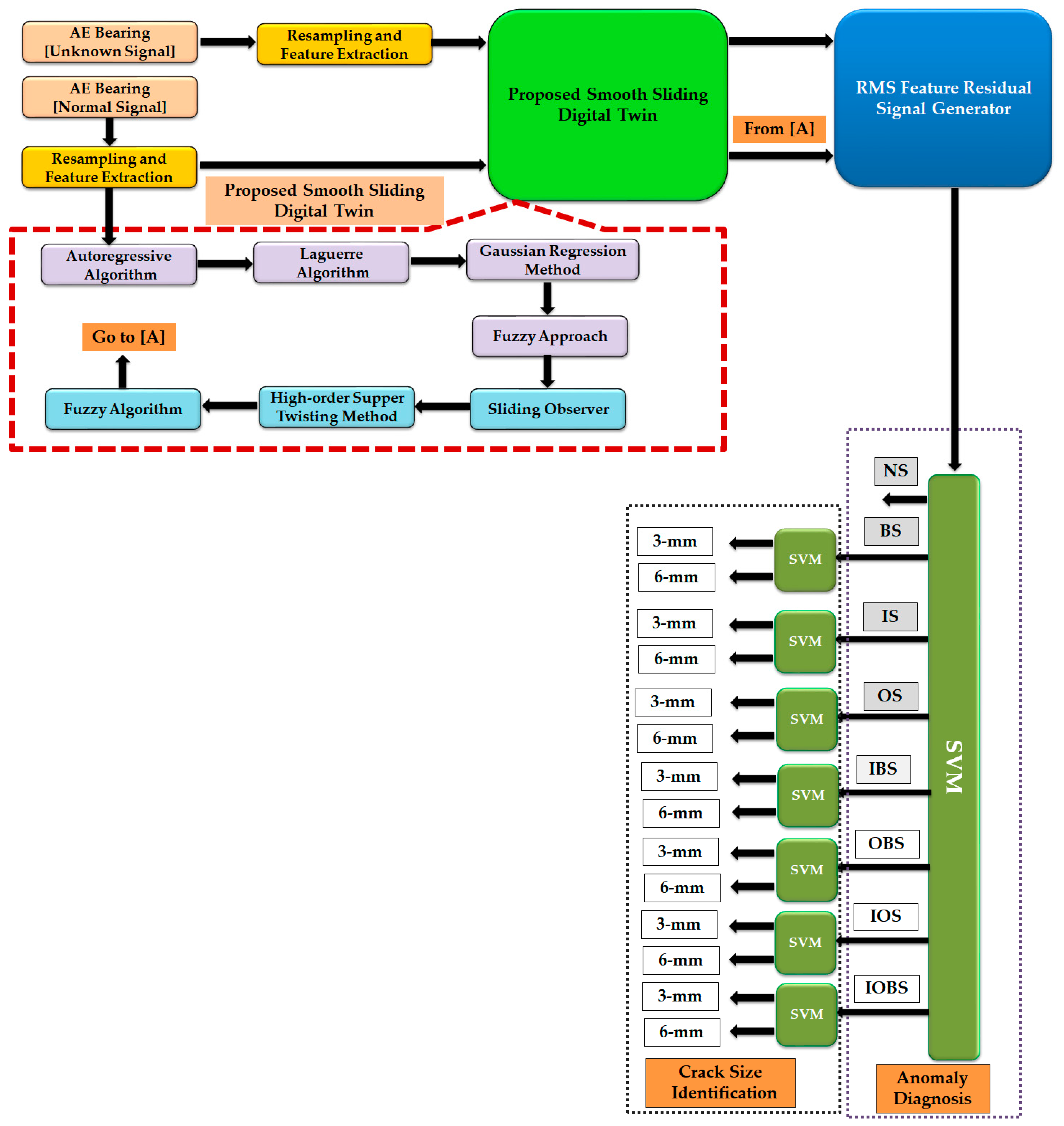
3. Proposed Scheme
3.1. Resampling and Featuring
3.2. Proposed Robust Smooth Sliding Digital Twin
3.2.1. Proposed Autoregressive Fuzzy Gauss–Laguerre Feature Modeling
| Algorithm 1: Proposed RMS feature modeling using the autoregressive fuzzy Gauss–Laguerre approach. | |
| 1: | RMS feature signal modeling using the autoregressive procedure; Equation (2) |
| Detail | |
| 1.1 | Calculate , Equation (3) |
| 1.2 | Calculate, Equation (2) |
| 1.3 | Calculate , Equation (2) |
| 2: | Gaussian method is applied to the autoregressive approach to enhance the power of nonlinearity modeling; Equation (4) |
| Detail | |
| 2.1 | Calculate , Equation (7) |
| 2.2 | Calculate Equation (4) |
| 2.3 | Calculate , Equation (5) |
| 2.4 | Calculate , Equation (5) |
| 2.5 | Calculate , Equation (4) |
| 3: | Increase the robustness of RMS feature signal modeling and reduce the error of RMS feature signal modeling using the combination of the Laguerre filter technique and autoregressive Gaussian algorithm; Equation (8) |
| Detail | |
| 3.1 | Calculate , Equation (9) |
| 3.2 | Calculate, Equation (8) |
| 3.3 | Calculate , Equation (8) |
| 4: | To modify the power of nonlinearity signal modeling, the application of a fuzzy algorithm in the autoregressive Gauss–Laguerre is announced; Equation (10) |
| Detail | |
| 4.1 | Calculate Equation (11) |
| 4.2 | Calculate Equation (10) |
| 4.3 | Calculate , Equation (10) |
3.2.2. Proposed Higher-Order Sliding Fuzzy Observer
| Algorithm 2: Proposed smooth sliding digital twin approach. | |
| 1: | RMS signal estimation using the combination of the proposed autoregressive fuzzy Gauss–Laguerre RMS signal modeling approach and second-order sliding observer; Equation (12) |
| Detail | |
| 1.1 | Calculate , Equation (13) |
| 1.2 | Calculate, Equation (12) |
| 1.3 | Calculate , Equation (12) |
| 2: | Improve the robustness of RMS signal estimation using the combination of the proposed autoregressive fuzzy Gauss–Laguerre RMS signal modeling approach and high-order sliding observer; Equation (16) |
| Detail | |
| 2.1 | Calculate , Equation (14) |
| 2.2 | Calculate Equation (15) |
| 2.3 | Calculate , Equation (15) |
| 2.4 | Calculate , Equation (17) |
| 2.5 | Calculate , Equation (16) |
| 2.6 | Calculate , Equation (16) |
| 3: | Reduce the effect of the chattering phenomenon using the combination of the autoregressive fuzzy Gauss–Laguerre algorithm, high-order sliding observer, and fuzzy algorithm to design the proposed smooth sliding digital twin; Equation (18) |
| Detail | |
| 3.1 | Calculate , Equation (19) |
| 3.2 | Calculate, Equation (18) |
| 3.3 | Calculate , Equation (18) |
3.3. Bearing Anomaly Identification and Crack Size Detection
4. Experimental Results
5. Conclusions
Author Contributions
Funding
Data Availability Statement
Conflicts of Interest
References
- Gundewar, K.S.; Kane, P.V. Condition monitoring and fault diagnosis of induction motor. J. Vib. Eng. Technol. 2021, 9, 643–674. [Google Scholar] [CrossRef]
- Benbouzid, M.; Berghout, T.; Sarma, N.; Djurović, S.; Wu, Y.; Ma, X. Intelligent Condition Monitoring of Wind Power Systems: State of the Art Review. Energies 2021, 14, 5967. [Google Scholar] [CrossRef]
- Liu, Z.; Yang, B.; Wang, X.; Zhang, L. Acoustic Emission Analysis for Wind Turbine Blade Bearing Fault Detection Under Time-Varying Low-Speed and Heavy Blade Load Conditions. IEEE Trans. Ind. Appl. 2021, 57, 2791–2800. [Google Scholar] [CrossRef]
- Grcić, I.; Pandžić, H.; Novosel, D. Fault detection in dc microgrids using short-time fourier transform. Energies 2021, 14, 277. [Google Scholar] [CrossRef]
- Bhat, M.Y.; Dar, A.H. Convolution and correlation theorems for Wigner–Ville distribution associated with the quaternion offset linear canonical transform. Signal Image Video Processing 2022, 21, 1–8. [Google Scholar] [CrossRef]
- Zhao, J.; Hu, T.; Zheng, R.; Ba, P.; Mei, C.; Zhang, Q. Defect recognition in concrete ultrasonic detection based on wavelet packet transform and stochastic configuration networks. IEEE Access 2021, 9, 9284–9295. [Google Scholar] [CrossRef]
- VanDerHorn, E.; Mahadevan, S. Digital Twin: Generalization, characterization and implementation. Decis. Support Syst. 2021, 145, 113524. [Google Scholar] [CrossRef]
- Piltan, F.; Kim, J.M. Bearing anomaly recognition using an intelligent digital twin integrated with machine learning. Appl. Sci. 2021, 11, 4602. [Google Scholar] [CrossRef]
- Piltan, F.; Toma, R.N.; Shon, D.; Im, K.; Choi, H.K.; Yoo, D.S.; Kim, J.M. Strict-Feedback Backstepping Digital Twin and Machine Learning Solution in AE Signals for Bearing Crack Identification. Sensors 2022, 22, 539. [Google Scholar] [CrossRef] [PubMed]
- Ji, S.; Han, B.; Zhang, Z.; Wang, J.; Lu, B.; Yang, J.; Jiang, X. Parallel sparse filtering for intelligent fault diagnosis using acoustic signal processing. Neurocomputing 2021, 462, 466–477. [Google Scholar] [CrossRef]
- TayebiHaghighi, S.; Koo, I. Sensor Fault Diagnosis Using a Machine Fuzzy Lyapunov-Based Computed Ratio Algorithm. Sensors 2022, 22, 2974. [Google Scholar] [CrossRef]
- Xu, Y.; Li, Z.; Wang, S.; Li, W.; Sarkodie-Gyan, T.; Feng, S. A hybrid deep-learning model for fault diagnosis of rolling bearings. Measurement 2021, 169, 108502. [Google Scholar] [CrossRef]
- Allal, A.; Khechekhouche, A. Diagnosis of induction motor faults using the motor current normalized residual harmonic analysis method. Int. J. Electr. Power Energy Syst. 2022, 141, 108219. [Google Scholar] [CrossRef]
- Chen, Y.; Koch, T.; Lim, K.G.; Xu, X.; Zakiyeva, N. A review study of functional autoregressive models with application to energy forecasting. Wiley Interdiscip. Rev. Comput. Stat. 2021, 13, e1525. [Google Scholar] [CrossRef]
- Rahmoune, M.B.; Hafaifa, A.; Kouzou, A.; Chen, X.; Chaibet, A. Gas turbine monitoring using neural network dynamic nonlinear autoregressive with external exogenous input modelling. Math. Comput. Simul. 2021, 179, 23–47. [Google Scholar] [CrossRef]
- Najeh, T.; Lundberg, J. Degradation state prediction of rolling bearings using ARX-Laguerre model and genetic algorithms. Int. J. Adv. Manuf. Technol. 2021, 112, 1077–1088. [Google Scholar] [CrossRef]
- Piltan, F.; Duong, B.P.; Kim, J.M. Deep Learning-Based Adaptive Neural-Fuzzy Structure Scheme for Bearing Fault Pattern Recognition and Crack Size Identification. Sensors 2021, 21, 2102. [Google Scholar] [CrossRef]
- TayebiHaghighi, S.; Koo, I. New Fuzzy Observer Fault Pattern Detection by NARX-Laguerre Model Applied to the Rotating Machine. In Proceedings of the International Conference on Intelligent and Fuzzy Systems, Istanbul, Turkey, 24–26 August 2021; Springer: Cham, Switzerland, 2021; pp. 246–253. [Google Scholar]
- Tayebi Haghighi, S.; Koo, I. SVM-based bearing anomaly identification with self-tuning network-fuzzy robust proportional multi integral and smart autoregressive model. Appl. Sci. 2021, 11, 2784. [Google Scholar] [CrossRef]
- Piltan, F.; Kim, J.M. Bearing fault diagnosis using an extended variable structure feedback linearization observer. Sensors 2018, 18, 4359. [Google Scholar] [CrossRef] [Green Version]
- Gao, Z.; Cecati, C.; Ding, S.X. A survey of fault diagnosis and fault-tolerant techniques—Part I: Fault diagnosis with model-based and signal-based approaches. IEEE Trans. Ind. Electron. 2015, 62, 3757–3767. [Google Scholar] [CrossRef] [Green Version]
- Yang, X.; Yao, J.; Deng, W. Output feedback adaptive super-twisting sliding mode control of hydraulic systems with disturbance compensation. ISA Trans. 2021, 109, 175–185. [Google Scholar] [CrossRef] [PubMed]
- Chen, Z.; Wang, X.; Cheng, Y. Adaptive finite-time disturbance observer-based recursive fractional-order sliding mode control of redundantly actuated cable driving parallel robots under disturbances and input saturation. J. Vib. Control. 2021. [Google Scholar] [CrossRef]
- Wang, B.; Shao, Y.; Yu, Y.; Dong, Q.; Yun, Z.; Xu, D. High-order terminal sliding-mode observer for chattering suppression and finite-time convergence in sensorless spmsm drives. IEEE Trans. Power Electron. 2021, 36, 11910–11920. [Google Scholar] [CrossRef]
- Appana, D.K.; Prosvirin, A.; Kim, J.-M. Reliable fault diagnosis of bearings with varying rotational speeds using envelope spectrum and convolution neural networks. Soft Comput. 2018, 22, 6719–6729. [Google Scholar] [CrossRef]
- Md Junayed, H.; Manjurul Islam, M.M.; Kim, J.-M. Acoustic spectral imaging and transfer learning for reliable bearing fault diagnosis under variable speed conditions. Measurement 2019, 138, 620–631. [Google Scholar]
- Islam, M.M.M.; Kim, J.-M. Time–frequency envelope analysis-based sub-band selection and probabilistic support vector machines for multi-fault diagnosis of low-speed bearings. J. Ambient. Intell. Humaniz. Comput. 2017, 1–16. [Google Scholar] [CrossRef]





















| AE Sensor (PAC WSα) Information | PCI Board with Two-Channel AE Sensor Information |
|---|---|
| Peak sensitivity [V/µbar]: −62 dB Operational frequency range: 100–900 kHz Directionality: ±1.5 dB Resonant frequency: 650 kHz | A/D conversion: 18-bit 40 MHz AE sensor: 2 channels (one has a 10 M samples/s rate, and the other has a 5 M samples/s rate; the two channels are used simultaneously) |
| Conditions | Speed of Motor [RPM] | Size of Crack [mm] |
|---|---|---|
| NS | 300, 400, 450, 500 | - |
| OS, IS, BS, IOS, IBS, OBS, IOBS | 300, 400, 450, 500 | 3; 6 |
| Conditions | Number of Training (Samples) | Number of Testing (Samples) |
|---|---|---|
| Anomaly Diagnosis | ||
| NS | 300 | 100 |
| OS, IS, BS, IOS, IBS, OBS, IOBS | 600 | 200 |
| Crack size identification in the (OS), (IS), (BS), (IOS), (IBS), (OBS), and (IOBS) | ||
| Crack sizes: 3 mm and 6 mm | 300 | 100 |
| States | Proposed Smooth Sliding Digital Twin and SVM (%) | High-Order Sliding Digital Twin and SVM (%) | Sliding Digital Twin and SVM (%) |
|---|---|---|---|
| NS | 100 | 100 | 100 |
| BS | 99 | 91 | 89 |
| IS | 97 | 92 | 88 |
| OS | 98 | 92 | 87 |
| IBS | 96 | 90 | 86 |
| IOS | 96 | 88 | 89 |
| OBS | 98 | 91 | 90 |
| IOBS | 98 | 90 | 87 |
| Average accuracy | 97.75 | 91.75 | 89.5 |
| State | Crack Sizes (mm) | Proposed Smooth Sliding Digital Twin and SVM (%) | High-Order Sliding Digital Twin and SVM (%) | Sliding Digital Twin and SVM (%) |
|---|---|---|---|---|
| BS | 3 | 98 | 90 | 85 |
| 6 | 98 | 92 | 86 | |
| IS | 3 | 97 | 88 | 86 |
| 6 | 98 | 92 | 88 | |
| OS | 3 | 98 | 90 | 88 |
| 6 | 96 | 91 | 89 | |
| IBS | 3 | 98 | 89 | 85 |
| 6 | 98 | 92 | 86 | |
| OBS | 3 | 97 | 90 | 83 |
| 6 | 99 | 93 | 85 | |
| IOS | 3 | 97 | 90 | 86 |
| 6 | 99 | 91 | 88 | |
| IOBS | 3 | 98 | 92 | 85 |
| 6 | 98 | 92 | 86 | |
| Average accuracy of size identification | 97.78 | 90.86 | 86.14 | |
| States | Proposed Smooth Sliding Digital Twin and SVM (%) | KF [8] (%) | CFB [9] (%) | VS [17] (%) |
|---|---|---|---|---|
| NS | 100 | 100 | 100 | 100 |
| BS | 99 | 88 | 90 | 91 |
| IS | 97 | 89 | 88 | 90 |
| OS | 98 | 89 | 92 | 87 |
| IBS | 96 | 90 | 90 | 88 |
| IOS | 96 | 92 | 92 | 92 |
| OBS | 98 | 90 | 91 | 93 |
| IOBS | 98 | 94 | 95 | 89 |
| Average accuracy | 97.75 | 91.5 | 92.25 | 91.25 |
Publisher’s Note: MDPI stays neutral with regard to jurisdictional claims in published maps and institutional affiliations. |
© 2022 by the authors. Licensee MDPI, Basel, Switzerland. This article is an open access article distributed under the terms and conditions of the Creative Commons Attribution (CC BY) license (https://creativecommons.org/licenses/by/4.0/).
Share and Cite
Piltan, F.; Kim, C.-H.; Kim, J.-M. Bearing Crack Diagnosis Using a Smooth Sliding Digital Twin to Overcome Fluctuations Arising in Unknown Conditions. Appl. Sci. 2022, 12, 6770. https://doi.org/10.3390/app12136770
Piltan F, Kim C-H, Kim J-M. Bearing Crack Diagnosis Using a Smooth Sliding Digital Twin to Overcome Fluctuations Arising in Unknown Conditions. Applied Sciences. 2022; 12(13):6770. https://doi.org/10.3390/app12136770
Chicago/Turabian StylePiltan, Farzin, Cheol-Hong Kim, and Jong-Myon Kim. 2022. "Bearing Crack Diagnosis Using a Smooth Sliding Digital Twin to Overcome Fluctuations Arising in Unknown Conditions" Applied Sciences 12, no. 13: 6770. https://doi.org/10.3390/app12136770
APA StylePiltan, F., Kim, C.-H., & Kim, J.-M. (2022). Bearing Crack Diagnosis Using a Smooth Sliding Digital Twin to Overcome Fluctuations Arising in Unknown Conditions. Applied Sciences, 12(13), 6770. https://doi.org/10.3390/app12136770
