Modeling and Simulation of a Two-Stage Air Cooled Adsorption Chiller with Heat Recovery Part I: Physical and Mathematical Performance Model
Abstract
:1. Introduction
2. Physical and Mathematical Models
2.1. Physical Model
Modes of Operation for Two Stage Adsorption Chiller
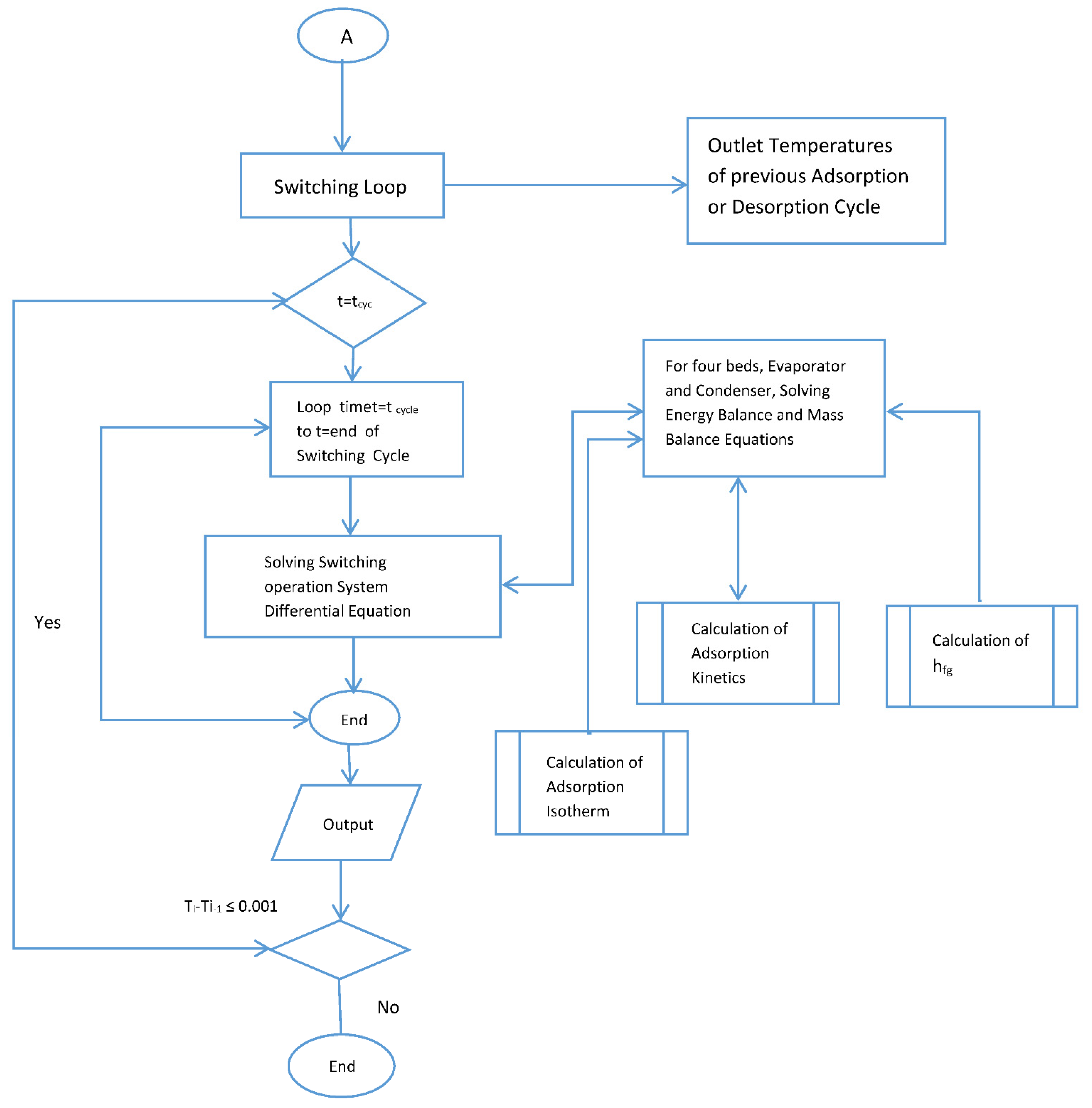
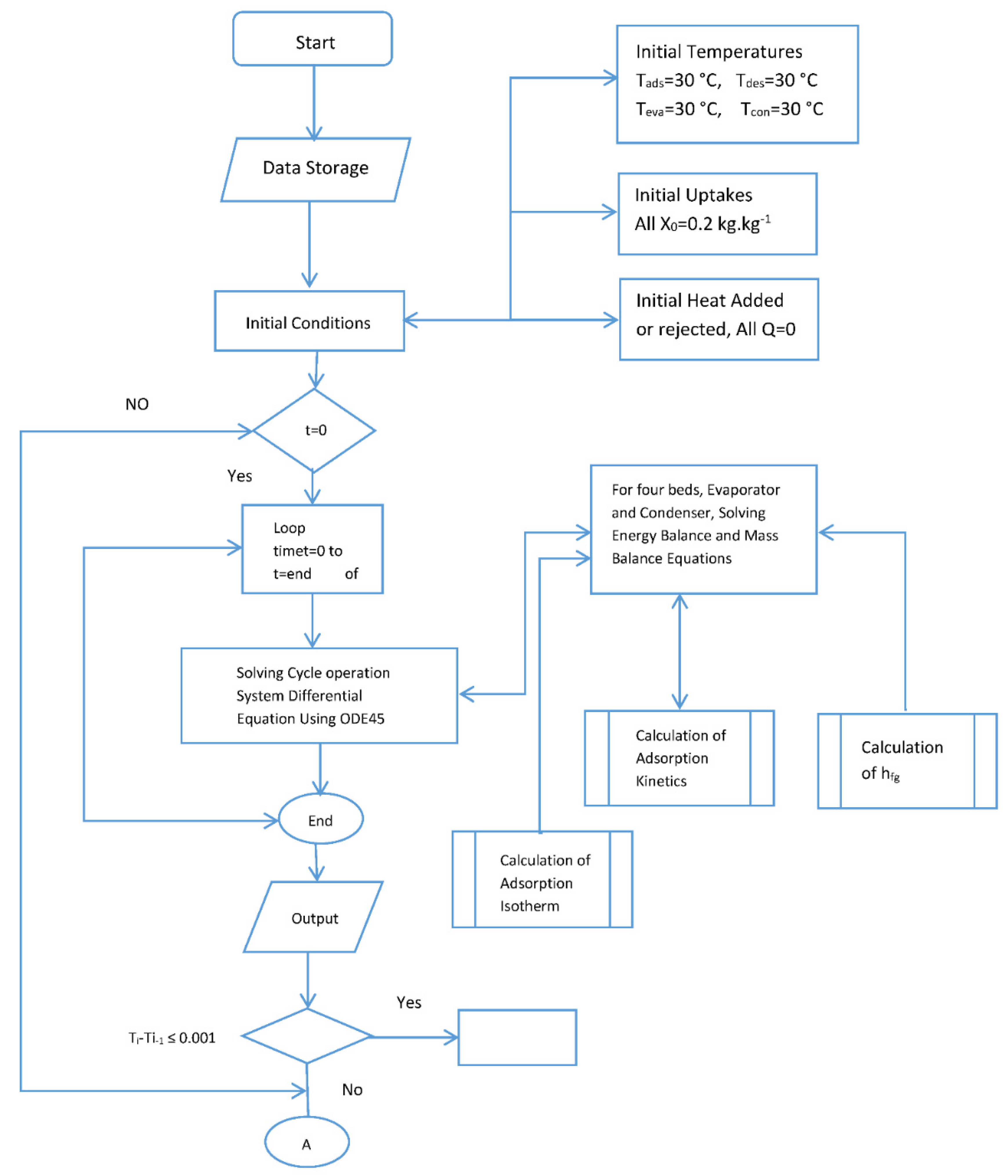
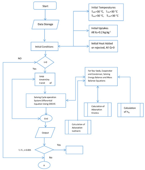
2.2. Mathematical Model
2.2.1. Assumptions of the Model
- Temperature and pressure in the beds, the condenser and the evaporator are uniform.
- Thermodynamic equilibrium exists in the adsorbent bed at any given time.
- The activated carbon granules are treated as a continuous medium.
- Gaseous methanol is treated as an ideal gas.
- Thermal conductivity and specific heats of various components of the system are assumed to be constant in the working temperature range of 293 K to 423 K.
2.2.2. Energy Balance for Two-Stage Chiller with Heat Recovery
- A.
- During Operation
- B.
- During switching time
- C.
- Heat Recovery:
- D.
- Isotherm:
- E.
- Cooling Capacity and COP
3. Results and Discussion
3.1. Model Validation with Experimental Data
3.2. Optimization of Cycle Times
3.2.1. Cycle Time
3.2.2. Switching Time
3.2.3. Heat Recovery Time
3.3. Two-Stage Chiller Performance Model Simulation
3.3.1. Effect of Operating Conditions
Effect of Heating Source Temperature
Effect of Chilled Water Inlet Temperature
Effect of Cooling Water Inlet Temperature
Comparison with Carnot Cycle COP
4. Conclusions
- The model could predict optimum parameters for cycle time, heat recovery time, switching time, activated carbon mass and mass flow rates for bed, condenser and evaporator heat exchangers.
- The simulation model results agreed well with experimental data in terms of cooling capacity up to 7 kW and Coefficient of Performance (COP) up to 0.4.
- The simulation model showed a transition period of 1000 s to reach a steady state, which is equal to three complete adsorption/desorption cycles.
- The model optimized the adsorption/desorption cycle time (300 to 400 s), switching cycle time (50 s) and heat recovery cycle time (30 s). The optimized times maximized both cooling capacity and COP up to 0.4.
- The COP predicted by this simulation is very close to the Carnot cycle for the heat recovery mode working at the same operating conditions (95%).
- The chiller without heat recovery mode achieved a very low COP when compared with the Carnot cycle COP and the COP for heat recovery mode at the same operating conditions.
- The water outlet temperatures for beds, evaporator and condenser predicted by the simulation agreed, to a reasonable extent, with the experimental data.
- Increasing the cycle time increases the degree to which the capacity of the bed is used. However, increasing the cycle time up to a certain value increases the average system power, and if the cycle time is increased further, the increase in the capacity per cycle is less than that of the increase in cycle time. In other words, as cycle time is increased further, the average power decreases. Then, there exists a certain cycle time for optimal average system power, which is between 300–400 s.
- The heat recovery mode has a COP higher than that of the ordinary mode and has almost the same cooling capacity over a wide range of operating conditions.
- The model predicts different sizes of the chiller for activated carbon/methanol pairs and could be used with minor modifications for other working pairs at the same conditions.
- The two-stage chiller could be driven by using low waste energy with a low COP or a high temperature heat source with a high COP compared with the Carnot cycle COP.
- This study could be used as a basis for series production of a two-stage air cooled adsorption chiller.
- The model will be used for further studies including a desalination function added to the current chiller and integration with other systems such as turbines or any form of hybrid cogeneration.
Author Contributions
Funding
Institutional Review Board Statement
Informed Consent Statement
Data Availability Statement
Conflicts of Interest
Nomenclature
| Symbol | Description | Unit |
| Abed | Bed area | (m2) |
| Aeva | Evaporator area | (m2) |
| Acon | Condenser area | (m2) |
| Cp | Specific heat capacity | (kJ/kg.°C) |
| CC | Cooling Capacity | (kW) |
| COP | Coefficient of Performance | |
| Dso | Surface specific heat | (m2.s−1) |
| Ea | Activation energy | (kJ) |
| hfg | Latent heat of vaporization | (kJ.kg−1) |
| H | Enthalpy | (kJ.kg−1) |
| K | Constant in D-A equation | Non dimensional |
| Meva | Evaporator mass | (kg) |
| Mcon | Condenser mass | (kg) |
| Mac | Mass of activated carbon in each bed | (kg) |
| Meva,m | Mass of methanol in evaporator at t = 0 | (kg) |
| Mcon,m | Mass of methanol in condenser | (kg) |
| N | Constant in D-A equation | Non dimensional |
| P | Pressure | (Bar) |
| Qst | Adsorption heat | (kJ.kg−1) |
| R | Universal gas constant | (kJ/mol. K) |
| T | Temperature | (°C) |
| T | Time | (s) |
| Ubed | Bed overall heat transfer coefficient | (kW/m2.°C) |
| Ueva | Evaporator overall heat transfer coefficient | (kW/m2.°C) |
| Ucon | Condenser overall heat transfer coefficient | (kW/m2.°C) |
| X | Methanol concentration | (kg.kg−1) |
| xo | Maximum methanol concentration | (kg.kg−1) |
| x* | Equilibrium methanol concentration | (kg.kg−1) |
| Subscripts | ||
| ac | activated carbon | |
| ad | adsorption | |
| Al | Aluminum | |
| b | bed | |
| ci | cooling inlet | |
| co | cooling outlet | |
| cw | cold water | |
| chw | chilled water | |
| conw | condenser water | |
| con | condenser | |
| des | desorption | |
| eva | evaporator | |
| fg | vaporization | |
| g | gas | |
| hw | hot water | |
| i | inlet | |
| o | outlet | |
| recw | recalculated water | |
| s | solid | |
| sat | saturation | |
| st | storage |
Appendix A


Appendix B
| Symbol | Value | Unit |
|---|---|---|
| Abed | 4.5 | m2 |
| Aeva | 3 | m2 |
| Acon | 3 | m2 |
| Ubed | 3 | kW/m2.°C |
| Ueva | 2 | kW/m2.°C |
| Ucon | 4 | kW/m2.°C |
| Cpeva | 0.65 | kJ/kg.°C |
| Cpcon | 0.65 | kJ/kg.°C |
| Cpw | 4.18 | kJ/kg.°C |
| Cpac | 1 | kJ/kg.°C |
| Cpm | 2.6 | kJ/kg.°C |
| Meva | 20 | kg |
| Mcon | 30 | kg |
| hfg | 1200 | kJ.kg−1 |
| Mac | 40 | kg |
| Meva,m | 20 at time = 0 | kg |
| Mcon,m | 5 | kg |
| (E/R) Methanol | 978 | K |
| (15 Dso/R) Methanol | 7.35 × 10−2 | S−1 |
| xo | 0.284 | kg.kg−1 |
| n | 1.39 | Non dimensional |
| K | 10.21 | Non dimensional |
| R1 | 260 | Non dimensional |
| Q | 4.666 | Non dimensional |
| A | 20.84 | Non dimensional |
| B | 4696 | Non dimensional |
Appendix C
| Symbol | Value | Unit |
|---|---|---|
| Thi | 95 | °C |
| Tci | 30 | °C |
| Tconi | 30 | °C |
| Tchi | 15 | °C |
| Mchw | 2 | kg.s−1 |
| Mcw | 1 | kg.s−1 |
| Mhw | 1.5 | kg.s−1 |
| Mconw | 2 | kg.s−1 |
| Mrecw | 1 | kg.s−1 |
| Adsorption time | 300 | second |
| Desorption time | 300 | second |
| Switching time | 50 | second |
| Heat recovery time | 30 | second |
References
- Modupe, A.O.; Boukhanouf, R. Development Trend of Solar-powered Adsorption Refrigeration Systems: A Review of Technologies, Cycles, Applications, Challenges and Future Research Directions. Development 2019, 6, 10491–10504. [Google Scholar]
- Al-Maaitah, A.A.; Al-Maaitah, A. Two-Stage Low Temperature Air Cooled Adsorption Cooling Unit. U.S. Patent 2011/0113796A1, 19 May 2011. [Google Scholar]
- Sakoda, A.; Suzuki, M. Fundamental study on solar powered adsorption cooling system. J. Chem. Eng. Jpn. 1984, 17, 52–57. [Google Scholar] [CrossRef] [Green Version]
- Makahleh, F.; Badran, A.; Attar, H.; Amer, A.; Al-Almaaitah, A. Modeling and simulation of a two stage adsorption chiller with heat recovery, Part 2. J. Appl. Sci. 2022, 12, 5156. [Google Scholar] [CrossRef]
- Krzywanski, J.; Grabowska, K.; Sosnowski, M.; Żyłka, A.; Sztekler, K.; Kalawa, W.; Wójcik, T.; Nowak, W. Modeling of a re-heat two-stage adsorption chiller by AI approach. MATEC Web Conf. 2018, 240, 05014. [Google Scholar]
- Rajesh, B.; Rajan, A.J. Design and Analysis of a Two-Stage Adsorption Air Chiller. IOP Conf. Ser. Mater. Sci. Eng. 2017, 197, 12030. [Google Scholar]
- Sosnowski, M.; Grabowska, K.; Krzywański, J.; Nowak, W.; Sztekler, K.; Kalawa, W. The effect of heat exchanger geometry on adsorption chiller performance. IOP Conf. Ser. J. Phys. Conf. Ser. 2018, 1101, 012037. [Google Scholar]
- Schwamberger, V.; Desai, A.; Schmidt, F.P. Novel Adsorption Cycle for High-Efficiency Adsorption Heat Pumps and Chillers: Modeling and Simulation Results. Energies 2020, 13, 19. [Google Scholar]
- Jobard, X.; Padey, P.; Guillaume, M.; Duret, A.; Pahud, D. Development and Testing of Novel Applications for Adsorption Heat Pumps and Chillers. Energies 2020, 13, 615. [Google Scholar] [CrossRef] [Green Version]
- Lee, J.-G.; Bae, K.J.; Kwon, O.K. Performance Investigation of a Two-Bed Type Adsorption Chiller with Various Adsorbents. Energies 2020, 13, 2553. [Google Scholar]
- Rouf, R.A.; Jahan, N.; Alam, K.C.A.; Sultan, A.A.; Saha, B.B.; Saha, S.C. Improved cooling capacity of a solar heat driven adsorption chiller. Case Stud. Therm. Eng. 2020, 13, 1–19. [Google Scholar]
- Abd-Elhady, M.M.; Hamed, A.M. Effect of fin design parameters on the performance of a two-bed adsorption chiller. Int. J. Refrig. 2020, 113, 164–173. [Google Scholar] [CrossRef]
- Basdanis, T.; Tsimpoukis, A.; Valougeorgis, D. Performance optimization of a solar adsorption chiller by dynamically adjusting the half-cycle time. Renew. Energy 2021, 164, 362–374. [Google Scholar] [CrossRef]
- Krzywanski, J.; Grabowska, K.; Sosnowski, M.; Zylka, A.; Sztekler, K.; Kalawa, W.; Wojcik, T.; Nowak, W. An adaptive neuro-fuzzy model of a re-heat two-stage adsorption chiller. Therm. Sci. 2019, 23, 1053–1063. [Google Scholar] [CrossRef] [Green Version]
- Miyazaki, T.; Akisawa, A.; Saha, B. The performance analysis of a novel dual evaporator type three-bed adsorption chiller. Int. J. Refrig. 2010, 33, 276–285. [Google Scholar] [CrossRef]
- Alam, K.C.A.; Saha, B.B.; Hamamoto, T.; Akisaw, A.; Kashiwagi, T. Influence of Design and Operating Conditions on The Performance of a Two-Stage Adsorption Chiller. Chem. Eng. Comm. 2006, 91, 981–997. [Google Scholar] [CrossRef]
- Stefański, S.; Mika, L.; Sztekler, K.; Kalawa, W.; Lis, L.; Nowak, W. Adsorption bed configureurations for adsorption cooling application, E3S Web of Conferences 108. Energy Fuels 2019, 2018, 1–10. [Google Scholar]
- Rezk, A.; Al-Dadah, R. Physical and operating conditions effects on silica gel/water adsorption chiller performance. Appl. Energy 2012, 89, 142–149. [Google Scholar] [CrossRef]
- Rahman, A.F.M.M.; Ueda, Y.; Akisawa, A.; Miyazaki, T.; Saha, B.B. Design and Performance of an Innovative Four-Bed, Three-Stage Adsorption Cycle. Energies 2013, 6, 1365–1384. [Google Scholar] [CrossRef] [Green Version]
- Saha, B.B.; Boelman, E.C.; Kashiwagi, T. Computational analysis of an advanced adsorption-refrigeration cycle. Energy 1995, 20, 983–994. [Google Scholar] [CrossRef]
- Saha, B.; Koyama, S.; Lee, J.; Kuwahara, K.; Alam, K.; Hamamoto, Y.; Akisawa, A.; Kashiwagi, T. Performance evaluation of a low-temperature waste heat driven multi-bed adsorption chiller. Int. J. Multiph. Flow 2003, 29, 1249–1263. [Google Scholar] [CrossRef]
- Saha, B.B.; Koyama, K.; Akisawa, A.; Kashiwagi, T.; Ng, K.C.; Chua, H.T. Waste Heat Driven Multi-Stage, Multi-Bed Regeneration Adsorption System. Int. J. Refrig. 2003, 26, 749–757. [Google Scholar] [CrossRef]
- Schicktanz, M.; Hügenell, P.; Henninger, S. Evaluation of methanol/activated carbons for thermally driven chillers, part II: The energy balance model. Int. J. Refrig. 2012, 35, 554–561. [Google Scholar]
- Wang, L.; Wu, J.; Wang, R.; Xu, Y.; Wang, S. Experimental study of a solidified activated carbon-methanol adsorption ice maker. Appl. Therm. Eng. 2003, 23, 1453–1462. [Google Scholar] [CrossRef]
- Wang, J.; Wang, L.W.; Luo, W.L.; Wang, R.Z. Experimental Study of a Two-Stage Adsorption Freezing Machine Driven by Low Temperature Heat Source. Int. J. Refrig. 2013, 36, 1029–1031. [Google Scholar] [CrossRef]
- Wirajatia1, I.G.A.B.; Widiantaraa, I.B.G.; Arditaa, I.N. Simulation and experimental verification on re-heat two-stage adsorption refrigeration cycle. J. Appl. Mech. Eng. Green Technol. 2019, 1, 25–30. [Google Scholar]
- Chua, H.T.; Ng, K.C.; Malek, A.; Kashiwagi, T.; Akisaw, A.; Saha, B.B. Modeling the Performance of Two-Bed, Silica gel-water Adsorption Chiller. Int. J. Refrig. 1999, 22, 194–204. [Google Scholar] [CrossRef]
- Miyazaki, T.; Akisawa, A.; Saha, B.B.; El-Sharkawy, I.I.; Chakraborty, A. Anew Cycle Time Allocation for Enhancing the Performance of Two-Bed Adsorption Chiller. Int. J. Refrig. 2009, 32, 846–853. [Google Scholar] [CrossRef]
- Hassan, H.; Mohamad, A.; Al-Ansary, H. Development of a continuously operating solar-driven adsorption cooling system: Thermodynamic analysis and parametric study. Appl. Therm. Eng. 2012, 48, 332–341. [Google Scholar]
- Alam, K.A.; Saha, B.B.; Akisawa, A.; Kashiwagi, T. A Novel Parametric Analysis of a Conventional Silica-Gel Water Adsorption Chiller. Trans. Jpn. Soc. Refrig. Air Cond. Eng. 2011, 17, 323–332. [Google Scholar]
- Mohammed, R.H.; Mesalhy, O.; Elsayed, M.L.; Chow, L.C. Novel compact bed design for adsorption cooling systems: Parametric numerical study. Int. J. Refrig. 2012, 80, 238–251. [Google Scholar]
- Papoutsis, E.; Koronaki, I.; Papaefthimiou, V. Numerical simulation and parametric study of different types of solar cooling systems under Mediterranean climatic conditions. Energy Build. 2017, 138, 601–611. [Google Scholar] [CrossRef]
- Papoutsis, E.G.; Koronaki, I.P.; Papaefthimiou, V.D. Parametric Study of a Single-Stage Two-Bed Adsorption Chiller. J. Energy Eng. 2017, 4, 04016068. [Google Scholar] [CrossRef]
- Agrouaz, Y.; Bouhal, T.; Allouhi, A.; Kousksou, T.; Jamil, A.; Zeraouli, Y. Energy and parametric analysis of solar absorption cooling systems in various Moroccan climates. Case Stud. Therm. Eng. 2017, 9, 28–39. [Google Scholar] [CrossRef]
- Al-Rbaiha, R.; Sakhrieh, A.; Al-Asfar, J.; Alahmer, A.; Ayadi, O.; Al-Salaymeh, A.; Al_hamamre, Z.; Al-bawwab, A.; Hamdan, M. Performance Assessment and Theoretical Simulation of Adsorption refrigeration System Driven by Flat Plate Solar Collector. Jordan J. Mech. Ind. Eng. 2017, 11, 1–11. [Google Scholar]
- Sztekler, K.; Kalawa, W.; Nowak, W.; Mika, L.; Gradziel, S.; Krzywanski, J.; Radomska, E. Experimental Study of Three-Bed Adsorption Chiller with Desalination Function. Energies 2020, 13, 5827. [Google Scholar] [CrossRef]
- Sztekler, K.; Siwek, T.; Kalawa, W.; Lis, L.; Mika, L.; Radomska, E.; Nowak, W. CFD Analysis of Elements of an Adsorption Chiller with Desalination Function. Energies 2021, 14, 7804. [Google Scholar] [CrossRef]
- Sztekler, K.; Kalawa, W.; Mika, L.; Krzywanski, J.; Grabowska, K.; Sosnowski, M.; Nowak, W.; Siwek, T.; Bieniek, A. Modeling of a Combined Cycle Gas Turbine Integrated with an Adsorption Chiller. Energies 2020, 13, 515. [Google Scholar] [CrossRef] [Green Version]












| Mode | A | B | C | D | E | F |
|---|---|---|---|---|---|---|
| G1 | Adsorption | Heat Recovery | Pre-Heating | Desorption | Heat Recovery | Pre-Cooling |
| G2 | Desorption | Heat Recovery | Pre-Cooling | Adsorption | Heat Recovery | Pre-Heating |
| G3 | Desorption | Heat Recovery | Pre-Cooling | Adsorption | Heat Recovery | Pre-Heating |
| G4 | Adsorption | Heat Recovery | Pre-Heating | Desorption | Heat Recovery | Pre-Cooling |
| Switching | Adsorption/Desorption | Switching | Adsorption/Desorption | ||
|---|---|---|---|---|---|
| Valves | 1, 3 and 5 | Closed | Open | Closed | Closed |
| 2, 4 and 6 | Closed | Closed | Closed | Open | |
| Bed | G1 and G4 | Hot water | Hot water | Cold Water | Cold Water |
| G2 and G3 | Cold water | Cold Water | Hot water | Hot water |
| Inlet Hot Temperature °C | Carnot Cycle COP | Model COP Without Heat Recovery | Model COP With Heat Recovery | (HR Model COP/ Carnot COP) × 100% |
|---|---|---|---|---|
| 60 | 0.42 | 0.14 | 0.4 | 95 |
| 80 | 0.423 | 0.16 | 0.37 | 88 |
| 100 | 0.406 | 0.17 | 0.36 | 89 |
| 120 | 0.39 | 0.17 | 0.35 | 90 |
Publisher’s Note: MDPI stays neutral with regard to jurisdictional claims in published maps and institutional affiliations. |
© 2022 by the authors. Licensee MDPI, Basel, Switzerland. This article is an open access article distributed under the terms and conditions of the Creative Commons Attribution (CC BY) license (https://creativecommons.org/licenses/by/4.0/).
Share and Cite
Makahleh, F.M.; Badran, A.A.; Attar, H.; Amer, A.; Al-Maaitah, A.A. Modeling and Simulation of a Two-Stage Air Cooled Adsorption Chiller with Heat Recovery Part I: Physical and Mathematical Performance Model. Appl. Sci. 2022, 12, 6542. https://doi.org/10.3390/app12136542
Makahleh FM, Badran AA, Attar H, Amer A, Al-Maaitah AA. Modeling and Simulation of a Two-Stage Air Cooled Adsorption Chiller with Heat Recovery Part I: Physical and Mathematical Performance Model. Applied Sciences. 2022; 12(13):6542. https://doi.org/10.3390/app12136542
Chicago/Turabian StyleMakahleh, Firas M., Ali A. Badran, Hani Attar, Ayman Amer, and Ayman A. Al-Maaitah. 2022. "Modeling and Simulation of a Two-Stage Air Cooled Adsorption Chiller with Heat Recovery Part I: Physical and Mathematical Performance Model" Applied Sciences 12, no. 13: 6542. https://doi.org/10.3390/app12136542
APA StyleMakahleh, F. M., Badran, A. A., Attar, H., Amer, A., & Al-Maaitah, A. A. (2022). Modeling and Simulation of a Two-Stage Air Cooled Adsorption Chiller with Heat Recovery Part I: Physical and Mathematical Performance Model. Applied Sciences, 12(13), 6542. https://doi.org/10.3390/app12136542

