Next Article in Journal
Molecular Mechanisms of Topography Sensing by Osteoblasts: An Update
Next Article in Special Issue
Artificial Macropores with Sandy Fillings Enhance Desalinization and Increase Plant Biomass in Two Contrasting Salt-Affected Soils
Previous Article in Journal
Rotordynamic Analysis of Gas Foil-Polymer Bearings Based on a Structural Elasticity Model of Polymer Layer along with Static-Load Deflection Tests
Previous Article in Special Issue
Understanding Indigenous Farming Systems in Response to Climate Change: An Investigation into Soil Erosion in the Mountainous Regions of Central Vietnam
 
 
Font Type:
Arial Georgia Verdana
Font Size:
Aa Aa Aa
Line Spacing:
Column Width:
Background:
Article

Root System and Its Relations with Soil Physical and Chemical Attributes in Orange Culture

by
Ronny Sobreira Barbosa
1,
Zigomar Menezes de Souza
2,
Marina Pedroso Carneiro
2,* and
Camila Viana Vieira Farhate
3
1
Campus Professor Cinobelina Elvas-Av. Manoel Gracindo, Federal University of Piauí (UFPI), km 01, Planalto Horizonte, Bom Jesus 64900, State of Piauí, Brazil
2
School of Agricultural Engineering (FEAGRI), University of Campinas (UNICAMP), Av. Cândido Rondon, 501, Barão Geraldo, Campinas 13083-875, State of São Paulo, Brazil
3
School of Agricultural and Veterinarian Sciences (FCAV), State University (UNESP)—Street Professor Paulo Donato Castelane, S/N, Vila Industrial, Jaboticabal 14884-900, State of São Paulo, Brazil
*
Author to whom correspondence should be addressed.
Appl. Sci. 2021, 11(4), 1790; https://doi.org/10.3390/app11041790
Submission received: 16 September 2020 / Revised: 18 October 2020 / Accepted: 20 October 2020 / Published: 18 February 2021
(This article belongs to the Special Issue Challenges and Solutions in Soil and Water Conservation)

Abstract

Citrus companies have sought and developed alternative systems of tillage or implanting orchards so as not to significantly alter the physical and chemical attributes of the soil and, consequently, the root development of plants. Therefore, the aim of this study was to identify the physical and chemical attributes of the soil that most influence the root volume of the orange crop in different tillage systems. The experiment was carried out in the region of Avaré, state of São Paulo, Brazil, in Utissol and Oxisol. For the planting of the orange crop, the following tillages were made: minimum tillage, subsoiler tillage and soil tillage using a triple tillage implement. The physical and chemical attributes evaluated were bulk density, macroporosity, microporosity, total porosity, soil moisture, soil mean weight-diameter, soil resistance to penetration, sum of bases, cation exchange capacity, base saturation, pH, exchangeable cations, potential acidity, available phosphorus, analysis of micronutrients such as copper, iron, manganese and zinc, and organic carbon content. The root system was evaluated using SIARCS® software. For data classification, data mining techniques were used such as attribute selection and decision tree induction. Regardless of the soil type, the use of the triple operation implement provided greater root volume for orange plants. For the Utisol area, the pH value of 4.2 was the main attribute that provided a high root volume. For the Oxisol, the presence of copper, in levels that did not generate toxicity for the plants, provided a high volume of root for the crop.

1. Introduction

Brazil is the world’s largest exporter of orange juice, which makes citrus growing very economically important for the country. Its sales represent more than 80% of international trade, even supplying the internal market [1]. During the 2019/20 orange harvest, 390 million 40 kg boxes were produced throughout the citrus area of the state of São Paulo and southwest Mineiro [2]. Among the main varieties of orange cultivated, Valencia (Citrus sinensis) stands out, which, grafted with the Swingle citrumelo rootstock (Citrus paradisi vs. Poncirus trifoliata), presents a higher volume of canopy and fruit productivity compared to use of Cravo and other citrumelos as rootstock [3].
In the citrus industry, the installation and formation of orchards presents great variability due to the management and soil tillage adopted in the area [4]. The management of soil with the use of subsoils allows the rupture of deeper layers, reaching up to 0.70 m, in addition to affecting breathing of the soil, increasing the porosity and reducing its bulk density [5]. Minimum tillage has been used by producers due to the contribution of organic matter that is maintained as soil protection, and promotes an increase in the values of macroporosity [6], allowing greater root development of the crop. The growth of the roots is related to the physical quality of the soil and the effects caused by its structure according its tillage, resistance of the superficial layer, water content and intensity of traffic of machines and equipment [7].
Agricultural management systems for the establishment and management of orchards can affect soil physical resources and, consequently, chemical resources [8]. According to Sanches et al., [9], the indicators most used to measure soil quality in orange groves are pH, cation exchange capacity, bulk density, macroporosity, phosphorus content and organic matter.
Changes in soil attributes, mainly related to structure, can compromise the development of roots in citrus [10]. In general, the density and length of the root system of plants are characteristics that determine the potential of the crop to absorb water and nutrients [11] and, consequently, develop properly and produce good quality fruits. Therefore, the knowledge of their distribution along the soil is important for making rational and sustainable soil and water management decisions, in addition to fertilization [12].
Thus, companies sought and developed alternatives for soil tillage for the establishment of orchards aiming at the preservation of their quality. The triple operation implement was developed with the objective of providing planting, furrow fertilization, subsoiling and construction of beds, promoting improvements in the physical conditions of the soil and, consequently, in the root development of citrus culture.
In this context, the following hypothesis was considered: the use of the triple operation implement for soil tillage results in the best physical and chemical conditions and, consequently, greater root volume of the orange crop. Therefore, the objective of this study was to identify the physical and chemical attributes that have the greatest influence on the root growth of the orange crop under different soil tillage systems.

2. Materials and Methods

2.1. Description of the Study Area and Experimental Design

The experiment was carried out in areas of the company Fischer Citrosuco and partner companies, in the region of Avaré, state of São Paulo, Brazil, with geographical coordinates of “23°05′56″ S, 48°55′33″ W”. In the region, according to the Köppen climate classification, the site is located in a region of subtropical climate (Cfa), with a humid winter (Cwa) and annual precipitation index around 1200 mm [13].
Soil and root collections were carried out in farms located in the municipalities of Pratânia, Iaras and Santa Cruz do Rio Pardo, in which they presented soil of the type Argissolo Vermelho-Amarelo, and in the municipalities of Itaí and Taquarituba where they presented soil classified as Latossolo Vermelho. The soils in the experimental areas were classified according to the Brazilian Soil Classification System [14] or Utisol and Oxisol, according to the soil taxonomy system [15].
In the agricultural areas chosen for the experiment there are orchards with Valencia type oranges grafted with Swingle, with spacing of 7.0 m between lines and 3.0 m between plants, with grass of the Brachiaria decumbens type planted between the rows.
Planting was carried out between June 11 and 16, 2007, during which we applied a dose of 4 g of P2O5, 12 g of N, and 24 g of K2O. Previously the area was exploited as an extensive grazing area. The experiment was carried out in June 2010, after about three years of planting, corresponding to the third year of orchard installation. During this period, a 120 hp, 4 × 2 traction tractor (6740 kg) was driven between the lines five times a year applying insecticides, herbicides, fertilizers and also for clearing the land.
The experimental areas cultivated with the orange crop had three tillage systems: minimum tillage, subsoiler tillage and soil tillage using triple tillage implement. Minimum tillage employed a plow with 18 disks measuring 34 inches each in total area, followed by planting row chiseling using 100 to 120 hp tractors (MF 292 and MF 297). The soil tillage using subsoilers reached 0.70 m in depth, with an Ast-Matic 550 implement. In addition, there was demarcation of the planting row with a tractor equipped with a global positioning system and the same operations performed in minimum tillage.
In the tillage system using the triple tillage implement, the operations mentioned for minimum tillage were carried out, plus use of the implement developed by the Fisher Citrosuco group using a 180 hp tractor (MF 680), which simultaneously carried out the operations of planting, furrow fertilization, line subsoiling and patch construction in the planting row. The implement used has three mouldboard-shaped subsoilers with holes that allow fertilizer output. There is a set of hoses that conduct the fertilizers from the reservoir of these holes to different depths during passage in the planting row (Figure 1).
The sequence of agricultural operations realized in each system of soil tillage can be observed in Table 1.

2.2. Soil Sampling and Physical-Chemical Analysis

For soil and root sample collection, in each treatment three trenches were opened distanced every 0.5 m from the planting row, with dimensions of 2.0 m width, 2.0 m length and 3.5 m depth. Soil sampling was done at depths of 0.00–0.10, 0.10–0.20, 0.20–0.30, 0.30–0.40, 0.40–0.50, 0.50–0.75 and 0.75–1.00 m in two positions: (1) planting row (PR) and (2) plant canopy projection (CP) (Figure 2). Tree depth samples were collected and the trenches were arranged in places chosen by lot.
The total porosity of the soil is the fraction of volume that can be occupied by water and/or air of a determined total volume of soil. The direct porosity measure is based on the saturation of the soil with water that must occupy the entire volume of pores, assuming a density of water equal to 1000 kg. m−3, and the water mass due to the difference between saturated soil and soil dried in an oven, by weighing on an analytical balance [16]. Macropores are pores that empty when a suction of 0.60 m is applied, emptying all pores with a diameter greater than 0.05 mm, and the microporosity is then defined as the volume that water occupies in the sample with a diameter between 0.05 and 0.0002 mm. The method used was the so-called tension table in which the determination of the mass of water retained in a soil sample, of known volume, is made after the time of equilibrium in the tension table, by weighing, obtaining the microporosity and macroporosity due to the difference between total porosity and microporosity [17].
Soil mean weight-diameter was determined by the wet sieving method [18] and soil resistance to penetration was determined by the methodology proposed by [19].
Chemical attributes that were calculated after determining pH were cation exchange capacity (CEC), saturation (SB) and the sum of bases (V%). Following the methodology proposed by [20] exchangeable cations (Ca2+, Mg2+ and K+), and potential acidity (H+ + Al3+) and available phosphorus (P) were calculated. Calcium and magnesium were determined by atomic absorption spectrophotometer, and potassium by flame photometry.
The micronutrients copper (Cu), iron (Fe), manganese (Mn), and zinc (Zn) were extracted with diethylenetriaminepentaacetic acid (DTPA) solution at pH 7.3 as described by [21]. To determine soil organic carbon content, we used the Walkley-Black method described by [16].

2.3. Root Sampling and Analysis

For the evaluation of the root system, open trenches were used to collect soil samples. The roots were exposed using a wooden roller with 2.5 cm long nails, allowing about a quarter of the roots to be exposed, and then painted with a matte white paint. After they were painted, they were washed with water jets and, with the assistance of a knife, the clods were removed [22]. To make photographs possible, using a 3.0 MPixel resolution digital camera, a 1.40 × 1.40 m frame was used to compose the total image on the line and between the lines, reaching a depth of 2.80 m. Collections were performed in the first half of 2010 (Figure 3).
The root system was analyzed and quantified based on the collected digital images using SIARCS (integrated system for root and soil coverage analysis) software developed by the Embrapa Agricultural Instrumentation Center, version 3.0, as in methodology described by [23].

2.4. Data Mining

Physical and chemical attributes, tillage systems, sample depth and sample collection points were considered as predictive attributes, and the root volume as the response attribute. Thus, we considered in the database 23 predictive physical and chemical attributes and one goal attribute or response attribute (Table 2). Tillage systems, sample depth and sample collection points were also considered as predictive attributes.
Initially, the data were evaluated using descriptive statistics to obtain an overview of the variation of each attribute. Then, to select only attributes that effectively contributed to the decision tree, we used the following approaches: (i) no selection of attributes, where all attributes are used; (ii) selection of attributes based on correlation, in which attributes are selected that have a greater correlation with the response attribute. Correlation-based feature selection (CFS) uses a search algorithm to assess the merit of subsets of resources and, according to [24], the heuristic by which the CFS measures the goodness of subsets of resources taking into account the usefulness of individual resources to predict the class label along with the level of intercorrelation between them; (iii) Chi-square method (χ2), which uses the χ2 measure to verify whether there was an association between the response attribute and the other attributes. This method is based on the concept of statistical independence; (iv) Wrapper, which is a black box method in which the selection of attributes is associated with a learning algorithm. In the Wrapper approach, the subset selection algorithm performs a search for a good subset using the induction algorithm itself as part of the resource subset evaluation function [25].
To generate the models, we used the cross-validation method in 10 parts, and the quality of the models was evaluated considering three metrics: (i) hit rate (accuracy); (ii) the number of rules generated, generally associated with the ease of interpretation of the model; (iii) Kappa Statistics, with performance interpreted by the statistics proposed by [26], which is a measure of agreement between predicted and observed classes. The interpretation of the performance of the models was performed using the Kappa statistic proposed by [26] (Table 3).
For decision tree induction, we used the J48 algorithm inserted in the data mining software WEKA 3.8 from the University of Waikato, New Zealand, which is a version of the decision tree construction algorithm C4.5 initially developed by [27]. According to [28] “a decision tree classifies data into a finite number of predefined classes”. To interpret them, the nodes would be labeled as the attributes, the arcs would be the possible values of the attributes and the leaves the different classes. An item is classified following a path along the tree formed by the arcs corresponding to the values of its attributes.
The decision tree method used to present the results, using the J48 algorithm, does not accept numerical values, and for that reason the values were transformed into nominal values divided into classes. This process was done as performed by [29,30]. First, the objective variable-target was discretized, that is, the continuous data on the root volume of orange plants were transformed into discrete data (ranges) (Table 4). On this occasion, the root volume attribute of both soils was ordered in ascending order and divided into three classes: low, medium and high root volume of orange plants, where root volume values of up to 7.10 cm3 were classified as low, values from 7.15 to 22.11 cm3 were classified as medium and values from 22.14–225.9 cm3 were classified as high.

3. Results

3.1. Descriptive Data Statistics

Tables S1 and S2 (Supplemental Materials) show the descriptive statistics obtained for the physical, chemical and root volume attributes from the experimental areas under Utisol. Analyzing the data obtained, it is observed that in the planting row there was an increase in the volume of roots at all depths evaluated in the area in which the triple operation equipment was used. For example, for the depth of 0.0–0.1 m, in the area in which the triple operation equipment (198 cm3) was used, there was an increase of approximately 147% compared to the use of minimum tillage (80 cm3) and 92% compared with subsoiler tillage (103 cm3).
For the samples collected in the canopy projection, in general, the root volume was smaller than in the planting row, in all analyzed layers. However, as with the planting row, treatments using the triple operation equipment showed an increase in root volume, with a value of 51 cm3 for triple operation, 36 cm3 for subsoiler and 35 cm3 for minimum tillage. There was a reduction in soil resistance to penetration, both in the planting row and in the projection of the canopy of the orange plants, in the area where the triple operation equipment was used. In both sampling sites, the value of this attribute exceeded 2.0 MPa in the 0.0–0.3 m layer, in an area under minimum tillage. In an area with triple operation and subsoiler, the values were close to 1.0 MPa.
For the area under Oxisol, the descriptive analysis of the data is found in Tables S3 and S4 (Supplemental Materials). As in the area under Utisol, there was an increase in root volume in the planting row compared to the plant canopy projection, for layer 0.0–1.0 m, of the treatments that used the triple operation. In the planting row, in an area under minimum tillage of the soil, the root volume at total depth (0.0–1.0 m) did not exceed 30 cm3. However, in the area where the triple operation equipment was used, the root volume was about 200 cm3, representing an increase of almost 600% in root volume.
For soil penetration to resistance, the behavior was also similar to that found in the area under Utisol, with higher values in area under minimum tillage compared to the areas where the triple operation and subsoiler implement were used. In relation to the organic carbon values found in the planting line, the area under minimum tillage and with the use of subsoiler showed higher values in comparison to the area where the triple operation occurred. In the area under minimum cultivation, the values found were: 1.9 g kg−1 (0.0–0.1 m); 1.6 g kg−1 (0.1–0.20 m); 1.2 g kg−1 (0.2–0.3 m); 1.0 g kg−1 (0.3–0.6 m) and 0.6 g kg−1 (0.6–1.0 m). In an area under triple operation, they were: 1.5 g kg−1 (0.0–0.1 m); 1.0 g kg−1 (0.1–0.2 m); 0.8 g kg−1 (0.2–0.3 m); 0.9 g kg−1 (0.3–0.6 m) and 0.5 g kg−1 (0.6–1.0 m), making it possible to observe a decrease in carbon in an area where equipment with triple operation was used.

3.2. Decision Tree

Due to the large number of attributes assessed during the experiment, different attribute selection methods were applied in order to select only those that contributed effectively to the quality of the model. The values for hit rate (accuracy), error, Kappa statistics and number of rules generated for each soil type and selection method employed are presented in Table 5.
Among the attribute selection methods applied, the Wrapper approach stood out from the others for presenting a higher hit rate (accuracy), presenting a value of 79.44% and 80.00%, number of rules of 24 and 20 and Kappa statistics of 0.68 and 0.69 for the areas under Utisol and Oxisol, respectively. The Kappa statistics for the Wrapper method were considered very good in both soils according to the reference values proposed by [26]. A tree pruning technique was used to reduce the overfitting effect and to decrease the number of internal nodes and, to that end, pruning was made using the value of four minimum numbers of objects for both soils, obtaining a total of 13 rules for Utisol and 11 rules for Oxisol.
Among the 26 predictive attributes available in the database, for the area under Utisol, the Wrapper method selected seven: pH, depth, tillage system, contents of manganese, phosphorus, magnesium, and potential acidity present in the soil. The decision tree generated from these subsets of attributes is shown in Figure 4.
According to the decision tree, the most important attribute for root volume in Utisol, i.e., the one at the top of the tree, was pH, which induces high orange plant root volume when the value is equal to 4.2. Another important rule present in the decision tree is that for pH values greater than 4.2 and depths smaller than or equal to 0.2 m, phosphorus was a determining factor in plant root development, showing that at levels below or equal to 33 mg dm−3, root volume was high and at levels above 45 mg dm−3 it was low. In deeper layers, that is, greater than 0.2 m, the tillage system induced high root volume when the triple tillage implement was used in contrast with minimum tillage and subsoiler tillage that presented medium volume.
At depths greater than 0.5 m, manganese, phosphorus, magnesium contents and potential acidity presented as limiting factors for plant root volume. Manganese at contents below or equal to 0.5 mg dm−3 induced low root volume, and contents above 0.5 mg dm−3, depths of up to 2.10 m, phosphorus at concentrations below 1.0 mg dm−3 and magnesium below or equal to 4.0 mg dm−3 induced high root volume. In comparison, when phosphorus content was below 1.0 mg dm−3 and magnesium above 4.0 mg dm−3, medium plant volume was induced. Chemical attribute data can be seen in Tables S5–S8 (Supplemental Materials).
Potential acidity was another chemical attribute selected by the Wrapper method, which at concentrations greater than 12 cmolc dm−3, depths greater than 2.10 m and manganese contents greater than 0.5 mg dm−3 provided plants with low root volume, and when at concentrations less than 12 cmolc dm−3, medium volume.
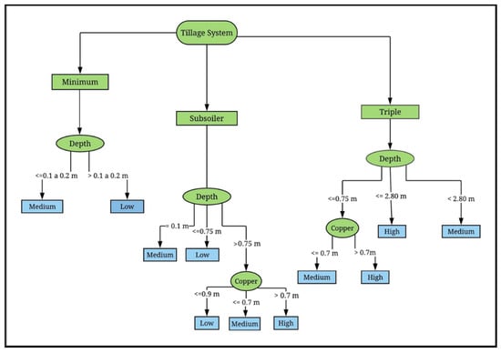
For the Oxisol area, the Wrapper method selected three predictive attributes: tillage system, sample collection depth and soil copper content (Figure 5). According to the decision tree generated, the type of soil tillage system used for the establishment of orange culture in experimental areas was the most important factor to predict root volume. The minimum tillage provided low root volume for depths greater than 0.2 m, and smaller for depths less than 0.2 m. Subsoiler tillage, at a depth less than or equal to 0.75 m, induced low root volume, and at a depth equal to 0.1 m it induced medium root volume. On the other hand, for depths greater than 0.75 m and soil copper contents above 0.7 mg dm−3 subsoiling caused high root volume. At contents less than or equal to 0.7 mg dm−3 it caused medium root volume and at levels less than or equal to 0.9 mg dm−3 it caused low root volume.
With regard to the triple tillage implement, for depths smaller than or equal to 2.80 m the use of this tillage system promoted medium to high root volume. At depths less than or equal to 0.75 m, copper content was a determining factor, and at concentrations greater than 0.7 mg dm−3 induced high root volume. Contents less than or equal to 0.7 mg dm−3 induced medium root volume.

4. Discussion

Among the attribute selection methods used, the best option for both Utisol and Oxisol was the Wrapper method. This method has been used by several authors and [29] found good performance when comparing it with others, such as correction (CFS) and chi-square (χ2), using data mining techniques in their results to predict CO2 emissions in the soil. Campos et al. [31] also comparing methods of selection of variables, concluded that the most satisfactory was the Wrapper method, resulting in a model with greater general precision and Kappa coefficient in all the algorithms applied in their study.
For greater development of citrus trees and higher fruit production, soils should be deep and permeable, with good fertility and have pH values between 5 and 6 [32]. However, when analyzing the decision tree generated for the Utisol area, it was found that pH was the main predictive attribute for orange root volume, in which a value of 4.2 provided high root volume.
According to [33], soils with pH below 5 suffered acidification due to the release of metals into the medium such as Al, Fe and Zn derived from the dissolution of clay minerals and oxides. According to the same authors, under these conditions the availability of basic nutrients such as Ca, Mg and K may decrease. However, Cu, Fe, Mn and Zn contents may remain at favorable levels for plant development. The reduction of pH in an area of orange cultivation under Utisol was also observed by [9], comparing it with a native forest area in which the decrease was of 1.66 units presenting a value of about 4.1 after conversion of land use. The authors related the decrease in pH to the application of fertilizers and correctives used in citrus cultivation.
In addition to pH, other chemical attributes influenced the prediction of root volume of orange culture such as phosphorus, magnesium and manganese, producing different levels of root volume depending on the contents present in the soil. At depths greater than 0.50 m, it was observed that these nutrients, when present in adequate concentrations, provided high root volume to orange plants. According to [34], micronutrient consumption in Brazilian agriculture has increased, allowing a positive balance between input through fertilizers and correctives and output through harvesting, improving soil fertility and promoting increased productivity and, consequently, increased agricultural production. Among micronutrients, citrus fruits require zinc, manganese, boron and iron, and deficiency may limit productivity and fruit quality in Brazil [35].
The response of different cultivars to phosphorus levels depends on the amount of this nutrient present in the soil, which in tropical and subtropical soils can be inherently very low due to the strong interaction with the solid phase restricting nutrient mobility and the root absorption process [35]. Plant adaptation to low availability of phosphorus present in the soil occurs due to more efficient use of the nutrient for biomass production or by means of higher capacity for retention directly from the soil [36]. Absorption capacity is related to differences in root morphology and physiology, which alter the characteristics of nutrient absorption and capacity for efficient phosphorus conversion into biomass between different cultivars, and also to the use of different rootstocks [37].
Soil tillage systems were also determinants for orange root volume, and the triple tillage implement induced high root volume. By comparison, minimum tillage or subsoiler tillage provided medium root volume. The triple tillage implement operates to simultaneously effect furrow fertilization, subsoiling and construction of patches for planting. The multifunctionality of the device made it possible to carry out several processes that could increase soil compaction, if they were carried out separately.
The physiological factors that determine the general productivity of a crop are influenced by soil compaction [38], which is associated with conditions of physical impediments when soils have high resistance to penetration, reduced total porosity and reduced number and size of pores that, consequently, impact root volume [39]. Therefore, the physical attributes are important for root development of the culture, although they did not enter the decision tree as main components.
The macroporosity and bulk density of the soil are closely related attributes that influence the physical quality of the soil and, consequently, the production of the crop. Soil preparations aimed at conservation, with minimal tillage, can promote an increase in macroporosity due to less soil disturbance compared to conventional preparations that promote an increase in soil density due to compaction caused by agricultural machinery and implements [40].
The use of implements for mechanical decompaction of the soil is one of the practices widely used in the agricultural field. According to [38], soils managed with subsoilers present lower resistance to penetration values when compared with no-tillage systems, favoring root volume of the crop and consequently productivity. Considering this, subsoiling is an alternative in which [41] claims that the roots explore higher soil volume due to their higher density and homogeneous distribution in the profile, favoring a more appropriate environment for root volume and development.
For the Oxisol area, use of the triple tillage implement provided medium to high root volume, with no observed negative effects, i.e., low root development of the crop. In addition, this soil tillage interacting with copper concentrations higher than 0.7 mg kg−1 enabled high root volume in superficial layers (at depths less than or equal to 0.75 m), and medium root volume at levels less than or equal to 0.7 mg kg−1.
The micronutrient copper, when at concentrations that do not cause disturbances and toxicity to plants, performs fundamental functions in physiological processes such as protein and carbohydrate synthesis, photosynthesis and cellular respiration process. However, excess may impair the normal development of plants, affecting biochemical reactions and physiological processes in general [42] due to the triggering of morphological changes in the root system such as shortening and decreased density [43].
Subsoiler tillage only, at a depth greater than 0.70 m, and soil copper contents greater than 0.7 mg kg−1 provided high root volume to plants. Deeper soil tillage with subsoiling may effectively improve the physical attributes altered in the compaction process, mainly soil porosity, due to the force exerted on deep, intermediate and superficial soil particles [44], and may improve the conditions of the environment, favoring root volume, nutrient absorption and, consequently, reflect on crop yield. Schneider et al. [45], suggested that deep tillage can improve accessibility to subsoil nutrients, when they are deficient in the supernatural layers, reflected in an increase of culture yield.
Assessing the root volume obtained in a sugarcane area under conventional tillage and deep tillage with the use of a subsoiler, [46] found significant differences in the root volume of plants in the subsoiler tillage, obtaining greater density and length of the roots in addition to a more homogeneous root distribution in the soil profile up to 0.6 m in depth, while in conventional cultivation the roots were concentrated in the planting row. Subsoiller tillage depends on specific local conditions. In areas where there are restrictive layers for root growth the effects can reach 20% greater than in areas with less compacted layers, as it allows minimization of barriers that prevent vertical growth, facilitating absorption of nutrients underground [45].
Minimum soil tillage was the only tillage system that did not present interaction with soil copper content, and root volume was conditioned only by depth in which depths greater than 0.1 m provided low root volume and depths less than or equal to 0.1 m provided medium root volume. Equipment used for minimum tillage (minimum cultivation) includes chiseling devices, which cause less soil turnover that can increase the amount and sizes of soil aggregates, in addition to providing less incorporation of plant waste [47]. According to [48], chiseling in Oxisol under a citrus crop did not alter the bulk density and total porosity of the soil between orchard lines, and the amount of roots, regardless of the depth and position of the plant, and it concluded that this system would limit the root volume of plants.

5. Conclusions

Soil tillage using the triple tillage implement favors high root volume for culture of Valencia type orange grafted with Single in both soil types, Utisol and Oxisol, due to the improvements observed in the physical attributes of the soil, such as decrease in soil resistance to penetration.
In the area under Utisol, according to the decision tree, the limiting factor to allow greater root volume of orange plants was pH, most favorable at a value equal to 4.2. In addition, the nutrients phosphorus, magnesium and manganese were favorable to root volume at depths greater than 0.50 m.
In the area under Oxisol, copper is a micronutrient determinant for root volume and, at levels that did not cause toxicity to plants, it contributed to the high volume of the root system of the orange crop.

Supplementary Materials

The following are available online at https://www.mdpi.com/2076-3417/11/4/1790/s1. Table S1: Descriptive statistics of root volume of orange trees and physical attributes of soil samples collected in the planting row in experimental areas under Untisol. located in the region of Avaré. state of São Paulo. Brazil; Table S2: Descriptive statistics of root volume of orange trees and physical attributes of soil samples collected in the plant canopy projection in experimental areas under Untisol. located in the region of Avaré. state of São Paulo. Brazil; Table S3: Descriptive statistics of root volume of orange trees and physical attributes of soil samples collected in the planting row in experimental areas under Oxisol. located in the region of Avaré. state of São Paulo. Brazil.; Table S4: Descriptive statistics of root volume of orange trees and physical attributes of soil samples collected in the plant canopy projection in experimental areas under Oxisol. located in the region of Avaré. state of São Paulo. Brazil; Table S5: Descriptive analysis of chemical attributes found in an area under Untisol in samples collected in the planting row of the of orange plants; Table S6: Descriptive analysis of chemical attributes found in an area under Untisol in samples collected in the projection of the canopy of orange plants; Table S7: Descriptive analysis of chemical attributes found in an area under Oxisol in samples collected in the planting row of the of orange plants; Table S8: Descriptive analysis of chemical attributes found in an area under Oxisol in samples collected in the projection of the canopy of orange plants.

Author Contributions

Conceptualization: R.S.B., Z.M.d.S., M.P.C., C.V.V.F. Data acquisition: R.S.B. Data analysis: M.P.C., C.V.V.F. Design of Methodology: R.S.B., Z.M.d.S., M.P.C., C.V.V.F. Writing and editing: Z.M.d.S., M.P.C., C.V.V.F. All authors have read and agreed to the published version of the manuscript.

Funding

This research was funded by FAPESP (São Paulo State Research Support Foundation), grant number [2010/14850–8].

Acknowledgments

Coordination for the Improvement of Higher Education Personnel (CAPES) (Finance Code 001) for granting a scholarship.

Conflicts of Interest

The authors declare that they have no known competing financial interests or personal relationships that could have appeared to influence the work reported in this paper.

References

  1. GTACC. Estimativa GTACC de Produção de Laranjas, Safra 2018/2019. 2018. Available online: http://www.gtacc.com.br/revista/boletim/estimativa-gtacc-de-producao-de-laranja-safra-2018–2019 (accessed on 2 August 2019).
  2. FUNDECITRUS. Safra de Laranja 2019/20 em SP e MG se Encerra em 38679 Milhões de Caixas. 2020. Available online: https://www.fundecitrus.com.br/comunicacao/noticias/integra/safra-de-laranja-201920-em-sp-e-mg-se-encerra-em-38679-milhoes-de-caixas/910 (accessed on 2 July 2020).
  3. Junior, J.P.; Blumer, S. Citrumelos como porta-enxertos para a laranjeira ‘Valência’. Pesqui. Agropecuária Bras. 2011, 46, 105–107. [Google Scholar] [CrossRef]
  4. Boteon, M.; Capello, F.P.; Ribeiro, R.G.; Palmieri, G.; Ribeiro, C. Citricultura retoma investimentos em 2017. Rev. Hortifruti. Bras. 2017, 16, 10–14. [Google Scholar]
  5. De Oliveira, I.N.; De Souza, Z.M.; Lovera, L.H.; Farhate, C.V.V.; Lima, E.D.S.; Esteban, D.A.A.; Fracarolli, J. Least limiting water range as influenced by tillage and cover crop. Agric. Water Manag. 2019, 225, 105777. [Google Scholar] [CrossRef]
  6. Everton, M.A.; Risely, F.D.A.; Antonio, C.D.S.J.; Bruno, T.R.; Adriane, D.A.S.; Regina, M.Q.L.; Arruda, E.M.; De Almeida, R.F.; Junior, A.C.D.S.; Ribeiro, B.T.; et al. Aggregation and organic matter content in different tillage systems for sugarcane. Afr. J. Agric. Res. 2015, 10, 281–288. [Google Scholar] [CrossRef][Green Version]
  7. Júnnyor, W.D.S.G.; Diserens, E.; De Maria, I.C.; Araujo-Junior, C.F.; Farhate, C.V.V.; De Souza, Z.M. Prediction of soil stresses and compaction due to agricultural machines in sugarcane cultivation systems with and without crop rotation. Sci. Total Environ. 2019, 681, 424–434. [Google Scholar] [CrossRef]
  8. Ortas, I.; Üstüner, Ö. Determination of different growth media and various mycorrhizae species on citrus growth and nutrient uptake. Sci. Hortic. 2014, 166, 84–90. [Google Scholar] [CrossRef]
  9. Sanches, A.C.; Da Silva, A.P.; Tormena, C.A.; Rigolin, A.T. Impacto do cultivo de citros em propriedades químicas, densidade do solo e atividade microbiana de um Podzólico Vermelho-Amarelo. Rev. Bras. Ciência Solo 1999, 23, 91–99. [Google Scholar] [CrossRef][Green Version]
  10. Fidalski, J.; Barbosa, G.M.C.; Auler, P.A.M.; Pavan, M.A.; Beraldo, J.M.G. Qualidade física do solo sob sistemas de preparo e cobertura morta em pomar de laranja. Pesqui. Agropecuária Bras. 2009, 44, 76–83. [Google Scholar] [CrossRef]
  11. De Azevedo, M.C.B.; Chopart, J.L.; Medina, C.D.C. Sugarcane root length density and distribution from root intersection counting on a trench-profile. Sci. Agric. 2011, 68, 94–101. [Google Scholar] [CrossRef]
  12. Sant’Ana, J.A.D.V.; Coelho, E.F.; De Faria, M.A.; Da Silva, E.L.; Donato, S.L.R. Distribuição de raízes de bananeira ’Prata-Anã’ no segundo ciclo de produção sob três sistemas de irrigação. Rev. Bras. Frutic. 2012, 34, 124–133. [Google Scholar] [CrossRef][Green Version]
  13. Alvares, C.A.; Stape, J.-L.; Sentelhas, P.C.; Gonçalves, J.L.D.M.; Sparovek, G. Köppen’s climate classification map for Brazil. Meteorol. Z. 2013, 22, 711–728. [Google Scholar] [CrossRef]
  14. Pontarolo, E.; Santos, L.M.A.; Maximo, L.F.; De Lima, J.V.; Vicari, R.M. Hiperdocumento Didático sobre o Sistema Brasileiro de Classificação de Solos. Renote 2005, 3. [Google Scholar] [CrossRef]
  15. Soil Survey Staff. Keys to Soil Taxonomy, 12th ed.; United States Department of Agriculture, Natural Resources Conservation Service: Washington, DC, USA, 2014.
  16. Teixeira, P.C.; Donagemma, G.K.; Fontana, A.; Teixeira, W. Manual de Métodos de Análise de Solos. Embrapa Solos Doc. 2011, 3, 82–94. [Google Scholar]
  17. Soil Survey Staff. Soil Survey Laboratory Methods and Procedures for Collecting Soil Samples; Soil Conservation Service. Soil Survey Investigations. Report 1; USDA: Washington, DC, USA, 1972.
  18. Kemper, W.D.; Chepil, W.S. Size Distribution of Aggregates. In Methods of Soil Analysis: Physical and Mineralogical Properties, including Statistics of Measurement and Sampling; Black, C.A., Evans, D.D., White, J.L., Ensmin, E.L.E., Clark, F.E., Eds.; American Society of Agronomy: Madison, WI, USA, 1965; pp. 499–510. [Google Scholar]
  19. Stolf, R.; Murakami, J.H.; Brugnaro, C.; Da Silva, L.C.F.; Margarido, L.A.C. Penetrômetro de impacto stolf-programa computacional de dados em EXCEL-VBA. Rev. Bras. Ciência Solo 2014, 38, 774–782. [Google Scholar] [CrossRef]
  20. van Raij, B.; Andrade, J.C.; Cantarella, H.; Quaggio, J.A. Análise Química Para Avaliação da Fertilidade de Solos Tropicais; IAC: New York, NY, USA, 2001. [Google Scholar]
  21. Lindsay, W.L.; Norvell, W.A. Development of a DTPA Soil Test for Zinc, Iron, Manganese, and Copper. Soil Sci. Soc. Am. J. 1978, 42, 421–428. [Google Scholar] [CrossRef]
  22. Neves, C.S.V.J.; Dechen, A.R.; Medina, C.D.C.; Guimarães, M.D.F. Comparison of citrus rooting evaluation methods using root images in soil profiles and root weight. Pesqui. Agropecuária Bras. 2000, 35, 2537–2541. [Google Scholar] [CrossRef][Green Version]
  23. Lima, E.D.S.; De Souza, Z.M.; Montanari, R.; Oliveira, S.R.D.M.; Lovera, L.H.; Farhate, C.V.V. Classification of the Initial Development of Eucaliptus Using Data Mining Techniques. Cerne 2017, 23, 201–208. [Google Scholar] [CrossRef]
  24. Hall, M.A.; Smith, L.A. Practical Feature Subset Selection for Machine Learning. In Proceedings of the 21st Australasian Computer Science Conference ACSC’98, Perth, Australia, 4–6 February 1998. [Google Scholar]
  25. Kohavi, R.; John, G.H. Wrappers for feature subset selection. Artif. Intell. 1997, 97, 273–324. [Google Scholar] [CrossRef]
  26. Landis, J.R.; Koch, G.G. The Measurement of Observer Agreement for Categorical Data. Biometrics 1977, 33, 159. [Google Scholar] [CrossRef]
  27. Quinlan, J.R. C4.5: Programs for Empirical Learning; Morgan Kaufmann: San Francisco, CA, USA, 1993. [Google Scholar]
  28. Talia, D.; Trunfio, P.; Marozzo, F. Introduction to Data Mining. Data Anal. Cloud 2016, 1, 1–25. [Google Scholar] [CrossRef]
  29. Farhate, C.V.V.; De Souza, Z.M.; Oliveira, S.R.D.M.; Tavares, R.L.M.; Carvalho, J.L.N. Use of data mining techniques to classify soil CO2 emission induced by crop management in sugarcane field. PLoS ONE 2018, 13, e0193537. [Google Scholar] [CrossRef] [PubMed]
  30. Lima, W.L.; Oliveira, J.R.; Saggin, O.J.; Raposo, T.P.; Alves, G.C.; Silva, E.M.R.; Berbara, R.L.L. Editoração de Imagens Para Avaliação de Crescimento de Plantas ou Microrganismos Com Programa Siarcs, 1st ed.; Embrapa Agroecologia: Seropedica, Rio de Janeiro, Brazil, 2006. [Google Scholar]
  31. Campos, A.R.; Giasson, E.; Costa, J.J.F.; Machado, I.R.; Da Silva, E.B.; Bonfatti, B.R. Selection of Environmental Covariates for Classifier Training Applied in Digital Soil Mapping. Rev. Bras. Ciência Solo 2019, 42, 1–15. [Google Scholar] [CrossRef]
  32. Aguiar, A.T.E.; Gonçalvez, C.; Paterniani, M.E.A.G.Z.; Tucci, M.L.S.; Castro, C.E.F. Instruções Agrícolas para as principas culturas econômicas. Camp. Inst. Agronômico 2014, 7, 1–452. [Google Scholar]
  33. Bargrizan, S.; Smernik, R.J.; Fitzpatrick, R.; Mosley, L.M. The application of a spectrophotometric method to determine pH in acidic (pH in acidic (pH < 5) soil. Talanta 2018, 186, 421–426. [Google Scholar] [PubMed]
  34. Yamada, T. Deficiências de micronutrientes, ocorrência, detecção e correção: O Sucesso da experiência brasileira. Inf. Agronômicas 2004, 105, 1–12. [Google Scholar]
  35. Quaggio, J.A.; Mattos, D.; Cantarella, H. Fruit yield and quality of sweet oranges affected by nitrogen, phosphorus and potassium fertilization in tropical soils. Fruits 2006, 61, 293–302. [Google Scholar] [CrossRef][Green Version]
  36. Wang, X.; Shen, J.; Liao, H. Acquisition or utilization, which is more critical for enhancing phosphorus efficiency in modern crops? Plant Sci. 2010, 179, 302–306. [Google Scholar] [CrossRef]
  37. Zambrosi, F.C.B.; Mattos, D.; Furlani, P.R.; Quaggio, J.A.; Boaretto, R.M. Eficiência de absorção e utilização de fósforo em porta-enxertos cítricos. Rev. Bras. Ciência Solo 2012, 36, 485–496. [Google Scholar] [CrossRef]
  38. Conte, P.H.; Da Rosa, D.P.; Alves, A.; Zancan, A.; Verardi, J. Desenvolvimento radicular e folhar do milho (zea mays) sob diferentes tipos de subsolagem. Rev. Tecnol. Marcha 2019, 32, 64. [Google Scholar] [CrossRef]
  39. Silva, A.O.; Tormena, C.A.; Imhoff, S. Intervalo hídrico ótimo. In Qualidade Física do solo: Métodos de Estudo-Sistemas de Preparo e Manejo do Solo, 1st ed.; Morais, M.H., Muller, M.M.L., Foloni, J.S.S., Eds.; Funep: Jaboticabal, Brazil, 2002. [Google Scholar]
  40. Arruda, E.M.; Almeida, R.F.; Domingues, L.A.S.; Junior, A.C.S.; Moraes, E.R.; Barros, L.R.; Sousa, J.L.O.; Lana, R.M.Q. Soil porosity and density in sugarcane cultivation under different tillage systems. Afr. J. Agric. Res. 2016, 11, 2689–2696. [Google Scholar]
  41. Seixas, J.; Roloff, G.; Ralisch, R. Tráfego de máquinas e enraizamento do milho em plantio direto. Ciência Rural 2005, 35, 794–798. [Google Scholar] [CrossRef]
  42. Guzel, S.; Terzi, R. Exogenous hydrogen peroxide increases dry matter production, mineral content and level of osmotic solutes in young maize leaves and alleviates deleterious effects of copper stress. Bot. Stud. 2013, 54, 26. [Google Scholar] [CrossRef]
  43. Feigl, G.; Kumar, D.; Lehotai, N.; Tugyi, N.; Molnár, Á.; Ördög, A.; Szepesi, Á.; Gémes, K.; Laskay, G.; Erdei, L. Physiological and morphological responses of the root system of Indian mustard (Brassica juncea L. Czern.) and rapeseed (Brassica napus L.) to copper stress. Ecotoxicol. Environ. Saf. 2013, 94, 179–189. [Google Scholar] [CrossRef] [PubMed]
  44. Hang, C.; Gao, X.; Yuan, M.; Huang, Y.; Zhu, R. Discrete element simulations and experiments of soil disturbance as affected by the tine spacing of subsoiler. Biosyst. Eng. 2018, 168, 73–82. [Google Scholar] [CrossRef]
  45. Schneider, F.; Don, A.; Hennings, I.; Schmittmann, O.; Seidel, S.J. The effect of deep tillage on crop yield–What do we really know? Soil Tillage Res. 2017, 174, 193–204. [Google Scholar] [CrossRef]
  46. Scarpare, F.V.; Lier, Q.D.J.V.; De Camargo, L.; Pires, R.; Corrêa, S.T.R.; Bezerra, A.; Gava, G.; Dias, C. Tillage effects on soil physical condition and root growth associated with sugarcane water availability. Soil Tillage Res. 2019, 187, 110–118. [Google Scholar] [CrossRef]
  47. Jadoski, S.O.; Saito, L.R.; Maggi, M.F.; Wagner, M.V.; Reffatti, T.N. Formas de mecanização e manejo do solo para a cultura da batata I-características da produção. Eng. Agrícola 2012, 32, 889–899. [Google Scholar] [CrossRef][Green Version]
  48. Bordin, I.; Neves, C.S.V.J.; Aida, F.T.; De Souza, W.R.; Junior, A.C.D.; Furlaneto, T.L.R.; Filho, J.T. Sistema radicular de plantas cítricas e atributos físicos do solo em um Latossolo argiloso submetido à escarificação. Ciência Rural 2005, 35, 820–825. [Google Scholar] [CrossRef]
Figure 1. Agricultural implement developed by the Fisher Citrosuco group that performs triple tillage in citrus crops. Source: Hellton Carlos de Leão.
Figure 1. Agricultural implement developed by the Fisher Citrosuco group that performs triple tillage in citrus crops. Source: Hellton Carlos de Leão.
Applsci 11 01790 g001
Figure 2. Trench model used to collect soil and root samples from the experimental areas in the Avaré region, São Paulo, Brazil. PR = planting row; CP = plant canopy projection.
Figure 2. Trench model used to collect soil and root samples from the experimental areas in the Avaré region, São Paulo, Brazil. PR = planting row; CP = plant canopy projection.
Applsci 11 01790 g002
Figure 3. Wooden roller used for exposure of roots and the painting process for evaluation by means of digital images.
Figure 3. Wooden roller used for exposure of roots and the painting process for evaluation by means of digital images.
Applsci 11 01790 g003
Figure 4. Decision tree resulting from the use of the Wrapper attribute selection method and the J48 algorithm, using a minimum number of objects per sheet equal to four, to predict orange root growth under Utisol in area located at the Avaré, São Paulo, Brazil.
Figure 4. Decision tree resulting from the use of the Wrapper attribute selection method and the J48 algorithm, using a minimum number of objects per sheet equal to four, to predict orange root growth under Utisol in area located at the Avaré, São Paulo, Brazil.
Applsci 11 01790 g004
Figure 5. Decision tree resulting from the use of the Wrapper attribute selection method and the J48 algorithm, using a minimum number of objects per sheet equal to four, to predict the growth of orange roots under Oxisol in an experimental area located at Avaré, São Paulo, Brazil.
Figure 5. Decision tree resulting from the use of the Wrapper attribute selection method and the J48 algorithm, using a minimum number of objects per sheet equal to four, to predict the growth of orange roots under Oxisol in an experimental area located at Avaré, São Paulo, Brazil.
Applsci 11 01790 g005
Table 1. Sequence of agricultural operations used in each soil tillage: minimum tillage, subsoiler tillage and using the triple tillage implement.
Table 1. Sequence of agricultural operations used in each soil tillage: minimum tillage, subsoiler tillage and using the triple tillage implement.
Minimum TillageSubsoiler TillageTriple Tillage
Agricultural implementsHarrow HarrowHarrow
Chiselling ChisellingChiselling
-SubsoilerSubsoiler
--Triple operation
Table 2. Description of the physical and chemical predictive attributes and the goal attribute used in the composition of the database aiming at decision tree induction to predict root volume of orange crops.
Table 2. Description of the physical and chemical predictive attributes and the goal attribute used in the composition of the database aiming at decision tree induction to predict root volume of orange crops.
Predictive AttributesDescriptionUnit
PhysicalSHVolumetric soil moisture%
MWDMean Weighted-Diametermm
MacroMacroporosity m3 m−3
MicroMicroporosity m3 m−3
TPTotal porositym3 m−3
BDBulk densitykg dm−3
SPRSoil resistance to penetrationMPa
ChemicalpH pH -
H+ + Al3+Potential aciditycmolc dm−3
Ca2+Exchangeable calciumcmolc dm−3
Mg2+Exchangeable magnesiumcmolc dm−3
K+Exchangeable potassiumcmolc dm−3
PAvailable phosphorusmg dm−3
BExchangeable boronmg dm−3
CuExchangeable coppermg dm−3
FeExchangeable ironmg dm−3
MnExchangeable manganesemg dm−3
ZnExchangeable zincmg dm−3
CECCation exchange capacitycmolc dm−3
SBSum of basescmolc dm−3
V%Base saturation%
C orgOrganic carbong kg−1
SOMSoil organic matterg kg−1
Goal attributeRootRoot volumecm3
Table 3. Classification based on Kappa statistics.
Table 3. Classification based on Kappa statistics.
Kappa StatisticsQuality
<0.00Very poor
0.00–0.20Poor
0.21–0.40Reasonable
0.41–0.60Good
0.61–0.80Very Good
0.81–1.00Excellent
Table 4. Classification regarding root growth in volume (cm3), according to low, medium, and high classes and their respective limits, aiming at decision tree induction to predict the possible influences of the selected predictive attributes.
Table 4. Classification regarding root growth in volume (cm3), according to low, medium, and high classes and their respective limits, aiming at decision tree induction to predict the possible influences of the selected predictive attributes.
ClassRange (cm3)Total Observations
Low0.00–7.10120
Medium7.15–22.11120
High22.14–225.9120
Table 5. Hit values (accuracy), number of rules generated and Kappa statistics for each attribute selection test applied, aiming at the induction of the decision tree.
Table 5. Hit values (accuracy), number of rules generated and Kappa statistics for each attribute selection test applied, aiming at the induction of the decision tree.
MethodsHitErrorKappaRules
Utisol
No selection72.78%27.22%0.5747
Chi-Square (χ2)72.74%25.55%0.6639
CSF72.78%27.22%0.5747
Wrapper79.44%20.56%0.6824
Oxisol
No selection62.22%37.78%0.4140
Chi-Square (χ2)64.44%35.56%0.4448
CSF68.89%31.11%0.5132
Wrapper80.00%20.00%0.6920
CFS: selection of attributes based on correlation. Chi-Square (χ2): chi-square method. Wrapper: wrapper method.
Publisher’s Note: MDPI stays neutral with regard to jurisdictional claims in published maps and institutional affiliations.

Share and Cite

MDPI and ACS Style

Barbosa, R.S.; de Souza, Z.M.; Carneiro, M.P.; Farhate, C.V.V. Root System and Its Relations with Soil Physical and Chemical Attributes in Orange Culture. Appl. Sci. 2021, 11, 1790. https://doi.org/10.3390/app11041790

AMA Style

Barbosa RS, de Souza ZM, Carneiro MP, Farhate CVV. Root System and Its Relations with Soil Physical and Chemical Attributes in Orange Culture. Applied Sciences. 2021; 11(4):1790. https://doi.org/10.3390/app11041790

Chicago/Turabian Style

Barbosa, Ronny Sobreira, Zigomar Menezes de Souza, Marina Pedroso Carneiro, and Camila Viana Vieira Farhate. 2021. "Root System and Its Relations with Soil Physical and Chemical Attributes in Orange Culture" Applied Sciences 11, no. 4: 1790. https://doi.org/10.3390/app11041790

APA Style

Barbosa, R. S., de Souza, Z. M., Carneiro, M. P., & Farhate, C. V. V. (2021). Root System and Its Relations with Soil Physical and Chemical Attributes in Orange Culture. Applied Sciences, 11(4), 1790. https://doi.org/10.3390/app11041790

Note that from the first issue of 2016, this journal uses article numbers instead of page numbers. See further details here.

Article Metrics

Back to TopTop