Next Article in Journal
KGGCN: Knowledge-Guided Graph Convolutional Networks for Distantly Supervised Relation Extraction
Next Article in Special Issue
Optimal Incorporation of Photovoltaic Energy and Battery Energy Storage Systems in Distribution Networks Considering Uncertainties of Demand and Generation
Previous Article in Journal
Low-Cost and Easily Fabricated Ultrasound-Guided Breast Phantom for Breast Biopsy Training
 
 
Font Type:
Arial Georgia Verdana
Font Size:
Aa Aa Aa
Line Spacing:
Column Width:
Background:
Article

A Comparison between Particle Swarm and Grey Wolf Optimization Algorithms for Improving the Battery Autonomy in a Photovoltaic System

1
Department of Electrical Engineering, College of Engineering, Northern Border University, Arar 73222, Saudi Arabia
2
Processes, Energy, Environment and Electrical Systems, National Engineering School of Gabès, University of Gabès, Gabes 6072, Tunisia
3
Department of Electrical Engineering, University of Málaga, 29071 Málaga, Spain
4
Department of Electrical Engineering, College of Engineering, Taif University, Taif 21944, Saudi Arabia
*
Author to whom correspondence should be addressed.
Appl. Sci. 2021, 11(16), 7732; https://doi.org/10.3390/app11167732
Submission received: 18 July 2021 / Revised: 20 August 2021 / Accepted: 20 August 2021 / Published: 22 August 2021
(This article belongs to the Special Issue Renewable-Based Microgrids: Design, Control and Optimization)

Abstract

:
This research focuses on a photovoltaic system that powers an Electric Vehicle when moving in realistic scenarios with partial shading conditions. The main goal is to find an efficient control scheme to allow the solar generator producing the maximum amount of power achievable. The first contribution of this paper is the mathematical modelling of the photovoltaic system, its function and its features, considering the synthesis of the step-up converter and the maximum power point tracking analysis. This research looks at two intelligent control strategies to get the most power out, even with shading areas. Specifically, we show how to apply two evolutionary algorithms for this control. They are the “particle swarm optimization method” and the “grey wolf optimization method”. These algorithms were tested and evaluated when a battery storage system in an Electric Vehicle is fed through a photovoltaic system. The Simulink/Matlab tool is used to execute the simulation phases and to quantify the performances of each of these control systems. Based on our simulation tests, the best method is identified.

1. Introduction

Due to its availability and the good conversion factor, solar energy technology has advanced at an exponential rate in the last few years [1]. As a renewable energy source, generation from solar energy eliminates pollution caused by traditional energy industries by lowering air nocive emissions [2]. Moreover, electricity generation from this resource is quite viable for a variety of uses. In particular, the rapid development of solar energy instruments gives a complete kit of tools that can be directly applied into the field of Electric Vehicles (EV) [3,4]. Several studies have suggested that photovoltaic cells can be used to cover EVs’ surfaces to store a significant amount of electricity in the storage system [5,6]. This would increase EVs’ autonomy, which will in turn increase the use of EVs. Some additional benefits are also associated to solar-powered Electric Vehicles [7,8]. First, the load peaks may be reduced so that the grid management is easier. Second, a decrement of the costs of charging the EVs would also be perceived by the drivers.
In [9], researchers provided some statistics that prove that there is a huge free space to place photovoltaic (PV) cells in the car. As pointed out, these components can be used to help feed the car with electricity. It is possible to have 6 kW of electrical power in some buses or trucks with this kind of installation [10].
In order to benefit from this technology, the solar cells must be installed in a particular location on the vehicle to enhance the average autonomy of the vehicle. In the previously cited references, it is stated that the Audi car model can get around 600 W from solar equipment. If the EV model is pure electric, the PV cells can help to feed the vehicle with 1% of the total electric power when it is moving. In addition, the energy can be obtained while the EV is parked. It is proved that the PV solution is interesting for heavy trucks because there is more vacant area that can be used to generate renewable electricity. The PV system can provide 2% of their consumption when moving along a long road. However, the statistics are different in the city, as there are many shading areas where the efficiency of the PV system may be affected. The way to estimate the energy return is challenging since it depends on the vehicle’s relative situation compared to the sun’s light and the presence of road obstructions. Because the car can quickly change from one type of shading scenario to another, obtaining the maximum amount of energy in all these conditions is quite tough. This is even more complex if we take into account that the efficiency of PV energy production mainly depends on the dynamic conditions associated to solar energy. The most relevant features are radiation, temperature, and the state of the PV field surface (dirt, deterioration). These factors directly influence its photon absorption and therefore affect the productivity of PV panels. In addition, the phenomenon of partial shading is one of the problems that impair the proper functioning of a PV plant. Partial shading is a non-uniform distribution of illumination on photovoltaic modules, which is due to several reasons. Indeed, there are two types of shading [11,12] The distant shade corresponds to the disappearance of the sun behind the horizon line. Alternatively, close shading is often due to unavoidable obstacles such as power lines, trees, neighboring buildings or dirt.
This undesirable phenomenon affects the conversion efficiency and the ability to extract the maximum available power from the PV field by generating multiple local maxima in the PV curves. In addition, shading also disrupts the operation of PV cells, causing two problems. The first problem is the mismatch, which is due to the fact that the total current in a PV field is limited by the current of the shaded module (low power) if the current Isc (the current flowing through the photovoltaic cell in short-circuit) of the shaded module is greater than the Isc of the uniformly lit modules. The second problem is the onset of hot spot. This problem occurs when the Isc current of the shaded module is less than the Isc of the uniformly illuminated modules, so that the shaded module behaves like an energy receiver extracting energy from the other PV modules. This effect can be noticed in the PV curve of a shaded PV panel, depicted in Figure 1. In partially shaded conditions, when the PV system does not receive uniform irradiation, the P-V characteristics become more complex, with multiple local peak displayed and a single global peak. These points are referred to as Maximum Power Points (MPP).
In addition to the deformation of the I-V curve, shading may lead to the heating of this module by dissipation of this energy. If the operating point of the shaded module reaches the breakdown voltage, the module will be destroyed by the avalanche effect [13,14].
Thus, it is crucial to find an optimal operating voltage to extract the maximum amount of PV power when designing the PV system while avoiding the aforementioned problems. A Maximum Power Point Tracking (MPPT) management tool is a required control loop that helps to get the most power out of a PV system. The basic performance of this algorithm is to adjust the duty cycle of the power converter connecting the PV modules to the DC-link. Concerning this tracking technique, various methods were carried out and help improve the energetic performances of the system. The traditional process relies on the incremental method’s principle (IC) [15,16]. It is based on the principle of the zero derivative of the output power P of the PV panel, with respect to its output voltage V at the point maximum MPP power. In the maximum point, it is positive on the left and negative on the right, so the algorithm tries to find the voltage where this condition holds [17].
The Perturb and Observe (P&O) approach was the focus of further studies [18,19]. Because of its simplicity and convenience of use, it is frequently implemented. The primary benefit of this method is its direct torque design and lesser rate of monitored parameters. However, it has a significant flaw in terms of chattering on the supplied power form.
Classic MPPT methods such as P&O and IC are based on moving the next operating point (OP) in the direction of increasing PV power. However, when partial shading is present, the P–V curve is no longer monastically increasing, as shown in Figure 1. Thus, these conventional methods can only achieve a local MPP and may not reach the global maximum [20,21]. Therefore, it is necessary to develop an appropriate MPPT algorithm that can get to the global maximum power regardless of the state of illumination on the modules.
To overcome this limitation, other strategies based on intelligent optimization, such as the fuzzy logic technique or the neural network method, have been designed in the same sector [22,23]. The two techniques lead to higher profitability, but their main issue is the database required to adapt these algorithms to PV systems. Optimization algorithms were also used to help resolve this issue of partial shading of the photovoltaic system [24,25]. In particular, the evolutionary algorithms aim to have an adaptable MPPT tracking method, based on the animal behavior to find food [26,27].
There is a variety of swarm algorithms, which have been applied in multiple systems such as in [28,29,30,31]. Among them, Particle Swarm Optimization (PSO) [25] and Grey Wolf Optimization (GWO) [32] have shown their reliability to solve real optimization problems where the objective function is not linear. In particular, the works in [17,33] only considered these two algorithms to configure a DC/DC power converter. The review presented in [34] show that PSO algorithms are still investigated to tune the power converters of microgrids. Moreover, the study elaborated by Mirjalili in [32] presents a comparison between multiple swarm algorithms. As a conclusion, they state that the better results were found for the PSO and the GWO algorithms. Indeed, the two algorithms are inspired by natural competence to reach high speed and precision. Based on these previous works, in this paper we evaluate their relative feasibility and performance of employing the swarm algorithms to configure the power converter of the PV panels in order to cope with different shading conditions.
These two algorithms have already been applied and evaluated separately in PV systems. Particle Swarm Optimization algorithm can help to calculate the duty cycle of the power converter in the PV connection dynamically. Several works tested this solution for this application, as in [35] where the authors proved that this solution could be efficient if it is running offline. On the other side, the Grey Wolf Optimization (GWO) algorithm appeared as a useful solution for extracting energy from the PV system with maximum efficiency [36]. However, the two algorithms have several parameters and constants, which must be fixed initially to start the algorithms correctly.
The contribution of the paper is to apply and evaluate these two optimization algorithms for the same PV system, considering different partial shading conditions. The PV system model considered in this work is based on a commercial PV panel. So we can compare both performances to study their suitability in realistic implementations. The evaluation of each of these algorithms is based on the precision and the speed for tracking the global MPP with different partial shading conditions. Specifically, we have studied the two swarm-intelligence based algorithms for four shading conditions in a four-module PV system.
This research paper is organized to initially present an introduction section, which describes the objective of the paper and explains the state-of-the-art in this application field. In the second section, the PV system is modeled with the necessary equations that regroup all the parameters and constants that define this physical system. In the third section, the two optimization algorithms are explained. Their flowcharts are exposed and the principle running of each one is described for the MPPT algorithm. In the next section, the simulation conditions and the obtained results are shown for each irradiance case. In the end, a conclusion section is formatted for resuming the paper and giving some perspectives of this work.

2. Model of the PV System

In this section, we first describe the model for a solar PV cell. Then, we integrate it into the model of a PV system.
A.
Solar PV Cell Model
A PV module consists of several solar cells connected in series and in parallel to achieve the desired voltage and current levels. A solar panel cell is essentially a p-n semiconductor junction. When exposed to light, a direct current is generated. For simplicity, the single diode model of Figure 2 is used in this document [37]. This model offers a good compromise between simplicity and precision with the basic structure.
The equivalent circuit of the general model consists of a photo current (Iph), a diode, a parallel resistance (Rp) expressing a leakage current, and a series resistance (Rs) due to the contacts between the semiconductors and the metal parts. This equivalent circuit is depicted in Figure 2.
In Figure 2, we apply Kirchhoff’s law. The current will be obtained by the following Equation:
I = I p h I D I p
where Iph the current generated by light or photocurrent and Ip the current flowing in the parallel resistor, which can be computed as:
I p = V + R s I R p  
ID is the current of the diode, which is proportional to the saturation current. The following equation expresses the value of this magnitude
I D = I s d ( e x p ( q . ( V + R s . I ) n . K . T ) 1 )
being Isd the reverse saturation current in amperes (A), q the electron charge (1.6 × 10-19 C), K the Boltzmann constant (1.38 × 10-23 J/K), T the cell temperature in Kelvin (K) and n the ideal factor.
We replace the voltage-current characteristic equation of a solar cell in Equation (1). So we derive that:
I = I p h I s d ( e x p ( q . ( V + R s . I ) n . K . T ) 1 ) V + R s I R p  
The photocurrent depends mainly on the solar radiation and the operating temperature of the cell, which is described by the following Equation:
I p h = [ I s c + K i ( T T r e f ) ] G G r e f
where:
Isc: is the short-circuit current of the cell at 25 °C and 1000 W/m2
Ki: the temperature coefficient of the cell short-circuit current,
Tref: is the reference temperature of the cell, in Kelvin (K) (=25 °C + 273),
G: is the solar radiation in watt/square meter (W/m2),
Gref: is the reference insolation of the cell (=1000 W/m2),
On the other hand, the cell saturation current varies with the temperature of the cell, which is described as follows:
I s d = I r s ( T T r e f ) 3 . e x p ( q . E g ( 1 T r e f 1 T ) K . n )
being:
Irs: the reverse saturation current of the PV cell
Eg: is the gap energy of the semiconductor used in the PV cell in electron-volt (eV)
n: is the ideal factor, which depends on the PV technology listed in Table 1.
The reverse saturation current is given by the following Equation (7):
I r s = I s c e x p ( q . V o c N s . n . K . T ) 1
B.
Solar PV Module Model
A typical PV cell produces less than 2 W at about 0.5 V so that cells must be connected in series-parallel on a module to produce enough power [38]. A PV array, like presented in Figure 3, is a group of several PV modules electrically connected in series ( N s   cells) and in parallel ( N p columns) to generate the required current and voltage.
The voltage-current characteristic equation of a PV module becomes as follows:
I = N p . I p h N p . I s d [ e x p ( q ( V p v N s + I . R s N p ) K . T . n ) 1 ] ( N p . V p v N s + I . R s ) R p
The following Table 2 gives the parameters of the PV module used in this work.
Figure 4 shows the proposed block diagram of the PV system. In this model. We include the intelligent MPPT algorithm (based on GWO and PSO), which will be described in Section 3 and Section 4. The proposed algorithms aim to compensate for the limitations of conventional maximization algorithms, which cannot find the overall maximum, especially during a partial shading phenomenon. Regardless of the partial shading profile, it can find the maximum power point on the power-voltage characteristic (Ppv) of a photovoltaic system. This characteristic is usually referred to as Ppv = f (Vpv). The algorithm is applied to the semiconductor switch of the boost converter installed to connect the PV panels to the DC-link. Specifically, the duty cycle of this device is adjusted according to the output of the Intelligent MPPT algorithm. In our implementation, V o u t is the voltage that will be used for feeding the battery with the required power for its charge.

3. Optimization Algorithms

This paper focuses on two swarm-intelligence based algorithms. Specifically, they are the Particle Swarm Optimization and the Grey-Wolf Optimization algorithms. They have been selected for this PV system due to its demonstrated capability to adjust power converters.
A.
The PSO algorithm
This algorithm was one of the solutions that was used for resolving a huge mathematical optimization problem. It is classified as an evolutionary metaheuristic that belongs to the larger class of evolutionary algorithms.
It was exposed by Russel Eberhart (electrical engineer) and James Kennedy (sociopsychologist) in 1995 [39]. It was originally inspired by the social behavior of animals evolving in swarms, such as schools of fish and flight groups of birds. We can see highly complex movement dynamics in these organisms, despite the fact that each individual has minimal intelligence and only local knowledge of his place in the swarm. [40]. Therefore, local information and the memory of each individual are used to decide their displacement. Simple rules, such as “stay close to another candidate”, “go in the same direction, “or” to go at the same speed, “are sufficient to maintain the cohesion of the swarm and allow the implementation of complex adaptative collective behaviors [26].
The particle swarm is a population of simple agents called particles. Each particle is considered as a solution to the problem, where it has a position and a speed. In addition, each particle has a memory allowing it to remember its best performance and the best performance achieved by “neighboring” particles (informants). In addition, each particle has a group of informants, historically called its neighborhood [41,42]. A swarm of particles, which are potential solutions to the optimization problem, will look for the global optimum with their movements.
The following three components that influence the movement of a particle are:
  • An inertia component: the particle tends to follow its current direction of movement;
  • A cognitive component: the particle tends to move towards the best site through which it has already passed;
  • A social component: particle tends to rely on the congeners’ experience and, thus, to go to the best site already reached by its neighbors.
The strategy for moving a particle is shown in Figure 5, where the three previous trends are illustrated.
In an N-dimensional search space, particle i of the swarm is modeled by its position vector x i = ( x i 1 , x i 2 , , x i N ) and by its speed vector v i = ( v i 1 , v i 2 , , v i N ) . The value of the objective function determines the quality of its position at this point. The particle keeps in memory the best position through which it has ever passed, which we denote by P b e s t _ i ( p b e s t _ i 1 , p b e s t _ i 2 , , p b e s t _ i N ) . The best position reached by the particles of the swarm is denoted by G b e s t = ( g b e s t _ 1 , g b e s t _ 2 , , g b e s t _ N ) .
At the start of the algorithm, the swarm particles are randomly initialized in the search space of the problem. Then, at each iteration, each particle moves, linearly combining the three components mentioned above. Indeed, at iteration t + 1, the speed vector and the position vector are calculated from Equations (9) and (10), respectively, as follows:
v i , j t + 1 = ω v i , j t + c 1 r 1 , t t [ p b e s t i , j t x i , j t ] + c 2 r 2 i , j t [ g b e s t j t x i , j t ]
x i , j t + 1 = x i , j t + v i , j t + 1         j { 1 , 2 , N }
where ω is a constant, called the coefficient of inertia; c1 and c2 are two constants, called acceleration coefficients; r1 and r2 are two random numbers drawn uniformly in the interval [0 1], at each iteration t and for each dimension j.
The three components mentioned above (i.e., inertia, cognitive and social) are represented in Equation (9) by the following terms:
ω v i , j t corresponds to the inertia component of the displacement, where the parameter ω controls the influence of the direction of displacement on the future movement.
c 1 r 1 , t t [ p b e s t i , j t x i , j t ] corresponds to the cognitive component of the displacement, where the parameter c1 controls the cognitive behavior of the particle.
c 2 r 2 i , j t [ g b e s t j t x i , j t ] corresponds to the social component of the displacement, where the parameter c2 controls the social aptitude of the particle.
Once the particles have moved, the new positions are evaluated. The two vectors P b e s t _ i and G b e s t are updated, at iteration t + 1, according to the two Equations (11) and (12). This procedure is presented in Algorithm 1, where M is the number of particles in the swarm.
P b e s t _ i ( t + 1 ) = { P b e s t   _ i ( t ) ,   if   f ( x i ( t + 1 ) ) P b e s t   _ i ( t ) x i ( t + 1 ) ,   if   f ( x i ( t + 1 ) ) < P b e s t   _ i ( t )
G b e s t ( t + 1 ) = a r g   m i n P b e s t _ i f ( P b e s t _ i ( t + 1 ) ) ,   1 i M
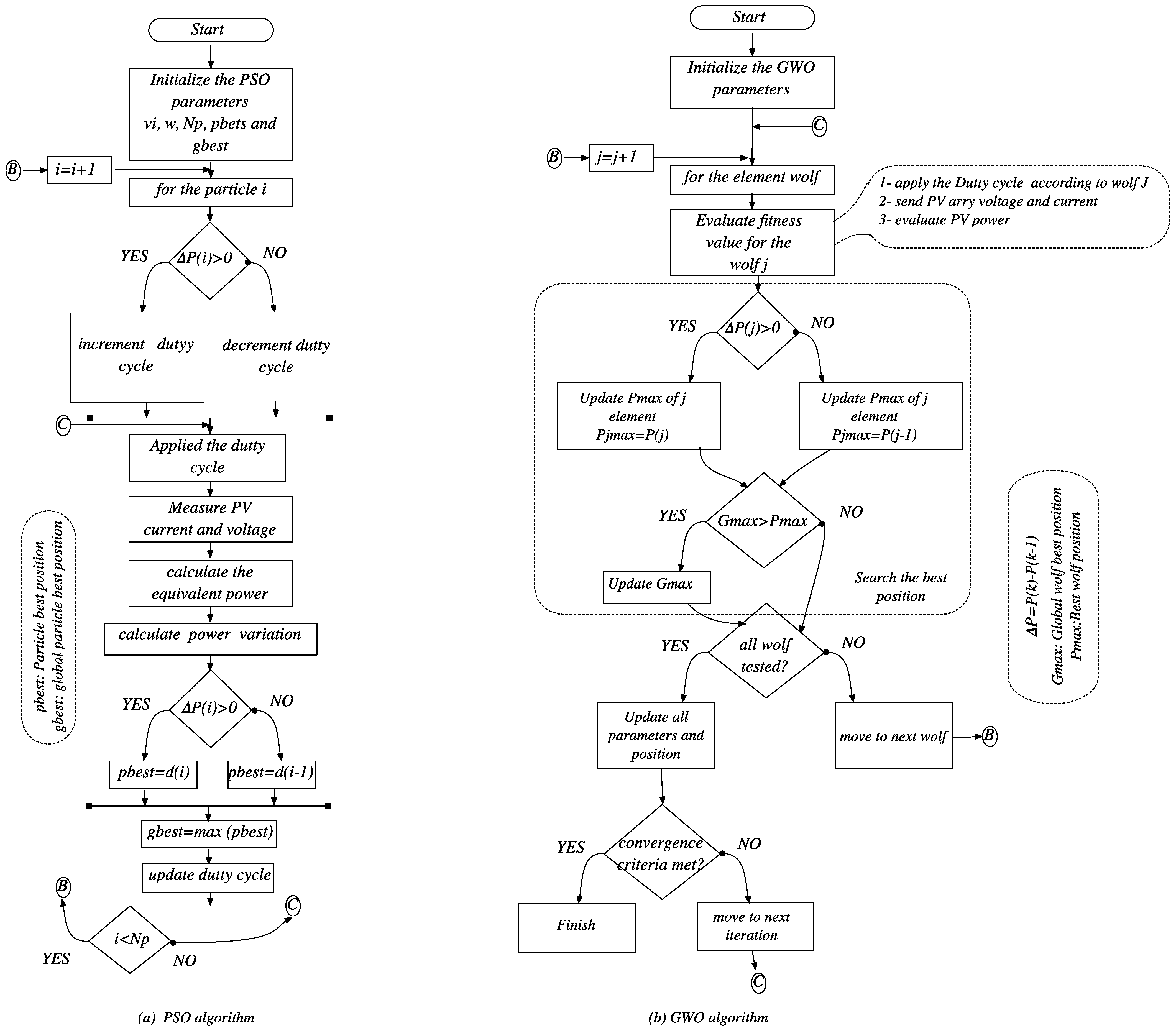
The corresponding flowchart that describes this organization can be found in Figure 6 and explained as follows:
Algorithm 1. The procedure of corresponding flowchart
1Randomly initialize M particles: position and speed.
2Evaluate the positions of the particles
3 For   each   particle   i ,   P b e s t   i = x i
4 Calculate   G b e s t according to Equation (12)
5While the stop criterion is not satisfied, do
6Move the particles according to Equations (9) and (10)
7Evaluate the positions of the particles
8 Update   P b e s t   i and   G b e s t according to Equations (11) and (12)
9end
B.
The GWO Algorithm
Similarly to the particle swarm Optimization algorithm, one of the new algorithms, which are based on the metaheuristic principle is the Grey Wolf Optimization GWO algorithm. The researcher, Mirjalili, was one of the first researchers who developed this algorithm and exposed its running principle in 2014 [32,43]. To obtain the optimum solution of the problem to be optimized, the algorithm principle uses social authority, which is represented by the behaviour of the wolves when surrounding a victim. During the operation of hunting for the victim, this algorithm simulates the hierarchical supremacy of grey wolves until their movements end. It works in a similar way to population-based algorithms in which it simulates the natural behavior of grey wolves foraging for food in their social lives. Four types of grey wolf groups can be used to compose hierarchical commands. Figure 6 shows this hierarchy, with the following three levels:
  • The first level represents the group’s command. A wolf in this level is called (alpha) (α). The alpha is responsible for deciding to hunt and orders the other wolves in the pack. Therefore, it can be considered as the correct solution.
  • The next level in the chain is called (β). Wolves in this level help the alpha to make decisions and monitor the actions of other groups. They can replace the alphas when they die or get older.
  • The lower level contains the delta and omega, which are the lowest ranks and who eat last after the wolves of the upper levels have finished.
The hunting process of the wolf pack involves three main steps: chasing, surrounding the prey, and attacking the prey. The algorithm starts with a given number of grey wolves with their positions generated arbitrarily.
The following equations determine the encircling behavior of each group of the pack:
D = | C . X p ( t ) X ( t ) |  
X ( t + 1 ) = | X p ( t ) A . D |
where X ( t ) is the vector position of the grey wolf, X p ( t ) is the vector prey position and A and C   are the vectors gives by the following Equations:
{ A = 2 . a . r 1 a C = 2 . r 2   with :   a = 2 . ( 1 t T m a x )
being t the current iteration, T m a x the total number of iterations and r 1 and r 2 are random vectors chosen in the interval [0,1].
The prey position Xp (t + 1) update is calculated by averaging the positions of grey wolves α, β and ∆ (three temporarily optimal solutions). The following average function is used for this purpose
X p ( t + 1 ) = X 1 ( t ) + X 2 ( t ) + X 3 ( t ) 3
where:
{ X 1 ( t ) = X α ( t ) A 1 . D α X 2 ( t ) = X β ( t ) A 2 . D β X 3 ( t ) = X Δ ( t ) A 3 . D Δ and { D α = | C 1 X α ( t ) X ( t ) | D β = | C 2 X β ( t ) X ( t ) | D Δ = | C 3 X Δ ( t ) X ( t ) |
Equation (13) represents the distance from the current position, which should be minimized as much as possible so that the next position represented by Equation (14) gets closer and closer to the position of the prey. This will imply that the algorithm will get to the correct solution of the problem XP(t).
The parameter “a” used in this algorithm decreases linearly in the interval [2,0] for the successive iterations using Equation (15). Thus, it will model the behavior of the wolves when approaching the victim (exploration phase). For this phase, if the condition |A|< 1 is verified, the wolves attack the victim.
The alpha group are said to have the best possible knowledge of the location of prey. Once the position of the prey is determined, the hunt will be guided by the alpha group followed by the beta and delta wolves. The latter two groups participate in the hunt occasionally. The rest of the group is limited to take care of the injured wolves of the pack. When the prey stops moving, the wolves attack and finish the hunt [43].
The flowchart of this algorithm is illustrated in Figure 7.
C.
The PSO and GWO MPPT controllers
To apply the previous evolutionary algorithms, we need to define the functions and parameters for the proposed problem. The objective is to maximize the energy extraction from the PV cells installed on EVs, even when there are shadowing areas involved in the scenario to consider.
For the PSO algorithm, the function to optimize is expressed in Equation (17).
max ( P p v ) = f ( x i , j t ,   v i , j t + 1   )
In the GWO, each wolf position corresponds to the duty cycle factor applied on the MPPT. Thus, the Gmax represents the global best position of all of the wolves and Pmax is the corresponding best position of the corresponding wolf. If no partial shading exists, the global best wolf best position and the local wolf best position will be the same. However, for the partial shading case, there is several (Pmax) wolf best positions, and the global best position (Gmax) will be related to the max of the best wolf position Gmax = max (Pmax).
The proposed GWO algorithm aims to compensate for the limitations of conventional maximization algorithms, which cannot find the overall maximum, especially during a partial shading phenomenon. Regardless of the partial shading profile, this algorithm can find the maximum power point on the power-voltage characteristic of a photovoltaic system. Towards this goal, the objective function for this algorithm is defined as it is in Equation (18).
max ( P p v ) = f ( α ,   β ,   Δ , ω )
The proposed MPPT algorithm is based on the application of GWO to control the duty cycle. The expected consequence is that this will turn into decreasing the steady-state oscillations presented by the conventional MPP tracking algorithms. Consequently, the power loss due to oscillation is reduced, which increases the photovoltaic system efficiency.
For the implementation of GWO MPPT algorithm, duty cycle d is defined as a grey wolf. Therefore, the Equation (14) can be rewritten as follows:
d i ( k + 1 ) = d i ( k ) A . d
The fitness function of the GWO algorithm is formulated to have the objective of function 20. It is for the two optimization algorithms.
P ( d j k ) > P ( d j k 1 )
where P represents the PV power, d is the duty cycle of the boost converter, j is the current grey wolves number, and k is the iteration number.
The flowchart and the parameters of the PSO and GWO MPPT algorithms are detailed in Figure 7 and Table 3, respectively.
The choice of these parameters was fixed after several online simulation tests, where the goal is to find the best combination in terms of the algorithm running speed and the best performances. Specifically, we have varied the number of particles/wolves and the maximum number of iterations. The first test had the configuration of 150 iterations and 10 particles. The corresponding simulation time was evaluated to 30 min when using an I5 laptop with 8-GB as RAM memory. The resulting performances were found perfect. The second configuration was fixed to 50 iteration and 8 particles, and then the corresponding simulation time was evaluated to 24 min, but the resulting energetic performances were not so good. There were some problems with the stability of the output power.
Many other tests (more than 5 combinations) were also applied, and the best combination was found as it is indicated in Table 3. For the selected configuration, the simulation time was 26 min, and we get a good performance in terms of extracted power and stability.

4. Implementation and Simulation Results

The algorithms previously studied are applied to a PV system composed of 4 photovoltaic modules. They are connected in a combination of serial and parallel cells and the characteristics are given in Table 2. Considering the size of the PV modules, this system could be implemented in electric vehicle application or even an isolated grid for feeding some isolating area using a solar energy. Some recharge stations can also benefit from this solution and the proposed method can improve energy yield.
The simulation bloc can be illustrated as it is Figure 8, all the PV cells are connected to the DC bus, which can give information about the global voltage and current, in relation to the solar radiation factor. Then the MPPT algorithm can extract the maximum of power using the PSO or the GWO algorithm. A DC converter is used for having information about the outputted power delivered to the load.
Indeed, to compare the efficiency of MPPT PSO and GWO we considered four simulation tests so that a wide variety of conditions are modelled, Table 4, gives the maximum power, voltage and current parameters for each shading condition. During the first test, Figure 9a, the irradiation was kept constant and uniform for the four modules (1000 W/m2). The second test is characterized by partial shading on two of the four modules of around 40%, represented in Figure 9b. It corresponds to the following lighting distribution on the four modules (600 W/m2, 600 W/m2, 1000 W/m2, 1000 W/m2). The third test (in Figure 9c) resembles the second one, but the partial shading on the two modules is varied in the order of 50% on the first and 20% for the second (500 W/m2, 800 W/m2, 1000 W/m2, 1000 W/m2). Three modules operate under partial shade during the fourth Test, in Figure 9d. This corresponds to the following lighting distribution (200 W/m2, 300 W/m2, 700 W/m2, 1000 W/m2)
Figure 10, Figure 11, Figure 12 and Figure 13 show the main electrical measurements of the PV tested for different shadowing conditions. For these results, we have used the Matlab simulation tool.
  • Uniform irradiation
    Figure 10. PV characteristics under uniform irradiation: 0% partial shading.
    Figure 10. PV characteristics under uniform irradiation: 0% partial shading.
    Applsci 11 07732 g010
  • The first case of partial shading
    Figure 11. PV characteristics under partial shading: (600 W/m 2, 600 W/m 2, 1000 W/m 2, 1000 W/m 2).
    Figure 11. PV characteristics under partial shading: (600 W/m 2, 600 W/m 2, 1000 W/m 2, 1000 W/m 2).
    Applsci 11 07732 g011
  • Second case of partial shading.
    Figure 12. PV characteristics under partial shading: (500 W/m2, 800 W/m2, 1000 W/m2, 1000 W/m2).
    Figure 12. PV characteristics under partial shading: (500 W/m2, 800 W/m2, 1000 W/m2, 1000 W/m2).
    Applsci 11 07732 g012
  • Third case of partial shading
    Figure 13. PV characteristics under partial shading: (200 W/m2, 300 W/m2, 700 W/m2, 1000 W/m2).
    Figure 13. PV characteristics under partial shading: (200 W/m2, 300 W/m2, 700 W/m2, 1000 W/m2).
    Applsci 11 07732 g013
Table 5 presents a comparative study between the two MPPT algorithms for different types of shading distribution on the panels. The essential criteria for a judicious comparison between the two algorithms are:
-
Track of the point of maximum power under the different levels of partial shading.
-
Rapid convergence towards the point of the global maximum.
Table 5. Comparative study between PSO-MPPT and GWO-MPPT.
Table 5. Comparative study between PSO-MPPT and GWO-MPPT.
MPPT TechniquesUniform IrradiationFirst Case of Partial ShadingSecond Case of Partial ShadingThird Case of Partial Shading
PSOGWOPSOGWOPSOGWOPSOGWO
Time to reach the MPP (s)0.0810.0960.0710.1060.0790.0910.05610.105
Extracted Power at MPP (W)993.2994.7645.6645.1633.9628359.1357.5
Tracking Efficiency (%)99.7199.8699.8999.8199.3798.4498.8198.37
As can be observed, the simulation results from Figure 10 to Figure 13 show the evolution of the power, current, voltage and duty cycle of the PV system for the four types of shading distribution we have tested on the panels. From these results, it can be observed that the two solutions ensure a good MPP tracking. The advantage of the PSO MPPT over the GWO MPPT is related to two issues: (i) the amplitude of the oscillations at the transient state and (ii) the accuracy to track the point of maximum power. A high oscillation exists for the case of GWO, which can be one the weaknesses of this algorithm. There is also a small oscillation when executing the PSO at the beginning, when the radiation form changes. However, this will not cause a problem as in the real situation, the modification of the radiation comes very slow. So, we a look a better performance in a real situation.
The application of these algorithms in real time requires the use of the high-speed processor given the large number of operations to be carried out in one second (processing and control measurement). Therefore, the time needed to converge towards the best response depends on the speed of the algorithm used and the material available (essentially the speed of the processor). In addition, the presence of high amplitude oscillations during the transient phase is a harmful phenomenon for electrical systems and can cause a variety of problems. According to the simulation results and the criteria indicated above, the PSO MPPT algorithm shows itself well for the real-time application.
We have also studied how these algorithms impact on the battery State-of-Charge (SoC). In particular, we have studied the effects on a representative lithium-ion battery characterized by the parameters in Table 6. Figure 14 shows the efficiency of PSO MPPT versus GWO MPPT in terms of storage charge in the battery under uniform irradiation. A gain of about 0.0014% SoC for 1 s corresponds to almost 5.04% of battery charge for one hour.

5. Conclusions

This work attempts to study and discuss two MPPT techniques based on two metaheuristic optimization algorithms, i.e., PSO and GWO. These new techniques of MPPT overcome the problems of classic MPPT strategies (e.g., perturb and observe and incremental) when tracking the maximum power point, even in the presence of sudden changes of irradiation and shadows on the photovoltaic modules. The MPPT techniques studied show good behavior and better performance. A comparative study of simulation results for a different type of shading shows PSO-MPPT effectiveness compared to GWO-MPPT from the point of view of speed and oscillation during the transient state. In addition, a simulation test shows the efficiency of PSO MPPT versus GWO MPPT in terms of storage charge in the battery under uniform irradiation. As a future work, we would like to analyze how to adapt the algorithm’s parameters (which are now constant) to the dynamic lighting conditions.
Moreover, one of the future endeavors of this work is to compare more algorithms performances and search the best combination that can be used for such an optimization problem. Therefore, incremental algorithm, perturb and observe algorithm, the fuzzy solution and other population-based metaheuristic algorithms as bio-inspired algorithms, evolutionary algorithm and physics-based algorithm will be studied, tested and evaluated.

Author Contributions

Conceptualization, H.K. and F.A.; Data curation, H.K.; Formal analysis, H.K. and F.A.; Funding acquisition, M.A.; Investigation, H.K. and L.Y.; Methodology, H.K. and F.A.; Project administration, H.K., A.T. and S.S.M.G.; Resources, H.K.; Software, H.K. and L.Y.; Supervision, H.K. and M.A.; Validation, H.K. and F.A.; Visualization, H.K., F.A., L.Y., M.A. and S.S.M.G.; Writing—original draft, H.K., F.A., L.Y., A.T., M.A. and S.S.M.G.; Writing—review & editing, H.K., F.A., L.Y., A.T., M.A. and S.S.M.G. All authors have read and agreed to the published version of the manuscript.

Funding

This research was funded by Taif University Researchers Supporting Project, grant number “TURSP-2020/122” and by II Plan Propio Smart Campus, project “Smart and Secure EV Urban Lab II” by the University of Málaga (Spain).

Institutional Review Board Statement

Not applicable.

Informed Consent Statement

Not applicable.

Data Availability Statement

Not applicable.

Acknowledgments

The authors would like to acknowledge the financial support received from Taif University Researchers Supporting Project Number (TURSP-2020/122), Taif University, Taif, Saudi Arabia and the financial support received from II Plan Propio Smart Campus, project “Smart and Secure EV Urban Lab II” by the University of Málaga (Spain).

Conflicts of Interest

The authors declare no conflict of interest.

References

  1. Xie, W.T.; Dai, Y.J.; Wang, R.Z.; Sumathy, K. Concentrated solar energy applications using Fresnel lenses: A review. Renew. Sustain. Energy Rev. 2011, 15, 2588–2606. [Google Scholar] [CrossRef]
  2. Mokarram, M.; Mokarram, M.J.; Khosravi, M.R.; Saber, A.; Rahideh, A. Determination of the optimal location for constructing solar photovoltaic farms based on multi-criteria decision system and Dempster–Shafer theory. Sci. Rep. 2020, 10, 8200. [Google Scholar] [CrossRef] [PubMed]
  3. Lv, Z.; Qiao, L.; Cai, K.; Wang, Q. Big Data Analysis Technology for Electric Vehicle Networks in Smart Cities. IEEE Trans. Intell. Transp. Syst. 2021, 22, 1807–1816. [Google Scholar] [CrossRef]
  4. Mohamed, N.; Aymen, F.; Ali, Z.M.; Zobaa, A.F.; Aleem, S.H.E.A. Efficient Power Management Strategy of Electric Vehicles Based Hybrid Renewable Energy. Sustainability 2021, 13, 7351. [Google Scholar] [CrossRef]
  5. Habib, A.K.M.A.; Hasan, M.K.; Mahmud, M.; Motakabber, S.M.A.; Ibrahimya, M.I.; Islam, S. A review: Energy storage system and balancing circuits for electric vehicle application. IET Power Electron. 2021, 14, 1–13. [Google Scholar] [CrossRef]
  6. Flah, A.; Majed, A.; Bajaj, M.; Naveen, K.S.; Mishra, S.; Sharma, S.K. Electric Vehicle Model Based on Multiple Recharge System and a Particular Traction Motor Conception. IEEE Access 2021, 9, 49308–49324. [Google Scholar]
  7. Arun, P.; Mohanrajan, S. Effect of Partial Shading on Vehicle Integrated PV System. In Proceedings of the 2019 3rd International Conference on Electronics, Communication and Aerospace Technology (ICECA), Coimbatore, India, 12–14 June 2019; pp. 1262–1267. [Google Scholar]
  8. Mobarak, M.H.; Kleiman, R.N.; Bauman, J. Solar-Charged Electric Vehicles: A Comprehensive Analysis of Grid, Driver, and Environmental Benefits. IEEE Trans. Transp. Electrif. 2021, 7, 579–603. [Google Scholar] [CrossRef]
  9. Al-Shammaa, A.A.; Stocker, A. A Novel Method for Event Detection using Wireless Sensor Networks. In Proceedings of the ICCSW, London, UK, 20–21 September 2018. [Google Scholar]
  10. Kraiem, H.; Flah, A.; Mohamed, N.; Alowaidi, M.; Bajaj, M.; Mishra, S.; Sharma, N.K.; Sharma, S.K. Increasing Electric Vehicle Autonomy Using a Photovoltaic System Controlled by Particle Swarm Optimization. IEEE Access 2021, 9, 72040–72054. [Google Scholar] [CrossRef]
  11. Lin, G.; Bimenyimana, S.; Tseng, M.-L.; Wang, C.-H.; Liu, Y.; Li, L. Photovoltaic Modules Selection from Shading Effects on Different Materials. Symmetry 2020, 12, 2082. [Google Scholar] [CrossRef]
  12. Picault, D.; Raison, B.; Bacha, S.; de la Casa, J.; Aguilera, J. Forecasting photovoltaic array power production subject to mismatch losses. Sol. Energy 2010, 84, 1301–1309. [Google Scholar] [CrossRef]
  13. Haque, A.; Bharath, K.V.S.; Khan, M.A.; Khan, I.; Jaffery, Z.A. Fault diagnosis of Photovoltaic Modules. Energy Sci. Eng. 2019, 7, 622–644. [Google Scholar] [CrossRef] [Green Version]
  14. Pandian, A.; Bansal, K.; Thiruvadigal, D.J.; Sakthivel, S. Fire Hazards and Overheating Caused by Shading Faults on Photo Voltaic Solar Panel. Fire Technol. 2016, 52, 349–364. [Google Scholar] [CrossRef]
  15. Safari, A.; Mekhilef, S. Incremental conductance MPPT method for PV systems. In Proceedings of the 2011 24th Canadian Conference on Electrical and Computer Engineering (CCECE), Niagara Falls, ON, Canada, 8–11 May 2011; pp. 345–347. [Google Scholar]
  16. Banu, I.V.; Beniugă, R.; Istrate, M. Comparative analysis of the perturb-and-observe and incremental conductance MPPT methods. In Proceedings of the 2013 8th International Symposium on Advanced Topics In Electrical Engineering (Atee), Bucharest, Romania, 23–25 May 2013; pp. 1–4. [Google Scholar]
  17. Águila-León, J.; Chiñas-Palacios, C.D.; Vargas-Salgado, C.; Hurtado-Perez, E.; García, E.X.M. Optimal PID Parameters Tunning for a DC-DC Boost Converter: A Performance Comparative Using Grey Wolf Optimizer, Particle Swarm Optimization and Genetic Algorithms. In Proceedings of the 2020 IEEE Conference on Technologies for Sustainability (SusTech), Santa Ana, CA, USA, 23–25 April 2020; pp. 1–6. [Google Scholar]
  18. Algarín, C.R.; Álvarez, O.R.; Castro, A.O. Data from a photovoltaic system using fuzzy logic and the P&O algorithm under sudden changes in solar irradiance and operating temperature. Data Br. 2018, 21, 1618–1621. [Google Scholar]
  19. Ahmed, J.; Salam, Z. An improved perturb and observe (P&O) maximum power point tracking (MPPT) algorithm for higher efficiency. Appl. Energy 2015, 150, 97–108. [Google Scholar]
  20. Liu, C.; Luo, Y.; Huang, J.; Liu, Y. A PSO-based MPPT algorithm for photovoltaic systems subject to inhomogeneous insolation. In Proceedings of the the 6th International Conference on Soft Computing and Intelligent Systems, and the 13th International Symposium on Advanced Intelligence Systems, Kobe, Japan, 20–24 November 2012; pp. 721–726. [Google Scholar]
  21. Miyatake, M.; Veerachary, M.; Toriumi, F.; Fujii, N.; Ko, H. Maximum Power Point Tracking of Multiple Photovoltaic Arrays: A PSO Approach. IEEE Trans. Aerosp. Electron. Syst. 2011, 47, 367–380. [Google Scholar] [CrossRef]
  22. Awais, M.; Khan, L.; Ahmad, S.; Mumtaz, S.; Badar, R. Nonlinear adaptive NeuroFuzzy feedback linearization based MPPT control schemes for photovoltaic system in microgrid. PLoS ONE 2020, 15, e0234992. [Google Scholar] [CrossRef]
  23. Viloria-Porto, J.; Robles-Algarín, C.; Restrepo-Leal, D. Code and data from an ADALINE network trained with the RTRL and LMS algorithms for an MPPT controller in a photovoltaic system. Data Br. 2020, 32, 106296. [Google Scholar] [CrossRef] [PubMed]
  24. Premkumar, M.; Subramaniam, U.; Babu, T.S.; Elavarasan, R.M.; Mihet-Popa, L. Evaluation of Mathematical Model to Characterize the Performance of Conventional and Hybrid PV Array Topologies under Static and Dynamic Shading Patterns. Energies 2020, 13, 3216. [Google Scholar] [CrossRef]
  25. Díaz Martínez, D.; Trujillo Codorniu, R.; Giral, R.; Vázquez Seisdedos, L. Evaluation of particle swarm optimization techniques applied to maximum power point tracking in photovoltaic systems. Int. J. Circuit Theory Appl. 2021, 49, 1849–1867. [Google Scholar] [CrossRef]
  26. Ab Wahab, M.N.; Nefti-Meziani, S.; Atyabi, A. A Comprehensive Review of Swarm Optimization Algorithms. PLoS ONE 2015, 10, e0122827. [Google Scholar] [CrossRef] [Green Version]
  27. Chao, K.-H.; Rizal, M.N. A Hybrid MPPT Controller Based on the Genetic Algorithm and Ant Colony Optimization for Photovoltaic Systems under Partially Shaded Conditions. Energies 2021, 14, 2902. [Google Scholar] [CrossRef]
  28. Min-Shui, H.; Mustafa, G.; Hong-Ping, Z. Vibration-Based Structural Damage Identification under Varying Temperature Effects. J. Aerosp. Eng. 2018, 31, 4018014. [Google Scholar]
  29. Huang, M.; Lei, Y.; Li, X. Structural Damage Identification Based on l1Regularization and Bare Bones Particle Swarm Optimization with Double Jump Strategy. Math. Probl. Eng. 2019, 2019, 5954104. [Google Scholar] [CrossRef] [Green Version]
  30. Gupta, S.; Abderazek, H.; Yıldız, B.S.; Yildiz, A.R.; Mirjalili, S.; Sait, S.M. Comparison of metaheuristic optimization algorithms for solving constrained mechanical design optimization problems. Expert Syst. Appl. 2021, 183, 115351. [Google Scholar] [CrossRef]
  31. Huang, M.; Li, X.; Lei, Y.; Gu, J. Structural damage identification based on modal frequency strain energy assurance criterion and flexibility using enhanced Moth-Flame optimization. Structures 2020, 28, 1119–1136. [Google Scholar] [CrossRef]
  32. Mirjalili, S.; Mirjalili, S.M.; Lewis, A. Grey Wolf Optimizer. Adv. Eng. Softw. 2014, 69, 46–61. [Google Scholar] [CrossRef] [Green Version]
  33. Nadweh, S.; Khaddam, O.; Hayek, G.; Atieh, B.; Haes Alhelou, H. Steady state analysis of modern industrial variable speed drive systems using controllers adjusted via grey wolf algorithm & particle swarm optimization. Heliyon 2020, 6, e05438. [Google Scholar]
  34. Jumani, T.A.; Mustafa, M.W.; Alghamdi, A.S.; Rasid, M.M.; Alamgir, A.; Awan, A.B. Swarm Intelligence-Based Optimization Techniques for Dynamic Response and Power Quality Enhancement of AC Microgrids: A Comprehensive Review. IEEE Access 2020, 8, 75986–76001. [Google Scholar] [CrossRef]
  35. Çetinbaş, İ.; Tamyürek, B.; Demirtaş, M. Sizing optimization and design of an autonomous AC microgrid for commercial loads using Harris Hawks Optimization algorithm. Energy Convers. Manag. 2021, 245, 114562. [Google Scholar] [CrossRef]
  36. Li, Y.; Lin, X.; Liu, J. An improved gray wolf optimization algorithm to solve engineering problems. Sustainability 2021, 13, 3208. [Google Scholar] [CrossRef]
  37. Preiser, K. Photovoltaic Systems. Handb. Photovolt. Sci. Eng. 2003, 753–798. [Google Scholar]
  38. Chang, W.J.; Lee, K.-H.; Ha, H.; Jin, K.; Kim, G.; Hwang, S.-T.; Lee, H.-M.; Ahn, S.-W.; Yoon, W.; Seo, H.; et al. Design Principle and Loss Engineering for Photovoltaic-Electrolysis Cell System. ACS Omega 2017, 2, 1009–1018. [Google Scholar] [CrossRef] [Green Version]
  39. Eberhart, J.K.R. Particle swarm optimization. In Proceedings of the IEEE International Conference on Neural Networks, Perth, WA, Australia, 27 November–1 December 1995; pp. 1942–1948. [Google Scholar]
  40. Kraiem, H.; Shaaban, S.M. Energy optimization of an electric car using losses minimization and intelligent predictive torque control. J. Algorithm. Comput. Technol. 2020, 14, 1748302620966698. [Google Scholar] [CrossRef]
  41. Flah, A.; Oussama, B.; Sbita, L.; Mohamed, N.S. BLDC Control Method Optimized by PSO Algorithm. Int. Symp. Adv. Electr. Commun. Technol. 2019, 1–5. [Google Scholar]
  42. Kariem, H.; Touti, E.; Fetouh, T. The efficiency of PSO-based MPPT technique of an electric vehicle within the city. Meas. Control. 2020. [Google Scholar] [CrossRef] [Green Version]
  43. Saxena, A.; Sharma, A.; Shekhawat, S. Parameter extraction of solar cell using intelligent grey wolf optimizer. Evol. Intell. 2020, 11, 1–7. [Google Scholar] [CrossRef]
Figure 1. Typical curve of a shaded PV panel.
Figure 1. Typical curve of a shaded PV panel.
Applsci 11 07732 g001
Figure 2. Simplified equivalent circuit of solar cell.
Figure 2. Simplified equivalent circuit of solar cell.
Applsci 11 07732 g002
Figure 3. A general model of a Photovoltaic Module.
Figure 3. A general model of a Photovoltaic Module.
Applsci 11 07732 g003
Figure 4. Block diagram of a PV system using an intelligent MPPT algorithm.
Figure 4. Block diagram of a PV system using an intelligent MPPT algorithm.
Applsci 11 07732 g004
Figure 5. Displacement of a particle in the PSO algorithm.
Figure 5. Displacement of a particle in the PSO algorithm.
Applsci 11 07732 g005
Figure 6. Hierarchical levels of grey wolves and their tasks.
Figure 6. Hierarchical levels of grey wolves and their tasks.
Applsci 11 07732 g006
Figure 7. PSO and GWO algorithms flowchart.
Figure 7. PSO and GWO algorithms flowchart.
Applsci 11 07732 g007
Figure 8. Overall system design in the simulation phase.
Figure 8. Overall system design in the simulation phase.
Applsci 11 07732 g008
Figure 9. PV characteristics under different levels of partial shading.
Figure 9. PV characteristics under different levels of partial shading.
Applsci 11 07732 g009
Figure 14. SoC using the PSO MPPT and GWO MPPT.
Figure 14. SoC using the PSO MPPT and GWO MPPT.
Applsci 11 07732 g014
Table 1. Ideal Factor n dependence on PV cell technology.
Table 1. Ideal Factor n dependence on PV cell technology.
TechnologyN
Monocrystalline Silicon (Si-mono)1.2
Polycrystalline Silicon (Si-poly)1.3
Hydrogenated Amorphous Silicon (a-Si:H)1.8
Hydrogenated Amorphous Silicon tande (a-Si:H tandem)3.3
Hydrogenated Amorphous Silicon triple (a-Si:H triple)5
Cadmium Telluride (CdTe)1.5
Copper Indium Selenide (CIS)1.5
Gallium arsenide (GaAs)1.3
Table 2. Characteristics of PV Module “Tata Power Solar Systems TP250MBZ”.
Table 2. Characteristics of PV Module “Tata Power Solar Systems TP250MBZ”.
Maximum Power (Pmax)249 W
Voltage at maximum power point (Vmpp)30 V
Current at maximum power point (Impp)8.3 A
Open Circuit Voltage (Voc)36.8 V
Short Circuit Current (Isc)8.83 A
Number of cell per module60
Temperature coefficient of Voc(%/deg.c)−0.33
Temperature coefficient of Isc(%/deg.c)0.063805
Nominal Voltage Vbattery100 V
Rated Capacity Battery10 Ah
Initial Stat of Charge 50%
Battery response time 0.001 s
Table 3. Parameter of the PSO and GWO MPPT algorithms.
Table 3. Parameter of the PSO and GWO MPPT algorithms.
PSOGWO
Inertia weight (w)0.1--
Personal Learning Coefficient c11.7--
Global Learning Coefficient c21.5--
Constant a --Self adaption
Coefficient   r 1   and   r 2 --Random numbers in [0,1]
Number of iterations N100100
Number of particles P1010
Sampling time 0.0001s0.0001s
Initial duty cycle0.4
Table 4. PV characteristics study for a different type of shading.
Table 4. PV characteristics study for a different type of shading.
Pmpp (W)Vmpp (V)Impp (A)
Uniform irradiation9961208.3
First case of Partial shading646.3126.25.12
Second case of Partial shading637.993.046.85
Third case of Partial shading363.460.745.98
Table 6. Parameters of lithium-ion battery.
Table 6. Parameters of lithium-ion battery.
Nominal Voltage Vbattery100 V
Rated Capacity Battery10 Ah
Initial Stat of Charge50%
Battery response time0.001 s
Publisher’s Note: MDPI stays neutral with regard to jurisdictional claims in published maps and institutional affiliations.

Share and Cite

MDPI and ACS Style

Kraiem, H.; Aymen, F.; Yahya, L.; Triviño, A.; Alharthi, M.; Ghoneim, S.S.M. A Comparison between Particle Swarm and Grey Wolf Optimization Algorithms for Improving the Battery Autonomy in a Photovoltaic System. Appl. Sci. 2021, 11, 7732. https://doi.org/10.3390/app11167732

AMA Style

Kraiem H, Aymen F, Yahya L, Triviño A, Alharthi M, Ghoneim SSM. A Comparison between Particle Swarm and Grey Wolf Optimization Algorithms for Improving the Battery Autonomy in a Photovoltaic System. Applied Sciences. 2021; 11(16):7732. https://doi.org/10.3390/app11167732

Chicago/Turabian Style

Kraiem, Habib, Flah Aymen, Lobna Yahya, Alicia Triviño, Mosleh Alharthi, and Sherif S. M. Ghoneim. 2021. "A Comparison between Particle Swarm and Grey Wolf Optimization Algorithms for Improving the Battery Autonomy in a Photovoltaic System" Applied Sciences 11, no. 16: 7732. https://doi.org/10.3390/app11167732

APA Style

Kraiem, H., Aymen, F., Yahya, L., Triviño, A., Alharthi, M., & Ghoneim, S. S. M. (2021). A Comparison between Particle Swarm and Grey Wolf Optimization Algorithms for Improving the Battery Autonomy in a Photovoltaic System. Applied Sciences, 11(16), 7732. https://doi.org/10.3390/app11167732

Note that from the first issue of 2016, this journal uses article numbers instead of page numbers. See further details here.

Article Metrics

Back to TopTop