Impacts of Material Orthotropy on Mechanical Behaviors of Asphalt Pavements
Abstract
Highlights:
- A new and efficient 3D FE model considering material orthotropy was developed.
- The material anisotropy 3D FE model was built using the experiment-based inputs.
- Software programmed by MATLAB was proposed to calculate the orthotropic parameters.
- The impacts of the all-layer and each layer anisotropy were thoroughly analyzed.
- Pavement mechanical behaviors were found to be more sensitive to the material orthotropy.
- The feasibility of the proposed FE model was verified using the field data.
1. Introduction
- (1)
- We developed a new and efficient 3D FE model of the anisotropic pavement material considering the consistency of the parameters (e.g., the elastic modulus, shear modulus, and Poisson’s ratio), which derives the relationship among anisotropic parameters.
- (2)
- Based on the degree of anisotropy and considering the parameter consistency, the anisotropic model’s independent parameters were reduced from nine to five, which is convenient for determining the input parameters.
- (3)
- We designed nine different combinations of material characteristics considering the contributions of each layer of material characteristics to the pavement mechanical properties. Using the FE model, the differences in the pavement mechanical behaviors resulting from the material isotropy, transverse isotropy, and orthotropy were compared and discussed. Furthermore, the need for treating pavement materials as orthotropic is addressed.
2. Methodology
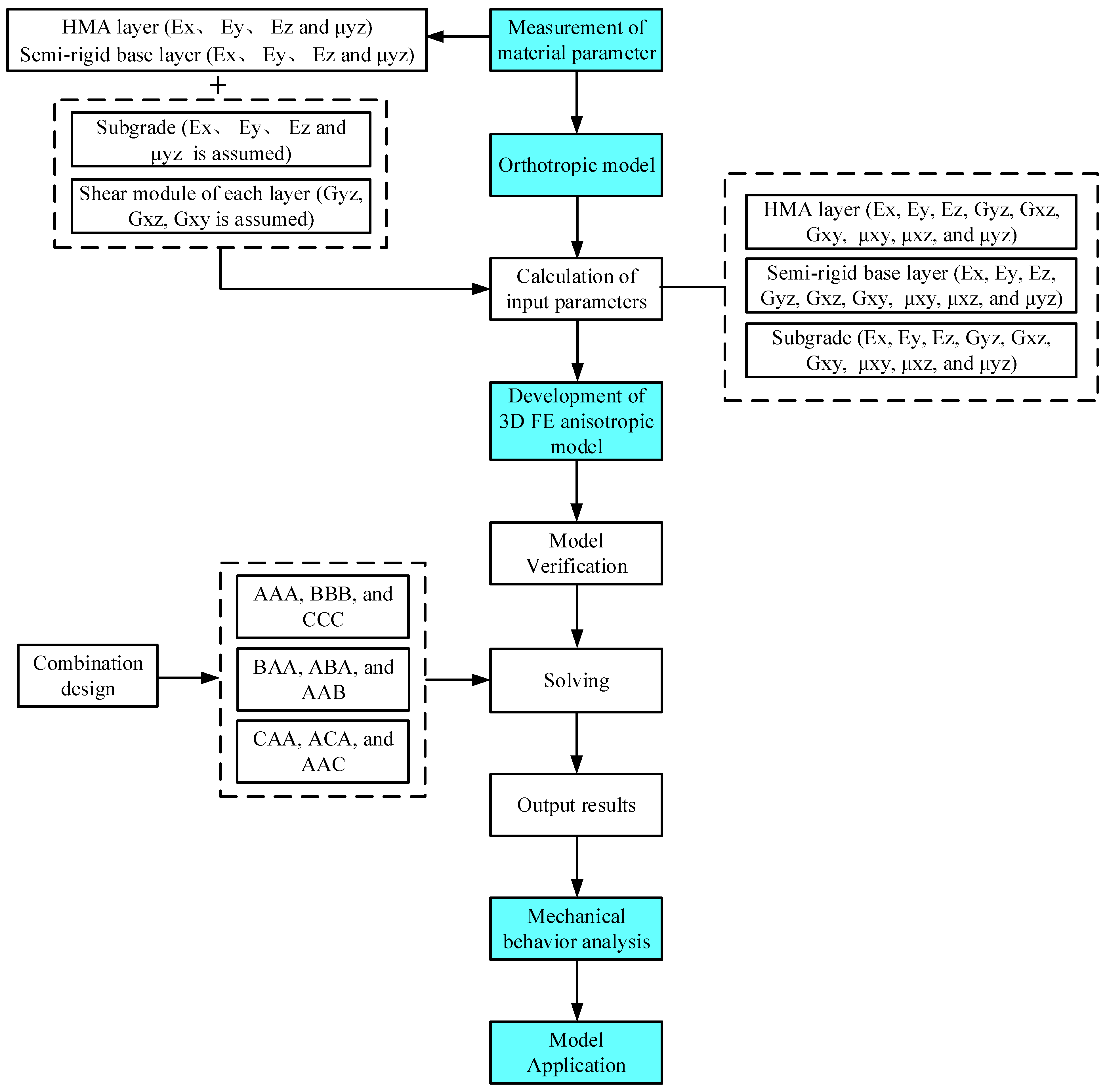
2.1. Experimental Design
2.2. Mathematical Method
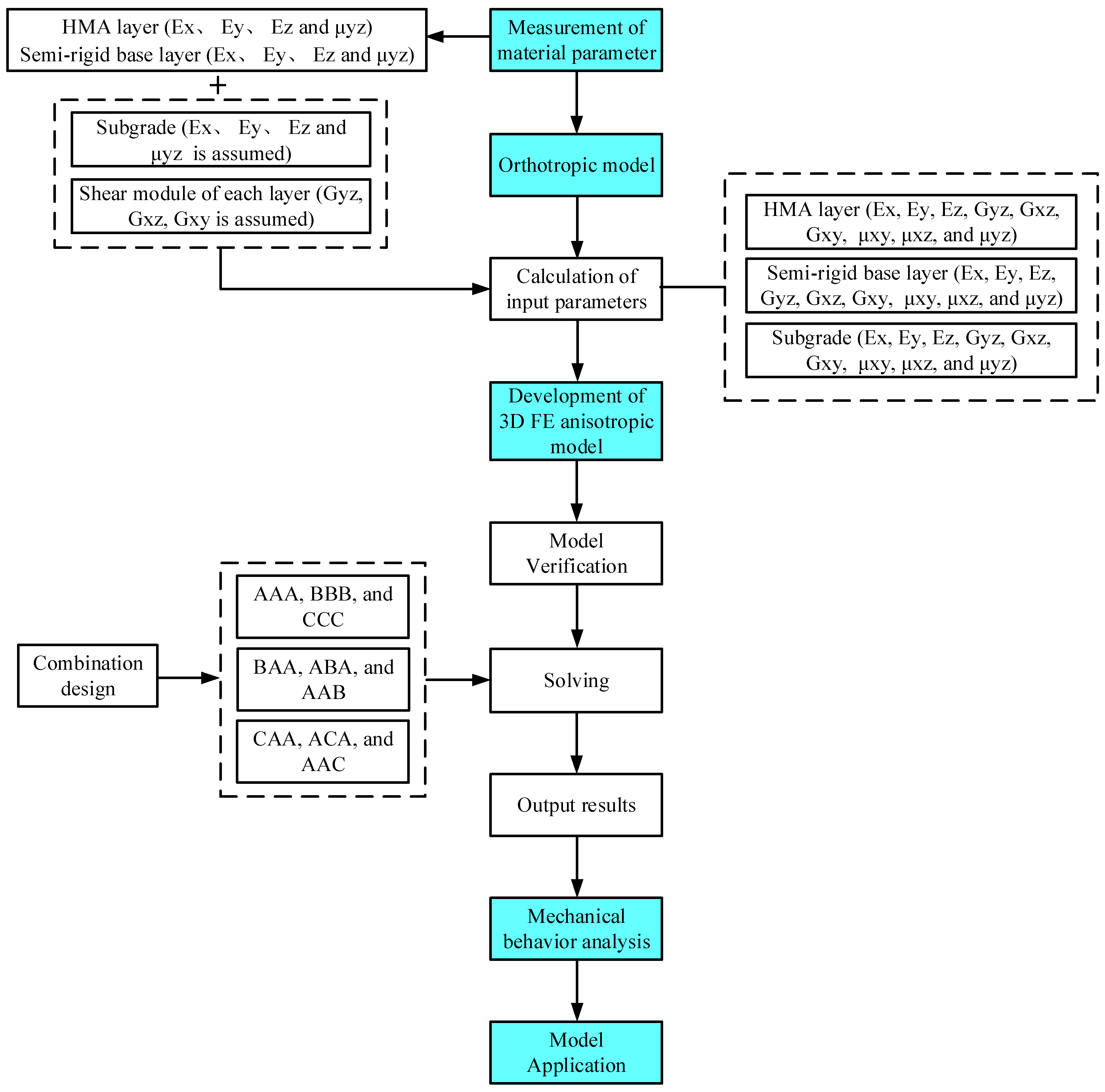
2.3. Measurement of Anisotropy Parameters
2.4. Design of Combinations
2.5. Finite Element Model
2.5.1. Pavement Structure
2.5.2. Geometry and Element
2.5.3. Meshing Method
2.5.4. Boundary Condition
2.5.5. Load Model
2.5.6. Mechanical Behavior Evaluation
2.6. Statistical Analysis
3. Model Verification
4. Analysis Results
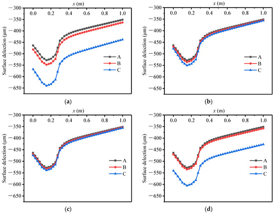
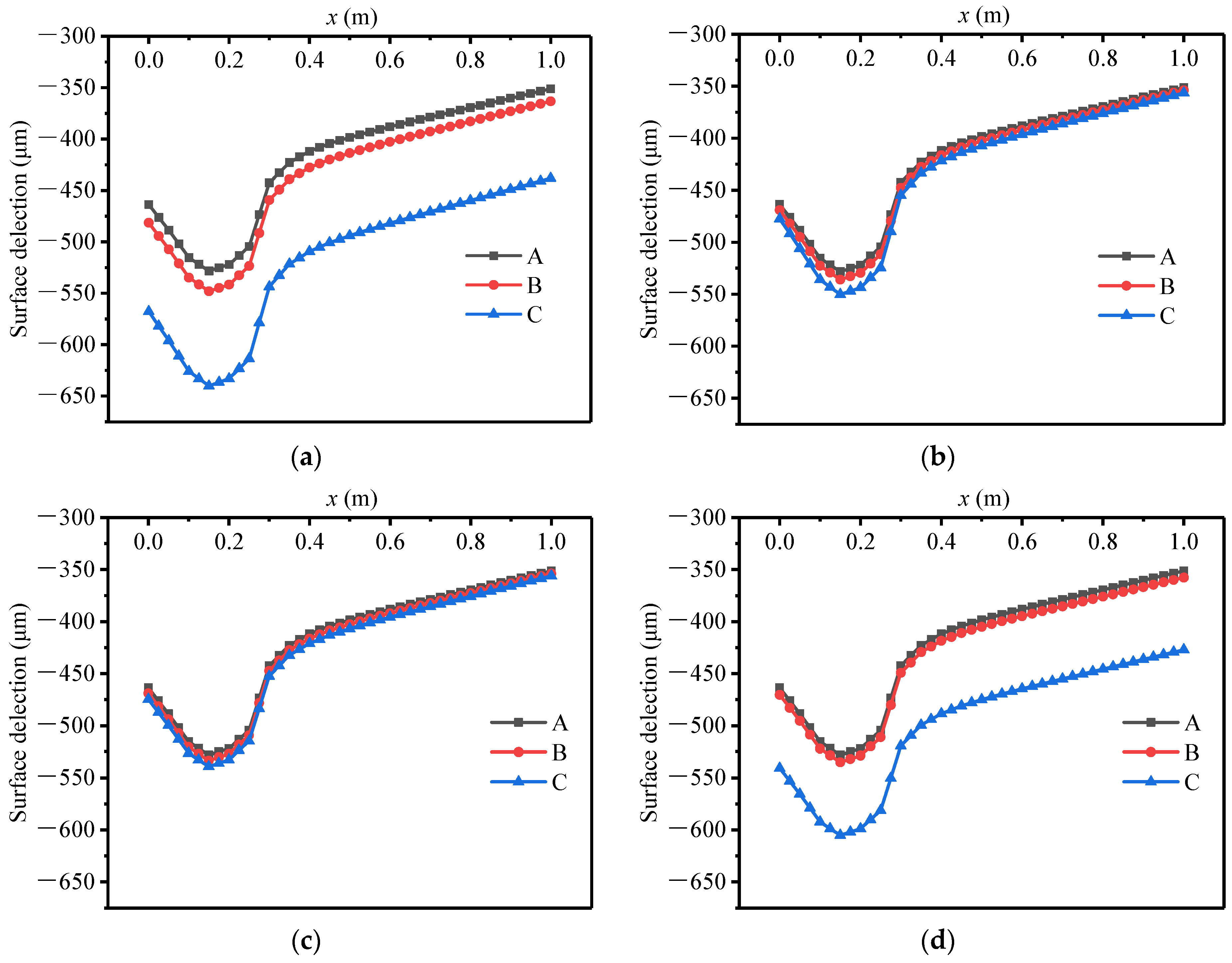
4.1. Impact of Anisotropy on Surface Deflection
4.2. Impact of Anisotropy on Tensile Stress
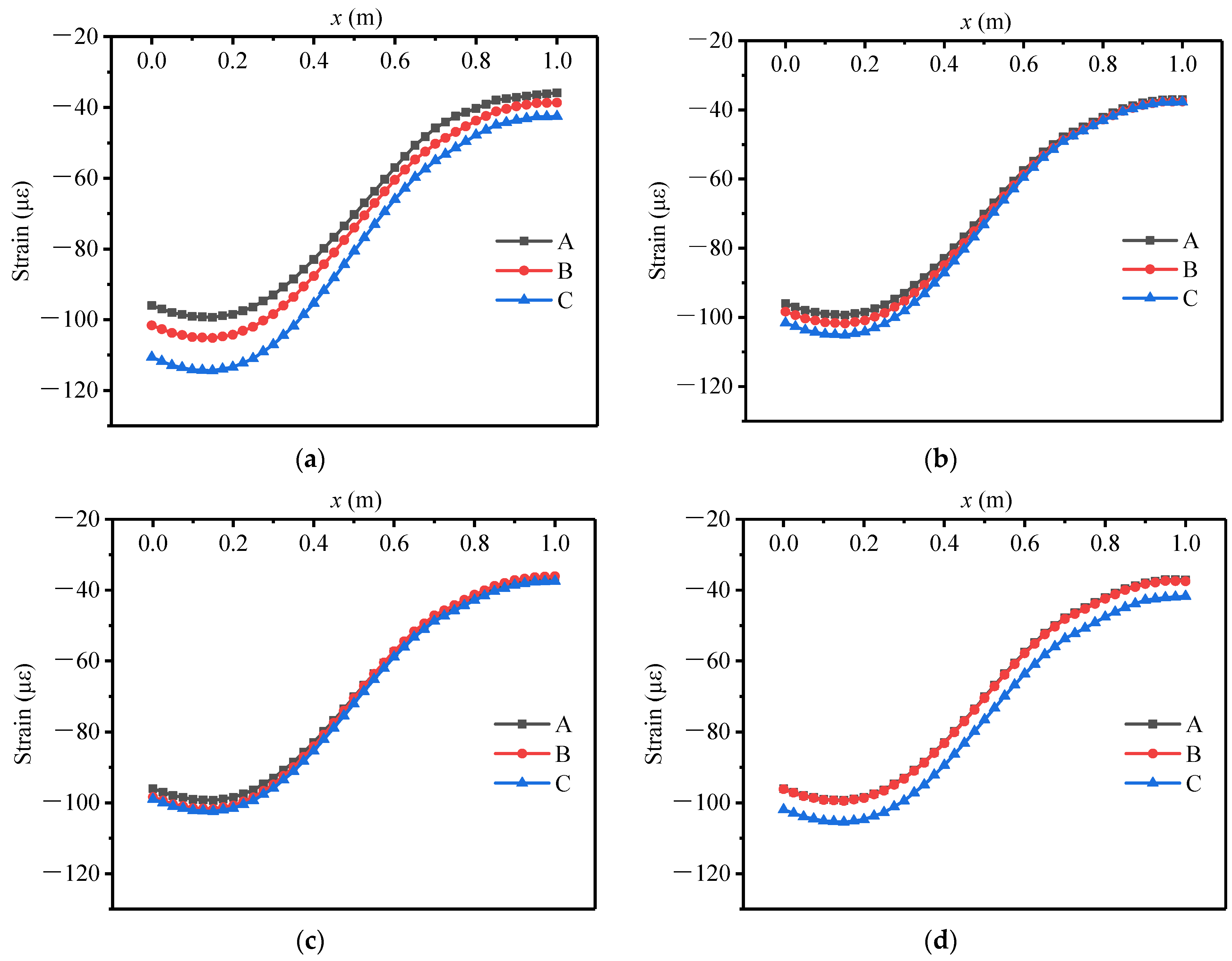
4.3. Impact of Anisotropy on Compressive Strain
5. Discussion
- (1)
- The increased surface deflection illustrates that those materials (in all layers or each layer) only considered as isotropic are unfavorable for the pavement bearing capacity. Therefore, we recommend that the homogeneity degree (especially for the filling subgrade) be strictly controlled during construction to assure adequate pavement capacity.
- (2)
- The tensile stress illustrates that pavement fatigue performance might be under-estimated or over-estimated if the HMA layer or base layer, respectively, is only considered as isotropic. Therefore, we recommend that the homogeneity degree of the surface layer be strictly controlled during construction to assure pavement fatigue performance. In contrast, the base layer can be treated as usual.
- (3)
- The increased compressive strain illustrates that the permanent deformation might be underestimated if the materials (in all layers or each layer) are only considered isotropic. Therefore, we recommend that the homogeneity degree (especially for the filling subgrade) be strictly controlled during construction to assure the pavement anti-rutting performance.
6. Concluding Remarks
- The proposed 3D FE model that considers material orthotropy can investigate the anisotropy impacts on pavement mechanical behaviors. The results showed that these impacts should not be ignored and that the all-layer orthotropy was the most unfavorable combination. The results also showed that the material orthotropy had larger impacts on the surface deflection than did the transverse isotropy.
- The anisotropy degrees of the HMA and semi-rigid base layers were determined experimentally. The results can be used as a basis for inputs to analyze pavement mechanical behavior considering the material anisotropy.
- Compared with the isotropic material, the orthotropy significantly increased the surface deflection and the compressive strain on top of the subgrade by 21% and 19%, respectively. The orthotropy impacts in the HMA layer were noticeable in the tensile stress at the bottom of the base layer, while the impacts on the surface deflection were slight. The subgrade orthotropy made the most significant contributions to the surface deflection and the compressive strain on top of the subgrade. Orthotropy in the base layer had slight effects on the mechanical behaviors.
- The developed 3D FE model was shown to be in good agreement with the FWD data of semi-rigid asphalt pavement, showing that this model can be used to predict the mechanical behaviors of semi-rigid asphalt pavements. The proposed 3D FE model, which considers the orthotropic characteristics of pavement materials, provides a practical measure for the mechanical behavior analysis of asphalt pavements. We recommend that the homogeneity degree of the filling subgrade should be strictly controlled to assure adequate pavement capacity and anti-rutting performance during construction.
- The material anisotropy determined in this paper was based on the typical semi-rigid pavement structure. In the future, material parameters under different conditions (e.g., temperatures, moisture, and load) should be tested to provide more accurate inputs for the proposed 3D FE model. Finally, the most unfavorable anisotropy combination should be determined considering different pavement structures (e.g., inverted and composite).
Author Contributions
Funding
Institutional Review Board Statement
Informed Consent Statement
Data Availability Statement
Acknowledgments
Conflicts of Interest
References
- Cai, Y.; Sangghaleh, A.; Pan, E. Effect of anisotropic base/interlayer on the mechanistic responses of layered pavements. Comput. Geotech. 2015, 65, 250–257. [Google Scholar] [CrossRef]
- Li, C.; Ju, D. Relationship between degree of anisotropy of asphalt concrete and its geometrical parameters. J. Test. Eval. 2012, 40, 1112–1120. [Google Scholar] [CrossRef]
- Wang, H.; Garg, N.; Li, M. Understanding airfield pavement responses under high tire pressure: Full-scale testing and numerical modeling. In The Roles of Accelerated Pavement Testing in Pavement Sustainability; Springer: Berlin/Heidelberg, Germany, 2016; pp. 539–553. [Google Scholar]
- Tarefder, R.; Ahmed, M.; Islam, M. Impact of cross-anisotropy on embedded sensor stress–strain and pavement damage. Eur. J. Environ. Civ. Eng. 2014, 18, 845–861. [Google Scholar] [CrossRef]
- You, L.; You, Z.; Yan, K. Effect of anisotropic characteristics on the mechanical behavior of asphalt concrete overlay. Front. Struct. Civ. Eng. 2019, 13, 110–122. [Google Scholar] [CrossRef]
- Tarefder, R.A.; Ahmed, M.U. Modeling of the FWD deflection basin to evaluate airport pavements. Int. J. Geomech. 2013, 14, 205–213. [Google Scholar] [CrossRef]
- Uddin, W.; Garza, S. 3D-FE simulation study of structural response analysis for pavement-subgrade systems subjected to dynamic loads. In Proceedings of the Pavements and Materials: Characterization and Modeling Symposium at Emi Conference, Los Angeles, CA, USA, 8–11 August 2010; pp. 170–181. [Google Scholar]
- Boulbibane, M.; Collins, I.; Weichert, D.; Raad, L. Shakedown analysis of anisotropic asphalt concrete pavements with clay subgrade. Can. Geotech. J. 2000, 37, 882–889. [Google Scholar] [CrossRef]
- Chen, J.; Pan, T.; Huang, X. Numerical investigation into the stiffness anisotropy of asphalt concrete from a microstructural perspective. Constr. Build. Mater. 2011, 25, 3059–3065. [Google Scholar] [CrossRef]
- Kim, S.H.; Little, D.N.; Masad, E.; Lytton, R.L. Estimation of level of anisotropy in unbound granular layers considering aggregate physical properties. Int. J. Pavement Eng. 2005, 6, 217–227. [Google Scholar] [CrossRef]
- Wang, L.; Hoyos, L.R.; Wang, J.; Voyiadjis, G.; Abadie, C. Anisotropic properties of asphalt concrete: Characterization and implications for pavement design and analysis. J. Mater. Civ. Eng. 2005, 17, 535–543. [Google Scholar] [CrossRef]
- You, L.; Yan, K.; Hu, Y.; Liu, J.; Ge, D. Spectral element method for dynamic response of transversely isotropic asphalt pavement under impact load. Road Mater. Pavement Des. 2018, 19, 223–238. [Google Scholar] [CrossRef]
- Masad, E.; Tashman, L.; Somedavan, N.; Little, D. Micromechanics-based analysis of stiffness anisotropy in asphalt mixtures. J. Mater. Civ. Eng. 2002, 14, 374–383. [Google Scholar] [CrossRef]
- Motola, Y.; Uzan, J. Anisotropy of field-compacted asphalt concrete material. J. Test. Eval. 2006, 35, 103–105. [Google Scholar]
- Seyhan, U.; Tutumluer, E.; Yesilyurt, H. Anisotropic aggregate base inputs for mechanistic pavement analysis considering effects of moving wheel loads. J. Mater. Civ. Eng. 2005, 17, 505–512. [Google Scholar] [CrossRef]
- Alanazi, N.; Kassem, E.; Jung, S. Evaluation of the anisotropy of asphalt mixtures. J. Transp. Eng. Part B Pavements 2018, 144, 04018022. [Google Scholar] [CrossRef]
- Asadi, M.; Ashtiani, R.S. Stability analysis of anisotropic granular base layers in flexible pavements. Transp. Geotech. 2018, 14, 183–189. [Google Scholar] [CrossRef]
- Guo, M.; Zhou, X. Consideration of the cross-anisotropy of different materials of the asphalt surface layer and temperature to determine pavement response. Sci. Adv. Mater. 2021, 13, 140–151. [Google Scholar] [CrossRef]
- Dilip, D.M.; Babu, G.S. Influence of anisotropy on pavement responses using adaptive sparse polynomial chaos expansion. J. Mater. Civ. Eng. 2015, 28, 04015061. [Google Scholar] [CrossRef]
- Oh, J.H.; Lytton, R.; Fernando, E. Modeling of pavement response using nonlinear cross-anisotropy approach. J. Transp. Eng. 2006, 132, 458–468. [Google Scholar] [CrossRef]
- Islam, M.R.; Ahmed, M.U.; Tarefder, R.A. Measuring the cross-anisotropy of hot-mix asphalt. Int. J. Pavement Eng. 2016, 17, 265–274. [Google Scholar] [CrossRef]
- Qian, J.; Lin, H.; Gu, X.; Xue, J. Dynamic shakedown limits for flexible pavement with cross-anisotropic materials. Road Mater. Pavement Des. 2020, 21, 310–330. [Google Scholar] [CrossRef]
- Sauzéat, C.; Di, B.H.; Pham, N.H.; Nguyen, Q.T. Anisotropic behavior of bituminous mixtures in road pavement structures. J. Test. Eval. 2019, 48, 178–188. [Google Scholar]
- Sidess, A.; Uzan, J.; Nigem, P. Fundamental characterisation of the anisotropic resilient behaviour of unbound granular materials. Int. J. Pavement Eng. 2021, 22, 283–293. [Google Scholar] [CrossRef]
- Zhang, Y.; Gu, F.; Luo, X.; Birgisson, B.; Lytton, R.L. Modeling stress-dependent anisotropic elastoplastic unbound granular base in flexible pavements. Transp. Res. Rec. 2018, 2672, 46–56. [Google Scholar] [CrossRef]
- Ahmed, M.U.; Rahman, A.; Islam, M.R.; Tarefder, R.A. Combined effect of asphalt concrete cross-anisotropy and temperature variation on pavement stress–strain under dynamic loading. Constr. Build. Mater. 2015, 93, 685–694. [Google Scholar] [CrossRef]
- Tarefder, R.A.; Ahmed, M.U.; Rahman, A. Effects of cross-anisotropy and stress-dependency of pavement layers on pavement responses under dynamic truck loading. J. Rock Mech. Geotech. Eng. 2016, 8, 366–377. [Google Scholar] [CrossRef]
- Al-Qadi, I.L.; Wang, H.; Tutumluer, E. Dynamic analysis of thin asphalt pavements by using cross-anisotropic stress-dependent properties for granular layer. Transp. Res. Rec. 2010, 2154, 156–163. [Google Scholar] [CrossRef]
- Haruyama, M. Anisotropic deformation-strength characteristics of an assembly of spherical particles under three dimensional stresses. Soils Found. 1981, 21, 41–55. [Google Scholar] [CrossRef]
- Liu, H.; Pan, E.; Cai, Y. General surface loading over layered transversely isotropic pavements with imperfect interfaces. Adv. Eng. Softw. 2018, 115, 268–282. [Google Scholar] [CrossRef]
- Symes, M.; Gens, A.; Hight, D. Undrained anisotropy and principal stress rotation in saturated sand. Geotechnique 1984, 34, 11–27. [Google Scholar] [CrossRef]
- Ding, H. Transverse Isotropic Elastic Mechanics; Zhejiang University Press: Hangzhou, China, 1997; pp. 5–6. [Google Scholar]
- Yang, T.; Zheng, J.; Guan, H.; Lin, M.; Zeng, Y. Mechanical properties of asphalt pavement structure considering material anisotropy. J. Cent. South Univ. (Nat. Sci. Ed.) 2016, 47, 4283–4291. [Google Scholar]
- Kongkitkul, W.; Musika, N.; Tongnuapad, C. Anisotropy in compressive strength and elastic stiffness of normal and polymer-modified asphalts. Soils Found. 2014, 54, 94–108. [Google Scholar] [CrossRef]
- Ma, X.; Quan, W.; Dong, Z. Analytical solution for dynamic response of transversely isotropic viscoelastic asphalt pavement. China J. Highw. Transp. 2020, 33, 135–145. [Google Scholar]
- Wu, H.; Yang, L.; Zhang, Y. Solution and analysis of dynamic response of transversely isotropic layered concrete pavement. J. Sun Yat Sen Univ. (Nat. Sci. Ed.) 2020, 59, 109–119. [Google Scholar]
- Hadi, M.N.; Bodhinayake, B.C. Non-linear finite element analysis of flexible pavements. Adv. Eng. Softw. 2003, 34, 657–662. [Google Scholar] [CrossRef]
- Minhoto, M.J.; Pais, J.C.; Pereira, P.A.; Picado-Santos, L.G. Predicting asphalt pavement temperature with a three-dimensional finite element method. Transp. Res. Rec. 2005, 1919, 96–110. [Google Scholar] [CrossRef]
- Baldo, N.; Manthos, E.; Pasetto, M. Analysis of the mechanical behaviour of asphalt concretes using artificial neural networks. Adv. Civ. Eng. 2018, 2018 (Pt 5), 1650945.1–1650945.17. [Google Scholar]
- Polaczyk, P.; Ma, Y.; Xiao, R.; Hu, W.; Jiang, X.; Huang, B.S. Characterization of aggregate interlocking in hot mix asphalt by mechanistic performance tests. Road Mater. Pavement Des. 2021, 22, S498–S513. [Google Scholar] [CrossRef]
- Ministry of transport of the people’s Republic of China. Test Specification for Asphalt and Asphalt Mixture of Highway Egineering (JTG E20-2011); China Communications Press: Beijing, China, 2011. [Google Scholar]
- Greaves, G.N.; Greer, A.; Lakes, R.S.; Rouxel, T. Poisson’s ratio and modern materials. Nat. Mater. 2011, 10, 823. [Google Scholar] [CrossRef] [PubMed]
- Lin, M.; Guan, H.; Hu, C. Comparative analysis of the influence of orthotropic and transversely isotropic materials on the mechanical properties of pavement. Chin. Foreign Highw. 2020, 40, 241–247. [Google Scholar]
- Hu, X.; Sun, L. Measuring tire ground pressure distribution of heavy vehicle. J. Tongji Univ. 2005, 33, 1443–1448. [Google Scholar]
- Ahmed, M.U. Evaluation of FWD software and deflection basin for airport pavements. Master’s Thesis, University of New Mexico, Albuquerque, NM, USA, 2010. [Google Scholar]
- Chen, B.; Wu, D.; Liu, Z. Maximum shear stress of asphalt pavement structure. J. Chang’an Univ. (Nat. Sci. Ed.) 2010, 30, 20–23. [Google Scholar]
- Roman, K.; Roman, M.; Szadkowska, D.; Szadkowski, J.; Grzegorzewska, E. Evaluation of Physical and Chemical Parameters According to Energetic Willow (Salix viminalis L.) Cultivation. Energies 2021, 14, 2968. [Google Scholar] [CrossRef]
- Yan, K.; You, L.; Ge, D.; Yu, F. Mechanical behavior analysis of transversely isotropic asphalt pavement structure. J. Highw. Transp. Res. Dev. 2016, 33, 1–6. [Google Scholar]










| Pavement Structures | Ex (MPa) | Ey (MPa) | Ez (MPa) | μyz | Gyz (MPa) |
|---|---|---|---|---|---|
| Surface | 1267 | 1408 | 1668 | 0.18 | 628 |
| Semi-rigid base | 2592 | 2880 | 3200 | 0.18 | 1280 |
| Subgrade | 49 | 54 | 60 | 0.26 | 22 |
| No. | Surface | Semi-Rigid base | Subgrade |
|---|---|---|---|
| 1 | A | A | A |
| 2 | B | B | B |
| 3 | C | C | C |
| 4 | B | A | A |
| 5 | A | B | A |
| 6 | A | A | B |
| 7 | C | A | A |
| 8 | A | C | A |
| 9 | A | A | C |
| Pavement Structure | Material Type | E (MPa) | μ | H (m) | Density (kg/m3) |
|---|---|---|---|---|---|
| Structure A | Surface | 1500 | 0.25 | 0.16 | 2400 |
| 5% Semi-base | 2800 | 0.30 | 0.35 | 2300 | |
| 3% Semi-base | 2000 | 0.30 | 0.4 | 2300 | |
| Subgrade | 80 | 0.35 | - | 1800 | |
| Structure B | Surface | 1500 | 0.25 | 10 | 2400 |
| ATB-25semi-rigid base | 1800 | 0.25 | 16 | 2400 | |
| Granular base | 180 | 0.35 | 16 | 2300 | |
| Semi-base | 2000 | 0.30 | 32 | 2300 | |
| Subgrade | 80 | 0.35 | - | 1800 |
| Sensor Number | d1 | d2 | d3 | d4 | d5 | d6 | d7 | d8 | d9 |
|---|---|---|---|---|---|---|---|---|---|
| Distance (m) | 0.15 | 0.35 | 0.45 | 0.60 | 0.75 | 1.05 | 1.35 | 1.65 | 1.95 |
| Source of Difference | Sum of Squares | Degree of Freedom | Mean Square | F | p-Value | Fcrit |
|---|---|---|---|---|---|---|
| Between group | 201,098 | 8 | 25,137.25 | 12.401 | 1.29 × 10−13 | 1.999 |
| Within group | 310,132.7 | 153 | 2027.011 | - | - | - |
| Source of Difference | Sum of Squares | Degree of Freedom | Mean Square | F | p-Value | Fcrit |
|---|---|---|---|---|---|---|
| Between group | 22,303.57 | 8 | 2787.946 | 0.746 | 0.651 | 2.070 |
| Within group | 269,249.7 | 72 | 3739.579 | - | - | - |
| Source of Difference | Sum of Squares | Degree of Freedom | Mean Square | F | p-Value | Fcrit |
|---|---|---|---|---|---|---|
| Between group | 2722.112 | 8 | 340.264 | 8.346 | 2.3 × 10−9 | 1.999 |
| Within group | 6238.086 | 153 | 40.772 | - | - | - |
Publisher’s Note: MDPI stays neutral with regard to jurisdictional claims in published maps and institutional affiliations. |
© 2021 by the authors. Licensee MDPI, Basel, Switzerland. This article is an open access article distributed under the terms and conditions of the Creative Commons Attribution (CC BY) license (https://creativecommons.org/licenses/by/4.0/).
Share and Cite
Lin, M.; Hu, C.; Guan, H.; Easa, S.M.; Jiang, Z. Impacts of Material Orthotropy on Mechanical Behaviors of Asphalt Pavements. Appl. Sci. 2021, 11, 5481. https://doi.org/10.3390/app11125481
Lin M, Hu C, Guan H, Easa SM, Jiang Z. Impacts of Material Orthotropy on Mechanical Behaviors of Asphalt Pavements. Applied Sciences. 2021; 11(12):5481. https://doi.org/10.3390/app11125481
Chicago/Turabian StyleLin, Miao, Changbin Hu, Hongxin Guan, Said M. Easa, and Zhenliang Jiang. 2021. "Impacts of Material Orthotropy on Mechanical Behaviors of Asphalt Pavements" Applied Sciences 11, no. 12: 5481. https://doi.org/10.3390/app11125481
APA StyleLin, M., Hu, C., Guan, H., Easa, S. M., & Jiang, Z. (2021). Impacts of Material Orthotropy on Mechanical Behaviors of Asphalt Pavements. Applied Sciences, 11(12), 5481. https://doi.org/10.3390/app11125481

