A Context-Aware Middleware Cloud Approach for Integrating Precision Farming Facilities into the IoT toward Agriculture 4.0
Abstract
1. Introduction
- Optimizing the usage of available resources to enhance the sustainability and profitability of agricultural production;
- Reducing negative environmental impacts;
- Improving the quality of the social aspects of relevant stakeholders and their working environment.
2. Related Research and Motivational Challenges
- ACoMS+ presented by Hu et al. as in [60], is a framework according to which resource efficiency and context-aware management functionality of sensing infrastructures are achieved by embedding sensor networks middleware to the middleware for context-aware applications.
- FlexRFID suggested by Khaddar et al. as in [61] is a middleware solution capable of managing large amounts of Radio Frequency Identification (RFID) and sensor scanned data as well as of executing applications’ business rules in real time via a policy-based business rules layer for controlling all its services. Additionally, the middleware supports convenient addition and removal of all capturing data hardware devices.
- SeCoMan, which is the abbreviated title for Semantic Web-based Context Management, was presented by Celdrán et al. as in [62] and refers to a context-aware framework that offers predefined queries for enabling the development of smart applications used to share information about indoor location of users as well as objects.
- A middleware architecture framework was introduced by Kang and Park as in [63], supporting automatic discovery and context integration based on Semantic Web services, to provide various context-aware services.
- CA4IoT project developed by Perera et al. as in [64] attempts to enable the development of a sensing as a service platform through the integration of context awareness properties to IoT middleware solutions. However, the project does not provide a replete middleware solution for managing context data as it mainly concentrates on the notion of introducing a method for selecting the most suitable sensors for specific tasks.
- The real-time acquisition of remote raw data using agricultural sensors and other wireless devices as well as the process and categorization of these heterogeneous data into appropriate context is by any means a challenging task.
- Integrating data sources and distributed components is complicated since PF facility systems generate raw data sets in a variety of forms such as analog signals, binary data streams, or even multimedia content (i.e., images and video streaming). As a result, accurately processing various forms of data and classifying them into context in order to trigger the corresponding operations or services in a short amount of time is a challenging issue which becomes more complex in the cases that these data derive in great volumes from several distinct PF facility systems.
- The distribution of data migration and storage is a main matter of challenge as due to the nature of agricultural activities the data sets and their respective services are geographically allocated.
- A challenging issue in PF facility systems is the real-time interaction with the end user (farmers, equipment, etc.) in terms of choosing and delivering the most appropriate service from those offered for a specific context.
3. System Framework Overview
3.1. Physical Layer
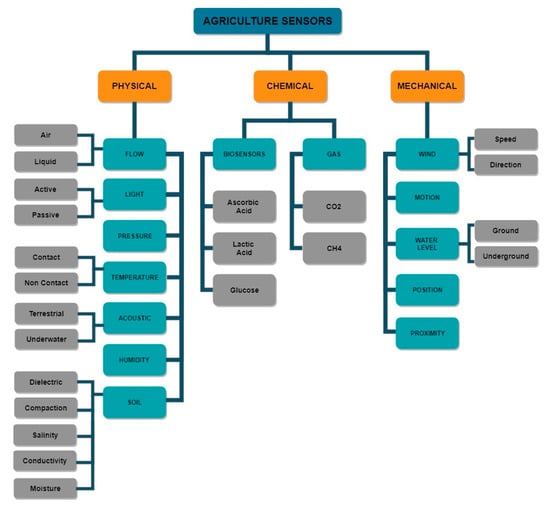
- Monitoring and/or control of environmental conditions such as temperature, humidity, pressure, wind, illuminance, etc.
- Monitoring and/or control of properties related to the crop and the soil such as temperature (i.e., leaf, root zone, nutrient solution), moisture, oxygen (O2), carbon dioxide (CO2), acidity (pH level) nutrient concentration (PPM, EC), etc.
- Forecast and control of imminent plant diseases and pests,
- Security surveillance and control of agriculture facilities.
3.2. Middleware Layer
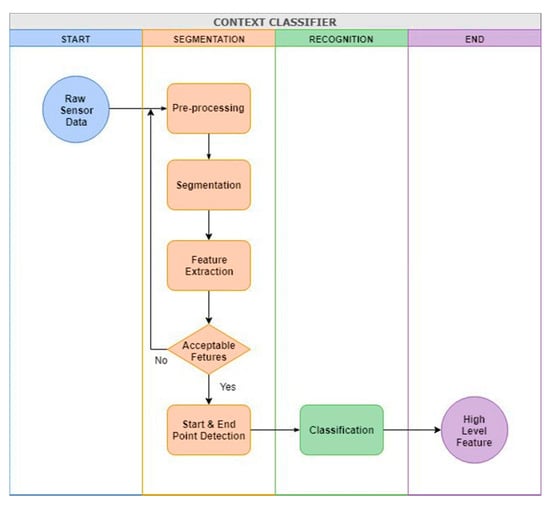
3.2.1. Context Acquisition
- Gather incoming raw data from sensor nodes of the WSANs in various PF facilities.
- Assort the collected data for sending it to the appropriate context provider to obtain context classification.
- Identify the type of the PF facilities as well as their particular devices and the related context providers.
- Compile high-level output as context from various providers after performing a process of classification.
- Resolve any imminent conflicts among duplicate data in case the same context is reported by various providers.
- Select the optimum and most reliable value among those coming from various providers by executing, through context provisioning, a calculation of their performance score.
- Aggregate all contextual information in single context model for each particular system.
- Forward the context model for finding context-aware services and actions in the context-aware middleware cloud.
- Plant ontology is used to identify the plants which are being cultivated in the PF facility as well as their profile, health conditions, possible diseases, etc.
- Place ontology is used to describe the precise position of the plant cultivations.
- Environment ontology is used to describe the environmental conditions of the surroundings.
- Device ontology is used to describe the details of the system’s sensing and acting devices.
3.2.2. Context Management
- Subscribe/Publish or Notification; All system components interested in certain contextual information can subscribe to the context-aware middleware cloud and be notified each time that occurs an update of their interest.
- Polling; All system components can make at any time, active queries for contextual information of their interest. Depending on the applied modeling techniques, various query methods may be employed.
3.2.3. Context Storage
3.2.4. Self-Adaptation
- The Evolution Management mechanism, which checks whether the context-aware middleware cloud is properly deployed to the proposed system through surveying the middleware and maintaining its coherency.
- The Adaptation Management mechanism which receives and evaluates the surveillance results collected by the evolution manager to find new aspects of the context-aware middleware cloud deployment and allow any new services to be established on demand.
3.2.5. Security and Privacy
3.3. Application Layer
3.3.1. Services Cloud
3.3.2. Social Networking and Monitoring Cloud
4. Implementation and Application Scenarios
4.1. Application Scenario for Automated Context-Aware Service
- Agricultural data are acquired by the WSAN deployed in a maize field of the “Kopaida” farm (as in Table 5) and transmitted to the gateway.
- The gateway forwards the raw data to the context-aware middleware cloud into the Microsoft Azure platform.
- Into the context-aware middleware cloud the raw data are classified as high-level contextual data (as in Table 6) and it appears that a set of them involves unusual values (No 8 of Table 6). The context management module after performing context correlation with the provided services identifies the most suitable service rule which corresponds to imminent plant disease conditions (high air temperature, soil moisture use, and soil pH range).
- The contextual data are transmitted to the cloud server running in the Azure platform and stored in a data source as context history.
- The service rule is converted to XML code and sent to the cloud server running in the Azure platform as a SOAP response.
- The cloud server receives the service rule and sends the relevant action command to alert the farmer via a pop-up mobile application running in the cloud platform (in the case of the simulated model a flag is set in the device’s class object).
- The pop-up mobile application involves a conversational user interface for communication with the farmer in a question–answer session. The form of the question for the current instance is indicatively “Imminent disease conditions identified. Request real-time agronomist support?”. The result of the conversation is sent to the context-aware middleware cloud to receive more specific context as “Consultancy request is positive”.
- The context management module of the middleware runs a service-mapping operation with the new context (consultancy request) and identifies new service actions based on the context value. (For positive consultancy request it selects the service ‘‘Consultancy’’ as in Table 3).
- The record of the conversation is also sent to the data source of the cloud server to be stored as context history for possible future usage.
4.2. Application Scenario for Real-Time Information Search Context-Aware Service
- Agricultural data are acquired by the WSAN deployed in a maize field of the “Kopaida” farm (as in Table 5) and transmitted to the gateway.
- The gateway forwards the raw data to the context-aware middleware cloud into the Microsoft Azure platform.
- The raw data are processed and classified as high-level contextual data into the context management module of the middleware cloud.
- The contextual data are sent to the cloud server running in the Azure platform and stored in a data source as context history.
- The farmer accesses the system via a mobile application supported by conversational user interface and requests information concerning the daily cultivation soil moisture use for a specific date. The request is forwarded in real time to the context-aware middleware cloud.
- The context-aware middleware cloud sends a request to the cloud server for accessing the related data stored in a data source.
- The cloud server responds by returning to the context-aware middleware cloud the requested contextual data concerning the request.
- The context-aware middleware cloud processes the contextual data and responds to the farmer via the mobile application by sending all the requested information.
5. Performance Evaluation Results
6. Discussion
7. Conclusions and Future Work
Author Contributions
Funding
Acknowledgments
Conflicts of Interest
References
- FAO. Climate Smart Agriculture Sourcebook. Available online: http://www.fao.org/climate-smart-agriculture-sourcebook/en/ (accessed on 12 December 2019).
- Seelan, S.K.; Laguette, S.; Casady, G.M.; Seielstad, G.A. Remote sensing applications for precision agriculture: A learning community approach. Remote Sens. Environ. 2003, 88, 157–169. [Google Scholar] [CrossRef]
- Mulla, D.; Khosla, R. Historical evolution and recent advances in precision farming. In Soil-Specific Farming: Precision Agriculture, 1st ed.; Rattan, L., Stewart, B.A., Eds.; CRC Press Taylor & Francis Group: Boca Raton, FL, USA, 2016; Volume 1, pp. 1–36. [Google Scholar]
- Leonard, E.C. Precision agriculture. In Encyclopedia of Food Grains, 2nd ed.; Wrigley, C., Corke, H., Seetharaman, K., Faubion, J., Eds.; Elsevier: Oxford, UK, 2016; Volume 4, pp. 162–167. [Google Scholar] [CrossRef]
- Precision Agriculture and the Future of Farming in Europe, Study, EPRS-European Parliamentary Research Service, Scientific Foresight Unit (STOA), Brussels, European Union, 2016. Available online: http://www.europarl.europa.eu/RegData/etudes/STUD/2016/581892/EPRS_STU(2016)581892_EN.pdf (accessed on 12 December 2019). [CrossRef]
- Symeonaki, E.G.; Arvanitis, K.G.; Piromalis, D.D. Current trends and challenges in the deployment of IoT technologies for climate smart facility agriculture. Int. J. Sustain. Agric. Manag. Inform. 2019, 5, 181–200. [Google Scholar] [CrossRef]
- Kagermann, H.; Wahlster, W.; Helbig, J. Recommendations for Implementing the Strategic Initiative INDUSTRIE 4.0—Securing the Future of German Manufacturing Industry; Acatech-National Academy of Science and Engineering: Munich, Germany, 2013; Available online: http://forschungsunion.de/pdf/industrie_4_0_final_report.pdf (accessed on 12 December 2019).
- WEF. Mastering the Fourth Industrial Revolution. In Proceedings of the World Economic Forum Annual Meeting, Davos-Klosters, Switzerland, 20–23 January 2016; Available online: http://www3.weforum.org/docs/WEF_AM16_Report.pdf (accessed on 12 December 2019).
- Smit, J.; Kreutzer, S.; Moeller, C.; Carlberg, M. Industry 4.0 Analytical Study; European Parliament’s Committee on Industry, Research and Energy (ITRE): Brussels, Belgium, 2016; Available online: http://www.europarl.europa.eu/RegData/etudes/STUD/2016/570007/IPOL_STU(2016)570007_EN.pdf (accessed on 12 December 2019).
- Pfeiffer, S. The vision of “Industrie 4.0” in the making—A case of future told, tamed, and traded. NanoEthics 2017, 11, 107–121. [Google Scholar] [CrossRef] [PubMed]
- Xu, L.D.; Xu, E.L.; Li, L. Industry 4.0: State of the art and future trends. Int. J. Prod. Res. 2018, 56, 2941–2962. [Google Scholar] [CrossRef]
- Rojko, A. Industry 4.0 concept: Background and overview. Int. J. Interact. Mob. Technol. 2017, 11, 77. [Google Scholar] [CrossRef]
- Bonneau, V.; Copigneaux, B.; Probst, L.; Pedersen, B. Industry 4.0 in Agriculture: Focus on IoT Aspects; Digital Transformation Monitor; European Commission: Brussels, Belgium, 2017; Available online: https://ec.europa.eu/growth/tools-databases/dem/monitor/sites/default/files/DTM_Agriculture%204.0%20IoT%20v1.pdf (accessed on 12 December 2019).
- De Clercq, M.; Vats, A.; Biel, A. Agriculture 4.0: The Future of Farming Technology. World Government Summit in Collaboration with Oliver Wyman. 2018. Available online: https://www.worldgovernmentsummit.org/api/publications/document?id=95df8ac4-e97c-6578-b2f8-ff0000a7ddb6 (accessed on 12 December 2019).
- Rose, D.C.; Chilvers, J. Agriculture 4.0: Broadening responsible innovation in an era of smart farming. Front. Sustain. Food Syst. 2018, 2, 1–5. [Google Scholar] [CrossRef]
- Patrício, D.; Rieder, R. Computer vision and artificial intelligence in precision agriculture for grain crops: A systematic review. Comput. Electron. Agric. 2018, 153, 69–81. [Google Scholar] [CrossRef]
- Popa, C. Adoption of Artificial Intelligence in Agriculture. Bull. Univ. Agric. Sci. Vet. Med. Cluj-Napoca Agric. 2011, 68, 284–293. [Google Scholar] [CrossRef]
- Dahikar, S.S.; Rode, S.V. Agricultural crop yield prediction using artificial neural network approach. Int. J. Innov. Res. Electr. Electron. Instrum. Contr. Eng. 2014, 2, 683–686. [Google Scholar]
- Ji, C.; Shao, Q.; Sun, J.; Liu, S.; Pan, L.; Wu, L.; Yang, C. Device data ingestion for industrial big data platforms with a case study. Sensors 2016, 16, 279. [Google Scholar] [CrossRef]
- Ip, R.H.L.; Ang, L.M.; Seng, K.P.; Broster, J.C.; Pratley, J.E. Big data and machine learning for crop protection. Comput. Electron. Agric. 2018, 151, 376–383. [Google Scholar] [CrossRef]
- Delgado, J.A.; Short, N.M.; Roberts, D.P.; Vandenberg, B. Big data analysis for sustainable agriculture on a geospatial cloud framework. Front. Sustain. Food Syst. 2019, 3. [Google Scholar] [CrossRef]
- Choudhary, S.K.; Jadoun, R.S.; Mandoriya, H.L. Role of cloud computing technology in agriculture fields. Comput. Eng. Intell. Syst. 2016, 7, 1–7. [Google Scholar]
- Symeonaki, E.G.; Arvanitis, K.G.; Piromalis, D.D. Cloud computing for IoT applications in climate-smart agriculture: A review on the trends and challenges toward sustainability. In Innovative Approaches and Applications for Sustainable Rural Development, 1st ed.; HAICTA 2017; Theodoridis, A., Ragkos, A., Salampasis, M., Eds.; Springer: Cham, Switzerland, 2019; Volume 1, pp. 147–167. [Google Scholar] [CrossRef]
- Tan, L. Cloud-based decision support and automation for precision agriculture in orchards. IFAC-PapersOnLine 2016, 49, 330–335. [Google Scholar] [CrossRef]
- Fresco, R.; Ferrari, G. Enhancing precision agriculture by internet of things and cyber physical systems. Atti. Soc. Tosc. Sci. Nat. Mem. Suppl. 2018, 125, 53–60. [Google Scholar] [CrossRef]
- Selmani, A.; Oubehar, H.; Outanoute, M.; Ed-Dahhak, A.; Guerbaoui, M.; Lachhab, A.; Bouchikhi, B. Agricultural cyber-physical system enabled for remote management of solar-powered precision irrigation. Biosyst. Eng. 2018, 177, 18–30. [Google Scholar] [CrossRef]
- An, W.; Wu, D.; Ci, S.; Luo, H.; Adamchuk, V.; Xu, Z. Agriculture cyber-physical systems. In Cyber-Physical Systems; Song, H.S., Rawat, D.B., Jeschke, S., Brecher, C., Eds.; Elsevier Academic Press: Cambridge, MA, USA, 2017; Volume 1, pp. 399–417. [Google Scholar] [CrossRef]
- Madushanki, A.; Halgamuge, M.; Wirasagoda, H.; Syed, A. Adoption of the Internet of Things (IoT) in agriculture and smart farming towards urban greening: A review. Int. J. Adv. Comput. Sci. Appl. 2019, 10, 11–28. [Google Scholar] [CrossRef]
- Talavera, J.M.; Tobón, L.E.; Gómez, J.A.; Culman, M.A.; Aranda, J.M.; Parra, D.T.; Quiroz, L.A.; Hoyos, A.; Garreta, L.E. Review of Iot applications in agro-industrial and environmental fields. Comput. Electron. Agric. 2017, 142, 283–297. [Google Scholar] [CrossRef]
- Lakhwani, K.; Gianey, H.; Agarwal, N.; Gupta, S. Development of IoT for smart agriculture a review. In Proceedings of the International Conference on Emerging Trends in Expert Applications & Security (ICETEAS 2018), Jaipur, India, 17–18 February 2018; Rathore, V.S., Worring, M., Mishra, D.K., Joshi, A., Maheshwari, S., Eds.; Springer: Singapore, 2019; pp. 425–432. [Google Scholar] [CrossRef]
- Sowjanya, K.D.; Sindhu, R.; Parijatham, M.; Srikanth, K.; Bhargav, P. Multipurpose autonomous agricultural robot. In Proceedings of the 2017 International Conference of Electronics, Communication and Aerospace Technology (ICECA), Coimbatore, India, 20–22 April 2017; pp. 696–699. [Google Scholar] [CrossRef]
- Shamshiri, R.; Weltzien, C.; Hameed, I.; Yule, I.; Grift, T.; Balasundram, S.; Pitonakova, L.; Ahmad, D.; Chowdhary, G. Research and development in agricultural robotics: A perspective of digital farming. Int. J. Agric. Biol. Eng. 2018, 11, 1–14. [Google Scholar] [CrossRef]
- Reiser, D.; Sehsah, E.S.; Bumann, O.; Morhard, J.; Griepentrog, H.W. Development of an autonomous electric robot implement for intra-row weeding in vineyards. Agriculture 2019, 9, 18. [Google Scholar] [CrossRef]
- Webster, J.; Watson, R.T. Analyzing the past to prepare for the future: Writing a literature review. MIS Q. 2002, 26, xiii–xxiii. [Google Scholar] [CrossRef]
- Tranfield, D.; Denyer, D.; Smart, P. Towards a methodology for developing evidence-informed management knowledge by means of systematic review. Br. J. Manag. 2003, 14, 207–222. [Google Scholar] [CrossRef]
- Ozdogan, B.; Gacar, A.; Aktas, H. Digital agriculture practices in the context of Agriculture 4.0. J. Econ. Financ. Account. 2017, 4, 186–193. [Google Scholar] [CrossRef]
- Deichmann, U.; Goyal, A.; Mishra, D. Will digital technologies transform agriculture in developing countries? Agric. Econ. 2016, 47, 21–33. [Google Scholar] [CrossRef]
- Piromalis, D.; Arvanitis, K. SensoTube: A scalable hardware design architecture for wireless sensors and actuators networks nodes in the agricultural domain. Sensors 2016, 16, 1227. [Google Scholar] [CrossRef]
- Li, S.; Cui, J.; Li, Z. Wireless Sensor Network for Precise Agriculture Monitoring. In Proceedings of the 2011 Fourth International Conference on Intelligent Computation Technology and Automation, Shenzhen, China, 28–29 March 2011; pp. 307–310. [Google Scholar] [CrossRef]
- Ojha, T.; Misra, S.; Raghuwanshi, N.S. Wireless Sensor Networks for agriculture: The state-of-the-art in practice and future challenges. Comput. Electron. Agric. 2015, 118, 66–84. [Google Scholar] [CrossRef]
- Popović, T.; Latinović, N.; Pešić, A.; Zečević, Ž.; Krstajić, B.; Djukanović, S. Architecting an Iot-enabled platform for precision agriculture and ecological monitoring: A case study. Comput. Electron. Agric. 2017, 140, 255–265. [Google Scholar] [CrossRef]
- Van Evert, F.K.; Fountas, S.; Jakovetic, D.; Crnojevic, V.; Travlos, I.; Kempenaar, C. Big data for weed control and crop protection. Weed Res. 2017, 57, 218–233. [Google Scholar] [CrossRef]
- Li, X.; Eckert, M.; Martinez, J.F.; Rubio, G. Context Aware Middleware Architectures: Survey and Challenges. Sensors 2015, 15, 20570–20607. [Google Scholar] [CrossRef]
- Zhang, D.; Huang, H.; Lai, C.F.; Liang, X.; Zou, Q.; Guo, M. Survey on context-awareness in ubiquitous media. Multimed. Tools Appl. 2013, 67, 179–211. [Google Scholar] [CrossRef]
- Van Kranenburg, H.; Bargh, M.; Iacob, S.; Peddemors, A. A context management framework for supporting context-aware distributed applications. IEEE Commun. Mag. 2006, 44, 67–74. [Google Scholar] [CrossRef]
- Dalmau, M.; Roose, P.; Laplace, S. Context aware adaptable applications: A global approach. Int. J. Comput. Sci. Issues 2009, 1, 13–25. [Google Scholar]
- Ghosh, R.K. Context-aware infrastructures for smart environment. In Wireless Networking and Mobile Data Management, 1st ed.; Ghosh, R.K., Ed.; Springer: Singapore, 2017; Volume 1, pp. 509–540. [Google Scholar] [CrossRef]
- Bosse, S.; Lehmhus, D.; Lang, W.; Busse, M.; Bosse, S. Distributed and cloud computing: The big machine. In Material-Integrated Intelligent Systems—Technology and Applications; Bosse, D., Lehmhus, W.L., Busse, M., Eds.; Wiley-VCH Verlag GmbH & Co.: Weinheim, Germany, 2017; Volume 1, pp. 385–386. [Google Scholar] [CrossRef]
- Yu, J.; Yang, Z.; Zhu, S.; Xu, B.; Li, S.; Zhang, M. A bibliometric analysis of cloud computing technology research. In Proceedings of the 2018 IEEE 3rd Advanced Information Technology, Electronic and Automation Control Conference (IAEAC), Chongqing, China, 12–14 October 2018; pp. 2353–2358. [Google Scholar] [CrossRef]
- Zhou, H.; Hu, Y.; Su, J.; de Laat, C.; Zhao, Z. CloudsStorm: An application-driven framework to enhance the programmability and controllability of cloud virtual infrastructures. In Cloud Computing—CLOUD 2018, Proceedings of the CLOUD 2018 Lecture Notes in Computer Science, Seattle, WA, USA, 25–30 June 25–30, 2018; Luo, M., Zhang, L.J., Eds.; Springer: Cham, Switzerland, 2018; Volume 10967, pp. 265–280. [Google Scholar] [CrossRef]
- Roman, M.; Campbell, R.H. Gaia: Enabling active spaces. In Proceedings of the 9th Workshop on ACM SIGOPS European Workshop: Beyond the PC: New Challenges for the Operating System, Kolding, Denmark, 17–20 September 2000; ACM: Kolding, Denmark, 2000; pp. 229–234. [Google Scholar]
- Capra, L.; Emmerich, W.; Mascolo, C. Reflective middleware solutions for context-aware applications. In Proceedings of the Third International Conference on Metalevel Architectures and Separation of Crosscutting Concerns, Kyoto, Japan, 25–28 September 2001; Springer: Berlin/Heidelberg, Germany, 2001; pp. 126–133. [Google Scholar]
- Garlan, D.; Siewiorek, D.P.; Smailagic, A.; Steenkiste, P. Project Aura: Toward distraction-free pervasive computing. IEEE Perv. Comput. 2002, 1, 22–31. [Google Scholar] [CrossRef]
- Verissimo, P.; Cahill, V.; Casimiro, A.; Cheverst, K.; Friday, A.; Kaiser, J.; EU IST (Funder). CORTEX: Towards supporting Autonomous and Cooperating Sentient entities. In Proceedings of the European Wireless 2002 (EW2002), Florence, Italy, 26–28 February 2002; pp. 595–601. [Google Scholar]
- Chan, A.T.S.; Siu-Nam, C. Mobipads: A reflective middleware for context-aware mobile computing. IEEE Trans. Softw. Eng. 2003, 29, 1072–1085. [Google Scholar] [CrossRef]
- Ranganathan, A.; al-Muhtadi, J.; Chetan, S.; Campbell, R.; Mickunas, M.D. Middlewhere: A middleware for location awareness in ubiquitous computing applications. In Proceedings of the 5th ACM/IFIP/USENIX International Conference on Middleware, Toronto, ON, Canada, 18–24 October 2004; Springer: New York, NY, USA, 2004; pp. 397–416. [Google Scholar]
- Sorensen, C.F.; Wu, M.; Sivaharan, T.; Blair, G.S.; Okanda, P.; Friday, A.; Duran-Limon, H. A context-aware middleware for applications in mobile ad hoc environments. In Proceedings of the 2nd Workshop on Middleware for Pervasive and ad-hoc Computing, Toronto, ON Canada, 18–24 October 2004; ACM: Toronto, ON, Canada, 2004; pp. 107–110. [Google Scholar]
- Gu, T.; Pung, H.K.; Zhang, D.Q. A service-oriented middleware for building context-aware services. J. Netw. Comput. Appl. 2005, 28, 1–18. [Google Scholar] [CrossRef]
- Azcorra, A.; Banniza, T.; Chieng, D.; Fitzpatrick, J.; von-Hugo, D.; Natkaniec, M.; Robitzsch, S.; Zdarsky, F. Supporting carrier grade services over wireless mesh networks: The approach of the European fp-7 strep carmen [very large projects]. IEEE Commun. Mag. 2009, 47, 14–16. [Google Scholar] [CrossRef]
- Hu, P.Z.; Chong, S.K.; Indulska, J.; Krishnaswamy, S. Context-aware and Resource Efficient Sensing Infrastructure for Context-aware Applications. In Proceedings of the 2010 8th IEEE International Conference on Pervasive Computing and Communications Workshops, Mannheim, Germany, 29 March–2 April 2010. [Google Scholar]
- Khaddar, M.A.E.; Chraibi, M.; Harroud, H.; Boulmalf, M.; Elkoutbi, M.; Maach, A. FlexRFID: A security and service control policy-based middleware for context-aware pervasive computing. Int. J. Adv. Res. Artif. Intell. 2014, 3, 26–34. [Google Scholar] [CrossRef]
- Celdrán, A.H.; Clemente, F.J.G.; Pérez, M.G.; Pérez, G.M. SeCoMan: A semantic-aware policy framework for developing privacy-preserving and context-aware smart applications. IEEE Syst. J. 2013, 10, 1111–1124. [Google Scholar] [CrossRef]
- Kang, J.; Park, S. Context-aware services framework based on semantic web services for automatic discovery and integration of context. Int. J. Adv. Comput. Technol. 2013, 5, 439–448. [Google Scholar] [CrossRef]
- Perera, C.; Zaslavsky, A.; Christen, P.; Georgakopoulos, D. Ca4iot: Context awareness for internet of things. In Proceedings of the 2012 IEEE International Conference on Green Computing and Communications, Besançon, France, 20–23 November 2012; IEEE Computer Society: Washington, DC, USA, 2012; pp. 775–782. [Google Scholar]
- Brinis, N.; Saidane, L. Context aware wireless sensor network suitable for precision agriculture. Wirel. Sens. Netw. 2016, 8, 1–12. [Google Scholar] [CrossRef]
- Bhanu, K.N.; Reddy, T.B.; Hanumanthappa, M. Multi-agent based context aware information gathering for agriculture using Wireless Multimedia Sensor. Netw. Egypt. Inf. J. 2018, 20, 1–12. [Google Scholar] [CrossRef]
- Lee, J.; Park, G.L.; Kang, M.J.; Kwak, H.Y.; Lee, S.J.; Han, J. Middleware integration for ubiquitous sensor networks in agriculture. In Computational Science and Its Applications-ICCSA 2012, Proceedings of the ICCSA 2012 Lecture Notes in Computer Science, Salvador de Bahia, Brazil, 18–21 June 2012; Murgante, B., Gervasi, O., Misra, S., Nedjah, N., Rocha, A.M., Taniar, D., Apduhan, B.O., Eds.; Springer: Berlin/Heidelberg, Germany, 2012; Volume 7335, pp. 217–226. [Google Scholar] [CrossRef]
- Cope, M.; Mikhailova, E.; Post, C.; Schlautman, M.; McMillan, P. Developing an integrated cloud-based spatial-temporal system for monitoring phenology. Ecol. Inform. 2017, 39, 123–129. [Google Scholar] [CrossRef]
- Mohanraj, I.; Ashokumar, K.; Naren, J. Field monitoring and automation using IoT in agriculture domain. Procedia Comput. Sci. 2016, 93, 931–939. [Google Scholar] [CrossRef]
- Ahmed, K.; Gregory, M. Integrating Wireless Sensor Networks with Cloud Computing. In Proceedings of the 2011 Conference: Seventh International Conference on Mobile Ad-hoc and Sensor Networks, MSN 2011, Beijing, China, 16–18 December 2011. [Google Scholar] [CrossRef]
- Mahesh, D.S.; Savitha, S.; Dinesh, K.A. A cloud computing architecture with wireless sensor networks for agricultural applications. Int. J. Comput. Netw. Commun. Secur. 2014, 2, 34–38. [Google Scholar]
- Kassim, M.R.M.; Harun, A.N. Wireless sensor networks and cloud computing integrated architecture for agricultural environment applications. In Proceedings of the 2017 Eleventh International Conference on Sensing Technology (ICST), Sydney, NSW, Australia, 4–6 December 2017; pp. 1–5. [Google Scholar] [CrossRef]
- Khanna, A.; Kaur, S. Evolution of Internet of Things (IoT) and its significant impact in the field of Precision Agriculture. Comput. Electron. Agric. 2019, 157, 218–231. [Google Scholar] [CrossRef]
- Gómez-Chabla, R.; Real-Avilés, K.; Morán, C.; Grijalva, P.; Recalde, T. IoT applications in agriculture: A systematic literature review. In ICT for Agriculture and Environment, Proceedings of the CITAMA2019, Advances in Intelligent Systems and Computing, Guayaquil, Ecuador, 22–25 January 2019; Valencia-García, R., Alcaraz-Mármol, G., Cioppo-Morstadt, J., Vera-Lucio, N., Bucaram-Leverone, M., Eds.; Springer: Cham, Switzerland, 2019; Volume 901, pp. 68–76. [Google Scholar] [CrossRef]
- Dlodlo, N.; Kalezhi, J. The internet of things in agriculture for sustainable rural development. In Proceedings of the International Conference on Emerging Trends in Networks and Computer Communications (ETNCC), Windhoek, Namibia, 17–20 May 2015; pp. 13–18. [Google Scholar]
- The FIWARE Project. Available online: https://www.fiware.org/ (accessed on 12 December 2019).
- Salhofer, P. Evaluating the FIWARE platform. A case-study on implementing smart application with FIWARE. In Proceedings of the 51st Hawaii International Conference on System Sciences, Waikoloa Village, HI, USA, 2–6 January 2018; pp. 5797–5805. [Google Scholar]
- Zyrianoff, I.; Heideker, A.; Silva, D.; Kamienski, C. Scalability of an Internet of Things platform for smart water management for agriculture. In Proceedings of the 23rd Conference of Open Innovations Association (FRUCT), Bologna, Italy, 13–16 November 2018; pp. 432–439. [Google Scholar] [CrossRef]
- Cardoso, J.; Pereira, C.; Aguiar, A.; Morla, R. Benchmarking IoT middleware platforms. In Proceedings of the 2017 IEEE 18th International Symposium on A World of Wireless, Mobile and Multimedia Networks (WoWMoM), Macau, China, 12–15 June 2017; pp. 1–7. [Google Scholar] [CrossRef]
- Martínez, R.; Pastor, J.; Álvarez, B.; Iborra, A. A Testbed to Evaluate the FIWARE-Based IoT Platform in the Domain of Precision Agriculture. Sensors 2016, 16, 1979. [Google Scholar] [CrossRef]
- López-Riquelme, J.A.; Pavón-Pulido, N.; Navarro-Hellín, H.; Soto-Valles, F.; Torres-Sánchez, R. A software architecture based on FIWARE cloud for precision agriculture. Agri. Water Manag. 2017, 183, 123–135. [Google Scholar] [CrossRef]
- Corista, P.; Ferreira, D.; Giao, J.; Sarraipa, J.; Goncalves, R.J. An IoT agriculture system using FIWARE. In Proceedings of the 2018 IEEE International Conference on Engineering, Technology and Innovation (ICE/ITMC), Stuttgart, Germany, 17–20 June 2018; pp. 1–6. [Google Scholar] [CrossRef]
- oneM2M. Standards for M2M and the Internet of Things. Available online: http://www.onem2m.org (accessed on 12 December 2019).
- Developers Guide—TR-0037-Smart Farm Example Using MQTT Binding. Available online: https://www.ttc.or.jp/application/files/1615/5442/3751/TR-M2M-0037v2.0.0.pdf (accessed on 12 December 2019).
- ETSI TS 103 410-6 V1.1.1 (2019-05) Technical Specification, SmartM2M; Extension to SAREF; Part 6: Smart Agriculture and Food Chain Domain. Available online: https://www.etsi.org/deliver/etsi_ts/103400_103499/10341006/01.01.01_60/ts_10341006v010101p.pdf (accessed on 12 December 2019).
- IOF2020 Reference Architecture for Interoperability, Replicability and Reuse. Available online: https://www.iof2020.eu/open-call/d3.3-iof2020-reference-architecture.pdf (accessed on 12 December 2019).
- Abdullah, A.; Barnawi, A. Identification of the type of agriculture suited for application of wireless sensor networks. Russ. J. Agric. Socio-Econ. Sci. 2012, 12, 19–36. [Google Scholar] [CrossRef]
- Piromalis, D.; Arvanitis, K. Radio frequency identification and wireless sensor networks application domains integration using DASH7 Mode 2 standard in agriculture. Int. J. Sustain. Agric. Manag. Inform. 2015, 1, 178–189. [Google Scholar] [CrossRef]
- Jawad, H.M.; Nordin, R.; Gharghan, S.K.; Jawad, A.M.; Ismail, M. Energy-efficient wireless sensor networks for precision agriculture: A review. Sensors 2017, 17, 1781. [Google Scholar] [CrossRef]
- Ayoub, W.; Samhat, A.E.; Nouvel, F.; Mroue, M.; Prevotet, J. Internet of mobile things: Overview of LoRaWAN, DASH7, and NB-IoT in LPWANs standards and supported mobility. IEEE Commun. Surv. Tutor. 2018, 21, 1561–1581. [Google Scholar] [CrossRef]
- Arvanitis, K.; Loukatos, D.; Manolopoulos, I.; Arvaniti, E.S.; Sigrimis, N. Experimental Testbed for Monitoring the Energy Requirements of LPWAN Equipped Sensor Nodes. In Proceedings of the 6th IFAC Conference on Bio-Robotics (Biorobotics 2018), Beijing, China, 13–15 July 2018; pp. 309–313. [Google Scholar]
- Castanedo, F. A review of data fusion techniques. Sci. World J. 2013, 2013, 704504. [Google Scholar] [CrossRef] [PubMed]
- Ramesh, D.; Vishnu Vardhan, B. Data mining techniques and applications to agricultural yield data. Int. J. Adv. Res. Comput. Comm. Eng. 2013, 2, 3477–3480. [Google Scholar]
- Bettini, C.; Brdiczka, O.; Henricksen, K.; Indulska, J.; Nicklas, D.; Ranganathan, A.; Riboni, D. A survey of context modelling and reasoning techniques. Perv. Mob. Comput. 2010, 6, 161–180. [Google Scholar] [CrossRef]
- Lee, K.C.; Kim, J.H.; Lee, J.H.; Lee, K.M. Implementation of ontology based context-awareness framework for ubiquitous environment. In Proceedings of the International Conference on Multimedia and Ubiquitous Engineering, (MUE ’07), Seoul, Korea, 26–28 April 2007; pp. 278–282. [Google Scholar]
- Henricksen, K.; Indulska, J.; Rakotonirainy, A. Modeling context information in pervasive computing systems. In Proceedings of the First International Conference on Pervasive Computing, Zürich, Switzerland, 26–28 August 2002; Springer: Berlin/Heidelberg, Germany, 2002; pp. 167–180. [Google Scholar]
- Devaraju, A.; Hoh, S. Ontology-based context modeling for user-centered context-aware services platform. In Proceedings of the International Symposium on Information Technology ITSim 2008, Kuala Lumpur, Malaysia, 26–29 August 2008; IEEE: Piscataway, NJ, USA, 2008; Volume 217. [Google Scholar]
- William, A.W.; Hari, B.; Lilley, J. The design and implementation of an intentional naming system. In Proceedings of the 17th ACM Symposium on Operating Systems Principles, Charleston, SC, USA, 12–15 December 1999. [Google Scholar]
- Jie, W.; Dong, J. A simple service discovery and configuration protocol for embedded devices. In Proceedings of the 2006 International Conference on Communication Technology, ICCT ’06, Guilin, China, 27–30 November 2006. [Google Scholar]
- LePendu, P.; Dou, D.; Frishkoff, G.A.; Rong, J. Ontology Database: A New Method for Semantic Modeling and an Application to Brainwave Data. In Scientific and Statistical Database Management, Proceedings of the SSDBM 2008, Lecture Notes in Computer Science, Hong Kong, China, 9–11 July 2008; Ludäscher, B., Mamoulis, N., Eds.; Springer: Berlin/Heidelberg, Germany, 2008; Volume 5069. [Google Scholar]
- Lounis, A.; Hadjidj, A.; Bouabdallah, A.; Challal, Y. Secure and scalable cloud-based architecture for e-health wireless sensor networks. In Proceedings of the 21st International Conference on Computer Communications and Networks ICCCN, Munich, Germany, 30 July–2 August 2012; IEEE: Piscataway, NJ, USA; pp. 1–7. [Google Scholar]
- Preuveneers, D.; Berbers, Y. Adaptive context management using a component-based approach. In Proceedings of the 5th IFIP International Conference on Distributed Applications and Interoperable Systems, Athens, Greece, 15–17 June 2005; Springer: Berlin/Heidelberg, Germany Volume 3543 of LNCS. ; pp. 14–26. [Google Scholar]
- Verginadis, Y.; Mentzas, G.; Veloudis, S.; Paraskakis, I. A survey on context security policies in the cloud. In Proceedings of the 2015 IEEE/ACM 8th International Conference on Utility and Cloud Computing (UCC), Limassol, Cyprus, 7–10 December 2015; pp. 589–594. [Google Scholar] [CrossRef]
- Aloraini, A.; Hammoudeh, M. A Survey on Data Confidentiality and Privacy in Cloud Computing. In Proceedings of the ICFNDS ’17 International Conference on Future Networks and Distributed Systems, Cambridge, UK, 19–20 July 2017; p. 10. [Google Scholar] [CrossRef]
- Veloudis, S.; Paraskakis, I.; Petsos, C.; Verginadis, Y.; Patiniotakis, I.; Gouvas, P.; Mentzas, G. Achieving security-by-design through ontology-driven attribute-based access control in cloud environments. Future Gener. Comput. Syst. 2018, 93, 373–391. [Google Scholar] [CrossRef]
- Huang, X.; He, Y.; Hou, Y.; Li, L.; Sun, L.; Zhang, S.; Jiang, Y.; Zhang, T. Privacy of value-added context-aware service cloud. In Cloud Computing; Martin, G.J., Gansen, Z., Chunming, R., Eds.; Springer: Berlin/Heidelberg, Germany, 2009; pp. 547–552. [Google Scholar]
- Kim, H.C.; Lee, H.W.; Lee, K.S.; Jun, M.S. A design of one-time password mechanism using public key infrastructure. In Proceedings of the Fourth International Conference on Networked Computing and Advanced Information Management, Gyeongju, Korea, 2–4 September 2008; pp. 18–24. [Google Scholar]
- Florêncio, D.; Herley, C. One-time password access to any server without changing the server. In Information Security, Proceedings of the ISC 2008, Lecture Notes in Computer Science, Taipei, Taiwan, 15–18 September 2008; Wu, T.C., Lei, C.L., Rijmen, V., Lee, D.T., Eds.; Springer: Berlin/Heidelberg, Germany, 2008; pp. 401–420. [Google Scholar] [CrossRef]
- Jeong, J.; Chung, M.Y.; Choo, H. Integrated OTP-based user authentication scheme using smart cards in home networks. In Proceedings of the 41st Hawaii International Conference on System Sciences, Waikoloa, HI, USA, 7–10 January 2008; pp. 1–7. [Google Scholar]
- Aslam, M.; Rea, S.; Pesch, D. Service provisioning for the WSN cloud. In Proceedings of the 2012 IEEE 5th International Conference on Cloud Computing, Honolulu, HI, USA, 24–29 June 2012; IEEE: Piscataway, NJ, USA, 2012; pp. 962–969. [Google Scholar]
- Wolfert, S.; Ge, L.; Verdouw, C.; Bogaardt, M.J. Big Data in smart farming—A review. Agric. Syst. 2017, 153, 69–80. [Google Scholar] [CrossRef]
- Python. Available online: https://www.python.org (accessed on 12 December 2019).
- Microsoft Azure. Available online: https://azure.microsoft.com/en-us/ (accessed on 12 December 2019).
- International Organization for Standardization (ISO). ISO/IEC 30141: 2018 Internet of Things (IoT)—Reference Architecture. Available online: https://www.iso.org/obp/ui/#iso:std:iso-iec:30141:ed-1:v1:en (accessed on 15 January 2020).
- Open Geospatial Consortium (OGC). Available online: https://www.opengeospatial.org (accessed on 15 January 2020).

























| Technology | Capability | Effect |
|---|---|---|
| Artificial Intelligence and Machine Learning [16,17,18] 1 | Provide intelligent software applications and systems that can perform knowledge work operations involving subtle judgments and unstructured commands |
|
| Big Data and Analytics [19,20,21] 1 | Enable the acquisition and comprehensive evaluation of large amounts of heterogeneous data from numerous sources |
|
| Cloud Computing [22,23,24] 1 | Provides hardware, software, and storage computing resources delivered as a service over a network or the Internet |
|
| Cyber-Physical Systems (CPS) [25,26,27] 1 | Enable the connection of the physical world agricultural operations with computing and Information Communication Technologies (ICT) infrastructures by integrating innovative applications via networking |
|
| Internet of Things (IoT) [28,29,30] 1 | Benefits field devices with sensory and computational support for communicating and interacting with each other via a highly distributed public network based on standard protocols |
|
| Autonomous Machinery [31,32,33] 1 | Perform various field tasks such as sowing, pruning, phenotyping, targeted fertilization, harvesting, and sorting in automated or near-automated mode |
|
| Wireless Technology | Wireless Standard | Operating Frequencies | Max. Coverage Range | Max. Data Rate | Security |
|---|---|---|---|---|---|
| WiFi | IEEE 802.11 a/b/g/n/ac/ad | 2.4/5/60 GHz | 100 m | 2 Mbps–6.93 Gbps | WEP/WPA/WPA2 |
| Bluetooth | IEEE 802.15.1 | 2400/2483.5 MHz | 100 m | 1–3 Mbps | 56/128 bit |
| BLE | IEEE 802.15.1 | 2400/2483.5 MHz | 100 m | 1Mbps | 128-bit AES |
| 6LowPAN | IEEE 802.15.4 | 908.42/2483.5 MHz | 100m | 250 Kbps | 128 bit |
| Zigbee | IEEE 802.15.4 | 2400/2483.5 MHz | 10 m | 250 Kbps | 128 bit |
| GPRS | 3GPP | GSM 850/1900 MHz | 10 km | 171 Kbps | GEA2/GEA3/GEA4 |
| LTE | 3GPP | 700/2600 MHz | 28 km | 1 Gbps | SNOW 3G |
| SigFox | SigFox | 908.42 MHz | 30–50 km | 10–1000 bps | N/A |
| LoRaWAN | LoRa Alliance | 868/915 MHz | 15 km | 50–100 Kbps | 128 bit |
| DASH7 | ISO/IEC 18000-7 | 433.92/868/915 MHz | 10 km | 28–200 kbps | 128-bit AES |
| Service Types | Rules | Actions |
|---|---|---|
| Automated | (?air temperature: high) ∧ (?irrigation valve: off) | Activate irrigation valve→ Report via pop-up mobile app |
| Symptom Detection | (?humidity: high) ∧ (leaf physiology: abnormal) | Imminent Disease detected→ Alert Farmer |
| Emergency | (?smoke detector: on) ∧ (?smoke level: irregular) | Possible Fire detected→ Emergency Alert |
| Consultancy | (?smart phone: on) ∧ (?messenger chatbot: installed) | Real-time agronomist support |
| Software | (?local time: 17.00) ∧ (?report time: true) | Cultivation status report via pop-up mobile app |
| System | Simulated Model | Development Platform | Output |
|---|---|---|---|
| Sensors | Python servlet | Python script in SQL server | Data files |
| Context Providers | Python script running in Azure | API using Azure | High-level context |
| Context Aggregator | Python script running in Azure | API using Azure | Context model in XML |
| Context Modeling | OWL | Azure data source | Context model |
| Service Mapping | Python script running in Azure | API using Azure | List of actions in XML |
| Context Repository | Static Database | Azure Data Source | Database records |
| Service Providers | Static XML in various web servers | Azure web server | Service rules with actions |
| No | Date | Time | Air Temperature (°C) | Air Humidity (%) | Soil Moisture (%) | Soil pH |
|---|---|---|---|---|---|---|
| 1 | 2019-06-20 | 08:38:07 + 02:00 | 27.6 | 53 | 62.4 | 6.4 |
| 2 | 2019-06-20 | 09:53:45 + 02:00 | 30.2 | 51 | 65.8 | 6.8 |
| 3 | 2019-06-20 | 11:45:23 + 02:00 | 31.6 | 51 | 60.7 | 6.1 |
| 4 | 2019-06-20 | 13:02:04 + 02:00 | 32.4 | 48 | 60.2 | 6.1 |
| 5 | 2019-06-20 | 14:34:36 + 02:00 | 33.8 | 42 | 58.3 | 6.0 |
| 6 | 2019-06-20 | 16:10:11 + 02:00 | 34.2 | 42 | 57.4 | 5.9 |
| 7 | 2019-06-20 | 17:26:18 + 02:00 | 33.2 | 43 | 61.1 | 6.5 |
| 8 | 2019-06-20 | 18:46:13 + 02:00 | 31.5 | 46 | 63.5 | 7.1 |
| No | Time | Air Temperature | Air Humidity | Soil Moisture | Soil pH Range |
|---|---|---|---|---|---|
| 1 | 08:38:07 + 02:00 | Normal | Normal | High | Normal |
| 2 | 09:53:45 + 02:00 | Normal | Normal | High | Normal |
| 3 | 11:45:23 + 02:00 | Normal | Normal | Normal | Normal |
| 4 | 13:02:04 + 02:00 | Normal | Normal | Normal | Normal |
| 5 | 14:34:36 + 02:00 | High | Low | Normal | Normal |
| 6 | 16:10:11 + 02:00 | High | Low | Normal | Low |
| 7 | 17:26:18 + 02:00 | High | Low | Normal | Normal |
| 8 | 18:46:13 + 02:00 | High | Normal | High | High |
© 2020 by the authors. Licensee MDPI, Basel, Switzerland. This article is an open access article distributed under the terms and conditions of the Creative Commons Attribution (CC BY) license (http://creativecommons.org/licenses/by/4.0/).
Share and Cite
Symeonaki, E.; Arvanitis, K.; Piromalis, D. A Context-Aware Middleware Cloud Approach for Integrating Precision Farming Facilities into the IoT toward Agriculture 4.0. Appl. Sci. 2020, 10, 813. https://doi.org/10.3390/app10030813
Symeonaki E, Arvanitis K, Piromalis D. A Context-Aware Middleware Cloud Approach for Integrating Precision Farming Facilities into the IoT toward Agriculture 4.0. Applied Sciences. 2020; 10(3):813. https://doi.org/10.3390/app10030813
Chicago/Turabian StyleSymeonaki, Eleni, Konstantinos Arvanitis, and Dimitrios Piromalis. 2020. "A Context-Aware Middleware Cloud Approach for Integrating Precision Farming Facilities into the IoT toward Agriculture 4.0" Applied Sciences 10, no. 3: 813. https://doi.org/10.3390/app10030813
APA StyleSymeonaki, E., Arvanitis, K., & Piromalis, D. (2020). A Context-Aware Middleware Cloud Approach for Integrating Precision Farming Facilities into the IoT toward Agriculture 4.0. Applied Sciences, 10(3), 813. https://doi.org/10.3390/app10030813

