Featured Application
This paper aims to develop a landslide model to simulate the tsunamis generated by slump-type landslides. The Bingham rheology model is integrated into the Navier–Stokes solver to simulate the landslide movements in both in-land and ocean areas. The model developed in this paper can be applied to hazard assessments of both landslides and tsunamis.
Abstract
This paper incorporates the Bingham rheology model with the Navier–Stokes solver to simulate the tsunamis excited by a slump-type landslide. The slump is modeled as the Bingham material, in which the rheological properties changing from the un-yield phase to yield phase is taken into account. The volume of fluid method is used to track the interfaces between three materials: air, water, and slump. The developed model is validated by the laboratory data of the benchmark landslide tsunami problem. A series of rheological properties analyses is performed to identify the parameter sensitivity to the tsunami generation. The results show that the yield stress plays a more important role than the yield viscosity in terms of the slump kinematics and tsunami generation. Moreover, the scale effect is investigated under the criterion of Froude number similarity and Bingham number similarity. With the same Froude number and Bingham number, the result from the laboratory scale can be applied to the field scale. If the slump material collected in the field is used in the laboratory experiments, only the result of the maximum wave height can be used, and significant errors in slump shape and moving speed are expected.
1. Introduction
In the tsunami generation, “landslide” is a general term that describes several types of mass movement, including rock falls, slope failures, debris flows, slides, and slumps [1]. An accurate numerical simulation of landslide-generated tsunamis plays an important role in understanding the generation and the propagation of water waves, and in predicting a natural disaster [2].
For the past few decades, several analytical and empirical solutions have been proposed to calculate the wave height [3,4], the velocity of the submerged solid [5,6], wave velocity along a plane beach [7], and the dynamics of tsunamis generated and propagated by submarine landslides [8]. However, the analytical and empirical solutions have difficulty in describing the detailed wave and flow fields due to the complex flow conditions, such as the strong turbulence generated during the sliding process, the strong wave breaking, and the generation of intermedia to short waves at the near-source region, not to say the difficulties in monitoring and predicting the submarine and sub-aerial landslide events [9].
Experimental studies and numerical modeling provide alternative ways to study landslide tsunamis [10]. For a better understanding of landslide tsunamis, many laboratory experiments were conducted. Some experiments used a solid obstacle to study the slide-type tsunamis [11,12,13,14], while the others used a bulk of granular materials sliding into the water to study the slump-type landslide tsunamis [14,15,16]. Due to the limitation of the space, labor, and cost, the field scale experiments are rare. The difficulty and cost of the experiments make researchers adopt mathematical and numerical models to study the landslide tsunamis [17]. Because the field records are rare, the numerical models are often validated by the laboratory data [17]. However, the scale effect exists from enlarging the laboratory scale to the field scale [18,19]. This problem is especially significant if the Reynolds number and Bingham number are involved, and the scale effect shall be validated before the applications [2]. Inevitably, the scale effect shall be validated before the applications [2].
The numerical study can be used to identify the important factors in determining wave characteristics [10]. Studies [17,20,21] have attempted to develop mathematical models and innovate algorithms to research the phenomenon of landslide tsunamis [22]. In recent years, the numerical models solving the shallow water equations [23,24,25], Boussinesq-type equation [26,27], and Navier–Stokes equations [20,28,29,30] have been proposed. In the case of a mild slope and thin thickness landslide, the shallow water approximation can be utilized on the simulation of landslide-generated tsunamis. However, for steep slopes problems, the masses slide down with high energy, in which the vertical acceleration of the landslide and ambient water cannot be neglected. In the cases of steep slopes, solving the full Navier–Stokes equations is required [31].
The landslide can be classified as block collapse (slides) and sediment collapse (slumps). In many cases, the submarine slumps are deformed [32] due to complex rheology and flow fields [33]. Deformations may change the initial acceleration of the slumps, which affects the wave generation [6,14,34]. The submarine slumps involve the volume of several cubic kilometers or bigger materials, including small blocks and soil, which can be modeled as a non-Newtonian fluid [35]. The deformation of the slumps should be included in the numerical model while simulating the slump-type landslide tsunamis [35]. Recently, several studies have investigated the effect of deformable slumps on wave generation [34,36,37,38]. These studies described the slumps as high viscosity materials, while some studies consider the slumps as the Bingham fluids [16,39,40,41]. The Bingham model has potential for describing the detailed transition processes from a solid/un-yield phase to a liquefied/yield phase [41]. Many of the studies [23,24,25] adopted shallow water equations as fundamental governing equations. However, they are not applicable in the case of strong vertical accelerations.
This study aims to develop a numerical model to simulate the tsunamis generated by slumps. The simulations focus on the near-source area, in which the generated waves are sensitive to the kinematics of the slumps. In this study, the Bingham rheology model is adopted to describe the slumps. The Bingham model is integrated into the Navier–Stokes equations solver, Splash3D, for a better description of the vertical acceleration of water waves and slumps. The interfaces between the air, water, and slump are tracked by the volume of fluid (VOF) method. The detailed numerical algorithm can be found in Part I [42].
The Rheology model for slumps as well as the numerical algorithm is described in Section 2. Section 3 presents the validation of this model. A benchmark problem of a slump sliding down on an inclined slope proposed by Assier Rzadkiewicz [16] is adopted for the comparison. The sensitivity analysis of the rheology parameters is presented in Section 4. Then, the model is employed to study the scale effect in Section 5. The Froude number and Bingham number are utilized as the criteria of the similarity. In Section 6, the conclusions are made.
2. Rheological Model and Numerical Algorithm
The fundamental numerical model is Splash3D, which solves Navier–Stokes equations with large eddy simulation (LES) [43] turbulence closure. The two-step projection method [44,45,46] is used to solve the pressure Poisson equation and new time-step fluid velocities. The detailed description of the model is presented in the references of Wu et al., Chu et al., and Liu et al. [42,47,48]. This model considers slump and the ambient materials a volume-averaged mixture. The conservation equations of mass and momentum of the mixture are given as
where the subscripts represent the directions respectively; is the time, is the velocity; is the pressure; the over-bar represents the spatially filtered value [49]; is the gravitational acceleration; is the density; and is the effective viscosity.
In this study, the LES is adopted to address the turbulence effect. The effective viscosity is defined as
where is the rheology viscosity of the slump, is the viscosity of the sub-grid scale turbulence, and is the molecular viscosity.
The Smagorinsky model [43] relates the residual stress to the rate of filtered strain. Based on the dimensional analysis, the subgrid-scale eddy viscosity is modeled as
where is the Smagorinsky length scale, a product of the Smagorinsky coefficient and the filter width ; is the second invariant of the :
In general, varies from 0.1 to 0.2 in different flows. The present 3D simulation use a value of 0.15. As for the two-dimensional simulation, = 0.3 is suggested byLiu et al. [47]. is the filter width. Infinite volume discretization is the grid size.
where , , and are the three components of the grid lengths.
In this study, three materials, water, air, and slump, are considered. The interfaces between them are solved by the Volume of Fluid (VOF) method [50]. The volume fraction are used to describe the fraction of different materials in each cell, volume fraction varies in [0, 1] and should sum to unity everywhere:
The . is calculated by the VOF equation:
The density used in the momentum Equation (2) is calculated from the volume average of all the materials:
where represents the density of the individual material.
In this study, the Bingham model is used to describe the rheological behavior of the slump. The non-linear stress-strain relation between the shear stress and strain rate is expressed by [51,52]
where is called the un-yield viscosity which is a large viscosity number for keeping the solid behavior in the plug zone, is the viscosity of the yield zone, is the yield stress, and is the yield strain rate.
3. Model Validation and Comparison
3.1. Numerical Setup
In this study, the developed slump model is validated by the benchmark case proposed by Assier Rzadkiewicz [16]. In this case, the water waves were generated by slumps in the laboratory. A series of experiments was conducted by allowing a mass of sand sliding down along an inclined plane. The submarine slumps were initially triangular in shape and spanned the width as the channel width, making it a 2D scenario. The dimensions of the slump were 0.65 m × 0.65 m. In this paper, the numerical setup is as same as the experimental set up of Assier Rzadkiewicz [16] shown in Figure 1. The computational domain is 4 m long, 0.3 m wide, and 2.0 m high and discretized by 529,000 grids as the grid size dx = dz = 4.35 mm. The water depth is 1.6 m and the top of the slide is initially 10 cm below the water surface. The boundary conditions are free-slip boundary conditions on the domain boundaries, except for the ceiling boundary, which is a pressure Dirichlet (P = 0) boundary condition. The dynamic viscosities of water and air are Pa s and Pa s respectively, whilst the yield viscosity of the slump is Pa s. The slump un-yield viscosity is Pa s as addressed in Part I [42]. The yield stress of the slump suggested by Assier Rzadkiewicz [16] is Pa. The densities of the slump, water, and air are 1950 kgm−3, 1000 kgm−3, and 1.2 kgm−3, respectively. Simulation results are compared with the laboratory experiments and the numerical results proposed by Assier Rzadkiewicz [16], as well as the numerical results from Ma [53] and Smith [10].
Figure 1.
The numerical setup of slump-type tsunami simulations.
Figure 2 shows the snapshots of the water wave generated by the slump. At the initial stage (t = 0 s~t = 0.4 s), the slump accelerates and deforms into the water and the free surface depresses. At t = 0.6–0.8 s, the first rebounding wave forms and moves to the right side. At t = 1.0 s, the wave breaks at x = 0 m, z = −0.1 m, causing complex turbulence with a trapped air bubble in this area.
Figure 2.
The distributions of free-surface profiles and slump profiles at t = 0.0 s ~ t = 1.0 s. The solid lines are the numerical results and the dot lines are the experiment result.
Figure 3 presents the snapshots of the velocity magnitude. The slump starts to liquefy in the toe area at t = 0.2 s at x = −0.6 m, and z = −0.7 m. At t = 0.4 s, a negative free-surface wave forms at x = −0.4 m, z = −0.1 m while a positive wave (at x = −0.95 m, z = 0.02 m) is pushed toward the offshore direction. At t = 0.6 s, the discontinuous velocity profile can be easily observed on the interface between the slump and the ambient water (at x = −0.75 m, z = −0.5 m). This discontinuous behavior becomes significant at t = 0.8 s and t = 1.0 s. One can observe that the velocity on the slump head (at x = −1.2 m, z = −1.2 m at t = 1.0 s) is slower than that at the slump tail (at x = −0.6 m, z = −0.6 m at t = 1.0 s). This is due to the water resistance and the drag force from the bottom friction along the slope.
Figure 3.
The snapshots of the velocity magnitude of the slump and the ambient water.
Figure 4 shows the snapshots of the strain rate magnitude. When the slump starts to move, a relatively large strain rate can be seen at x = −0.6 m, z = −0.2 m at t = 0.2 s. After that, a strong strain rate along the slope can be observed from t = 0.4 s to t = 1.0 s. This large strain rate indicates the yield material that plays a role of lubrication. The strain rate is small in the head area of the slump (at x = −0.75 m, z = −0.75 m at t = 0.6 s; x = −0.8 m, z = −0.7 m at t = 0.8 s; and x = −1.0 m, z = −1.0 m at t = 1.0 s). This indicates the un-yield behavior of the slump.
Figure 4.
The snapshots of strain rate profiles of the slump.
Assier Rzadkiewicz [16] provided two numerical wave results with the experiment data. The first numerical result modeled the slump as an ideal Newtonian material, while the second numerical result modeled the slump as a Bingham material. Both numerical results were obtained by coupling the rheology model with NASA-VOF2D, solving the 2D Navier–Stokes equations with the VOF surface tracking algorithm. Ma [53] presented a wave result from the extension of the non-hydrostatic wave (NHWAVE) model. NHWAVE solves the incompressible Navier–Stokes equations in terrain and surface following sigma coordinates. The free surface movement is controlled via depth-integrated continuity equations (Ma [54]). Smith [10] simulated the landslide-induced wave by using Fluidity. Fluidity is a flexible finite-element/control-volume model, which solves incompressible Navier–Stoke equations [55]. Fluidity uses flexible unstructured meshes, combined with adaptive meshes. Smith simulated the landslide-induced wave under three multi-material approaches.
3.2. Model Validation
In this study, the Splash3D model is coupled with the Bingham model to simulate the slump-type landslide tsunamis. The slump is modeled as a Bingham fluid. The validations are made in terms of free-surface and slump shape. The comparisons of simulated surface elevations at t = 0.4 s and t = 0.8 s are displayed in Figure 5 along with the experimental data (Assier Rzadkiewicz [16]) and numerical results from NASA-VOF2D (Assier Rzadkiewicz [16]), NHWAVE (Ma [53]), and Fluidity (Smith [10]).
Figure 5.
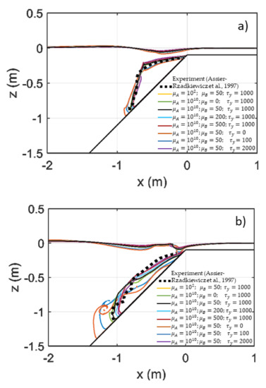
A comparison of free-surface elevations of four numerical models: Splash3D (red lines—different lines indicate different resolutions with dx = dz = 4.35~6.25 mm, Fluidity from Smith (blue lines), non-hydrostatic wave (NHWAVE) from Ma (green lines), NASA-VOF2D from Assier Rzadkiewicz (black lines—the solid line is the ideal model result, the dashed line is the Bingham model result), and the experimental result from Assier Rzadkiewicz [16] (black dot) at (a) t = 0.4 s and (b) t = 0.8 s.
As observed in Figure 5, the result from NASA-VOF2D-Bingham is closer to the laboratory data than that from NASA-VOF2D-ideal. The wave excited by the idealized slump is bigger than that excited by Bingham slump. The slump deforms freely while it is idealized. However, the yield stress in the Bingham slump restricts the deformation at the initial stage of the sliding process. NHWAVE over-predicts the surface wave generated by the submarine slump.
NHWAVE (blue line) over-predicts the surface waves generated by the underwater slump. The reason might be that the free surface movement is controlled by the depth-integrated continuity equations. Although the governing equations are the Navier–Stokes type, the depth-integrated process will average out the effect of vertical acceleration and vortex.
Smith [10] provided three wave results from three approaches which are nearly identical. The green line presented in Figure 5 is the averaged results of them. It is not surprising that the Fluidity result is equivalent to the NASA-VOF2D-ideal result. The foundation of these models are similar, which is use the sediment transport theory without considering the rheological behaviors to simulate landside.
The accurate results of slump-induced waves are given by Spash3D with considering the rheological properties of landslide. Different red lines present different resolution results, in which grid size (dx = dz) varies in the interval 4.35–6.25 mm. In both panels (a) and (b), the differences between four different resolution results are less than 2% in terms of the wave amplitude. This indicates that the solution has converged when the grid size is less than 6.25 mm. To obtain accurate results, however, the grid size dx = dz = 4.35 mm is used to simulate all of the cases in this study. The Splash3D results match well with experimental data of Assier Rzadkiewicz [16] at both time intervals, which means that more accurate simulation of the underwater slump would require a more thorough consideration of the rheological behavior of the slide material.
As for the comparisons of the slump shape, Part I [42] presents the 3D validation of the slump slide on the dry land for the detailed comparisons and discussions on the rheology parameters. In Part II, the simulated results are compared with the laboratory data as shown in Figure 2 at t = 0.4 s and 0.8 s. The simulated slump shape is very close to the laboratory data at t = 0.4 s. This indicates that the yield stress of the slump suggested by Assier Rzadkiewicz [16] performs very well at the initial stage of the slump slide. The difference between the simulated result and the laboratory data is slightly larger at t = 0.8 s. However, the simulated moving distance is nearly identical to the laboratory data. The simulated thickness of the slump is similar to the laboratory data in the front area around (x, z) = (−1.1, −1.1) at t = 0.8 s. The role of the slump front is to push away the ambient water for generating the water waves. The accuracy of the speed and thickness of the slump front is directly related to the accuracy of the simulated tsunami waves. In this case, the speed and the thickness are correctly simulated, and the accuracy is presented in the wave comparison, shown in Figure 5. However, the thickness distribution of the slump still shows a small error. It might result from the particle collision which cannot be described in the current Bingham model. This part needs more in-depth research in the future.
4. Effect from the Rheology Parameters
To understand the effect of the rheology parameters on the wave generation, three rheological variables sets used in Equation (1) are proposed. They are un-yield viscosity , yield viscosity , and yield stress . The un-yield viscosity plays a role in constraining the deformation of the slumps. The effect of is expected to be marginal as long as the stress is larger than the yield stress [56,57]. In the Bingham model, the yield stress and yield viscosity are the key rheological parameters. In this study, however, the influence of three rheological variables, , , and , are discussed in detail. A series of sensitivity analyses is conducted with a wide range of the variable sets. The results are compared with the laboratory data of Assier Rzadkiewicz [16].
While dealing with a landslide problem, the role of un-yield viscosity is to stop the landslide deformation, which is discussed in Part I [42]. Figure 6 shows the free-surface profiles of four different un-yield viscosities: Pa s. The yield viscosity Pa s and the yield stress Pa are kept the same. The differences between the 4 simulated results are indistinguishable. This indicates that adopting in this study guarantees a converged result in terms of un-yield viscosity .
Figure 6.
The comparison of free-surface profiles for different un-yield viscosity in the Bingham model. Different lines represent different values of . The dots indicate the experimental results from Assier Rzadkiewicz at: (a) t = 0.4 s and (b) t = 0.8 s.
The sensitivity analysis of the yield viscosity is presented in Figure 7 with a range of Pa s. The result of NASA-VOF2D-Bingham (Assier Rzadkiewicz [16]) ( Pa s, Pa) are presented as a reference. In this sensitivity analysis, the un-yield viscosity Pa s and the yield stress Pa are kept the same. In Figure 7, the four results from Splash3D have no obvious differences in terms of free-surface profiles at the early stage of t = 0.4 s. However, the differences become more obvious at t = 0.8 s at x = −0.1 m. This phenomenon is affected by the yield viscosity . The larger yield viscosity slows down the sliding speed of the slump, resulting in a shallow wave trough.
Figure 7.
The comparison of free-surface profiles for different yield viscosity in the Bingham model. Different lines indicate different values of . The dots represent the experimental results from Assier Rzadkiewicz at: (a) t = 0.4 s and (b) t = 0.8 s.
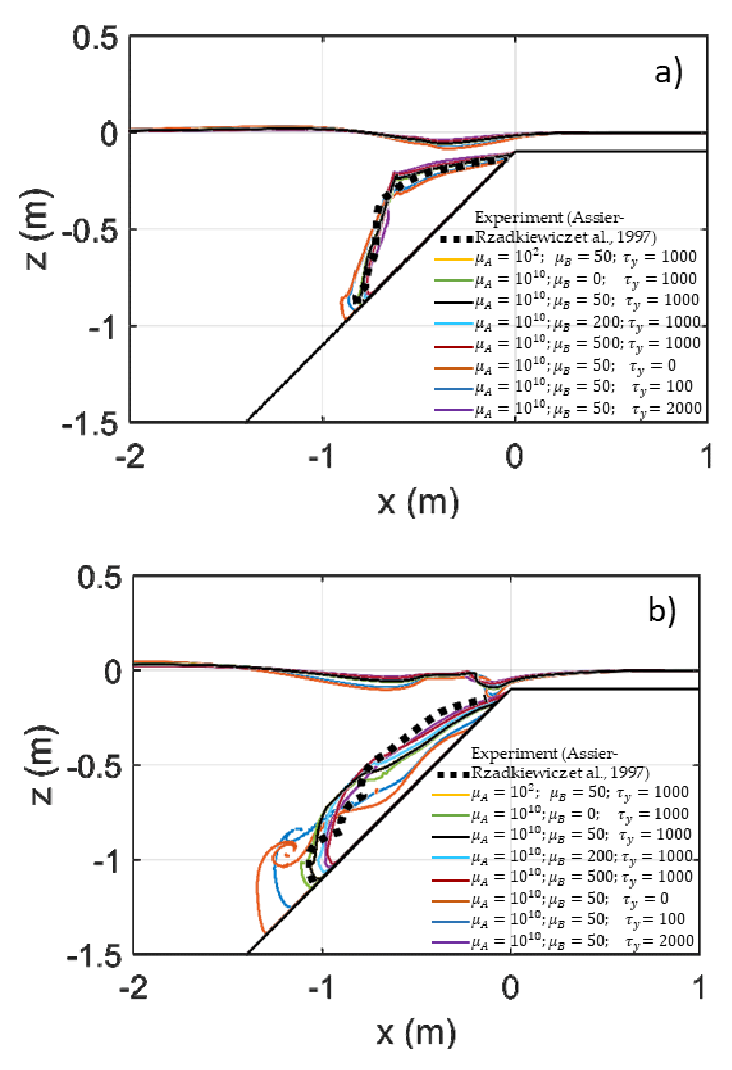
The effect of the yield stress is presented in Figure 8 with a range of Pa. In this analysis, the un-yield viscosity Pa s and the yield viscosity Pa s are kept the same. The results of NASA-VOF2D-ideal (Assier Rzadkiewicz [16]) and Fluidity (Smith [10]) are presented as references. In 0, the result of Splash3D ( Pa) is similar to the results of NASA-VOF2D-ideal [16] and Fluidity [10]. This is no surprise since indicates the Newtonian-type slump, which has a similar behavior to the assumptions of NASA-VOF2D-ideal and Fluidity results. Compared to the effects of the un-yield viscosity and yield viscosity , the effect of yield stress is more significant to the free-surface profile. The larger yield stress delays the yield processes and results in a milder free-surface displacement. As seen in 0, the case of Pa has the best fit to the laboratory data.
Figure 8.
The comparison of free-surface profiles for different yield stress in the Bingham model. Different lines indicate different values of inline-formula> , the dots denote the experimental results from Assier Rzadkiewicz at: (a) t = 0.4 s and (b) t = 0.8 s.
Overall, the yield viscosity of the slump is an important variable in the wave generation and slump movement. It is the key rheological variable in the Bingham model, which distinguishes the Newtonian or non-Newtonian fluid.
Figure 9 is the assembly of the free-surface profiles as well as the slump surface profiles of all simulated cases with the combinations of un-yield viscosity , yield viscosity , and yield stress . It can be observed that the difference in terms of the slump profiles is limited at t = 0.4 s. However, the significant differences can be seen at t = 0.8 s at x = −1.4 m~−0.9 m, z = −1.4 m~0.7 m. This indicates that the rheology parameters, especially the yield stress, have important effects on the slump-type landslide.
Figure 9.
The comparison of the free-surfaces and the slump surface profiles of 8 cases with the combinations of un-yield viscosity , yield viscosity , and yield stress at: (a) t = 0.4 s and (b) t = 0.8 s.
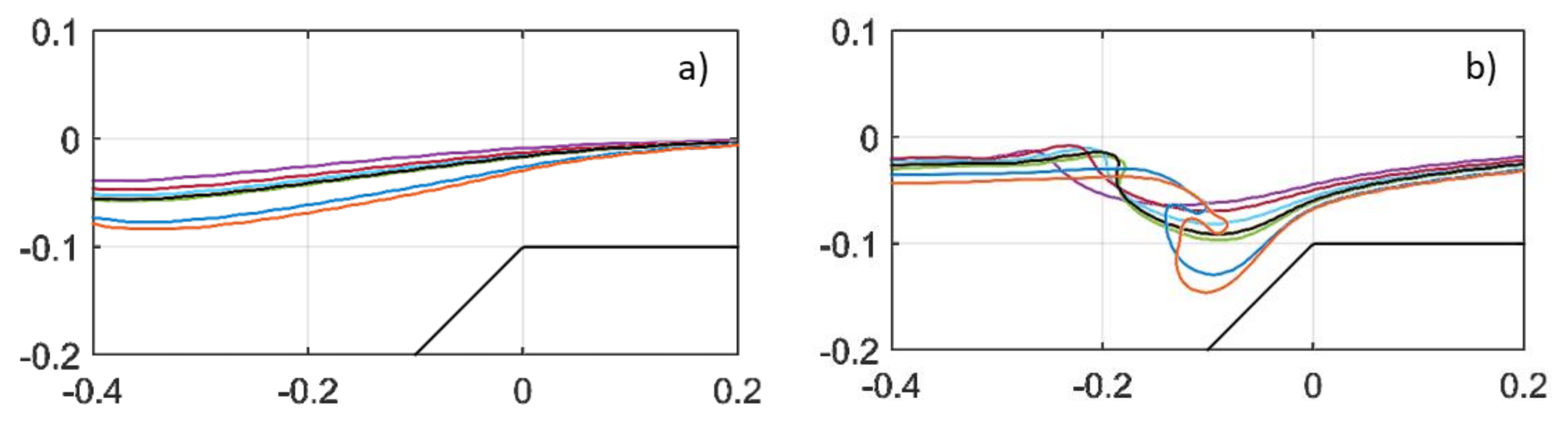
Figure 10 shows the waves excited by the slumps of all simulated cases. The free-surface profiles are affected significantly by the rheology parameters of the slumps. The faster the slump moves, the larger negative wave forms. It is noted that smaller yield stress and smaller yield viscosity can generate larger tsunamis. In the case of = 0 Pa, the largest negative waves occurred in both t = 0.4 s and t = 0.8 s.
Figure 10.
The comparison of the free-surface profiles in the near-shore region at: (a) t = 0.4 s and (b) t = 0.8 s. The legend is as same as Figure 9.
The synthesized effects from both and can be obtained from the results shown in Figure 9 and Figure 10. The fastest moving speed or the longest moving distance of the slump occurred in the case of , while the slowest ones are and . Changing yield stress can significantly change the moving distance (Figure 9b), while changing yield viscosity has a minor effect.
The largest negative wave is excited by while the smallest one is excited by . Also, the results indicate that the major parameter to the wave height is yield stress, and the minor parameter is yield viscosity. However, with the same initial slump elevation and mass, the study cases show that the wave heights are in the same order of magnitude. Of course, if the slump is too sturdy or too sticky, the generated waves are expected to be small or even none. However, this is beyond the scope of this study. The tsunamis excited by landslide is mainly controlled by the initial potential energy of the landslide body [47]. With the same solid material, a subaerial landslide can generate a larger tsunami than a submerged landslide. A landslide body with a larger density can generate a larger tsunami than the one from a lower density [47]. Generally speaking, the tsunami height is proportional to the initial potential energy if the landslide is an un-deformable body. Similar findings are made in this study for the deformable slump. Other than the initial potential energy of the slump, the second and the third effects come from yield stress and yield viscosity, respectively.
5. Scale Effect
The important forces in this study are the inertial, pressure, shear, gravity, and surface tension. A remarkable effort in designing the hydraulic model is to identify the important force ratio and to provide justifications for neglecting the others [18,58]. The key dimensionless parameter in the free surface flows is the Froude number, which is the ratio of the inertia force to the gravitational force. Many clayey flows and sandy flows, that are still within the range of cohesive (more fines) or transitional (less fines, more sand) sediment mixtures, can be scaled in terms of viscosity and yield strength [36]. The Bingham number, describing the ratio of yield stress and viscous stress, is chosen in this analysis as well.
5.1. Froude Number Similarity
In the cases of slump-types landslide tsunamis, the Froude number, , is defined as the ratio of the slump speed to the wave celerity [33,59,60],
where is the slump velocity, is the water depth, and is the gravitational acceleration.
To understand the scale effect regulated by the Froude number similarity, the numerical setup is scaled up 10, 100, and 1000 times corresponding to the laboratory scale (), which means , , . Under the Froude similarity criterion, the slump velocities and the timescales of the scaled-up prototype are calculated as ,, . The number of the numerical grid of each prototype is kept the same. For subsequent comparisons, the scaled-up numerical results are normalized according to the Froude similarity criterion.
5.2. Bingham Number Similarity
The flows of Bingham plastics exhibit complex behaviors in both geometrical and rheological factors. This is particularly true in the cases of landslides, where un-yield and yield behaviors coexist in an intermittent pattern [61]. The existence of yield stress implies the existence of an intrinsic length scale and the geometry of the system will play a role [61]. In addition, viscosity and yield stress may have a significant effect on the slump deformation and the wave height attenuation. It is worth noting that the viscosity and yield stress are considered in the scaling model. Bingham number, and the normalized yield stress, are defined as [61]
where , and are the yield stress, viscosity, density, and velocity of the slump, respectively.
In performing similarity analysis, we assume that the water density, the water viscosity, and the slump density are similar in each scaled-up prototype. Only the rheological properties of slumps are taken into account. Under the same normalized yield stress (Equation (14)), the yield stresses are magnified 10, 100, and 1000 times corresponding to the laboratory scale (). According to Equation (13), the slump viscosities are calculated as , , to satisfy the Bingham similarity criterion.
5.3. Scale Effect of Slump-Type Landslide Tsunamis
With the good agreement between the Splash3D result and experimental data, the scale effect is investigated numerically under the criteria of Froude number similarity, Bingham number, and normalized yield stress. Table 1 shows the parameters enlarged from the laboratory scale to the field scales.
Table 1.
The parameters for laboratory scales and field scales.
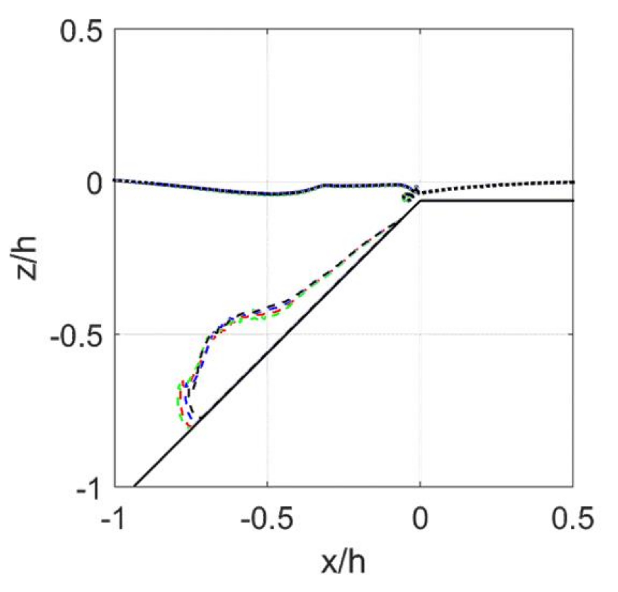
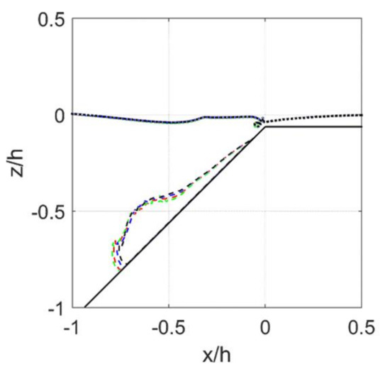
Two kinematics are taken into consideration for the scaling analysis. The first one is the slump deformation, and the second one is the wave induced by the slump deformation. Figure 11 shows the calculated results of the slump-type landslide tsunamis at , , , and . In Figure 11, with the different geometric scales, the dimensionless wave profiles including the onshore breaking waves and the offshore propagated waves coincide with each other. This indicates that the water waves are dominated by the Froude number. In Figure 11, the dimensionless geometries of the slump profiles are similar to one another. However, the differences in the slump shapes are larger than that in the water free-surface profiles. It is due to the generation of large eddies and strong turbulence in the head area of the slumps, and the behaviors of eddies and turbulence are controlled by the Reynolds number. The conditions of Reynolds number similarity, Froude number similarity, and Bingham number similarity cannot be established simultaneously unless the model scale is the same as the prototype scale.
Figure 11.
The similarity of water free-surfaces and slump profiles in different length scales, represented by water depth (black color), (blue color), (green color), and (red color) at s, s, s, and s, respectively.
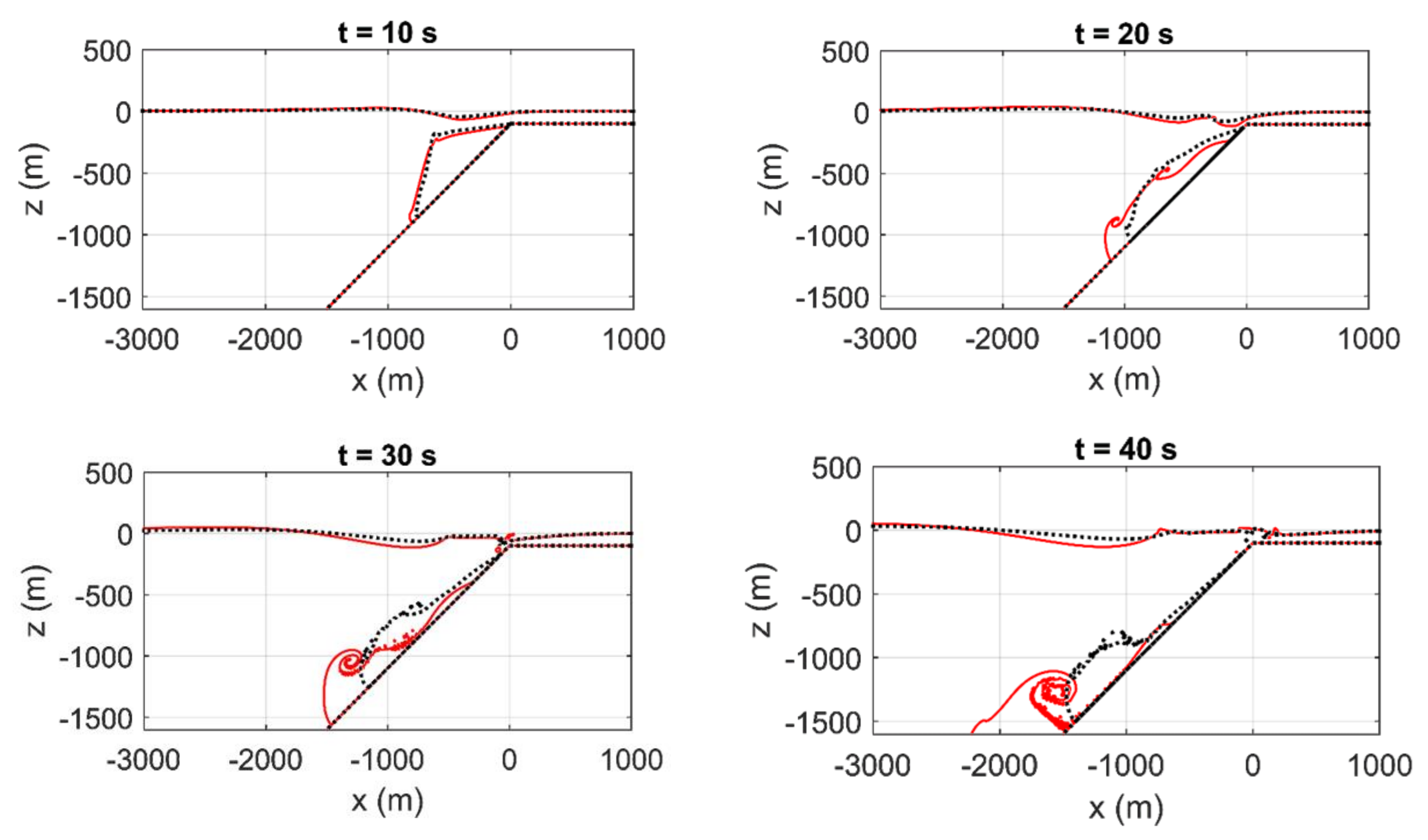
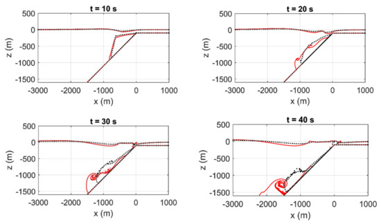
However, satisfying both Froude and Bingham number similarities is a difficult task. The difficulty comes from the scaling down or scaling up the slump material. In a general situation, the slump sample is collected in the field and used in the laboratory experiments, or vice versa. Therefore, the geometry is scaled down to the laboratory scale and the Froude number similarity is kept. However, using the same slump sample from the field will twist the Bingham number similarity. To investigate this problem, a scenario is designed shown in Figure 12, red lines. In this scenario, the setup is scale . However, the slump parameters are adopted from scale . The inverse way (setup: ; slump: ) can easily be done numerically. However, the result shows a stationary slump in the simulation. This is due to that the slump characteristic behaviors are too sturdy in scale . To avoid this problem, setup and slump are adopted. The red-line slump (setup: ; slump: ) moves much faster than the black-line slump (setup ; slump ). A large red-line eddy can be seen at t = 30 s and 40 s. This phenomenon indicates that the slump behaviors are friable in the scale. The wave height, however, remains similar in these two cases. This result indicates that the water wave is dominated by the Froude number, and the shape and movement of the slump are controlled by Bingham number. Moreover, the result of wave height from the laboratory scale can be applied to the field scale. The slump dynamics and kinematics in the laboratory scale, however, deviate significantly from the field scale.
Figure 12.
The snapshots of predicted water free surface and slump profile of scale with in red lines, and in dotted black lines.
In the landslide tsunamis problems, the wave properties are governed by the landslide Froude number [62]. The velocity used in the landslide Froude number is the sliding speed of the landslide. Whittaker et al. [63] undertook a series of experiments on landslide-induced tsunami under the landslide Froude number between Fr = 0.125 and Fr = 0.375. At relatively low Froude numbers (Fr = 0.125), the offshore and onshore waves propagate freely after being excited by the initial acceleration of the slump [63]. On the other hand, at higher Froude numbers (Fr = 0.375), the long effected duration of the landslide acceleration meant that the relatively high landslide velocity appears to increase the amplitudes of the offshore-propagating waves behind the landslide while decreasing the amplitudes of those waves passing over the landslide [63]. In this study, the Froude numbers of the numerical results vary between Fr = 0.1785 (case in Table 2) and Fr = 0.4016 (case in Table 2). The results show that, in the case of high yield viscosity (Pa s) (case ), the slump velocity is small, and the landslide Froude number is small (Fr = 0.1785). The effect of the slump deformation to the wave propagation is minimal. However, in the case of , the yield stress (Pa). This means that the rheological property is ignored, and the slump deforms freely without the limitation from the yield stress. As a result, the slump velocity is fast, and the landslide Froude number is large (Fr = 0.4016).
Table 2.
Froude number and landslide Bingham numbers in this study.
With the limitation of our knowledge, the study on the scale effect of sliding a Bingham fluid is rare. Staron et al. [61] is one of pioneer studies in this field. In their study, the Bingham number ranges from 0.014 to 30 [61]. However, Staron et al. [61] only focused on a single Bingham fluid without considering the mixture with the ambient fluid. In the problem of Bingham flow in a channel driven by pressure gradient, the Bingham number ranges from 0 to 100 [64,65]. At a small Bingham number, the viscous stress plays an important role, the fluid is more likely to behave like a Newtonian fluid. At a large Bingham numbers, the yield stress plays an important role. In this study, the Bingham number varies from 0 to 82.2815. In the case , the Bingham number is infinite due to . In the case , the Bingham number is zero, the fluid is Newtonian fluid. In the case , the Bingham number is high (Bm = 82.2815), due to the high yield stress ( Pa).
The current conclusions are made under the scenarios of submarine slumps. However, the scale effect can probably be applied to subaerial slumps because no assumptions are made for the subaerial or submarine slumps. However, the detailed analysis shall be performed in the future study.
5.4. Tsunamis Excited by 3D Slumps in the Field Scale
The scenario of the three-dimensional slump-type landslide tsunami is designed to present the 3D effect by comparing the result with the 2D case. The geometry and the slump rheology parameters are . The slump initial width is 650 m and the domain in the lateral direction is 8000 m as shown in Figure 13. From t = 0 s to 20 s, not only does the slump slide down, but also collapses on the slope. This phenomenon makes the thickness of the slump small, which can be observed from t = 20 s to t = 100 s. The slump reaches the bottom between t = 40 s and t = 60 s. After reaching the bottom, the slump is deaccelerated by the bottom friction. However, the upper part of the slump keeps on moving and forms a thicker slump in the front part at t = 80 s and t = 100 s. The profile can be easily observed in Figure 14. Figure 14 shows the slump and water profiles in the centerline cross-section (y = 0 m). The red lines are the 3D results and the black lines are the 2D results. The thickness of the slump is thinner in 3D and thicker in 2D. It is not surprising because the 2D setup indicates a slump with an infinite width. The moving speed of the sliding slump is nearly the same in the 2D and 3D cases. However, the local highest wave height at t = 20 s around x = −400 m is generated by the 3D landslide. This is caused by the rebounding waves from the edge of the sliding slump. The rebounding tsunami waves are concentrated in the center part of the slump and generated a water wave higher than that in the 2D case. This phenomenon was also described in Liu et al. [47] for the case of slid landslide. Figure 15 shows the snapshots of the free-surface profiles. The results show that the tsunamis excited by the 3D slump propagate in every direction. A large negative wave is formed due to the drag force from the sinking slump. Then, this negative wave rebounds and generates a positive wave with the largest wave height, 49 m, at t = 20 s. After that, the waves keep on spreading out with a wave height reduced. Higher wave height can be observed in the shallow area around x = 0 m at t = 60, 80, and 100 s. This is due to the effect of wave refraction.
Figure 13.
Snapshot of slump shape and velocity profile of 3D scenario with .
Figure 14.
The snapshots of the profiles of free-surface elevation and slump shape of scale in 2D simulation (black lines) and 3D simulation (red lines).
Figure 15.
Snapshot of free-surface elevation of 3D scenario with
From the results of the 3D case, we summarize that the thickness of the slump is much thinner in the 3D case than that in the 2D case, while the sliding speed is similar in both cases. The wave height is generally similar in both cases along the centerline cross-section. This also indicates that the tsunamis generated by slump-type landslide are mainly affected by the initial potential energy. A large rebounding wave is observed in this 3D case. This result is caused by the waves rebounding from each edge of the slump and concentrated in the central part of the slump.
6. Concluding Remarks
This study applies the Bingham rheology model to studying the slump-type landslide tsunamis. The Bingham model is integrated into the Navier–Stokes equations and the LES turbulent model to have a detailed description of the vertical acceleration of the landslides and the induced waves. The free-surface kinematic is tracked by the VOF method. The model results are validated by the laboratory data from Assier Rzadkiewicz [16] with a good agreement. The sensitivity analysis is conducted to study the effect of three rheology variables, un-yield viscosity , yield viscosity , and yield stress on the wave generation and the profiles of the slumps. The results show that both the tsunami and slump profiles are affected by the rheology parameters while the yield viscosity is the key factor in tsunami generation and slump movement. Faster slump sliding speed will induce larger negative tsunami waves. The analysis of the scale effect is conducted based on the Froude number, Bingham number, and normalized yield stress. The dimensional analysis of four cases with different length scales is performed. When both constraints, Froude number similarity and Bingham number similarity are satisfied; the free-surface and slump profiles are nearly identical in different length scales. The results and conclusions obtained from the laboratory scale can be extended to the field scale by satisfying the Froude number and Bingham number similarity.
The difficulties of simulating the slump-generated tsunamis come from the following aspects. The kinematics and the dynamics of the slumps are complicated and difficult to be described by a single model. The behaviors of various landslides, such as sand slide, granular slide, rockslide, avalanche slide, and iceberg slide, have different characteristics and have to be described by different models. The model adopted in this study is the Bingham rheology model. The suitable situation for using the Bingham rheology model is the cohesive material with the property of yield stress. Other than that, the difference between the model and the physics will be significant. The strength of adopting the Bingham model with the Navier–Stokes solver is this method can fully describe the vertical acceleration and breaking waves. The effects of vertical acceleration and breaking wave are especially important to the near-source area. If the characteristics of the slump material satisfy the Bingham assumptions, a good result can be expected. However, the simulation time is long due to the large number of iterations for the viscous linear solver. This problem defines the present model as a research model, not a prediction model.
The initial potential energy of the slide material mainly controls the wave height of the landslide tsunami. In detail, the wave height, especially away from the source area, is mainly affected by the initial centroid elevation and the initial acceleration of the slump [47]. In this paper, we conclude that, other than the initial potential energy of the slump, the Bingham parameters such as the yield stress and the yield viscosity will have significant effect on the wave form in the near-source region. Another finding in this study is the scale effect. The analyzed results show that both the Bingham number and Froude number have to be kept the same to accurately scale up the laboratory experiment to the filed scale. This study also demonstrates that using the material directly from the field in the laboratory will lead to a different result in terms of the slump shape. However, the effect on the wave height is marginal.
Author Contributions
Conceptualization: T.-R.W. and T.-H.-N.V; methodology: T.-R.W. and T.-H.-N.V.; software: T.-R.W., T.-H.-N.V; validation: T.-H.-N.V.; writing—original draft preparation: T.-R.W. and T.-H.-N.V.; writing—review and editing: T.-R.W. and T.-H.-N.V.; visualization: T.-H.-N.V.; supervision: T.-R.W., C.-Y.W., and C.-R.C. All authors have read and agreed to the published version of the manuscript.
Funding
This research was funded by the Ministry of Science and Technology (MOST), Taiwan, grant number 107-2116-M-008-012 and the Centre of Excellence for Ocean Engineering, National Taiwan Ocean University.
Acknowledgments
The research leading to these results has received funding from the Ministry of Science and Technology (MOST), Taiwan, under the project number: 107-2116-M-008-012 and the Centre of Excellence for Ocean Engineering, National Taiwan Ocean University.
Conflicts of Interest
The authors declare no conflict of interest.
References
- Kim, G.B.; Cheng, W.; Sunny, R.C.; Horrillo, J.J.; McFall, B.C.; Mohammed, F.; Fritz, H.M.; Beget, J.; Kowalik, Z. Three Dimensional Landslide Generated Tsunamis: Numerical and Physical Model Comparisons. Landslides 2020, 17, 1145–1161. [Google Scholar] [CrossRef]
- Li, G.; Chen, G.; Li, P.; Jing, H. Efficient and accurate 3-D numerical modelling of landslide Tsunami. Water 2019, 11, 2033. [Google Scholar] [CrossRef]
- Slingerland, R.L.; Voight, B. Effect of channel confinement on the steady flow of Bingham plastic fluids across a confined square cylinder. Dev. Geotech. Eng. 1979, 14, 317–394. [Google Scholar] [CrossRef]
- Murty, T.S. Submarine slide-generated water waves in Kitimat Inlet, Bitish Columbia. J. Geophys. Res. 1979, 84, 7777–7779. [Google Scholar] [CrossRef]
- Pelinovsky, E.; Poplavsky, A. Simplified model of tsunami generation by submarine landslides. Phys. Chem. Earth 1996, 21, 13–17. [Google Scholar] [CrossRef]
- Watts, P. Water Waves Generated by Underwater Landslides. Ph.D. Thesis, California Institute of Technology, Pasadena, CA, USA, 1997. [Google Scholar]
- Sammarco, P.; Renzi, E. Landslide tsunamis propagating along a plane beach. J. Fluid Mech. 2008, 598, 107–119. [Google Scholar] [CrossRef]
- Didenkulova, I.; Nikolkina, I.; Pelinovsky, E.; Zahibo, N. Tsunami waves generated by submarine landslides of variable volume: Analytical solutions for a basin of variable depth. Nat. Hazards Earth Syst. Sci. 2010, 10, 2407–2419. [Google Scholar] [CrossRef]
- Harbitz, C.B.; Løvholt, F.; Bungum, H. Submarine landslide tsunamis: How extreme and how likely? Nat. Hazards 2014, 72, 1341–1374. [Google Scholar] [CrossRef]
- Smith, R.C.; Hill, J.; Collins, G.S.; Piggott, M.D.; Kramer, S.C.; Parkinson, S.D.; Wilson, C. Comparing approaches for numerical modelling of tsunami generation by deformable submarine slides. Ocean Model. 2016, 100, 125–140. [Google Scholar] [CrossRef]
- Law, L.; Brebner, A. On Water Waves Generated by Landslides. In Proceedings of the Third Australasian Conference on Hydraulics and Fluid Mechanics, Sydney, NSW, Australia, 25–29 November 1968; pp. 155–159. [Google Scholar]
- Kamphuis, J.W.; Bowering, R.J. Impulse waves generated by landslides. In Proceedings of the 12th International Conference on Coastal Engineering, Washington, DC, USA, 13–18 September 1970; Volume 1, pp. 575–588. [Google Scholar]
- Walder, J.S.; Watts, P.; Sorensen, O.E.; Janssen, K. Tsunamis generated by subaerial mass flows. J. Geophys. Res. Solid Earth 2003, 108, 2236. [Google Scholar] [CrossRef]
- Ataie-Ashtiani, B.; Nik-Khah, A. Impulsive waves caused by subaerial landslides. Environ. Fluid Mech. 2008, 8, 263–280. [Google Scholar] [CrossRef]
- Mohammed, F.; Fritz, H.M. Physical modeling of tsunamis generated by three-dimensional deformable granular landslides. J. Geophys. Res. C Ocean. 2012, 117, C11015. [Google Scholar] [CrossRef]
- Assier-Rzadkiewicz, S.; Mariotti, C.; Heinrich, P. Numerical simulation of submarine landslides and their hydraulic effects. J. Waterw. Port Coastal Ocean Eng. 1997, 123, 149–157. [Google Scholar] [CrossRef]
- Yavari-Ramshe, S.; Ataie-Ashtiani, B. Numerical modeling of subaerial and submarine landslide-generated tsunami waves—Recent advances and future challenges. Landslides 2016, 13, 1325–1368. [Google Scholar] [CrossRef]
- Heller, V.; Hager, W.H.; Minor, H.E. Scale effects in subaerial landslide generated impulse waves. Exp. Fluids 2008, 44, 691–703. [Google Scholar] [CrossRef]
- Kouh, J.S.; Chen, Y.J.; Chau, S.W. Numerical study on scale effect of form factor. Ocean Eng. 2009, 36, 403–413. [Google Scholar] [CrossRef]
- Mao, J.; Zhao, L.; Liu, X.; Cheng, J.; Avital, E. A three-phases model for the simulation of landslide-generated waves using the improved conservative level set method. Comput. Fluids 2017, 159, 243–253. [Google Scholar] [CrossRef]
- Yavari-Ramshe, S.; Ataie-Ashtiani, B. A rigorous finite volume model to simulate subaerial and submarine landslide-generated waves. Landslides 2017, 14, 203–221. [Google Scholar] [CrossRef]
- Heller, V.; Bruggemann, M.; Spinneken, J.; Rogers, B.D. Composite modelling of subaerial landslide-tsunamis in different water body geometries and novel insight into slide and wave kinematics. Coast. Eng. 2016, 109, 20–41. [Google Scholar] [CrossRef]
- Heinrich, P.H.; Piatanesi, A.; Hébert, H. Numerical modelling of tsunami generation and propagation from submarine slumps: The 1998 Papua New Guinea event. Geophys. J. Int. 2001, 145, 97–111. [Google Scholar] [CrossRef]
- Viroulet, S.; Cébron, D.; Kimmoun, O.; Kharif, C. Shallow water waves generated by subaerial solid landslides. Geophys. J. Int. 2013, 193, 747–762. [Google Scholar] [CrossRef]
- Huang, B.; Wang, S.C.; Zhao, Y.B. Impulse waves in reservoirs generated by landslides into shallow water. Coast. Eng. 2017, 123, 52–61. [Google Scholar] [CrossRef]
- Seo, S.N.; Liu, P.L.F. Edge waves generated by the landslide on a sloping beach. Coast. Eng. 2013, 73, 133–150. [Google Scholar] [CrossRef]
- Jing, H.X.; Liu, C.G.; Tao, J.H. An extended form of Boussinesq-type equations for nonlinear water waves. J. Hydrodyn. 2015, 27, 696–707. [Google Scholar] [CrossRef]
- Heinrich, G.; Jensen, U. Optimal replacement rules based on different information levels. Nav. Res. Logist. 1992, 39, 937–955. [Google Scholar] [CrossRef]
- Yin, Y.P.; Huang, B.; Chen, X.; Liu, G.; Wang, S. Numerical analysis on wave generated by the Qianjiangping landslide in Three Gorges Reservoir, China. Landslides 2015, 12, 355–364. [Google Scholar] [CrossRef]
- Biscarini, C. Computational fluid dynamics modelling of landslide generated water waves. Landslides 2010, 7, 117–124. [Google Scholar] [CrossRef]
- Assier-Rzadkiewicz, S.; Heinrich, P.; Sabatier, P.C.; Savoye, B.; Bourillet, J.F. Numerical modelling of a landslide-generated tsunami: The 1979 nice event. Pure Appl. Geophys. 2000, 157, 1707–1727. [Google Scholar] [CrossRef]
- Grilli, S.T.; Watts, P. Tsunami generation by submarine mass failure. I: Modeling, experimental validation and sensitivity analyses. J. Waterw. Port Coastal Ocean Eng. 2005, 131, 283–297. [Google Scholar] [CrossRef]
- Løvholt, F.; Pedersen, G.; Harbitz, C.B.; Glimsdal, S.; Kim, J. On the characteristics of landslide tsunamis. Philos. Trans. R. Soc. A Math. Phys. Eng. Sci. 2015, 373, 20140376. [Google Scholar] [CrossRef]
- Watts, P.; Grillt, S.T. Underwater Landslide Shape, Motion, Deformation, and Tsunami Generation. In Proceedings of the Thirteenth International Offshore and Polar Engineering Conference, Honolulu, HI, USA, 25–30 May 2003; pp. 1709–1716. [Google Scholar]
- Ren, Z.; Zhao, X.; Liu, H. Numerical study of the landslide tsunami in the South China Sea using Herschel-Bulkley rheological theory. Phys. Fluids 2019, 31, 056601. [Google Scholar] [CrossRef]
- Elverhoi, A.; Breien, H.; De Blasio, F.V.; Harbitz, C.B.; Pagliardi, M. Submarine landslides and the importance of the initial sediment composition for run-out length and final deposit. Ocean Dyn. 2010, 60, 1027–1046. [Google Scholar] [CrossRef]
- Elverhøi, A.; Issler, D.; De Blasio, F.V.; Ilstad, T.; Harbitz, C.B.; Gauer, P. Emerging insights into the dynamics of submarine debris flows. Nat. Hazards Earth Syst. Sci. 2005, 5, 633–648. [Google Scholar] [CrossRef]
- Breien, H.; De Blasio, F.V.; Elverhøi, A.; Nystuen, J.P.; Harbitz, C.B. Transport mechanisms of sand in deep-marine environments-insights based on laboratory experiments. J. Sediment. Res. 2010, 80, 975–990. [Google Scholar] [CrossRef]
- Jiang, L.; Leblond, P.H. Numerical modeling of an underwater Bingham plastic mudslide and the waves which it generates. J. Geophys. Res. 1993, 98, 10303–10317. [Google Scholar] [CrossRef]
- Heinrich, P.; Guibourg, S.; Mangeney, A.; Roche, R. Numerical modeling of a landslide-generated tsunami following a potential explosion of the Montserrat volcano. Phys. Chem. Earth Part A Solid Earth Geod. 1999, 24, 163–168. [Google Scholar] [CrossRef]
- Skvortsov, A. Numerical Simulation of Landslide-Generated Tsunamis with Application to the 1975 Failure in Kitimat Arm, British Columbia, Canada. J. Geophys. Res. Earth Surf. 2005, 112. [Google Scholar] [CrossRef]
- Wu, T.-R.; Vuong, T.-H.-N.; Lin, C.-W.; Wang, C.-Y.; Chu, C.-R. Modeling the Slump-Type Landslide Tsunamis Part I: Developing a Three-Dimensional Bingham-Type Landslide Model. Appl. Sci. 2020, 10, 6501. [Google Scholar] [CrossRef]
- Smagorinsky, J. General circulation experiments with the primitive equations. Mon. Weather Rev. 1963, 91, 99–164. [Google Scholar] [CrossRef]
- Coussot, P.; Proust, S. Slow, unconfined spreading of a mudflow. J. Geophys. Res. Solid Earth 1996, 101, 25217–25229. [Google Scholar] [CrossRef]
- Griffiths, R.W. The dynamics of lava flows. Annu. Rev. Fluid Mech. 2000, 32, 477–518. [Google Scholar] [CrossRef]
- McDougall, S.; Hungr, O. A model for the analysis of rapid landslide motion across three-dimensional terrain. Can. Geotech. J. 2004, 41, 1084–1097. [Google Scholar] [CrossRef]
- Liu, P.L.F.; Wu, T.R.; Raichlen, F.; Synolakis, C.E.; Borrero, J.C. Runup and rundown generated by three-dimensional sliding masses. J. Fluid Mech. 2005, 536, 107–144. [Google Scholar] [CrossRef]
- Chu, C.R.; Wu, T.R.; Tu, Y.F.; Hu, S.K.; Chiu, C.L. Interaction of two free-falling spheres in water. Phys. Fluids 2020, 32, 033304. [Google Scholar] [CrossRef]
- Deardorff, J.W. A numerical study of three-dimensional turbulent channel flow at large Reynolds numbers. J. Fluid Mech. 1970, 41, 453–480. [Google Scholar] [CrossRef]
- Hirt, C.W.; Nichols, B.D. Volume of fluid (VOF) method for the dynamics of free boundaries. J. Comput. Phys. 1981, 39, 201–255. [Google Scholar] [CrossRef]
- Christen, M.; Bühler, Y.; Bartelt, P.; Leine, R.; Glover, J.; Schweizer, A.; Graf, C.; Mcardell, B.W.; Gerber, W.; Deubelbeiss, Y.; et al. Integral hazard management using a unified software environment. In Numerical simulation tool “RAMMS” for gravitational natural hazards. In Proceedings of the 12th Congress INTERPRAEVENT, Grenoble, France, 23–26 April 2012; pp. 77–86. [Google Scholar]
- Scheuner, T.; Schwab, S.; McArdell, B.W. Application of a two-dimensional numerical model in risk and hazard assessment in Switzerland. In Proceedings of the International Conference on Debris-Flow Hazards Mitigation: Mechanics, Prediction, and Assessment, Padua, Italy, 14–17 June 2011. [Google Scholar]
- Ma, G.; Kirby, J.T.; Shi, F. Numerical simulation of tsunami waves generated by deformable submarine landslides. Ocean Model. 2013, 69, 146–165. [Google Scholar] [CrossRef]
- Ma, G.; Shi, F.; Kirby, J.T. Shock-capturing non-hydrostatic model for fully dispersive surface wave processes. Ocean Model. 2012, 43, 22–35. [Google Scholar] [CrossRef]
- Piggott, M.D.; Gorman, G.J.; Pain, C.C.; Allison, P.A.; Candy, A.S.; Martin, B.T.; Wells, M.R. A new computational framework for multi-scale ocean modelling based on adapting unstructured meshes. Int. J. Numer. Methods Fluids 2008, 56, 1003–1015. [Google Scholar] [CrossRef]
- Sader, J.E.; Davidson, M.R. Scaling behavior for gravity induced flow of a yield stress material. J. Rheol. 2005, 49, 105–112. [Google Scholar] [CrossRef]
- Roussel, N.; Coussot, P. “Fifty-cent rheometer” for yield stress measurements: From slump to spreading flow. J. Rheol. 2005, 49, 705–718. [Google Scholar] [CrossRef]
- Hudson, R.Y. Coastal Hydraulic Models; U.S. Army Coastal Engineering Research Center, Special Report; The National Academies of Sciences, Engineering, and Medicine: Washington, DC, USA, 1979. [Google Scholar]
- Poupardin, A.; Heinrich, P.; Frère, A.; Imbert, D.; Hébert, H.; Flouzat, M. The 1979 Submarine Landslide-Generated Tsunami in Mururoa, French Polynesia. Pure Appl. Geophys. 2017, 174, 3293–3311. [Google Scholar] [CrossRef]
- Løvholt, F.; Harbitz, C.B.; Haugen, K.B. A parametric study of tsunamis generated by submarine slides in the Ormen Lange/Storegga area off western Norway. Mar. Pet. Geol. 2005, 22, 219–231. [Google Scholar] [CrossRef]
- Staron, L.; Lagrée, P.-Y.; Ray, P.; Popinet, S. Scaling laws for the slumping of a Bingham plastic fluid. J. Rheol. 2013, 57, 1265–1280. [Google Scholar] [CrossRef]
- Whittaker, C.N.; Nokes, R.I.; Lo, H.Y.; Liu, P.L.F.; Davidson, M.J. Physical and numerical modelling of tsunami generation by a moving obstacle at the bottom boundary. Environ. Fluid Mech. 2017, 17, 929–958. [Google Scholar] [CrossRef]
- Whittaker, C.; Nokes, R.; Davidson, M. Tsunami forcing by a low Froude number landslide. Environ. Fluid Mech. 2015, 15, 1215–1239. [Google Scholar] [CrossRef]
- Mehmood, A.; Khan, W.A.; Mahmood, R.; Rehman, K.U. Finite element analysis on bingham-papanastasiou viscoplastic flow in a channel with circular/square obstacles: A comparative benchmarking. Processes 2020, 8, 779. [Google Scholar] [CrossRef]
- Mishra, P.; Chhabra, R.P. Effect of confinement on the steady flow of Bingham plastic fluids past a heated square cylinder. In Proceedings of the 24th National and 2nd International ISHMT-ASTFE Heat and Mass Transfer Conference (IHMTC-2017), Hyderabad, India, 27–30 December 2019. [Google Scholar]
© 2020 by the authors. Licensee MDPI, Basel, Switzerland. This article is an open access article distributed under the terms and conditions of the Creative Commons Attribution (CC BY) license (http://creativecommons.org/licenses/by/4.0/).














