Pathologic and Risk Analysis of the Lojuela Castle (Granada-Spain): Methodology and Preventive Conservation for Medieval Earthen Fortifications
Abstract
1. Introduction
Background. Earthen Defensive Architecture: Protection, Conservation and Risks
2. Objectives
- -
- To systematize a multidisciplinary analysis model that will be applied to the Lojuela Castle in order to deepen its complete knowledge;
- -
- To detect, analyze and assess the main natural and anthropic hazards to which the Lojuela Castle is exposed, generating specific cartographies for each risk;
- -
- To examine the state of conservation of the castle and elaboration of the pathology maps associated with each type of risk;
- -
- To evaluate the degree of hazard and vulnerability using the Delphi method and estimation of the global risk;
- -
- To design action strategies to preserve and strengthen this cultural asset, both materially and structurally.
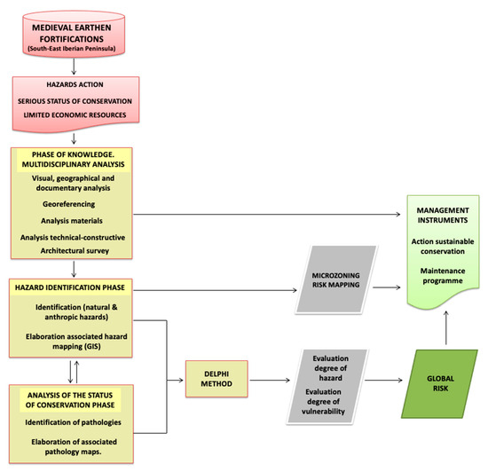
3. Materials and Methods
- -
- Phase of knowledge of the reality of heritage. This consisted of the development of a multidisciplinary analysis that has first understood its georeferencing, from the assignment of UTM coordinates and the establishment of the conditions of the environment. Subsequently, a documentary study was carried out, based on archival and bibliographic information relating to historical risks and the restoration work carried out [111]. This was complemented by specific fieldwork involving the inspection and direct collection of data and samples of material for the performance of chemical, mineralogical and petrographic characterization tests in order to determine their material and pathologic nature. X-ray diffraction tests (XRD) were carried out to characterize the mineral phases that make up the construction material samples. Moreover, a petrographic study was carried out to describe the structural, compositional and textural properties that characterize each sample. Scanning electron microscopy (with X-ray microanalysis) was also carried out to find out the composition of the sample in a more specific way and to determine small-scale pathologies. The samples were analyzed using A PANalytical X’Pert3 diffractometer equipped with an automatic slit. Data were interpreted using the XPowder 12 software and database from the International Centre for Diffraction Data, in which JCPDS (the Joint Committee on Powder Diffraction Standards) cards were used to distinguish the different crystalline phases. For the petrographic study, a Carl Zeiss “Jenapol-U” microscope equipped with a digital camera (Nikon D7000) was used. This enabled the identification of the mineral components, their textural and structural ratios, the degree of decay, the presence of neoformation phases and the study of the cement matrix used in the rammed-earth walls and/or mortars (by dyeing with alizarin red) based on observation of thin sections of each material [27]. The scanning electron microscopy study was carried out with a high-resolution Auriga model from Carl Zeiss SMT, which was equipped with a dispersive X-ray spectroscopy (SEM-EDX) microanalysis system. With this system, it was possible to obtain microanalysis spectra in the different samples and to determine their chemical composition.
- -
- Hazard identification phase and associated mapping. The hazard factors affecting the castle and its territorial environment were identified. In the systematization of factors, a protocol was elaborated, including those identified by the National Plan for Disaster Risk Management of Cultural Heritage [115] and the National Plan for Defensive Architecture [60]. The families of risks considered were those related to natural and anthropic phenomena.
- -
- Phase of analysis of the state of conservation and elaboration of pathology maps. The main damages presented by the castle were identified and associated with the hazard factor that produced them. The following groups of pathologies were considered according to their origin: by the action of environmental factors; by the action of biologic agents; by the action of factors of chemical origin; by the action of factors of geological nature and of structural origin. The influence of anthropic hazards was also been taken into account in this analysis. On the planimetries obtained in the architectural study carried out in the previous phase, a general mapping of pathologies (macroscopic) was made. All the points were georeferenced and supported by an orthophotogrammetric image that helped to read the state of degradation of the walls.
- -
- Evaluation of the degree of hazard and vulnerability using the Delphi method and estimation of the global risk. Taking into account that the formula of risk Ri=Hi*Vi*E (risk = hazard × vulnerability × exposure), the study aims to know and evaluate the relationship between hazard and vulnerability for each group of risks affecting each asset. Therefore, each hazard is evaluated in particular and its relation to the specific damage it generates in the asset, as well as the intensity with which this damage is produced. The Delphi method was used for the multidimensional evaluation of such intensity [7,117,118,119,120,121]. Several stages were established for its application:
- Generation of the questionnaire and its completion by a group of experts. The questionnaire was provided to a group of 20 experts. All of them had advanced knowledge related to the territory and the conservation of its cultural heritage. The disciplines chosen were: environmental sciences, history of art, archaeology, architecture, construction, engineering, geology, chemistry, restoration and cultural management.
- Assessment of the degrees of hazard and vulnerability. In the evaluation of the degree of incidence of the different factors of hazard that act on the asset and its environment, variables such as the probability of the risk happening, the consequences that it generates and the possible measures to be adopted for the minimization of the effects were taken into account. For this assessment, each expert, according to their knowledge discipline, was assigned a numerical value to each of the assessable items presented in the questionnaire, establishing a range of assignments between zero and five (zero being the non-existence of hazard and five being the highest level of hazard). The same procedure was applied in the assessment of the vulnerability manifested in the castle structures from the evaluation of the existing pathologies. Among the aspects taken into account in its estimation, the decontextualization of the asset, the existence of structural damage, the degree of destruction and the loss of values in the process of adaptation to the territorial context stand out. In assigning a numerical value to each item, the same range was used as before, i.e., between zero and five (zero being the absence of vulnerability and five being the highest level of vulnerability).
- -
- Systematization of conservation strategies: after obtaining the risk maps and evaluation of the state of conservation of the construction units of the Lojuela Castle, an approach is established to the conservation and maintenance actions to be carried out on the asset and its surroundings. These were organized in three different levels: emergency actions, prevention actions and restoration actions.
4. Results
4.1. Application of the Method. Case Study of the Lojuela Castle
4.1.1. Geographical and Geological Contexts
4.1.2. Identification, Heritage Protection and Planning
4.1.3. Historical Context
4.1.4. Description of the Lojuela Castle Architectonics
4.1.5. Description of the Materials
4.1.6. Technical-Constructive Description
4.2. Risks and Pathologic Analysis
4.2.1. Main Hazards Affecting the Lojuela Castle
4.2.2. State of Conservation and Damage Maps of the Lojuela Castle
- -
- Environmental damage: the most notable is associated with the presence of dirt, the existence of surface, medium and deep erosion of the different parts of the wall. Moreover, material gaps are resulting from the loss of material accompanied by generalized surface exfoliation (Table 4);
- -
- Damage produced by the action of water: it has produced an intense washing of the material and decohesion;
- -
- Damage produced by organic agents: manifested in the appearance of microflora, phanerogamic vegetation and medium vegetation;
- -
- Structural damage: has produced large cracks mainly in the tower and fissures underlying the base of walls; The crowns of the rammed-earth walls have been broken up. The walls have been moved from their initial position;
- -
- Damage of anthropic origin: hollows have been created in the rammed-earth walls to varying degrees;
- -
- Damage from incompatible restorations: due to the incorporation of Portland cement mortars covering the wall crowns;
- -
- Damage due to urban and environmental aggression: as a result of agricultural use of the environment with the removal of material of the lower parts of the wall and terracing of the land. Almond tree plantation.
4.3. Risk and Pathologic Analysis
4.4. Basic Conservation Actions
- -
- Urgent actions
- -
- Apply limestone to the tower and stretches of the walls;
- -
- Fill the cracks on the facing thereby stabilizing its position, with repair to the southeast corner of the tower is particularly urgent;
- -
- Reinforce the cladding;
- -
- Mass volume application with lime mortars where there is a danger of structural imbalance.
- -
- Preventive actions
- -
- Consolidate the facing by inorganic consolidants and lime water spray in several layers;
- -
- Seal the contours of crusts or surface layer;
- -
- Apply compounds based on ethyl silicate punctually in areas that can be stabilized for subsequent sealing;
- -
- Remedy the humidity due to capillarity by applying drainage solutions at the base of the walls;
- -
- Conduct archaeological studies of the monument and environment;
- -
- Repair gaps using lime mortars in small gaps;
- -
- Seal with lime mortars based on clean silica and lime sand;
- -
- Apply herbicides.
- -
- Restoration actions
- -
- Clean the facing by hand using brushes, spatulas or soft nylon brushes;
- -
- Clean the facing by mechanical means using dry suction and blowing techniques so as not to damage the protective crust of the rammed earth;
- -
- Conduct archaeological studies of the surroundings;
- -
- Vegetation control by applying herbicides and clearing of invasive vegetation.
5. Discussion
6. Conclusions
Author Contributions
Funding
Acknowledgments
Conflicts of Interest
References and Note
- Xi’an Declaration on the Conservation of the Setting of Heritage Structures, Sites and Areas; ICOMOS: Paris, France, 2005.
- Camuffo, D. Microclimate for Cultural Heritage; Elsevier: San Diego, CA, USA, 1998. [Google Scholar]
- Gizzi, F.T.; Sileo, M.; Biscione, M.; Danese, M.; Alvarez de Buergo, M. The conservation state of the Sassi of Matera site (Southern Italy) and its correlation with the environmental conditions analysed through spatial analysis techniques. J. Cult. Herit. 2016, 17, 61–74. [Google Scholar] [CrossRef]
- Canuti, P.; Casagli, N.; Catani, F.; Fanti, R. Hydrogeological hazard and risk in archaeological sites: Some case studies in Italy. J. Cult. Herit. 2020, 1, 117–125. [Google Scholar] [CrossRef]
- Sassa, K. Landslide risk assessment at cultural heritage sites. Engineering Geology for Society and Territory. In Landslide Processes; Lollino, G., Giordan, D., Marunteanu, C., Christaras, B., Yoshinori, I., Margottini, C., Eds.; Springer International Publishing: Cham, Switzerland, 2015; Volume 2, pp. 79–103. [Google Scholar] [CrossRef]
- Cristi Nicu, I. Natural risk assessment and mitigation of cultural heritage sites in North-eastern Romania (Valea Oii river basin). Area 2019, 51, 142–154. [Google Scholar] [CrossRef]
- Ortiz, R.; Ortiz, P.; Martin, J.M.; Vázquez, M.A. A new approach to the assessment of flooding and dampness hazards in cultural heritage, applied to the historic centre of Seville (Spain). Sci. Total Environ. 2016, 551–552, 546–555. [Google Scholar] [CrossRef] [PubMed]
- Gutiérrez-Carrillo, M.L.; Bestué Cardiel, I.; Molina Gaitán, J.C. Manual de Mantenimiento para las Fortificaciones de Tierra; Universidad de Granada: Granada, Spain, 2019. [Google Scholar]
- AA.VV. HeritageCARE. Guide Méthodologique de Conservation Préventive; UMinho/DRCN/CCG/USAL/IAPH/FSMLR/UCA/ULIM: Seville, Spain, 2019. [Google Scholar]
- De Güichen, G. La conservation preventive: Un changement profond de mentalité. In Cahiers d´estude; ICOM-CC: Paris, France, 1995. [Google Scholar]
- Charter of Krakow. In Principles for Conservation and Restoration of Built Heritage; UNESCO: Paris, France, 2000.
- Garrido, J.; Gutiérrez-Carrillo, M.L. Andalusian cultural heritage and natural hazards prevention. In Engineering Geology for Society and Territory; Lollino, G., Giordan, D., Marunteanu, C., Christaras, B., Yoshinori, I., Margottini, C., Eds.; Springer: Cham, Switzerland, 2015; Volume 8, pp. 437–440. [Google Scholar] [CrossRef]
- De Güichen, G. The causes of the deterioration of heritage. In Presse et Sauvegarde du Patrimoine; VVAA, Ed.; ICCROM: Rome, Italy, 2000; pp. 29–37. [Google Scholar]
- Baldi, P. La carta de riesgo del patrimonio cultural. In La Carta de Riesgo. Una Experiencia Italiana Para la Valoración Global de los Factores del Patrimonio Monumental; VVAA, Ed.; Instituto Andaluz de Patrimonio Histórico: Seville, Spain, 1992; pp. 9–14. [Google Scholar]
- Macías-Bernal, J.M.; Calama-Rodríguez, J.M.; Chávez-de Diego, M.J. Modelo de predicción de la vida útil de la edificación patrimonial a partir de la lógica difusa. Inf. Constr. 2014, 66, e006. [Google Scholar] [CrossRef]
- Ortiz Calderón, P.; Pinto Puerto, F.; Verhagen, P.; Prieto, A. (Eds.) Science and Digital Technology for Cultural Heritage—Interdisciplinary Approach to Diagnosis, Vulnerability, Risk Assessment and Graphic Information Models; CRC Press/Balkema Taylor & Francis: Leiden, The Netherlands, 2020; Available online: https://online.vitalsource.com/#/books/9781000026528/cfi/6!/4/4@0.00:37.8 (accessed on 20 June 2020).
- Ortiz, P.; Antúnez, V.; Martin, J.M.; Ortiz, R.; Vázquez, M.A.; Galán, E. Approach to environmental risk analysis for the main monuments in a historical city. J. Cult. Herit. 2014, 15, 432–440. [Google Scholar] [CrossRef]
- López, A.; Sameño, M. Aplicación del análisis digital de imagen a los estudios de biodeterioro del Patrimonio Histórico. Rev. PH 1998, 5, 86–91. [Google Scholar]
- Moropoulou, A.; Koui, M.; Kourteli, C.; Achilleopoulus, N.; Zezza, F. Digital image processing for weathering analysis and planning of conservation interventions on structures and complexes. In Advances in Intelligent Systems. International Series on Microprocessor-Based and Intelligent Systems Engineering; Tzafestas, S.G., Ed.; Springer: Dordrecht, The Netherlands, 1999; pp. 401–414. [Google Scholar]
- Ortiz, R.; Ortiz, P.; Vázquez, M.A.; Martín, J.M. Integration of georeferenced informed system and digital image analysis to asses the effect of cars pollution on historical buildings. Constr. Build. Mater. 2017, 139, 320–333. [Google Scholar] [CrossRef]
- García Fernández, I.M. Historia de la Conservación preventiva: Parte I. Ge-Conservación 2013, 5, 27–41. [Google Scholar] [CrossRef]
- García Fernández, I.M. Historia de la Conservación preventiva: Parte II. Ge-Conservación 2014, 6, 6–18. [Google Scholar] [CrossRef][Green Version]
- Lillie, M.; Smith, R.; Reed, J.; Inglis, R. Southwest scottish crannogs: Using in situ studies to assess preservation in wetland archaeological contexts. J. Archaeol. Sci. 2008, 35, 1886–1900. [Google Scholar] [CrossRef]
- Caragliu, A.; Del Bo, C.; Nijkamp, P. Smart cities in europe. J. Urban Technol. 2011, 18, 65–82. [Google Scholar] [CrossRef]
- Allen, K.; Hollinworth, N.; Hwang, F.; Minnion, A.; Kwiatkowska, G.; Lowe, T.; Weldin, N. Interactive sensory objects for improving access to heritage. In Proceedings of the CHI ‘13 Extended Abstracts on Human Factors in Computing Systems, Paris, France, 27 April 2013; pp. 2899–2902. [Google Scholar]
- Lucchi, E. Review of preventive conservation in museum buildings. J. Cult. Herit 2018, 29, 180–193. [Google Scholar] [CrossRef]
- Gutiérrez-Carrillo, M.L.; Arizzi, A.; Bestué Cardiel, I.; Sebastián Pardo, E. Study of the state of conservation and the building materials used in defensive constructions in south-eastern Spain: The example of Mula castle in Murcia. Int. J. Archit. Herit. 2019. [Google Scholar] [CrossRef]
- Indirli, M.; Razafindrakoto, H.; Romanelli, F.; Puglisi, C.; Lanzoni, L.; Milani, E. Hazard evaluation in Valparaiso: The MAR VASTO Project. Pure Appl. Geophys. 2011, 168, 543–582. [Google Scholar] [CrossRef]
- Morelli, S.; Battistini, A.; Catani, F. Rapid assessment of flood susceptibility in urbanizad rivers using digital terrain data: Application to the Arno river case study (Firenze, Northern Italy). Appl. Geogr. 2014, 54, 35–53. [Google Scholar] [CrossRef]
- Unsalan, O.; Kuzucuoglu, A.H. Effects of hazardous pollutants on the walls of Valence Aqueduct (Istanbul) by Raman spectroscopy, SEM-EDX and Geographical Information System. Spectrochim. Acta Part A Mol. Biomol. Spectrosc. 2016, 152, 572–576. [Google Scholar] [CrossRef]
- Chávez-Hernández, J.A.; Recarey, C.A.; García-Lorenzo, M.M.; López-Jiménez, O. Utilización de la Inteligencia Artificial en el diagnostico patológico de edificaciones de valor patrimonial. Inf. Constr. 2012, 64, 297–305. [Google Scholar] [CrossRef][Green Version]
- ISO 15686-1:2011. Buildings and Constructed Assets—Service Life Planning; International Organization for Standardization: Gineva, Switzerland, 2011; Available online: https://www.iso.org/obp/ui/es/#iso:std:iso:15686:-1:ed-2:v1:en (accessed on 20 June 2020).
- Claver Gil, J.; García Domínguez, A.; Sebastián Pérez, M.A. AHP adaptation as valuation tool for the selection of the most compatible new uses for assets of the industrial heritage. In Proceedings of the 21th international Congress on Project Management and Engineering, Cádiz, Spain, 12–14 July 2017; pp. 607–615. [Google Scholar]
- Cerqua, A.; Gigliarelli, E.; Cessari, L. Application of the Analytic Hierarchy Process (AHP) for energetic rehabilitation of historical buildings. In Proceedings of the 11th International Symposium on Analytic Hierarchy Process, Sorrento, Italy, 11 January 2011; pp. 1–6. Available online: https://www.researchgate.net/publication/215587631_APPLICATION_OF_THE_ANALYTIC_HIERARCHY_PROCESS_AHP_FOR_ENERGETIC_REHABILITATION_OF_HISTORICAL_BUILDINGS (accessed on 8 July 2020).
- Camuffo, D.; Van Grieken, R.; Busse, H.-J.; Sturaro, G.; Valentino, A.; Bernardi, A.; Blades, N.; Shooter, D.; Gysels, K.; Deutsch, F.; et al. Environmental monitoring in four European museums. Atmos. Environ. 2001, 35 (Suppl. 1), S127–S140. [Google Scholar] [CrossRef]
- Studerman, S.; Tompkins, W.G. (Eds.) Proceeding of the Smithsonian Institution. Summit on the Museum Preservation Environment; Smithsonian Institution Scholarly Press: Washington, DC, USA, 2016. [Google Scholar]
- Vantaa Resolution. Towards a European Strategy on Preventive Conservation; ICOM: Paris, France, 2000. [Google Scholar]
- UNE-EN 15898-2012 Conservation of Cultural Property—Main General Terms and Definitions; Asociación Española de Normalización: Madrid, Spain, 2012; Available online: https://www.une.org/encuentra-tu-norma/busca-tu-norma/norma/?c=N0049099 (accessed on 20 July 2020).
- National Plan for Preventative Conservation. MECD. 2011. Available online: http://ipce.mcu.es/conservacion/planesnacionales/preventiva.html (accessed on 20 July 2020).
- de Güichen, G. Conservación preventiva ¿En qué punto nos encontramos en 2013? Rev. Patrimonio Cult. España 2013, 7, 15–24. [Google Scholar]
- Gentile, C.; Saisi, A. Operational modal testing of historic structures at different levels of excitation. Constr. Build. Mater. 2013, 48, 1273–1285. [Google Scholar] [CrossRef]
- Merello Giménez, P.; García Diego, F.J.; Zarzo Castelló, M. Diagnosis of abnormal patterns in multivariate microclimate monitoring: A case study of an open-air archaeological site in Pompeii (Italy). Sci. Total Environ. 2014, 488, 14–25. [Google Scholar] [CrossRef] [PubMed]
- Merello Giménez, P.; Fernández Navajas, A.; Curiel Esparza, J.; Zarzo Castelló, M.; García Diego, F.J. Characterisation of thermo-hygrometric conditions of an archaeological site affected by unlike boundary weather conditions. Build Environ. 2014, 76, 125–133. [Google Scholar] [CrossRef]
- Pachón García, P. Structural Assessment of Historical Buildings by Using the Operational Modal Analysis (OMA) Technique. Ph.D. Thesis, University of Seville, Sevilla, Spain, 2016. [Google Scholar]
- Romero, M.; Pachón, P.; Compán, V.; Cámara, M.; Pinto, F. Operational Modal Analysis: A Tool for Assessing Changes on Structural Health State of Historical Constructions after Consolidation and Reinforcement Works—Jura Chapel (Jerez de la Frontera, Spain). Shock Vib. 2018, 16, 1–12. [Google Scholar] [CrossRef]
- Arto, I.; Garrido, J.; Gutiérrez-Carrillo, M.L. Seismic vulnerability analysis of medieval rammed earth fortifications in southeastern Spain. Bull. Earthq. Eng. 2020, in press. [Google Scholar] [CrossRef]
- Fundamentos de Conservación Preventiva. Instituto del Patrimonio Cultural de España. Available online: http://www.mecd.gob.es/planes-nacionales/dam/jcr:7460d05f-2927-45c4-ba50-1836a35644fd/CPFundamentos2017.pdf (accessed on 25 February 2019).
- Herráez, J.A. El concepto de mantenimiento y su encaje en la metodología de trabajo de la conservación preventiva. In Proceedings of the VI Congreso ¿Y después? Control y mantenimiento del patrimonio Cultural, una opción sostenible, Vitoria-Gasteiz, Spain, 20–22 September 2018; Grupo Español del IIC/Ministerio de Cultura y Deporte: Vitoria, Spain, 2018; pp. 72–77. [Google Scholar]
- Minos-Minopoulos, D.; Dominey-Howes, D.; Pavlopoulos, K. Vulnerability assessment of archaeological sites to earthquake hazard: An indicator based method integrating spatial and temporal aspects. Ann. Geophys. 2017, 60, S0445. [Google Scholar] [CrossRef]
- Iadanza, C.; Cacace, C.; Del Conte, S.; Spizzichino, D.; Cespa, S.; Trigila, A. Cultural heritage, landslide risk and remote sensing in Italy. In Proceedings of the Landslide Science and Practice: Risk Assessment, Management and Mitigation. 2nd World Landslide Forum, WLF 2011, Rome, Italy, 9–11 October 2011; Volume 6, pp. 491–499. [Google Scholar] [CrossRef]
- Villafranca Jiménez, M.M.; Gutiérrez Carrillo, M.L. The Alhambra master plan (2007-2020) as a strategic model of preventive conservation of cultural heritage. Vitruvio Int. J. Archit. Technol. Sustain. 2019, 4, 59–72. [Google Scholar] [CrossRef]
- Fregonese, L.; Rosina, E.; Adami, A.; Bottacchi, M.C.; Romoli, E.; Lattanzi, D. Monitoring as strategy for planned conservation: The case of Sant’Andrea in Mantova (Mantua). Appl. Geomat. 2018, 10, 441–451. [Google Scholar] [CrossRef]
- Hull, J.; Ewart, I.J. Conservation data parameters for BIM-enabled heritage asset management. Autom. Constr. 2020, 119, 103333. [Google Scholar] [CrossRef]
- CEN/TC 346-Conservation Cultural Heritage; European Committee for Standardization: Brussels, Belgium, 2011.
- Van Balen, K. Preventive conservation of historic buildings. Int. J. Restor. Build.Monum. 2015, 21, 99–104. [Google Scholar] [CrossRef]
- Della Torre, S. Critical reflection document on the draft European standard CEN/TC 346 WI 346013 conservation of cultural property- condition survey of immovable heritage (unpublished discussion document). In Proceedings of the Seminar on Condition Reporting Systems for the Built Cultural Heritage, Monumentenwacht, Vlaanderen, 22–24 February 2010. [Google Scholar]
- Van Balen, K.; Vandesande, A. Reflections on preventive conservation, maintenance and monitoring. In Preventive Conservation of Built Heritage: Foresight and Needs; Van Balen, K., Vandesande, A., Eds.; ACCO: Leuven, Belgium, 2013; pp. 152–156. [Google Scholar]
- Van Balen, K.; Vandesande, A. Community Involvement in Heritage, Reflections on Cultural Heritage Theories and Practices; Garant Publishers: Antwerpen, Belgium, 2015. [Google Scholar]
- Van Balen, K.; Vandesande, A. Heritage Counts, Reflections on Cultural Heritage Theories and Practices; Garant Publishers: Antwerpen, Belgium, 2015. [Google Scholar]
- National Plan for Defensive Architecture. MECD. 2006. Available online: http://ipce.mcu.es/conservacion/planesnacionales/defensiva.html (accessed on 20 July 2020).
- Athens Charter for the Restoration of Historic Monuments, adopted at the First International Congress of Architects and Technicians of Historic Monuments 1931. Available online: https://www.icomos.org/en/167-the-athens-charter-for-the-restoration-of-historic-monuments (accessed on 9 September 2020).
- The Restauro Charter, Rome. 1932. Available online: https://ipce.culturaydeporte.gob.es/dam/jcr:f44dc6ee-8eef-4bae-9f08-de93c5be36e8/1932-carta-restauro-roma.pdf (accessed on 9 September 2020).
- The Venice Charter, International Charter for the Conservation and Restoration of Monuments and Sites; ICOMOS: Paris, France, 1964; Available online: https://www.icomos.org/charters/venice_e.pdf (accessed on 9 September 2020).
- Convention on the Protection of the World Cultural and Natural Heritage; UNESCO: Paris, France, 1972.
- The Restauro Charter; Istituto Centrale del Restauro: Rome, Italy, 1972; Available online: https://ipce.culturaydeporte.gob.es/dam/jcr:76a04348-7ea7-48ae-89a4-5b52c7f6f330/1972-carta-restauro-roma.pdf (accessed on 9 September 2020).
- European Charter of the Architectural Heritage; ICOMOS: París, France, 1975; Available online: https://www.icomos.org/en/resources/charters-and-texts/179-articles-en-francais/ressources/charters-and-standards/170-european-charter-of-the-architectural-heritage (accessed on 9 September 2020).
- The Declaration of Amsterdam; ICOMOS: Paris, France, 1975; Available online: https://www.icomos.org/en/and/169-the-declaration-of-amsterdam (accessed on 9 September 2020).
- Mexico Charter in Defense of Cultural Heritage; UNESCO: Mexico, Mexico, 1976; Available online: https://ipce.culturaydeporte.gob.es/dam/jcr:ac2be1f7-0204-4153-a77a-19d4e580bac9/1976-carta-mexico.pdf (accessed on 9 September 2020).
- The Norms of Quito; UNESCO/PNUD: Quito, Ecuador, 1977; Available online: https://ipce.culturaydeporte.gob.es/eu/dam/jcr:da21dfac-4e15-4937-bd6a-d6ead67155be/1967-carta-de-quito.pdf (accessed on 9 September 2020).
- Convention for the Safeguarding of the Architectural Heritage of Europe; Council of Europe: Strasbourg, France, 1985; Available online: https://rm.coe.int/168007a087 (accessed on 9 September 2020).
- Charter for the Protection and Management of the Archaeological Heritage; ICOMOS: Paris, France, 1990; Available online: https://www.icomos.org/images/DOCUMENTS/Charters/arch_e.pdf (accessed on 9 September 2020).
- Decree April 22th 1949 on the Protection of Spanish Castles. Available online: https://www.boe.es/buscar/doc.php?id=BOE-A-1949-4615 (accessed on 9 September 2020).
- Spanish Constitution. Official State Bulletin, 29 December 1978.
- Law of Spanish Historical Heritage, 16/1985, of June 25. Available online: https://www.boe.es/buscar/act.php?id=BOE-A-1985-12534 (accessed on 20 May 2020).
- Law of Historical Heritage of Andalucia, 14/2007 of November 26. 2007. Available online: https://www.juntadeandalucia.es/boja/2007/248/1 (accessed on 20 May 2020).
- Schnell Quiertant, P. El inventario de arquitectura defensiva de la AEAC, un ejemplo de ciencia ciudadana en España. Patrimonio Cult. España 2014, 9, 81–94. [Google Scholar]
- Carta de Baños de la Encina para la Conservación de la Arquitectura Defensiva en España; Ministerio Cultura: Madrid, Spain, 2006; Available online: https://ipce.culturaydeporte.gob.es/dam/jcr:8a8e781b-d974-4b81-9bbe-65132490ebff/baniosencina.pdf (accessed on 9 September 2020).
- Plan for Defensive Architecture in Andalusia; Consejería de Cultura/Junta de Andalucía: Seville, Spain, 2004; Available online: https://www.juntadeandalucia.es/export/drupaljda/PADA_Lineas_generales.PDF (accessed on 9 September 2020).
- López Guzmán, R. Arquitectura de Al-Andalus (Almería, Granada, Jaén, Málaga); Junta Andalucía/Legado Andalusí/Comares/Fundación Euroarabe: Granada, Spain, 2002. [Google Scholar]
- Malpica Cuello, A. Poblamiento y Castillos en Granada; Junta de Andalucía/Legado Andalusí/Lunwerg: Barcelona, Spain, 1996. [Google Scholar]
- Martín García, M.; Bleda Portero, J.; Martín Civantos, J.M. Inventario de arquitectura militar de la provincia de Granada (S. VIII al XVIII); Diputación Provincial: Granada, Spain, 1999. [Google Scholar]
- Gurriarán Daza, P. Las técnicas constructivas en las fortificaciones andalusíes. In Arqueología medieval: La ciutat; Sabaté i Curull, F., Brufal, J., Eds.; Pagés editors: Lleida, Spain, 2014; pp. 299–328. [Google Scholar]
- Gurriarán Daza, P. Las técnicas constructivas en las murallas medievales de Almería. In Defensive Architecture of the Mediterranean; Navarro Palazón, J., García-Pulido, L.J., Eds.; Universidad de Granada; Universitat Politècnica de València; Patronato de la Alhambra y Generalife: Granada, Spain, 2020; Volume X, pp. 61–70. [Google Scholar] [CrossRef]
- Ontiveros, E.; Valverde Espinosa, I.; Sebastián Pardo, E. El tapial de las murallas de Granada. Rev. Constr. RE 1997, 26, 58–62. [Google Scholar]
- Ontiveros, E.; Valverde Espinosa, I.; Gallego Roca, J.; Sebastián Pardo, E. Estudio de los materiales de construcción de las murallas del Albayzín (Granada). PH Boletín Inst. Andaluz Patrim. Hist. 2008, 66, 32–47. [Google Scholar]
- Orihuela, A.; Castillo- Martínez, J.M. Restoration of the Andalusí Wall of the Alcazaba Antigua (Ancient Citadel) of Granada (Cuesta de Alhacaba Area), Rammed Earth Conservation. In Proceedings of the First International Conference on Rammed Earth Conservation. RESTAPIA 2012, Valencia, Spain, 21–23 June 2012; Mileto, C., Vegas, F., Cristini, V., Eds.; CRC Press/Balkema: Boca Raton, FL, USA, 2012; pp. 401–406. [Google Scholar]
- Márquez Bueno, S. La tecnología constructiva andalusí: Obra encofrada y revestimientos en la arquitectura militar (ss. XI-XIII). El ejemplo de las torres. Arqueol. Arquit. 2018, 15, e076. [Google Scholar] [CrossRef]
- Mileto, C.; Vegas López-Manzanares, F.; Villacampa Crespo, L.; García-Soriano, L. The Influence of Geographical Factors in Traditional Earthen Architecture: The Case of the Iberian Peninsula. Sustainability 2019, 11, 2369. [Google Scholar] [CrossRef]
- Graciani, A.; Tabales, M.A. El tapial en el área sevillana. Avance cronotipológico estructural. Arqueol. Arquit. 2008, 5, 135–158. [Google Scholar] [CrossRef]
- Graciani, A.; Barrios, A.; Tabales, M.A. Researches in Islamic Tapia Wall Construction in Southern Spain. In Proceedings of the Heritage, Weathering & Conservation: Proceedings of the International Heritage, Weathering and Conservation Conference (HWC-2006), Madrid, Spain, 21–24 June 2006; Fort, R., Álvarez de Buergo, M., Gómez Heras, M., Vázquez Calvo, C., Eds.; Taylor & Francis: London, UK, 2008; pp. 109–114. [Google Scholar]
- Ponce-Antón, G.; Arizzi, A.; Zuloaga, M.C.; Cultrone, G.; Ortega, L.A.; Aguirre Mauleón, J. Mineralogical, Textural and Physical Characterisation to Determine Deterioration Susceptibility of Irulegi Castle Lime Mortars (Navarre, Spain). Materials 2019, 12, 584. [Google Scholar] [CrossRef]
- Lanzón, M.; De Stefano, V.; Molina Gaitán, J.C.; Bestué Cardiel, I.; Gutiérrez-Carrillo, M.L. Characterisation of earthen walls in the Generalife (Alhambra): Microstructural and physical changes induced by deposition of Ca (OH)2 nanoparticles in original and reconstructed samples. Constr. Build. Mater 2020, 232. [Google Scholar] [CrossRef]
- López Martínez, F.J. Tapias y tapiales, Loggia. Arquit. Restaur. 1999, 8, 75–80. [Google Scholar]
- López Martínez, F.J. Castillo de Monteagudo, Murcia (1995–1997). In La Restauración de la Tapia en la Península Ibérica. Criterios, Técnicas, Resultados y Perspectivas; Mileto, C., Vegas, F., Eds.; Ed Argumentum/TC Cuadernos: Valencia, España, 2014; pp. 246–249. [Google Scholar]
- López Martínez, F.J. Restauración del castillo de Alhama. Mínima o máxima intervención. Papeles Partal Rev. Restaur. Monum. 2012, 5, 221–234. [Google Scholar]
- Mileto, C.; Vegas, F.; Cristini, V. Rammed Earth Conservation. In Proceedings of the First International Conference on Rammed Earth Conservation, RESTAPIA 2012; CRC Press/Balkema: Boca Raton, FL, USA, 2012. [Google Scholar]
- Mileto, C.; Vegas, F. La Restauración de la Tapia en la Península Ibérica. In Criterios, Técnicas, Resultados y Perspectivas; Argumentum/TC Cuadernos: Valencia, España, 2014. [Google Scholar]
- Mileto, C.; Vegas López-Manzanares, F.; García-Soriano, L. La restauración de la tapia monumental: Pasado, presente y futuro. Inf. Constr. 2017, 69, e231. [Google Scholar] [CrossRef]
- Mileto, C.; Vegas, F.; García-Soriano, L.; Cristini, V. Vernacular and earthen Architecture. Conservation and Sustainability; Balkema-Taylor & Francis: Amsterdam, The Netherlands, 2018. [Google Scholar]
- Mileto, C.; Vegas López-Manzanares, F. The COREMANS Project. Intervention criteria for Earthen Architecture; Secretaría General Técnica, Subdirección General de Documentación y Publicaciones, Ministerio de Educación, Cultura y Deporte: Madrid, Spain, 2017. [Google Scholar] [CrossRef]
- Garrido, J.; Gutiérrez-Carrillo, M.L.; Molero Melgarejo, E. Risk charter for medieval defensive earthen architecture in southern Spain. World Multidisciplinary Earth Sciences Symposium (WMESS 2019). In IOP Conference Series: Earth and Environmental Science; IOP Publishing: Bristol, UK, 2019; Volume 362, p. 012078. [Google Scholar] [CrossRef]
- Agnoletti, M.; Errico, A.; Santoro, A.; Dani, A.; Preti, F. Terraced Landscapes and Hydrogeological Risk. Effects of Land Abandonment in Cinque Terre (Italy) during Severe Rainfall Events. Sustainability 2019, 11, 235. [Google Scholar] [CrossRef]
- Niculiţă, M.; Mărgărint, M.C. Landslides and Fortified Settlements as Valuable Cultural Geomorphosites and Geoheritage Sites in the Moldavian Plateau, North-Eastern Romania. Geoheritage 2018, 10, 613–634. [Google Scholar] [CrossRef]
- García Codrón, J.C. Las ciudades españolas y el riesgo de inundación: Permanencia y cambio de un problema crónico. Boletín A.G.E. 2004, 37, 85–99. [Google Scholar]
- Azañón, J.M.; Azor, A.; Booth-Rea, G.; Torcal, F. Small-scale faulting, topographic steps and seismic ruptures in the Alhambra (Granada, Southeast Spain). J. Quat. Sci 2004, 19, 219–227. [Google Scholar] [CrossRef]
- Justo, J.L.; Azañón, J.M.; Azor, A.; Saura, J.; Durand, P.; Villalobos, M.; Morales, A.; Justo, E. Neotectonics and slope stabilization at the Alhambra, Granada, Spain. Eng. Geol. 2008, 100, 101–119. [Google Scholar] [CrossRef]
- Brazille Naulet, V.C.; Orihuela Uzal, A.; García-Pulido, L.J. La Torre de Comares en peligro de ruina. Afecciones de la estructura más significativa de la Alhambra en los siglos XVI y XVI. In Defensive Architecture of the Mediterranean; Navarro Palazón, J., García-Pulido, L.J., Eds.; Universidad de Granada; Universitat Politècnica de València, Patronato de la Alhambra y Generalife: Granada, Spain, 2020; Volume X, pp. 21–28. [Google Scholar] [CrossRef]
- Cuéllar Mirasol, V. Trabajos realizados y coordinados por el centro de estudios y experimentación de obras Públicas. Cuadernos Alhambra 1998, 33–34, 9–16. [Google Scholar]
- Gutiérrez-Carrillo, M.L.; Bestué Cardiel, I.; Molina Gaitán, J.C.; Martínez López, J.A. PREFORTI Project: Preventive Conservation in Fortified Heritage in Rammed Earth. In Vernacular and Earthen Architecture. Conservation and Sustainability; Mileto, C., Vegas López-Manzanares, F., García Soriano, L., Cristini, V., Eds.; CRC Press/Balkema, Taylor & Francis: London, UK, 2018; pp. 447–452. [Google Scholar]
- Quattrone, G. Risk analysis and vulnerability assessment of archeological areas for the preventive conservation. In Digital Heritage. Progress in Cultural Heritage: Documentation, Preservation, and Protection, Proceeding 6th International Conference EuroMed 2016, Nicosia, Cyprus, 31 October–5 November 2016; Ioannides, M., Fink, E., Moropoulou, A., Hagedorn-Saupe, M., Fresa, A., Liestøl, G., Rajcic, V., Grussenmeyer, P., Eds.; Springer: Cham, Switzerland, 2016; Volume 1, pp. 157–168. [Google Scholar]
- Gutiérrez-Carrillo, M.L.; Bestué Cardiel, I. Catalogue for Preventive preservation: Knowledge and analysis of risks in the earthen defensive architecture. In Proceedings of the 4th International Conference on Preservation, Maintenance and Rehabilitation of Historic Buildings and Structures, Guimaraes, Portugal, 17–19 July 2019; Amoêda, R., Lira, S., Pinhero, C., Eds.; Green Lines Institute for Sustainable Development: Barcelos, Portugal, 2019; pp. 3–12. [Google Scholar]
- Parenti, R. Historia, importancia y aplicaciones del método de lectura de paramentos. Inf. Constr. 1995, 46, 19–29. [Google Scholar] [CrossRef]
- Benavides López, J.A.; Martín Civantos, J.M.; Rouco Collazo, J. Levantamiento arquitectónico y análisis arqueológico del castillo de Píñar como punto de partida para su conservación. Virtual Archeol. Rev. 2020, 11, 95–115. [Google Scholar] [CrossRef]
- Rouco Collazo, J.; Martín Civantos, J.M.; Benavides López, J.A. Building Archaeology of the Alcazaba of Guadix (Granada, Spain): An Example of Implanting Power in the Urban Centres of Al-Andalus. Int. J. Archit. Herit. 2020. [Google Scholar] [CrossRef]
- National Plan for Disaster Risk Management of Cultural Heritage. MECD. 2015. Available online: http://www.Mecd.Gob.Es/Planes-Nacionales/Planes/Emergencias.Html (accessed on 20 July 2020).
- Molero, E.; Gutiérrez-Carrillo, M.L.; Garrido, J. Implementing a GIS for cataloguing of medieval defensive earth architecture. In Vernacular and Earthen Architecture. Conservation and Sustainability; Mileto, C., Vegas López-Manzanares, F., García Soriano, L., Cristini, V., Eds.; CRC Press/Balkema, Taylor & Francis: London, UK, 2018; Volume 1, pp. 471–476. [Google Scholar]
- Asprone, D.; Jalayer, F.; Prota, A.; Manfredi, G. Proposal of a probabilistic model for multi-hazard risk assessment of structures in seismic zones subjected to blast for the limit state of collapse. Struct. Saf. 2010, 32, 25–34. [Google Scholar] [CrossRef]
- Ortiz, R.; Macías-Bernal, J.M.; Ortiz, P. Vulnerability and buildings service life applied to preventive conservation in cultural heritage. Int. J. Disaster Resil. Built Environ. 2018, 9, 31–47. [Google Scholar] [CrossRef]
- Xue, K.; Yifei Li, Y.; Meng, X. An evaluation model to assess the communication effects of intangible cultural heritage. J. Cult. Herit. 2019, 40, 124–132. [Google Scholar] [CrossRef]
- Molero Melgarejo, E.; Casado, D.; Gutiérrez-Carrillo, M.L. GIS methodology and Spatial Data infraestructure for risk analysis in Medieval Defensive Earth Architecture: Territorial characterization through spatial analysis, Delphi method and analytic hierarchy process. In Science and Digital Technology for Cultural Heritage—Interdisciplinary Approach to Diagnosis, Vulnerability, Risk Assessment and Graphic Information Models; Ortiz Calderón, P., Pinto Puerto, F., Verhagen, P., Prieto, A., Eds.; CRC Press/ Balkema Taylor & Francis: Leiden, The Netherlands, 2020; Volume 1, pp. 155–159. [Google Scholar] [CrossRef]
- Reguant-Álvarez, M.; Torrado-Fonseca, M. El método Delphi. REIRE. Rev. D’innovació Recerca Educació 2016, 9, 87–102. [Google Scholar] [CrossRef]
- Landeta, J. El método Delphi. Una Técnica de Previsión Para la Incertidumbre; Ariel: Barcelona, España, 1999. [Google Scholar]
- Gutiérrez-Carrillo, M.L.; Bestué Cardiel, I.; Molina Gaitán, J.C.; Marcos Cobaleda, M. Methodology for the analysis of risk as applied to medieval earthen defensive structures. In The Case of the Lojuela Castle (Granada-Spain), Proceedings of the Patrimonio in divenire: Conoscere, Valorizzare, Abitare, ReUSO 2019, Matera, Italy, 23–26 October 2019; Conte, A., Guida, A., Eds.; Gangemi Editore International Publishing: Rome, Italy, 2019; pp. 1695–1706. [Google Scholar]
- Tesela, S.L. Technical-Scientific Report on the Analysis of Building Materials from Earthen Fortifications in the Province of Granada (Unpublished); Tesela S.L.: Granada, Spain, 2017. [Google Scholar]
- Official Bulletin of the Granada Province 5th of June 2000.
- Consejería de Cultura. El Catastro del Marqués de la Ensenada en el Antiguo Reino de Granada; Consejería de Cultura: Sevilla, Spain, 2004. [Google Scholar]
- Reyes Castañeda, J.L. Técnicas de construcción de las fortificaciones en el reino de Granada: El Valle de Lecrín. In Proceedings of the Actas del III Simposio Internacional de Mudejarismo, Teruel, España, 20–22 September 1984; Instituto de Estudios Turolenses/Diputación de Teruel: Teruel, España, 1986; Volume 1, pp. 373–388. [Google Scholar]
- Coppolillo, P.; Gomez, H.; Maisels, F.; Wallace, R. Selection criteria for suites of landscape species as a base for site-based conservation. Conser. Biol. 2004, 115, 419–430. [Google Scholar] [CrossRef]
- Halpern, B.S.; Selkoe, K.A.; Micheli, F.; Kappel, C.V. Evaluating and ranking the vulnerability of global marine ecosystems to anthropogenic threats. Conser. Biol. 2007, 21, 1301–1315. [Google Scholar] [CrossRef]

















| Resultant Value | Degree of Hazard/Vulnerability | Estimated Value |
|---|---|---|
| 0 | 0 | Without hazard/vulnerability |
| 0.05–0.5 | 1 | Minimum hazard/vulnerability |
| 0.55–1.25 | 2 | Low hazard/vulnerability |
| 1.30–2.5 | 3 | Medium hazard/vulnerability |
| 2.55–3.95 | 4 | High hazard/vulnerability |
| 4–5 | 5 | Maximum hazard/vulnerability |
| Hazard | Weighting Factor | |
|---|---|---|
| Document | α1 | 0.3 |
| Geographical | α2 | 0.5 |
| Usage | α3 | |
| Anthropogenic | α4 | 1 |
| Water | α5 | |
| Seaquakes | α6 | |
| wind | α7 | |
| Temperature | α8 | |
| Forest fire | α9 | |
| Geomorphological | α10 | |
| Points | Risk Level | Estimated Value |
|---|---|---|
| 0–0.99 | 0 | Without risk |
| 1–4.99 | 1 | Minimum risk |
| 5–9.99 | 2 | Low risk |
| 10–14.99 | 3 | Medium risk |
| 15–19.99 | 4 | High risk |
| 20–25 | 5 | Maximum risk |
| Hazard Group | Pathologies | Present on the Asset |
|---|---|---|
| Environmental damage | Loss of cladding | X |
| Surface erosion | X | |
| Loss of facing | X | |
| Volumetric loss | X | |
| Disintegration | X | |
| Piece breakage | X | |
| Dirt | X | |
| Exfoliation | X | |
| Damage caused by organic agents | Lichen, moss, fungi | X |
| Moderate vegetation | X | |
| Excessive vegetation | X | |
| Detritus | X | |
| Nestling | ||
| Damage of structural origin | Due to incompatibility of deformation | X |
| Damage due to a concentration of stress in deformable elements | X | |
| Disintegration or hazard of detachment of the rammed-earth crown | X | |
| Cracks and fissures | X | |
| Collapse | X | |
| Settlement | X | |
| Displacement | X | |
| Discard | X | |
| Stability issues | X | |
| Loss of geometry | X | |
| Water damage | Chromatic change | |
| precipitation runoff marks | X | |
| Atmospheric humidity | X | |
| Humidity due to capillarity | ||
| Humidity due to filtration | ||
| Damage of chemical origin | Blackened coping | X |
| Chromatic changes | ||
| Efflorescence | ||
| Damage caused by geological agents | Slope movement | |
| Rock fracture | X | |
| Damage caused by urban or environmental assault | Terraced construction | |
| Overlapping construction | ||
| Environmental degradation | ||
| Loss of traditional landscape | ||
| Distortion of the horizon line | ||
| Damage due to improper repair or restoration | Differing masonry | |
| Cladding with cement/lime/sand mix mortar | X | |
| Plastering cement | ||
| Underpinning | ||
| Appearance of gaps | ||
| Filling | ||
| Incompatible material | ||
| Incompatible technique | ||
| Reinforcement of slopes or against aggressive soil | ||
| Damage caused by urban or environmental assault | Terraced construction | |
| Overlapping construction | ||
| Environmental degradation | ||
| Loss of traditional landscape | ||
| Distortion of the horizon line |
© 2020 by the authors. Licensee MDPI, Basel, Switzerland. This article is an open access article distributed under the terms and conditions of the Creative Commons Attribution (CC BY) license (http://creativecommons.org/licenses/by/4.0/).
Share and Cite
Gutiérrez-Carrillo, M.L.; Bestué Cardiel, I.; Molero Melgarejo, E.; Marcos Cobaleda, M. Pathologic and Risk Analysis of the Lojuela Castle (Granada-Spain): Methodology and Preventive Conservation for Medieval Earthen Fortifications. Appl. Sci. 2020, 10, 6491. https://doi.org/10.3390/app10186491
Gutiérrez-Carrillo ML, Bestué Cardiel I, Molero Melgarejo E, Marcos Cobaleda M. Pathologic and Risk Analysis of the Lojuela Castle (Granada-Spain): Methodology and Preventive Conservation for Medieval Earthen Fortifications. Applied Sciences. 2020; 10(18):6491. https://doi.org/10.3390/app10186491
Chicago/Turabian StyleGutiérrez-Carrillo, M. L., I. Bestué Cardiel, E. Molero Melgarejo, and M. Marcos Cobaleda. 2020. "Pathologic and Risk Analysis of the Lojuela Castle (Granada-Spain): Methodology and Preventive Conservation for Medieval Earthen Fortifications" Applied Sciences 10, no. 18: 6491. https://doi.org/10.3390/app10186491
APA StyleGutiérrez-Carrillo, M. L., Bestué Cardiel, I., Molero Melgarejo, E., & Marcos Cobaleda, M. (2020). Pathologic and Risk Analysis of the Lojuela Castle (Granada-Spain): Methodology and Preventive Conservation for Medieval Earthen Fortifications. Applied Sciences, 10(18), 6491. https://doi.org/10.3390/app10186491

