Next Article in Journal
A Comparative Analysis for Air Quality Estimation from Traffic and Meteorological Data
Previous Article in Journal
Simulation of Lid-Driven Cavity Flow with Internal Circular Obstacles
 
 
Font Type:
Arial Georgia Verdana
Font Size:
Aa Aa Aa
Line Spacing:
Column Width:
Background:
Article

Comparing the Diagnostic Accuracy of CBCT Grayscale Values with DXA Values for the Detection of Osteoporosis

by
Mohammed G. Sghaireen
1,*,
Kiran Kumar Ganji
1,
Mohammad Khursheed Alam
1,
Kumar Chandan Srivastava
1,
Deepti Shrivastava
1,
Saifulizan Ab Rahman
2,
Santosh R. Patil
1 and
Selham Al Habib
1
1
College of Dentistry, Jouf University, KSA, AlJouf 72345, Saudi Arabia
2
School of Dental Sciences, UniversitiSains Malaysia, Kelantan, Kubang Kerian 16150, Malaysia
*
Author to whom correspondence should be addressed.
Appl. Sci. 2020, 10(13), 4584; https://doi.org/10.3390/app10134584
Submission received: 7 June 2020 / Revised: 28 June 2020 / Accepted: 29 June 2020 / Published: 1 July 2020
(This article belongs to the Section Applied Dentistry and Oral Sciences)

Abstract

Cone beam computed tomography (CBCT) allows for the dimensional evaluation of jaw anatomic structures and the measurement of jawbone mineral density (BMD), to evaluate the relationship between the measured CBCT grayscale (GS) values and (dual X-ray absorptiometry) DXA scores among osteoporotic and normal dental implant participants. In addition, it can help to establish the CBCT GS values in different jaw regions that might indicate or associate osteoporosis. Eighty-one (81) participants (59 females and 22 males) were recruited into this clinical inquiry. Participants’ ages ranged between 36 and 75 years (mean age ± SD: 57.9 ± 9.3 years). The inclusion criteria included patients diagnosed with osteoporosis and were indicated for the dental implant-supported prosthesis.GS values were calculated for each participant using the CBCT radiograph and associated computer software. The average T values obtained from L1, L2, L3 and L4 were recorded and evaluated for one time only, and correlated with CBCT GS values at different jaw positions. Associations between age, gender, GS values, and T values were evaluated by Pearson correlation tests. The GS values at posterior maxilla were able to predict the presence of osteoporosis (P < 0.001, R square = 0.849). On the other hand, attempts to predict T value using GS at different jaw sites showed that GS values at posterior maxilla and anterior mandible were able to predict T value (P < 0.001, R square = 0.924). The CBCT GS values of BMD at different jaw bone regions are significantly related to the DXA T values in the presence of osteoporosis.

1. Introduction

Osteoporosis is a common disease that affects over two hundred million people worldwide [1]. It is associated with bone fractures among men and women, especially hip and vertebral column bone fractures [2]. It affects nearly 30% of postmenopausal women in the United States and Europe [2]. Dual X-ray absorptiometry(DXA) (previously known as DEXA) is a simple, safe and precise tool that uses two X-ray beams of different energy levels for the identification of peripheral and total body bone mineral density (BMD) [3]. This technique attained its popularity and is considered the gold standard paradigm for bone quality and quantity assessment, because it allows high resolution images, precise short time scanning and, stability of calibration [3]. The outcomes of a DXA scan are displayed as T or Z score; the T score represents the comparison between a bone mineral density (BMD) of an individual and the optimal peak bone mineral density within the gender/ethnic group according to the World Health Organization norms (WHO, 2007) [3]. Thus, the T score is determined by calculating the ratio of the difference (and the standard deviation) between subjects’ BMD and the mean BMD of the young population of the same gender and ethnicity [3,4,5]. A T score value below ‘− 2.5’ indicates osteoporosis, between ‘−1’ and ‘−2.5’ denotes osteopenia/low bone mass, and ‘−1’ or above means normal BMD. On the other hand, the Z score is calculated in a similar way to the T score, but the BMD data of an individual is compared to the mean BMD of a normal population with similar age group [6]. T scores are mostly used, as most of the studies are performed on white men and postmenopausal women. However, Z scores are considered helpful in the diagnosis of secondary osteoporosis, especially in children, young adults and premenopausal women [7,8]. Although DXA is considered as an effective method for BMD analysis, the accuracy and precision of DXA scanning depends on the machine, operator and patient-related factors [9]. Moreover, existing bone pathology, systemic diseases and individuals’ ability to comply with the positioning requirements of the system create difficulties in precision and diagnosis [10]. Furthermore, DXA’s high cost and high X-ray doses limit its use for large scale screening for osteoporosis [11].
The literature lacks enough research regarding the use of DXA for evaluation of BMD and osteoporosis of jaw bones. The use of DXA for jaw bones is associated with some shortcomings, including high cost, high radiation dose, low image quality, high distortion, difficulties in positioning the system for jaws, and long scanning time [12]. Consequently, further research is required to identify alternative techniques for osteoporosis screening, that especially cost less and are associated with less radiation. Cone beam computed tomography (CBCT) has been a popular diagnostic tool in dental settings since its introduction for dental purposes in 1998 [12,13,14]. It is a relatively noninvasive technique for the assessment of bone quality. It allows a dimensional evaluation of jaw anatomic structures as well as measurement of jaw bone mineral density, which is expressed in grayscale (GS) values. CBCT increasingly replaces the multi-slice CT methods, as it is associated with a lower radiation dose and costs less than CT [15]. Moreover, CBCT is more available and cost effective than DXA. Moreover, CBCT is an effective diagnostic tool to determine bone length, width and density in implant dentistry, because it is associated with low scanning time, adequate image quality and lower image artifacts [16]. However, the GS values derived from CBCT to indicate jaw bone mineral density are not identical to those derived from multi-slice CT [17]. Hounsfield units in the multi-slice CT scan are proportional to the attenuation level of X-ray and are assigned to each pixel, whereas voxel value represents the X-ray attenuation in CBCT. Moreover, the bone density obtained from DXA is two dimensional information. It is difficult to specify the position of jaw bone therefore, the DXA is not a suitable approach to measure the jaw bone density [18,19].
Some researchers demonstrated strong correlations between DXA and CBCT, and suggested that CBCT is useful for the diagnosis of osteoporosis in mandible [20,21]. However, other researchers concluded that although CBCT has many advantages over DXA, it should not be used for the screening of osteoporosis, due to a lack of evidence in the literature [11]. Nevertheless, CBCT could help during the initial diagnosis of osteoporosis and point out the need for patient referral if an individual suffers another related disease [11]. Moreover, some researchers concluded that CBCT is not adequate for jaw BMD assessment [22,23,24,25]. However, other researchers concluded that CBCT is adequate for jaw BMD assessment [26,27,28]. This variation in the literature might owe to the use of different machines, different voxel values, different imaging parameters, different positioning sites, and measuring different bone regions. In addition to that, most of the above aforementioned studies used small sample sizes [25]. This controversy in the literature, as well as the lack of undisputed relationships between CBCT GS values and DXA T or Z scores, make it necessary to conduct further studies in this regard. In addition, the literature does not include investigations on the GS values of jaw bones at different maxillary and mandibular regions among osteoporotic patients. No previous literature established which GS values would associate with osteoporosis, especially in the maxilla. Therefore, this study was carried out to provide more acquaintance in this regard.
This investigation aimed to measure the bone mineral density (BMD) of anterior maxilla, posterior maxilla, anterior mandible, and posterior mandible using CBCT GS values, and to find the relationship between the measured CBCT GS values and DXA scores among osteoporotic and normal dental implant participants. In addition, it helps to establish the CBCT GS values in different jaw regions that might indicate or associate with osteoporosis. The null hypothesis for this inquiry was set as that no correlation exists between CBCT GS values and DXA scores among normal or osteoporotic participants, and that CBCT GS values are not related to the existence of osteoporosis.

2. Materials and Methods

2.1. Study Design

In total, 81 participants (59 females and 22 males) were recruited into this clinical inquiry. Participants’ ages ranged between 36 and 75 years (mean age ± SD: 57.9 ± 9.3 years). They were patients who were diagnosed with osteoporosis and were attending the dental implant clinic (College of Dentistry, Jouf University, KSA) for treatment with dental implant-supported prosthesis. The study was conducted throughout the period from March 2018 to March 2019.This clinical study was conducted according to the principles of the Helsinki Declaration (9th version, 2013). This research and the associated clinical procedures were ethically endorsed and approved by the Bioethics Committee, Jouf University, KSA (381-41). Before recruitment into this clinical study, each participant was requested to sign a written consent, after being provided with an explanation of this investigation and associated procedures. The study was conducted as per STARD guidelines [29].

2.2. Participants

The recruited participants in this research were distributed into two groups; the osteoporosis group (42 participants) and control group (39 participants). Participants were included in the osteoporosis group if they were recently diagnosed with osteoporosis and did not receive treatment for this condition yet. They should also have the results of their DXA assessment available for the investigators. The average T value information obtained from L1, L2, L3 and L4wasused for DXA assessment. On the other hand, participants were included in the control group if they were previously screened for osteoporosis by their medical doctors, and were confirmed to have no osteoporosis. In order to be included in this research; all participants should have no medical condition (other than osteoporosis for those recruited into the osteoporosis group) that might complicate implant treatment, including cardiovascular disease, bleeding tendencies, renal disease, immune problems, endocrine disease, gastrointestinal disease or hepatic problems. They should suffer no local disease or condition that might interfere with implant treatment, including bony lesions or problems affecting adjacent teeth, such as periodontal disease, endodontic problems, caries, occlusal problems, tooth fracture, or tooth wear.

2.3. Eligibility Criteria

Participants who were pregnant, alcoholics, or smokers were excluded from this study. In addition, participants who had any of the above medical problems (other than osteoporosis), had local disease or condition, or suffered problems with the adjacent teeth were also excluded from this research. In addition, participants who had a barium X-ray examination, received contrast material for CT or radioisotope scan, or had taken calcium supplements were also excluded from this study.

2.4. Test Methods

After being included in this inquiry; each participant was thoroughly evaluated to gather updated information regarding their medical and dental histories, complaints, and demographic data, including, age, gender, education, marital status, occupation, and, address. Moreover, the participants were clinically examined by a well-trained oral surgeon and prosthodontist following previous investigations [30,31,32,33,34]. A dental mirror (15/16 inch; Hahnenkratt, Königsbach-Stein, Germany) and a dental explorer probe (0700-9, anatomical handle single ended; ASA Dental, Bozzano, Italy) were used during the clinical examination of each participant on a dental unit. A CBCT (Index test) radiograph (SORDEX, Nahkelantie 160 Tuusula, Finland) was taken for the upper and the lower jaws of each participant, in order to check for local problems, to help during implant treatment planning [35], and to measure Hounsfield values of jaw bone density (machine settings: Medium field of view, 0.2mm voxel size,90KV). Then, the GS values were calculated for each participant using the CBCT radiograph and associated computer software, using OnDemand 3D, Yuseong-gu, Daejeon, Korea (Figure 1). For each participant, the GS values were calculated at four regions; namely, anterior maxilla, posterior maxilla, anterior mandible, and posterior mandible. After that, each participant was requested to provide the investigator with documentation of the results of the reference test (DXA values) they had for screening, or the diagnosis of osteoporosis by medical professionals, as it allows high resolution images, precise short time scanning, and the stability of calibration (Figure 2) [3]. The T value information from the reference test was not available to the performers of the index test, but the same was provided to a statistician directly, as submitted by each participant who underwent the reference test. The assessors of the reference test were also not aware of the clinical presentation and GS values of the participants. For all participants, the assessment of GS was performed by one investigator (MGS). Intra-examiner reliability was confirmed by the recalculation of 10 duplicate GS evaluations by the same investigator (MGS) (Kappa was 0.89–0.95). Moreover, inter-examiner reliability was confirmed by recalculation of the same 10 GS evaluations by another investigator (MKA) (Kappa was 0.85–0.92), which is considered satisfactory [36,37,38].

2.5. Analysis

The statistical analysis for this research was performed using SPSS computer software (IBM SPSS Statistics v19.0; IBM Corp., USA). The calculation of the sample size for this research was performed using computer software (G*Power 3.1.9.2; Heinrich-Heine-University Dusseldorf) after a pilot inquiry. For an effect size of 20%, statistic power of 80% and significant level of 5%; the sample size was found to be 35 participants per group. Additional numbers of participants were recruited into this research to balance any dropouts through this inquiry. Associations between age, gender, GS values and T values were evaluated by Pearson correlation tests. Assessments of the relationships between T and GS values within the osteoporosis group and within controls were evaluated by utilizing a paired samples t-test. A comparison between groups was carried out using Analysis of Variance (ANOVA) test. Significant findings were pointed at α = 0.05. The series mean was calculated and used to handle missing values of T and GS values.

3. Results

3.1. Participants

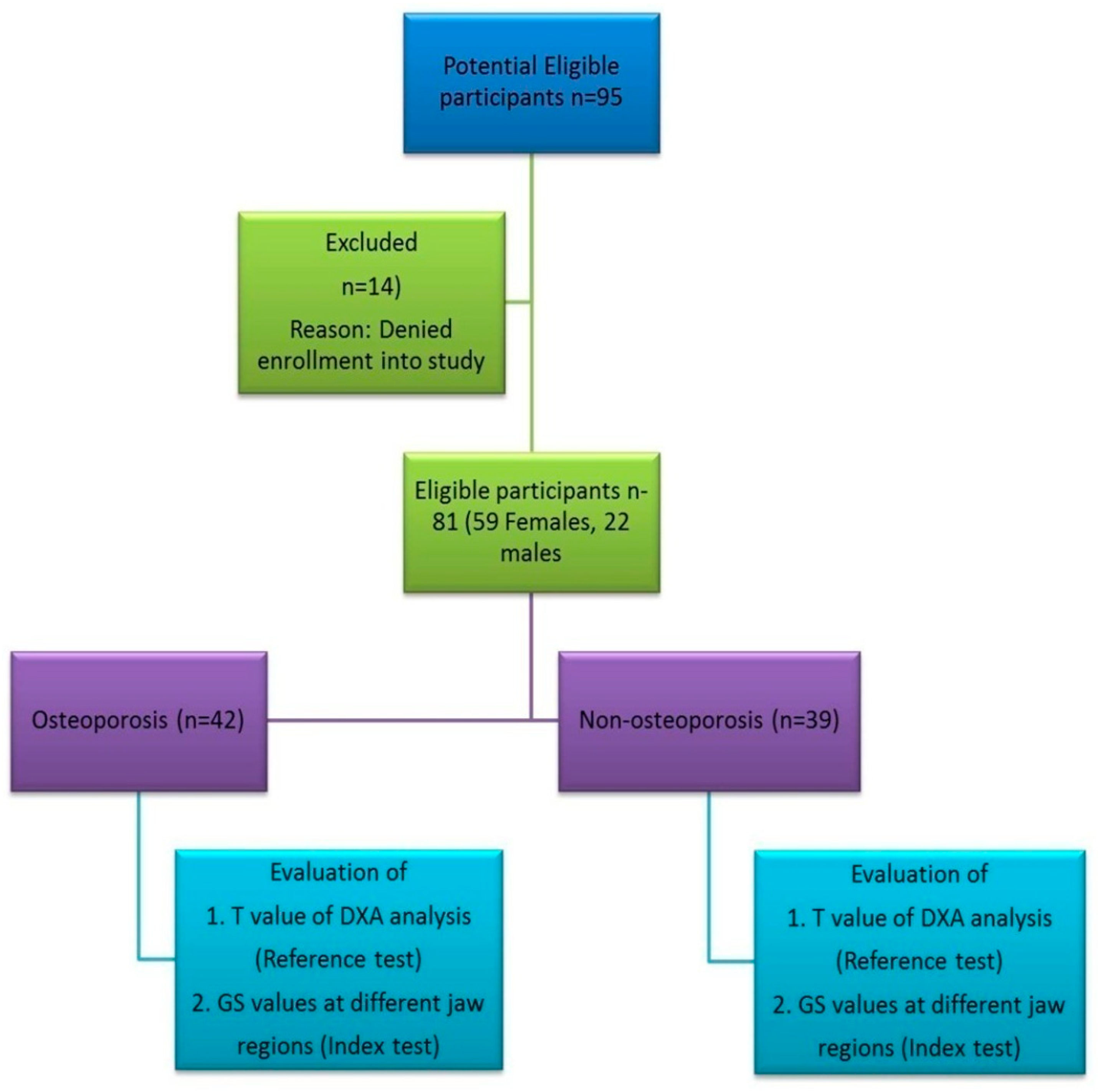
In total, the data for 81 participants (59 females and 22 males, age range: 36–75 years old, mean age ± SD: 57.9 ± 9.3 years) were assessed and analyzed (Figure 3). Forty-two participants suffered osteoporosis (6 males and 36 females with a mean age of: 60.0 ± 8.4 years) and 39 participants were controls and osteoporosis free (16 males and 23 females with mean age of: 55.6 ± 9.7 years).

3.2. Test Results

GS values (Index test) were recorded using CBCT at different regions of jaws without any adverse effects. The results indicated that patients with osteoporosis were significantly older than in the normal group (P = 0.029). Moreover, the results indicated a significant association between gender and osteoporosis, with more females being affected with the condition (P = 0.007) (Table 1). Table 2 demonstrates means, standard deviations, as well as the maximum and minimum values of T value of DXA analysis and GS values at different jaw regions for osteoporosis group and controls. In both groups; GS values were highest at anterior mandible and lowest at posterior maxilla. However, the controls scored higher T value and GS values at different jaw regions than the osteoporosis group (Table 2). Osteoporosis was associated with GS values that ranged between 400 and 630 at the anterior mandible, 290 and 420 at the posterior mandible, 310 and 422 at the anterior maxilla, and 50 and 233 at the posterior maxilla. Age and gender were correlated to T value and GS values at different jaw regions. Among participants within each group, no significant relationships were found between age and each of T value and GS values at different jaw regions, except that younger age was associated with higher GS values at anterior mandible (R = −0.363, P = 0.018) within the osteoporosis group. Among controls, gender had no significant relationships with T value or GS values at different jaw regions. In contrast, females from the osteoporosis group demonstrated lower GS values at anterior mandible, posterior mandible, and anterior maxilla (R = −0.435, −0.415, and −0.442; and P = 0.004, 0.006, and, 0.005 respectively) than males. However, males and females with osteoporosis were not significantly different regarding T value and GS at posterior maxilla (P > 0.05). Table 3 shows the correlations between T value and GS values at different jaw regions for the osteoporosis group and controls. Higher T values were associated with higher GS values at all jaw regions (P < 0.001). Table 4 presents the associations between T value and GS values at different jaw regions within each group. Within each group, higher T values were associated with higher GS values at all jaw regions (P < 0.001). An analysis of variance of T value and GS values at different jaw regions revealed significant differences between groups (Table 5). Osteoporosis group participants were associated with significantly lower T value and GS values at different jaw regions (P < 0.001). A stepwise regression analysis was carried out in an attempt to predict the presence of osteoporosis, using GS values at different jaw regions; this revealed that GS values at the posterior maxilla were able to predict the presence of osteoporosis (P < 0.001, R square = 0.849) (Table 6). On the other hand, attempts to predict T value using GS values at different jaw sites showed that GS values at the posterior maxilla and anterior mandible were able to predict T value (P < 0.001, R square = 0.924) (Table 7).

4. Discussion

This inquiry demonstrated that positive relationships did exist between the measured CBCT HU values and DXA scores among osteoporotic and normal dental implant participants. In addition, CBCT HU values were related to the existence of osteoporosis and were able to predict osteoporosis. Therefore, the null hypothesis was rejected. In this study, a digital 3D CBCT machine was used to calculate bone mineral density. It has nine fields of views (FOV) and various low-doses settings that offer great flexibility when choosing the exposure mode. Moreover, it has a wide range of sizes that allow choosing based on true clinical needs. Helena reported that the radiation dose decreased after decreasing the FOV, but the relation was not linear [39]. During this investigation, the acquisitions were made with medium FOV (10 × 14 mm), in order to reduce the radiation dose. The diagnostic accuracy of this CBCT machine has been confirmed previously [40]. The DXA machine used to assess osteoporosis for the purpose of this study was a central DXA device, as it is more sensitive and better standardized than peripheral ones [41]. In addition, it has controlled dose methods to minimize scatter radiation. This ensures that only the exposed parts are imaged, while other parts of the body receive minimal radiation.
Few studies have been conducted to evaluate the efficacy of CBCT in measuring bone density and to correlate it with DXA values [11,13,17,42,43,44]. To the authors’ knowledge, this is the first study that correlated the CBCT Hounsfield number to DXA T scores at different regions, in both the mandible and the maxilla. In the present study, GS values at the posterior maxilla were able to predict the presence of osteoporosis. This might be explained by the thin cortical bone and greater volume of cancellous bone in comparison to the mandible. Therefore, it is affected more by hormonal changes in osteoporotic conditions, as it has a richer blood supply [11]. This is in accordance with the findings of Naitoh et al., who concluded that the voxel values of mandibular trabecular bone obtained from CBCT could be used for BMD estimation [26]. Similarly, Barngkgei et al. suggested that the bone density measurement of the mandible with CBCT can predict subjects with osteoporosis [20]. However, they did not use GS values to predict osteoporosis during their investigations, and they studied the mandible, not the maxilla [21]. Other researches also indicated that osteoporosis could be predicted with high accuracy from the radiographic density value of the mandibular body performed by CBCT [21].
The outcomes of the present study showed that GS values at the posterior maxilla and anterior mandible were able to predict T value. This is in agreement with previous investigations that used different methods and different research settings in this regard [45]. Marquezan et al. compared the BMD values obtained by CBCT and DXA, and found a positive correlation between the two modalities [45]. Moreover, Mostafa et al. used the fractal dimension (FD) and radio-morphometric indices of jawbone CBCT images and correlated them with BMD accessed via DXA [46]. They observed high correlations between the radio-morphometric indices and BMD values. In addition, Hsu et al. compared CBCT and DXA to evaluate the bone strength of the cortical bone of rats’ femur and tibia bones. Their observations suggested that CBCT could provide better fracture load predictions than DXA [47]. In contrast, other researchers reported no correlation between the BMD obtained from DXA and the CBCT for the mandible [48]. This could be attributed to utilizing different CBCT devices, exposure protocols and radiation dose voxel sizes [42,49]. Moreover, other studies concluded that the radiographic densities may be inaccurate and depend on the voxel size [50]. It should be emphasized that the aforementioned studies use different CBCT machines and different voxel sizes [51,52,53]. The findings of the present study are restricted to the current model of CBCT used in this study, unless experimental verification and calibration are done, since some manufacturers do not calibrate the gray value scale along with a Hounsfield unit [51].
The findings of this study demonstrated the significant relationships between CBCT GS values on one side and DXA scores and presence of osteoporosis on the other side. CBCT GS values at certain jaw regions were able to predict osteoporosis. Therefore, it would be useful to use CBCT scans obtained for dental implant purposes for predicting osteoporosis and refer suspected patients for further medical investigations. This would help potential patients, because osteoporosis is a silent condition with no symptoms, and patients usually find out that they are osteoporotic, either after fracture or after random screening. In this context, it is suggested to refer patients for the DXA screening of osteoporosis if they showed CBCT GS of 630 or less at anterior mandible and/or 233 or less at posterior maxilla.
Limitations: Considering the sample size, the wide variation of CBCT machines, the different nature between DXA and CBCT and the fact that CBCT is used mostly for dental purposes, we call for future research on this topic.

5. Conclusions

The CBCT GS values of bone mineral density at different jaw bone regions are significantly related to the DXA scores, as well as the presence of osteoporosis. CBCT GS values at posterior maxilla were able to predict the presence of osteoporosis and DXA T score values. CBCT GS values at the anterior mandible were able to predict DXA T score values. Therefore, it would be useful to use CBCT scans obtained for dental implant purposes for predicting osteoporosis and refer suspected patients for further medical investigations if they showed a CBCT GS of 233 or less at the posterior maxilla and/or a GS of 630 or less at the anterior mandible.

Author Contributions

Conceptualization, M.G.S., K.K.G., K.C.S., S.A.R. and S.A.H.; Data curation, M.G.S.; Formal analysis, M.G.S.; Funding acquisition, M.G.S., S.A.R. and S.A.H.; Investigation, M.K.A., K.C.S., D.S. and S.R.P.; Methodology, K.K.G., M.K.A., K.C.S. and D.S.; Project administration, S.A.H.; Resources, M.G.S., S.A.R. and S.A.H.; Software, M.K.A., K.C.S., D.S. and S.R.P.; Supervision, S.A.H.; Validation, S.A.R.; Visualization, K.K.G., S.A.R. and S.R.P.; Writing—original draft, D.S.; Writing—review and editing, M.G.S., K.K.G., M.K.A., K.C.S., D.S., S.A.R., S.R.P. and S.A.H. All authors have read and agreed to the published version of the manuscript.

Funding

The authors extend their appreciation to the Deanship of Scientific Research at Jouf University for funding this work through group research Project No. 40/G/01.

Acknowledgments

The authors extend their appreciation to the Deanship of Scientific Research at Jouf University for funding this work, through group research Project No. 40/G/01.

Conflicts of Interest

The authors declare no conflict of interest. The funders had no role in the design of the study; in the collection, analyses, or interpretation of data; in the writing of the manuscript, or in the decision to publish the results.

References

  1. Kanis, J.; Group WHOS. WHO Technical Report; University of Sheffield: Sheffield, UK, 2007; p. 66. [Google Scholar]
  2. Cooper, C.; Campion, G.; Melton, L.J.; Iii, L.J.M. Hip fractures in the elderly: A world-wide projection. Osteoporos. Int. 1992, 2, 285–289. [Google Scholar] [CrossRef] [PubMed]
  3. Doroudinia, A.; Colletti, P.M. Bone mineral measurements. ClinNucl Med. 2015, 40, 647–657. [Google Scholar] [CrossRef] [PubMed]
  4. Morgan, S.L.; Prater, G.L. Quality in dual-energy X-ray absorptiometry scans. Bone 2017, 104, 13–28. [Google Scholar] [CrossRef] [PubMed]
  5. Chun, K.J. Bone densitometry. In Seminars in Nuclear Medicine; Elsevier: Amsterdam, The Netherlands, 2011. [Google Scholar]
  6. Njeh, C.F.; Fuerst, T.; Hans, D.; Blake, G.M.; Genant, H. Radiation exposure in bone mineral density assessment. Appl. Radiat. Isot. 1999, 50, 215–236. [Google Scholar] [CrossRef]
  7. Black, D.M.; Delmas, P.D.; Eastell, R.; Reid, I.R.; Boonen, S.; Cauley, J.A.; Cosman, F.; Lakatos, P.; Leung, P.C.; Man, Z.; et al. Once-Yearly Zoledronic Acid for Treatment of Postmenopausal Osteoporosis. N. Engl. J. Med. 2007, 356, 1809–1822. [Google Scholar] [CrossRef]
  8. Lyles, K.W.; Colón-Emeric, C.S.; Magaziner, J.S.; Adachi, J.D.; Pieper, C.F.; Mautalen, C.; Hyldstrup, L.; Recknor, C.; Nordsletten, L.; Moore, K.A.; et al. Zoledronic Acid in Reducing Clinical Fracture and Mortality after Hip Fracture. N. Engl. J. Med. 2007, 357, nihpa40967. [Google Scholar] [CrossRef]
  9. Kim, H.-S.; Yang, S.-O. Quality Control of DXA System and Precision Test of Radio-technologists. J. Bone Metab. 2014, 21, 2–7. [Google Scholar] [CrossRef]
  10. Mandal, C.C. High Cholesterol Deteriorates Bone Health: New Insights into Molecular Mechanisms. Front. Endocrinol. 2015, 6, 69. [Google Scholar] [CrossRef]
  11. Shokri, A.; Ghanbari, M.; Maleki, F.H.; Ramezani, L.; Amini, P.; Tapak, L. Relationship of gray values in cone beam computed tomography and bone mineral density obtained by dual energy X-ray absorptiometry. Oral Surg. Oral Med. Oral Pathol. Oral Radiol. 2019, 128, 319–331. [Google Scholar] [CrossRef]
  12. Jeong, K.-I.; Kim, S.-G.; Oh, J.-S.; Jeong, M. Consideration of Various Bone Quality Evaluation Methods. Implant. Dent. 2013, 22, 55–59. [Google Scholar] [CrossRef]
  13. John, G.P.; Joy, T.; Mathew, J.; Kumar, V.R.B. Fundamentals of cone beam computed tomography for a prosthodontist. J. Indian Prosthodont. Soc. 2015, 15, 8–13. [Google Scholar] [CrossRef] [PubMed]
  14. Srivastava, K.C.; Ijar; Shrivastava, D.; Austin, D. Journey towards the 3rd dental imaging—The milestones in the advancement of dental imaging. Int. J. Adv. Res. 2016, 4, 377–382. [Google Scholar] [CrossRef]
  15. Ludlow, J.B.; Ivanovic, M. Comparative dosimetry of dental CBCT devices and 64-slice CT for oral and maxillofacial radiology. Oral Surg. Oral Med. Oral Pathol. Oral Radiol. Endodontol. 2008, 106, 106–114. [Google Scholar] [CrossRef] [PubMed]
  16. Dwivedi, N.; Nagarajappa, A.K.; Tiwari, R. Artifacts: The downturn of CBCT image. J. Int. Soc. Prev. Community Dent. 2015, 5, 440–445. [Google Scholar] [CrossRef] [PubMed]
  17. Silva, I.M.D.C.C.; Freitas, D.Q.; Ambrosano, G.M.B.; Bóscolo, F.N.; Almeida, S.M. Bone density: Comparative evaluation of Hounsfield units in multislice and cone-beam computed tomography. Braz. Oral Res. 2012, 26, 550–556. [Google Scholar] [CrossRef] [PubMed]
  18. Horner, K.; Devlin, H.; Alsop, C.W.; Hodgkinson, I.M.; Adams, J.E. Mandibular bone mineral density as a predictor of skeletal osteoporosis. Br. J. Radiol. 1996, 69, 1019–1025. [Google Scholar] [CrossRef]
  19. Drage, N.A.; Palmer, R.M.; Blake, G.; Wilson, R.; Crane, F.; Fogelman, I. A comparison of bone mineral density in the spine, hip and jaws of edentulous subjects. Clin. Oral Implant. Res. 2007, 18, 496–500. [Google Scholar] [CrossRef]
  20. Barngkgei, I.; Al Haffar, I.; Khattab, R. Osteoporosis prediction from the mandible using cone-beam computed tomography. Imaging Sci. Dent. 2014, 44, 263–271. [Google Scholar] [CrossRef]
  21. Güngör, E.; Yildirim, D.; Çevik, R. Evaluation of osteoporosis in jaw bones using cone beam CT and dual-energy X-ray absorptiometry. J. Oral Sci. 2016, 58, 185–194. [Google Scholar] [CrossRef]
  22. Bilhan, H.; Arat, S.; Geckili, O. How Precise Is Dental Volumetric Tomography in the Prediction of Bone Density? Int. J. Dent. 2012, 2012, 1–8. [Google Scholar] [CrossRef]
  23. Ferrare, N.; Leite, A.F.; Caracas, H.C.P.M.; De Azevedo, R.B.; De Melo, N.S.; Figueiredo, P.T. Cone-beam computed tomography and microtomography for alveolar bone measurements. Surg. Radiol. Anat. 2013, 35, 495–502. [Google Scholar] [CrossRef] [PubMed]
  24. Mah, P.; Reeves, T.E.; McDavid, W.D. Deriving Hounsfield units using grey levels in cone beam computed tomography. Dentomaxillofacial Radiol. 2010, 39, 323–335. [Google Scholar] [CrossRef] [PubMed]
  25. Nackaerts, O.; Souza, P.H.C.; Maes, F.; Yan, H.; Pauwels, R.; Jacobs, R. Analysis of intensity variability in multislice and cone beam computed tomography. Clin. Oral Implant. Res. 2011, 22, 873–879. [Google Scholar] [CrossRef] [PubMed]
  26. Naitoh, M.; Aimiya, H.; Hirukawa, A.; Ariji, E. Morphometric analysis of mandibular trabecular bone using cone beam computed tomography: An in vitro study. Int. J. Oral Maxillofac. Implant. 2011, 25, 1093–1098. [Google Scholar]
  27. Hasan, I.; Dominiak, M.; Blaszczyszyn, A.; Bourauel, C.; Gedrange, T.; Heinemann, F. Radiographic evaluation of bone density around immediately loaded implants. Ann. Anat. Anat. Anz. 2015, 199, 52–57. [Google Scholar] [CrossRef]
  28. Parsa, A.; Ibrahim, N.; Hassan, B.; Motroni, A.; Van Der Stelt, P.; Wismeijer, D. Reliability of voxel gray values in cone beam computed tomography for preoperative implant planning assessment. Int. J. Oral Maxillofac. Implant. 2012, 27, 1438. [Google Scholar]
  29. Bossuyt, P.M.; Reitsma, J.B.; Bruns, D.E.; Gatsonis, C.A.; Glasziou, P.P.; Irwig, L.; Lijmer, J.G.; Moher, D.; Rennie, D.; De Vet, H.C.; et al. STARD 2015: An updated list of essential items for reporting diagnostic accuracy studies. Clin Chem. 2015, 61, 1446–1452. [Google Scholar] [CrossRef]
  30. Al-Omiri, M.; Abu Hammad, O.; Lynch, E.; Lamey, P.-J.; Clifford, T.J. Impacts of implant treatment on daily living. Int. J. Oral Maxillofac. Implant. 2011, 26, 877–886. [Google Scholar]
  31. Al-Omiri, M.; Abu Hantash, R.O.; Abu Yunis, M.; Lynch, E. Relationship between Personality and Impacts of Implant Treatment on Daily Living. Clin. Implant. Dent. Relat. Res. 2011, 14, e2–e10. [Google Scholar] [CrossRef]
  32. Al-Omiri, M.; Sghaireen, M.G.; Alhijawi, M.M.; Alzoubi, I.A.; Lynch, C.D.; Lynch, E. Maximum bite force following unilateral implant-supported prosthetic treatment: Within-subject comparison to opposite dentate side. J. Oral Rehabilitation 2014, 41, 624–629. [Google Scholar] [CrossRef]
  33. Sghaireen, M.G.; Al-Omiri, M.; Information, P.E.K.F.C. Relationship between impact of maxillary anterior fixed prosthodontic rehabilitation on daily living, satisfaction, and personality profiles. J. Prosthet. Dent. 2016, 115, 170–176. [Google Scholar] [CrossRef] [PubMed]
  34. AlZarea, B. Randomized controlled clinical investigation on the association between personality profiles and the impacts of two types of maxillary anterior implant-supported crown restorations on daily living and dental satisfaction. Clin. Implant. Dent. Relat. Res. 2019, 21, 602–612. [Google Scholar] [CrossRef] [PubMed]
  35. Sghaireen, M.G.; Srivastava, K.C.; Shrivastava, D.; Ganji, K.K.; Patil, S.R.; Abuonq, A.; Mousa, M.A.; Dar-Odeh, N.; Sghaireen, G.M.; Kamal, M.A.; et al. A CBCT Based Three-Dimensional Assessment of Mandibular Posterior Region for Evaluating the Possibility of Bypassing the Inferior Alveolar Nerve While Placing Dental Implants. Diagnostics 2020, 10, 406. [Google Scholar] [CrossRef] [PubMed]
  36. Dahlberg, G. Statistical methods for medical and biological students. Br. Med. J. 1940, 2, 358–359. [Google Scholar]
  37. Houston, W. The analysis of errors in orthodontic measurements. Am. J. Orthod. 1983, 83, 382–390. [Google Scholar] [CrossRef]
  38. Abu Alhaija, E.S.; Al Zo’Ubi, I.A.; Al Rousan, M.E.; Hammad, M.M. Maximum occlusal bite forces in Jordanian individuals with different dentofacial vertical skeletal patterns. Eur. J. Orthod. 2009, 32, 71–77. [Google Scholar] [CrossRef]
  39. Nascimento, H.A.R.; Andrade, M.E.A.; Ramos-Perez, F.; Freitas, D.Q.; Frazão, M.A.G.; Nascimento, E.H. Dosimetry in CBCT with Different Protocols: Emphasis on Small FOVs Including Exams for TMJ. Braz. Dent. J. 2017, 28, 511–516. [Google Scholar] [CrossRef]
  40. Shokri, A.; Eskandarloo, A.; Norouzi, M.; Poorolajal, J.; Majidi, G.; Aliyaly, A. Diagnostic accuracy of cone-beam computed tomography scans with high- and low-resolution modes for the detection of root perforations. Imaging Sci. Dent. 2018, 48, 11–19. [Google Scholar] [CrossRef]
  41. Damilakis, J.; Adams, J.E.; Guglielmi, G.; Link, T.M. Radiation exposure in X-ray-based imaging techniques used in osteoporosis. Eur. Radiol. 2010, 20, 2707–2714. [Google Scholar] [CrossRef]
  42. Hua, Y.; Nackaerts, O.; Duyck, J.; Maes, F.; Jacobs, R. Bone quality assessment based on cone beam computed tomography imaging. Clin. Oral Implant. Res. 2009, 20, 767–771. [Google Scholar] [CrossRef]
  43. Schulze, R.K.; Heil, U.; GroβD; Bruellmann, D.; Dranischnikow, E.; Schwanecke, U.; Schoemer, E. Artefacts in CBCT: A review. Dentomaxillofacial Radiol. 2011, 40, 265–273. [Google Scholar] [CrossRef]
  44. Diniz-Freitas, M.; Fernández-Montenegro, P.; Fernández-Feijoo, J.; Posse, J.L.; González-Mosquera, A.; Vázquez-García, E.; Diz-Dios, P. Mandibular cortical indices on cone-beam computed tomography images in osteoporotic women on treatment with oral bisphosphonates. Gerodontology 2014, 33, 155–160. [Google Scholar] [CrossRef] [PubMed]
  45. Marquezan, M.; Lau, T.C.L.; Mattos, C.T.; da Cunha, A.C.; Nojima, L.I.; Sant’Anna, E.F.; de Souza, M.M.G.; Araújo, M.T.D.S. Bone mineral density: Methods of measurement and its influence on primary stability of miniscrews. Angle Orthod. 2011, 82, 62–66. [Google Scholar] [CrossRef]
  46. Mostafa, R.A.; Arnout, E.A.; El-Fotouh, M.M.A. Feasibility of cone beam computed tomography radiomorphometric analysis and fractal dimension in assessment of postmenopausal osteoporosis in correlation with dual X-ray absorptiometry. Dentomaxillofacial Radiol. 2016, 45, 20160212. [Google Scholar] [CrossRef] [PubMed]
  47. Hsu, J.-T.; Chen, Y.-J.; Tsai, M.-T.; Lan, H.H.-C.; Cheng, F.-C.; Chen, M.Y.C.; Wang, S.-P. Predicting Cortical Bone Strength from DXA and Dental Cone-Beam CT. PLoS ONE 2012, 7, e50008. [Google Scholar] [CrossRef]
  48. Çakur, B.; Dagistan, S.; Şahin, A.; Harorli, A.; Yilmaz, A.; Yılmaz, A. Reliability of mandibular cortical index and mandibular bone mineral density in the detection of osteoporotic women. Dentomaxillofacial Radiol. 2009, 38, 255–261. [Google Scholar] [CrossRef]
  49. Barngkgei, I.; Al Haffar, I.; Shaarani, E.; Khattab, R.; Mashlah, A. Assessment of jawbone trabecular bone structure amongst osteoporotic women by cone-beam computed tomography: The OSTEOSYR project. J. Investig. Clin. Dent. 2015, 7, 332–340. [Google Scholar] [CrossRef]
  50. Silva, B.S.D.F.; Siqueira, C.F.D.O.; Silva, M.A.G.S.; Fonseca, R.B.; Santos, A.A.; Estrela, C.; Silva, B.S.D.F. Influence of voxel size on cone-beam computed tomography-based detection of vertical root fractures in the presence of intracanal metallic posts. Imaging Sci. Dent. 2018, 48, 177–184. [Google Scholar] [CrossRef]
  51. Pauwels, R.; Jacobs, R.; Singer, S.R.; Mupparapu, M. CBCT-based bone quality assessment: Are Hounsfield units applicable? Dentomaxillofacial Radiol. 2014, 44, 20140238. [Google Scholar] [CrossRef]
  52. Müller, R. Bone microarchitecture assessment: Current and future trends. Osteoporos. Int. 2003, 14, 89–99. [Google Scholar] [CrossRef]
  53. Ibrahim, N.; Parsa, A.; Hassan, B.; Van Der Stelt, P.; Aartman, I.H.; Wismeijer, D. Accuracy of trabecular bone microstructural measurement at planned dental implant sites using cone-beam CT datasets. Clin. Oral Implant. Res. 2013, 25, 941–945. [Google Scholar] [CrossRef] [PubMed]
Figure 1. (A): Measurement of grayscale (GS) values using cone beam computed tomography (CBCT) technique in maxilla. (B): Graphical representation of corresponding GS value (HU).
Figure 1. (A): Measurement of grayscale (GS) values using cone beam computed tomography (CBCT) technique in maxilla. (B): Graphical representation of corresponding GS value (HU).
Applsci 10 04584 g001
Figure 2. T scores obtained from dual X-ray absorptiometry (DXA) results. (A): Anatomical site L1, L2, L3 and L4, image characteristics k = 1.124, d0 = 40.3, 116 × 152. (B): T-score vs. White Male. Source BMDCS/Hologic White Male.Z-score vs. Source BMDCS/Hologic White Male. (C): Total jawbone mineral density (BMD) coefficient of variation (CV) 1.0%, autocorrelation function (ACF) = 1.039, bias correction factor (BCF) = 1.018, Total Hip (TH) = 10.313, Interpretation WHO Classification: Normal, Fracture Risk: Not increased.
Figure 2. T scores obtained from dual X-ray absorptiometry (DXA) results. (A): Anatomical site L1, L2, L3 and L4, image characteristics k = 1.124, d0 = 40.3, 116 × 152. (B): T-score vs. White Male. Source BMDCS/Hologic White Male.Z-score vs. Source BMDCS/Hologic White Male. (C): Total jawbone mineral density (BMD) coefficient of variation (CV) 1.0%, autocorrelation function (ACF) = 1.039, bias correction factor (BCF) = 1.018, Total Hip (TH) = 10.313, Interpretation WHO Classification: Normal, Fracture Risk: Not increased.
Applsci 10 04584 g002
Figure 3. STARD Flow diagram.
Figure 3. STARD Flow diagram.
Applsci 10 04584 g003
Table 1. Comparative evaluation (χ2: 95% CI) of gender among the study groups, illustrating a significant association of female gender with osteoporosis.
Table 1. Comparative evaluation (χ2: 95% CI) of gender among the study groups, illustrating a significant association of female gender with osteoporosis.
ConditionGenderTotalP Value
MalesFemales
NormalCount1623390.007 **
% within Normal41.0%59.0%100.0%
OsteoporosisCount63642
% within Osteoporosis14.3%85.7%100.0%
TotalCount225981
% within Description27.2%72.8%100.0%
Note: χ2—Chi-square; CI—confidence interval; ** P < 0.01.
Table 2. Distribution of means, standard deviations, maximum and minimum scores of T value and GS values at different jaw regions for osteoporosis group and controls.
Table 2. Distribution of means, standard deviations, maximum and minimum scores of T value and GS values at different jaw regions for osteoporosis group and controls.
GroupGS Ant ManGS Post ManGS Ant MaxGS Post MaxT Value
MeanOsteoporosis519.90341.00371.86133.33−3.1024
Controls897.67739.87753.62548.030.2410
Standard DeviationOsteoporosis76.61137.92837.05261.6210.36458
Controls143.161178.623186.895110.5840.85647
Minimum ScoreOsteoporosis40029031050−4.00
Controls700495450360−1.40
Maximum ScoreOsteoporosis630420422233−2.70
Controls1112100010107001.50
GS = Greyscale values; Ant = Anterior; Post = Posterior; Man = Mandible; Max = Maxilla.
Table 3. Correlations between T value and GS values at different jaw regions for osteoporosis group and controls.
Table 3. Correlations between T value and GS values at different jaw regions for osteoporosis group and controls.
GS ValuesPearson CorrelationT Value
Osteoporosis GroupControl Group
GS Ant ManR0.5720.751
P0.000 ***0.000 ***
GS Post ManR0.4700.774
P0.002 **0.000 ***
GS Ant MaxR0.5090.715
P0.001 **0.000 ***
GS Post MaxR0.1680.787
P0.2880.000 ***
GSV = Grayscale value; Ant = Anterior; Post = Posterior; Man = Mandible; Max = Maxilla; R = Pearson’s correlation coefficient; P = Probability levels. ** P < 0.01, *** P < 0.001.
Table 4. Paired sample t-test for associations between T value and GS values at different jaw regions within each group.
Table 4. Paired sample t-test for associations between T value and GS values at different jaw regions within each group.
GroupCorrelated PairsPaired DifferencestdfP Value (Sig.2-tailed)
MeanSDSEM95% CI of Difference
LowerUpper
1GS Ant Man—T value523.076.411.8499.2546.844.363410.000 ***
GS Post Man—T value344.137.85.8332.3355.959.061410.000 ***
GS Ant Max – T value375.036.95.7363.5386.565.912410.000 ***
GS Post Max—T value136.461.69.5117.3155.614.363410.000 ***
2GS Ant Man—T value523.076.411.8499.2546.844.363410.000 ***
GS Post Man—T value739.6178.028.5681.9797.325.955380.000 ***
GS Ant Max—T value753.4186.329.8693.0813.825.256380.000 ***
GS Post Max—T Value547.8109.917.6512.2583.431.124380.000 ***
Group 1 = Osteoporosis group (n = 42); Group 2 = Control group (n = 39); GS= Grayscale values; Ant = Anterior; Post = Posterior; Man = Mandible; Max = Maxilla; SD = Standard deviation; SEM = Standard error mean; CI = Confidence Interval; t = t-test statistic; df = Degree of freedom; Sig. = Significance. *** P < 0.001.
Table 5. Analysis of variance (ANOVA) of T value and GS values at different jaw regions between groups.
Table 5. Analysis of variance (ANOVA) of T value and GS values at different jaw regions between groups.
VariableSum of SquaresdfMean SquareFSig. (P Value)
GS Ant ManBetween Groups2,885,793.14612,885,793.146223.6280.000 ***
Within Groups1,019,448.2867912,904.409
Total3,905,241.43280
GS Post ManBetween Groups3,217,329.44313,217,329.443199.9110.000 ***
Within Groups1,271,408.3597916,093.777
Total4,488,737.80280
GS Ant MaxBetween Groups2,947,173.62612,947,173.626168.2740.000 ***
Within Groups1,383,618.3747917,514.157
Total4,330,792.00080
GS Post MaxBetween Groups3,477,609.69213,477,609.692442.8430.000 ***
Within Groups620,380.308797852.915
Total4,097,990.00080
T valueBetween Groups226.0511226.051535.8900.000 ***
Within Groups33.324790.422
Total259.37680
GS = Grayscale values; Ant = Anterior; Post = Posterior; Man = Mandible; Max = Maxilla; df = Degree of Freedom; F = F statistics; Sig. = Significance. *** P < 0.001.
Table 6. Stepwise regression analysis for prediction of osteoporosis presence via GS values at different jaw regions.
Table 6. Stepwise regression analysis for prediction of osteoporosis presence via GS values at different jaw regions.
ModelUnstandardized CoefficientsStandardized CoefficientstSignificance (P Value)
BStd. ErrorBeta
1(Constant)3.4000.078 43.5030.000 ***
GS Post Max−0.0040.000−0.921−21.0440.000 ***
GS: Grayscale values; Ant = Anterior; Post = Posterior; Max = Maxilla; Man = Mandible; t = t-statistics. R square = 0.849. Excluded variables from the model were GS values at Ant Max, GS values at Ant Man and GS values at Post Man. *** P < 0.001.
Table 7. Linear regression analysis with Stepwise method for prediction of T value using GS values at different jaw regions as independent variables at 95% CI.
Table 7. Linear regression analysis with Stepwise method for prediction of T value using GS values at different jaw regions as independent variables at 95% CI.
ModelUnstandardized CoefficientsStandardized CoefficientstSignificance (P Value)
BStd. ErrorBeta
2(Constant)−5.1880.291 −17.8070.000 ***
GS Post Max0.0050.0010.6177.3580.000 ***
GS Ant Man0.0030.0010.3604.2940.000 ***
GS: Greyscale values; Ant = Anterior; Post = Posterior; Max = Maxilla; Man = Mandible; t = t-statistics. R square = 0.924. Excluded variables from the model were GSV values at Ant Max and GSV values at Post Man. CI—confidence interval, *** P < 0.001.

Share and Cite

MDPI and ACS Style

Sghaireen, M.G.; Ganji, K.K.; Alam, M.K.; Srivastava, K.C.; Shrivastava, D.; Ab Rahman, S.; Patil, S.R.; Al Habib, S. Comparing the Diagnostic Accuracy of CBCT Grayscale Values with DXA Values for the Detection of Osteoporosis. Appl. Sci. 2020, 10, 4584. https://doi.org/10.3390/app10134584

AMA Style

Sghaireen MG, Ganji KK, Alam MK, Srivastava KC, Shrivastava D, Ab Rahman S, Patil SR, Al Habib S. Comparing the Diagnostic Accuracy of CBCT Grayscale Values with DXA Values for the Detection of Osteoporosis. Applied Sciences. 2020; 10(13):4584. https://doi.org/10.3390/app10134584

Chicago/Turabian Style

Sghaireen, Mohammed G., Kiran Kumar Ganji, Mohammad Khursheed Alam, Kumar Chandan Srivastava, Deepti Shrivastava, Saifulizan Ab Rahman, Santosh R. Patil, and Selham Al Habib. 2020. "Comparing the Diagnostic Accuracy of CBCT Grayscale Values with DXA Values for the Detection of Osteoporosis" Applied Sciences 10, no. 13: 4584. https://doi.org/10.3390/app10134584

APA Style

Sghaireen, M. G., Ganji, K. K., Alam, M. K., Srivastava, K. C., Shrivastava, D., Ab Rahman, S., Patil, S. R., & Al Habib, S. (2020). Comparing the Diagnostic Accuracy of CBCT Grayscale Values with DXA Values for the Detection of Osteoporosis. Applied Sciences, 10(13), 4584. https://doi.org/10.3390/app10134584

Note that from the first issue of 2016, this journal uses article numbers instead of page numbers. See further details here.

Article Metrics

Back to TopTop