Next Article in Journal
Using AI in Performance Management: A Global Analysis of Local Government Practices
Next Article in Special Issue
Prediction and Ranking of Corporate Diversity in European and American Firms
Previous Article in Journal
Rethinking Performance Evaluation: Strategic Alignment in the Service Sector Through a Case-Based Framework
Previous Article in Special Issue
Women in Dentistry: From Historical Milestones to Leadership in the Sustainable Development Goals of the 2030 Agenda
 
 
Font Type:
Arial Georgia Verdana
Font Size:
Aa Aa Aa
Line Spacing:
Column Width:
Background:
Article

Determinants of Job Performance in Professional Workers and Moderating Effect of Gender: The Peruvian Case

by
Felipe Eduardo Yong-Chung
1,*,
Elizabeth Emperatriz García-Salirrosas
2,*,
Ralphi Ricardo Jauregui Arroyo
1 and
Manuel Escobar-Farfán
3
1
Facultad de Negocios, Universidad Peruana de Ciencias Aplicadas, Lima 15038, Peru
2
Faculty of Management Science, Universidad Autónoma del Perú, Lima 15842, Peru
3
Department of Administration, Faculty of Administration and Economics, University of Santiago of Chile (USACH), Santiago 9170020, Chile
*
Authors to whom correspondence should be addressed.
Adm. Sci. 2025, 15(10), 391; https://doi.org/10.3390/admsci15100391
Submission received: 6 August 2025 / Revised: 13 September 2025 / Accepted: 16 September 2025 / Published: 9 October 2025

Abstract

As the workforce adapts to evolving professional demands, working conditions simultaneously become increasingly stressful, competitive, and challenging, making it essential to examine the determinants of job performance among highly educated workers. This study investigates the influence of psychological capital, work–life balance, rewards, and incentives, and work commitment on job performance among higher education professionals, with particular attention to gender differences. A survey was administered to 661 university-educated workers, and the data was analyzed using covariance-based structural equation modeling (CB-SEM). Results demonstrate that psychological capital, work–life balance, and rewards and incentives positively influence job performance across both genders. However, the mediating effect of work commitment between rewards and incentives, work–life balance, and job performance was confirmed only among women. Work–life balance emerged as the primary factor influencing psychological capital, surpassing the impact of rewards and incentives. The findings reveal significant gender differences in professional commitment patterns, suggesting that women workers exhibit stronger emotional connections between organizational support mechanisms and performance outcomes. Practical implications emphasize the need for organizations to prioritize work–life balance strategies as foundational elements of human resource management, while implementing comprehensive reviews of gender equality policies to ensure equitable workplace experiences. This research contributes valuable insights for developing targeted interventions that optimize professional performance while addressing gender-specific workplace dynamics in emerging economies.

1. Introduction

The Organización de Estados Iberoamericanos (2020) indicates that while numerous variables influence performance, higher education emerges as the factor with the broadest consensus, as it constitutes an element that generates greater productivity and consequently enhances competitiveness and economic development for enterprises. The organization further notes that higher education coverage growth across Ibero-American countries has expanded, registering an average annual growth of 3.7% between 2010 and 2017, with graduates also demonstrating sustained growth of up to 4.6% annually during this same period. This phenomenon extends to Peru, according to the National Strategic Planning Center (2023), the growth of the population with higher education has remained consistent over the past 14 years (2008–2022) (INEI, 2024). This represents an encouraging outlook when considering the possibility of having an economically active population with enhanced higher education credentials across Latin America in the near future. Therefore, examining performance factors among professional workers becomes increasingly relevant given the progressive growth of this demographic in recent years.
Nevertheless, as the workforce adapts to environmental demands and seeks improved preparation, working conditions simultaneously become more challenging. Recent research on occupational stress in professional environments indicates that highly stressful work environments, characterized by competitiveness and work overload (extended schedules, high-pressure tasks with limited execution time, inadequate rest regimens), generate profound job dissatisfaction that eventually leads to workplace abandonment (Lu et al., 2017; Said & El-Shafei, 2021). Additionally, new forms of occupational stress have emerged from excessive use of digital technology, collectively termed technostress (Dragano & Lunau, 2020). Chen’s (2019) research demonstrates a strong negative correlation between occupational stress and work engagement, indicating that only those workers who can better adapt to the work context achieve superior results both personally and organizationally.
The effects of occupational stress extend beyond psychological dimensions to encompass biological functions of the human body (Siegrist & Li, 2017; Tsai & Liu, 2012). Kim et al. (2018) demonstrate that occupational stress affects heart rate variability, negatively influencing the autonomic nervous system’s ability to respond to situations that compromise organismic balance and stability. Furthermore, Kivimäki et al.’s (2018) study concluded that work-related stress among men with cardiometabolic diseases maintains a clinically significant relationship with mortality risk. In Peru specifically, there exists a notable absence of studies examining the moderating effect of gender in workplace contexts, particularly among professional workers, likely due to limited accessibility to the target population and the need for enhanced analytical statistical rigor. This study, therefore, contributes to bridging this knowledge gap in Peru and emerging economies more broadly.
Given the aforementioned circumstances, it becomes essential to identify relevant elements capable of counteracting the adverse effects of stressful working conditions, particularly those impacting worker performance. This study seeks to address the following question: how do psychological capital, work–life balance, rewards and incentives, and work commitment impact the job performance of professional workers? This research aims to contribute information that facilitates the development of strategies for improving job performance factor management within this particular worker group by analyzing the influence of psychological capital constructs, work–life balance, recognition through rewards and incentives, and work commitment on job performance.
Noblet and La Montagne (2006), Quick and Henderson (2016), and L. Li et al. (2017) emphasize the importance of developing strategies that enable overcoming occupational stress conditions while eliminating or reducing their negative impacts on worker health and performance. Human capital development remains crucial for achieving organizational productivity and innovation (Leyva-Carreras et al., 2020; Blanco-Ariza & Vera-Barbosa, 2019; Maturana & Andrade, 2019). Regarding the research methodology of this study, covariance-based structural equation modeling formulas are employed to ensure rigorous statistical analysis and reliable results.
To achieve the proposed objective, this article develops as follows: following the introduction, the theoretical framework supporting the research hypotheses is presented; the methodology chapter justifies the target population, data collection instrument, and statistical analysis technique; the results chapter presents study statistics and their analysis; finally, discussion, conclusions, and study limitations chapters are provided, with the latter proposing new research directions.

2. Literature Review

2.1. Job Performance

Job performance constitutes a fundamental construct in organizational psychology and human resource management. According to Campbell et al. (1990), job performance is defined as actions relevant to organizational objectives, measurable in terms of individual contribution to organizational effectiveness. Key aspects include knowledge and skills updating, providing solutions to work problems, and active participation in decision-making processes (García-Salirrosas et al., 2025; Ramos-Villagrasa et al., 2019).
The conceptualization of job performance has evolved to encompass multiple dimensions. Borman and Motowidlo (1997) distinguished task and contextual performance, while Pulakos et al. (2000) added adaptive performance, reflected in workers’ efforts to maintain current knowledge and contribute solutions. Performance evaluation in professional workers presents distinctive particularities, including complex problem-solving, innovation, and strategic decision-making (Motowidlo & Kell, 2003). Cognitive abilities, personality traits, motivation, and work experience are among the key individual determinants. Contextual factors include leadership, organizational climate, and reward systems. In professionals, Judge and Kammeyer-Mueller (2012) emphasize that performance determinants vary significantly due to their roles’ more complex, autonomous, and knowledge-based nature, with psychological capital, work–life balance, incentive systems, and work engagement gaining special relevance.
The theoretical model presented in Figure 1 illustrates the hypothesized relationships between these determinants and job performance in professional workers. As depicted, four primary factors are proposed to influence job performance directly: psychological capital (H1), rewards and incentives (H2), work–life balance (H3), and work engagement (H4). The model also captures more complex interconnections, including how rewards and incentives enhance performance through increased work engagement (H5) and how work–life balance contributes to performance through its effect on work engagement (H6). Additionally, the framework acknowledges the interrelationships between determinants, proposing that rewards and incentives may enhance psychological capital (H7) and that work–life balance has a positive influence on psychological capital development (H8). This integrated perspective provides the foundation for the detailed examination of each determinant and relationship in the following sections.

2.2. Determinants of Job Performance

2.2.1. Psychological Capital

Psychological capital refers to internal resources an individual possesses, including self-efficacy, hope, resilience, and optimism (Azanza et al., 2014; Zhang et al., 2017).
A healthy work–life balance provides opportunities to develop these psychological resources (García-Salirrosas et al., 2023; García-Salirrosas et al., 2025; Lange & Kayser, 2022). Individuals with high psychological capital demonstrate greater capacity for managing stress and adapting to organizational changes, perceiving them as manageable challenges rather than threats (Z. Li et al., 2021). The relationship between psychological capital and job performance has been consistently demonstrated across various professional contexts. Psychological capital significantly predicts both task and contextual performance (Avey et al., 2011). Based on these findings, the following hypothesis is proposed:
H1. 
Psychological capital positively influences the job performance of professional workers.

2.2.2. Work–Life Balance

Work–life balance refers to the degree to which an individual is equally engaged and satisfied with work and personal life, with minimal conflict between domains (Greenhaus et al., 2003). This equilibrium has significant implications for job performance and overall well-being. A good balance helps reduce work stress and prevent burnout (Parray et al., 2023; Sinniah et al., 2019), while providing opportunities for recovery and acquiring new perspectives applicable in professional domains. According to Allen et al. (2000), work-family conflict is associated with lower job satisfaction and higher absenteeism. Wayne et al. (2004), Morganson and Atkinson (2017), and Bocean et al. (2023) observed that work-family enrichment positively relates to performance and commitment.
Work–life balance relates closely to psychological capital, as both influence overall well-being and ability to face challenges Kustiawan et al. (2022). Organizations increasingly recognize the importance of promoting work–life balance through flexible schedules and telework options.
H2. 
Work–life balance positively impacts the job performance of professional workers.

2.2.3. Rewards and Incentives

These systems can be categorized into extrinsic (monetary) and intrinsic (non-monetary) incentives. Vroom’s expectancy theory posits that motivation is influenced by the expectation that effort will yield desired performance, the perception that performance will be rewarded, and the value attributed to the reward (Van Eerde & Thierry, 1996; Vroom et al., 2005).
For professional workers with complex and creative tasks, Lin et al. (2022) observed that they especially value autonomy, development opportunities, and recognition. Durham and Bartol (2023) found that group incentives can be more effective in environments where teamwork is crucial. Empirical research shows both positive and cautionary results regarding incentives. Meta-analyses confirm that monetary incentives can increase work output (Jenkins et al., 1998), but some studies warn about potential adverse effects like decreased intrinsic motivation (Markova & Ford, 2011). Well-designed reward systems contribute to employees’ psychological capital, creating a virtuous cycle that enhances well-being and performance. This psychological dimension is significant for professionals seeking meaning beyond financial compensation. Considering the available evidence, the following hypothesis is proposed:
H3. 
Rewards and incentives have a positive influence on the job performance of professional workers.

2.2.4. Work Engagement

Work engagement is defined as a positive, fulfilling work-related state characterized by vigor, dedication, and absorption (Schaufeli et al., 2011). Vigor refers to high energy levels; dedication implies enthusiasm and pride; and absorption is characterized by full concentration and immersion in work (Bakker & Demerouti, 2008). This construct relates to organizational commitment, though conceptually distinct. While engagement focuses on work activity itself, organizational commitment reflects how employees perceive the organization’s problems as their own and feel loyalty toward it (Triguero-Sánchez et al., 2021). The Job Demands-Resources model provides a framework for understanding engagement (Bakker et al., 2007). It proposes that job resources and personal resources foster engagement, especially when job demands are high. These resources contribute to developing affective commitment and identification with organizational values.
Empirical research has consistently documented positive relationships between engagement and performance. Christian et al. (2011) found that engagement predicts both task and contextual performance. Bakker and Bal (2010) observed weekly engagement levels were predictive of weekly performance among professionals. Engaged employees experience positive emotions, expanding their thought-action repertoires (Fredrickson, 2001; Sungu et al., 2020) enjoy better health, allowing complete energy dedication to tasks (Bakker & Demerouti, 2008), and create resources through proactive behaviors like seeking feedback (Bakker et al., 2012). Engagement is particularly crucial in professional contexts requiring initiative, creativity, and critical thinking. Coo and Salanova (2018) found that engagement explained significant variance in healthcare professionals’ performance. Based on the presented evidence, the following hypothesis is formulated:
H4. 
Work engagement is positively related to the job performance of professional workers.

2.3. Mediating Relationships

2.3.1. Work Engagement as a Mediator Between Rewards and Incentives and Job Performance

The relationship between rewards and incentives, work engagement, and job performance represents a theoretically supported chain of effects that has gained increasing attention in organizational research. This mediation hypothesis posits that systems reward directly and indirectly influence performance by fostering work engagement. Hoole and Hotz (2016) demonstrated that total reward systems, encompassing financial and non-financial components, are significantly associated with higher levels of work engagement. Their research suggests that rewards create psychological conditions conducive to developing vigor, dedication, and absorption—the core dimensions of work engagement.
Ge et al. (2021) provide additional support by investigating effort-reward imbalance and work engagement among healthcare workers. Their study demonstrates that when employees perceive a favorable balance between efforts and rewards, they experience enhanced work engagement, underscoring the importance of reward equity in fostering engagement. Chi et al. (2023) examined how financial and non-financial rewards moderate relationships between leadership, satisfaction, and performance. Their evidence suggests that well-designed incentive systems can amplify the positive effects of other organizational factors on engagement and performance, creating synergistic workplace effects.
Alkandi et al. (2023) specifically examined the mediating role of job satisfaction between reward systems and employee performance. Their findings support that rewards’ effects on performance operate through intermediate psychological states, reinforcing the plausibility of a mediation relationship through work engagement. Integrating these findings, it becomes evident that rewards and incentives are direct motivators and catalysts for work engagement. Rewards foster engagement characterized by high energy, dedication, and absorption by recognizing employee contributions and creating an environment where they feel valued (Markova & Ford, 2011). This engaged state constitutes a mechanism through which incentives translate into enhanced job performance, particularly in professional contexts where complex tasks and discretionary effort significantly impact outcomes. Based on this theoretical foundation and empirical evidence, we propose:
H5. 
Work engagement mediates the relationship between rewards and incentives and job performance of professional workers.

2.3.2. Work Engagement as a Mediator Between Work–Life Balance and Job Performance

The hypothesis that work engagement mediates the relationship between work–life balance and job performance is supported by recent empirical evidence, which demonstrates that balancing work and personal demands creates fertile ground for the development of engagement, subsequently driving performance. This finding is illustrated in Ahmed et al.’s (2024) study of private banking employees which provide direct evidence for this hypothesis. They demonstrate that work–life balance significantly contributes to employee engagement, which improves job performance. Their findings indicate that organizations facilitating work–life balance policies reduce stress and role conflict and foster a more profound psychological connection with work.
Bernales-Turpo et al.’s (2022) demonstrated that work engagement is a channel through which various positive psychological states influence performance. When professionals experience adequate balance between their work and personal responsibilities, they are better equipped to develop the vigor, dedication, and absorption that characterize work engagement, elements that directly drive performance. Additionally, Shyamadanthi and Kaluarachchige (2023) demonstrate that work–life balance is facilitated through employee engagement, resulting in positive work outcomes. Their research suggests that this balance creates mental and emotional space that allows professionals to invest more energy and psychological resources in their work, thus facilitating a state of engagement that enhances their performance. These studies strongly support the hypothesis that work–life balance influences job performance directly and indirectly by fostering greater work engagement among professionals.
H6. 
Work engagement mediates the relationship between work–life balance and job performance of professional workers.

2.4. Relationships Between Determinants

2.4.1. Impact of Rewards and Incentives on Psychological Capital

The relationship between rewards and incentives and psychological capital represents an important area of inquiry in organizational behaviour research. Psychological capital—comprising self-efficacy, hope, optimism, and resilience—has been conceptualized as a malleable state-like resource that organizational practices can influence (Luthans & Youssef-Morgan, 2017). Yu and Hu (2023) demonstrated that employee equity incentive programs significantly influence psychological capital development, subsequently impacting organizational innovation capabilities. The comprehensive review by Newman and Dhar (2014) identified organizational reward systems as essential antecedents of psychological capital development, indicating that well-designed reward structures create environments conducive to developing self-efficacy, hope, optimism, and resilience.
Sekhar (2022) found that high-commitment work systems, which typically include comprehensive reward practices, positively influence psychological capital development. This occurs because rewards provide concrete evidence of one’s capabilities and achievements, reinforcing beliefs about personal efficacy and future success. Similarly, Paterson et al. (2014) illustrated how supervisor support, including recognition and rewards, positively affects psychological capital by creating conditions for employees to thrive.
Bouzari and Karatepe (2017) revealed that organizational environments characterized by fair reward structures foster the development of psychological resources that enable employees to perform effectively under challenging circumstances. Siu et al. (2014) also highlighted how incentives operate through intrinsic motivation to enhance psychological capital. These studies support the proposition that organizational reward systems play a significant role in developing employees’ psychological capital by creating environments that nurture self-efficacy, hope, optimism, and resilience. Based on this theoretical foundation and empirical evidence, we propose:
H7. 
Rewards and incentives positively influence the psychological capital of professional workers.

2.4.2. Impact of Work–Life Balance on Psychological Capital

Work–life balance and psychological capital represent critical constructs in organizational research with significant implications for professional effectiveness. Siu (2013) established a directional relationship between work–life balance and psychological capital, demonstrating that employees with better work–life balance developed higher psychological capital components. Lange & Kayser (2022) and García-Salirrosas et al. (2023) support this finding, which suggests that a healthy work–life balance provides opportunities to strengthen psychological capital among professionals. Z. Li et al. (2021) further supported that work–life balance reduces stress associated with organizational changes, enhancing workers’ psychological capital. These studies establish that work–life balance contributes to psychological capital by reducing resource depletion from inter-role conflict and facilitating resource generation through positive spillover between domains. It enables professionals to develop greater self-efficacy, hope, optimism, and resilience.
H8. 
Work–life balance positively influences the psychological capital of professional workers.

3. Materials and Methods

3.1. Sample and Procedure

To test the proposed hypotheses, a quantitative, cross-sectional, and causal research design was implemented. To demonstrate the influence of psychological capital, rewards and incentives, work–life balance, and individual commitment on job performance, while accounting for the moderating effect of gender, a study employing covariance-based structural equation modeling (CB-SEM) was conducted. The careful selection of these variables stems from strong theoretical and empirical foundations. As Creswell (2009) notes, the quantitative approach is characterized by measurement instruments and rigorous statistical testing techniques. Furthermore, according to Edeh et al. (2022), while structural equation modeling can be applied to any multivariate phenomenon, CB-SEM methodology is applied explicitly for confirmatory models, as is the case with this study’s model. Dash and Paul’s (2021) research indicates that in comparative analysis, CB-SEM methodology demonstrates greater rigor in factor loading assignment. Similarly, Solakis et al. (2021) note that CB-SEM has superior application in causal models, facilitating understanding of multivariate relationships.
Regarding the target population, according to INEI (2024), there were 17,336,500 employees in public and private institutions in 2023, of which an estimated 1,372,299 professional employees work in Lima, based on the most recent national census (INEI, 2017). Table 1 presents the demographic characteristics of study participants, who completed a self-administered survey through Google Forms with forced responses to prevent missing data. The survey was administered from January to October 2024, with each respondent previously informed about the voluntary nature of their participation and the confidential treatment of their responses, which are processed in aggregate form and under no circumstances are individually identifiable. Survey distribution was conducted through educational platforms for professionals who study and work in Metropolitan Lima.
The study includes 661 participants, a sample size considered more than acceptable, given that a simple random probability sample with a 95% confidence level and 5% margin of error requires approximately 385 subjects. Additionally, according to J. F. Hair et al. (2011), the minimum sample size for SEM application is around 200 subjects. Table 1 also illustrates the geographical stratification strategy employed in sampling, which involves selecting a representative sample from the six sectors into which Metropolitan Lima is divided, thereby achieving a representative probability sample whose analytical results can be generalized to the entire population.

3.2. Instrument

The data collection instrument measures five constructs, as described below: for the job performance construct, four indicators from Ramos-Villagrasa et al. (2019) were employed; for the psychological capital construct, four indicators from Zientara et al. (2023) were utilized; for the work–life balance construct, four indicators from Sinniah et al. (2019) and Zientara et al. (2023) were applied; for the rewards and incentives construct, four indicators from Sinniah et al. (2019) were used; and for the work commitment construct, four indicators from Triguero-Sánchez et al. (2021) were implemented. In all cases, a 7-point Likert scale was used to measure observable variables (1—strongly disagree to 7—strongly agree).
To validate the instrument’s reliability, Cronbach’s alpha coefficient was calculated using MINITAB 21.1.0 software (Cronbach, 1951), followed by an exploratory factor analysis using principal components and maximum likelihood, both with varimax rotation (Kaiser, 1958). Subsequently, SMART PLS 4.0 was used to develop confirmatory factor analysis (CFA) and evaluate the medicine model, including convergent and discriminant validity, model fit analysis, and factorial invariance by gender (J. F. Hair et al., 2019). For the structural model, bootstrapping was implemented with 5000 samples for normality adjustment and hypothesis testing (Chin, 1998). In addition, a multicollinearity analysis was performed using the variance inflation factor (VIF) to ensure the statistical rigor of the final model (Kock & Lynn, 2012).

4. Results

4.1. Measurement Model Evaluation

4.1.1. Exploratory Factor Analysis (EFA)

The results of the exploratory factor analysis (EFA) are presented in Table 2, using maximum likelihood with varimax rotation to confirm the correspondence of the indicators by construct. The analysis revealed that indicators PI4 and DES1 presented factor loadings below the minimum required value of 0.4 for this sample size (J. F. Hair et al., 2011), while indicator COMP3 showed a relatively low value. Consequently, these indicators were excluded from further analysis to improve the validity of the model.
An additional EFA was then performed using principal components with varimax rotation, which confirmed that five factors explained 68.6% of the total variance, significantly exceeding the recommended minimum threshold of 60% (Kaiser, 1958). The suitability of the factor analysis was validated using the Kaiser–Meyer–Olkin (KMO) test, which yielded a value greater than 0.7, and Bartlett’s test of sphericity, which was statistically significant (p < 0.001), confirming that the variables are sufficiently correlated for factor analysis (Tabachnick & Fidell, 2019). These results allow us to conclude that the instrument has sufficient validity and reliability to proceed with the structural equation modeling analysis using partial least squares (PLS-SEM).

4.1.2. Validation of Measurement Model with Convergent Reliability and Validity

The measurement model was validated using multiple statistical tests to ensure reliability and validity. First, internal consistency was assessed using Cronbach’s alpha coefficient, where all constructs exceeded the minimum threshold of 0.70 (Nunnally & Bernstein, 1994), with values ranging from 0.747 (PI) to 0.890 (CP), demonstrating adequate reliability. Additionally, composite reliability (CR) values ranged from 0.826 (COMP) to 1.006 (PI), exceeding the recommended minimum of 0.70 (J. F. Hair et al., 2019).
Convergent validity was assessed using average variance extracted (AVE), where all constructs reached values above the required threshold of 0.50 (Fornell & Larcker, 1981). AVE values ranged from 0.575 (COMP) to 0.750 (PI), indicating that each construct explains more than half of the variance in its indicators. The factor loadings of all indicators exceeded the minimum acceptable value of 0.60 (J. F. Hair et al., 2019), with values ranging from 0.740 (COMP1) to 0.881 (PI3), confirming strong relationships between the indicators and their respective constructs.
Assessment of multicollinearity using the full collinearity variance inflation factor (VIF) analysis showed that all values are below the critical threshold of 5.0, ranging from 1.837 (COMP) to 3.248 (BTV). These results confirm the absence of multicollinearity problems and meet the criteria established by Kock and Lynn (2012), who suggest that VIF values greater than 3.3 may indicate lateral collinearity problems in variance-based structural equation models.
The normality assessment revealed a non-normal distribution of the data, confirming the suitability of using partial least squares structural equation modeling (PLS-SEM) with 5000-sample bootstrapping procedures for robust parameter estimation (J. F. Hair et al., 2019). Prior to hypothesis testing, a factorial invariance test was performed to validate the potential moderating effects of gender, following the recommendations of Henseler et al. (2016) for multigroup analysis in PLS-SEM. In their studies, Henseler et al. (2016) indicate that comparisons between sample groups can be made in any research; However, it is first necessary to measure indicator invariance for sample subjects (Table 3).

4.1.3. Discriminant Validity Assessment

The discriminant validity results are presented in Table 4, where it is observed that the factor loadings of each construct in its own dimension (diagonal values) are higher than the correlations with other constructs, fulfilling the Fornell–Lacker criterion. The diagonal values range from 0.759 for work engagement (COMP) to 0.866 for rewards and incentives (PI), while the correlations between constructs present lower values, confirming that each latent variable shares more variance with its own indicators than with other constructs in the model (Fornell & Larcker, 1981) (Table 4).
Additionally, discriminant validity was assessed using the hetero-trait-monotrait (HTMT) criterion, where values must be less than 0.85 for conceptually similar constructs or 0.90 for conceptually different constructs (Kline, 2016; Henseler et al., 2016). The results presented in Table 5 show that all relationships between constructs meet this criterion, with values ranging from 0.118 (BTV-PI) to 0.597 (CP-DES), confirming that there is no excessive overlap between the constructs in the model.
The coefficients presented in Table 5 confirm the discriminant validity of the measurement model using both criteria evaluated. The results of the Fornell–Lacker criterion show that the square root of the AVE for each construct (values on the diagonal) is greater than the correlations with other constructs. In contrast, the HTMT criterion confirms that all values are below the established threshold. At this stage of the study’s development, it is confirmed that the measurement model satisfies the requirements of convergent and discriminant validity, indicating that all constructs are appropriately related and demonstrate discriminant validity, which means that the constructs are adequately differentiated from each other (J. F. Hair et al., 2019).

4.1.4. Measurement Model Quality and Multigroup Invariance

Subsequently, the model quality is assessed, that is, its capacity to reproduce the covariance matrix of the constructs. For this purpose, goodness-of-fit indices are employed. In their research, Carrasco Gallego et al. (2015) and Dash and Paul (2021) describe the existence of up to three types of goodness-of-fit indices: absolute fit indices, incremental fit indices, and parsimony indices. Additionally, these authors recommend using these indices in a complementary manner. Thus, for the present study, four absolute fit indices (Chi2/df, RMSEA, SRMR, AGFI), three incremental fit indices (TLI, NFI, CFI), and one parsimony index (PGFI) were employed. Table 6 presents the results and compares them with the minimum expected values (Dash & Paul, 2021).
From the results shown in Table 6, it can be concluded that the measurement model demonstrates good fit and therefore reproduces the construct covariance matrix with high quality, proving reliable for analyzing the proposed multivariate relationships. That is, the model can explain variations among variables with high reliability, objectivity, and without bias. However, before executing path analysis (relationship) tests, normality analysis of the indicators was conducted to validate the need for adjustment through bootstrapping, using 5000 samples in this case.
Thus, to measure this parameter, the measurement invariance of composite models (MICOM) test was conducted, considering gender as the differentiating criterion. The MICOM test results for compositional invariance are presented in Table 7. The results in Table 7 show high correlations for constructs between gender-differentiated groups. Similarly, no significant differences between them were established according to the significance values (p-value) obtained, leading to the conclusion that the sample demonstrates compositional invariance.
However, in the invariance tests for mean and variance, the results are not absolute, as shown in Table 8.

4.2. Structural Model Evaluation

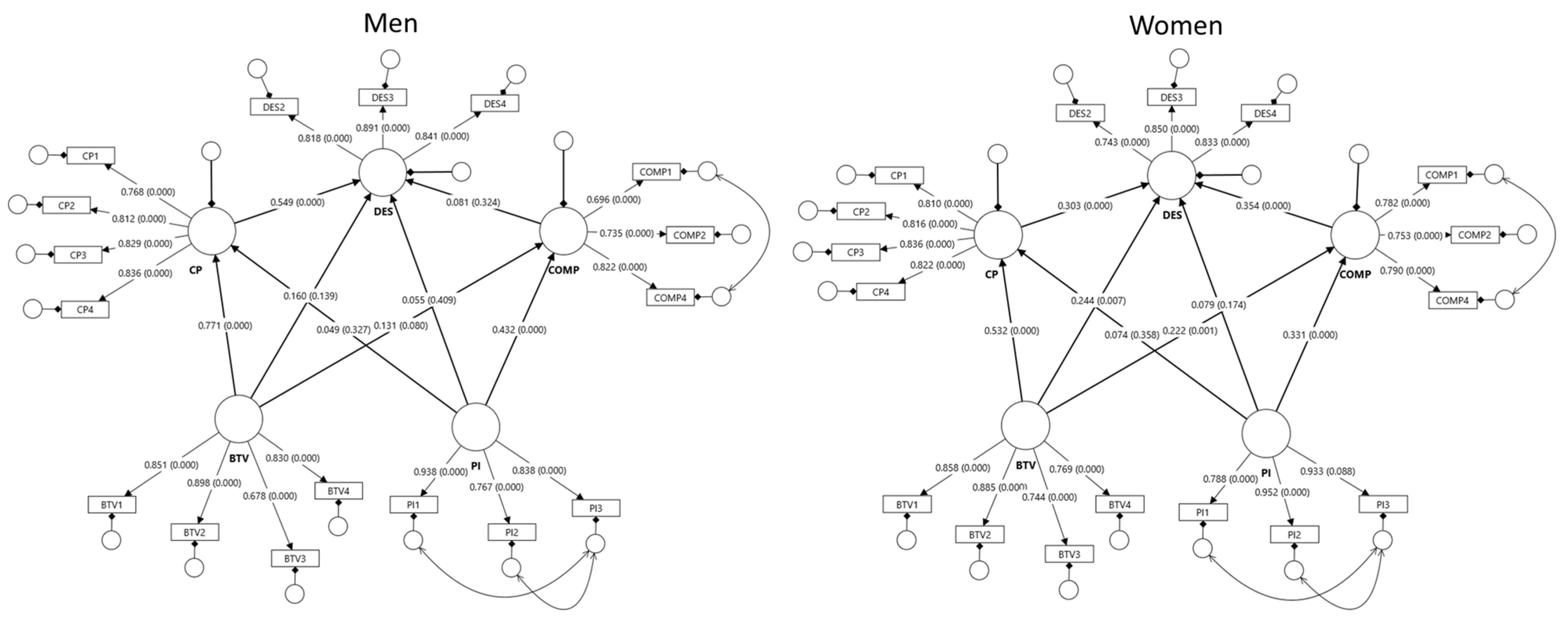
The results in Table 9 indicate that for both groups, there is no significant difference in the means of the work–life balance and psychological capital constructs. At the same time, for variance, there is no significant difference in psychological capital. For the remaining constructs, significant differences exist. According to Henseler et al. (2016), when compositional invariance exists but total invariance of means and variances does not, invariance is considered partial. In this case, it would be more appropriate to compare standardized coefficients through multi-group analysis. That is, within the sample, some subgroups exhibit distinct behavior, these groups being naturally men and women; therefore, at this level, the moderating effect of gender is confirmed. Finally, the results of the 5000-sample bootstrapping test for multi-group analysis by gender are presented in Table 9, and the causal relationships of the model are displayed in Figure 2.
The results of the structural hypothesis analysis are presented in Table 10, where direct and indirect relationships between constructs were evaluated through multigroup analysis by gender. The structural model demonstrated robust explanatory power, revealing significant differences in the relationship patterns between men and women. Five of the eight hypotheses were confirmed. Psychological capital (PC) showed a positive and significant effect on job performance (JP) in both men (β = 0.327, p < 0.001) and women (β = 0.346, p < 0.001), supporting H1. Rewards and incentives (RI) also positively influenced job performance in both groups, being more pronounced in women (β = 0.176, p < 0.05) than in men (β = 0.113, p < 0.05), confirming H2. Work–life balance (WLB) demonstrated a significant effect on job performance only in men (β = 0.389, p < 0.001), while in women this effect was not significant (β = 0.470, p > 0.05), providing partial support for H3.
Furthermore, the results revealed gender-differentiated mediation effects. The mediation of work engagement (WEB) in the relationship between rewards and incentives and job performance (H5) was significant only in women (β = 0.108, p < 0.05), while no significance was found in men. The mediation of engagement in the relationship between work–life balance and job performance (H6) showed significance only in women (β = 0.076, p < 0.05). Finally, the mediation of psychological capital in the relationship between rewards and incentives and job engagement (H7) was confirmed for women (β = 0.076, p < 0.05), but not for men.
Hypotheses H4 (effect of engagement on job performance) and H8 (effect of work–life balance on psychological capital) were not statistically supported in any of the groups analyzed, suggesting that these relationships may require additional considerations or moderating variables not included in the current model.
These findings reveal distinct patterns of organizational behavior between genders, with women showing greater sensitivity to the mediating effects of job engagement. At the same time, men respond more directly to work–life balance in terms of job performance.

5. Discussion and Practical Implications

Based on the results presented in Table 10, regarding Hypothesis 1, psychological capital has a positive influence on the job performance of Peruvian professional workers. This positive effect is evident in both genders, men and women alike. This finding aligns with research by Feng (2020), Gayathri and Murugan (2024), and Jia and Zhang (2025), who conclude that psychological capital has a positive and significant impact on personnel job performance. Consequently, fostering psychological capital development can significantly enhance organizations’ ability to improve their employees’ performance and overall success. The implications of this finding should focus on promoting autonomy and self-confidence among professional workers to enhance their creativity and innovation for achieving company objectives. Companies like Apple have achieved their current positioning based on their workers’ creativity.
Regarding Hypothesis 2, work–life balance positively impacts professional workers’ job performance. This effect is evident in both genders. The result is consistent with Bocean et al. (2023) study, which indicates that such a balance can improve employee performance through greater satisfaction and motivation. Complementarily, Knight’s (2023) research found that achieving an adequate work–life balance generates greater job satisfaction and more motivated, committed workers, resulting in significant performance improvements. This result, supported by scientific literature, provides a fundamental basis for professional human resource management decisions in Peru. From confirming work–life balance’s positive influence on job performance, companies can develop strategies promoting this variable with certainty that their actions represent an investment. This is evidenced by leading companies in the Great Place to Work survey, which are recognized as primary work–life balance promoters and market leaders in their competitive sectors, such as Microsoft and Google.
Regarding Hypothesis 3, rewards and incentives have a positive influence on the job performance of professional workers, regardless of gender. This result is consistent with research by Haq et al. (2023) and Ponta et al. (2020), who maintain that both intrinsic and extrinsic rewards and incentives positively affect employee performance. They recommend that those responsible for designing organizational reward policies ensure incentive systems align with institutional objectives and personnel expectations. The practical implications should focus on recognition rather than the reward itself. Peruvian professional workers possess higher psychological capital than less educated workers; therefore, developing their autonomy and self-confidence through recognition is more important, as this motivates their innovation capacity and performance. Companies must also maintain positive perceptions regarding fair benefit distribution among workers, especially professionally trained personnel. According to Zientara et al. (2023), job dissatisfaction does not lie in low salaries themselves, but in unfair perceptions of company wealth distribution.
Regarding Hypothesis 4, which concerns whether work commitment positively relates to the job performance of professional workers, this relationship is only accepted for women, with a p-value less than 0.05. This result is supported by Sungu et al. (2020), who maintain that employee commitment has been demonstrated to positively influence job performance across various sectors and demographic groups. Similarly, Malone and Issa (2013) note that various factors contribute to greater organizational commitment and job performance among women, including job satisfaction, work–life balance, feeling valued, and opportunities for promotion. The fact that this relationship only holds for the women’s group could be attributed to Peru’s specific socio-cultural factors, where women perceive greater social pressure to maintain their employment positions, as there exists a marked disadvantage in employment opportunities, with females being most disadvantaged due to considerations that women should not access certain positions solely based on their gender. However, this warrants additional research. The practical implications of this finding should prompt companies to review their gender equality policies. Regarding gender equality, the leadership of Nordic countries can serve as a reference, given their high standards of quality of life.
Regarding Hypothesis 5, concerning whether work commitment mediates the relationship between rewards and incentives and professional workers’ job performance, this is only accepted for women, having a p-value less than 0.05. This result coincides with Park’s (2018) findings, who affirms that organizational commitment acts as a mediator in various workplace relationships, such as the influence of rewards and incentives on performance. Additionally, Linz and Semykina (2013) highlight that women generally tend to value non-monetary rewards more than men. Another reason that would explain this different gender behavior in Peru is based on perceptions of unfair salary distribution, where men typically receive higher salaries for performing the same work. Thus, when women receive salary recognition, they perceive equal treatment and respect, which would motivate greater affective commitment. However, this also warrants future research.
Regarding Hypothesis 6, which proposes that work commitment mediates the relationship between work–life balance and professional workers’ job performance, the effect is only accepted for women, obtaining a p-value less than 0.05. These results are supported by Oyewobi et al. (2019), who maintain that work commitment has demonstrated mediation of the work–life balance and job performance relationship, suggesting that research should continue investigating the interaction of these variables in both male and female professionals, as findings that enrich the analyses might be discovered. Meanwhile, Anita et al. (2020) affirm that work commitment plays a key mediating role in the relationship between work–life balance and job performance. In their study, they discovered that when female employees feel emotionally committed to their organization, their job performance improves significantly. Another reason that would justify the difference in gender behavior in Peru is that professional women workers value work–life balance more compared to their male counterparts, due to a machismo culture that perceives that only women should handle household tasks. Future research is necessary to verify this phenomenon in this population.
Hypothesis 7 proposes that rewards and incentives positively influence professional workers’ psychological capital. However, given that the p-value is greater than 0.05, the hypothesis is not accepted. This result contrasts with research by Shelton and Renard (2015) and Yong-Chung et al. (2024), who maintain that various studies confirm the influence of rewards and incentives on psychological capital. Nevertheless, some studies indicate that rewards can have both positive and negative effects on psychological capital (Sorić, 2021; Thibault Landry et al., 2017). The implications of this finding highlight the importance of not underestimating the self-confidence that professionally trained workers possess, for whom economic rewards or incentives have no relevant meaning unless accompanied by recognition for work performed (considering that meritocracy is a deeply rooted concept among professionally trained workers). That is, for this type of worker, a salary increase by itself has no value; however, if it forms part of recognition for work performed, it is not only received favorably but also increases their self-confidence and, eventually, their performance.
Regarding Hypothesis 8, work–life balance positively influences professional workers’ psychological capital. This result is supported by studies from Yong-Chung et al. (2024) and Parray et al. (2023), who highlight that work–life balance has a significant impact on psychological capital, which, in turn, improves job performance and reduces turnover intentions. The results show that the principal factor of psychological capital in professional workers is work–life balance. This finding, together with that of hypothesis 7, presents practical implications of great importance that should be considered jointly. That is, to achieve better job performance, companies should prioritize work–life balance strategies first and complement them with recognition through rewards and incentives. In this regard, technology companies such as Google, Apple, and Microsoft serve as notable examples.

6. Conclusions

The present research aimed to analyze how various factors influence professional workers’ job performance, considering aspects such as psychological capital, work–life balance, rewards and incentives, work commitment, and job performance. This is an original study that contributes to closing the gap in empirical and quantitative research concerning this population in Peru. Additionally, the study successfully confirms the moderating effect of gender on relationships affecting job performance.
Among the principal conclusions, it can be affirmed that psychological capital, work–life balance, and rewards and incentives have a positive and significant impact on workers’ job performance. These findings reinforce the notion that fostering a healthy work environment that incorporates these factors can enhance employee performance, increase satisfaction, and reduce turnover intentions. Work–life balance is found to be the principal factor of psychological capital. It should be complemented with rewards and incentives, with the latter emphasizing the recognition perspective rather than merely economic value.
The research also analyzed indirect or mediation effects between variables, finding that work commitment plays a crucial mediating role between rewards and incentives, work–life balance, and job performance. These results are observed primarily in professional women workers. The importance of organizational commitment as a mediator highlights the significance of creating policies that favor emotional connection and employees’ sense of belonging, especially among women, as these factors can directly influence their performance. The study also concludes that companies need to review their gender equality policies to implement work–life balance promotion strategies and rewards fully.
Regarding the influence of rewards and incentives on work–life balance and psychological capital, rewards and incentives were found to have no significant impact, as economic rewards alone hold no relevant meaning for professional workers unless they are part of a greater recognition for work performed. This result contrasts with previous studies that had identified a positive relationship between both factors (Shelton & Renard, 2015; Yong-Chung et al., 2024). Conversely, work–life balance was confirmed to positively influence professional workers’ psychological capital, highlighting its importance as a key factor for strengthening employees’ psychological resources. Work–life balance being the factor with the most significant positive influence on the psychological capital of Peruvian professional workers, even above rewards and incentives, suggests that companies should prioritize their strategies in this aspect of human resource management.
In conclusion, the results demonstrate the importance of designing strategies that strengthen psychological capital, promote work–life balance, and adequately align rewards with organizational objectives, reinforcing the recognition perspective. Recommendations suggest implementing programs and policies that prioritize these aspects, especially in the context of women workers, to optimize their performance and well-being in the workplace, with a focus on gender equality policies.

Limitations of the Study and Future Research

Finally, while this research provides valuable evidence regarding various factors that influence professional workers’ job performance, it presents some limitations that must be considered. First, the study focused exclusively on professional workers from public and private institutions. However, it did not concentrate on any specific sector, which limits the generalization of results to other sectors or occupational profiles. Additionally, other elements that limit the generalization of study results include the cross-sectional nature of the research and the inherent bias that could exist during the application of self-administered surveys. Finally, as previously noted, gender analysis revealed significant differences in some relationships, so future research could explore in greater depth the contextual or sociocultural factors that explain such differences. Among contextual factors, the health and education sectors can be identified as those with the most incredible work intensity and that merit this type of research. Similarly, examining sociocultural factors related to the perception of gender differences, such as unequal salaries, machismo in the workplace, and employment opportunities based on gender, would be valuable.

Author Contributions

Conceptualization, F.E.Y.-C., E.E.G.-S., R.R.J.A., and M.E.-F.; methodology, F.E.Y.-C., and E.E.G.-S.; software, F.E.Y.-C.; validation, F.E.Y.-C.; formal analysis, F.E.Y.-C.; investigation, F.E.Y.-C., E.E.G.-S., R.R.J.A., and M.E.-F.; resources, F.E.Y.-C., E.E.G.-S., R.R.J.A., and M.E.-F.; data curation, E.E.G.-S.; writing—original draft preparation, F.E.Y.-C., E.E.G.-S., R.R.J.A., and M.E.-F.; writing—review and editing, F.E.Y.-C., and E.E.G.-S.; visualization, F.E.Y.-C., E.E.G.-S., R.R.J.A., and M.E.-F.; supervision, F.E.Y.-C., and E.E.G.-S.; project administration, F.E.Y.-C., and E.E.G.-S.; funding acquisition, F.E.Y.-C., and R.R.J.A. All authors have read and agreed to the published version of the manuscript.

Funding

This research received no external funding.

Institutional Review Board Statement

The study was conducted in accordance with the Declaration of Helsinki, and approved by the the ethics committee of the graduate school of the peruvian union university (protocol code 2023-CE-EPG-00153 and date of approval: 2023-12-11).

Informed Consent Statement

Informed consent was obtained from all subjects involved in this study.

Data Availability Statement

Data can be requested by writing to the corresponding author of this publication.

Conflicts of Interest

The authors declare no conflicts of interest.

References

  1. Ahmed, S., Ashrafi, D. M., Ahmed, R., Ahmed, E., & Azim, M. (2024). How employee engagement mediates the training and development and work–life balance towards job performance of the private banks? The TQM Journal. [Google Scholar] [CrossRef]
  2. Alkandi, I. G., Khan, M. A., Fallatah, M., Alabdulhadi, A., Alanizan, S., & Alharbi, J. (2023). The impact of incentive and reward systems on employee performance in the Saudi primary, secondary, and tertiary industrial sectors: A mediating influence of employee job satisfaction. Sustainability, 15(4), 3415. [Google Scholar] [CrossRef]
  3. Allen, T. D., Herst, D. E. L., Bruck, C. S., & Sutton, M. (2000). Consequences associated with work-to-family conflict: A review and agenda for future research. Journal of Occupational Health Psychology, 5(2), 278–308. [Google Scholar] [CrossRef]
  4. Anita, R., Abdillah, M. R., Wu, W., Faizal Sapthiarsyah, M., & Sari, R. N. (2020). Married female employees’ work-life balance and job performance: The role of affective commitment. Pertanika Journal of Social Sciences and Humanities, 28(3), 1787–1806. Available online: http://www.pertanika.upm.edu.my/pjssh/browse/regular-issue?article=JSSH-4877-2019 (accessed on 4 August 2025).
  5. Avey, J. B., Reichard, R. J., Luthans, F., & Mhatre, K. H. (2011). Meta-analysis of the impact of positive psychological capital on employee attitudes, behaviors, and performance. Human Resource Development Quarterly, 22(2), 127–152. [Google Scholar] [CrossRef]
  6. Azanza, G., Domínguez, Á. J., Moriano, J. A., & Molero, F. J. (2014). Capital psicológico positivo. Validación del cuestionario PCQ en España. Anales de Psicología, 30(1). [Google Scholar] [CrossRef]
  7. Bakker, A. B., & Bal, M. P. (2010). Weekly work engagement and performance: A study among starting teachers. Journal of Occupational and Organizational Psychology, 83(1), 189–206. [Google Scholar] [CrossRef]
  8. Bakker, A. B., & Demerouti, E. (2008). Towards a model of work engagement. Career Development International, 13(3), 209–223. [Google Scholar] [CrossRef]
  9. Bakker, A. B., Hakanen, J. J., Demerouti, E., & Xanthopoulou, D. (2007). Job resources boost work engagement, particularly when job demands are high. Journal of Educational Psychology, 99(2), 274–284. [Google Scholar] [CrossRef]
  10. Bakker, A. B., Tims, M., & Derks, D. (2012). Proactive personality and job performance: The role of job crafting and work engagement. Human Relations, 65(10), 1359–1378. [Google Scholar] [CrossRef]
  11. Bartol, K. M. (2023). Pay for performance. In Principles of organizational behavior (pp. 137–160). Wiley. [Google Scholar] [CrossRef]
  12. Bernales-Turpo, D., Quispe-Velasquez, R., Flores-Ticona, D., Saintila, J., Ruiz Mamani, P. G., Huancahuire-Vega, S., Morales-García, M., & Morales-García, W. C. (2022). Burnout, professional self-efficacy, and life satisfaction as predictors of job performance in health care workers: The mediating role of work engagement. Journal of Primary Care & Community Health, 13. [Google Scholar] [CrossRef]
  13. Blanco-Ariza, A. B., & Vera-Barbosa, A. (2019). Modelo para la gestión del talento humano en las pymes del sector servicios de Barranquilla, Colombia. Innovar, 29(74), 25–44. [Google Scholar] [CrossRef]
  14. Bocean, C. G., Popescu, L., Varzaru, A. A., Avram, C. D., & Iancu, A. (2023). Work-life balance and employee satisfaction during COVID-19 pandemic. Sustainability, 15(15), 11631. [Google Scholar] [CrossRef]
  15. Borman, W. C., & Motowidlo, S. J. (1997). Task performance and contextual performance: The meaning for personnel selection research. Human Performance, 10(2), 99–109. [Google Scholar] [CrossRef]
  16. Bouzari, M., & Karatepe, O. M. (2017). Test of a mediation model of psychological capital among hotel salespeople. International Journal of Contemporary Hospitality Management, 29(8), 2178–2197. [Google Scholar] [CrossRef]
  17. Campbell, J. P., Mchenry, J. J., & Wise, L. L. (1990). Modeling job performance in a population of jobs. Personnel Psychology, 43(2), 313–575. [Google Scholar] [CrossRef]
  18. Carrasco Gallego, A., Donoso Anes, J. A., Duarte-Atoche, T., Hernández Borreguero, J. J., & López Gavira, R. (2015). Diseño y validación de un cuestionario que mide la percepción de efectividad del uso de metodologías de participación activa (CEMPA). El caso del Aprendizaje Basado en Proyectos (ABPrj) en la docencia de la 279 contabilidad. INNOVAR. Revista de Ciencias Administrativas y Sociales, 25(58), 143–158. Available online: https://www.redalyc.org/articulo.oa?id=81841166011 (accessed on 4 August 2025).
  19. Chen, M. (2019). The impact of expatriates’ cross-cultural adjustment on work stress and job involvement in the high-tech industry. Frontiers in Psychology, 10, 2228. [Google Scholar] [CrossRef] [PubMed]
  20. Chi, H., Vu, T., Nguyen, H. V., & Truong, T. H. (2023). How financial and non–financial rewards moderate the relationships between transformational leadership, job satisfaction, and job performance. Cogent Business & Management, 10(1). [Google Scholar] [CrossRef]
  21. Chin, W. W. (1998). The partial least squares approach to structural equation modeling. In G. A. Marcoulides (Ed.), Modern methods for business research (pp. 295–336). Lawrence Erlbaum Associates. [Google Scholar]
  22. Christian, M. S., Garza, A. S., & Slaughter, J. E. (2011). Work engagement: A quantitative review and test of its relations with task and contextual performance. Personnel Psychology, 64(1), 89–136. [Google Scholar] [CrossRef]
  23. Coo, C., & Salanova, M. (2018). Mindfulness can make you happy-and-productive: A mindfulness controlled trial and its effects on happiness, work engagement and performance. Journal of Happiness Studies, 19(6), 1691–1711. [Google Scholar] [CrossRef]
  24. Creswell, J. W. (2009). Reseach Design. In SAGE (3rd ed.). SAGE. Available online: https://www.ucg.ac.me/skladiste/blog_609332/objava_105202/fajlovi/Creswell.pdf (accessed on 4 August 2025).
  25. Cronbach, L. J. (1951). Coefficient alpha and the internal structure of tests. Psychometrika, 16(3), 297–334. [Google Scholar] [CrossRef]
  26. Dash, G., & Paul, J. (2021). CB-SEM vs PLS-SEM methods for research in social sciences and technology forecasting. Technological Forecasting and Social Change, 173, 121092. [Google Scholar] [CrossRef]
  27. Dragano, N., & Lunau, T. (2020). Technostress at work and mental health: Concepts and research results. Current Opinion in Psychiatry, 33(4), 407–413. [Google Scholar] [CrossRef]
  28. Edeh, E., Lo, W. J., & Khojasteh, J. (2022). Review of partial least squares structural equation modeling (PLS-SEM) using R: A workbook. Structural Equation Modeling: A Multidisciplinary Journal, 30, 165–167. [Google Scholar] [CrossRef]
  29. Feng, G. (2020). Influence of psychological capital on the professional features and job performance of financial personnel. Revista Argentina de Clínica Psicológica, 29(1), 769. [Google Scholar] [CrossRef]
  30. Fornell, C., & Larcker, D. F. (1981). Evaluating structural equation models with unobservable variables and measurement error. Journal of Marketing Research, 18(1), 39–50. [Google Scholar] [CrossRef]
  31. Fredrickson, B. L. (2001). The role of positive emotions in positive psychology: The broaden-and-build theory of positive emotions. American Psychologist, 56(3), 218–226. [Google Scholar] [CrossRef]
  32. García-Salirrosas, E. E., Rondon-Eusebio, R. F., Geraldo-Campos, L. A., & Acevedo-Duque, Á. (2023). Job satisfaction in remote work: The role of positive spillover from work to family and work–life balance. Behavioral Sciences, 13(11), 916. [Google Scholar] [CrossRef]
  33. García-Salirrosas, E. E., Yong-Chung, F. E., Jauregui-Arroyo, R. R., Escobar-Farfán, M., & Acevedo-Duque, Á. (2025). Impact of leader behavior on employee experience and job satisfaction in educational institutions. Administrative Sciences, 15(4), 119. [Google Scholar] [CrossRef]
  34. Gayathri, M., & Murugan, M. (2024). The impact of psychological capital on employees’ job performance: A moderated mediation model of workplace spirituality and work engagement. International Journal of Process Management and Benchmarking, 18(4), 444–463. [Google Scholar] [CrossRef]
  35. Ge, J., He, J., Liu, Y., Zhang, J., Pan, J., Zhang, X., & Liu, D. (2021). Effects of effort-reward imbalance, job satisfaction, and work engagement on self-rated health among healthcare workers. BMC Public Health, 21(1), 195. [Google Scholar] [CrossRef]
  36. Greenhaus, J. H., Collins, K. M., & Shaw, J. D. (2003). The relation between work–family balance and quality of life. Journal of Vocational Behavior, 63(3), 510–531. [Google Scholar] [CrossRef]
  37. Hair, J. F., Ringle, C. M., & Sarstedt, M. (2011). PLS-SEM: Indeed a silver bullet. Journal of Marketing Theory and Practice, 19(2), 139–152. [Google Scholar] [CrossRef]
  38. Hair, J. F., Risher, J. J., Sarstedt, M., & Ringle, C. M. (2019). When to use and how to report the results of PLS-SEM. European Business Review, 31(1), 2–24. [Google Scholar] [CrossRef]
  39. Haq, M. U., Qazi, M. W., Kamran, M., & Yosaf, M. (2023). Impacts of extrinsic and intrinsic reward on employee’s performance: A study of banking sector in Pakistan. Journal of Management Practices, Humanities and Social Sciences, 7(5), 1–12. [Google Scholar] [CrossRef]
  40. Henseler, J., Ringle, C. M., & Sarstedt, M. (2016). Testing measurement invariance of composites using partial least squares. International Marketing Review, 33(3), 405–431. [Google Scholar] [CrossRef]
  41. Hoole, C., & Hotz, G. (2016). The impact of a total reward system of work engagement. SA Journal of Industrial Psychology, 42(1). [Google Scholar] [CrossRef]
  42. Instituto Nacional de Estadística e Informática. (2017). Perú: Participación de la Población en la Actividad Económica, 2017. INEI. Available online: https://www.inei.gob.pe/media/MenuRecursivo/publicaciones_digitales/Est/Lib1676/03.pdf (accessed on 4 August 2025).
  43. Instituto Nacional de Estadística e Informática. (2024). Perú: Comportamiento de los indicadores del mercado laboral a nivel nacional y en 26 ciudades. Primer trimestre 2024. Encuesta permanente de empleo nacional—EPEN. Available online: https://cdn.www.gob.pe/uploads/document/file/6350623/5575916-peru-comportamiento-de-los-indicadores-del-mercado-laboral-a-nivel-nacional-y-26-ciudades-primer-trimestre-2024.pdf?v=1715784952 (accessed on 4 August 2025).
  44. Jenkins, G. D., Mitra, A., Gupta, N., & Shaw, J. D. (1998). Are financial incentives related to performance? A meta-analytic review of empirical research. Journal of Applied Psychology, 83(5), 777–787. [Google Scholar] [CrossRef]
  45. Jia, L., & Zhang, P. (2025). The impact of psychological capital on job performance among government employees in China. Scientific Reports, 15(1), 12752. [Google Scholar] [CrossRef]
  46. Judge, T. A., & Kammeyer-Mueller, J. D. (2012). Job Attitudes. Annual Review of Psychology, 63(1), 341–367. [Google Scholar] [CrossRef] [PubMed]
  47. Kaiser, H. F. (1958). The varimax criterion for analytic rotation in factor analysis. Psychometrika, 23(3), 187–200. [Google Scholar] [CrossRef]
  48. Kim, H. G., Cheon, E. J., Bai, D. S., Lee, Y. H., & Koo, B. H. (2018). Stress and heart rate variability: A meta-analysis and review of the literature. Psychiatry Investigation, 15(3), 235–245. [Google Scholar] [CrossRef]
  49. Kivimäki, M., Pentti, J., Ferrie, J. E., Batty, G. D., Nyberg, S. T., Jokela, M., Virtanen, M., Alfredsson, L., Dragano, N., Fransson, E. I., Goldberg, M., Knutsson, A., Koskenvuo, M., Koskinen, A., Kouvonen, A., Luukkonen, R., Oksanen, T., Rugulies, R., Siegrist, J., … Deanfield, J. (2018). Work stress and risk of death in men and women with and without cardiometabolic disease: A multicohort study. The Lancet Diabetes and Endocrinology, 6(9), 705–713. [Google Scholar] [CrossRef]
  50. Kline, R. B. (2016). Principles and practice of structural equation modeling (4th ed.). The Guilford Press. [Google Scholar]
  51. Knight, N. S. (2023). The impact of COVID-19 on the work-life balance of women in Barbados. In Interdisciplinary perspectives on COVID-19 and the Caribbean, volume 2: Society, education and human behaviour (pp. 273–296). Springer Nature Switzerland. [Google Scholar] [CrossRef]
  52. Kock, N., & Lynn, G. S. (2012). Lateral collinearity and misleading results in variance-based SEM: An illustration and recommendations. Journal of the Association for Information Systems, 13(7), 546–580. [Google Scholar] [CrossRef]
  53. Kustiawan, U., Marpaung, P., Lestari, U. D., & Andiyana, E. (2022). The effect of affective organizational commitment, job satisfaction, and employee engagement on job happiness and job performance on manufacturing company in Indonesia. Wseas Transactions on Business and Economics, 19, 573–591. [Google Scholar] [CrossRef]
  54. Lange, M., & Kayser, I. (2022). The role of self-efficacy, work-related autonomy and work-family conflict on employee’s stress level during home-based remote work in Germany. International Journal of Environmental Research and Public Health, 19(9), 4955. [Google Scholar] [CrossRef]
  55. Leyva-Carreras, A. B., Espejel-Blanco, J. E., & Cavazos-Arroyo, J. (2020). Efecto del desempeño del capital humano en la capacidad de innovación tecnológica de las pymes. Innovar, 30(76), 25–36. [Google Scholar] [CrossRef]
  56. Li, L., Ai, H., Gao, L., Zhou, H., Liu, X., Zhang, Z., Sun, T., & Fan, L. (2017). Moderating effects of coping on work stress and job performance for nurses in tertiary hospitals: A cross-sectional survey in China. BMC Health Services Research, 17(1), 401. [Google Scholar] [CrossRef]
  57. Li, Z., Yu, Z., Huang, S., Zhou, J., Yu, M., & Gu, R. (2021). The effects of psychological capital, social capital, and human capital on hotel employees’ occupational stress and turnover intention. International Journal of Hospitality Management, 98, 103046. [Google Scholar] [CrossRef]
  58. Lin, C., Shipton, H., Teng, W., Kitt, A., Do, H., & Chadwick, C. (2022). Sparking creativity using extrinsic rewards: A self-determination theory perspective. Human Resource Management, 61(6), 723–735. [Google Scholar] [CrossRef]
  59. Linz, S., & Semykina, A. (2013). Job satisfaction, expectations, and gender: Beyond the European Union. International Journal of Manpower, 34(6), 584–615. [Google Scholar] [CrossRef]
  60. Lu, Y., Hu, X. M., Huang, X. L., Zhuang, X. D., Guo, P., Feng, L. F., Hu, W., Chen, L., Zou, H., & Hao, Y. T. (2017). The relationship between job satisfaction, work stress, work-family conflict, and turnover intention among physicians in Guangdong, China: A cross-sectional study. BMJ Open, 7(5), e014894. [Google Scholar] [CrossRef]
  61. Luthans, F., & Youssef-Morgan, C. M. (2017). Psychological capital: An evidence-based positive approach. Annual Review of Organizational Psychology and Organizational Behavior, 4(1), 339–366. [Google Scholar] [CrossRef]
  62. Malone, E. K., & Issa, R. R. (2013). Work-life balance and organizational commitment of women in the US construction industry. Journal of Professional Issues in Engineering Education and Practice, 139(2), 87–98. [Google Scholar] [CrossRef]
  63. Markova, G., & Ford, C. (2011). Is money the panacea? Rewards for knowledge workers. International Journal of Productivity and Performance Management, 60(8), 813–823. [Google Scholar] [CrossRef]
  64. Maturana, D., & Andrade, V. (2019). La relación entre la formalización de las prácticas de gestión humana y la productividad de las mipymes. Un artículo de revisión. Innovar, 29(74), 101–114. [Google Scholar] [CrossRef]
  65. Morganson, V. J., & Atkinson, H. C. (2017). Work–family enrichment: A literature review. In Research handbook on work and well-being. Edward Elgar Publishing. [Google Scholar] [CrossRef]
  66. Motowidlo, S. J., & Kell, H. J. (2003). Job performance. In Handbook of psychology: Industrial and organizational psychology (pp. 39–53). John Wiley and Sons. [Google Scholar]
  67. National Strategic Planning Center. (2023, October). Mayor nivel educativo alcanzado. Available online: https://observatorio.ceplan.gob.pe/ficha/t87 (accessed on 4 August 2025).
  68. Newman, G. E., & Dhar, R. (2014). Authenticity is contagious: Brand essence and the original source of production. Journal of Marketing Research, 51(3), 371–386. [Google Scholar] [CrossRef]
  69. Noblet, A., & La Montagne, A. D. (2006). The role of workplace health promotion in addressing job stress. Health Promotion International, 21(4), 346–353. [Google Scholar] [CrossRef]
  70. Nunnally, J. C., & Bernstein, I. H. (1994). Psychometric theory (3rd ed.). McGraw-Hill. [Google Scholar]
  71. Organización de Estados Iberoamericanos. (2020). Educación superior, productividad y competitividad en iberoamérica. Pódium, 3(7), 1–40. Available online: https://oei.int/oficinas/secretaria-general/publicaciones/educacion-superior-productividad-y-competitividad-en-iberoamerica/ (accessed on 4 August 2025).
  72. Oyewobi, L. O., Oke, A. E., Adeneye, T. D., & Jimoh, R. A. (2019). Influence of organizational commitment on work–life balance and organizational performance of female construction professionals. Engineering, Construction and Architectural Management, 26(10), 2243–2263. [Google Scholar] [CrossRef]
  73. Park, R. (2018). Responses to job demands: Moderating role of worker cooperatives. Employee Relations, 40(2), 346–361. [Google Scholar] [CrossRef]
  74. Parray, Z. A., Shah, T. A., & Islam, S. U. (2023). Psychological capital and employee job attitudes: The critical significance of work-life balance. Evidence-Based HRM: A Global Forum for Empirical Scholarship, 11(3), 483–500. [Google Scholar] [CrossRef]
  75. Paterson, T. A., Luthans, F., & Jeung, W. (2014). Thriving at work: Impact of psychological capital and supervisor support. Journal of Organizational Behavior, 35(3), 434–446. [Google Scholar] [CrossRef]
  76. Ponta, L., Delfino, F., & Cainarca, G. C. (2020). The role of monetary incentives: Bonus and/or stimulus. Administrative sciences, 10(1), 8. [Google Scholar] [CrossRef]
  77. Pulakos, E. D., Arad, S., Donovan, M. A., & Plamondon, K. E. (2000). Adaptability in the workplace: Development of a taxonomy of adaptive performance. Journal of Applied Psychology, 85(4), 612–624. [Google Scholar] [CrossRef]
  78. Quick, J. C., & Henderson, D. F. (2016). Occupational stress: Preventing suffering, enhancing wellbeing. International Journal of Environmental Research and Public Health, 13(5), 459. [Google Scholar] [CrossRef]
  79. Ramos-Villagrasa, P. J., Barrada, J. R., Fernández-del-Río, E., & Koopmans, L. (2019). Assessing job performance using brief self-report scales: The case of the individual work performance questionnaire. Revista de Psicología Del Trabajo y de Las Organizaciones, 35(3), 195–205. [Google Scholar] [CrossRef]
  80. Said, R. M., & El-Shafei, D. A. (2021). Occupational stress, job satisfaction, and intent to leave: Nurses working on front lines during COVID-19 pandemic in Zagazig City, Egypt. Environmental Science and Pollution Research, 28(7), 8791–8801. [Google Scholar] [CrossRef] [PubMed]
  81. Schaufeli, W. B., Salanova, M., González-Romá, V., & Bakker, A. B. (2011). Utrecht work engagement scale-17. In PsycTESTS Dataset. APA PsycTests. [Google Scholar] [CrossRef]
  82. Sekhar, C. (2022). Do high-commitment work systems engage employees? Mediating role of psychological capital. International Journal of Organizational Analysis, 30(4), 1000–1018. [Google Scholar] [CrossRef]
  83. Shelton, S. A., & Renard, M. (2015). Correlating nurses’ levels of psychological capital with their reward preferences and reward satisfaction. SA Journal of Industrial Psychology, 41(1), a1271. [Google Scholar] [CrossRef]
  84. Shyamadanthi, D., & Kaluarachchige, I. P. (2023). Impact of work life balance on job satisfaction with mediating relationships of employee engagement and organizational commitment. Journal of Human Resource Management Perspectives, 8(2), 45–56. [Google Scholar] [CrossRef]
  85. Siegrist, J., & Li, J. (2017). Work stress and altered biomarkers: A synthesis of findings based on the effort-reward imbalance model. International Journal of Environmental Research and Public Health, 14(11). [Google Scholar] [CrossRef]
  86. Sinniah, S., Mohamed, R. K. M. H., Alam, S. S., Nadarajan, R., Shukor, S. F. A., & Aziz, C. N. B. S. A. (2019). Employee intention to join a union in private university. International Journal of Engineering and Advanced Technology, 8(6s3), 962–972. [Google Scholar] [CrossRef]
  87. Siu, O. L. (2013). Psychological capital, work well-being, and work-life balance among Chinese employees. Journal of Personnel Psychology, 12(4), 170–181. [Google Scholar] [CrossRef]
  88. Siu, O. L., Bakker, A. B., & Jiang, X. (2014). Psychological capital among university students: Relationships with study engagement and intrinsic motivation. Journal of Happiness Studies, 15(4), 979–994. [Google Scholar] [CrossRef]
  89. Solakis, K., Peña-Vinces, J., Lopez-Bonilla, J. M., & Aguado, L. F. (2021). From value co-creation to positive experiences and customer satisfaction. A customer perspective in the hotel industry. Technological and Economic Development of Economy, 27(4), 948–969. [Google Scholar] [CrossRef]
  90. Sorić, I. (2021). Can rewards increase intrinsic motivation for learning?-A review. Suvremena Psihologija, 24(2), 127–152. [Google Scholar] [CrossRef]
  91. Sungu, L. J., Weng, Q., Hu, E., Kitule, J. A., & Fang, Q. (2020). How does organizational commitment relate to job performance? A conservation of resource perspective. Human Performance, 33(1), 52–69. [Google Scholar] [CrossRef]
  92. Tabachnick, B. G., & Fidell, L. S. (2019). Using multivariate statistics (7th ed.). Pearson. [Google Scholar]
  93. Thibault Landry, A., Forest, J., Zigarmi, D., Houson, D., & Boucher, É. (2017). The carrot or the stick? Investigating the functional meaning of cash rewards and their motivational power according to self-determination theory. Compensation & Benefits Review, 49(1), 9–25. [Google Scholar] [CrossRef]
  94. Triguero-Sánchez, R., Peña-Vinces, J., & Guillen, J. (2021). Hierarchical distance and employees’ commitment as conditioning of team-based work in the Spanish public sector. Scandinavian Journal of Psychology, 62(4), 537–551. [Google Scholar] [CrossRef] [PubMed]
  95. Tsai, Y. C., & Liu, C. H. (2012). Factors and symptoms associated with work stress and health-promoting lifestyles among hospital staff: A pilot study in Taiwan. BMC Health Services Research, 12(1), 199. [Google Scholar] [CrossRef]
  96. Van Eerde, W., & Thierry, H. (1996). Vroom’s expectancy models and work-related criteria: A meta-analysis. Journal of Applied Psychology, 81(5), 575–586. [Google Scholar] [CrossRef]
  97. Vroom, V., Porter, L., & Lawler, E. (2005). Expectancy Theories. In Organizational behavior 1 (1st ed.). Routledge. [Google Scholar]
  98. Wayne, J. H., Musisca, N., & Fleeson, W. (2004). Considering the role of personality in the work–family experience: Relationships of the big five to work–family conflict and facilitation. Journal of Vocational Behavior, 64(1), 108–130. [Google Scholar] [CrossRef]
  99. Yong-Chung, F., García-Salirrosas, E. E., Bonilla-Bermeo, J. D., & Medina de la Cruz, R. M. (2024). Capital psicológico en trabajadores profesionales peruanos: Análisis de factores determinantes. Revista Venezolana De Gerencia, 29(108), 1615–1629. [Google Scholar] [CrossRef]
  100. Yu, L., & Hu, J. (2023). Employee equity incentive, executive psychological capital, and enterprise innovation. Frontiers in Psychology, 14. [Google Scholar] [CrossRef] [PubMed]
  101. Zhang, D., Zhang, F., Lin, M., & Du, H. S. (2017). Knowledge sharing among innovative customers in a virtual innovation community. Online Information Review, 41(5), 691–709. [Google Scholar] [CrossRef]
  102. Zientara, P., Adamska-Mieruszewska, J., & Bąk, M. (2023). Unpicking the mechanism underlying hospitality workers’ intention to join a union and intention to quit a job. Evidence from the UK. International Journal of Hospitality Management, 108, 103355. [Google Scholar] [CrossRef]
Figure 1. Conceptual model.
Figure 1. Conceptual model.
Admsci 15 00391 g001
Figure 2. Structural model.
Figure 2. Structural model.
Admsci 15 00391 g002
Table 1. Sociodemographic characteristics (n = 661).
Table 1. Sociodemographic characteristics (n = 661).
CharacteristicCategoryFrequencyPercentage (%)
GenderFemale37957.3
Male28242.7
Age range18–2511918.0
26–3536955.8
36–4514221.5
46–55284.2
56–6530.5
Geographical distributionNorth Lima10616
Central Lima507.6
Modern Lima24136.5
East Lima9113.8
South Lima11417.2
Callao517.7
Balenarios81.2
Number of employees1–109714.7
11–5015323.1
51–25013420.3
250 or more27741.9
Table 2. Exploratory factory analysis (EFA).
Table 2. Exploratory factory analysis (EFA).
VariableFactor1Factor2Factor3Factor4Factor5Communality
CP10.3600.673−0.092−0.154−0.0510.617
CP20.2260.768−0.066−0.174−0.0740.682
CP30.2330.763−0.120−0.246−0.0450.713
CP40.2700.758−0.099−0.196−0.0180.696
PI10.0120.119−0.145−0.056−0.7730.637
PI20.0310.057−0.131−0.050−0.9130.857
PI30.025−0.061−0.214−0.077−0.6430.470
PI40.1340.131−0.201−0.155−0.1960.138
BTV10.7520.346−0.063−0.201−0.0060.729
BTV20.8400.271−0.098−0.150−0.0090.810
BTV30.6890.163−0.119−0.110−0.0790.534
BTV40.7150.262−0.125−0.191−0.0170.632
COMP10.0880.077−0.684−0.009−0.1100.493
COMP20.0690.064−0.786−0.123−0.1090.653
COMP30.1390.051−0.409−0.093−0.0740.203
COMP40.0040.019−0.687−0.169−0.2400.559
DES10.0260.137−0.506−0.358−0.0850.411
DES20.2390.244−0.202−0.662−0.1140.609
DES30.2130.301−0.193−0.762−0.0670.759
DES40.2030.196−0.204−0.768−0.0780.716
Variance2.75832.74542.30432.08962.018111.9158
% Variance0.1380.1370.1150.1040.1010.596
Table 3. Validation of the measurement model (reliability and convergent validity).
Table 3. Validation of the measurement model (reliability and convergent validity).
VariablesCodeMeanSDSKKLoadingαCRAVEVIF
Work–life balance (BTV)BTV164.35710.861−2.204.770.8550.8850.8820.6673.248
BTV264.9470.9780−2.386.290.892
BTV362.51112.050−1.944.040.715
BTV462.98010.576−1.803.660.793
Work engagement (COMP)COMP145.87015.356−0.36−0.400.7400.7550.8260.5751.837
COMP249.57614.948−0.65−0.050.762
COMP451.01415.286−0.820.370.774
Psychological capital (CP)CP163.7970.9982−1.753.000.7850.8900.8910.6712.565
CP263.05610.330−1.672.930.815
CP332.79910.293−1.834.240.839
CP436.58510.416−2.115.340.837
Job performance (DES)DES260.16611.952−1.281.670.7840.8160.8730.6982.527
DES359.72811.332−1.292.160.871
DES459.63711.502−1.241.850.849
Rewards and incentives (PI)PI145.17417.308−0.39−0.690.8430.7471.0060.7502.568
PI246.06746.840−0.45−0.500.874
PI342.26919.455−0.23−1.120.881
Note: SD = Standard Deviation; α = Cronbach’s Alpha; CR = Composite Reliability; AVE = Average Variance Extracted; SK = Skewness; K = Kurtosis; VIF = Full Collinearity.
Table 4. Validity discriminant (Fornell–Lacker criterion).
Table 4. Validity discriminant (Fornell–Lacker criterion).
ConstructBTVCOMPCPDESPI
Work–life balance (BTV)0.817
Job engagement (COMP)0.2210.759
Psychological capital (CP)0.6560.2340.819
Job performance (DES)0.5350.3930.5980.836
Rewards and incentives (PI)0.0900.3890.1250.2120.866
Table 5. Validity discriminant (Fornell–Lacker criterion and HTMT).
Table 5. Validity discriminant (Fornell–Lacker criterion and HTMT).
ConstructBTVCOMPCPDESPI
Work–life balance (BTV)
Job engagement (COMP)0.242
Psychological capital (CP)0.6550.244
Job performance (DES)0.5390.4100.597
Rewards and incentives (PI)0.1180.4300.1540.241
Table 6. Fit indices.
Table 6. Fit indices.
Fit ModelChi2/dfRMSEASRMRAGFINFITLICFIPGFI
Results2.7790.0530.0360.9260.9530.9600.9690.657
Reference1–3<0.08<0.05>0.90>0.90>0.90>0.90>0.5
Table 7. MICOM: Composite Invariance.
Table 7. MICOM: Composite Invariance.
ConstructOriginal CorrelationCorrelation Permutation Mean5.0%Permutation p-Value
Work–life balance (BTV)1.0000.9990.9980.670
Job engagement (COMP)1.0000.9980.9940.815
Psychological capital (CP)1.0001.0000.9990.926
Job performance (DES)1.0001.0000.9990.480
Rewards and incentives (PI)0.9950.9980.9940.089
Table 8. MICOM: Media and Variance Invariance.
Table 8. MICOM: Media and Variance Invariance.
Media
ConstructOriginal DifferencePermutation Mean Difference2.5%97.5%Permutation p-Value
Work–life balance (BTV)0.1750.004−0.1570.1640.031
Job engagement (COMP)0.0350.003−0.1410.1590.659
Psychological capital (CP)0.2500.003−0.1510.1630.003
Job performance (DES)0.0250.004−0.1510.1550.755
Rewards and incentives (PI)0.0410.003−0.1590.1540.622
Variance
ConstructOriginal DifferencePermutation Mean Difference2.5%97.5%Permutation p-Value
Work–life balance (BTV)−0.2340.000−0.4340.4150.286
Job engagement (COMP)0.0090.005−0.2440.2490.944
Psychological capital (CP)−0.4610.006−0.3870.3830.016
Job performance (DES)−0.164−0.001−0.3080.2910.305
Rewards and incentives (PI)0.0600.006−0.1830.1900.551
Table 9. Bootstrapping 5000 sample results.
Table 9. Bootstrapping 5000 sample results.
MenWomen
R2Sample Mean (M)Standard Deviation (STDEV)p ValuesR2Sample Mean (M)Standard Deviation (STDEV)p Values
BTV -> COMP0.2040.1250.0750.0800.1590.2950.0800.000
PI -> COMP0.4140.0910.0000.2660.0700.000
PI -> CP0.5970.0490.0500.3270.2890.0390.0410.351
BTV -> CP0.7620.0560.0000.4570.0880.000
BTV -> DES0.4930.5890.0690.0000.4530.4700.0860.000
COMP -> DES0.0900.0820.3240.2520.0680.000
CP -> DES0.5370.1160.0000.3660.1050.001
PI -> DES0.1130.0580.0470.1260.0400.001
BTV -> COMP -> DES 0.0130.0150.482 0.0760.0300.008
PI -> COMP -> DES 0.0370.0350.319 0.1080.0390.002
Table 10. Path model main effects.
Table 10. Path model main effects.
HypothesisGenderSample Mean (M)Standard Deviation (STDEV)p ValuesValidation
H1. CP -> DESMen0.5370.1160.000Supported
Women0.3660.1050.001Supported
H2. PI -> DESMen0.1130.0580.047Supported
Women0.1260.0400.001Supported
H3. BTV -> DESMen0.5890.0690.000Supported
Women0.4700.0860.000Supported
H4. COMP -> DESMen0.0900.0820.324Not supported
Women0.2520.0680.000Supported
H5. PI -> COMP -> DESMen0.0370.0350.319Not supported
Women0.1080.0390.002Supported
H6. BTV -> COMP -> DESMen0.0130.0150.482Not supported
Women0.0760.0300.008Supported
H7. PI -> CPMen0.0490.0500.327Not supported
Women0.0390.0410.351Not supported
H8. BTV -> CPMen0.7620.0560.000Supported
Women0.4570.0880.000Supported
Disclaimer/Publisher’s Note: The statements, opinions and data contained in all publications are solely those of the individual author(s) and contributor(s) and not of MDPI and/or the editor(s). MDPI and/or the editor(s) disclaim responsibility for any injury to people or property resulting from any ideas, methods, instructions or products referred to in the content.

Share and Cite

MDPI and ACS Style

Yong-Chung, F.E.; García-Salirrosas, E.E.; Arroyo, R.R.J.; Escobar-Farfán, M. Determinants of Job Performance in Professional Workers and Moderating Effect of Gender: The Peruvian Case. Adm. Sci. 2025, 15, 391. https://doi.org/10.3390/admsci15100391

AMA Style

Yong-Chung FE, García-Salirrosas EE, Arroyo RRJ, Escobar-Farfán M. Determinants of Job Performance in Professional Workers and Moderating Effect of Gender: The Peruvian Case. Administrative Sciences. 2025; 15(10):391. https://doi.org/10.3390/admsci15100391

Chicago/Turabian Style

Yong-Chung, Felipe Eduardo, Elizabeth Emperatriz García-Salirrosas, Ralphi Ricardo Jauregui Arroyo, and Manuel Escobar-Farfán. 2025. "Determinants of Job Performance in Professional Workers and Moderating Effect of Gender: The Peruvian Case" Administrative Sciences 15, no. 10: 391. https://doi.org/10.3390/admsci15100391

APA Style

Yong-Chung, F. E., García-Salirrosas, E. E., Arroyo, R. R. J., & Escobar-Farfán, M. (2025). Determinants of Job Performance in Professional Workers and Moderating Effect of Gender: The Peruvian Case. Administrative Sciences, 15(10), 391. https://doi.org/10.3390/admsci15100391

Note that from the first issue of 2016, this journal uses article numbers instead of page numbers. See further details here.

Article Metrics

Back to TopTop