Vinasse Treatment within the Sugarcane-Ethanol Industry Using Ozone Combined with Anaerobic and Aerobic Microbial Processes
Abstract
:1. Introduction
2. Materials and Methods
2.1. Vinasse and Microorganism
2.2. Ozone Assays and Pre-Treatment of Vinasse
2.3. Aerobic Fungal Growth
2.4. Analytical Methods
3. Results
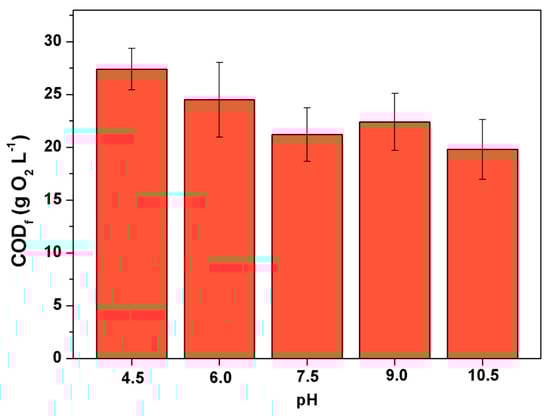
3.1. Ozone Treatment of Raw Vinasse
3.2. Fungal Growth in Raw Vinasse, Vinasse Digestate and Vinasse Pre-Treated by Ozone
3.3. Characterization of Culture Broth
4. Integration of Combined Ozone, Aerobic Fungal Growth and Anaerobic Digestion into a Sugarcane-Ethanol Industry: Economic and Technical Prospects
5. Conclusions
Author Contributions
Funding
Acknowledgments
Conflicts of Interest
References
- Goldemberg, J.; Coelho, S.T.; Guardabassi, P. The sustainability of ethanol production from sugarcane. Energy Policy 2008, 36, 2086–2097. [Google Scholar] [CrossRef]
- Christofoletti, C.A.; Escher, J.P.; Correia, J.E.; Marinho, J.F.U.; Fontanetti, C.S. Sugarcane vinasse: Environmental implications of its use. Waste Manag. 2013, 33, 2752–2761. [Google Scholar] [CrossRef] [PubMed]
- Rodrigues Reis, C.E.; Hu, B. Vinasse from sugarcane ethanol production: Better treatment or better utilization? Front. Energy Res. 2017, 5, 7. [Google Scholar] [CrossRef]
- España-Gamboa, E.; Vicent, T.; Font, X.; Dominguez-Maldonado, J.; Canto-Canché, B.; Alzate-Gaviria, L. Pretreatment of vinasse from the sugar refinery industry under non-sterile conditions by Trametes versicolor in a fluidized bed bioreactor and its effect when coupled to an UASB reactor. J. Biol. Eng. 2017, 11, 6. [Google Scholar] [CrossRef] [PubMed]
- Moraes, B.S.; Junqueira, T.L.; Pavanello, L.G.; Cavalett, O.; Mantelatto, P.E.; Bonomi, A.; Zaiat, M. Anaerobic digestion of vinasse from sugarcane biorefineries in Brazil from energy, environmental, and economic perspectives: Profit or expense? Appl. Energy 2014, 113, 825–835. [Google Scholar] [CrossRef]
- Nitayavardhana, S.; Issarapayup, K.; Pavasant, P.; Khanal, S.K. Production of protein-rich fungal biomass in an airlift bioreactor using vinasse as substrate. Bioresour. Technol. 2013, 133, 301–306. [Google Scholar] [CrossRef] [PubMed]
- Nitayavardhana, S.; Khanal, S.K. Innovative biorefinery concept for sugar-based ethanol industries: Production of protein-rich fungal biomass on vinasse as an aquaculture feed ingredient. Bioresour. Technol. 2010, 101, 9078–9085. [Google Scholar] [CrossRef] [PubMed]
- Nair, R.B.; Taherzadeh, M.J. Valorization of sugar-to-ethanol process waste vinasse: A novel biorefinery approach using edible ascomycetes filamentous fungi. Bioresour. Technol. 2016, 221, 469–476. [Google Scholar] [CrossRef] [PubMed]
- Júnior, A.D.N.F.; Koyama, M.H.; de Araújo Júnior, M.M.; Zaiat, M. Thermophilic anaerobic digestion of raw sugarcane vinasse. Renew. Energy 2016, 89, 245–252. [Google Scholar] [CrossRef]
- Andreozzi, R.; Caprio, V.; Insola, A.; Marotta, R. Advanced oxidation processes (AOP) for water purification and recovery. Catal. Today 1999, 53, 51–59. [Google Scholar] [CrossRef]
- Silva, J.P.A.; Carneiro, L.M.; Roberto, I.C. Treatment of rice straw hemicellulosic hydrolysates with advanced oxidative processes: A new and promising detoxification method to improve the bioconversion process. Biotechnol. Biofuels 2013, 6, 23. [Google Scholar] [CrossRef]
- Martín Santos, M.A.; Bonilla Venceslada, J.L.; Martín Martín, A.; García García, I. Estimating the selectivity of ozone in the removal of polyphenols from vinasse. J. Chem. Technol. Biotechnol. Int. Res. Process Environ. Clean Technol. 2005, 80, 433–438. [Google Scholar] [CrossRef]
- Espinoza, L.A.T.; Frimmel, F.H. A simple simulation of the degradation of natural organic matter in homogeneous and heterogeneous advanced oxidation processes. Water Res. 2009, 43, 3902–3909. [Google Scholar] [CrossRef]
- Beltrán, F.J.; Rey, A. Free radical and direct ozone reaction competition to remove priority and pharmaceutical water contaminants with single and hydrogen peroxide ozonation systems. Ozone Sci. Eng. 2018, 40, 251–265. [Google Scholar] [CrossRef]
- Cortez, S.; Teixeira, P.; Oliveira, R.; Mota, M. Evaluation of fenton and ozone-based advanced oxidation processes as mature landfill leachate pre-treatments. J. Environ. Manag. 2011, 92, 749–755. [Google Scholar] [CrossRef]
- Glaze, W.H.; Kang, J.-W.; Chapin, D.H. The chemistry of water treatment processes involving ozone, hydrogen peroxide and ultraviolet radiation. Ozone Sci. Eng. 1987, 9, 335–352. [Google Scholar] [CrossRef]
- Wu, T.; Englehardt, J.D. A new method for removal of hydrogen peroxide interference in the analysis of chemical oxygen demand. Environ. Sci. Technol. 2012, 46, 2291–2298. [Google Scholar] [CrossRef]
- Carvalho, A.K.F.; Rivaldi, J.D.; Barbosa, J.C.; de Castro, H.F. Biosynthesis, characterization and enzymatic transesterification of single cell oil of Mucor circinelloides–a sustainable pathway for biofuel production. Bioresour. Technol. 2015, 181, 47–53. [Google Scholar] [CrossRef]
- American Public Health Association; American Water Works Association; Water Environment Federation. Standard Methods for the Examination of Water and Wastewater, 20th ed.; American Public Health Association: Washington, DC, USA, 1998. [Google Scholar]
- Rischbieter, E.; Stein, H.; Schumpe, A. Ozone solubilities in water and aqueous salt solutions. J. Chem. Eng. Data 2000, 45, 338–340. [Google Scholar] [CrossRef]
- Evans, C.T.; Ratledge, C. Effect of nitrogen source on lipid accumulation in oleaginous yeasts. Microbiology 1984, 130, 1693–1704. [Google Scholar] [CrossRef]
- Monje-Ramirez, I.; De Velasquez, M.T.O. Removal and transformation of recalcitrant organic matter from stabilized saline landfill leachates by coagulation–ozonation coupling processes. Water Res. 2004, 38, 2359–2367. [Google Scholar] [CrossRef] [PubMed]
- Larsson, S.; Cassland, P.; Jönsson, L.J. Development of a Saccharomyces cerevisiae strain with enhanced resistance to phenolic fermentation inhibitors in lignocellulose hydrolysates by heterologous expression of laccase. Appl. Environ. Microbiol. 2001, 67, 1163–1170. [Google Scholar] [CrossRef] [PubMed]
- Botha, A.; Kock, J.L.F.; Coetzee, D.J.; Botes, P.J. Physiological properties and fatty acid composition in Mucor circinelloides f. circinelloides. Antonie Van Leeuwenhoek 1997, 71, 201–206. [Google Scholar] [CrossRef]
- Fuess, L.T.; Kiyuna, L.S.M.; Júnior, A.D.N.F.; Persinoti, G.F.; Squina, F.M.; Garcia, M.L.; Zaiat, M. Thermophilic two-phase anaerobic digestion using an innovative fixed-bed reactor for enhanced organic matter removal and bioenergy recovery from sugarcane vinasse. Appl. Energy 2017, 189, 480–491. [Google Scholar] [CrossRef]
- Moraes, B.S.; Petersen, S.O.; Zaiat, M.; Sommer, S.G.; Triolo, J.M. Reduction in greenhouse gas emissions from vinasse through anaerobic digestion. Appl. Energy 2017, 189, 21–30. [Google Scholar] [CrossRef]
- Rajeshwari, K.V.; Balakrishnan, M.; Kansal, A.; Lata, K.; Kishore, V.V.N. State-of-the-art of anaerobic digestion technology for industrial wastewater treatment. Renew. Sustain. Energy Rev. 2000, 4, 135–156. [Google Scholar] [CrossRef]
- Romero, L.I.; Sales, D.; Cantero, D.; Galan, M.A. Thermophilic anaerobic digestion of winery waste (vinasses): Kinetics and process optimization. Process Biochem. 1988, 23, 119–125. [Google Scholar]
- Marques, S.S.I.; Nascimento, I.A.; de Almeida, P.F.; Chinalia, F.A. Growth of Chlorella vulgaris on sugarcane vinasse: The effect of anaerobic digestion pretreatment. Appl. Biochem. Biotechnol. 2013, 171, 1933–1943. [Google Scholar] [CrossRef]
- Borja, R.; Martin, A.; Maestro, R.; Alba, J.; Fiestas, J.A. Enhancement of the anaerobic digestion of olive mill wastewater by the removal of phenolic inhibitors. Process Biochem. 1992, 27, 231–237. [Google Scholar] [CrossRef]
- Wang, D.; Xi, J.; Ai, P.; Yu, L.; Zhai, H.; Yan, S.; Zhang, Y. Enhancing ethanol production from thermophilic and mesophilic solid digestate using ozone combined with aqueous ammonia pretreatment. Bioresour. Technol. 2016, 207, 52–58. [Google Scholar] [CrossRef]
- Falanghe, H. Production of mushroom mycelium as a protein and fat source in submerged culture in medium of vinasse. Appl. Microbiol. 1962, 10, 572–576. [Google Scholar]
- Souza, M.E.; Fuzaro, G.; Polegato, A.R. Thermophilic anaerobic digestion of vinasse in pilot plant uasb reactor. Water Sci. Technol. 1992, 25, 213–222. [Google Scholar] [CrossRef]
- Lettinga, G.; Hulshoff Pol, L.W. Uasb-process design for various types of wastewaters. Water Sci. Technol. 1991, 24, 87–107. [Google Scholar] [CrossRef]
- Fuess, L.T.; Klein, B.C.; Chagas, M.F.; Rezende, M.C.A.F.; Garcia, M.L.; Bonomi, A.; Zaiat, M. Diversifying the technological strategies for recovering bioenergy from the two-phase anaerobic digestion of sugarcane vinasse: An integrated techno-economic and environmental approach. Renew. Energy 2018, 122, 674–687. [Google Scholar] [CrossRef]
- Barrera, E.L.; Spanjers, H.; Dewulf, J.; Romero, O.; Rosa, E. The sulfur chain in biogas production from sulfate-rich liquid substrates: A review on dynamic modeling with vinasse as model substrate. J. Chem. Technol. Biotechnol. 2013, 88, 1405–1420. [Google Scholar] [CrossRef]
- Salomon, K.R.; Lora, E.E.S. Estimate of the electric energy generating potential for different sources of biogas in brazil. Biomass Bioenergy 2009, 33, 1101–1107. [Google Scholar] [CrossRef]
- Lucas, M.S.; Peres, J.A.; Puma, G.L. Treatment of winery wastewater by ozone-based advanced oxidation processes (O3, O3/UV and O3/UV/H2O2) in a pilot-scale bubble column reactor and process economics. Sep. Purif. Technol. 2010, 72, 235–241. [Google Scholar] [CrossRef]
- Hoarau, J.; Grondin, I.; Caro, Y.; Petit, T. Sugarcane distillery spent wash, a new resource for third-generation biodiesel production. Water 2018, 10, 1623. [Google Scholar] [CrossRef]
- Carvalho, A.K.F.; da Conceição, L.R.V.; Silva, J.P.V.; Perez, V.H.; de Castro, H.F. Biodiesel production from Mucor circinelloides using ethanol and heteropolyacid in one and two-step transesterification. Fuel 2017, 202, 503–511. [Google Scholar] [CrossRef]
- Carvalho, A.K.F.; Bento, H.B.S.; Izário Filho, H.J.; de Castro, H.F. Approaches to convert Mucor circinelloides lipid into biodiesel by enzymatic synthesis assisted by microwave irradiations. Renew. Energy 2018, 125, 747–754. [Google Scholar] [CrossRef]
- Bento, H.B.S.; Carvalho, A.K.F.; Reis, C.E.R.; De Castro, H.F. Microbial biodiesel production: From sucrose-based carbon sources to alkyl esters via enzymatic transesterification. Process Saf. Environ. Prot. 2019, 121, 349–356. [Google Scholar] [CrossRef]





| Parameter | Unit | Vinasse | Vinasse Digestate |
|---|---|---|---|
| pH | Unitless | 4.5 | 4.3 |
| COD | g O2 L−1 | 39.4 | 4.9 |
| Total Phenols | mg L−1 | 390 | 197 |
| Total Solids | wt. % | 2.3 | 3.4 |
| TKN1 | mg L−1 | 481 | 492 |
| SO42- | mg L−1 | 1918.3 | 1212.4 |
| Cl− | mg L−1 | 526.3 | 591.1 |
| NO3− | mg L−1 | 587.8 | 298.8 |
| PO43- | mg L−1 | 38.3 | 34.1 |
| Na+ | mg L−1 | 79.4 | 92.6 |
| K+ | mg L−1 | 1987.2 | 2367.9 |
| Mg2+ | mg L−1 | 102.3 | 97.5 |
| Time (Days) | Biomass (g L−1) | Lipids (%) | ΔCOD (%) 1 |
|---|---|---|---|
| 5 | 3.81 | 23.11 | 25.87 |
| 7 | 3.36 | 21.60 | 35.30 |
| 10 | 3.43 | 22.56 | 46.51 |
| 15 | 3.89 | 24.34 | 54.72 |
| Vinasse (vol. %) | Biomass (g L−1) | Lipids (%) | ΔCOD (%) 1 |
|---|---|---|---|
| 10 | 0.07 | - | 18.87 |
| 25 | 0.28 | 35.67 | 27.58 |
| 50 | 1.35 | 19.40 | 22.69 |
| 75 | 2.53 | 28.75 | 22.24 |
| 90 | 3.31 | 24.72 | 25.11 |
| 100 | 3.81 | 23.11 | 25.87 |
© 2019 by the authors. Licensee MDPI, Basel, Switzerland. This article is an open access article distributed under the terms and conditions of the Creative Commons Attribution (CC BY) license (http://creativecommons.org/licenses/by/4.0/).
Share and Cite
Reis, C.E.R.; Bento, H.B.S.; Alves, T.M.; Carvalho, A.K.F.; De Castro, H.F. Vinasse Treatment within the Sugarcane-Ethanol Industry Using Ozone Combined with Anaerobic and Aerobic Microbial Processes. Environments 2019, 6, 5. https://doi.org/10.3390/environments6010005
Reis CER, Bento HBS, Alves TM, Carvalho AKF, De Castro HF. Vinasse Treatment within the Sugarcane-Ethanol Industry Using Ozone Combined with Anaerobic and Aerobic Microbial Processes. Environments. 2019; 6(1):5. https://doi.org/10.3390/environments6010005
Chicago/Turabian StyleReis, Cristiano E. R., Heitor B. S. Bento, Thiago M. Alves, Ana K. F. Carvalho, and Heizir F. De Castro. 2019. "Vinasse Treatment within the Sugarcane-Ethanol Industry Using Ozone Combined with Anaerobic and Aerobic Microbial Processes" Environments 6, no. 1: 5. https://doi.org/10.3390/environments6010005
APA StyleReis, C. E. R., Bento, H. B. S., Alves, T. M., Carvalho, A. K. F., & De Castro, H. F. (2019). Vinasse Treatment within the Sugarcane-Ethanol Industry Using Ozone Combined with Anaerobic and Aerobic Microbial Processes. Environments, 6(1), 5. https://doi.org/10.3390/environments6010005

