The Mediating Role of Self-Efficacy and Outcome Expectations in the Relationship Between Peer Context and Academic Engagement: A Social Cognitive Theory Perspective
Abstract
1. Introduction
2. Theoretical Framework
2.1. Peer Context and Academic Engagement
2.2. Self-Efficacy, Outcome Expectations, and Academic Engagement
2.3. Peer Context, Self-Efficacy, and Outcome Expectations
2.4. The Current Study
3. Materials and Methods
3.1. Participants
3.2. Procedures
3.3. Measures
3.3.1. Academic Engagement
3.3.2. Peer Effort Socialization
3.3.3. Peers’ Academic Norms
3.3.4. Peers’ Educational Aspirations
3.3.5. Academic Self-Efficacy
3.3.6. Educational Outcome Expectations
3.3.7. Covariates
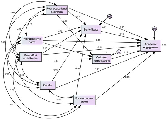
4. Results
4.1. Preliminary Analyses
4.2. Primary Analysis
4.3. Mediated Effects
5. Discussion
Self-Efficacy and Outcome Expectations as Mediators
6. Limitations and Future Research
7. Conclusions and Implications
Author Contributions
Funding
Institutional Review Board Statement
Informed Consent Statement
Data Availability Statement
Conflicts of Interest
References
- Adamu, A. Y. (2015). Effects of government policies, strategies, and the political system on intergroup relations among University Students in Ethiopia. International Journal of Community Diversity, 13(4), 1–10. [Google Scholar] [CrossRef]
- Ahn, H. S., Usher, E. L., Butz, A., & Bong, M. (2016). Cultural differences in the understanding of modelling and feedback as sources of self-efficacy information. British Journal of Educational Psychology, 86(1), 112–136. [Google Scholar] [CrossRef] [PubMed]
- Akbari, F., Zarnaghash, M., Sohrabi, N., & Barzegar, M. (2025). Presentation of a causal model of academic engagement based on school climate, epistemological beliefs, and problem-solving styles with the mediating role of academic self-efficacy. Journal of Assessment & Research in Applied Counseling, 7(1), 74–83. [Google Scholar] [CrossRef]
- Alemayehu, L., & Chen, H.-L. (2023). The influence of motivation on learning engagement: The mediating role of learning self-efficacy and self-monitoring in online learning environments. Interactive Learning Environments, 31(7), 4605–4618. [Google Scholar] [CrossRef]
- Alrashidi, O., Phan, H. P., & Ngu, B. H. (2016). Academic engagement: An overview of its definitions, dimensions, and major conceptualisations. International Education Studies, 9(12). [Google Scholar] [CrossRef]
- Altermatt, E. R., & Pomerantz, E. M. (2003). The development of competence-related and motivational beliefs: An investigation of similarity and influence among friends. Journal of Educational Psychology, 95(1), 111–123. [Google Scholar] [CrossRef]
- Archambault, I., Janosz, M., Morizot, J., & Pagani, L. (2009). Adolescent behavioral, affective, and cognitive engagement in school: Relationship to dropout. Journal of School Health, 79(9), 408–415. [Google Scholar] [CrossRef]
- Bandura, A. (1986). Social foundations of thought and action: A social cognitive theory. Prentice-Hall. Available online: https://books.google.com.et/books?id=HJhqAAAAMAAJ (accessed on 13 August 2024).
- Bandura, A. (1997). Self-efficacy: The exercise of control. W H Freeman/Times Books/Henry Holt & Co. [Google Scholar]
- Bandura, A. (2001). Social cognitive theory: An agentic perspective. Annual Review of Psychology, 52(1), 1–26. [Google Scholar] [CrossRef]
- Bempechat, J., Graham, S. E., & Jimenez, N. V. (1999). The socialization of achievement in poor and minority students: A comparative study. Journal of Cross-Cultural Psychology, 30(2), 139–158. [Google Scholar] [CrossRef]
- Ben-Eliyahu, A., Moore, D., Dorph, R., & Schunn, C. D. (2018). Investigating the multidimensionality of engagement: Affective, behavioral, and cognitive engagement across science activities and contexts. Contemporary Educational Psychology, 53, 87–105. [Google Scholar] [CrossRef]
- Benlahcene, A., Mohamed Abdelrahman, R., Ahmed, M., & Aboudahr, S. M. F. M. (2024). A pathway to engagement: The mediating role of self-efficacy between interpersonal relationships and academic engagement. Cogent Psychology, 11(1), 2330239. [Google Scholar] [CrossRef]
- Bergin, A. J., & Jimmieson, N. L. (2017). The implications of university outcome expectations for student adjustment. Journal of College Student Development, 58(5), 752–770. [Google Scholar] [CrossRef]
- Bouchey, H. A., Shoulberg, E. K., Jodl, K. M., & Eccles, J. S. (2010). Longitudinal links between older sibling features and younger siblings’ academic adjustment during early adolescence. Journal of Educational Psychology, 102(1), 197–211. [Google Scholar] [CrossRef] [PubMed]
- Boulton, C. A., Hughes, E., Kent, C., Smith, J. R., & Williams, H. T. P. (2019). Student engagement and wellbeing over time at a higher education institution. PLoS ONE, 14(11), e225770. [Google Scholar] [CrossRef] [PubMed]
- Byars-Winston, A., Estrada, Y., Howard, C., Davis, D., & Zalapa, J. (2010). Influence of social cognitive and ethnic variables on academic goals of underrepresented students in science and engineering: A multiple-groups analysis. Journal of Counseling Psychology, 57(2), 205–218. [Google Scholar] [CrossRef]
- Byrne, B. M. (2016). Structural equation modeling with AMOS: Basic concepts, applications, and programming. Routledge. [Google Scholar]
- Carvalho, S., Asgedom, A., & Rose, P. (2022). Whose voice counts? Examining government-donor negotiations in the design of Ethiopia’s large-scale education reforms for equitable learning. Development Policy Review, 40(5), e12634. [Google Scholar] [CrossRef]
- Chen, X., French, D. C., & Schneider, B. H. (2006). Culture and peer relationships. In X. Chen, D. C. French, & B. H. Schneider (Eds.), Peer relationships in cultural context (pp. 3–20). Cambridge University Press. [Google Scholar] [CrossRef]
- Cohen, J. (1988). Statistical power analysis for the behavioral sciences. Erlbaum. [Google Scholar]
- Collier, J. E. (2020). Applied structural equation modeling using AMOS: Basic to advanced techniques. Routledge. [Google Scholar]
- Currie, C. E., Elton, R. A., Todd, J., & Platt, S. (1997). Indicators of socioeconomic status for adolescents: The WHO Health Behaviour in School-aged Children Survey. Health Education Research, 12(3), 385–397. [Google Scholar] [CrossRef]
- Dawkins, J. C., Hasking, P. A., & Boyes, M. E. (2021). Thoughts and beliefs about nonsuicidal self-injury: An application of social cognitive theory. Journal of American College Health, 69(4), 428–434. [Google Scholar] [CrossRef]
- Dogan, U. (2017). Student engagement, academic self-efficacy, and academic motivation as predictors of academic performance. The Anthropologist, 20(3), 553–561. [Google Scholar] [CrossRef]
- Eccles, J. S., & Roeser, R. W. (2011). Schools as developmental contexts during adolescence. Journal of Research on Adolescence, 21(1), 225–241. [Google Scholar] [CrossRef]
- Eccles, J. S., Vida, M. N., & Barber, B. (2004). The relation of early adolescents’ college plans and both academic ability and task-value beliefs to subsequent college enrollment. Journal of Early Adolescence, 24(1), 63–77. [Google Scholar] [CrossRef]
- Egele, V. S., & Stark, R. (2024). Operationalization of the social cognitive theory to explain and predict physical activity in Germany: A scale development. Frontiers in Sports and Active Living, 6, 1508602. [Google Scholar] [CrossRef] [PubMed]
- Else-Quest, N. M., Hyde, J. S., & Linn, M. C. (2010). Cross-national patterns of gender differences in mathematics: A meta-analysis. Psychological Bulletin, 136(1), 103–127. [Google Scholar] [CrossRef] [PubMed]
- Fairchild, A. J., & McQuillin, S. D. (2010). Evaluating mediation and moderation effects in school psychology: A presentation of methods and review of current practice. Journal of School Psychology, 48(1), 53–84. [Google Scholar] [CrossRef]
- Fall, A.-M., & Roberts, G. (2012). High school dropouts: Interactions between social context, self-perceptions, school engagement, and student dropout. Journal of Adolescence, 35(4), 787–798. [Google Scholar] [CrossRef]
- Finney, S. J., & DiStefano, C. (2013). Nonnormal and categorical data in structural equation modeling. In Structural equation modeling: A second course (2nd ed., pp. 439–492). IAP Information Age Publishing. [Google Scholar]
- Flores, L. Y., Navarro, R. L., & DeWitz, S. J. (2008). Mexican american high school students’ postsecondary educational goals applying social cognitive career theory. Journal of Career Assessment, 16(4), 489–501. [Google Scholar] [CrossRef]
- Fouad, N. A., & Guillen, A. (2006). Outcome expectations: Looking to the past and potential future. Journal of Career Assessment, 14(1), 130–142. [Google Scholar] [CrossRef]
- Fredricks, J. A., Blumenfeld, P. C., & Paris, A. H. (2004). School engagement: Potential of the concept, state of the evidence. Review of Educational Research, 74(1), 59–109. [Google Scholar] [CrossRef]
- Fung, F., Tan, C. Y., & Chen, G. (2018). Student engagement and mathematics achievement: Unraveling main and interactive effects. Psychology in the Schools, 55(7), 815–831. [Google Scholar] [CrossRef]
- Furrer, C. J. (2010). Capturing the friendship context with a collective property: Friendship group engagement vs. disaffection. Journal of Adolescence, 33(6), 853–867. [Google Scholar] [CrossRef]
- Gebauer, M. M., McElvany, N., Bos, W., Köller, O., & Schöber, C. (2020). Determinants of academic self-efficacy in different socialization contexts: Investigating the relationship between students’ academic self-efficacy and its sources in different contexts. Social Psychology of Education: An International Journal, 23(2), 339–358. [Google Scholar] [CrossRef]
- Gerbino, M. (2020). Self-efficacy. In The wiley encyclopedia of personality and individual differences, personality processes and individuals differences. Wiley Blackwell. [Google Scholar]
- Gershberg, A. I., Kefale, A., & Hailu, B. H. (2023). The political economy of educational reform and learning in Ethiopia (1941–2021). Research on Improving Systems of Education, PE 09. [Google Scholar] [CrossRef]
- Getacher, L., Ademe, B. W., & Belachew, T. (2023). Double burden of malnutrition and its associated factors among adolescents in Debre Berhan Regiopolitan City, Ethiopia: A multinomial regression model analysis. Frontiers in Nutrition, 10, 1187875. [Google Scholar] [CrossRef]
- Ghbari, T. A., Badareen, G. S., Al-Smadi, R. T., Damra, J. K., & Shammout, N. A. (2024). The mediating role of self-efficacy in the relationship between self-determination motive and academic engagement among undergraduate students. Participatory Educational Research, 11(3), 43–58. [Google Scholar] [CrossRef]
- Goto, T. (2024). Brief research report: The impact of a utility-value intervention on students’ engagement. The Journal of Experimental Education, 92(4), 713–722. [Google Scholar] [CrossRef]
- Guo, W., Wang, J., Li, N., & Wang, L. (2025). The impact of teacher emotional support on learning engagement among college students mediated by academic self-efficacy and academic resilience. Scientific Reports, 15(1), 3670. [Google Scholar] [CrossRef]
- Hair, J. F., Black, W. C., Babin, B. J., & Anderson, R. E. (2019). Multivariate data analysis. Cengage Learning EMEA. [Google Scholar]
- Hao, L. E., Yunhuo, C. U. I., & Wenye, Z. (2018). Relationships between student engagement and academic achievement: A meta-analysis. Social Behavior & Personality: An International Journal, 46(3), 517–528. [Google Scholar] [CrossRef]
- Hechenleitner-Carvallo, M. I., Jerez-Salinas, A. A., & Pérez-Villalobos, C. E. (2019). Academic self-efficacy among health care undergraduate students in a Chilean university|Autoeficacia académica en estudiantes de carreras de la salud de una universidad tradicional chilena. Revista Medica de Chile, 147(7), 914–920. [Google Scholar] [CrossRef]
- Henry, K. L., Knight, K. E., & Thornberry, T. P. (2012). School disengagement as a predictor of dropout, delinquency, and problem substance use during adolescence and early adulthood. Journal of Youth and Adolescence, 41(2), 156–166. [Google Scholar] [CrossRef]
- Herut, A. H., & Dube, E. E. (2022). Post-conflict recovery and reconstruction of education in the Gedeo and West Guji zones of southern Ethiopia. International Review of Education, 68(3), 441–465. [Google Scholar] [CrossRef]
- Hidayatullah, A., Csíkos, C., & Syarifuddin, S. (2023). Beliefs in mathematics learning and utility value as predictors of mathematics engagement among primary education students: The mediating role of self-efficacy. Education, 3–13, 1–14. [Google Scholar] [CrossRef]
- Hu, L.-t., & Bentler, P. M. (1999). Cutoff criteria for fit indexes in covariance structure analysis: Conventional criteria versus new alternatives. Structural Equation Modeling, 6(1), 1–55. [Google Scholar] [CrossRef]
- Huang, L., & Wang, D. (2023). Teacher support, academic self-efficacy, student engagement, and academic achievement in emergency online learning. Behavioral Sciences, 13(9), 704. [Google Scholar] [CrossRef]
- Kindermann, T. A. (2007). Effects of naturally existing peer groups on changes in academic engagement in a cohort of sixth graders. Child Development, 78(4), 1186–1203. [Google Scholar] [CrossRef] [PubMed]
- Kindermann, T. A., & Gest, S. D. (2009). Assessment of the peer group: Identifying naturally occurring social networks and capturing their effects. In Handbook of peer interactions, relationships, and groups (pp. 100–117). Guilford. [Google Scholar]
- Kindermann, T. A., McCollam, T. L., & Gibson, E. (1996). Peer networks and students’ classroom engagement during childhood and adolescence. In Social motivation: Understanding children’s school adjustment (pp. 279–312). University Press. [Google Scholar]
- Kiuru, N., Aunola, K., Vuori, J., & Nurmi, J.-E. (2007). The role of peer groups in adolescents’ educational expectations and adjustment. Journal of Youth and Adolescence, 36(8), 995–1009. [Google Scholar] [CrossRef]
- Klassen, R. M. (2004). A Cross-cultural investigation of the efficacy beliefs of south asian immigrant and anglo canadian nonimmigrant early adolescents. Journal of Educational Psychology, 96(4), 731–742. [Google Scholar] [CrossRef]
- Kline, R. B. (2011). Principles and practice of structural equation modeling (3rd ed.). Guilford Press. [Google Scholar]
- Kline, R. B. (2023). Principles and practice of structural equation modeling. Guilford Publications. [Google Scholar]
- Kozlowski, M. B., & Fouad, N. A. (2023). Development and validation of the academic persistence outcome expectations scale. Journal of Career Assessment, 31(3), 555–570. [Google Scholar] [CrossRef]
- Kumar, B., Pandey, D., Pandey, B. K., & George, A. S. (2023). Higher education in the last four decades: A review of paradigm shifts in policy frameworks. In Design and Implementation of Higher Education Learners’ Learning Outcomes (HELLO). IGI Global. [Google Scholar] [CrossRef]
- Lan, X. (2023). Does peer acceptance promote active academic engagement in early adolescence? A robust investigation based on three independent studies. Personality and Individual Differences, 203, 112012. [Google Scholar] [CrossRef]
- Landon, T. M., Ehrenreich, J. T., & Pincus, D. B. (2007). Self-efficacy: A comparison between clinically anxious and non-referred youth. Child Psychiatry & Human Development, 38(1), 31–45. [Google Scholar] [CrossRef]
- Lent, R. W., Brown, S. D., & Hackett, G. (1994). Toward a unifying social cognitive theory of career and academic interest, choice, and performance. Journal of Vocational Behavior, 45(1), 79–122. [Google Scholar] [CrossRef]
- Lent, R. W., Miller, M. J., Smith, P. E., Watford, B. A., Lim, R. H., & Hui, K. (2016). Social cognitive predictors of academic persistence and performance in engineering: Applicability across gender and race/ethnicity. Journal of Vocational Behavior, 94, 79–88. [Google Scholar] [CrossRef]
- Lent, R. W., Miller, M. J., Smith, P. E., Watford, B. A., Lim, R. H., Hui, K., Morrison, M. A., Wilkins, G., & Williams, K. (2013). Social cognitive predictors of adjustment to engineering majors across gender and race/ethnicity. Journal of Vocational Behavior, 83(1), 22–30. [Google Scholar] [CrossRef]
- Li, Y., & Lerner, R. M. (2011). Trajectories of school engagement during adolescence: Implications for grades, depression, delinquency, and substance use. Developmental Psychology, 47(1), 233–247. [Google Scholar] [CrossRef] [PubMed]
- Li, Y., Lynch, A. D., Lerner, R. M., Kalvin, C., & Liu, J. (2011). Peer relationships as a context for the development of school engagement during early adolescence. International Journal of Behavioral Development, 35(4), 329–342. [Google Scholar] [CrossRef]
- Lin, T.-J. (2021). Multi-dimensional explorations into the relationships between high school students’ science learning self-efficacy and engagement. International Journal of Science Education, 43(8), 1193–1207. [Google Scholar] [CrossRef]
- Linnenbrink, E. A., & Pintrich, P. R. (2003). The role of self-efficacy beliefs in student engagement and learning in the classroom. Reading & Writing Quarterly: Overcoming Learning Difficulties, 19(2), 119–137. [Google Scholar] [CrossRef]
- Liu, M.-J., Cheng, Y.-Y., & Chen, Y.-T. (2022). Academic self-efficacy in a globalized era: Impacts of culture and cross-culture. In Academic self-efficacy in education: Nature, assessment, and research. Springer. [Google Scholar] [CrossRef]
- Liu, Q., Du, X., & Lu, H. (2023). Teacher support and learning engagement of EFL learners: The mediating role of self-efficacy and achievement goal orientation. Current Psychology, 42(4), 2619–2635. [Google Scholar] [CrossRef]
- Liu, R. D., Zhen, R., Liu, Y., Wang, J., Jiang, R., Xu, L., & Ding, Y. (2018). Teacher support and math engagement: Roles of academic self-efficacy and positive emotions. Educational Psychology, 38(1), 3–16. [Google Scholar] [CrossRef]
- Lynch, A. D., Lerner, R. M., & Leventhal, T. (2013). Adolescent academic achievement and school engagement: An examination of the role of school-wide peer culture. Journal of Youth and Adolescence, 42(1), 6–19. [Google Scholar] [CrossRef]
- Malmberg, L.-E. (1996). How do Finnish students prepare for their future in three school types? The relation between content of plans, information gathering and self-evaluations. British Journal of Educational Psychology, 66(4), 457–469. [Google Scholar] [CrossRef]
- Markus, H. R., & Kitayama, S. (1991). Culture and the self: Implications for cognition, emotion, and motivation. Psychological Review, 98(2), 224–253. [Google Scholar] [CrossRef]
- Martin, D. P., & Rimm-Kaufman, S. E. (2015). Do student self-efficacy and teacher-student interaction quality contribute to emotional and social engagement in fifth grade math? Journal of School Psychology, 53(5), 359–373. [Google Scholar] [CrossRef] [PubMed]
- McCormick, M. P., & Cappella, E. (2014). Conceptualizing academic norms in middle school. The Journal of Early Adolescence, 35(4), 441–466. [Google Scholar] [CrossRef]
- Meng, Q., & Zhang, Q. (2023). The influence of academic self-efficacy on university students’ academic performance: The mediating effect of academic engagement. Sustainability, 15(7), 5767. [Google Scholar] [CrossRef]
- Miller, C. J., Perera, H. N., & Maghsoudlou, A. (2021). Students’ multidimensional profiles of math engagement: Predictors and outcomes from a self-system motivational perspective. British Journal of Educational Psychology, 91(1), 261–285. [Google Scholar] [CrossRef]
- Ministry of Education. (2021). Ethiopian education sector development program 6 (ESDP VI). Ministry of Education.
- Minter, A., & Pritzker, S. (2017). Measuring adolescent social and academic self-efficacy:cross-ethnic validity of the SEQ-C. Research on Social Work Practice, 27(7), 818–826. [Google Scholar] [CrossRef]
- Murdock, T. B. (1999). The social context of risk: Status and motivational predictors of alienation in middle school. Journal of Educational Psychology, 91(1), 62. [Google Scholar] [CrossRef]
- Murdock, T. B., Anderman, L. H., & Hodge, S. A. (2000). Middle-grade predictors of students’ motivation and behavior in high school. Journal of Adolescent Research, 15(3), 327–351. [Google Scholar] [CrossRef]
- Muris, P. (2001). A brief questionnaire for measuring self-efficacy in youths. Journal of Psychopathology and Behavioral Assessment, 23(3), 145–149. [Google Scholar] [CrossRef]
- Navarro, R. L., Flores, L. Y., Legerski, J. P., Brionez, J., May, S. F., Suh, H. N., Slivensky, D. R., Tapio, F., Lee, H. S., Garriott, P. O., Hunt, H. K., Desjarlais, C. D., Lee, B. H., Diaz, D., Zhu, J., & Jung, A. K. (2019). Social cognitive predictors of engineering students’ academic persistence intentions, satisfaction, and engagement. Journal of Counseling Psychology, 66(2), 170–183. [Google Scholar] [CrossRef]
- Palacios, D., & Berger, C. (2022). Friends’ influence on academic performance among early adolescents: The role of social status|influencia de los amigos en el rendimiento académico entre adolescentes tempranos: El rol del estatus social. Psykhe, 31(1), 1–14. [Google Scholar] [CrossRef]
- Reeve, J., & Lee, W. (2014). Students’ classroom engagement produces longitudinal changes in classroom motivation. Journal of Educational Psychology, 106(2), 527–540. [Google Scholar] [CrossRef]
- Reschly, A. L., Huebner, E. S., Appleton, J. J., & Antaramian, S. (2008). Engagement as flourishing: The contribution of positive emotions and coping to adolescents’ engagement at school and with learning. Psychology in the Schools, 45(5), 419–431. [Google Scholar] [CrossRef]
- Rimm-Kaufman, S. E., Baroody, A. E., Larsen, R. A. A., Curby, T. W., & Abry, T. (2015). To what extent do teacher-student interaction quality and student gender contribute to fifth graders’ engagement in mathematics learning? Journal of Educational Psychology, 107(1), 170–185. [Google Scholar] [CrossRef]
- Roseth, C. J., Johnson, D. W., & Johnson, R. T. (2008). Promoting early adolescents’ achievement and peer relationships: The effects of cooperative, competitive, and individualistic goal structures. Psychological Bulletin, 134(2), 223–246. [Google Scholar] [CrossRef] [PubMed]
- Ryan, A. M. (2001). The peer group as a context for the development of young adolescent motivation and achievement. Child Development, 72(4), 1135–1150. [Google Scholar] [CrossRef]
- Ryan, A. M., North, E. A., & Ferguson, S. (2019). Peers and engagement. In Handbook of student engagement interventions (pp. 73–85). Academic Press. [Google Scholar] [CrossRef]
- Salmela-Aro, K., Savolainen, H., & Holopainen, L. (2009). Depressive symptoms and school burnout during adolescence: Evidence from two cross-lagged longitudinal studies. Journal of Youth & Adolescence, 38(10), 1316–1327. [Google Scholar] [CrossRef]
- Salmela-Aro, K., & Upadaya, K. (2012). The Schoolwork Engagement Inventory: Energy, dedication, and absorption (EDA). European Journal of Psychological Assessment, 28(1), 60–67. [Google Scholar] [CrossRef]
- Sasidharan, S., & Kareem, J. (2023). Mathematics self-efficacy, utility value and well-being among school students in india: Mediating role of student engagement. Investigations in Mathematics Learning, 15(4), 266–278. [Google Scholar] [CrossRef]
- Schumacker, R. E., & Lomax, R. G. (2004). A beginner’s guide to structural equation modeling. Psychology Press. [Google Scholar]
- Schunk, D. H., & DiBenedetto, M. K. (2020). Motivation and social cognitive theory. Contemporary Educational Psychology, 60, 101832. [Google Scholar] [CrossRef]
- Schunk, D. H., & DiBenedetto, M. K. (2022). Self-efficacy and engaged learners. In Handbook of research on student engagement (2nd ed.). Springer. [Google Scholar] [CrossRef]
- Schunk, D. H., & Pajares, F. (2009). Self-efficacy theory. In Handbook of motivation at school (pp. 49–68). Routledge. [Google Scholar]
- Shao, Y., Feng, Y., Zhao, X., Liu, G., & Zhang, L. (2025). Teacher support and secondary school students’ learning engagement: A moderated mediation model. Scientific Reports, 15(1), 2974. [Google Scholar] [CrossRef] [PubMed]
- Shao, Y., & Kang, S. (2022). The association between peer relationship and learning engagement among adolescents: The chain mediating roles of self-efficacy and academic resilience. Frontiers in Psychology, 13, 938756. [Google Scholar] [CrossRef] [PubMed]
- Sheu, H.-B., Lent, R. W., Miller, M. J., Penn, L. T., Cusick, M. E., & Truong, N. N. (2018). Sources of self-efficacy and outcome expectations in science, technology, engineering, and mathematics domains: A meta-analysis. Journal of Vocational Behavior, 109, 118–136. [Google Scholar] [CrossRef]
- Shin, H. (2022). Social contagion of academic behavior: Comparing social networks of close friends and admired peers. PLoS ONE, 17, e0265385. [Google Scholar] [CrossRef] [PubMed]
- Shin, H., & Ryan, A. M. (2014). Early adolescent friendships and academic adjustment: Examining selection and influence processes with longitudinal social network analysis. Developmental Psychology, 50(11), 2462–2472. [Google Scholar] [CrossRef]
- Skinner, E. A., Kindermann, T. A., & Furrer, C. J. (2009). A motivational perspective on engagement and disaffection: Conceptualization and assessment of children’s behavioral and emotional participation in academic activities in the classroom. Educational & Psychological Measurement, 69(3), 493–525. [Google Scholar] [CrossRef]
- Steenberghs, N., Lavrijsen, J., Soenens, B., & Verschueren, K. (2021). Peer effects on engagement and disengagement: Differential contributions from friends, popular peers, and the entire class. Front Psychol, 12, 726815. [Google Scholar] [CrossRef]
- Suldo, S. M., & Shaffer, E. J. (2007). Evaluation of the self-efficacy questionnaire for children in two samples of american adolescents. Journal of Psychoeducational Assessment, 25(4), 341–355. [Google Scholar] [CrossRef]
- Tareke, T. G., Woreta, G. T., Zewude, G. T., Amukune, S., & Oo, T. Z. (2024). Overview of ethiopian public higher education: Trends, system, challenges, and quality issues. Education Sceinces, 14(10), 1065. [Google Scholar] [CrossRef]
- Triandis, H. C. (1995). Individualism & collectivism. Westview Press. [Google Scholar]
- Usher, E. L., & Pajares, F. (2008). Sources of self-efficacy in school: Critical review of the literature and future directions. Review of Educational Research, 78(4), 751–796. [Google Scholar] [CrossRef]
- Van Ryzin, M. J., & Roseth, C. J. (2019). Effects of cooperative learning on peer relations, empathy, and bullying in middle school. Aggressive Behavior, 45(6), 643–651. [Google Scholar] [CrossRef] [PubMed]
- Vernon, L., & Drane, C. F. (2020). Influencers: The importance of discussions with parents, teachers and friends to support vocational and university pathways. International Journal of Training Research, 18(2), 155–173. [Google Scholar] [CrossRef]
- Vollet, J. W., & Kindermann, T. A. (2020). Promoting persistence: Peer group influences on students’ re-engagement following academic problems and setbacks. International Journal of Behavioral Development, 44(4), 354–364. [Google Scholar] [CrossRef]
- Wang, M.-T., Chow, A., Hofkens, T., & Salmela-Aro, K. (2015). The trajectories of student emotional engagement and school burnout with academic and psychological development: Findings from Finnish adolescents. Learning & Instruction, 36, 57–65. [Google Scholar] [CrossRef]
- Wang, M.-T., & Degol, J. (2014). Staying engaged: Knowledge and research needs in student engagement. Child Development Perspectives, 8(3), 137–143. [Google Scholar] [CrossRef]
- Wang, M.-T., Degol, J. L., & Amemiya, J. L. (2019a). Older siblings as academic socialization agents for younger siblings: Developmental pathways across adolescence. Journal of Youth and Adolescence, 48(6), 1218–1233. [Google Scholar] [CrossRef]
- Wang, M.-T., Degol, J. L., & Henry, D. A. (2019b). An integrative development-in-sociocultural-context model for children’s engagement in learning. American Psychologist, 74(9), 1086–1102. [Google Scholar] [CrossRef]
- Wang, M.-T., & Eccles, J. S. (2012). Social support matters: Longitudinal effects of social support on three dimensions of school engagement from middle to high school. Child Development, 83(3), 877–895. [Google Scholar] [CrossRef]
- Wang, M.-T., & Fredricks, J. A. (2014). The reciprocal links between school engagement, youth problem behaviors, and school dropout during adolescence. Child Development, 85(2), 722–737. [Google Scholar] [CrossRef]
- Wang, M.-T., Fredricks, J. A., Ye, F., Hofkens, T. L., & Linn, J. S. (2016). The math and science engagement scales: Scale development, validation, and psychometric properties. Learning and Instruction, 43, 16–26. [Google Scholar] [CrossRef]
- Wang, M.-T., & Holcombe, R. (2010). Adolescents’ perceptions of school environment, engagement, and academic achievement in middle school. American Educational Research Journal, 47(3), 633–662. [Google Scholar] [CrossRef]
- Wang, M.-T., Kiuru, N., Degol, J. L., & Salmela-Aro, K. (2018). Friends, academic achievement, and school engagement during adolescence: A social network approach to peer influence and selection effects. Learning & Instruction, 58, 148–160. [Google Scholar] [CrossRef]
- Wang, M.-T., & Peck, S. C. (2013). Adolescent educational success and mental health vary across school engagement profiles. Developmental Psychology, 49(7), 1266–1276. [Google Scholar] [CrossRef]
- Wang, Y., & Zhang, W. (2024). The relationship between college students’ learning engagement and academic self-efficacy: A moderated mediation model. Frontiers in Psychology, 15, 1425172. [Google Scholar] [CrossRef] [PubMed]
- Wentzel, K. R. (1998). Social relationships and motivation in middle school: The role of parents, teachers, and peers. Journal of Educational Psychology, 90(2), 202–209. [Google Scholar] [CrossRef]
- Wentzel, K. R. (2009). Peers and academic functioning at school. In Handbook of peer interactions, relationships, and groups (pp. 531–547). The Guilford Press. [Google Scholar]
- Wilson, D., Jones, D., Bocell, F., Crawford, J., Kim, M. J., Veilleux, N., Floyd-Smith, T., Bates, R., & Plett, M. (2015). Belonging and academic engagement among undergraduate stem students: A multi-institutional study. Research in Higher Education, 56(7), 750–776. [Google Scholar] [CrossRef]
- Wong, Z. Y., & Liem, G. A. D. (2022). Student engagement: Current state of the construct, conceptual refinement, and future research directions. Educational Psychology Review, 34(1), 107–138. [Google Scholar] [CrossRef]
- Woreta, G. T. (2024). Predictors of academic engagement of high school students: Academic socialization and motivational beliefs. Frontiers in Psychology, 15, 1347163. [Google Scholar] [CrossRef]
- Xie, Y., & He, J. (2023). Bring the outcome expectations back in: Chinese adolescent perceived value of effort and academic achievement. Psychology in the Schools, 60(9), 3469–3485. [Google Scholar] [CrossRef]
- Yu, K., Martin, A. J., Hou, Y., Osborn, J., & Zhan, X. (2019). Motivation, engagement, academic buoyancy, and adaptability: The roles of socio-demographics among middle school students in China. Measurement: Interdisciplinary Research and Perspectives, 17(3), 119–132. [Google Scholar] [CrossRef]


| Variables | 1 | 2 | 3 | 4 | 5 | 6 | |
|---|---|---|---|---|---|---|---|
| 1 | Peers’ academic norms | _ | |||||
| 2 | Peers’ educational aspirations | 0.56 ** | _ | ||||
| 3 | Academic engagement | 0.57 ** | 0.56 ** | _ | |||
| 4 | Peer effort socialization | 0.62 ** | 0.61 ** | 0.62 ** | _ | ||
| 5 | Academic self-efficacy | 0.41 ** | 0.37 ** | 0.45 ** | 0.39 ** | _ | |
| 6 | Outcome expectations | 0.44 ** | 0.46 ** | 0.57 ** | 0.51 ** | 0.26 ** | _ |
| Mean | 3.34 | 3.52 | 3.46 | 3.42 | 2.43 | 3.69 | |
| Standard deviation | 0.77 | 0.74 | 0.75 | 0.79 | 0.58 | 0.66 | |
| Shewness | −0.22 | −0.43 | −0.04 | −0.13 | 0.12 | −0.42 | |
| Kurtosis | −0.40 | −0.25 | −0.62 | −0.56 | −0.37 | −0.40 |
| Independent Variable | Direct Effects | Indirect Effects | Total Effect | ||||||
|---|---|---|---|---|---|---|---|---|---|
| Mediator/s | Dependent Variable | Estimate | p Value | Estimate | p Value | Bias-Corrected 95% CI | Estimate | ||
| Low | High | ||||||||
| PEA → | - | SE | 0.107 (0.14) | 0.005 | - | - | - | - | 0.107 (0.14) |
| PAN → | - | SE | 0.150 (0.20) | 0.000 | - | - | - | - | 0.150 (0.20) |
| PES → | - | SE | 0.117 (0.16) | 0.002 | - | - | 0.117 (0.16) | ||
| PEA → | - | OE | 0.173 (0.194) | 0.000 | - | - | 0.173 (0.194) | ||
| PAN → | - | OE | 0.119 (0.14) | 0.002 | - | - | 0.119 (0.14) | ||
| PES → | - | OE | 0.252 (0.30) | 0.000 | - | - | 0.252 (0.30) | ||
| SE → | - | AE | 0.201 (0.16) | 0.000 | - | - | 0.201 (0.16) | ||
| OE → | - | AE | 0.309 (0.27) | 0.000 | 0.309 (0.27) | ||||
| PEA → | SE → | AE | 0.152 (0.15) | 0.000 | 0.022 (0.022) | 0.002 | 0.008 | 0.041 | 0.174 (0.172) |
| PAN → | SE → | AE | 0.145 (0.15) | 0.000 | 0.03 (0.032) | 0.000 | 0.014 | 0.052 | 0.175 (0.182) |
| PES → | SE → | AE | 0.198 (0.21) | 0.000 | 0.024 (0.026) | 0.002 | 0.009 | 0.045 | 0.222 (0.236) |
| PEA → | OE → | AE | 0.152 (0.15) | 0.000 | 0.053 (0.051) | 0.000 | 0.028 | 0.086 | 0.205 (0.201) |
| PAN → | OE → | AE | 0.145 (0.15) | 0.000 | 0.037 (0.039) | 0.002 | 0.014 | 0.063 | 0.182 (0.189) |
| PES → | OE → | AE | 0.198 (0.21) | 0.000 | 0.078 (0.081) | 0.000 | 0.050 | 0.113 | 0.276 (0.291) |
| SE → | - | AE | 0.201 (0.15) | 0.000 | - | 0.201 (0.15) | |||
| OE → | - | AE | 0.309 (0.27) | 0.000 | - | 0.309 (0.27) | |||
| PEA → | SE →OE → | AE | 0.152 (0.15) | 0.000 | 0.075 (0.074) | 0.227 (0.222) | |||
| PAN → | SE →OE → | AE | 0.145 (0.15) | 0.000 | 0.067 (0.069) | 0.212 (0.217) | |||
| PES → | SE →OE → | AE | 0.198 (0.21) | 0.000 | 0.101 (0.106) | 0.300 (0.313) | |||
Disclaimer/Publisher’s Note: The statements, opinions and data contained in all publications are solely those of the individual author(s) and contributor(s) and not of MDPI and/or the editor(s). MDPI and/or the editor(s) disclaim responsibility for any injury to people or property resulting from any ideas, methods, instructions or products referred to in the content. |
© 2025 by the authors. Licensee MDPI, Basel, Switzerland. This article is an open access article distributed under the terms and conditions of the Creative Commons Attribution (CC BY) license (https://creativecommons.org/licenses/by/4.0/).
Share and Cite
Woreta, G.T.; Zewude, G.T.; Józsa, K. The Mediating Role of Self-Efficacy and Outcome Expectations in the Relationship Between Peer Context and Academic Engagement: A Social Cognitive Theory Perspective. Behav. Sci. 2025, 15, 681. https://doi.org/10.3390/bs15050681
Woreta GT, Zewude GT, Józsa K. The Mediating Role of Self-Efficacy and Outcome Expectations in the Relationship Between Peer Context and Academic Engagement: A Social Cognitive Theory Perspective. Behavioral Sciences. 2025; 15(5):681. https://doi.org/10.3390/bs15050681
Chicago/Turabian StyleWoreta, Getachew Tassew, Girum Tareke Zewude, and Krisztián Józsa. 2025. "The Mediating Role of Self-Efficacy and Outcome Expectations in the Relationship Between Peer Context and Academic Engagement: A Social Cognitive Theory Perspective" Behavioral Sciences 15, no. 5: 681. https://doi.org/10.3390/bs15050681
APA StyleWoreta, G. T., Zewude, G. T., & Józsa, K. (2025). The Mediating Role of Self-Efficacy and Outcome Expectations in the Relationship Between Peer Context and Academic Engagement: A Social Cognitive Theory Perspective. Behavioral Sciences, 15(5), 681. https://doi.org/10.3390/bs15050681

