A Study of the Tennis Trust-Based System on the Psychology and Cognition of Amateur Tennis Enthusiasts
Abstract
1. Introduction
2. Methodology
2.1. Model Theory
2.1.1. Grounded Theory
2.1.2. Perceptual Cycle Model
2.1.3. Theoretical Framework
2.2. Participants
2.3. Interview Design and Data Collection
2.4. Model Development
3. Results
3.1. Encoding Results
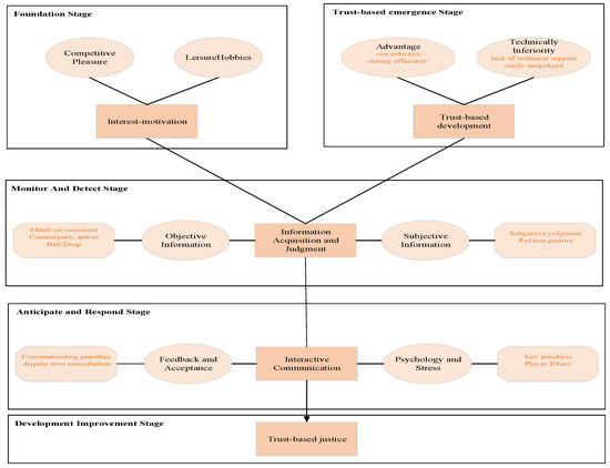
3.2. A Mechanistic Model of the Trust-Based System
3.2.1. Foundation Stage
3.2.2. Trust-Based Emergence Stage
3.2.3. Monitor and Detect Stage
3.2.4. Anticipate and Respond Stage
3.2.5. Development Improvement Stage
4. Discussion
4.1. Implications for Theory
4.2. Recommendations
4.3. Limitations
5. Conclusions
Author Contributions
Funding
Institutional Review Board Statement
Informed Consent Statement
Data Availability Statement
Conflicts of Interest
References
- Taymazov, V.; Bakulev, S.; Pavlenko, A.; Simakov, A.; Chistyakov, V. To a question of electronic refereeing systems application in taekwondo (VTF). Uchenye Zap. Univ. Im. PF Lesgafta 2013, 98, 155–160. [Google Scholar] [CrossRef]
- Hwang, Y.S.; Yoo, H.J. Relations among Sport-for-All Tennis Instructors’ Coaching Behavior, Class Satisfaction and Intention of Re-registration. J. Sport Leis. Stud. 2014, 58, 643–652. [Google Scholar] [CrossRef]
- Li, Y.; Li, L.; Shen, P. Probability-based visual comfort assessment and optimization in national fitness halls under sports behavior uncertainty. Build. Environ. 2023, 242, 110596. [Google Scholar] [CrossRef]
- Yoo, H.-J. Pedagogical Content Knowledge of Sport for All Tennis Instructors and the Intention to Participate Continuously. Ph.D. Thesis, Pusan National University, Busan, Republic of Korea, 2015. [Google Scholar]
- Su, X. Trends of and expectations for the development of amateur tennis games in China. J. Phys. Educ. 2012, 19, 69–71. [Google Scholar] [CrossRef]
- Sun, J. A Study on the Operational Model of Amateur Tennis Events in Beijing: A Case Study of the CRT China Open Level League. Sport 2017, 38–39. [Google Scholar] [CrossRef]
- ITF Global Tennis Report 2021; International Tennis Federation: London, UK, 2021.
- Abramitzky, R.; Einav, L.; Kolkowitz, S.; Mill, R. On the optimality of line call challenges in professional tennis. Int. Econ. Rev. 2012, 53, 939–964. [Google Scholar] [CrossRef]
- Anbarci, N.; Lee, J.; Ulker, A. Win at all costs or lose gracefully in high-stakes competition? Gender differences in professional tennis. J. Sports Econ. 2016, 17, 323–353. [Google Scholar] [CrossRef]
- Mazurova, E.; Standaert, W.; Penttinen, E.; Tan, F.T.C. Paradoxical tensions related to AI-powered evaluation systems in competitive sports. Inf. Syst. Front. 2022, 24, 897–922. [Google Scholar] [CrossRef]
- Plessner, H.; Haar, T. Sports performance judgments from a social cognitive perspective. Psychol. Sport Exerc. 2006, 7, 555–575. [Google Scholar] [CrossRef]
- Kerr, R. Technologies for judging, umpiring and refereeing. In Sport and Technology; Manchester University Press: Manchester, UK, 2016; pp. 114–134. [Google Scholar]
- Dufner, A.-L.; Schütz, L.-M.; Hill, Y. The introduction of the Video Assistant Referee supports the fairness of the game–An analysis of the home advantage in the German Bundesliga. Psychol. Sport Exerc. 2023, 66, 102386. [Google Scholar] [CrossRef]
- Spitz, J.; Wagemans, J.; Memmert, D.; Williams, A.M.; Helsen, W.F. Video assistant referees (VAR): The impact of technology on decision making in association football referees. J. Sports Sci. 2021, 39, 147–153. [Google Scholar] [CrossRef] [PubMed]
- Kovalchik, S.A.; Sackmann, J.; Reid, M. Player, official or machine? Uses of the challenge system in professional tennis. Int. J. Perform. Anal. Sport 2017, 17, 961–969. [Google Scholar] [CrossRef]
- Araújo, D.; Couceiro, M.; Seifert, L.; Sarmento, H.; Davids, K. Artificial Intelligence in Sport Performance Analysis; Routledge: London, UK, 2021. [Google Scholar]
- Kolbinger, O.; Lames, M. Scientific approaches to technological officiating aids in game sports. Curr. Issues Sport Sci. (CISS) 2017, 2, 1. [Google Scholar] [CrossRef]
- Mlakar, M.; Kovalchik, S.A. Analysing time pressure in professional tennis. J. Sports Anal. 2020, 6, 147–154. [Google Scholar] [CrossRef]
- Kopania, M.; Nowisz, J.; Przelaskowski, A. Automatic Shuttlecock Fall Detection System in or out of a Court in Badminton Games—Challenges, Problems, and Solutions from a Practical Point of View. Sensors 2022, 22, 8098. [Google Scholar] [CrossRef]
- Benbya, H.; Pachidi, S.; Jarvenpaa, S. Special issue editorial: Artificial intelligence in organizations: Implications for information systems research. J. Assoc. Inf. Syst. 2021, 22, 10. [Google Scholar] [CrossRef]
- Ferger, K.; Hackbarth, M. New way of determining horizontal displacement in competitive trampolining. Sci. Gymnast. J. 2017, 9, 303–310. [Google Scholar]
- Dadı, M.M.; Yıldız, O. Opinions of football referees on the VAR system and VAR training. Turk. J. Sport Exerc. 2022, 24, 52–65. [Google Scholar]
- Collins, H.; Evans, R. You cannot be serious! Public understanding of technology with special reference to “Hawk-Eye”. Public Underst. Sci. 2008, 17, 283–308. [Google Scholar] [CrossRef]
- Liu, L. Research and Survey on Development of Qingdao Amateur Tennis Matches. Asian Soc. Sci. 2014, 10, 196. [Google Scholar] [CrossRef]
- Suk, J.; Andělová, K. The Power of the Powerless and Further Havelian Paradoxes in the Stream of Time. East Eur. Politics Soc. 2018, 32, 214–231. [Google Scholar] [CrossRef]
- Kramer, R.M. Trust and distrust in organizations: Emerging perspectives, enduring questions. Annu. Rev. Psychol. 1999, 50, 569–598. [Google Scholar] [CrossRef] [PubMed]
- Kang, P. A research on the value of the tennis trust system in developing the quality of integrity in adolescents. Tennis World 2023, 1, 81–83. [Google Scholar]
- Zhang, W. Guidelines on the Confidence-Building System. Tennis World 1997, 2, 29–30. (In Chinese) [Google Scholar]
- Harding, J.W.; James, D.A. Performance assessment innovations for elite snowboarding. Procedia Eng. 2010, 2, 2919–2924. [Google Scholar] [CrossRef]
- Gredin, N.V.; Bishop, D.T.; Broadbent, D.P.; Tucker, A.; Williams, A.M. Experts integrate explicit contextual priors and environmental information to improve anticipation efficiency. J. Exp. Psychol. Appl. 2018, 24, 509. [Google Scholar] [CrossRef]
- Wenli, W. SWOT Analysis and lmplementation Strategy Research of the Trust-Based Tennis Match Mode. Contemp. Sports Technol. 2023, 13, 157–161. [Google Scholar] [CrossRef]
- Glaser, B.G.; Strauss, A.L. The Discovery of Grounded Theory: Strategies for Qualitative Research; Aldine: Chicago, IL, USA, 1967. [Google Scholar]
- Safari Jafarloo, H.R.; Mohamadi Turkmani, E.; Ghorbani, M.H. Lessons learned from the Glaserian grounded theory approach: Professionalizing as a basic social process in elite athletes’ lifestyle. Int. J. Qual. Methods 2022, 21, 16094069221103070. [Google Scholar] [CrossRef]
- Bamkin, M.; Maynard, S.; Goulding, A. Grounded theory and ethnography combined: A methodology to study children’s interactions on children’s mobile libraries. J. Doc. 2016, 72, 214–231. [Google Scholar] [CrossRef]
- McCallin, A.M. Designing a grounded theory study: Some practicalities. Nurs. Crit. Care 2003, 8, 203–208. [Google Scholar] [CrossRef]
- Glaser, B.G. Conceptualization: On theory and theorizing using grounded theory. Int. J. Qual. Methods 2002, 1, 23–38. [Google Scholar] [CrossRef]
- Niesser, U. Cognition and Reality: Principles and Implications of Cognitive Psychology; W. H. Freeman and Company: New York, NY, USA, 1976. [Google Scholar]
- Fassinger, R.E. Paradigms, praxis, problems, and promise: Grounded theory in counseling psychology research. J. Couns. Psychol. 2005, 52, 156. [Google Scholar] [CrossRef]
- Charmaz, K. Constructing Grounded Theory; Sage: San Jose, CA, USA, 2014. [Google Scholar]
- Dhakal, K. NVivo. J. Med. Libr. Assoc. JMLA 2022, 110, 270. [Google Scholar] [CrossRef] [PubMed]
- Thrower, S.N.; Harwood, C.G.; Spray, C.M. Educating and supporting tennis parents: A grounded theory of parents’ needs during childhood and early adolescence. Sport Exerc. Perform. Psychol. 2016, 5, 107. [Google Scholar] [CrossRef]
- Pennock, K.; Tamminen, K.A.; McKenzie, B.; Mainwaring, L. A grounded theory of youth athlete concussion under-reporting decisions. Psychol. Sport Exerc. 2024, 73, 102646. [Google Scholar] [CrossRef]
- Holt, N.L.; Tamminen, K.A. Moving forward with grounded theory in sport and exercise psychology. Psychol. Sport Exerc. 2010, 11, 419–422. [Google Scholar] [CrossRef]
- Corbin, J.; Strauss, A. Basics of Qualitative Research: Techniques and Procedures for Developing Grounded Theory; Sage Publications: San Jose, CA, USA, 2014. [Google Scholar]
- Yi, Q.; Liu, Z.; Liu, X.; Wang, Y.; Li, R. The development strategies of amateur table tennis matches in China based on the SWOT-AHP model: A case study in Shanghai. Sci. Rep. 2024, 14, 12060. [Google Scholar] [CrossRef]
- Musa, R.M.; Hassan, I.; Abdullah, M.R.; Latiff Azmi, M.N.; Abdul Majeed, A.P.; Abu Osman, N.A. A longitudinal analysis of injury characteristics among elite and amateur tennis players at different tournaments from electronic newspaper reports. Front. Public Health 2022, 10, 835119. [Google Scholar] [CrossRef]
- Perederij, V. The problem of the quality of judging in rhythmic gymnastics. Pedagog. Psychol. Med.-Biol. Probl. Phys. Train. Sports 2013, 3, 43–46. [Google Scholar]
- Parnell, K.J.; Wynne, R.A.; Griffin, T.G.; Plant, K.L.; Stanton, N.A. Generating design requirements for flight deck applications: Applying the perceptual cycle model to engine failures on take-off. Int. J. Hum.–Comput. Interact. 2021, 37, 611–629. [Google Scholar] [CrossRef]
- Lucidi, F.; Zelli, A.; Mallia, L.; Nicolais, G.; Lazuras, L.; Hagger, M.S. Moral attitudes predict cheating and gamesmanship behaviors among competitive tennis players. Front. Psychol. 2017, 8, 571. [Google Scholar] [CrossRef] [PubMed]
- Ungar, M. Qualitative contributions to resilience research. Qual. Soc. Work 2003, 2, 85–102. [Google Scholar] [CrossRef]
- Wright, B.; Rodenberg, M.R.; Sackmann, J. Incentives in best of N contests: Quasi-Simpson’s paradox in tennis. Int. J. Perform. Anal. Sport 2013, 13, 790–802. [Google Scholar] [CrossRef]
- Soltani, P.; Morice, A.H. Augmented reality tools for sports education and training. Comput. Educ. 2020, 155, 103923. [Google Scholar] [CrossRef]
- Fischer, D.G.; Fick, C. Measuring social desirability: Short forms of the Marlowe-Crowne social desirability scale. Educ. Psychol. Meas. 1993, 53, 417–424. [Google Scholar] [CrossRef]


| Variables | N | % |
|---|---|---|
| Gender | ||
| Male | 18 | 78.3 |
| Female | 5 | 21.7 |
| Age | ||
| 18–30 | 2 | 8.7 |
| 31–40 | 6 | 26.1 |
| 41–50 | 10 | 43.5 |
| 50–65 | 5 | 21.7 |
| Tennis experience | ||
| 3–5 years | 2 | 8.7 |
| 6–10 years | 15 | 65.2 |
| 10–20 years | 6 | 26.1 |
| Occupation | ||
| Professor | 6 | 26.1 |
| PE teacher | 5 | 21.7 |
| Administrative agent | 3 | 13.1 |
| National tennis umpire | 1 | 4.3 |
| Others | 8 | 34.8 |
| No. | Question |
|---|---|
| 1 | How did you get into the sport of tennis? |
| 2 | Do you think you’re playing tennis to get something? |
| 3 | Have you ever played in an amateur tennis tournament? What are some of the things that matter to you during a tournament? |
| 4 | Have there been any disputes with opponents or referees during a match? What was the reason for each dispute, and did it affect your pace of play? |
| 5 | Tell us your thoughts or knowledge about the Tennis Trust-based System. |
| 6 | What do you think of rules like the Tennis Trust-based System? |
| 7 | Under the rules of the Tennis Trust-based System, describe your entire playing experience, including movements and mental swings. |
| 8 | Any other suggestions for the future of the Tennis Trust-based System? |
| Open Coding | Axial Coding | Selective Coding |
|---|---|---|
| Like to watch professional tennis matches | Recreational hobbies | Interest-driven |
| Passion for tennis | ||
| Enjoy the competition | Competitive entertainment | |
| Gain a sense of accomplishment | ||
| Monitoring of the playing field | Objective information | Information acquisition and judgment |
| Observe where the tennis ball lands | ||
| Observe the opponent’s movements | ||
| Observe the referee’s hand signals | Subjective information | |
| Subjective judgment of where the ball lands | ||
| Communicating penalties with opponents | Feedback and acceptance | Interactive communication |
| Negotiation of the disputed ball | ||
| Acceptance of opponent’s penalty | ||
| Communication and interpretation of penalties | ||
| Strengthening trust among players | ||
| Dissatisfaction with or challenge of penalties | ||
| Increased interaction between players | ||
| Eliminates subjective misjudgments by referees | ||
| Athletic ethics | Psychology and stress | |
| Psychological factors (tension, stress) | ||
| Penalties at key moments of the game | ||
| Reducing the cost of competition | Dominance | Development strategy |
| Improving the efficiency of the game | ||
| Promotion and popularization of tennis | ||
| Favorable to exploring innovative approaches | ||
| Lack of credibility and seriousness | Technology standard | |
| Lack of harmonized implementation standards | ||
| Lack of technical support | ||
| Unclear rules | ||
| Easy to misjudge |
Disclaimer/Publisher’s Note: The statements, opinions and data contained in all publications are solely those of the individual author(s) and contributor(s) and not of MDPI and/or the editor(s). MDPI and/or the editor(s) disclaim responsibility for any injury to people or property resulting from any ideas, methods, instructions or products referred to in the content. |
© 2024 by the authors. Licensee MDPI, Basel, Switzerland. This article is an open access article distributed under the terms and conditions of the Creative Commons Attribution (CC BY) license (https://creativecommons.org/licenses/by/4.0/).
Share and Cite
Yang, F.; Kwak, Y.-S. A Study of the Tennis Trust-Based System on the Psychology and Cognition of Amateur Tennis Enthusiasts. Behav. Sci. 2024, 14, 1019. https://doi.org/10.3390/bs14111019
Yang F, Kwak Y-S. A Study of the Tennis Trust-Based System on the Psychology and Cognition of Amateur Tennis Enthusiasts. Behavioral Sciences. 2024; 14(11):1019. https://doi.org/10.3390/bs14111019
Chicago/Turabian StyleYang, Fanghuan, and Yi-Sub Kwak. 2024. "A Study of the Tennis Trust-Based System on the Psychology and Cognition of Amateur Tennis Enthusiasts" Behavioral Sciences 14, no. 11: 1019. https://doi.org/10.3390/bs14111019
APA StyleYang, F., & Kwak, Y.-S. (2024). A Study of the Tennis Trust-Based System on the Psychology and Cognition of Amateur Tennis Enthusiasts. Behavioral Sciences, 14(11), 1019. https://doi.org/10.3390/bs14111019

