Perceived Vulnerability to Disease and the Relationship with Teacher Satisfaction in South Africa during COVID-19: The Serial Role of Burnout, Role Conflict, and Ambiguity
Abstract
:1. Introduction
2. Materials and Methods
2.1. Participants
2.2. Measures
2.3. Procedure
2.4. Data Analysis
2.5. Ethics
3. Results
4. Discussion
5. Conclusions
Author Contributions
Funding
Institutional Review Board Statement
Informed Consent Statement
Data Availability Statement
Conflicts of Interest
References
- König, J.; Jäger-Biela, D.J.; Glutsch, N. Adapting to online teaching during COVID-19 school closure: Teacher education and teacher competence effects among early career teachers in Germany. Eur. J. Teach. Educ. 2020, 43, 608–622. [Google Scholar] [CrossRef]
- Kim, L.E.; Asbury, K. ‘Like a rug had been pulled from under you’: The impact of COVID-19 on teachers in England during the first six weeks of the UK lockdown. Br. J. Educ. Psychol. 2020, 90, 1062–1083. [Google Scholar] [CrossRef] [PubMed]
- Li, M.; Yu, Z. Teachers’ Satisfaction, Role, and Digital Literacy during the COVID-19 Pandemic. Sustainability 2022, 14, 1121. [Google Scholar] [CrossRef]
- Koustelios, A.; Theodorakis, N.; Goulimaris, D. Role ambiguity, role conflict and job satisfaction among physical education teachers in Greece. Int. J. Educ. Manag. 2004, 18, 87–92. [Google Scholar] [CrossRef]
- Rizzo, J.R.; House, R.J.; Lirtzman, S.I. Role conflict and ambiguity in complex organizations. Adm. Sci. Q. 1970, 15, 150–163. [Google Scholar] [CrossRef]
- Montani, F.; Setti, I.; Sommovigo, V.; Courcy, F.; Giorgi, G. Who responds creatively to role conflict? Evidence for a curvilinear relationship mediated by cognitive adjustment at work and moderated by mindfulness. J. Bus. Psychol. 2020, 35, 621–641. [Google Scholar] [CrossRef]
- Huat, C.S.; Saili, J.; Sabil, S. The Relationship between Role Conflict and Burnout among Secondary School Counselors in Sarawak. Glob. J. Manag. Bus. Res. 2018, 10, 10–21. Available online: https://search-ebscohost-com.ezproxy.uwc.ac.za/login.aspx?direct=true&db=bth&AN=133610763&site=ehost-live&scope=site (accessed on 27 March 2022).
- Merlo, K.L.; Conen, K.M.; Scott, B.; Jones, K.; Dunn, E.A.; Marshall, J. Burnout in the disaster response workforce: The impact of work roles and the COVID-19 pandemic. J. Emerg. Manag. 2021, 19, 81–90. Available online: https://www.wmpllc.org/ojs/index.php/jem/article/view/2971/3215 (accessed on 27 March 2022).
- Xu, L. Teacher–researcher role conflict and burnout among Chinese university teachers: A job demand-resources model perspective. Stud. High. Educ. 2019, 44, 903–919. [Google Scholar] [CrossRef]
- Yehya, A.; Sankaranarayanan, A.; Alkhal, A.; Al Naemi, H.; Almeer, N.; Khan, A.; Ghuloum, S. Job satisfaction and stress among healthcare workers in public hospitals in Qatar. Arch. Environ. Occup. Health 2020, 75, 10–17. [Google Scholar] [CrossRef]
- Maslach, C.; Jackson, S.E. The measurement of experienced burnout. J. Organ. Behav. 1981, 2, 99–113. [Google Scholar] [CrossRef]
- Pyhältö, K.; Pietarinen, J.; Haverinen, K.; Tikkanen, L.; Soini, T. Teacher burnout profiles and proactive strategies. Eur. J. Psychol. Educ. 2021, 36, 219–242. [Google Scholar] [CrossRef] [Green Version]
- Padmanabhanunni, A.; Pretorius, T.B.; Stiegler, N.; Bouchard, P. A serial model of the interrelationship between perceived vulnerability to disease, ear of COVID-19 and psychological distress among teachers in South Africa. Ann. Med. Psychol. 2022, 180, 23–28. [Google Scholar]
- Stangier, U.; Kananian, S.; Schüller, J. Perceived vulnerability to disease, knowledge about COVID-19, and changes in preventive behavior during lockdown in a German convenience sample. Curr. Psychol. 2021, 1–9. [Google Scholar] [CrossRef] [PubMed]
- Hromatko, I.; Tonković, M.; Vranic, A. Trust in science, perceived vulnerability to disease, and adherence to pharmacological and non-pharmacological COVID-19 recommendations. Front. Psychol. 2021, 12, 1425. [Google Scholar] [CrossRef] [PubMed]
- Faulkner, J.; Schaller, M.; Park, J.H.; Duncan, L.A. Evolved disease avoidance mechanisms and contemporary xenophobic attitudes. Group Process Intergroup Relat. 2004, 7, 333–353. [Google Scholar] [CrossRef]
- Prokop, P.; Fančovičová, J. The effect of owning animals on perceived vulnerability to, and avoidance of, parasitic diseases in humans. J. Individ. Differ. 2011, 32, 129–136. [Google Scholar] [CrossRef]
- Díaz, A.; Beleña, Á.; Zueco, J. The role of age and gender in perceived vulnerability to infectious diseases. Int. J. Environ. Res. Public Health 2020, 17, 485. [Google Scholar] [CrossRef] [Green Version]
- Bakker, A.B.; Demerouti, E. The job demands-resources model: State of the art. J. Manag. Psychol. 2007, 22, 309–328. [Google Scholar] [CrossRef] [Green Version]
- Bottiani, J.H.; Duran, C.A.; Pas, E.T.; Bradshaw, C.P. Teacher stress and burnout in urban middle schools: Associations with job demands, resources, and effective classroom practices. J. Sch. Psychol. 2019, 77, 36–51. [Google Scholar] [CrossRef]
- Skaalvik, E.M.; Skaalvik, S. Job demands and job resources as predictors of teacher motivation and well-being. Soc. Psychol. Educ. 2018, 21, 1251–1275. [Google Scholar] [CrossRef] [Green Version]
- Dicke, T.; Stebner, F.; Linninger, C.; Kunter, M.; Leutner, D. A longitudinal study of teachers’ occupational well-being: Applying the job demands-resources model. J. Occup. Health Psychol. 2018, 23, 262–277. [Google Scholar] [CrossRef]
- Spaull, N.; Van der Berg, S. Counting the cost: COVID-19 school closures in South Africa and its impact on children. S. Afr. J. Child. Educ. 2020, 10, 1–13. [Google Scholar] [CrossRef]
- Soudien, C.; Reddy, V.; Harvey, J. The impact of COVID-19 on a fragile education system: The case of South Africa. In Primary and Secondary Education during COVID-19; Reimers, M., Ed.; Springer Nature: Cham, Switzerland, 2022; pp. 303–325. [Google Scholar] [CrossRef]
- Sallam, M. COVID-19 vaccine hesitancy worldwide: A concise systematic review of vaccine acceptance rates. Vaccines 2021, 9, 160. [Google Scholar] [CrossRef] [PubMed]
- Jones, A.L.; Kessler, M.A. Teachers’ Emotion and Identity Work during a Pandemic. Front. Educ. 2020, 5, 583775. [Google Scholar] [CrossRef]
- Duncan, L.A.; Schaller, M.; Park, J.H. Perceived vulnerability to disease: Development and validation of a 15-item self-report instrument. Personal. Individ. Differ. 2009, 47, 541–546. [Google Scholar] [CrossRef]
- Ho, C.L.; Au, W.T. Teaching satisfaction scale: Measuring job satisfaction of teachers. Educ. Psychol. Meas. 2006, 66, 172–185. [Google Scholar] [CrossRef]
- Hoseini, M.H.M.; Asayesh, H.; Amaniyan, S.; Sharififard, F.; Elahi, A.; Kopaie, S.Y. Role conflict and role ambiguity as predictors of turnover intention among nurses. J. Nurs. Midwifery Sci. 2021, 8, 49. [Google Scholar] [CrossRef]
- Üngüren, E.; Arslan, S. The effect of role ambiguity and role conflict on job performance in the hotel industry: The mediating effect of job satisfaction. Tour. Manag. Stud. 2021, 17, 45–58. [Google Scholar] [CrossRef]
- Hawrot, A.; Koniewski, M. Factor structure of the Maslach Burnout Inventory–Educators Survey in a Polish-speaking sample. Career Assess 2018, 26, 515–530. [Google Scholar] [CrossRef]
- Parveen, H.; Bano, M. Relationship between teachers’ stress and job satisfaction: Moderating role of teachers’ emotions. Pak. J. Psychol. Res. 2019, 34, 353–366. [Google Scholar] [CrossRef]
- Han, J.; Yin, H.; Wang, J.; Zhang, J. Job demands and resources as antecedents of university teachers’ exhaustion, engagement and job satisfaction. Educ. Psychol. 2020, 40, 318–335. [Google Scholar] [CrossRef]
- He, X.; He, C.; Hong, W.; Zhang, K.; Wei, X. The challenges of COVID-19 Delta variant: Prevention and vaccine development. MedComm 2021, 2, 846–854. [Google Scholar] [CrossRef] [PubMed]
- Mabuza, N. Teachers’ Unions and Parents’ Associations Welcome Full-Time Return Attendance of Pupils in Schools. 2022. Available online: https://www.iol.co.za/dailynews/news/kwazulu-natal/teachers-unions-and-parents-associations-welcome-full-time-return-attendance-of-pupils-in-schools-dee091ed-71c8-4c6c-bea8-64f71a84bb7d (accessed on 27 March 2022).
- Cohen, J. Statistical Power Analysis for the Behavioral Sciences, 2nd ed.; Erlbaum: Hillsdale, NJ, USA, 1988. [Google Scholar]
- Knaub, J.R. Practical interpretation of hypothesis tests. Am. Stat. 1987, 41, 246–247. Available online: https://www.researchgate.net/publication/262971440_Practical_Interpretation_of_Hypothesis_Tests_-_letter_to_the_editor_-_TAS/link/0a85e53973f5dec09d000000/download (accessed on 27 March 2022).
- Peele, M.; Wolf, S. Depressive and anxiety symptoms in early childhood education teachers: Relations to professional well-being and absenteeism. Early Child Res. Q 2021, 55, 275–283. [Google Scholar] [CrossRef]
- Tsang, K.K.; Du, Y.; Teng, Y. Transformational leadership, teacher burnout, and psychological empowerment: A mediation analysis. Soc. Behav. Pers. 2022, 50, e11041. [Google Scholar] [CrossRef]
- Capri, B.; Guler, M. Evaluation of burnout levels in teachers regarding socio-demographic variables, job satisfaction and general self-efficacy. Eurasian J. Educ. Res. 2018, 18, 123–144. Available online: https://dergipark.org.tr/en/pub/ejer/issue/42528/512448 (accessed on 27 March 2022). [CrossRef]
- Madigan, D.J.; Kim, L.E. Towards an understanding of teacher attrition: A meta-analysis of burnout, job satisfaction, and teachers’ intentions to quit. Teach. Teach. Educ. 2021, 105, 103425. [Google Scholar] [CrossRef]
- Molero Jurado, M.D.M.; Pérez-Fuentes, M.D.C.; Atria, L.; Oropesa Ruiz, N.F.; Gázquez Linares, J.J. Burnout, perceived efficacy, and job satisfaction: Perception of the educational context in high school teachers. BioMed Res. Int. 2019, 2019, 1021408. [Google Scholar] [CrossRef]
- Granziera, H.; Collie, R.; Martin, A. Understanding teacher wellbeing through Job Demands-Resources theory. In Cultivating Teacher Resilience; Mansfield, C.F., Ed.; Springer: Singapore, 2022; pp. 229–244. [Google Scholar] [CrossRef]
- Demir, S. The relationship between psychological capital and stress, anxiety, burnout, job satisfaction, and job involvement. Eurasian J. Educ. Res. 2018, 18, 137–154. [Google Scholar]
- Lu, M.; Luo, J.; Chen, W.; Wang, M. The influence of job satisfaction on the relationship between professional identity and burnout: A study of student teachers in Western China. Curr. Psychol. 2022, 41, 289–297. [Google Scholar] [CrossRef]
- Dlamini, W.M.; Dlamini, S.N.; Mabaso, S.D.; Simelane, S.P. Spatial risk assessment of an emerging pandemic under data scarcity: A case of COVID-19 in Eswatini. Appl. Geogr. 2020, 125, 102358. [Google Scholar] [CrossRef] [PubMed]
- Maree, J.G. Managing the Covid-19 pandemic in South African Schools: Turning challenge into opportunity. S. Afr. J. Psychol. 2021, 52, 249–261. [Google Scholar] [CrossRef]
- Mokotedi, L. Don’t Put It All Down to COVID-19, the Education System was Already Broken. 2022. Available online: https://mg.co.za/coronavirus-essentials/2022-02-13-dont-put-it-all-down-to-COVID-19-the-education-system-was-already-broken/ (accessed on 27 March 2022).
- Pressley, T. Factors contributing to teacher burnout during COVID-19. Educ. Res. 2021, 50, 325–327. [Google Scholar] [CrossRef]
- Ma, H.; Qiao, H.; Qu, H.; Wang, H.; Huang, Y.; Cheng, H.; Tenga, C.; Diaoe, K.; Zhang, X.; Zhang, N. Role stress, social support and occupational burnout among physicians in China: A path analysis approach. Int. Health 2020, 12, 157–163. [Google Scholar] [CrossRef] [Green Version]
- Pratiwi, I.Y.; Ratnadi, N.M.D.; Suprasto, H.B.; Sujana, I.K. The effect of role conflict, role ambiguity, and role overload in burnout government internal supervisors with tri hita karana culture as moderation. Int. Res. J. Manag. IT Soc. Sci. 2019, 6, 61–69. [Google Scholar] [CrossRef]
- Wu, G.; Hu, Z.; Zheng, J. Role stress, job burnout, and job performance in construction project managers: The moderating role of career calling. Int. J. Environ. Res. Public Health 2019, 16, 2394. [Google Scholar] [CrossRef] [Green Version]

| 1 | 2 | 3 | 4 | 5 | 6 | 7 | 8 | |
|---|---|---|---|---|---|---|---|---|
| 1. Germ aversion | — | |||||||
| 2. Perceived infectability | 0.35 *** | — | ||||||
| 3. Role conflict | 0.18 ** | 0.21 *** | — | |||||
| 4. Role ambiguity | −0.24 *** | 0.13 * | 0.04 | — | ||||
| 5. Emotional exhaustion | 0.11 * | 0.27 *** | 0.39 *** | 0.29 *** | — | |||
| 6. Depersonalisation | 0.06 | 0.22 *** | 0.37 *** | 0.25 *** | 0.61 *** | — | ||
| 7. Personal accomplishment | 0.15 ** | −0.15 ** | −0.04 | −0.51 *** | −0.33 *** | −0.29 *** | — | |
| 8. Teaching satisfaction | −0.02 | −0.16 ** | −0.19 ** | −0.38 *** | −0.49 *** | −0.26 *** | 0.42 *** | — |
| Mean | 42.9 | 28.7 | 39.4 | 14.7 | 25.0 | 15.2 | 20.0 | 17.3 |
| SD | 8.4 | 8.8 | 8.2 | 5.7 | 7.5 | 7.4 | 6.9 | 4.7 |
| Alpha | 0.65 | 0.78 | 0.83 | 0.83 | 0.94 | 0.85 | 0.84 | 0.87 |
| Omega | 0.66 | 0.78 | 0.83 | 0.83 | 0.94 | 0.86 | 0.84 | 0.87 |
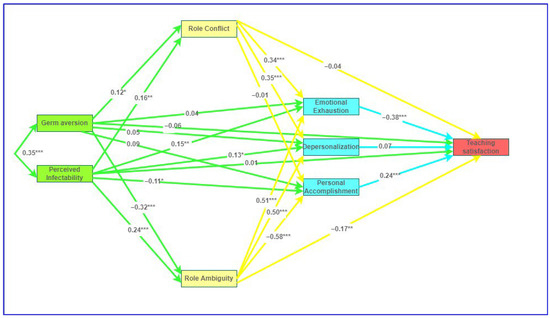
| Effect | Beta | SE | β | 95% CI | p |
|---|---|---|---|---|---|
| GA → RA | −0.211 | 0.041 | −0.316 | [−0.407, −0.231] | 0.001 |
| GA → RC | 0.117 | 0.058 | 0.121 | [0.014, 0.207] | 0.054 |
| GA → EE | 0.106 | 0.093 | 0.005 | [−0.035, 0.139] | 0.304 |
| GA → DP | 0.004 | 0.046 | 0.045 | [−0.087, 0.092] | 0.956 |
| GA → PA | 0.114 | 0.064 | 0.087 | [0.008, 0.168] | 0.067 |
| GA → Satisfaction | −0.025 | 0.029 | −0.046 | [−0.126, 0.039] | 0.400 |
| PI → RA | 0.156 | 0.036 | 0.243 | [0.157, 0.326] | 0.001 |
| PI → RC | 0.146 | 0.051 | 0.157 | [0.073, 0.250] | 0.003 |
| PI → EE | 0.253 | 0.088 | 0.146 | [0.065, 0.229] | 0.004 |
| PI → DP | 0.103 | 0.046 | 0.122 | [0.032, 0.212] | 0.029 |
| PI → PA | −0.143 | 0.065 | −0.114 | [−0.196, −0.025] | 0.035 |
| PI → Satisfaction | 0.003 | 0.026 | 0.006 | [−0.072, 0.084] | 0.892 |
| RA → EE | 0.724 | 0.141 | 0.268 | [0.187, 0.351] | 0.001 |
| RA → DP | 0.285 | 0.067 | 0.217 | [0.132, 0.300] | 0.001 |
| RA → PA | −0.924 | 0.094 | −0.471 | [−0.546, −0.388] | 0.001 |
| RA → Satisfaction | −0.134 | 0.050 | −0.161 | [−0.266, −0.064] | 0.006 |
| RC → EE | 0.643 | 0.096 | 0.346 | [0.265, 0.430] | 0.001 |
| RC → DP | 0.295 | 0.044 | 0.328 | [0.249, 0.396] | 0.001 |
| RC → PA | −0.018 | 0.062 | −0.014 | [−0.088, 0.065] | 0.757 |
| RC → Satisfaction | −0.024 | 0.027 | −0.042 | [−0.116, 0.040] | 0.419 |
| EE → Satisfaction | −0.126 | 0.020 | −0.408 | [−0.501, −0.304] | 0.001 |
| DP → Satisfaction | 0.069 | 0.039 | 0.108 | [0.012, 0.209] | 0.071 |
| PA → Satisfaction | 0.100 | 0.023 | 0.235 | [0.148, 0.326] | 0.001 |
| Effect | Beta | SE | β | 95% CI | p |
|---|---|---|---|---|---|
| GA → RA → EE 1 | −0.153 | 0.039 | −0.085 | [−0.226, −0.098] | 0.001 |
| GA → RA → DP 2 | −0.060 | 0.018 | −0.069 | [−0.096, −0.034] | 0.001 |
| GA → RA → PA 3 | 0.195 | 0.043 | 0.149 | [0.131, 0.272] | 0.001 |
| PI → RA → EE 4 | 0.113 | 0.033 | 0.065 | [0.064, 0.176] | 0.001 |
| PI → RA → DP 5 | 0.044 | 0.016 | 0.053 | [0.023, 0.076] | 0.001 |
| PI → RA → PA 6 | −0.144 | 0.035 | −0.115 | [−0.207, −0.092] | 0.001 |
| GA → RC → EE 7 | 0.075 | 0.039 | 0.042 | [0.014, 0.143] | 0.039 |
| GA → RC → DP 8 | 0.034 | 0.018 | 0.040 | [0.007, 0.065] | 0.039 |
| GA → RC → PA 9 | −0.002 | 0.008 | −0.002 | [−0.019, 0.008] | 0.576 |
| PI → RC → EE 10 | 0.094 | 0.036 | 0.054 | [0.045, 0.163] | 0.002 |
| PI → RC → DP 11 | 0.043 | 0.016 | 0.051 | [0.020, 0.075] | 0.002 |
| PI → RC → PA 12 | −0.003 | 0.010 | −0.002 | [−0.021, 0.011] | 0.681 |
| GA → RA → EE → Satisfaction 13 | 0.019 | 0.006 | −0.085 | [0.012, 0.032] | 0.001 |
| GA → RA → DP→ Satisfaction 14 | −0.004 | 0.003 | −0.069 | [−0.011, −0.001] | 0.049 |
| GA → RA → PA → Satisfaction 15 | 0.019 | 0.043 | 0.149 | [0.011, 0.032] | 0.001 |
| PI → RA → EE → Satisfaction 16 | −0.014 | 0.005 | 0.065 | [−0.024, −0.008] | 0.001 |
| PI → RA → DP → Satisfaction 17 | 0.003 | 0.002 | 0.053 | [0.001, 0.008] | 0.040 |
| PI → RA → PA → Satisfaction 18 | −0.014 | 0.005 | −0.115 | [−0.025, −0.008] | 0.001 |
| GA → RC → EE → Satisfaction 19 | −0.009 | 0.005 | 0.042 | [−0.019, −0.002] | 0.031 |
| GA → RC → DP→ Satisfaction 20 | 0.002 | 0.002 | 0.042 | [0.000, 0.007] | 0.051 |
| GA → RC → PA → Satisfaction 21 | 0.000 | 0.001 | −0.002 | [−0.002, 0.001] | 0.557 |
| PI → RC → EE → Satisfaction 22 | −0.012 | 0.005 | 0.054 | [−0.022, −0.006] | 0.001 |
| PI → RC → DP → Satisfaction 23 | 0.003 | 0.002 | 0.051 | [0.001, 0.008] | 0.040 |
| PI → RC → PA → Satisfaction 24 | 0.000 | 0.001 | −0.002 | [−0.002, 0.001] | 0.631 |
| RC → EE → Satisfaction | −0.081 | 0.018 | −0.141 | [−0.115, −0.055] | 0.001 |
| RC → DP → Satisfaction | 0.020 | 0.012 | 0.035 | [0.003, 0.042] | 0.059 |
| RC → PA → Satisfaction | −0.002 | 0.006 | −0.003 | [−0.013, 0.008] | 0.726 |
| RA → EE → Satisfaction | −0.091 | 0.025 | −0.109 | [−0.136, −0.055] | 0.001 |
| RA → DP → Satisfaction | 0.020 | 0.013 | 0.023 | [0.003, 0.045] | 0.053 |
| RA → PA → Satisfaction | −0.092 | 0.022 | −0.111 | [−0.132, −0.057] | 0.001 |
Publisher’s Note: MDPI stays neutral with regard to jurisdictional claims in published maps and institutional affiliations. |
© 2022 by the authors. Licensee MDPI, Basel, Switzerland. This article is an open access article distributed under the terms and conditions of the Creative Commons Attribution (CC BY) license (https://creativecommons.org/licenses/by/4.0/).
Share and Cite
Pretorius, T.B.; Padmanabhanunni, A.; Isaacs, S.A.; Jackson, K. Perceived Vulnerability to Disease and the Relationship with Teacher Satisfaction in South Africa during COVID-19: The Serial Role of Burnout, Role Conflict, and Ambiguity. Behav. Sci. 2022, 12, 160. https://doi.org/10.3390/bs12060160
Pretorius TB, Padmanabhanunni A, Isaacs SA, Jackson K. Perceived Vulnerability to Disease and the Relationship with Teacher Satisfaction in South Africa during COVID-19: The Serial Role of Burnout, Role Conflict, and Ambiguity. Behavioral Sciences. 2022; 12(6):160. https://doi.org/10.3390/bs12060160
Chicago/Turabian StylePretorius, Tyrone Brian, Anita Padmanabhanunni, Serena Ann Isaacs, and Kyle Jackson. 2022. "Perceived Vulnerability to Disease and the Relationship with Teacher Satisfaction in South Africa during COVID-19: The Serial Role of Burnout, Role Conflict, and Ambiguity" Behavioral Sciences 12, no. 6: 160. https://doi.org/10.3390/bs12060160
APA StylePretorius, T. B., Padmanabhanunni, A., Isaacs, S. A., & Jackson, K. (2022). Perceived Vulnerability to Disease and the Relationship with Teacher Satisfaction in South Africa during COVID-19: The Serial Role of Burnout, Role Conflict, and Ambiguity. Behavioral Sciences, 12(6), 160. https://doi.org/10.3390/bs12060160

