School Climate and Responsibility as Predictors of Antisocial and Prosocial Behaviors and Violence: A Study towards Self-Determination Theory
Abstract
1. Introduction
2. Materials and Methods
2.1. Participants
2.2. Instruments
- (1)
- The Personal and Social Responsibility Questionnaire (PSRQ) was used to measure personal and social responsibility levels. It was adapted to the school context by Li et al. [42], and for Spanish by Escartí et al. [43], and validated in a sample of 9-to-15-year-olds. This scale consists of 14 items, seven to assess social responsibility (e.g., “I help others”) and seven for personal responsibility (e.g., “I set goals”). The answers were provided on a Likert-type scale ranging from 1 (totally disagree) to 6 (totally agree). Reliability in the test was 0.82 for social responsibility and 0.82 for personal responsibility. Total responsibility (the mean of social and personal responsibility) had a reliability of 0.89.
- (2)
- A questionnaire to assess social school climate (CECSCE) was used to evaluate the climate perceived by the students with regard to their class, teacher, and school. It was designed by Trianes et al. [44] and validated in a sample of 12-to-14-year-olds. The questionnaire consists of two subscales called “center climate” (with questions about the climate in the school and in the class, e.g., “Students are really willing to learn”), made up of eight items, and “teaching climate” (e.g., “Teachers of this school are friendly to students”), composed of six items. A five-point Likert-type scale was used, ranging from 1 (totally disagree) to 5 (totally agree). The internal consistency analysis yielded a value of 0.85 for center climate and 0.69 for teaching climate. Both scales make up the school climate (general scale value), which had a reliability of 0.81.
- (3)
- The Psychological Need Satisfaction in Exercise (PNSE) was used to measure the satisfaction of the needs for social competence, autonomy, and relatedness. The scale was adapted for Spanish and to the education context by Moreno-Murcia et al. [45], and validated in a sample of 12-to-16-year-olds. This scale consists of 18 items, six to evaluate each need: competence (e.g., “I am confident to perform the most challenging tasks”), autonomy (e.g., “I believe I can make decisions during my classes”), and relatedness with others (e.g., “I feel attached to my classmates because they accept me as I am”). These were preceded by the sentence “During my class…”, and the answers were provided on a Likert-type scale ranging from 1 (false) to 6 (true). Reliability in the pre-test was 0.70 for autonomy, 0.76 for competence, and 0.71 for relatedness. Moreover, the psychological mediator index (PMI) was applied to evaluate the three variables jointly, yielding an internal consistency of 0.84.
- (4)
- The Motivation Toward Education Scale (in French, EME) was used to measure motivation from the most self-determined types to the most external causes and amotivation. The Spanish version of the Échelle de Motivation en Éducation [46] validated by Nuñez et al. [47] was used. The questionnaire passed a reliability test in order to check the understanding of the student sample in the same way as the others. This study used the denominated “autonomous motivation” as recommended by Sánchez-Oliva et al. [48], composed of 4 scales: intrinsic motivation to knowledge (e.g., “because I feel pleasure and satisfaction when I learn new things”), to accomplishment (e.g., “for the pleasure I feel when I improve my academic performance”), to experience sensations (e.g., “because reading about topics I find interesting stimulates me”), and identified regulation (e.g., “because it will allow me to access to the job market in my preferred field”). Autonomous motivation is composed of 16 items (four items for each scale) preceded by the sentence “I go to school/high school because…”, with a seven-point Likert-type scale, from 1 (totally disagree) to 7 (totally agree). The reliability values were 0.78 (intrinsic motivation to know), 0.80 (intrinsic motivation for accomplishment), 0.74 (intrinsic motivation to experience), and 0.70 (identified regulation). Finally, the reliability of autonomous motivation was 0.79.
- (5)
- The Scholar Violence Questionnaire (CUVE) from Álvarez et al. [49] is divided into a version for secondary school, with 8 subscales, and one for primary, with 7 subscales. It was adapted to Spanish and to the context of primary and secondary school by Álvarez et al. [50]. In the case of secondary school, the subscale of “violence through information and communication technologies” is included (e.g., “students publish on the internet offensive photos or videos of colleagues”); it was deleted in this study to check the same scales for primary and secondary students. The other sub-scales that make up the questionnaire and their internal consistency were as follows: verbal violence towards students (e.g., “students speak badly about each other”, four items, α = 0.73), verbal violence towards teachers (e.g., “students speak with bad manners to teachers”, four items, α = 0.77), direct physical violence between students (e.g., “students engage in fights on school grounds”, five items, α = 0.68), indirect physical violence by students (e.g., “ students steal things from teachers”, four items, α = 0.77), social exclusion (e.g., “ certain students are discriminated against by their classmates”, seven items, α = 0.82), disruption in the classroom (e.g., “ there are students who neither work nor let others work “, three items, α = 0.61), and teacher violence towards students (e.g., “teachers do not listen to their students”, seven items, α = 0.83). The total internal consistency of the questionnaire was 0.93 for primary and 0.91 for secondary students. The responses are collected in a Likert-type scale whose scoring ranges from 1 (totally disagree) to 5 (totally agree).
- (6)
- The Teenager Inventory of Social Skills (TISS) from Inderbitzen and Foster [51] was used to evaluate prosocial and antisocial behavior, and was adapted to Spanish by Inglés et al. [52]. The questionnaire is made up of two subscales: pro-social values (21 items), including positive social behavior such as cooperation, community participation, altruism, and the ability to express feelings (e.g., “I offer help to my classmates to do their homework”); and antisocial values (19 items), including aggression, low self-esteem, social anxiety, presumption, and insolence (e.g., “I forget to return things that others have lent me”). It uses a five-point Likert-type scale, from 1 (“it does not describe anything about me”) to 6 (“it fully describes me”). The internal consistency values were 0.89 for the prosocial values scale and 0.87 for the antisocial values scale.
2.3. Procedures
2.4. Statistical Analysis
3. Results
3.1. Descriptive and Sociodemographic Variables Analysis
3.2. Measurement Model
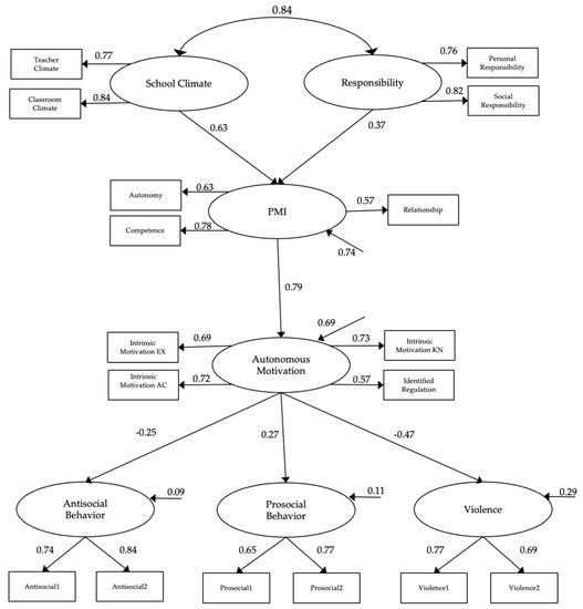
3.3. Structural Model
4. Discussion
5. Conclusions
Author Contributions
Funding
Institutional Review Board Statement
Informed Consent Statement
Data Availability Statement
Conflicts of Interest
References
- Álvarez-García, D.; Rodríguez-Pérez, C.; González-Castro, M.P.; Núñez-Pérez, J.C.; Álvarez-Pérez, L. The training of pre-service teachers to deal with school violence. Rev. Psicodidact. 2010, 15, 35–56. [Google Scholar]
- Ingles, C.J.; Benavides, G.; Redondo, J.; García-Fernández, J.M.; Ruiz-Esteban, C.; Estevez, C. Prosocial behaviour and academic achievement in Spanish students of compulsory secondary education. An. Psicol. 2009, 25, 93–101. [Google Scholar]
- Sánchez-Alcaraz, B.J.; Ocaña-Salas, B.; Gómez-Mármol, A.; Valero-Valenzuela, A. Relationship between School Violence, Sportspersonship and Personal and Social Responsibility in Students. Apunt. Educ. Fis. Deportes. 2020, 139, 65–72. [Google Scholar] [CrossRef]
- López, D.P.; Llor-Esteban, B.; Ruiz-Hernández, J.A.; Luna-Maldonado, A.; Puente-López, E. Attitudes Towards School Violence: A Qualitative Study with Spanish Children. J. Interpers. Violence. 2021. [Google Scholar] [CrossRef] [PubMed]
- Spinrad, T.L.; Eisenberg, N.; Cumberland, A.; Fabes, R.A.; Valiente, C.; Shepard, S.A.; Guthrie, I.K. Relation of emotion-related regulation to children’s social competence: A longitudinal study. Emotions 2006, 6, 498. [Google Scholar] [CrossRef] [PubMed]
- Valero-Valenzuela, A.; Camerino, O.; Manzano-Sánchez, D.; Prat, Q.; Castañer, M. Enhancing Learner Motivation and Classroom Social Climate: A Mixed Methods Approach. Int. J. Environ. Res. Public Health 2020, 17, 5272. [Google Scholar] [CrossRef]
- Manzano-Sánchez, D.; Valero-Valenzuela, A. Implementation of a model-based programme to promote personal and social responsibility and its effects on motivation, prosocial behaviours, violence and classroom climate in primary and secondary education. Int. J. Environ. Res. Public Health 2019, 16, 4259. [Google Scholar] [CrossRef] [PubMed]
- López-González, L.; Oriol, X. The relationship between emotional competence, classroom climate and school achievement in high school students. Cult. Educ. 2016, 28, 130–156. [Google Scholar] [CrossRef]
- Polo del Río, M.I.; León del Barco, B.; Gozalo Delgado, M. Profiles of bullying dynamics and coexistence climate in the classroom. Apunt. Psicol. 2013, 31, 135–144. [Google Scholar]
- Pérez-Sánchez, L.F. Epistemological, psychological, sociological and pedagogical considerations of values education. RIDE 2019, 9, 184–194. [Google Scholar] [CrossRef]
- Araúz, A.B.; Massar, K.; Kok, G. Social emotional learning and the promotion of equal personal relationships among adolescents in Panama: A study protocol. Health Promot. Int. 2020, 1–12. [Google Scholar] [CrossRef]
- Brandao-Neto, W.; Silva, C.O.; Amorim, R.R.; Aquino, J.M.; Almeida-Filho, A.J.; Gomes, B.M.; Meirelles, E.M. Formation of protagonist adolescents to prevent bullying in school contexts. Rev. Bras. Enferm. 2020, 73, e20190418. [Google Scholar] [CrossRef] [PubMed]
- Risisky, D.; MacGregor, J.; Smith, D.; Abraham, J.; Archambault, M. Promoting pro-social skills to reduce violence among urban middle school youth. J. Youth Dev. 2019, 14, 197–215. [Google Scholar] [CrossRef]
- Cunha, P.; Monteiro, A.P.; Lourenço, A.A. School climate and conflict management tactics–A quantitative study with Portuguese students. CES Psicol. 2016, 9, 7–11. [Google Scholar] [CrossRef][Green Version]
- Rocha Alves, M.C.; Oliveira, K.C.; Moreira, M.V. School violence and the rise of urban criminality. Humanid. Inov. 2019, 6, 119–127. [Google Scholar]
- Carbonero, M.A.; Martín, L.J.; Román, J.M.; Reoyo, N. Effect of a teacher training program on the motivation, classroom climate and learning strategies of its students. Rev. Iberoam. Psicol. Salud. 2010, 1, 117–138. [Google Scholar]
- Tomás, J.M.; Gutiérrez, M. Contributions of the self-determination theory in predicting university students’ academic satisfaction. RIE 2019, 37, 471–485. [Google Scholar] [CrossRef]
- Lenz, A.S.; Rocha, L.; Aras, Y. Measuring school climate: A systematic review of initial development and validation studies. Int. J. Adv. Couns. 2020, 1. [Google Scholar] [CrossRef]
- Gutiérrez-Sanmartín, M.; Escartí-Carbonell, A.; Pascual-Baños, C. Relationships among empathy, prosocial behavior, aggressiveness, self-efficacy and pupils’ personal and social responsibility. Psicothema 2011, 23, 13–19. [Google Scholar] [PubMed]
- Gómez-Mármol, A.; Sánchez-Alcaraz, B.J.; Valero-Valenzuela, A.; De La Cruz Sánchez, E. Perceived violence, sociomoral attitudes and behaviours in school contexts. J. Hum. Sport Exerc. 2018, 13, 138–148. [Google Scholar] [CrossRef]
- Courel-Ibáñez, J.; Sánchez-Alcaraz, B.J.; Gómez-Mármol, A.; Valero-Valenzuela, A.; Moreno-Murcia, J.A. The moderating role of sportsmanship and violent attitudes on social and personal responsibility in adolescents. A clustering-classification approach. PLoS ONE 2019, 14, e0211933. [Google Scholar] [CrossRef]
- Hellison, D.R. Teaching Responsibility through Physical Activity, 3rd ed.; Human Kinetics: Champaing, IL, USA, 2011; 224p. [Google Scholar]
- Barker, B.; Halsall, T.; Forneris, T. Evaluating the “PULSE” program: Understanding the implementation and perceived impact of a “TPSR” based physical activity program for at-risk youth. Ágora 2016, 18, 99–116. [Google Scholar]
- Hellison, D.; Wright, P.M. Retention in an urban extended day program: A process- based assessment. J. Teach. Phys. Educ. 2003, 22, 369–381. [Google Scholar] [CrossRef]
- Pozo, P.; Grao-Cruces, A.; Pérez-Ordás, R. Teaching personal and social responsibility model-based programmes in physical education: A systematic review. Eur. Phy. Educ. Rev. 2018, 24, 56–75. [Google Scholar] [CrossRef]
- Sánchez-Alcaraz, B.J.; Courel-Ibáñez, J.; Sánchez, C.; Valero-Valenzuela, A.; Gómez-Mármol, A. Personal and social responsibility model through sports: A bibliographic review. Retos 2020, 37, 755–762. [Google Scholar] [CrossRef]
- Deci, E.L.; Ryan, R.M. Handbook of Self-Determination Research; University of Rochester Press: Rochester, NY, USA, 2002. [Google Scholar]
- Deci, E.L.; Ryan, R.M. Self-Determination Theory. In Handbook of Theories of Social Psychology; Van Lange, P., Kruglanski, A., Higgins, E., Eds.; Sage: Thousand Oaks, CA, USA, 2012; pp. 416–437. [Google Scholar]
- Vallerand, R.J. Toward a hierarchical model of intrinsic and extrinsic motivation. Adv. Exp. Soc. Psychol. 1997, 29, 271–360. [Google Scholar]
- Vallerand, R.J. A Hierarchical Model of Intrinsic and Extrinsic Motivation in Sport and Exercise; Roberts, G.C., Ed.; Human Kinetics: Champaign, IL, USA, 2001; pp. 263–319. [Google Scholar]
- Chen, R.; Wang, L.; Wang, B.; Zhou, Y. Motivational climate, need satisfaction, self-determined motivation, and physical activity of students in secondary school physical education in China. BMC Public Health 2020, 20, e1687. [Google Scholar] [CrossRef] [PubMed]
- Menéndez, J.I.; Fernández-Río, J. Social responsibility, basic psychological needs, intrinsic motivation, and friendship goals in physical education. Retos 2017, 32, 134–139. [Google Scholar] [CrossRef]
- Milyavskaya, M.; Nadolny, D.; Koestner, R. Where do self-concordant goals come from? The role of domain-specific psychological need satisfaction. Personal. Soc. Psychol. Bull. 2014, 40, 700–711. [Google Scholar] [CrossRef] [PubMed]
- González-Cutre, D.; Ferriz, R.; Beltrán-Carrillo, V.J.; Andrés-Fabra, J.A.; Montero-Carretero, C.; Cervelló, E.; Moreno-Murcia, J.A. Promotion of autonomy for participation in physical activity: A study based on the trans-contextual model of motivation. Educ. Psychol. 2014, 34, 367–384. [Google Scholar] [CrossRef]
- Charchaoui, I.; Cachón, J.; Chacón, F.; Castro, R. Types of motivation to participate in the physical education clases in the stage of compulsory secondary education (C.S.E.). Acción Motriz 2017, 18, 37–46. [Google Scholar]
- Garn, A.C.; Wallhead, T. Social goals and basic psychological needs in high school physical education. Sport Exerc. Perform. Psychol. 2014, 4, 88–99. [Google Scholar] [CrossRef]
- Merino-Barrero, J.; Valero-Valenzuela, A.; Belando-Pedreño, N. Self-determinated psychosocial consequences through the promotion of responsibility in physical education. Rev. Int. Med. Cienc. Act. Fís. Deporte 2019, 19, 415–430. [Google Scholar] [CrossRef]
- Baena-Extremera, A.; Gómez-López, M.; Granero-Gallegos, A.; Martínez-Molina, M. Prediction model of satisfaction and enjoyment in physcial education from the autonomy and motivational climate. Univ. Psychol. 2016, 15, 39–49. [Google Scholar] [CrossRef]
- Moreno-Murcia, J.A.; Cervelló, E.; Montero, C.; Vera, J.A.; García, T. Social goals, basic psychological needs, and intrinsic motivation as predictors of the perception of effort in physical education. Rev. Psicol. Deporte 2012, 21, 215–221. [Google Scholar]
- Cecchini, J.A.; González-Mesa, C.; Méndez-Giménez, A.; Fernández-Río, J. Achievement goals, social goals, and motivational regulations in physical education settings. Psicothema 2011, 23, 51–57. [Google Scholar]
- Elliot, A.J.; Gable, S.L.; Mapes, R.R. Approach and avoidance motivation in the social domain. Personal. Soc. Psychol. Bull. 2006, 32, 378–391. [Google Scholar] [CrossRef] [PubMed]
- Li, W.; Wright, P.; Rukavina, P.; Pickering, M. Measuring students’ perceptions of personal and social responsibility and the relationship to intrinsic motivation in urban physical education. J. Phys. Educ. Recreat. Dance. 2008, 27, 167–178. [Google Scholar] [CrossRef]
- Escartí, A.; Gutiérrez, M.; Pascual, C. Psychometric properties of the Spanish version of the personal and social responsibility questionnaire in physical education contexts. Rev. Psicol. Deporte 2011, 20, 119–130. [Google Scholar]
- Trianes, M.V.; Blanca, M.J.; De la Morena, L.; Infante, L.; Raya, S. A questionnaire to assess school social climate. Psicothema 2006, 18, 272–277. [Google Scholar]
- Moreno-Murcia, J.A.; Marzo, J.C.; Martínez, C.; Conte, L. Validation of psychological need satisfaction in exercise scale and the behavioural regulation in sport questionnaire to the Spanish context. Rev. Int. Cienc. Deporte 2011, 7, 355–369. [Google Scholar] [CrossRef]
- Vallerand, R.J. Vers une méthodologie de validation transculturelle de questionnaires psychologiques: Implications pour la recherche en langue française. Can. Psychol. 1989, 30, 662. [Google Scholar] [CrossRef]
- Nuñez, J.L.; Martín-Albo, J.; Navarro, J.G. Validity of the Spanish version of the Échelle de Motivation en Éducation. Psicothema 2005, 17, 344–349. [Google Scholar]
- Sánchez-Oliva, D.; Marcos, F.M.L.; Alonso, D.A.; Pulido-González, J.J.; García-Calvo, T. Analysis of motivational profiles and their relationship with adaptive behaviours in physical education classes. Rev. Latinoam. Psicol. 2015, 47, 156–166. [Google Scholar]
- Álvarez, L.; Álvarez-García, D.; González-Castro, P.; Núñez, J.C.; González-Pienda, J.A. Evaluation of violent behaviors in secondary school. Psicothema 2006, 18, 685–695. [Google Scholar]
- Álvarez, D.; Nuñez, J.; Dobarro, A. CUVE3-ESO: A new instrument to assess the school violence. In Variables Psicológicas y Educativas Para la Intervención en el ámbito Escolar; Asociación Universitaria de Educación y Psicología: Murcia, Spain, 2013; pp. 177–182. [Google Scholar]
- Inderbitzen, H.M.; Foster, S.L. The teenage inventory of social skills: Development, reliability, and validity. Psychol. Assess. 1992, 4, 451–459. [Google Scholar] [CrossRef]
- Inglés, C.J.; Hidalgo, M.D.; Méndez, F.X.; Inderbitzen, H.M. The Teenage Inventory of Social Skills: Reliability and validity of the Spanish translation. J. Adolesc. 2003, 26, 505–510. [Google Scholar] [CrossRef]
- Kline, R. Principles and Practice of Structural Equation Modelling; The Guilford Press: New York, NY, USA, 2016. [Google Scholar]
- Raykov, T. Estimation of composite reliability for congeneric measures. Appl. Psych. Meas. 1997, 21, 173–184. [Google Scholar] [CrossRef]
- Hair, J.; Black, W.; Babin, B.; Anderson, R. Multivariate Data Analysis; Pearson Educational, Inc.: London, UK, 2014. [Google Scholar]
- Fornell, C.; Larcker, D.F. Evaluating structural equation models with unobservable variables and measurement error. J. Mark. Res. 1981, 18, 39–50. [Google Scholar] [CrossRef]
- Byrne, B. Structural Equation Modeling with AMOS Basic Concepts, Applications, and Programming; Taylor & Francis Group, LLC.: New York, NY, USA, 2010. [Google Scholar]
- Marsh, H.; Hau, K.; Wen, Z. In search of golden rules: Comment on hypothesis testing approaches to setting cutoff values for fit indexes and dangers in overgeneralizing. Struct. Equ. Modeling. 2004, 11, 320–341. [Google Scholar] [CrossRef]
- McDonald, R.P.; Ho, R.M. Principles and practice in reporting structural equation analyses. Psychol. Methods 2002, 7, 64–82. [Google Scholar] [CrossRef] [PubMed]
- Rodríguez-Ayán, M.; Ruiz, M. Attenuation of skewness and kurtosis of the observed scores by variable transformations: Impact on the factor structure. Psicologica 2008, 29, 205–227. [Google Scholar]
- Requena, P.A. Psychometric Properties of the ARC INICO Self-Determination Scale in High School Students of Lima. Ph.D. Thesis, Universidad Peruana de Ciencias Aplicadas, Lima, Peru, 2018. [Google Scholar] [CrossRef]
- Méndez, C.; Rondón, M.A. Introduction to Exploratory Factor Analysis (EFA). Rev. Colomb. Psiquiat. 2012, 41, 197–207. [Google Scholar]
- Méndez-Giménez, A.; Fernández-Río, J.; Cecchini, J.A. Analysis of a multi-theoretical model of achievement goals, friendship goals, and self-determination in physical education. Estud. Psicol. 2012, 33, 325–336. [Google Scholar] [CrossRef]
- Johnson, D.W.; Johnson, R.T.; Holubec, E.J. Cooperation in the Classroom, 9th ed.; Interaction Book Company: Edina, MN, USA, 2013. [Google Scholar]
- Siedentop, D.; Hastie, P.A.; Van Der Mars, H. Complete Guide to Sport Education; Human Kinetics: Champaign, IL, USA, 2011. [Google Scholar]
- Hellison, D. Teaching Personal and Social Responsibility through Physical Activity; Human Kinetics: Champaing, IL, USA, 2011. [Google Scholar]
- Cutforth, N. What´s worth doing: Reflections on an after-school program in a Denver elementary school. Quest 1997, 49, 130–139. [Google Scholar] [CrossRef]
- Escartí, A.; Gutiérrez, M.; Pascual, C.; Llopis, R. Implementation of the Personal and Social Responsibility Model to improve self-efficacy during physical education classes for primary school children. Rev. Int. Psicol. Ter. Psicol. 2010, 10, 387–402. [Google Scholar]
- Manzano-Sánchez, D.; Valero-Valenzuela, A. The personal and social responsibility model (TPSR) in the different subjects of primary education and its impact on responsibility, autonomy, motivation, self-concept and social climate. J. Sport Health Res. 2019, 11, 273–288. [Google Scholar]
- Menéndez, J.I.; Fernández-Río, J. Violence, responsibility, friendship and basic psychological needs: Effects of a sport education and teaching for personal and social responsibility program. Rev. Psicodidáctica 2016, 21, 245–260. [Google Scholar] [CrossRef]
- Sánchez-Alcaraz, B.J.; Gómez-Mármol, A.; Valero-Valenzuela, A.; Courel-Ibáñez, J. Implementation of the Teaching Personal and Social Responsibility Model to Reduce Violent and Disruptive Behaviors in Adolescents Through Physical Activity: A Quantitative Approach. J. Teach. Phys. Educ. 2020, 1, 1–7. [Google Scholar] [CrossRef]
- Valero-Valenzuela, A.; López, G.; Moreno-Murcia, J.A.; Manzano-Sánchez, D. From Students’ Personal and Social Responsibility to Autonomy in Physical Education Classes. Sustainability 2019, 11, 6589. [Google Scholar] [CrossRef]
- Abós, A.; Sevil, J.; Sanz, M.; Aibar, A.; García-González, L. Autonomy support in physical education as a means of preventing students’ oppositional defiance. Rev. Int. Cienc. Deporte 2016, 43, 65–78. [Google Scholar] [CrossRef]

| Variables | M | SD | Range | α | Asymmetry | Kurtosis |
|---|---|---|---|---|---|---|
| Intrinsic motivation to knowledge | 5.06 | 1.63 | 1–7 | 0.78 | −0.839 | −0.222 |
| Intrinsic motivation to accomplishment | 5.59 | 1.26 | 1–7 | 0.80 | −1.082 | 1.001 |
| Intrinsic motivation to experience | 4.91 | 1.36 | 1–7 | 0.74 | −0.565 | −0.296 |
| Identified regulation | 5.63 | 1.16 | 1–7 | 0.70 | −1.105 | 1.372 |
| Autonomy | 3.50 | 0.86 | 1–5 | 0.70 | −0.374 | −0.237 |
| Competence | 3.95 | 0.79 | 1–5 | 0.76 | −1.035 | 1.193 |
| Relatedness | 4.27 | 0.72 | 1–5 | 0.71 | −1.358 | 1.779 |
| Center climate | 4.03 | 0.74 | 1–5 | 0.85 | −0.778 | −0.021 |
| Teacher climate | 4.20 | 0.67 | 1–5 | 0.69 | −1.070 | 1.356 |
| Prosocial behavior | 4.11 | 0.71 | 1–5 | 0.89 | −0.358 | −0.094 |
| Antisocial behavior | 2.28 | 0.80 | 1–5 | 0.87 | 1.270 | 1.634 |
| Social responsibility | 5.26 | 0.75 | 1–6 | 0.86 | −1.991 | 5.728 |
| Personal responsibility | 5.19 | 0.84 | 1–6 | 0.82 | −1.908 | 4.823 |
| Violence | 2.01 | 0.73 | 1–5 | 0.95 | 0.776 | −0.187 |
| Variables | 1 | 2 | 3 | 4 | 5 | 6 | 7 | 8 |
|---|---|---|---|---|---|---|---|---|
| Age (1) | 1 | −0.382 ** | −0.588 ** | −0.320 ** | −0.293 ** | 0.009 | 0.348 ** | 0.542 ** |
| Responsibility (2) | 1 | 0.629 ** | 0.494 ** | 0.648 ** | 0.321 ** | −0.232 ** | −0.261 ** | |
| School Climate (3) | 1 | 0.489 ** | 0.673 ** | 0.148 ** | −0.232 ** | −0.476 ** | ||
| PMI (4) | 1 | 0.582 ** | 0.266 ** | −0.065 | −0.238 ** | |||
| Autonomous motivation (5) | 1 | 0.228 ** | −0.030 | −0.229 ** | ||||
| Prosocial behavior (6) | 1 | 0.107 * | 0.107 * | |||||
| Antisocial behavior (7) | 1 | 0.513 ** | ||||||
| Violence (8) | 1 |
| Boys | Girls | |||||
|---|---|---|---|---|---|---|
| M | SD | M | SD | F | p | |
| Responsibility | 5.12 | 0.79 | 5.35 | 0.61 | 10.177 | 0.002 ** |
| School climate | 4.02 | 0.66 | 4.21 | 0.63 | 9.734 | 0.002 ** |
| PMI | 3.87 | 0.68 | 3.95 | 0.59 | 1.814 | 0.179 |
| Autonomous motivation | 5.44 | 1.10 | 5.60 | 0.91 | 2.840 | 0.093 |
| Prosocial behavior | 4.00 | 0.72 | 4.23 | 0.69 | 10.979 | <0.001 ** |
| Antisocial behavior | 2.48 | 0.83 | 2.07 | 0.71 | 29.662 | <0.001 ** |
| Violence | 2.09 | 0.73 | 1.94 | 0.73 | 5.254 | 0.022 * |
| Variables | 1 | 2 | 3 | 4 | 5 | 6 | 7 |
|---|---|---|---|---|---|---|---|
| Responsibility (1) | 1 | 0.629 ** | 0.648 ** | 0.494 ** | 0.321 ** | −0.232 ** | −0.261 ** |
| School climate (2) | 1 | 0.673 ** | 0.489 ** | 0.148 ** | −0.232 ** | −0.476 ** | |
| PMI (3) | 1 | 0.582 ** | 0.228 ** | −0.030 | −0.229 ** | ||
| Autonomous motivation (4) | 1 | 0.266 ** | −0.065 | −0.238 ** | |||
| Prosocial behavior (5) | 1 | 0.107 * | 0.107 * | ||||
| Antisocial behavior (6) | 1 | 0.513 ** | |||||
| Violence (7) | 1 | ||||||
| CR | 0.771 | 0.785 | 0.751 | 0.804 | 0.811 | 0.880 | 0.952 |
| AVE | 0.280 | 0.646 | 0.508 | 0.511 | 0.685 | 0.786 | 0.909 |
Publisher’s Note: MDPI stays neutral with regard to jurisdictional claims in published maps and institutional affiliations. |
© 2021 by the authors. Licensee MDPI, Basel, Switzerland. This article is an open access article distributed under the terms and conditions of the Creative Commons Attribution (CC BY) license (http://creativecommons.org/licenses/by/4.0/).
Share and Cite
Manzano-Sánchez, D.; Gómez-Mármol, A.; Valero-Valenzuela, A.; Jiménez-Parra, J.F. School Climate and Responsibility as Predictors of Antisocial and Prosocial Behaviors and Violence: A Study towards Self-Determination Theory. Behav. Sci. 2021, 11, 36. https://doi.org/10.3390/bs11030036
Manzano-Sánchez D, Gómez-Mármol A, Valero-Valenzuela A, Jiménez-Parra JF. School Climate and Responsibility as Predictors of Antisocial and Prosocial Behaviors and Violence: A Study towards Self-Determination Theory. Behavioral Sciences. 2021; 11(3):36. https://doi.org/10.3390/bs11030036
Chicago/Turabian StyleManzano-Sánchez, David, Alberto Gómez-Mármol, Alfonso Valero-Valenzuela, and José Francisco Jiménez-Parra. 2021. "School Climate and Responsibility as Predictors of Antisocial and Prosocial Behaviors and Violence: A Study towards Self-Determination Theory" Behavioral Sciences 11, no. 3: 36. https://doi.org/10.3390/bs11030036
APA StyleManzano-Sánchez, D., Gómez-Mármol, A., Valero-Valenzuela, A., & Jiménez-Parra, J. F. (2021). School Climate and Responsibility as Predictors of Antisocial and Prosocial Behaviors and Violence: A Study towards Self-Determination Theory. Behavioral Sciences, 11(3), 36. https://doi.org/10.3390/bs11030036

