Detecting and Predicting Archaeological Sites Using Remote Sensing and Machine Learning—Application to the Saruq Al-Hadid Site, Dubai, UAE
Abstract
1. Introduction
2. Materials and General Approach
2.1. Study Site
2.2. Geological and Stratigraphic Setting
2.3. Datasets
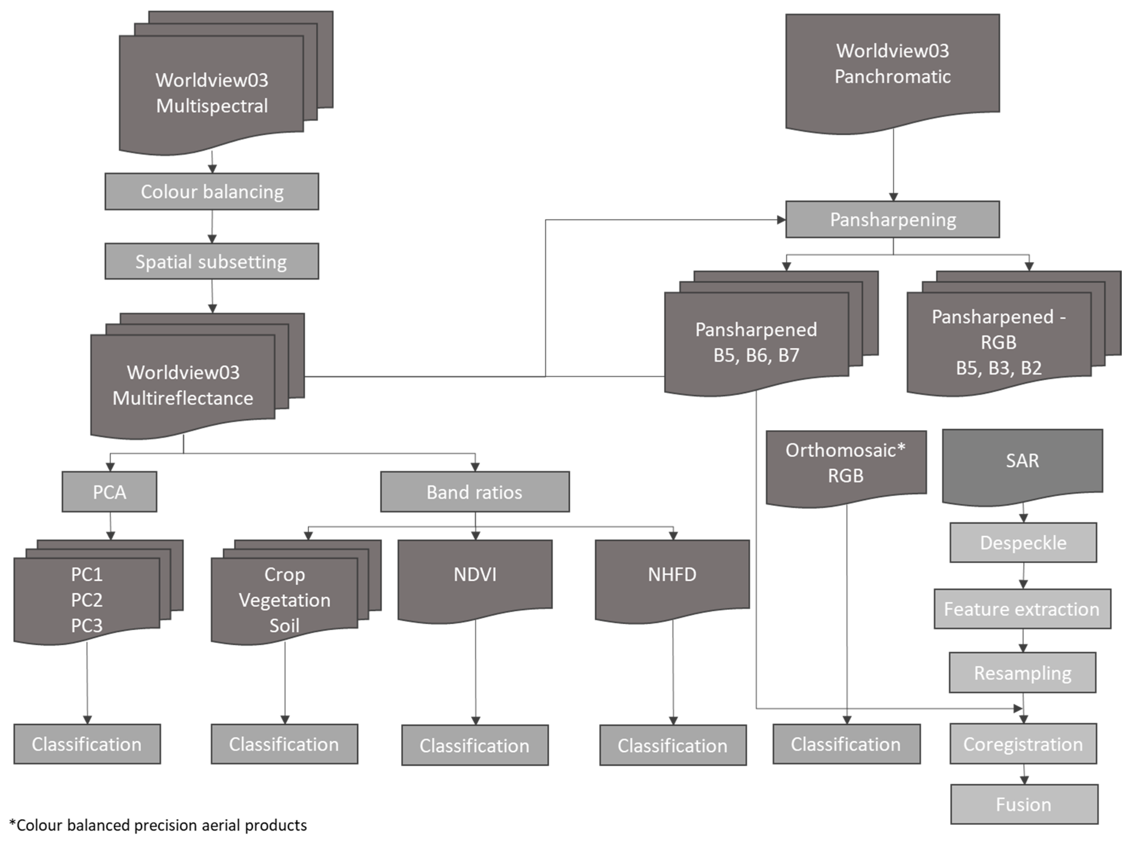
2.3.1. Worldview-3
2.3.2. ALOS-2/PALSAR-2
2.4. Approach
3. Methods and Results
3.1. Spectral Analysis and Classification of Multispectral Data
3.1.1. Feature Mark Detection Using Principal Component Analysis (PCA) and Spectral Band Transformation
3.1.2. Multimodal Analysis: Classification and Geocontextualisation
- Data collection
- Data pre-processing
- Exploratory data analysis
- Multivariate statistical analysis
- Interpretation and field verification
- Integration with other data sources
3.2. Processing and Analysis of Synthetic Aperture Radar Data
3.2.1. Pre-Processing for Data Calibration and Intensity Processing
3.2.2. Image Speckle Filtering
3.2.3. Digital Elevation Model Extraction and Geocoding
3.2.4. Creating the Slope Map from the Digital Elevation Model
3.2.5. Single-Date Feature Extraction
3.2.6. Post-Processing of Synthetic Aperture Radar Data
3.3. Geospatial Analysis of Multispectral and Radar Data Using AI and ML
3.3.1. Input GIS Data Extraction
- Elevation
- Slope
- Natural resource assessment
- Dune Pattern Detection Using DL and Convolutional Neural Networks
3.3.2. Geoprocessing: Extracting, Summarising, and Aggregating Geospatial Data
3.3.3. Geostatistical Analysis
3.3.4. Reclassification Using Multimodal Data and User Expertise
- Geomorphological assemblage (I) is represented by classes 4 to 10 of the unsupervised classification presented in Section 3.1 (Figure 7a), which correspond to areas related to manmade constructions’ generated shadows such as areas of light intercepted and blocked by tents and buildings; and to vegetation such as Ghaf trees and dune ridges. This geomorphological assemblage consists of sand dune formations with shaded ridges facing north and containing relatively more humidity than the general surroundings, in addition to classes 1 to 3 that were identified as water classes in Section 3.1 (Figure 7b). The multimodal data reclassification regrouped these features into “Geo assemblage I” (Figure 12).
- Geomorphological assemblage (II) is represented by classes 10 to 15 of the unsupervised classification provided in Section 3.1 (Figure 7a), corresponding to gypsum pavement at the base of the excavated sequences (Figure 2b), sporadic drought-tolerant vegetation in interdune areas such as shrubs and bushes, sand veneer, low dunes, and the exposed formations at the subsurface; the geological substratum of the Barzaman and/or Hili sandstones to siltstones formations. After reclassification, these structures were identified as “Geo assemblage II” (Figure 12).
- Geomorphological assemblage (III) is represented by classes 16 to 20 of the unsupervised classification in Section 3.1 (Figure 7a), corresponding on the ground to metal working slags. Indeed, these features were detected during the field survey’s direct observations and autopsies and reported by previous geophysical surveys as the three main archaeological excavation sectors, i.e.: (1) the three-year Saruq Al-Hadid Archaeological Research Project (SHARP)’s excavation trenches reported by Cable [43]; (2) the excavation sector ongoing since 2019 that was reported by Weeks et al. [26]; and (3) the previous excavation sector reported by Weeks et al. [25] (Figure A1). This assemblage also contains the longitudinal sand dune ridges facing southward, in addition to the excavation’s areas reported in Section 3.1 (Figure 7b) and artificial infrastructures made of metal or concrete. These geomorphological constituents were reclassified into “Geo assemblage III” (Figure 12).
3.3.5. Pattern Modelling
3.3.6. Pattern Prediction and Application to Similar Environments
4. Discussion and Conclusions
Author Contributions
Funding
Data Availability Statement
Acknowledgments
Conflicts of Interest
Correction Statement
Appendix A




Appendix B


Appendix C

Appendix D



Appendix E



Appendix F


References
- Parcak, S. Archaeology from Space: How the Future Shapes Our Past; Henry Holt and Company: New York, NY, USA, 2019. [Google Scholar]
- Alexakis, D.; Sarris, A.; Astaras, T.; Albanakis, K. Detection of Neolithic settlements in Thessaly (Greece) through multispectral and hyperspectral satellite imagery. Sensors 2009, 9, 1167–1187. [Google Scholar] [CrossRef] [PubMed]
- Alexakis, D.; Sarris, A.; Astaras, T.; Albanakis, K. Integrated GIS, remote sensing and geomorphologic approaches for the reconstruction of the landscape habitation of Thessaly during the neolithic period. J. Archaeol. Sci. 2011, 38, 89–100. [Google Scholar] [CrossRef]
- Altaweel, M. The use of ASTER satellite imagery in archaeological contexts. Archaeol. Prospect. 2005, 12, 151–166. [Google Scholar] [CrossRef]
- Agapiou, A.; Lysandrou, V. Remote sensing archaeology: Tracking and mapping evolution in European scientific literature from 1999 to 2015. J. Archaeol. Sci. Rep. 2015, 4, 192–200. [Google Scholar] [CrossRef]
- Chen, F.; Lasaponara, R.; Masini, N. An overview of satellite synthetic aperture radar remote sensing in archaeology: From site detection to monitoring. J. Cult. Herit. 2017, 23, 5–11. [Google Scholar] [CrossRef]
- Henderson, F.M.; Lewis, A.J. (Eds.) Principles and applications of imaging radar. In Manual of Remote Sensing; John Wiley and Sons, Inc.: Hoboken, NJ, USA, 1998; Volume 2, ISBN 0-471-29406-3. [Google Scholar]
- Comer, D.C.; Harrower, M.J. Mapping Archaeological Landscapes from Space; Springer Science & Business Media: Berlin, Germany, 2013; Volume 5, ISBN 1-4614-6074-3. [Google Scholar]
- Lasaponara, R.; Masini, N.; Rizzo, E.; Orefici, G. New discoveries in the Piramide Naranjada in Cahuachi (Peru) using satellite, Ground Probing Radar and magnetic investigations. J. Archaeol. Sci. 2011, 38, 2031–2039. [Google Scholar] [CrossRef]
- Philibert, R. Archaeology from Space: Advanced Satellite Imagery Through the Work of Sarah Parcak. Spectrum 2017, 6, 6. [Google Scholar]
- Lasaponara, R.; Masini, N. Satellite Synthetic Aperture Radar in Archaeology and Cultural Landscape: An Overview; Wiley Online Library: Hoboken, NJ, USA, 2013; ISBN 1075-2196. [Google Scholar]
- Stewart, C.; Montanaro, R.; Sala, M.; Riccardi, P. Feature extraction in the North Sinai desert using spaceborne synthetic aperture radar: Potential archaeological applications. Remote Sens. 2016, 8, 825. [Google Scholar] [CrossRef]
- Cox, C. Satellite imagery, aerial photography and wetland archaeology: An interim report on an application of remote sensing to wetland archaeology: The pilot study in Cumbria, England. World Archaeol. 1992, 24, 249–267. [Google Scholar] [CrossRef]
- Sever, T.L.; Irwin, D.E. Landscape archaeology: Remote-sensing investigation of the ancient Maya in the Peten rainforest of northern Guatemala. Anc. Mesoam. 2003, 14, 113–122. [Google Scholar] [CrossRef]
- Hu, N.K.; Li, X. Historical ruins of remote sensing archaeology in arid desertified environment, northwestern China. In Proceedings of the IOP Conference Series: Earth and Environmental Science; IOP Publishing: Bristol, UK, 2017; Volume 57, p. 012028. [Google Scholar]
- Breeze, P.S.; Drake, N.A.; Groucutt, H.S.; Parton, A.; Jennings, R.P.; White, T.S.; Clark-Balzan, L.; Shipton, C.; Scerri, E.M.; Stimpson, C.M. Remote sensing and GIS techniques for reconstructing Arabian palaeohydrology and identifying archaeological sites. Quat. Int. 2015, 382, 98–119. [Google Scholar] [CrossRef]
- Deroin, J.-P.; Téreygeol, F.; Heckes, J. Evaluation of very high to medium resolution multispectral satellite imagery for geoarchaeology in arid regions–Case study from Jabali, Yemen. J. Archaeol. Sci. 2011, 38, 101–114. [Google Scholar] [CrossRef]
- Blom, R.; Zairins, J.; Clapp, N.; Hedges, G. Space Technology and the Discovery of the Lost City of Ubar; IEEE: Piscataway, NJ, USA, 1997; Volume 1, pp. 19–28. [Google Scholar]
- Sultan, M.; Sturchio, N.; Al Sefry, S.; Milewski, A.; Becker, R.; Nasr, I.; Sagintayev, Z. Geochemical, isotopic, and remote sensing constraints on the origin and evolution of the Rub Al Khali aquifer system, Arabian Peninsula. J. Hydrol. 2008, 356, 70–83. [Google Scholar] [CrossRef]
- Orengo, H.A.; Conesa, F.C.; Garcia-Molsosa, A.; Lobo, A.; Green, A.S.; Madella, M.; Petrie, C.A. Automated detection of archaeological mounds using machine-learning classification of multisensor and multitemporal satellite data. Proc. Natl. Acad. Sci. USA 2020, 117, 18240–18250. [Google Scholar] [CrossRef] [PubMed]
- Garcia-Molsosa, A.; Orengo, H.A.; Lawrence, D.; Philip, G.; Hopper, K.; Petrie, C.A. Potential of deep learning segmentation for the extraction of archaeological features from historical map series. Archaeol. Prospect. 2021, 28, 187–199. [Google Scholar] [CrossRef] [PubMed]
- Bachagha, N.; Elnashar, A.; Tababi, M.; Souei, F.; Xu, W. The Use of Machine Learning and Satellite Imagery to Detect Roman Fortified Sites: The Case Study of Blad Talh (Tunisia Section). Appl. Sci. 2023, 13, 2613. [Google Scholar] [CrossRef]
- Soriano, I.; Perea, A.; Escanilla, N.; Rodrigo, F.C.; Al Ali, Y.Y.A.; Karim, M.B.R.; Zein, H. Goldwork technology at the Arabian Peninsula. First data from Saruq al Hadid Iron Age site (Dubai, United Arab Emirates). J. Archaeol. Sci. Rep. 2018, 22, 1–10. [Google Scholar] [CrossRef]
- Herrmann, J.T.; Casana, J.; Qandil, H.S. A sequence of inland desert settlement in the Oman peninsula: 2008–2009 excavations at Saruq al-Hadid, Dubai, UAE. Arab. Archaeol. Epigr. 2012, 23, 50–69. [Google Scholar] [CrossRef]
- Weeks, L.; Cable, C.; Franke, K.; Newton, C.; Karacic, S.; Roberts, J.; Stepanov, I.; David-Cuny, H.; Price, D.; Bukhash, R.M. Recent archaeological research at Saruq al-Hadid, Dubai, UAE. Arab. Archaeol. Epigr. 2017, 28, 31–60. [Google Scholar] [CrossRef]
- Weeks, L.; Cable, C.M.; Franke, K.A.; Karacic, S.; Newton, C.; Roberts, J.; Stepanov, I.; McRae, I.K.; Moore, M.W.; David-Cuny, H. Saruq al-Hadid: A persistent temporary place in late prehistoric Arabia. World Archaeol. 2019, 51, 157–182. [Google Scholar] [CrossRef]
- Weeks, L.; Cable, C.M.; Karacic, S.; Franke, K.A.; Price, D.M.; Newton, C.; Roberts, J.; Al Ali, Y.Y.; Boraik, M.; Zein, H. Dating persistent short-term human activity in a complex depositional environment: Late Prehistoric Occupation at Saruq al-Hadid, Dubai. Radiocarbon 2019, 61, 1041–1075. [Google Scholar] [CrossRef]
- Karacic, S.; Weeks, L.; Cable, C.; Méry, S.; al-Ali, Y.; Boraik, M.; Zein, H.; Glascock, M.D.; MacDonald, B.L. Integrating a complex late prehistoric settlement system: Neutron activation analysis of pottery use and exchange at Saruq al-Hadid, United Arab Emirates. J. Archaeol. Sci. Rep. 2018, 22, 21–31. [Google Scholar] [CrossRef]
- El Rai, M.C.; Al-Saad, M.; Aburaed, N.; Al Mansoori, S.; Al-Ahmad, H.; Marshall, S. Automatic detection of potential buried archaeological sites in Saruq Al-Hadid, United Arab Emirates. In Proceedings of the Remote Sensing Technologies and Applications in Urban Environments V, Online, 21–25 September 2020; International Society for Optics and Photonics: Bellingham, WA, USA, 2020; Volume 11535, p. 115350G. [Google Scholar]
- Farrant, A.R.; Price, S.J.; Arkley, S.L.B.; Finlayson, A.; Thomas, R.J.; Leslie, A. Geology of the Al Lisaili 1: 100 000 Map Sheet, 100-6, United Arab Emirates; British Geological Survey: Nottingham, UK, 2012; ISBN 0-85272-716-X. [Google Scholar]
- Herrmann, J.T. Three-Dimensional Mapping of Archaeological and Sedimentary Deposits with Ground-penetrating Radar at Saruq al-Hadid, Dubai, United Arab Emirates. Archaeol. Prospect. 2013, 20, 189–203. [Google Scholar] [CrossRef]
- Longbotham, N.; Pacifici, F.; Malitz, S.; Baugh, W.; Camps-Valls, G. Measuring the spatial and spectral performance of WorldView-3. In Hyperspectral Imaging and Sounding of the Environment; Optical Society of America: Washington, DC, USA, 2015; p. HW3B.2. [Google Scholar]
- Stewart, C.; Lasaponara, R.; Schiavon, G. ALOS PALSAR analysis of the archaeological site of Pelusium. Archaeol. Prospect. 2013, 20, 109–116. [Google Scholar] [CrossRef]
- Kankaku, Y.; Sagisaka, M.; Suzuki, S. PALSAR-2 launch and early orbit status. In Proceedings of the 2014 IEEE Geoscience and Remote Sensing Symposium, Quebec City, QC, Canada, 13–18 July 2014; pp. 3410–3412. [Google Scholar]
- Bro, R.; Smilde, A.K. Principal component analysis. Anal. Methods 2014, 6, 2812–2831. [Google Scholar] [CrossRef]
- Calleja, J.F.; Pagés, O.R.; Díaz-Álvarez, N.; Peón, J.; Gutiérrez, N.; Martín-Hernández, E.; Relea, A.C.; Melendi, D.R.; Álvarez, P.F. Detection of buried archaeological remains with the combined use of satellite multispectral data and UAV data. Int. J. Appl. Earth Obs. Geoinf. 2018, 73, 555–573. [Google Scholar] [CrossRef]
- Wiseman, J.; El-Baz, F. Remote Sensing in Archaeology; Springer: Berlin/Heidelberg, Germany, 2007. [Google Scholar]
- Lasaponara, R.; Masini, N. Satellite remote sensing in archaeology: Past, present and future perspectives. J. Archaeol. Sci. 2011, 9, 1995–2002. [Google Scholar] [CrossRef]
- Tapete, D.; Cigna, F. Detection of archaeological looting from space: Methods, achievements and challenges. Remote Sens. 2019, 11, 2389. [Google Scholar] [CrossRef]
- Ball, G.H.; Hall, D.J. ISODATA, a Novel Method of Data Analysis and Pattern Classification; Stanford Research Inst.: Menlo Park, CA, USA, 1965. [Google Scholar]
- Adediran, A.O.; Parcharidis, I.; Poscolieri, M.; Pavlopoulos, K. Computer-assisted discrimination of morphological units on north-central Crete (Greece) by applying multivariate statistics to local relief gradients. Geomorphology 2004, 58, 357–370. [Google Scholar] [CrossRef]
- Orlando, P.; Villa, B. de Remote sensing applications in archaeology. Archeol. E Calc. 2011, 22, 147–168. [Google Scholar]
- Cable, C. SHARP S1 Excavation; University of New England: Armidale, NSW, Australia, 2015. [Google Scholar]
- Orengo, H.A.; Garcia, A.; Conesa, F.C.; Green, A.; Singh, R.N.; Petrie, C.A. Combining TanDEM-X with multi-temporal, multi-source satellite data for the reconstruction of the Bronze Age landscapes of the Indus Civilisation. In Proceedings of the IGARSS 2019-2019 IEEE International Geoscience and Remote Sensing Symposium, Yokohama, Japan, 28 July–2 August 2019; pp. 4581–4584. [Google Scholar]
- Lee, J.-S. Refined filtering of image noise using local statistics. Comput. Graph. Image Process. 1981, 15, 380–389. [Google Scholar] [CrossRef]
- Lee, J.-S.; Jurkevich, L.; Dewaele, P.; Wambacq, P.; Oosterlinck, A. Speckle filtering of synthetic aperture radar images: A review. Remote Sens. Rev. 1994, 8, 313–340. [Google Scholar] [CrossRef]
- Holcomb, D.W. Imaging radar and archaeological survey: An example from the Gobi Desert of Southern Mongolia. J. Field Archaeol. 2001, 28, 131–141. [Google Scholar]
- McHugh, W.P.; Breed, C.S.; Schabers, G.G.; McCauley, J.F.; Szabo, B.J. Acheulian sites along the “radar rivers” southern Egyptian Sahara. J. Field Archaeol. 1988, 15, 361–379. [Google Scholar]
- McCauley, J.F.; Schaber, G.G.; Breed, C.S.; Grolier, M.J.; Haynes, C.V.; Issawi, B.; Elachi, C.; Blom, R. Subsurface valleys and geoarcheology of the eastern Sahara revealed by shuttle radar. Science 1982, 218, 1004–1020. [Google Scholar] [CrossRef]
- Chapman, B.D.; Comer, D.C.; Isla, J.A.; Silverman, H. The measurement by airborne synthetic aperture radar (SAR) of disturbance within the Nasca world heritage site. Conserv. Manag. Archaeol. Sites 2015, 17, 270–286. [Google Scholar] [CrossRef]
- Comer, D.C.; Blom, R.G. Detection and Identification of Archaeological Sites and Features Using Synthetic Aperture Radar (SAR) Data Collected from Airborne Platforms; Springer: Berlin/Heidelberg, Germany, 2007; ISBN 0-387-44453-X. [Google Scholar]
- Stanislawski, L.V.; Shavers, E.J.; Wang, S.; Jiang, Z.; Usery, E.L.; Moak, E.; Duffy, A.; Schott, J. Extensibility of U-Net neural network model for hydrographic feature extraction and implications for hydrologic modeling. Remote Sens. 2021, 13, 2368. [Google Scholar] [CrossRef]
- Hack, J.T. Studies of Longitudinal Stream Profiles in Virginia and Maryland; US Government Printing Office: Washington, DC, USA, 1957; Volume 294. [Google Scholar]
- Knight, J.; Burningham, H. Sand dune morphodynamics and prehistoric human occupation in NW Ireland. Geol. Soc. Am. Spec. Pap. 2011, 476, 81–92. [Google Scholar]
- Argyrou, A.; Agapiou, A. A Review of Artificial Intelligence and Remote Sensing for Archaeological Research. Remote Sens. 2022, 14, 6000. [Google Scholar] [CrossRef]
- Ronneberger, O.; Fischer, P.; Brox, T. U-net: Convolutional networks for biomedical image segmentation. In Proceedings of the Medical Image Computing and Computer-Assisted Intervention–MICCAI 2015: 18th International Conference, Munich, Germany, 5–9 October 2015; Part III 18. Springer: Berlin/Heidelberg, Germany, 2015; pp. 234–241. [Google Scholar]
- Min, Z.; Kai-fei, D. Improved Research to K-means Initial Cluster Centers. In Proceedings of the 2015 Ninth International Conference on Frontier of Computer Science and Technology, Dalian, China, 26–28 August 2015; pp. 349–353. [Google Scholar]
- Hastie, T.; Tibshirani, R.; Friedman, J.H.; Friedman, J.H. The Elements of Statistical Learning: Data Mining, Inference, and Prediction; Springer: Berlin/Heidelberg, Germany, 2009; Volume 2. [Google Scholar]
- Schölkopf, B.; Smola, A.; Müller, K.-R. Kernel principal component analysis. In Proceedings of the Artificial Neural Networks—ICANN’97: 7th International Conference, Lausanne, Switzerland, 8–10 October 1997; Springer: Berlin/Heidelberg, Germany, 2005; pp. 583–588. [Google Scholar]
- Colwell, J.E. Vegetation canopy reflectance. Remote Sens. Environ. 1974, 3, 175–183. [Google Scholar] [CrossRef]
- Strahler, A.H. Vegetation canopy reflectance modeling—Recent developments and remote sensing perspectives. Remote Sens. Rev. 1997, 15, 179–194. [Google Scholar] [CrossRef]
- Lin, Y.; Tian, Q.; Qiao, B.; Wu, Y.; Zuo, X.; Xie, Y.; Lian, Y. A Synthetic Angle Normalization Model of Vegetation Canopy Reflectance for Geostationary Satellite Remote Sensing Data. Agriculture 2022, 12, 1658. [Google Scholar] [CrossRef]
- Ben-Dor, E.; Irons, J.R.; Epema, G.F. Soil reflectance. Remote Sens. Earth Sci. Man. Remote Sens. 1999, 3, 111–188. [Google Scholar]
- Heiden, U.; d’Angelo, P.; Schwind, P.; Karlshöfer, P.; Müller, R.; Zepp, S.; Wiesmeier, M.; Reinartz, P. Soil Reflectance Composites—Improved Thresholding and Performance Evaluation. Remote Sens. 2022, 14, 4526. [Google Scholar] [CrossRef]
- Stepanov, I.; Weeks, L.; Franke, K.; Rodemann, T.; Salvemini, F.; Cable, C.; Al Ali, Y.; Radwan, M.B.; Zein, H.; Grave, P. Scrapping ritual: Iron Age metal recycling at the site of Saruq al-Hadid (UAE). J. Archaeol. Sci. 2019, 101, 72–88. [Google Scholar] [CrossRef]
- Valente, T.; Contreras Rodrigo, F.; Mahmud, A.; Boraik Radwan Karim, M.; Al Mansoori, M.S.; Zein, H. Five seasons of excavations in Areas 2A and G of Saruq al-Hadid (Dubai, UAE): Iron Age II evidences of copper production, workshop area and ceremonial activities. Isimu 2020, 23, 169–195. [Google Scholar] [CrossRef]
- Chang, Y.-W.; Hsieh, C.-J.; Chang, K.-W.; Ringgaard, M.; Lin, C.-J. Training and testing low-degree polynomial data mappings via linear SVM. J. Mach. Learn. Res. 2010, 11, 1471–1490. [Google Scholar]
- Clark, C.D.; Garrod, S.M.; Pearson, M.P. Landscape archaeology and remote sensing in southern Madagascar. Int. J. Remote Sens. 1998, 19, 1461–1477. [Google Scholar] [CrossRef]
- Maktav, D.; Crow, J.; Kolay, C.; Yegen, B.; Onoz, B.; Sunar, F.; Coskun, G.; Karadogan, H.; Cakan, M.; Akar, I. Integration of remote sensing and GIS for archaeological investigations. Int. J. Remote Sens. 2009, 30, 1663–1673. [Google Scholar] [CrossRef]
- Agapiou, A.; Hadjimitsis, D.G.; Alexakis, D.D. Development of an image-based method for the detection of archaeological buried relics using multi-temporal satellite imagery. Int. J. Remote Sens. 2013, 34, 5979–5996. [Google Scholar] [CrossRef]
- Agapiou, A.; Lysandrou, V.; Sarris, A.; Papadopoulos, N.; Hadjimitsis, D.G. Fusion of satellite multispectral images based on ground-penetrating radar (GPR) data for the investigation of buried concealed archaeological remains. Geosciences 2017, 7, 40. [Google Scholar] [CrossRef]
- Parcak, S. Moving from space-based to ground-based solutions in remote sensing for archaeological heritage: A case study from Egypt. Remote Sens. 2017, 9, 1297. [Google Scholar] [CrossRef]
- Wheatley, D.; Gillings, M. Spatial Technology and Archaeology: The Archaeological Applications of GIS; CRC Press: Boca Raton, FL, USA, 2013. [Google Scholar]
- Brooke, C. Thermal imaging for the archaeological investigation of historic buildings. Remote Sens. 2018, 10, 1401. [Google Scholar] [CrossRef]
- Gxokwe, S.; Dube, T.; Mazvimavi, D. Multispectral remote sensing of wetlands in semi-arid and arid areas: A review on applications, challenges and possible future research directions. Remote Sens. 2020, 12, 4190. [Google Scholar] [CrossRef]
- Govender, T.; Dube, T.; Shoko, C. Remote sensing of land use-land cover change and climate variability on hydrological processes in Sub-Saharan Africa: Key scientific strides and challenges. Geocarto Int. 2022, 37, 10925–10949. [Google Scholar] [CrossRef]
- Ghoneim, E. Optimum groundwater locations in the northern United Arab Emirates. Int. J. Remote Sens. 2008, 29, 5879–5906. [Google Scholar] [CrossRef]















| 1 | 2 | 3 | 4 | 5 | 6 | 7 | 8 | 9 | 10 | 11 | 12 | |
|---|---|---|---|---|---|---|---|---|---|---|---|---|
| Probability of IV | 0.369 | 0.193 | 0.108 | 0.074 | 0.062 | 0.049 | 0.041 | 0.025 | 0.023 | 0.019 | 0.017 | 0.013 | 
| Disclaimer/Publisher’s Note: The statements, opinions and data contained in all publications are solely those of the individual author(s) and contributor(s) and not of MDPI and/or the editor(s). MDPI and/or the editor(s) disclaim responsibility for any injury to people or property resulting from any ideas, methods, instructions or products referred to in the content. | 
© 2023 by the authors. Licensee MDPI, Basel, Switzerland. This article is an open access article distributed under the terms and conditions of the Creative Commons Attribution (CC BY) license (https://creativecommons.org/licenses/by/4.0/).
Share and Cite
Ben-Romdhane, H.; Francis, D.; Cherif, C.; Pavlopoulos, K.; Ghedira, H.; Griffiths, S. Detecting and Predicting Archaeological Sites Using Remote Sensing and Machine Learning—Application to the Saruq Al-Hadid Site, Dubai, UAE. Geosciences 2023, 13, 179. https://doi.org/10.3390/geosciences13060179
Ben-Romdhane H, Francis D, Cherif C, Pavlopoulos K, Ghedira H, Griffiths S. Detecting and Predicting Archaeological Sites Using Remote Sensing and Machine Learning—Application to the Saruq Al-Hadid Site, Dubai, UAE. Geosciences. 2023; 13(6):179. https://doi.org/10.3390/geosciences13060179
Chicago/Turabian StyleBen-Romdhane, Haïfa, Diana Francis, Charfeddine Cherif, Kosmas Pavlopoulos, Hosni Ghedira, and Steven Griffiths. 2023. "Detecting and Predicting Archaeological Sites Using Remote Sensing and Machine Learning—Application to the Saruq Al-Hadid Site, Dubai, UAE" Geosciences 13, no. 6: 179. https://doi.org/10.3390/geosciences13060179
APA StyleBen-Romdhane, H., Francis, D., Cherif, C., Pavlopoulos, K., Ghedira, H., & Griffiths, S. (2023). Detecting and Predicting Archaeological Sites Using Remote Sensing and Machine Learning—Application to the Saruq Al-Hadid Site, Dubai, UAE. Geosciences, 13(6), 179. https://doi.org/10.3390/geosciences13060179
 
        



 
       